CADTH Reimbursement Review

Selpercatinib (Retevmo)

Sponsor: Eli Lilly Canada Inc.

Therapeutic area: Thyroid cancer

This multi-part report includes:

Clinical Review

Pharmacoeconomic Review

Stakeholder Input

Clinical Review

Abbreviations

AE

adverse event

ALT

alanine aminotransferase

AST

aspartate aminotransferase

AUC

area under the concentration-time curve

BICR

blinded independent committee review

BSC

best supportive care

CCS

Canadian Cancer Society

CEA

carcinoembryonic antigen

CI

confidence interval

CNS

central nervous system

CR

complete response

DLT

dose-limiting toxicity

DOR

duration of response

DTC

differentiated thyroid cancer

ECG

electrocardiogram

ECOG PS

Eastern Cooperative Oncology Group Performance Status

EORTC

European Organisation for Research and Treatment of Cancer

EORTC QLQ-C30

European Organisation for Research and Treatment of Cancer Quality of Life Questionnaire Core 30

HR

hazard ratio

HRQoL

health-related quality of life

IAS

integrated analysis set

IRC

independent review committee

ITC

indirect treatment comparison

LOXO-292

investigational product (selpercatinib)

MAIC

matching-adjusted indirect comparison

MID

minimally important difference

MKI

multikinase inhibitor

MTC

medullary thyroid cancer

mSTIDAT

modified Systemic Therapy Induced Diarrhea Assessment Tool

MTD

maximum tolerated dose

NSCLC

non–small cell lung cancer

OH-CCO

Ontario Health (Cancer Care Ontario)

ORR

objective response rate

OS

overall survival

PAS

primary analysis set

PD

progressive disease

PFS

progression-free survival

PK

pharmacokinetic(s)

POGO

Pediatric Oncology Group of Ontario

PR

partial response

PTC

papillary thyroid cancer

QTc

corrected QT

RANO

Response Assessment in Neuro-Oncology Criteria

RECIST 1.1

Response Evaluation Criteria in Solid Tumors version 1.1

RET

rearranged during transfection proto-oncogene

RP2D

recommended phase II dose

SAE

serious adverse event

SAS

supplemental analysis set

SD

standard deviation

SRC

safety review committee

STIDAT

Systemic Therapy Induced Diarrhea Assessment Tool

TEAE

treatment-emergent adverse event

TKI

tyrosine kinase inhibitor

Executive Summary

An overview of the submission details for the drug under review is provided in Table 1.

Table 1: Submitted for Review

Item

Description

Drug product

Selpercatinib (Retevmo), 40 mg and 80 mg capsules, oral

Indication

For the treatment of RET-mutant medullary thyroid cancer in adult and pediatric patients 12 years of age and older with unresectable advanced or metastatic disease

Reimbursement request

As per indication

Health Canada approval status

NOC/c

Health Canada review pathway

Advance consideration under NOC/c

NOC date

June 15, 2021

Sponsor

Eli Lilly Canada Inc.

NOC = Notice of Compliance; NOC/c = Notice of Compliance with Conditions; RET = rearranged during transfection.

Introduction

Thyroid cancer is 1 of the most commonly diagnosed cancers in Canada and the world. It is considered the most common endocrine malignancy and the fifth most common cancer in women.1,2 In 2020, the incidence of thyroid cancer in Canada was estimated to be 23 per 100,000 or about 8,600 new cases.3 Women are 3 times more at risk of having thyroid cancer than men.

Medullary thyroid cancer (MTC) is a less common type (1% to 2%) of thyroid cancer that originates from the parafollicular neuroendocrine cells of the thyroid (c cells) and is usually detected as a solitary thyroid nodule in patients in the fourth or sixth decade of life. Metastases to cervical lymph nodes is a common initial presentation; distant metastases can also occur. A common initial presentation is diarrhea, redness of the trunk and face skin (flushing), and an accompanying thyroid nodule. Of all MTC cases, approximately 75% are sporadic and 25% are hereditary. Of the sporadic cases, 50% will present somatic mutations in the rearranged during transfection (RET) proto-oncogene.4 Of the hereditary cases, almost all (98%) will present a germline RET mutation (inherited as autosomal dominant).5 Hereditary cases occur mostly in patients who have an inherited multiple endocrine neoplasia syndrome.5,6 RET genetic analysis is recommended when the diagnosis of MTC has been established because it allows defining the sporadic or hereditary nature of MTC and thus can guide future diagnostic and therapeutic options and strategies. The prognosis of MTC is unfavourable, with a 10-year survival rate of approximately 50%4 and a 5-year survival rate varying from 62% to 87%, according to different epidemiological studies series.7-10

Early diagnosis and total thyroidectomy with resection of local and regional metastases is the basis for initial treatment, plus subsequent hormone replacement with L-thyroxine.4,6 The treatment goals in patients with MTC are aimed at improving survival, delaying disease progression, and improving health-related quality of life (HRQoL).11 For patients with unresectable advanced or metastatic RET-mutant MTC — a condition with a very low cure rate — several targeted therapies have been used as first-line treatments,4,11,12 such as cabozantinib13 and vandetanib,14 which have both shown improvement in progression-free survival (PFS).13,14 Only vandetanib is approved and funded in Canada. After first-line treatments, patients can only continue using best supportive care (BSC) and, optionally, enter clinical trials.11

Selpercatinib (Retevmo or LOXO-292), 40 mg and 80 mg oral, is a new, highly selective inhibitor of the RET receptor that is indicated as monotherapy for the treatment of RET-mutant MTC in adult and pediatric patients 12 years of age and older with unresectable advanced or metastatic disease. Other indications include RET fusion–positive differentiated thyroid cancer (DTC) in adult patients with advanced or metastatic disease (not amenable to surgery or radioactive iodine therapy) following prior treatment with sorafenib and/or lenvatinib, and metastatic RET fusion–positive non–small cell lung cancer (NSCLC).15 The product monograph recommends confirming the presence of a RET gene mutation before starting treatment. The recommended dosage of selpercatinib is based on body weight as (< 50 kg) 120 mg twice daily or (≥ 50 kg) 160 mg twice daily. Selpercatinib received a Notice of Compliance with Conditions on June 15, 2021. It is the first Health Canada–approved therapy for patients with advanced RET-driven lung and thyroid cancers and it has not been previously reviewed by CADTH for MTC. Warnings in the product monograph include corrected QT (QTc) interval prolongation on electrocardiogram (ECG), hypertension, hypersensitivity, hepatotoxicity, hemorrhage, and embryo-fetal toxicity. These situations warrant caution and it is recommended that dosages be adjusted for these adverse events (AEs).15

The objective of this report is to perform a systematic review of the beneficial and harmful effects of selpercatinib (Retevmo) 40 mg and 80 mg capsules for the treatment of RET-mutant MTC in adult and pediatric patients 12 years of age and older with unresectable advanced or metastatic disease.

Stakeholder Perspectives

The information in this section is a summary of input provided by the patient groups who responded to CADTH’s call for patient input and the from clinical experts consulted by CADTH for the purpose of this review.

Patient Input

Input was obtained from 2 patient groups: the CanCertainty Coalition and Canadian Cancer Society (CCS) together with Thyroid Cancer Canada. Raw patient input is presented in Appendix 1.

The CanCertainty Coalition, which is composed of more than 30 Canadian patient groups, caregiver organizations, and charities as well as oncologists and cancer care professionals, strives to improve the accessibility of cancer treatment. The group used the thyroid cancer incidence from Statistics Canada to estimate the number of RET-mutated thyroid cancer cases (both medullary and papillary) each year by age and province (i.e., the estimated number of Canadian residents who will become eligible for selpercatinib each year) and provided input on estimates of financial hardships for cancer patients from their database of surveys of 1,600 Nova Scotians. The group states that a cancer diagnosis could lead to financial hardships, especially when patients do not have private health insurance. Even though multiple programs support individuals who have high drug costs, there are administrative barriers in many provinces and territories. Patients often face weeks of delay in starting cancer treatments.

The CCS does research and provides advocacy and support to patients living with cancer. CCS’s patient panels and networks provided survey results from patients with thyroid cancer. In addition, Thyroid Cancer Canada’s patient networks submitted survey results and 2 testimonials from staff or board members who have had thyroid cancer. A total of 17 survey responses were collected across Canada between October 22 and November 10, 2021. None of the respondents had any direct or indirect experience with selpercatinib. Patients living with MTC referred to issues that impacted daily work and life, such as fatigue; brain fog; issues with mental health, body image, and cognitive ability; concerns about cancer returning; and concerns about the regulation of thyroid medications. Overall, 71% reported a financial barrier related to treatments, especially loss of income due to absence from work, parking costs, drug costs, and blood tests. Patients responded that they would like to see new treatments with improvements regarding cost, access, and support to improve their quality of life.

Clinician Input

Input From the Clinical Experts Consulted by CADTH

The clinical experts consulted by CADTH agreed there is an unmet need for drugs that are better tolerated and with better safety profiles that can be used in patients with RET-mutant, advanced or metastatic MTC who, after surgery, have very few options. Treatment goals are improving overall survival (OS), PFS, and HRQoL by controlling symptoms such as diarrhea, flushing, minimizing adverse effects of treatments, and increasing work–life productivity. The experts indicated that selpercatinib would be an appropriate therapy for RET-driven thyroid malignancies, including using it as first-line therapy. At this stage, there is only 1 approved and/or funded therapy (vandetanib) in Canada, and the experts expect that selpercatinib will cause a shift in the current treatment paradigm.

The clinical experts consider that patients with RET-driven MTC whose disease cannot be managed or cured by locoregional (surgical) interventions and who are experiencing or are expected to experience symptomatic disease progression within the near future are the most likely to benefit from the use of selpercatinib. The experts did not find specific baseline characteristics or variables of prognostic value and indicated that patients’ responses will not differ based on any disease characteristics (e.g., presence or absence of certain symptoms, stage of disease). They suggested that patients with progressive metastatic MTC need to be screened for RET mutations and rearrangements using locally available comprehensive molecular tests, which should be available in institutions treating patients with progressive metastatic MTC.

Patients should be assessed to measure evidence of response or stabilization of the disease, based on clinical grounds and radiological examination such as Response Evaluation Criteria in Solid Tumors version 1.1 (RECIST 1.1) criteria, number and severity of symptoms, PFS, serum calcitonin, and carcinoembryonic antigen (CEA). All of these measurements are mostly aligned with clinical trial end points. Improvement in survival, PFS, and reduction in frequency and severity of symptoms (e.g., diarrhea) will be used to measure an adequate response, approximately every 3 to 6 months. Deterioration of symptoms, functional status, radiological evidence of disease progression (together with other clinical criteria), and unacceptable toxicity from treatment are among the issues that could be used to decide on a case-by-case basis whether to discontinue treatment.

Targeted therapies can have significant toxicity and related harms; the experts concluded that patients should only receive selpercatinib in a specialty outpatient clinic setting from clinicians with experience in the treatment of thyroid cancer.

Clinician Group Input

This section was prepared by CADTH based on the input provided by clinician groups.

Two clinician group summaries were received: 1 from the Pediatric Oncology Group of Ontario (POGO) and the other from the Ontario Health (Cancer Care Ontario) (OH-CCO) Head and Neck and Thyroid Cancer Drug Advisory Committee (DAC), gathering input from a total of 5 clinicians.

Overall, the clinician groups agreed with the input provided by the clinical experts consulted by CADTH.

These groups explained that for RET-mutant MTC, the only currently approved and funded option is vandetanib, which requires special training and monitoring (e.g., for QTc prolongation). Hence, an important goal of an ideal treatment would be reducing treatment-related toxicities. Once patients have progressed on currently available therapies, there is no other option.

In the treatment-naive adult setting, OH-CCO noted that some clinicians may want to use selpercatinib in the first-line setting. Although selpercatinib appears more active and less toxic, a phase III trial (LIBRETTO-531 comparing selpercatinib with a physician’s choice of cabozantinib or vandetanib) in the first-line setting is still ongoing.16 Given the broader receptor profile of vandetanib, OH-CCO also expressed that clinicians would also like to be able to use vandetanib in patients progressing on (or intolerant of) selpercatinib. OH-CCO highlighted that some clinicians may reserve selpercatinib for patients with RET-mutant MTC who are intolerant or unsuitable for vandetanib. In the previously treated population, OH-CCO expressed that selpercatinib offers a treatment option to those who have exhausted currently available treatments

In the pediatric setting, POGO highlighted that for children with MTC, the best chance of cure is comprehensive initial surgery, and that POGO continues to advocate comprehensive initial surgery as first-line therapy. For the rare child with residual disease, however, existing therapies (cabozantinib and vandetanib) are associated with inferior response rates and higher toxicities; thus, POGO would recommend selpercatinib as the initial second-line therapy. POGO also highlighted that a rare subset of pediatric patients with unresectable tumours may be considered for first-line therapy with selpercatinib in a neoadjuvant context to facilitate eventual surgical control.

The groups state that to identify eligible patients, RET testing is available in Ontario as part of reflex testing on all metastatic thyroid cancer. Patients whose disease does not have a RET mutation or those with a performance status that would not allow selpercatinib treatment would be the least suitable population.

Response to selpercatinib would be measured primarily by response rates while addressing other key outcomes such as PFS and toxicity. Clinically meaningful response to treatment can be determined by a reduction in tumour burden based on clinical assessment and/or imaging, cancer-related symptoms, and tumour marker levels. Treatment with selpercatinib should be reassessed every 8 to 12 weeks for the first 6 months to 1 year, then every 12 to 16 weeks thereafter, especially in patients who had initial responses, feel well, and have reduced CEA and/or calcitonin levels. However, specific intervals should not be mandated. In cases of a lack of response and/or the emergence of treatment-related toxicities, selpercatinib should be discontinued. As an oral, take-home cancer drug, selpercatinib is suitable for the community setting.

Clinical Evidence

Pivotal Studies and Protocol-Selected Studies

Description of Studies

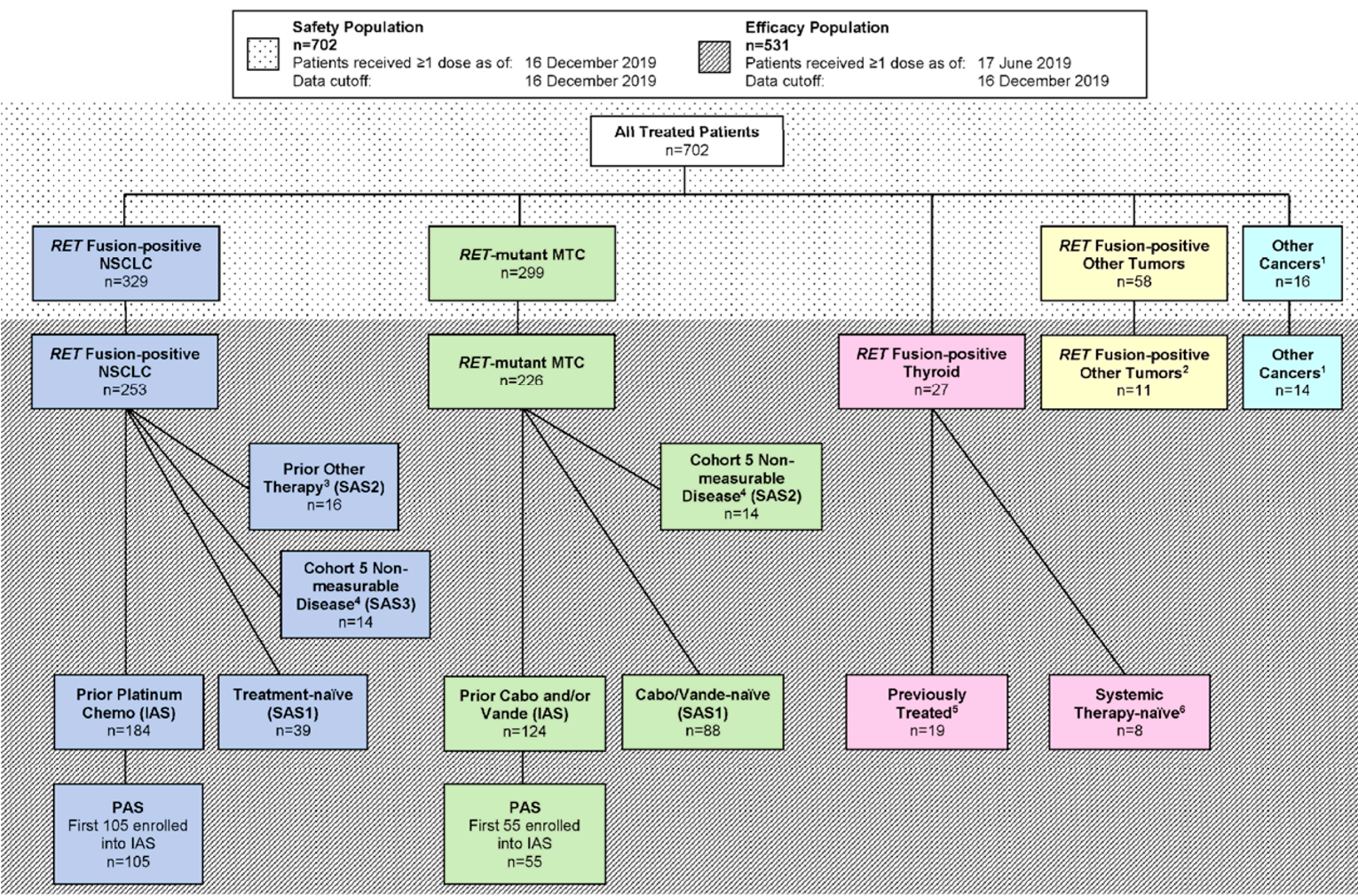
One clinical study, LIBRETTO-001, is included in this report. This is an ongoing, multi-centre, open-label, phase I and II, single-arm study of oral selpercatinib (LOXO-292) in patients with advanced solid tumours, including RET fusion–positive solid tumours, MTC, and other tumours with RET activation. This CADTH report focuses on the population with MTC. The sponsor used different cut-off dates: first, a June 17, 2019 cut-off date was used for the initial submissions to the FDA and European Medicines Agency. Then, a December 16, 2019 data cut-off served as the basis of the summary of clinical efficacy in LIBRETTO-001, which was used in the submissions to the FDA, Health Canada, and the European Medicines Agency. The pre-planned analysis at the December 16, 2019 data cut-off was conducted to support the submission of the day 60 efficacy and safety update for the FDA, which provided at least 6 months of follow-up information for all patients enrolled as of the initial data cut-off of June 17, 2019. Furthermore, data for a cut-off of March 30, 2020, submitted by the sponsor, is described in this report. The main analyses of efficacy are presented in this report, with a data December 16, 2019 cut-off date, where the pre-planned primary analysis set (PAS) is described

There are 2 main phases in the LIBRETTO-001 study. The dose-escalation phase (phase I) and the dose-expansion phase (phase II). For both phases, patients were to be enrolled into 1 of 5 phase II cohorts to characterize the safety and efficacy of selpercatinib in specific RET abnormalities. Cohort 1 includes patients with a RET fusion–positive solid tumour who have progressed on or were intolerant to 1 or more prior standard first-line therapies. Cohort 2 includes patients with a RET fusion–positive solid tumour who have not had any prior standard first-line therapy. Cohort 3 includes patients with RET-mutant MTC who progressed on or were intolerant to 1 prior standard first-line therapy (cabozantinib and/or vandetanib). Cohort 4 includes patients with RET-mutant MTC who have not received a prior standard first-line therapy (cabozantinib or vandetanib or another kinase inhibitors) with anti-RET activity, and cohort 5 includes patients from cohorts 1 through 4:

This CADTH review focuses on the MTC population that was included in cohorts 3 and 4.

For phase I, the primary objective of the study was to determine the maximum tolerated dose (MTD) (recommended phase II dose [RP2D]) of selpercatinib. The secondary objectives for phase I included determining the safety and tolerability of selpercatinib, characterization of the pharmacokinetic (PK) properties, and assessment of the antitumour activity of selpercatinib. For phase II, the primary objective was to assess, for each expansion cohort, the antitumour activity of selpercatinib by determining the objective response rate (ORR) using RECIST 1.1 or Response Assessment in Neuro-Oncology (RANO), as appropriate to tumour type. Secondary objectives for phase II included other efficacy parameters including best change in tumour size from baseline, duration of response (DOR), central nervous system (CNS) ORR, CNS DOR, time to any and best response, clinical benefit rate, PFS, OS, and determination of the safety and tolerability of selpercatinib, and characterization of the PK properties. The exploratory objectives were PK and the collection of patient-reported outcomes data to explore disease-related symptoms and HRQoL. After MTD was defined, a dose-expansion assessment was conducted to obtain the recommended RP2D of 160 mg twice a day, selected by the safety review committee (SRC).

ORR was calculated based on the maximum likelihood estimator (i.e., crude proportion of patients with a best overall response of complete response [CR] or partial response [PR]) with 95% confidence intervals (CIs). DOR was defined, using Kaplan-Meier estimates for the median, as the number of months from the start date of the CR or PR for: right-censored patients with subsequent anti-cancer therapy or cancer-related surgery in the absence of documented disease progression, patients who died or experienced documented disease progression after missing 2 or more consecutively scheduled disease assessment visits, and patients alive and without documented disease progression on or before the data cut-off date. OS and PFS were assessed with methods similar to those used for DOR. All efficacy results presented were evaluated by an independent review committee (IRC).

For the December 16, 2019 data cut-off (n = 226), the mean age of patients with RET-mutant MTC was | | ||||| |||| |||| | |||||||| ||||| |||| |||| || ||||| || |||| ||| ||| |||||| ||||||| || ||| || ||||| || |||| || ||||| || ||||| || |||||||||||| || |||| ||||| |||| || ||| |||| ||| |||||| |||| |||||||| |||| |||| || |||||| || | || || |||| |||| || |||||| |||||||||| || |||| || || |||| || ||||||| || || |||||| ||||| |||||||||| ||| ||| ||| |||||||| ||| ||||||| || |||||||||| |||||||| |||| |||||||| ||||||||| |||||||| || |||||||| |||||||.

Efficacy Results

In the population of patients from LIBRETTO-001 with RET-mutant MTC (cut-off date December 16, 2019), for OS, with | |||||| |||||||| || |||||| || || |||| |||||| |||||||||||||| ||||| ||||| |||| || ||||| ||| |||||| ||| |||||||| ||| ||| ||||||| |||||||| ||| |||| | ||||| || |||||||| |||||||||| ||||||| |||| |||||||||||| || ||||||||||| |||||||||| ||| ||| ||||||| |||||| |||||| ||| |||||| || ||||| |||| |||| ||| || ||| |||||||||| ||| ||||| |||||||||| || |||||||| ||| ||| ||||| |||| |||| ||| || |||| |||||||. The rate of survival at 12 months or more was ||||| || ||| |||||||||| |||| || |||| || |||||. For the March 30, 2020 cut-off date, the group of patients in the PAS (n = 55) reached a median OS of 33.2 months (range 1.1+ to 33.3+) (+ indicates censored observation); values were similar in the integrated analysis set (IAS) group. The supplemental analysis set (SAS) did not reach the median of survival (Table 2).

For PFS (cut-off date December 16, 2019) with a median duration of follow-up of 16.7 months (||| |||| || ||||), the median for PFS for the PAS population was not reached and the range went from | || |||| ||||||. The rate of PFS at 12 months or more was ||||| of the population. For the March 30, 2020 cut-off date, no patients among the groups evaluated (PAS, IAS, SAS) reached a median for PFS (range 0.0+ to 32.2+).

The percentage of patients reaching an ORR (December 16, 2019 cut-off date) was 69.1% (95% CI, 55.2 to 80.9); overall, it was similar across the different sets. For the March 30, 2020, cut-off date, the results for the ORR were similar (69.1% for the PAS and similar across other sets).

With a median follow-up of 14.06 months ( | | | | | ||), the median DOR (December 16, 2019 cut-off date) was not reached in any analysis set except for SAS 1 (DOR of 21.9 months, ||||| ||| || ||). For the March 30, 2020 cut-off date, the results were similar, except for SAS 1, where the DOR reached a median of 21.9 months (range, 1.5 to 24.1), but with a median follow-up of 9.2 months. The percentage of patients who reached a DOR (December 16, 2019 cut-off date) of more than 12 months was 55.2% in the PAS. For the March 30, 2020 cut-off date, the percentage of patients reaching a DOR of more than 12 months was 68.4% in the PAS.

Published HRQoL data that included patients from the December 16, 2019 cut-off date was obtained from 1 sponsor publication.17 Of the 226 patients included, 88 (41.5%) were treatment-naive and 124 (58.5%) had previously received multikinase inhibitors (MKIs) at study entry. Of all patients evaluated, 18.7% (36 out of 193) met the criteria for a definite improvement and 13.0% (25 out of 193) met the criteria for a definite worsening in physical function in the European Organisation for Research and Treatment of Cancer Quality of Life Questionnaire Core 30 (EORTC QLQ-C30). Among the patients in the treatment-naive and previously treated subgroups, respectively, 10.5% and 22.5% met the criteria for definite improvement and 14.5% and 11.3% met the criteria for a definite worsening in physical function in the EORTC QLQ-C30. Most patients improved or remained stable on the global health status/QoL (quality of life) subscale at each cycle (cycles of 28 days) during study treatment with selpercatinib. Of all patients, 29.0% (56 out of 193) met the criteria for a definite improvement in global health status and 13.0% (25 out of 193) met the criteria for a definite worsening in global health status. Among the treatment-naive and previous treatment subgroups, respectively, 26.3% and 31.3% met the criteria for definite improvement and 17.1% and 12.5% met the criteria for a definite worsening in the global health status/QoL subscale. Most patients’ diarrhea improved or remained stable at each cycle during study treatment with selpercatinib. Of all patients, 43.5% (84 out of 193) met the criteria for definite improvement in diarrhea and 9.8% (19 out of 193) met the criteria for a definite worsening in diarrhea.

Harms Results

AEs were reported in all but 2 patients taking selpercatinib. Among the 299 patients with RET-mutant MTC included in the safety population, ||| ||||||| ||||||||| || ||||| ||| ||| |||| ||||| ||| || |||| ||||| ||| ||| | ||| ||||||||||||| | ||||| || || |||||||| |||||| ||| ||| ||| |||||||||||| ||| ||||. The most commonly reported AEs (> 20% of patients with at least 1 of these) included hypertension, diarrhea, constipation, fatigue, headache, peripheral edema, nausea, and abdominal pain.

Serious AEs occurred in || ||||||| || ||| ||| |||||||| || ||| |||||| ||||||||||| |||| || |||||| ||||||||||| || ||||| ||||||| || |||||||||||||| ||||| |||||| | |||| |||||||| ||| | ||||| ||. The most common serious adverse events (SAEs) were |||||||||| ||||||||||||| ||| ||||||||||||| ||||| |||| ||||||| || ||||| ||||| ||| || || |||||||| ||||||||||||.

Among the 299 patients in the safety population with RET-mutant MTC, | |||||| |||||| |||||||| |||||| || |||| || |||| |||| || ||||||||||||| || ||| || ||||||| |||||||||||| | ||| || ||||||| |||||||| ||| || |||||| |||||||| |||| |||| || |||| ||||| ||| |||| ||||| || ||||| || |||||| ||| || ||||||| |||||||||||| | ||| || ||||||| ||||||| | ||| || ||||| |||||| |||||||||.

For harms of special interest, elevations of liver enzymes occurred frequently, with || ||||||| ||| || ||||||| |||||||| alanine aminotransferase (ALT) and aspartate aminotransferase (AST) elevations, respectively, although most were of low grade (Table 13). Hypertension was reported (reported as an AE by preferred term) in ||| ||||||| of patients. Diarrhea was present in || ||||||| of patients at any point, and hypersensitivity was rare (3 patients). A common concern among clinicians was QTc prolongation, which was reported in ||| ||||||| of patients with values that had increased by more than 30 msec from baseline, and || |||||||| ||||||| with values that had increased more than 60 msec.

For the March 30, 2020 cut-off date, the harm events were similar to the ones presented in the cut-off of December 16, 2019 with a total of 313 patients (99.4%) experiencing AEs and 97 patients (30.8%) experiencing at least 1 SAE. At this cut-off, 28 out of 315 deaths (8.9%) occurred within 28 days of the last dose of selpercatinib (18 due to disease progression, 8 due to AEs, and 2 due to other), and no death occurred more than 28 days after the last dose. The most common AEs (> 5%) included dry mouth ||||||, diarrhea ||||||, hypertension (|||), fatigue (|||), constipation (|||), increased AST (|||), increased ALT (|||), peripheral edema (|||), nausea (|||), increased blood creatinine level (|||), abdominal pain (|||), QT interval prolonged on ECG ( | |), arthralgia ( | |), cough ( | |), and rash ( | ||||). The safety data were analyzed by grade and SAEs.

Table 2: Summary of Key Results From LIBRETTO-001, December 16, 2019 and March 30, 2020 Cut-Off Dates

Variable

Cut-off date

December 16, 2019

Cut-off date

March 30, 2020

PAS

N = 55

IAS

N = 124

SAS 1

N = 88

SAS 2

N = 14

PAS

N = 55

IAS

N = 143

SAS 1

N = 112

SAS 2

N = 19

Overall survivala

Median duration of overall survival, months (range)a

|||||||| ||||||

|| |||||| ||||||

|| |||||| ||||||

||||||

33.25 (1.1 to 33.3+)

33.25 (0.4 to 33.3+)

NE (2.2+ to 29.8+)

NE (6.8+ to 19.9+)

Median duration of follow-up, months (IQR)

|||||||||||| |||||

||||| ||||| |||||

||||| ||||| |||||

||||||

22.08 (19.9 to 28.3)

15.70 (11.3 to 21.1)

13.83 (9.6 to 18.4)

14.19

(9.4 to 17.4)

Rate of overall survival of 12 months or more, % (95% CI)b

86.9 |||||| |||||

|||| |||||| ||||||

||||||||||| ||||||

||||||

86.9 (74.4 to 93.5)

86.9 (79.7 to 91.6)

100 (100.0 to 100.0)

100 (100.0 to 100.0)

Progression-free survival

Median duration of progression-free survival, months (range)a

NE

|||| ||||||

||||||||| ||||||

23.56

|||||| ||||||

||||||||| ||||||

NE (0.0+ to 32.2+)

NE (0.0+ to 32.2+)

NE (0.0+ to 25.8+)

NE (5.0+ to 19.1+)

Median duration of follow-up, months (IQR)

16.69

|||||| |||||

|||||||||| ||||

11.07

|||| ||||

|||||||||| ||||

20.27 (19.1 to 27.6)

13.90 (9.3 to 19.3)

11.10 7.6 to 16.6

11.73

7.4 to 14.1

Duration of progression-free survival, n (%)

  < 6 months

| ||||||

|| ||||||

|| ||||||

| |||||

NR

NR

NR

NR

  ≥ 6 to 12 months

| ||||||

|| ||||||

|| ||||||

| ||||||

NR

NR

NR

NR

  ≥ 12 to 18 months

|| ||||||

|| ||||||

|| ||||||

| ||||||

NR

NR

NR

NR

  ≥ 18 to 24 months

| ||||||

| |||||

| |||||

| |||||

NR

NR

NR

NR

  ≥ 24 months

|| ||||||

|| |||||

| |||||

| |||||

NR

NR

NR

NR

Rate of progression-free survival, % (95% CI)b

  ≥ 6 months

NR

NR

NR

NR

92.4 (81.0 to 97.1)

89.5 (82.9 to 93.7)

98.2 (92.9 to 99.5)

94.1 (65.0 to 99.1)

  ≥ 12 months

NR

NR

NR

NR

82.3 (68.7 to 90.4)

76.9 (67.9 to 83.7)

92.9 (84.5 to 96.8)

94.1 (65.0 to 99.1)

  ≥ 18 months

NR

NR

NR

NR

73.8 (59.1 to 83.9)

67.9 (57.0 to 76.6)

88.7 (78.0 to 94.4)

94.1 (65.0 to 99.1)

  ≥ 24 months

NR

NR

NR

NR

66.8 (50.1 to 79.0)

61.4 (48.0 to 72.4)

59.2 (8.8 to 89.3)

NE (NE to NE)

Objective response rate (CR plus PR)a,b

Patients, N (%)

38 (69.1)

|| ||||||

64 (72.7)

| ||||||

38 (69.1)

99 (69.2)

80 (71.4)

5 (26.3)

95% CIb

55.2 to 80.9

||||| ||||

62.2 to 81.7

|||| ||||

55.2 to 80.9

61.0 to 76.7

62.1 to 79.6

9.1 to 51.2

Duration of response

Median duration of response, months (range)

NE

|||||| ||||||

NE

|||||| ||||||

21.95

|||||| |||||

||||||||| |||||

NE

(2.8+ to 26.7+)

NE

(1.7+ to 26.7+)

21.95

(1.5+ to 24.1)

NE

(3.5+ to 10.3+)

Median follow-up, months

(IQR)

14.06

|||||| |||||

8.31

||||| |||||

7.79

||||| |||||

|||||||||| ||||

17.45 (12.9 to 22.0)

10.05 (5.9 to 15.9)

9.26 (5.6 to 14.7)

9.23 (3.7 to 9.3)

Duration of response, n (%)

< 6 months

≥ 6 to 12 months

≥ 12 to 18 months

≥ 18 to 24 months

≥ 24 months

|||||||||||

|||||||||

||||||||

||||||||

|||||

|||||||||||||

|||||||||

||||||||

|||||||

|||||

|||| ||||||

||| ||||||

||| ||||||

|| |||||||

|||||

||| ||||||||

||||||||

|||||||

|||||

|| |||||

6 (15.8)

6 (15.8)

14 (36.8)

8 (21.1)

4 (10.5)

32 (32.3)

31 (31.3)

24 (24.2)

8 (8.1)

4 (4.0)

30 (35.7)

25 (31.3)

17 (21.3)

7 (8.8)

1 (1.3)

2 (40.0)

3 (60.0)

0

0

0

CI = confidence interval; CR = complete response; FAS = full analysis set; IAS = integrated analysis set; IQR = interquartile range; ITT = intention to treat; LS = least squares; NE = not estimable; NR = not reported; PAS = primary analysis set; + = censored observation; PR = partial response; SD = standard deviation; SAS = supplemental analysis set.

Note: Patients enrolled by March 30, 2020, with 6 months of potential follow-up.

All end points were based on independent review committee assessments.

aObjective response rate (%) is defined as the proportion of patients with a best overall response of confirmed CR or PR. Response was confirmed by a repeat assessment no less than 28 days later.

b95% CI was calculated using Clopper-Pearson method.

Source: LIBRETTO-001 Clinical Study Report.18

Table 3: Redacted

RET-mutant MTC, December 16, 2019 cut-off date

N = 299

Adverse events, N (%)

|||||||| |||| | | |||

||| ||||||

  ||||| |||

||| ||||||

  ||||| |

| |||||

||||||| ||||||| ||||||| | |||

|||||||| |||| | | ||||||| |||

|| ||||||

          |||| |||||| ||||||| ||| ||||||||||||||||||||||||

|| ||||||| |||||

||||||| ||| ||| ||||||| || |||||||||||||

|| |||||

|||||||| |||| ||||| |||

| |||||

  ||||||| ||||||

| |||||

  ||||| ||||||||||

| |||||

  ||||||| |||||||

| |||||

  ||||||| |||||||| |||||| |||||||||||||

| |||||

  ||||||||||

| |||||

  |||| |||||||||| ||||||||||

| |||||

|||||||| |||| ||| ||| ||||||||||| |||||||||||| ||||| ||||

|| |||||

|||| |||||| |||| | ||| |

||||||||||||

||| ||||||

||| |||||

||| ||||||

||||||||

|| ||||||

||||||||||||

|| ||||||

|||||||

|| ||||||

||||||||

|| ||||||

|||||| ||||||||||

|| ||||||

||||||

|| ||||||

||||||||| ||||

|| ||||||

||||||| |||||| || ||||||| ||||||||| | |||

||| |||||||||| ||| |||||

|| ||||||

||| ||||||||| ||| |||||

|| ||||||

||||||||||||

||| ||||||

|||| | ||||||| ||||||||||||| |||||| ||||||||| | || |||| |||| ||||||||

||| ||||||

|||| | ||||||| ||||||||||||| |||||| ||||||||| | || |||| |||| ||||||||

|| ||||||

||||||||

|| ||||||

||||||||||||||||

| |||||

||||||||||||| ||||||| ||||

|| |||

AEs, N (%)

Patients with ≥ 1 AEs

313 (99.4)

Grade 3 or 4

188 (59.7)

||||| |

| |||||

Serious AEs, N (%)

Patients with ≥ 1 serious AEs

97 (30.8)

Serious AEs and related to selpercatinib

20 (6.3)

Patients with fatal AEs

8 (2.5)

Patients with fatal AEs and related to selpercatinib

0 (0)

Patients with AEs and permanently discontinued study drug

15 (4.8)

AE = adverse event; ALT = alanine aminotransferase; AST = aspartate aminotransferase; MTC = medullary thyroid cancer; QTcF = QT interval corrected for heart rate using Fridericia formula.

Note: Cut-off date of December 16, 2019 = safety analysis set.

aFrequency > 2%.

bFrequency > 5%.

Source: LIBRETTO-001 Clinical Study Report.18

Critical Appraisal

The LIBRETTO-001 study is a single-arm, open-label, phase I and phase II study. As such, the study is descriptive in nature, as it does not formally evaluate the primary or secondary end points (e.g., ORR, DOR, OS, or PFS) with adjustment for multiple comparisons. These limitations stem from its single-arm design and lack of comparator groups and constrain the estimation of the relative effects of treatment with selpercatinib. The open-label design may also increase uncertainty in patient-reported outcomes (HRQoL), introducing bias due to the inherent subjectivity of the outcome in an unblinded assessor. This bias would be less likely in more objective outcomes such as ORR, OS, and PFS if evaluated against a properly a priori set hypothesis. Furthermore, HRQoL outcomes were evaluated as exploratory end points with no adjustments for multiplicity.

As of the December 16, 2019 cut-off date, ||||| of patients discontinued the study drug and ||||| discontinued from the study within the efficacy population, mostly due to disease progression and death, respectively. At the March 30, 2020 cut-off date, the discontinuation rates remained consistent (17.1% of patients discontinued treatment and 12.7% discontinued from the study, with 7.9% and 4.4% of patients discontinuing treatment due to progressive disease [PD] and AEs, respectively). The sponsor evaluates all 226 patients in the efficacy population and 299 patients in the safety population for primary and secondary end points.

There were fewer concerns about the generalizability of the population included and about the effects on survival and response. According to the clinical experts consulted by CADTH, except for the proportion of females, the baseline characteristics of the population included in the LIBRETTO-001 study were, overall, representative of the population of patients with RET-mutant MTC that is seen in Canadian clinical practice. The inverse ratio of female to male patients being lower than expected was noted by the clinical experts, although they did not consider it to be a concern for applicability. Most patients had good baseline performance status (i.e., low number of patients with an ECOG PS of 2 or higher), suggesting that the included population might be healthier when compared with Canadian clinical practice; however, the clinical experts did not consider it highly different from what would be expected. All outcomes measured in the LIBRETTO-001 study are of clinical relevance and, according to the clinical experts, important for patients and well known and used by clinicians in Canada. A main concern was the limitation of the follow-up, i.e., that it might be considered too short for assessing longer periods of observations for those patients continuing the study and for assessing OS.

Indirect Comparisons

Description of Studies

The sponsor submitted an indirect treatment comparison (ITC) that involved a systematic review and used an unanchored matching-adjusted indirect comparison (MAIC) to evaluate the relative clinical efficacy of selpercatinib versus cabozantinib, vandetanib, lenvatinib, sorafenib, and placebo for the treatment of advanced RET mutation–positive MTC. Of these comparators, cabozantinib, vandetanib, and placebo are considered relevant for this review. Three outcomes were analyzed: OS, PFS, and ORR. As part of the MAIC that compares selpercatinib and cabozantinib, weights were generated using propensity score matching with logistic regression. The same weights were reused for the comparison of selpercatinib with placebo.

Efficacy Results

The sponsor-submitted ITC reported that, after weighting, there was a statistically significant improvement in PFS for selpercatinib versus placebo ||| ||||| ||| ||| ||||| ||||| ||||||||, and a statistically significant improvement in OS for selpercatinib versus placebo ||| ||||| ||| ||| ||||| ||||| |||||||||. Sources of heterogeneity between the studies include differences in patient characteristics such as age, ECOG PS, RET M918T mutation status, and difference in trial design (single- versus multi-arm trials). The variables included in the weighting model were |||| ||||||| |||| ||||||||||| ||||||| |||| ||||||| ||||||| ||| ||| ||||| |||||||| ||||||. The effective sample size after matching was |||||.

Critical Appraisal

The sponsor-submitted ITC had several limitations, including the lack of inclusion of all prognostic factors and effect modifiers in the MAIC weighting process, which leads to a high risk of residual confounding; use of MAIC weights calculated for 1 comparison that involves a different patient population than another comparison; heterogeneity between the patient populations used in different components of the ITC; and lack of consideration and inclusion of outcomes from the CADTH systematic review protocol, including DOR, HRQoL, and safety outcomes. Given these limitations, there is uncertainty around the relative treatment effects estimated by the MAIC, which undermines the internal and external validity of the ITC.

Other Relevant Evidence

CADTH identified 3 ongoing studies relevant to this submission. LIBRETTO-531 (phase III randomized controlled trial of selpercatinib versus cabozantinib or vandetanib), LIBRETTO-321 (phase II conducted in China), and LIBRETTO-121 (phase I and II study in a pediatric population), none of which have peer-reviewed published data available at this time (except for LIBRETTO-121, the results for which are presented from a conference abstract); the studies are expected to be completed by 2026, 2025, and 2024, respectively.

New Data for Request for Reconsideration

New data as of a June 15, 2021 cut-off date, were submitted by the sponsor as part of a request to CADTH for reconsideration, requesting to include only adults (18 years of age and older) with unresectable advanced or metastatic RET-mutant MTC in the first-line setting. This represents an extension of the follow-up (now with a median of 26.3 months for OS and 24.5 months for PFS), supplementing the immature data observed in the analyses of the data from the initial cut-off dates, with agreement between the reported results from the base case and the later cut-off analyses. In this update, of 142 patients in SAS 1, 115 (81%) were treatment-naive and 27 (19%) had been treated with a prior systemic therapy other than cabozantinib and vandetanib. At the time of data cut-off, the ORR by IRC assessment in SAS 1 was 81.0% (95% CI; 73.6 to 87.1), which is similar to but numerically higher than the ORR observed at the previous data cut-off. With a median follow-up of 20.3 months, the median DOR by IRC assessment was not evaluable (|||||| ||||| ||||| ||||||). However, 81.7% of responders were still on treatment with no documented disease progression by IRC assessment at the time of data cut-off. For OS, the median by IRC assessment was not reached, with a median duration of follow-up of 26.3 months (||||||||||||| ||||| ||||| |||| || ||||) (Table 12). ||| ||||||| ||||| ||| || ||| |||| |||||| ||| ||||||||||. The rates of survival at 12 months or more and 24 months or more were 99.3% and 95.0%, respectively. Within the total MTC safety analysis set (N = 319), harm events at the June 15, 2021 data cut-off were similar to the ones presented from the March 30, 2020, data cut-off.

Conclusions

The evidence from a single-arm, open-label, unblinded study (LIBRETTO-001) suggests that treatment with selpercatinib is associated with survival and response end points that were considered relevant to both patients and clinicians (OS, PFS, ORR, DOR, HRQoL) when compared with the typical effects and clinical evolution observed by clinical experts among patients with RET-mutant, advanced and/or metastatic MTC after surgery.

Overall, the clinical experts deemed the harms and safety profile of selpercatinib better than the undesirable effects usually seen in clinical practice with vandetanib or cabozantinib. However, major limitations generate uncertainty around any effect estimates due to immature data, lack of comparative evidence, a high risk of bias (no blinding, attrition), no adjustment for multiple comparisons, and imprecision in time-to-event outcomes.

Evidence from a sponsor-submitted ITC is also associated with major limitations for the comparison between selpercatinib and BSC due to residual confounding (i.e., incomplete inclusion of prognostic factors and effect modifiers), surrogate use of weights for comparisons, and heterogeneity among included populations.

Overall, there is uncertain evidence that suggests that selpercatinib provides clinical benefits with similar or lower risks of harms (i.e., toxicity) when compared with what is expected with relevant comparators.

Introduction

Disease Background

Thyroid cancer is 1 of the most commonly diagnosed cancers in Canada and the world. Although it embodies less than 1% of all tumours, it is considered the most common endocrine malignancy and the fifth most common cancer in women.1,2 It is estimated that 8,200 new cases of thyroid cancer will be diagnosed in people living in Canada in 2019 and about 230 will die from it.19 For 2020, the incidence of thyroid cancer in Canada was estimated to be 23 per 100,000 patients or about 8,600 new cases.3

Thyroid cancer can originate from either thyroid follicular cells or parafollicular cells (c cells). Thyroid cancers arising from follicular cells include DTC, which groups papillary thyroid cancer (PTC), follicular thyroid cancer, Hurthle cell cancer. Among all types of thyroid cancer, DTC is the most common, accounting for more than 95% of cases.5,6

MTC originates from the parafollicular neuroendocrine cells of the thyroid (c cells). It is a less common condition, accounting for 1% to 2% of all thyroid cancers, and it is usually detected as a solitary thyroid nodule in patients in the fourth or sixth decade of life. Lymphadenopathy is also a common initial presentation due to frequent metastases to cervical lymph nodes, with up to 15% of sporadic cases presenting distant metastases in the mediastinum, liver, lungs, and bones. A common initial presentation is the presence of diarrhea with an accompanying thyroid nodule.

Of all MTC cases, approximately 75% are sporadic and 25% are hereditary. Of the sporadic cases, 50% will present somatic mutations in the RET proto-oncogene (of which the most common is the M918T), a small proportion (about 20% to 25%) will present a rat sarcoma (RAS) mutation, and about 20% to 25% will be defined as orphan mutations (yet to be identified).4 Of the hereditary cases, almost all (98%) will present a germline RET mutation (inherited as autosomal dominant).5 Hereditary cases occur mostly in patients who have an inherited multiple endocrine neoplasia syndrome.5,6

Diagnosis is based on physical examination, neck ultrasound, and ultrasound-guided fine-needle aspiration cytology. Levels of calcitonin are helpful, as they are usually diagnostic of MTC, especially with levels above 100 pg/mL.4 Other biomarkers can also be helpful, such as the serum CEA, which is usually elevated in advanced cases when distant metastases are present. RET germline mutation analysis is recommended when the diagnosis of MTC has been established because it allows defining the sporadic or hereditary nature of MTC, which can guide future diagnostic and therapeutic options and strategies.

The prognosis of MTC not cured by surgery is unfavourable, with a 10-year survival rate of approximately 50%,4 and a 5-year survival rate varying from 62% to 87%, according to different series.7-10 Early diagnosis and early appropriate surgical treatment are considered to positively affect the prognosis of these patients.

Standards of Therapy

In patients with both sporadic and hereditary MTC, early diagnosis and surgical therapy with total thyroidectomy and resection of local and regional metastases is the basis for initial treatment and the possibility of cure.6 Hereditary cases must also be investigated for the presence of pheochromocytoma and/or hyperparathyroidism, regardless of age and presenting symptoms; hence, serum calcitonin and CEA are part of the initial biochemical testing.4 After surgery, hormone replacement therapy with L-thyroxine (LT4) should be started to keep thyrotropin values within the normal range.

The treatment goals in patients with MTC are aimed at cure, improving survival, delaying disease progression, and improving HRQoL by controlling symptoms such as diarrhea, minimizing adverse effects of treatments, and increasing work–life productivity.11

For patients who have unresectable advanced or metastatic RET-mutant MTC — a condition with a very low cure rate — several targeted therapies have been used as first-line treatments.4,11,12 These include several multi-targeted tyrosine kinase inhibitors (TKIs), cabozantinib13 and vandetanib14 among them and which have both shown improvement in PFS in phase III randomized controlled trials.13,14 However, among these, only vandetanib has been approved and funded in Canada and can be prescribed regardless of RET mutational status. Cabozantinib is approved in Canada only for the treatment of renal and hepatocellular carcinoma; it is neither funded nor approved for use in patients with MTC.

Once patients progress on currently available therapies, or if vandetanib has to be discontinued due to side effects, there are no further best options. Presently, after first-line treatment, patients with RET-mutant advanced or metastatic MTC can only continue using BSC and, optionally, enter clinical trials.11

Vandetanib is prone to frequent AEs (as are other TKIs), and its administration requires special training and monitoring (for example, for QTc prolongation). An ideal treatment for patients with MTC should reduce treatment-related toxicities while increasing survival and improving HRQoL.

Drug

Selpercatinib (Retevmo or LOXO-292) as 40 mg and 80 mg capsules (oral), is a new chemical entity: a highly selective, adenosine triphosphate–competitive small-molecule inhibitor of the RET receptor. Selpercatinib is indicated as monotherapy for the treatment of RET-mutant MTC in adult and pediatric patients 12 years of age and older with unresectable advanced or metastatic disease. Other indications include RET fusion–positive DTC in adult patients with advanced or metastatic disease (not amenable to surgery or radioactive iodine therapy) following prior treatment with sorafenib and/or lenvatinib, and metastatic RET fusion–positive NSCLC.15

To start treatment with selpercatinib, the product monograph recommends that physicians confirm the presence of a RET gene fusion (for patients with NSCLC or thyroid cancer) or a RET gene mutation (for patients with MTC) using a validated test before starting treatment. The recommended dosage of selpercatinib is based on body weight:

It should be administered approximately every 12 hours until disease progression or unacceptable toxicity. Health Canada has not authorized its use in children younger than 12 years of age. The product monograph also recommends dose modifications for QT interval prolongation, increased AST or ALT, hypersensitivity, hypertension, hemorrhagic events, and other grade 3 or 4 adverse reactions.

Selpercatinib (Retevmo) received a Notice of Compliance with Conditions on June 15, 2021, pending the submission of new data from phase II and III studies (LIBRETTO-001 and LIBRETTO-531). It is the first Health Canada–approved therapy for patients with advanced RET-driven lung and thyroid cancers.

Several warnings and precautions are stated in the product monograph, such as QTc interval prolongation on ECG, hypertension, hypersensitivity, hepatotoxicity, hemorrhage, and embryo-fetal toxicity. These situations warrant caution and it is recommended that doses be adjusted for these AEs.15

Selpercatinib has not been previously reviewed by CADTH. However, at the time of this submission, 1 CADTH review for the treatment of RET fusion–positive DTC in adult patients with advanced or metastatic disease (not amenable to surgery or radioactive iodine therapy) following prior treatment with sorafenib and/or lenvatinib, and 1 for metastatic RET fusion–positive NSCLC were under way.

The characteristics of selpercatinib and vandetanib are presented in Table 4.

Table 4: Key Characteristics of Selpercatinib and Vandetanib

Characteristic

Selpercatinib

Vandetanib

Mechanism of action

Small-molecule kinase inhibitor aimed at inhibiting the RET receptor tyrosine kinase.

Selective inhibitor of vascular endothelial growth factor receptor 2 (VEGFR-2, KDR), epidermal growth factor receptor (EGFR), RET receptor tyrosine kinases.

Indicationa

Indicated as monotherapy for the treatment of:

  • metastatic RET fusion–positive NSCLC in adult patients

  • RET-mutant MTC in adult and pediatric patients 12 years of age and older with unresectable advanced or metastatic disease

  • RET fusion–positive DTC in adult patients with advanced or metastatic disease (not amenable to surgery or radioactive iodine therapy) following prior treatment with sorafenib and/or lenvatinib.

For the treatment of symptomatic or progressive MTC in adult patients with unresectable locally advanced or metastatic disease. Caprelsa use should be carefully considered based on a harm-benefit assessment in patients with indolent, asymptomatic, or slowly progressive disease because of the significant treatment-related harms.

Route of administration

Oral capsules

Oral tablets

Recommended dose

  • < 50 kg: 120 mg twice daily

  • ≥ 50 kg: 160 mg twice daily

300 mg once daily

Serious adverse effects or safety issues

Diarrhea, bleeding, hepatotoxicity (AST or ALT increase), QTc prolongation, hypertension, photosensitivity.

QTcF interval prolongation, Torsade de Pointes, sudden death, fatal heart failure, hypertension, or hypertensive crisis.

ALT = alanine aminotransferase; AST = aspartate aminotransferase; DTC = differentiated thyroid carcinoma; KDR = kinase insert domain receptor; MTC = medullary thyroid cancer; NSCLC = non–small cell lung cancer; QTc = corrected QT interval; RET = rearranged during transfection.

aHealth Canada–approved indication.

Source: Selpercatinib (Retevmo)15 and vandetanib (Caprelsa)20 product monographs.

Stakeholder Perspectives

Patient Group Input

This section was prepared by CADTH staff based on the input provided by patient groups. Input was obtained from 2 patient groups and is summarized subsequently. At the time of the open call to patient groups, input for both MTC and DTC was obtained; therefore, the input from the patient groups for these 2 conditions has been combined for this report.

CanCertainty Coalition

The CanCertainty Coalition, which is composed of more than 30 Canadian patient groups, caregiver organizations, and charities as well as oncologists and cancer care professionals, strives to improve the accessibility of cancer treatment. CanCertainty’s submission focused on financial burdens and safety issues associated with oral cancer medication.

For patients with cancer under the age of 65 living in British Columbia, Alberta, Saskatchewan, Manitoba, Quebec, Northwest Territories, Yukon, and Nunavut, oral oncology medication is covered. In Ontario and the Atlantic provinces, only medications for people over the age of 65 are covered. For the small number of patients under the age of 65 with RET-mutant MTC living in these provinces, a cancer diagnosis could lead to financial hardship, especially when they do not have private health insurance. Even though multiple programs support individuals who have high drug costs, there are administrative barriers. To qualify for assistance programs, patients and their families must submit a significant amount of personal and financial information. Therefore, the patients often face weeks of delay in starting cancer treatments until the issues with paperwork and approvals are resolved. Alternatively, they often pay out of pocket for the first few weeks of treatment, which may not be reimbursed. The access to cancer treatments is difficult in many hospitals and cancer centres across Canada. As a result, in Ontario, a new type of social worker known as a drug access navigator and an organization that supports these navigators, the Oncology Drug Access Navigators of Ontario, were established. Even for patients with private insurance, many face significant co-pays, deductibles, or annual or lifetime caps. For example, some private insurance plans have a cap of $2,000 per year for prescription drugs, even though many take-home cancer drugs cost more than $20,000 per year. A survey of more than 1,600 Nova Scotians commissioned by the CanCertainty Coalition, demonstrated that 3 out 5 people (60%) in Nova Scotia would consider leaving the province if faced with cancer therapy costs. Only 7% could afford monthly drug costs of more than $200. Patients deal with their financial burden by delaying or foregoing care. They may take less medication than prescribed, use over-the-counter drugs in place of prescribed medications, decline procedures, and skip appointments to reduce costs. Patients who are younger, uninsured, and earning a lower income appear to be at greater risk of medication nonadherence. Moreover, the evidence suggests that those with a shorter time since diagnosis, more severe cancers, and unemployed, have higher rates of financial burden.

There is also a safety issue with take-home cancer drugs. Some patients receive their medication from hospital pharmacies, specialty pharmacies, and community pharmacies that lack specialization and training to handle cancer medications. Safety and quality deficits have been reported related to the current method of dispensing take-home cancer drugs in the community, including incorrect handling and dosing, limited monitoring, nonadherence (leading to under- or over-dosing), SAEs, morbidity, and mortality. Thus, take-home cancer drugs require processes similar to those that have been developed for IV cancer drugs, where delivery is comprehensive, organized, safe, and patient-centred.

Canadian Cancer Society and Thyroid Cancer Canada

The CCS aims to improve the lives of all those affected by cancers through research, advocacy, and support, with the purpose of taking control of cancer. The CCS’s patient panels and networks provided survey results from patients with thyroid cancer. In addition, Thyroid Cancer Canada’s patient networks submitted survey results and 2 testimonials from staff or board members who have had thyroid cancer. A total of 17 survey responses were collected across Canada between October 22 and November 10, 2021. None of the respondents had any direct or indirect experience with selpercatinib.

The ability to concentrate (65%), exercise (59%), and work (41%) were the top 3 day-to-day activities that respondents said have been impacted in moderate or significant degrees by thyroid cancer. Seven respondents added that fatigue; brain fog; issues related to mental health, body image, and cognitive ability; concerns about their cancer returning, and concerns about the regulation of thyroid medications were the areas that have been affected by thyroid cancer. Overall, 71% reported a financial barrier related to treatments. The most significant financial barriers were loss of income due to absence from work (24%), parking costs (23%), and drug costs (12%). There was 1 patient (6%) who responded that blood test monitoring (thyroid-stimulating hormone, T3, T4) was the greatest financial barrier. Seven patients (29%) were being treated with surgery, 6 patients (25%) were not actively treated, and 4 patients (17%) were on hormone therapy. Of note, 9 out of 17 patients were on thyroid hormone replacement or suppression therapy, e.g., levothyroxine (Synthroid, Eltroxin). The treatment-related side effects that had a moderate or significant impact on patients were fatigue (71%), concentration and focus (64%), and weight changes (58.5%). Three respondents indicated that mental health issues (mood swings, suicidal thoughts, and feelings of loneliness and fear) were of concern. One patient said, “Synthroid is very difficult to adjust and regulate which leads to emotional ups and downs. I’ve been suicidal through this due to being over medicated and an emotional mess when under medicated.” For patients with experience with radioactive iodine or radiation therapy, there were additional concerns, such as the impact on salivary glands (dry mouth and increased risk of dental problems), long-term impacts of treatment, and isolation associated with radiation. One patient said, “Isolation of radiation, no one tells you how long to stay away from pets. How lonely it is because no support groups or info given on how to live afterwards with the fear of relapse or clear stages of the cancer.” From the submitted testimonials, fertility issues were raised as another significant concern along with difficulties with body temperature, weight, mood, energy, and regulating heart rate. Seven patients responded that they would like a new treatment with improvements regarding the cost of drugs, difficulty regulating drugs, low levels of access to information, long treatment wait times, and the lower level of support that thyroid cancer gets compared with other types of cancer, as thyroid cancer is treated outside of cancer clinics. One patient said, “I would like to be seen in a cancer clinic rather than be followed outside of the clinic. There is not enough support for thyroid cancer patients.”

Clinician Input

Input From the Clinical Experts Consulted by CADTH

All CADTH review teams include at least 1 clinical specialist with expertise regarding the diagnosis and management of the condition for which the drug is indicated. Clinical experts are a critical part of the review team and are involved in all phases of the review process (e.g., providing guidance on the development of the review protocol, assisting in the critical appraisal of clinical evidence, interpreting the clinical relevance of the results, and providing guidance on the potential place in therapy). The following input was provided by 2 clinical specialists with expertise in the diagnosis and management of thyroid cancer.

Unmet Needs

Treatment goals are improving OS, PFS, and HRQoL by controlling symptoms such as diarrhea, flushing, minimizing the adverse effects of treatments, and increasing work–life productivity. Both clinical experts agree there is an unmet need for better treatments that are available for patients who do not respond to or progress after first-line therapy, or for whom treatment with vandetanib or cabozantinib has to be discontinued or the dose reduced due to side effects; also, ideally, these treatments should have fewer harms.

Place in Therapy

According to the clinical experts consulted by CADTH, selpercatinib would be an appropriate therapy for RET-driven thyroid malignancies, including as first-line therapy rarely used in combination with local treatments. The mechanism of action would not lend itself to combination therapy with the other active drugs available at this time.

Since there is only 1 approved and funded systemic therapy option (vandetanib) in Canada, and patients usually do not have further options after first-line therapies, there is a place in therapy for selpercatinib, which is expected to cause a shift in the current treatment paradigm. Both clinical experts agree it would be more appropriate if selpercatinib were used as first-line therapy due to reports of better efficacy and tolerance compared with other options.

Patient Population

The clinical experts consider that patients with RET-driven MTC whose disease cannot be managed or cured by locoregional (surgical) interventions and who are experiencing or expected to experience symptomatic disease progression in the near future are the most likely to benefit from the use of selpercatinib, and it should be offered in every case. The experts did not find specific baseline characteristics or variables of prognostic value and consider that patients’ responses will not differ based on any disease characteristics (e.g., presence or absence of certain symptoms, stage of disease).

Patients with progressive metastatic MTC need to be screened for RET mutations and rearrangements using locally available comprehensive molecular tests, which should be available in institutions treating patients with progressive metastatic MTC.

Assessing Response to Treatment

Patients are assessed with clinical examinations and evaluations of symptoms to measure evidence of response or stabilization of the disease, based on clinical grounds and radiological examination, such as RECIST criteria, number and/or severity of symptoms, PFS, serum calcitonin, and CEA. All of these measurements are mostly aligned with the clinical trial end points.

Improvement in survival, PFS, and a reduction in the frequency and severity of symptoms (e.g., diarrhea) will be used to measure an adequate response approximately every 3 to 6 months.

Discontinuing Treatment

Deterioration of symptoms, functional status, radiological evidence of disease progression (together with other clinical criteria), and unacceptable toxicity from treatment are among the issues commonly used in clinical practice to decide on a case-by-case basis whether to discontinue treatment.

Prescribing Conditions

Targeted therapies can have significant toxicity and related harms; patients should only receive selpercatinib from clinicians with experience in the treatment of thyroid cancer in a specialty outpatient clinic setting. A specialized team should be available to provide care in diagnosis, treatment, monitoring, and palliative care. The physicians involved will mostly be medical or surgical oncologists and endocrinologists.

According to the clinical experts, with the availability of selpercatinib, it must become standard practice to test patients with MTC for somatic RET fusions or mutations. Institutions treating patients with MTC must have a stepwise molecular testing strategy in place.

Clinician Group Input

This section was prepared by CADTH staff based on the input provided by patient groups.

Two clinician group summaries were received: 1 from the POGO and the other from the OH-CCO Head and Neck and Thyroid Cancer DAC, gathering input from a total of 5 clinicians.

POGO

This group represents 5 pediatric cancer centres and advises the Ministry of Health and Long-Term Care on pediatric cancer care. POGO’s Therapeutic and Technology Advisory Committee members with clinical experience and insight into the use of selpercatinib contributed to the survey.

Pediatric MTC is a rare disease with approximately 75% of children carrying germline RET mutations and the majority of the remaining 25% carrying somatic RET mutations. Children with a family history get prophylactic thyroidectomy to avoid malignant transformation. Those without a family history often present with advanced diseases not amenable to complete resection.

Treatment options for metastatic disease, which has a very low cure rate, include multi-targeted TKIs, such as cabozantinib and vandetanib. Since these multi-targeted TKIs have limited impact on PFS and substantial DLTs, improved PFS and minimized off-target effects are desirable goals for the treatment of metastatic MTC. As the first-line treatment for the best chance of cure, children with MTC should undergo comprehensive initial surgery. For a rare population with residual disease, selpercatinib should be used as the preferred second-line therapy over existing therapies (i.e., cabozantinib or vandetanib), due to reduced toxicities and more favourable response rates to RET-driven MTC. For another rare population with unresectable tumours, selpercatinib may be considered as the first-line therapy in a neoadjuvant setting to facilitate eventual surgical control.

For children with progressive, metastatic MTC requiring systemic therapy, selpercatinib would replace existing MKIs as first-line treatment. Children with high-volume residual disease following surgery, residual disease threatening vital structures, PD (either structural or biochemical) that is not surgically resectable, or those with a post-operative serum calcitonin level greater than 150 pg/mL are best suited for selpercatinib if their disease is driven by a RET mutation. These children can be identified at a specialized tertiary centre and reviewed at tumour boards. Patients without structurally persistent disease, i.e., negative imaging following initial surgery, should not be considered for selpercatinib. Those with MTC with a germline or somatic RET mutation confirmed by tumour analysis are most likely to respond to selpercatinib. Responses to treatment can be assessed radiologically and biochemically in the known residual disease sites.

Clinically meaningful responses would be a reduction and/or resolution of known residual disease based on cross-sectional imaging and tumour markers, i.e., calcitonin and CEA. Those with miliary lung disease can be monitored for an objective improvement of respiratory status. Treatment response should be assessed every 3 to 6 months. In case of disease progression despite properly dosed and administered therapy or significant hypersensitivity not responsive to steroids and/or dose reduction, selpercatinib should be discontinued. Selpercatinib can be administered in an outpatient setting with a multidisciplinary team experienced in the care of pediatric MTC; however, diagnosis and monitoring should involve pediatric endocrinologists and head and neck pediatric surgeons.

OH-CCO Head and Neck and Thyroid Cancer DAC

The OH-CCO Head and Neck and Thyroid Cancer DAC, which provides evidence-based clinical and health system guidance, submitted input collected via email and teleconferences.

This group explained that for adult RET-mutant MTC, the only currently approved and funded option is vandetanib, which is prescribed regardless of RET mutational status. Cabozantinib is neither funded nor approved for MTC in Canada. Administering vandetanib requires special training and monitoring, e.g., blood tests and ECGs, since it has a black box warning for QTc prolongation that can lead to arrhythmia, which is caused by combined epidermal growth factor receptor, vascular endothelial growth factor, and RET TKI activities. Hence, an important goal of an ideal treatment would be reducing treatment-related toxicities. Once disease has progressed on currently available therapies, there is no other option; therefore, adult patients with metastatic, unresectable RET-mutant MTC would be the population with the greatest unmet need for selpercatinib.

If patients have been previously treated, selpercatinib would be the next line of therapy. In treatment-naive patients, selpercatinib would be an alternate treatment option based on its favourable toxicity profile. Some clinicians may want to use selpercatinib in the first-line setting due to its multiple advantages over existing therapies. Given the broader effect of vandetanib on other receptors, vandetanib would be used if patients progressed on or are intolerant to selpercatinib. Even though selpercatinib appears to be more active and less toxic, phase III trial data in the first-line setting are still ongoing. Thus, some clinicians may reserve selpercatinib for patients with RET-mutant MTC who are intolerant to or unsuitable for vandetanib.

To identify eligible patients, RET testing is available in Ontario as part of reflex testing on all metastatic thyroid cancer. Patients without a RET mutation or those with a performance status that would not allow selpercatinib treatment would be the least suitable population.

Response to selpercatinib would be measured primarily by response rate, and secondary outcomes of interest would be PFS and toxicity. A clinically meaningful response to treatment can be determined by a reduction in tumour burden based on clinical assessment and/or imaging, cancer-related symptoms, and tumour marker levels. Treatment with selpercatinib should be reassessed every 8 to 12 weeks for the first 6 months to 1 year then every 12 to 16 weeks thereafter, especially in patients who had initial responses, feel well, and have reduced CEA and/or calcitonin levels. However, specific intervals should not be mandated. In case of a lack of response and/or if treatment-related toxicities emerge, selpercatinib should be discontinued. As an oral take-home cancer drug, selpercatinib is suitable for the community setting.

Drug Program Input

Drug Program Input

The drug programs identified relevant implementation issues to be addressed through the CADTH’s reimbursement review process. Refer to Table 5 for more details.

In terms of considerations for the initiation of therapy, there were 2 main concerns. First, the uncertainty of selpercatinib use in the pediatric population since, in the LIBRETTO-001 trial, only 3 adolescent patients with MTC are included. The clinical experts acknowledged the scarcity of evidence, although they did not expect significant variations in outcomes for pediatric patients.

Regarding concerns about the discontinuation of therapy, the experts expressed that it would be difficult to state specific criteria, since different metastatic locations could respond differently in the same patient but, overall, they considered that patients with no signs of toxicity with selpercatinib would be able to continue treatment.

In terms of considerations for generalizability, there were issues with the low number of pediatric patients, very few of whom had an ECOG PS above 2. Experts considered that patients with an ECOG PS of 2 or greater should be judged to be able to receive treatment with selpercatinib on a case-by-case basis. The same applies for pediatric cases, as indicated earlier.

In general, the experts considered that selpercatinib will have a major impact on the current treatment paradigm in Canada.

The drug programs provide input on each drug being reviewed through CADTH’s reimbursement review processes by identifying issues that may impact their ability to implement a recommendation. The implementation questions and corresponding responses from the clinical experts consulted by CADTH are summarized in Table 5.

Table 5: Summary of Drug Plan Input and Clinical Expert Response

Drug program implementation questions

Clinical expert response

Relevant comparators

The LIBRETTO-001 trial was an open-label, non-randomized, non-comparative phase I and II trial evaluating selpercatinib in patients with RET-mutant MTC with or without prior vandetanib or cabozantinib treatment.

The relevant funded comparator for first-line treatment would be vandetanib (for adult patients). Patients aged between 12 and 17 years currently do not have a funded comparator.

In the second-line setting, the relevant comparator is best supportive care or clinical trial.

For pERC consideration.

Considerations for initiation of therapy

In the LIBRETTO-001 trial, there were only 3 adolescent patients (aged 15, 16, and 17 years) with advanced or metastatic RET-mutant MTC; however, the requested indication is for patients 12 and older. Vandetanib, the current funded comparator for MTC, is funded only for adult patients.

What is the relative safety and/or efficacy of selpercatinib for patients between 12 and17 years old with RET-mutant MTC?

Patients of childbearing potential will require additional counselling and support due to the potential impact of selpercatinib on reproduction and fertility.

The clinical experts mentioned how little evidence exists regarding pediatric patients with RET-mutant MTC. This precludes the experts from giving specific numbers on the safety or efficacy for this group of patients. Due to the scarcity of evidence, the CADTH report will include data from a conference abstract for the LIBRETTO-121 study (pediatric patients) as presented in the Other Relevant Evidence section of this report.

In this trial, 12 patients were enrolled (median age 14 years), with 8 patients diagnosed with RET-mutant MTC, and there were 8 patients still on treatment at the time of the analysis (ORR of 50%; 95% CI, 16% to 84%). The clinical experts noted that the balance between benefits and harms should always be considered, since this is a rare disease with a poor prognosis.

Is the efficacy of selpercatinib expected to be similar across the various RET mutations?

Is the efficacy of selpercatinib expected to be similar in patients with sporadic MTC vs. hereditary MTC?

The clinical experts consulted by CADTH do not expect to see variations in response based on any of the characteristics of these subgroups or populations.

Considerations for continuation, renewal, and/or discontinuation of therapy

The LIBRETTO-001 trial evaluated patients through radiologic assessments every 8 weeks for 1 year and then every 12 weeks thereafter. Calcitonin and CEA levels were measured.

In clinical practice, how will treatment response to selpercatinib be assessed?

Patients are assessed approximately every 3 to 6 months during follow-up visits, and clinicians will evaluate different measures of response (besides OS and PFS), such as the RECIST criteria, CEA, calcitonin, general symptoms, and HRQoL.

In the LIBRETTO-001 trial, patients with documented disease progression could continue selpercatinib if they were deriving clinical benefit.

What are the discontinuation criteria for selpercatinib?

Both clinical experts agreed that deterioration of symptoms, functional status, radiological evidence of disease progression (together with other clinical criteria), and unacceptable toxicity from treatment are among the issues commonly used in clinical practice to decide to discontinue treatment on a case-by-case basis.

Considerations for prescribing of therapy

The selpercatinib 40 mg and 80 mg capsule dosage is based on weight:

  • under 50 kg: 120 mg orally twice daily

  • 50 kg or greater: 160 mg orally twice daily.

It is administered at home by the patient or caregiver.

For pERC consideration.

Generalizability

Patients with an ECOG PS greater than 2 were excluded from the trial. Can patients with an ECOG PS > 2 be considered eligible for treatment?

Only patients 12 years and older were eligible for the trial. Can the results of the trial be applied to children under 12 years of age with unresectable or metastatic RET-mutant MTC?

For both situations, the clinical experts recognize that the evidence is very uncertain and scarce. Considering this, their input is that selpercatinib could be offered in the pediatric population on a case-by-case basis. The same would apply to patients with an ECOG PS above 2.

Funding algorithm

  • Drug may change place in therapy of comparator drugs.

  • Drug may change place in therapy of drugs reimbursed in subsequent lines.

Both experts agreed that selpercatinib will have an impact on the treatment paradigm for patients with RET-mutant MTC.

Care provision issues

Selpercatinib is supplied as 40 mg capsules (60 capsules per bottle) and 80 mg capsules (60 or 120 capsules per bottle). There are multiple dosing schedules and the potential for dose adjustments with selpercatinib. Current sponsor packaging and storage requirements allow for flexible dispensing options (e.g., blister packaging of doses, using capsules from 1 bottle for multiple prescriptions, if necessary).

For pERC consideration.

RET testing needs to be in place to identify eligible patients.

For pERC consideration.

CEA = carcinoembryonic antigen; ECOG PS = Eastern Cooperative Oncology Group Performance Status; HRQoL = health-related quality of life; MTC = medullary thyroid cancer; OS = overall survival; pERC = CADTH pan-Canadian Oncology Drug Review Expert Review Committee; PFS = progression-free survival; RECIST = Response Evaluation Criteria in Solid Tumors; RET = rearranged during transfection.

Clinical Evidence

The clinical evidence included in the review of selpercatinib (Retevmo) is presented in 3 sections. The first section, the systematic review, includes pivotal studies provided in the sponsor’s submission to CADTH and Health Canada, as well as studies selected according to an a priori protocol. The second section covers indirect evidence from the sponsor and indirect evidence selected from the literature that meet the selection criteria specified in the review. The third section includes sponsor-submitted, long-term extension studies and additional relevant studies that are considered to address important gaps in the evidence included in the systematic review.

Systematic Review (Pivotal and Protocol-Selected Studies)

Objectives

To perform a systematic review of the beneficial and harmful effects of selpercatinib (Retevmo) 40 mg and 80 mg capsules for the treatment of RET-mutant MTC in adult and pediatric patients 12 years of age and older with unresectable advanced or metastatic disease.

Methods

Studies selected for inclusion in the systematic review included pivotal studies provided in the sponsor’s submission to CADTH and Health Canada, as well as those meeting the selection criteria presented in Table 6. The outcomes included in the CADTH review protocol reflect the outcomes considered important to patients, clinicians, and drug plans.

Table 6: Inclusion Criteria for the Systematic Review

Criteria

Description

Population

Patients 12 years of age and older with RET-mutant medullary thyroid cancer and unresectable advanced or metastatic disease

Subgroups:

  • stage at diagnosis

  • line of therapy

  • severity (e.g., patients with progression and symptoms vs. only progression, vs. only symptoms, vs. none)

Intervention

Selpercatinib (Retevmo) 40 mg and 80 mg oral capsules. Dosage:

  • < 50 kg: 120 mg twice daily

  • ≥ 50 kg: 160 mg twice daily

Comparator

  • Vandetanib (Caprelsa)

  • Best supportive care

Outcomes

Efficacy outcomes:

  • survival

    • OS

    • PFS

  • response or remission rate

    • ORR

    • DOR

  • HRQoL (e.g., EORTC QLQ-C30; PedsQL; bowel diaries)

Harms outcomes:

  • mortality

  • AEs, SAEs, WDAEs

Notable harms and harms of special interest: diarrhea, bleeding, hepatotoxicity (AST or ALT increase), QTc prolongation, hypertension, photosensitivity.

Study designs

Published and unpublished phase II, III, or IV RCTs.

AE = adverse event; ALT = alanine aminotransferase; AST = aspartate aminotransferase; DOR = duration of response; EFS = event-free survival; EORTC QLQ-C30 = European Organisation for Research and Treatment of Cancer Quality of Life Questionnaire Core 30; EQ-5D-5L = 5-level EQ-5D; HRQoL = quality of life; ORR = objective response rate; OS = overall survival; PedsQL = Pediatric Quality of Life Inventory; PFS = progression-free survival; QTc = corrected QT interval; RET = rearranged during transfection; RCT = randomized controlled trial; SAE = serious adverse event; WDAE = withdrawal due to adverse event.

The literature search for clinical studies was performed by an information specialist using a peer-reviewed search strategy according to the PRESS Peer Review of Electronic Search Strategies checklist.21

Published literature was identified by searching the following bibliographic databases: MEDLINE All (1946–) through Ovid and Embase (1974–) through Ovid. All Ovid searches were run simultaneously as a multi-file search. Duplicates were removed using Ovid deduplication for multi-file searches, followed by manual deduplication in Endnote. The search strategy comprised both controlled vocabulary, such as the National Library of Medicine’s MeSH (Medical Subject Headings), and keywords. The main search concept was selpercatinib. Clinical trial registries were searched: the US National Institutes of Health’s clinicaltrials.gov, the WHO’s International Clinical Trials Registry Platform search portal, Health Canada’s Clinical Trials Database, and the European Union Clinical Trials Register.

No filters were applied to limit retrieval by study type. Retrieval was not limited by publication date or by language. Conference abstracts were excluded from the search results. Refer to Appendix 1 for the detailed search strategies.

The initial search was completed on November 24, 2021. Regular alerts updated the search until the meeting of the CADTH pan-Canadian Oncology Drug Review Expert Committee (pERC) on April 13, 2022.

Grey literature (literature that is not commercially published) was identified by searching relevant websites from the Grey Matters: A Practical Tool For Searching Health-Related Grey Literature checklist.22 Included in this search were the websites of regulatory agencies (the FDA and European Medicines Agency). Google was used to search for additional internet-based materials. See Appendix 1 for more information on the grey literature search strategy.

These searches were supplemented by reviewing the bibliographies of key papers and through contacts with appropriate experts. In addition, the sponsor of the drug was contacted for information regarding unpublished studies.

A focused literature search for network meta-analyses dealing with thyroid cancer was run in MEDLINE All (1946–) on November 24, 2021. No limits were applied to the search.

Findings From the Literature

One study was identified from the literature for inclusion in the systematic review (Figure 1). The included studies are summarized in Table 7. A list of excluded studies is presented in Appendix 2.

Figure 1: Flow Diagram for Inclusion and Exclusion of Studies

130 citations were initially identified and 125 were excluded, while 8 additional potentially relevant reports were retrieved for scrutiny, resulting in a total of 13 reports screened in full text; 7 of these were excluded and 6 were included in the review. These 6 reports represent 1 single study (LIBRETTO001).

Table 7: Details of Included Studies

Criteria

LIBRETTO-001

Design and population

Study design

Open-label, multi-centre, phase I and II study

Locations

84 participating study sites in Australia, Canada, Denmark, Germany, Japan, Hong Kong, Israel, Singapore, France, Italy, Spain, South Korea, Switzerland, Taiwan, and the US as of June 17, 2019

Patient enrolment dates:

  • First patient enrolled: May 9, 2017

  • Cut-off for interim analysis: June 17, 2019

  • Cut-off for addendum analysis (for Canada): December 16, 2019

  • Last patient visit: Study ongoing

Inclusion criteria

  • Patients with a locally advanced or metastatic solid tumour who progressed on or were intolerant to standard therapy, or no standard therapy exists or, in the opinion of the investigator, were not candidates for or would be unlikely to tolerate or derive significant clinical benefit from standard therapy or declined standard therapy.

  • At least 18 years of age. For countries and sites where approved, patients as young as 12 years of age could be enrolled.

  • ECOG PS score of 0, 1, or 2 (age ≥ 16 years) or Lansky Performance Score ≥ 40% (age < 16 years) with no sudden deterioration 2 weeks before the first dose of study treatment.

  • For patients being enrolled into a specific phase II dose expansion, evidence of a RET gene alteration in a tumour (i.e., not just blood), was required (a positive germline test for a RET mutation was acceptable for patients with MTC). The RET alteration result was to be generated from a laboratory with CLIA, ISO-certified IEC, CAP, or other similar certification.

  • For phase II, all other inclusion criteria were the same as for phase I, with the following modifications:

    • cohorts 1 and 3: Treatment failed or patient was intolerant to standard of care

    • cohorts 1 through 4: Enrolment was restricted to patients with evidence of a RET gene alteration in a tumour (i.e., not just blood)

    • cohorts 1 through 4: At least 1 measurable lesion as defined by RECIST 1.1 or RANO

    • cohort 4: Radiographic evidence of PD within the previous 14 months

Exclusion criteria

  • Prior treatment with a selective RET inhibitor (including investigational selective RET inhibitors).

  • Investigational drug or anti-cancer therapy within 5 half-lives or 2 weeks before the planned start of selpercatinib. In addition, no concurrent investigational anti-cancer therapy is permitted.

  • Major surgery (excluding placement of vascular access) within 4 weeks before the planned start of selpercatinib.

  • Radiotherapy with a limited field of radiation for palliation within 1 week of the first dose of the study treatment.

  • Any unresolved toxicities from prior therapy.

  • Symptomatic primary CNS tumour, metastases, leptomeningeal carcinomatosis, or untreated spinal cord compression.

  • Clinically significant active cardiovascular disease or history of myocardial infarction within 6 months before the planned start of selpercatinib or prolongation of the QTc interval.

  • Active uncontrolled systemic bacterial, viral, or fungal infection.

  • Malabsorption syndrome or other condition likely to affect gastrointestinal absorption of the study drug.

  • Uncontrolled symptomatic hyper- or hypothyroidism or hyper- or hypocalcemia.

  • Current treatment with certain strong CYP3A4 inhibitors or inducers.

  • Current treatment with proton pump inhibitors.

  • Pregnancy or lactation.

  • For phase II, cohorts 1 through 4: Presence of an additional validated oncogenic driver that could cause resistance to selpercatinib.

Drugs

Intervention

Selpercatinib for oral dosing was provided in the study as follows:

  • capsules (powder): Provided as powder in a capsule containing 20 mg of the drug

  • capsules (simple blend): 10 mg, 20 mg, and 80 mg capsules

In the dose-escalation phase (phase I), the starting dose was 20 mg/day, given once daily. Dose escalation continued to 240 mg b.i.d. The RP2D of selpercatinib is 160 mg, b.i.d.; this dose was selected by the sponsor in conjunction with the SRC for the study. The RP2D is used in the phase II portion of the study (currently ongoing).

Comparator(s)

No comparator (single-arm study)

Duration

Phase

   Phase I

  • Dose escalation

  • MTD determination

  • DLT definition

   Phase II

Dose expansion with enrolment of patients into 1 of 5 cohorts

   Follow-up

Safety follow-up starting 28 days after the last dose of the study drug, with assessment every 3 months; study still ongoing

Outcomes

Primary end point

  • Phase I: The primary end point for phase I was the MTD (RP2D)

  • Phase II: The primary end point for phase II was ORR based on RECIST 1.1 or RANO

Secondary and exploratory end points

Phase I:

  • TEAEs and SAEs

  • plasma concentrations and PK parameters.

  • ORR based on RECIST 1.1 or RANO.

Phase II:

  • parameters of antitumour activity and clinical benefit, including best change in tumour size from baseline, DOR, CNS ORR, CNS DOR, time to any and best response, CBR, PFS, and OS.

  • TEAEs and SAEs

  • plasma concentrations and PK parameters.

Exploratory end points:

  • differences in efficacy and safety based on selpercatinib PK parameters

  • changes in CEA and calcitonin (patients with MTC) thyroglobulin (patients without MTC), ACTH, and cortisol (patients with Cushing disease related to their cancer)

  • identity of RET gene fusions, mutations, and concurrently activated oncogenic pathways in tumour biopsies

  • changes from baseline in disease-related symptoms and HRQoL, as measured by EORTC QLQ-C30 (adults), PedsQL for teens (aged 13 to 17 years), PedsQL for children (age 12 years), and patient bowel diaries (only patients with MTC)

Notes

Publications

Wirth (2020),23 Wirth (2021),17 Subbiah (2021),24 Minchom (2021),25 Drilon (2020).26

ACTH = adrenocorticotropic hormone; b.i.d. = twice daily; CAP = College of American Pathologists; CBR = clinical benefit rate; CEA = carcinoembryonic antigen; CLIA = Clinical Laboratory Improvement Amendments; CNS = central nervous system; CYP3A4 = cytochrome P450 3A4; DB = double blind; DLT = dose-limiting toxicity; DOR = duration of response; ECOG PS = Eastern Cooperative Oncology Group Performance Status; EORTC QLQ-C30 = European Organisation for Research and Treatment of Cancer Quality of Life Questionnaire Core 30; HRQoL = health-related quality of life; IEC = independent ethics committee; ISO = International Organization for Standardization; MTC = medullary thyroid cancer; MTD = maximum tolerated dose; ORR = objective response rate; PD = progressive disease; PedsQL = Pediatric Quality of Life Inventory; PFS = progression-free survival; PK = pharmacokinetic; QTc = corrected QT interval; RANO = Response Assessment in Neuro-Oncology Criteria; RCT = randomized controlled trial; RECIST 1.1 = Response Evaluation Criteria in Solid Tumors version 1.1; RET = rearranged during transfection; RP2D = recommended phase II dose; SAE = serious adverse event; SRC = safety review committee; TEAE = treatment-emergent adverse event.

Source: LIBRETTO-001 Clinical Study Report18 and its main publications.17,23-26

Description of Studies

The LIBRETTO-001 study is a multi-centre, open-label, phase I and II, single-arm study of oral selpercatinib (LOXO-292) in patients with advanced solid tumours, including RET fusion–positive solid tumours, MTC, and other tumours with RET activation. The main focus for this CADTH review is the population of patients with RET-mutant MTC.

This study is still ongoing and is being conducted in 84 investigational sites among several countries and regions, including Canada, the US, Australia, Japan, Hong Kong, Taiwan, Israel, Singapore, and Europe.

Description of the phases and Cohorts of the LIBRETTO-001 Study

The study consisted of 2 main phases, the dose-escalation phase (phase I), and the dose-expansion phase (phase II), depicted in Figure 2. In these 2 phases, the sponsor generated 5 cohorts with the intention of better characterizing the safety and efficacy of the study drug in patients with specific anomalies in the RET gene. Cohort 1 included patients with a RET fusion–positive solid tumour who progressed on or were intolerant to 1 or more standard first-line therapies, while cohort 2 included patients with a RET fusion–positive solid tumour not previously treated with a standard first-line therapy. The population of interest for this CADTH report is cohort 3, which comprises patients with mutant RET MTC who progressed on or were intolerant to standard first-line treatments; however, cohort 4, comprising patients whose disease was not treated with standard first-line treatment (cabozantinib or vandetanib or other kinase inhibitors with anti-RET activity), will be described.

Cohort 5 includes patients from cohorts 1 to 4 without measurable disease, with MTC not meeting the requirements for cohorts 3 or 4, with other RET-altered solid tumours or other RET alterations or activations, or with circulating cell-free DNA that is positive for a RET gene alteration not known to be present in a tumour sample.

For phase I, the primary objective of the study was to determine the MTD (RP2D) for selpercatinib. Secondary objectives for phase I included the determination of the safety and tolerability of selpercatinib, characterization of the PK properties, and assessment of the antitumour activity of selpercatinib.

For phase II, the primary objective was to assess, for each expansion cohort, the antitumour activity of selpercatinib by determining the ORR using RECIST 1.1 or RANO criteria, as appropriate to tumour type. Secondary objectives for phase II included other efficacy parameters, including best change in tumour size from baseline, DOR, CNS ORR, CNS DOR, time to any and best response, clinical benefit rate, PFS, OS, determination of the safety and tolerability of selpercatinib, and the characterization of the PK properties.

Figure 2: Phase I and II of the LIBRETTO-001 Study

The figure depicts phase 1 and phase 2 of the Libretto-001 study starting with the dose escalation phase, up to phase 1, then advancing to phase 2 after achieving a recommended dose.

cfDNA = circulating cell-free DNA; MTC = medullary thyroid cancer; MTD = maximum tolerated dose; RET = rearranged during transfection.

Source: LIBRETTO-001 Clinical Study Report.18

The exploratory objectives of phase I and II included determination of the relationship between PK and drug effects, evaluation of serum tumour markers, CEA and calcitonin, and adrenocorticotropic hormone or cortisol (for patients with Cushing disease related to their cancer). Additional exploratory objectives include characterization of RET gene fusions and mutations and concurrently activated oncogenic pathways by molecular assays, and collection of patient-reported outcome data to explore disease-related symptoms and HRQoL.

During phase I, a dose-escalation strategy was conducted, starting the dose of selpercatinib at 20 mg/day and then proceeding through all dose levels or until the SRC and sponsor determined that a suitable dose was achieved based on available data (safety, PK exposure, clinical activity) using a modified Fibonacci dose escalation.27 The SRC evaluated whether the cohort at the prior dose level was considered to be receiving the MTD. Dose escalation was to proceed through the planned dose-escalation cohort levels or until the MTD was reached.

During phase II, a dose expansion was evaluated to obtain the RP2D of selpercatinib. An RP2D of 160 mg twice a day was selected by the SRC during phase I of the study. The LIBRETTO-001 study is currently ongoing and continuing to enrol up to approximately 750 patients with advanced solid tumours with evidence of a RET gene alteration in a tumour and/or blood.

Amendments to the Protocol of the Study

A detailed description of the major changes made to the protocol of the LIBRETTO-001 study is presented in Appendix 5. Of note was amendment 5.0 (May 2018) which updated the trial design from a 2-part phase I (dose escalation and dose expansion) study to a phase I and II study due to “promising early evidence” of durable antitumour activity in patients with RET-altered cancers (e.g., RET fusion–positive cancers and RET-mutant MTC), including those with resistance to prior MKIs and those with brain metastases.

Cut-Off Dates

The sponsor used different cut-off dates data based on regulatory submissions, which also had an effect on how the population sets were created and reported through interactions with regulators. An overview is presented in Figure 3.

Figure 3: Cut-Off Dates and Accrual of Patients With RET-Mutant MTC Included in the LIBRETTO-001 Study

The figure depicts the flow of patients from 2017 to the latest cut-off date of March 30, 2020. The patient accrual is depicted as the width of the column, increasing downward as more patients are included.

MTC = medullary thyroid cancer; RET = rearranged during transfection.

a Defined as those with at least 1 dose of selpercatinib and 6 months of follow-up.

Source: LIBRETTO-001 Clinical Study Report.18

The first planned cut-off date was on June 17, 2019 for FDA and European Medicines Agency submissions. This date was chosen so that the MTC efficacy-evaluable patients for ORR assessment had an opportunity to be followed for at least 6 months. At this cut-off date, the number of patients available for the safety analysis (i.e., those who had received at least 1 dose of selpercatinib) was 226, with 132 of these patients (58%) eligible for the efficacy analysis (those who received at least 1 dose of selpercatinib and were followed-up for at least 6 months).

An analysis using the December 16, 2019 cut-off date was conducted to support the FDA submission request to assess at least the day 60 efficacy and safety of selpercatinib for all patients initially enrolled (i.e., 6 months after the initial data cut-off of June 17, 2019). This pre-planned analysis at this cut-off point evaluated 299 patients for safety and 226 of these for efficacy using different analysis sets described in the next section. This cut-off date was also used for the submission to Health Canada and the pre-planned analysis and includes the 55 patients with MTC in the PAS for the primary end points assessed (defined subsequently).

Sponsor-submitted data for the March 30, 2020 cut-off date were also included and assessed by CADTH and are described in the tables addressing efficacy and harms in this report.

Derivation of New Analysis Sets Supporting Regulation Applications

Interactions with the FDA prompted the sponsor to create a different set of efficacy and safety analysis sets designed to support the indications sought. These agreed-upon analysis sets were not the same as those specified in the study protocol and are distinct from those described in the full Clinical Study Report. First, the efficacy datasets were categorized into broad groupings of patients with RET fusion–positive NSCLC, RET-mutant MTC, and RET fusion–positive thyroid cancer — of which MTC is the main focus for this CADTH review.

These grouping formed the basis for defining the PAS in patients with RET-mutant MTC who received prior cabozantinib or vandetanib, as shown in Figure 4. The MTC PAS was defined as the first 55 patients with RET-mutant MTC enrolled in LIBRETTO-001 who had been previously treated with cabozantinib or vandetanib. The PAS is a subset of the IAS, which includes all patients with RET-mutant MTC enrolled in LIBRETTO-001 who met the same eligibility criteria as the PAS by the June 17, 2019 data cut-off for the initial US submission (N = 124). SASs include SAS 1, comprising treatment-naive patients (n = 88), and SAS 2 (n = 14), comprising the patients in cohort 5 (defined earlier).

Figure 4: Overview of the LIBRETTO-001 Study Design and Populations Included

The figure depicts the overview of the Libretto-001 study design, starting with all treated patients then breaking down the group into NSCLC, MTC, and thyroid cancers.

Cabo = cabozantinib; chemo = chemotherapy; IAS = integrated analysis set; MTC = medullary thyroid cancer; NSCLC = non–small cell lung cancer; PAS = primary analysis set; RET = rearranged during transfection; SAS = supplemental analysis set; Vande = vandetanib.

1Other tumours that do not fit the other disease cohorts.

Source: LIBRETTO-001 Clinical Study Report.18

Populations

Inclusion and Exclusion Criteria

As described in Table 7, patient inclusion criteria included those with a locally advanced or metastatic solid tumour whose disease has progressed on or who are intolerant to standard therapy, or no standard therapy exists or, in the opinion of the investigator, are not candidates for or would be unlikely to tolerate or derive significant clinical benefit from standard therapy, or who decline standard therapy.

Patients should have been at least 18 years of age. However, for countries and sites where approved, patients as young as 12 years of age could be enrolled. An ECOG PS score of 0, 1, or 2 (age ≥ 16 years) or a Lansky Performance Score of 40% or greater (age < 16 years) with no sudden deterioration 2 weeks before the first dose of the study treatment was used for inclusion. For patients being enrolled into a specific phase II dose expansion, evidence of a RET gene alteration in a tumour (i.e., not just blood), was required (a positive germline test for a RET mutation was acceptable for patients with MTC). Adequate hematologic, renal, and hepatic status was necessary to enter the study.

When considering previous treatment failure with standard of care, cabozantinib and vandetanib were both considered standard-of-care therapies for patients with RET-mutant MTC (cohort 3 of the entire LIBRETTO-001 study).

Patients were excluded if they had a specific oncogenic driver that could cause resistance to selpercatinib treatment. Also, they could be excluded if they had received prior treatment with RET inhibitors, an investigational drug, or an anti-cancer therapy within 5 half-lives or 2 weeks (whichever is shorter) before the planned start of selpercatinib. In addition, no concurrent investigational anti-cancer therapy was permitted. Major surgery, radiotherapy, unresolved toxicities from prior therapies, and symptomatic CNS tumour and metastases were considered exclusion criteria.

Baseline Characteristics

Baseline demographic information, disease characteristics, and prior medications are described in Table 8. This table reports on the subpopulation with RET-mutant MTC for the 3 cut-off dates.

The median age of the group was |||| ||||| |||| |||| | |||||||| ||||| |||| |||| || ||||| || |||| ||| |||||| ||||||| || ||| || ||||| || |||| || ||||| || ||||| || |||||||||||| || |||| ||||| |||| || ||| |||| ||| |||||. Most patients had an ECOG PS status of 0 or 1, with only || |||||| presenting with an ECOG PS of 2, and the majority were stage IV or above at diagnosis, |||| || ||||||| || || |||||| ||||| |||||||||. All but ||| patients had a history of metastatic disease. The majority of patients ( | |) had the M918T RET mutation type. |||| |||||||| ||||||||| |||||||| || |||||||| ||||||||.

In terms of previous therapies, the majority ||||||| had received prior systemic therapies at baseline, mostly consisting of vandetanib ||||||| and cabozantinib ||||||||. Only ||||| had not received any prior systemic regimen. Prior cancer-related therapy was reported in ||||| of patients.

Table 8: Summary of Baseline Characteristics, RET-Mutant MTC

Variable

December 16, 2019 cut-off date

N = 226

PAS

N = 55

IAS

N = 124

SAS 1

N = 88

SAS 2

N = 14

Baseline demographic

Age in years, median (range)

57 (17 to 84)

|||| |||| |||

58 (15 to 82)

|||| |||| |||

||| |||||| | |||

  ||| |||||

| |||||

| |||||

| |||||

| |||||

  || || ||| |||||

| ||||||

|| ||||||

|| ||||||

| ||||||

  || || ||| |||||

|| ||||||

|| ||||||

|| ||||||

| ||||||

  || || ||| |||||

|| ||||||

|| ||||||

|| ||||||

| ||||||

  | || |||||

| ||||||

|| |||||

| ||||||

| |||||

Sex, n (%)

  Male

36 (65.5)

|| ||||||

58 (65.9)

| ||||||

  Female

19 (34.5)

|| ||||||

30 (34.1)

| ||||||

Race, n (%)

  American Indian or Alaska Native

0 (0.0)

| |||||

0 (0.0)

| |||||

  Asian

0 (0.0)

| |||||

4 (4.5)

| |||||

  Black or African American

1 (1.8)

| |||||

1 (1.1)

| |||||

  Native Hawaiian or Other Pacific Islander

0 (0.0)

| |||||

1 (1.1)

| |||||

  Other

5 (9.1)

| |||||

7 (8.0)

| |||||

  White

49 (89.1)

111 (89.5)

75 (85.2)

13 (92.9)

BMI (kg/m2), mean (SD)

||||| ||||||||

||||| ||||||

||||| ||||||

||||| ||||||

Weight (kg), mean (SD)

||||| |||||||

||||| |||||||

||||| |||||||

||||| |||||||

ECOG PS at screening, n (%)

   0

11 (20.0)

|| | |||||

43 (48.9)

| | |||||

   1

41 (74.5)

|| | |||||

42 (47.7)

| | |||||

   2

3 (5.5)

| |||||

3 (3.4)

| |||||

Calcitonin (pg/mL), mean (SD)

|||||||||||||||

|||||||||||||||

|||||||||||||||

|||||||||||||||

CEA (ng/mL), mean (SD)

|||||||||||||||

|||||||||||||||

||||||||||||||

|||||||||||||

Cancer history

Stage at initial diagnosis (n, %)

   ||||

| |||||

| |||||

| |||||

| |||||

   ||||

| |||||

| |||||

| |||||

| |||||

   |||||

| |||||

| |||||

| |||||

| |||||

   |||||

| |||||

| |||||

| |||||

| |||||

   ||||

| |||||

| |||||

| |||||

| |||||

   ||

|| ||||||

|| ||||||

|| ||||||

| ||||||

   |||

| ||||||

|| |||||

| |||||

| ||||||

   |||

| |||||

| |||||

| |||||

| |||||

   |||

|| ||||||

|| ||||||

|| ||||||

| ||||||

   |||||||

| |||||

| |||||

| |||||

| |||||

   |||||| ||||| ||||||| |||||||||| |||| ||||

|||||||||||

|||||||||||

||||||||||||

||||||||||||

   ||||||| || |||||||||| ||||||| ||| ||

|| ||||||

||| ||||||

|| |||||

|| ||||||

   |||||| ||||| ||||||| ||||||||| || |||||||||| |||||||| |||| ||||

||||||||||||

||||||||||||

||||| ||||||

||||||||||||

Disease characteristics

RET mutation type, n (%)

  M918T

33 (60.0)

|||||||||

49 (55.7)

||||||||

  Extracellular cysteine mutation

7 (12.7)

|||||||||

20 (22.7)

||||||||

  V804 M/L

5 (9.1)

|||||||

6 (6.8)

|||||||

  Other

10 (18.2)

|||||||||

13 (14.8)

|||||||

Molecular assay type, n (%)

  NGS on tumour

|| ||||||

|||||||||

|||||||||

|| ||||||

  PCR

9 ||||||

|| ||||||

|| ||||||

| |||||

  ||| || ||||||||||||

| |||||

| |||||

| |||||

| |||||

  |||||

| |||||

| |||||

| |||||

| |||||

|||||||| || |||||||| || |||||||| ||| ||

|| | |||||

|| | |||||

|| | |||||

| | |||||

|| ||||| ||| |||||||||| |||||| ||| |||||||||||| ||| ||

|| ||||||

||| ||||||

|| ||||||

| |||||

Prior cancer treatment

Received prior systemic therapy, n (%)

|| |||||||

||| |||||||

|| |||||||

| |||||||

Type of prior systemic therapy, n (%)

  MKI

||||||||||

|||||||||||

|||||||

||||||||

    ||||||||||||

|| ||||||

|| ||||||

| |||||

| ||||||

    ||||||||||

|| ||||||

|| ||||||

| |||||

| ||||||

    |||||||||

| |||||

| |||||

| |||||

| |||||

    ||||||||||

| ||||||

|| |||||

| |||||

| |||||

    ||||| ||||

|| ||||||

|| ||||||

| |||||

| |||||

  ||||||||||||

| ||||||

|| ||||||

| |||||

| |||||

  |||||||| ||||||||||||

| |||||

| |||||

| |||||

| |||||

  ||||||||||| ||||||

| |||||

| |||||

| |||||

| |||||

  |||||||||||||| |||||||

| ||||||

|| |||||

| |||||

| |||||

  ||||||||| ||| |||||||||

| |||||

| |||||

| |||||

| |||||

  |||||| ||||||||||||

| |||||

| |||||

| |||||

| |||||

  ||||| |||||||| |||||||

| ||||||

|| ||||||

| |||||

| |||||

  ||||

| |||||

| |||||

|| ||||||

| ||||||

  ||||

|| ||||||

|| ||||||

|| ||||||

| ||||||

  | || ||||

|| ||||||

|| ||||||

| |||||

| |||||

Number of prior systemic regimens, mean (SD)d

2.2 ||||||

||||||||||

0.2 ||||||

||| |||||||

  Partial response

| |||||

|| ||||||

| |||||

| |||||

  |||||| |||||||

|| ||||||

|| ||||||

| |||||

| ||||||

  ||||||||||| |||||||

|| ||||||

|| ||||||

| |||||

| |||||

  ||| |||||||||

|| ||||||

|| ||||||

| |||||

| ||||||

  |||||||

| |||||

| |||||

|| ||||||

| ||||||

||||| |||||||||||| ||| ||

|| ||||||

|| ||||||

|| ||||||

| ||||||

||||| |||||||||||||| ||||||| ||| ||

|| ||||||

||| ||||||

|| ||||||

|| ||||||

BMI = body mass index; CEA = carcinoembryonic antigen; ECOG PS = Eastern Cooperative Oncology Group Performance Status; IAS = integrated analysis set; MKI = multikinase inhibitor; MTC = medullary thyroid cancer; NGS = next-generation sequencing; NR = not reported; PAS = primary analysis set; PCR = polymerase chain reaction; RET = rearranged during transfection; SAS = supplemental analysis set; SD = standard deviation.

aSafety analysis set.

bPrior treatment with cabozantinib and/or vandetanib.

cIncludes all stage II and III.

dFor the March 30, 2020 data cut-off, the median and range are reported.

Source: LIBRETTO-001 Clinical Study Report.18

Interventions

Selpercatinib was to be administered as either oral capsule or suspension, once or twice daily, depending on cohort assignment. Dosing followed a fixed milligram format (as opposed to being based on weight or on body surface area).

In the dose-escalation phase (phase I) of the study, patients were to be assigned in a sequential (non-randomized) fashion to the planned dose levels. The starting dose of selpercatinib used was 20 mg, given once daily. Selpercatinib was provided in various forms for oral dosing as capsules (powder) containing 20 mg of the drug. These were provided to the sites in bottles of 25 capsules. Selpercatinib was also provided in a simple blend with excipients in a capsule in dose strengths of 10 mg, 20 mg, and 80 mg. A third option was the use of liquid suspension (from protocol version 5.0). Dose escalation continued to 240 mg twice a day.

The RP2D of selpercatinib was set at 160 mg twice a day; this dose was selected by the sponsor in conjunction with the SRC for the LIBRETTO-001 study. The RP2D is used in the phase II portion of the study, in which all patients began dosing at the recommended dose that was determined to be safe in the escalation portion.

Distribution of all patients from the LIBRETTO-001 study to the cohorts established (Figure 2) was made by the sites according to tumour type and was reviewed by the sponsor during screening. Patients in all cohorts received the same study drug in a non-randomized, non-blinded fashion.

Allowed concomitant medications included standard supportive medications used in accordance with institutional guidelines and investigator discretion. Examples include hematopoietic growth factors to treat neutropenia, anemia, or thrombocytopenia; anti-emetic, analgesics, and antidiarrheal medications; glucocorticoids, including short courses to treat asthma, chronic obstructive pulmonary disease, and so forth; thyroid replacement therapy for hypothyroidism, bisphosphonates, denosumab, and other medications for the treatment of osteoporosis and the prevention of skeletal-related events from bone metastases; and/or hypoparathyroidism. Local treatment while receiving selpercatinib (e.g., palliative radiation therapy or surgery for bone metastases) was permitted with sponsor approval.

Concomitant systemic anti-cancer drugs, hematopoietic growth factors for prophylaxis in cycle 1, therapeutic monoclonal antibodies, drugs with immunosuppressant properties, or medications known to be strong inhibitors or inducers of CYP3A4 were not allowed during the study, nor were other investigational drugs and proton pump inhibitors.

Outcomes

A list of efficacy end points identified in the CADTH review protocol that were assessed in the clinical trials included in this review is provided in Table 9. These end points are further summarized subsequently. A detailed discussion and critical appraisal of the outcome measures is provided in Appendix 4.

Table 9: Summary of Outcomes of Interest Identified in the CADTH Review Protocol

Outcome measure

LIBRETTO-001 study end point

Overall survival

Key secondary

Progression-free survival

Key secondary

Objective response rate

Primary

Duration of response

Key secondary

HRQoL

  • EORTC QLQ-C30

  • Bowel diaries

Exploratory

Harms (adverse events, serious adverse events, adverse events of special interest)

Key secondary

EORTC QLQ-C30 = European Organisation for Research and Treatment of Cancer Quality of Life Questionnaire Core 30; HRQoL = health-related quality of life.

Source: LIBRETTO-001 Clinical Study Report.18

OS was derived for each patient as the number of months from the date of the first dose of the study drug to the date of death, irrespective of cause. Patients who were alive or lost to follow-up as of a data analysis cut-off date were right-censored. The censoring date was determined from the last date the patient was known to be alive or the data analysis cut-off date, whichever occurred first.

PFS was derived for each patient as the number of months from the date of the first dose of the study drug to the earlier of documented PD or death due to any cause. Patients who were alive and without documented PD as of a data analysis cut-off date were right-censored according to the censoring methods of the OS and DOR. PFS was right-censored for patients who met 1 or more of the following conditions:

If a patient met more than 1 of these conditions, then the scenario that occurs first was used for analysis.

ORR was assessed in the LIBRETTO-001 study using RECIST 1.1 or RANO criteria as appropriate to tumour type. The analysis of ORR was conducted both by the responses determined by each investigator and responses as determined by IRC.

DOR was calculated for patients who achieved a CR or PR. For such patients, DOR was defined as the number of months from the start date of CR or PR (whichever response status is observed first) and subsequently confirmed, to the first date that PD was objectively documented. If a patient died, irrespective of cause, without documentation of PD beforehand, then the patient’s date of death was used to denote the response end date. DOR will be right-censored for patients who meet 1 or more of the following conditions:

HRQoL end points were measured with the EORTC QLQ-C30, a commonly used patient-reported outcome measure in oncology clinical trials28 that consists of 30 questions. The questions are scored to create 5 multi-item functional scales, 3 multi-item symptom scales, 6 single-item symptom scales, and a 2-item QoL scale. The tool uses a 1-week recall period for assessing function and symptoms. Most questions have 4 response options (not at all, a little, quite a bit, very much), with scores on these items ranging from 1 to 4.29. For the 2 items that form the global QoL scale, however, the response format is a 7-point Likert-type scale, with anchors between 1 (very poor) and 7 (excellent). Each raw scale score is converted to a standardized score that ranges from 0 to 100 using a linear transformation, with a higher score reflecting better function on the function scales, higher symptoms on the symptom scales, and better QoL (i.e., higher scores simply reflect higher levels of response on that scale). Thus, a decline in score on the symptom scale would reflect an improvement, whereas an increase in score on the function and QoL scales would reflect an improvement. Although this scale has been validated in different settings and clinical entities, no studies have assessed the validity and reliability in patients with RET-mutant MTC or other thyroid cancers. A clinically meaningful difference was defined by the sponsor as a 10-point difference (of the standardized 0 to 100 overall scale) from baseline for each patient based on a single study.29

Another HRQoL instrument used in the LIBRETTO-001 trial was the use of diarrhea or bowel diaries. The bowel diary used was a questionnaire-modified version of the Systemic Therapy Induced Diarrhea Assessment Tool (STIDAT), a standardized patient-reported questionnaire used to assess diarrhea in patients with cancer actively treated with chemotherapy or systemic therapies (with or without radiation) that are considered to have a high risk of causing diarrhea. The modified STIDAT (mSTIDAT) contains 11 questions and assesses all the dimensions in the original STIDAT except for use of antidiarrheal medication, which can reduce bowel movement frequency. In the mSTIDAT, the QoL subscale asks patients to rank the impact of bowel habits (questions 7 to 9) and diarrhea (questions 10 to 11) on their daily living from 0 (no impact) to 10 (extreme impact). The psychometric properties of STIDAT have not been validated in patients with thyroid cancer and/or those on targeted therapy. Also, no minimally important difference (MID) has been estimated for the STIDAT in either a general population or patients with thyroid cancer. Based on the ranges of scores for each severity, clinicians may categorize scores from 0 to 1.1 as no diarrhea, greater than 1.1 to 2 as mild diarrhea, greater than 2 to 3 as moderate diarrhea, and greater than 3 as severe diarrhea.

Statistical Analysis

Phase I of the study was aimed at evaluating the MTD and the RP2D (optimal dose) based on the dose-escalation process previously described. The primary end point of phase II of the LIBRETTO-001 study was to determine the antitumour activity of selpercatinib by determining the ORR using RECIST 1.1 with DOR, OS, and PFS stated as secondary end points. The frequency, severity, and relatedness of treatment-emergent adverse events (TEAEs) and SAEs, changes in hematology and blood chemistry values, assessments of physical examinations, vital signs, and ECGs were considered in both phases.

The primary analysis for the interim analysis of this study was based on data available at a cut-off of June 17, 2019. Additional 6-month follow-up data were assessed based on a December 16, 2019 cut-off date and used by the sponsor at the request of Health Canada. For the primary analysis, the PAS is presented in both cut-off dates; hence, the results from the December 16, 2019 cut-off point is the focus of this CADTH review.

Power and Sample Size

A total of approximately 120 patients was estimated to be enrolled in phase I.

For phase II of the study, in cohort 3 (patients with RET-mutant MTC who progressed on or were intolerant to vandetanib and/or cabozantinib), a true ORR of 35% or greater was hypothesized when selpercatinib was administered to such patients. A sample size of 83 patients was estimated to provide 85% power to achieve a lower boundary of a 2-sided 95% exact binomial CI for the estimated ORR that exceeds 20%. Ruling out a lower limit of 20% was considered clinically meaningful in patients who have failed prior MKI therapy (e.g., cabozantinib) and currently have limited treatment options for their advancing disease.

For cohort 4 (patients with RET-mutant MTC who are MKI-naive), a true ORR of ≥ 50% was hypothesized when selpercatinib was administered to such patients. A sample size of 55 patients was estimated to provide 85% power to achieve a lower boundary of a 2-sided 95% exact binomial CI for the estimated ORR that exceeds 30%.

Statistical Tests and Models for Efficacy End Points

The previously described safety analysis set was used for studying the primary end points of antitumour activity of selpercatinib. The sponsor presents efficacy analyses by each phase II cohort of the LIBRETTO-001 study. Patients treated during the phase I portion of the study who met the phase II eligibility criteria for 1 of the phase II cohorts were included as part of the evaluable patients for that cohort for the efficacy analyses. The analysis of response for the interim Clinical Study Report (June 6, 2019) was based on the responses determined by the investigator.

The estimate of ORR was calculated based on the maximum likelihood estimator (i.e., crude proportion of patients with a best overall response of CR or PR). The estimate of the ORR was accompanied by a 2-sided 95% exact binomial CI. Best overall response for each patient (CR, PR, stable disease, PD, or non-evaluable) occurring between the first dose of selpercatinib and the date of documented disease progression or the date of subsequent anti-cancer therapy or cancer-related surgery was determined based on the RECIST 1.1 criteria for primary solid tumours.

OS, PFS, and DOR were summarized descriptively using the Kaplan-Meier method. The Kaplan-Meier estimate with 95% CI calculated using the Brookmeyer and Crowley method was provided for the median. The event-free rate with the 95% CI calculated using the Greenwood formula was provided for selected time points. The median follow-up for each of these end points was estimated according to the Kaplan-Meier estimate of potential follow-up.30

EORTC QLQ-C30 (version 3.0) was assessed using descriptive analyses reporting the median or quartile, mean (SD), and mean change (standard deviation [SD]) from baseline for each subscale at each study visit for the study cohort. The sponsor reported the number and percentage of patients whose conditions were improving, stable, or worsening at each visit time point for all patients, and the number and proportion of patients experiencing definite improvement and time to definite improvement (defined as an improvement from baseline by 10 or more points without any further deterioration in score by 10 or more points). Similarly, the number and proportion of patients experiencing definite worsening and time to definite worsening (defined as time until the first worsening from baseline, i.e., a decrease of 10 or more points without any further improvement of 10 or more points) were also reported.

The results of the Pediatric Quality of Life Inventory 4.0 core module were also reported descriptively to report HRQoL in patients aged 13 to 17 years (using the teen version) and in patients aged 12 years (using the version for children).

The bowel diary questionnaire was used with a modified version of the STIDAT, a standardized patient-reported questionnaire used to assess systemic therapy–induced diarrhea in oncology patients. For this end point, the Kaplan-Meier method was used to evaluate time to first improvement (among those with diarrhea at baseline) and time to first worsening (for the entire MTC cohort), respectively, for which worsening is defined as any stepwise categorical decline in the diarrhea item 1 (e.g., no diarrhea to mild, moderate, or severe; mild to moderate or severe; moderate to severe), and improvement is defined as any stepwise improvement (e.g., mild to no diarrhea; moderate to mild or no diarrhea; severe to moderate, mild, or no diarrhea). For patients with improvement, the duration of improvement (defined as the time from the first improvement until any stepwise categorical decline) was reported as median with 95% CI, mean (SD) days.

Subgroup analyses were not determined a priori in the protocol stage or the main interim analysis (June 17, 2019); however, subgroups are presented in a latter cut-off date report (December 16, 2019) for ORR based on age at enrolment, sex, race, ECOG PS, RET mutation type, metastatic disease, and prior systemic therapies.

For these end points and analyses, an approach accounting for multiple testing was not described.

Sensitivity and Subgroup Analyses

Sensitivity analyses were described for an interim analysis as using report data based on IRC or based on investigator assessments. No specific sensitivity analyses are described in the protocol.

Similarly, subgroups were not defined in the protocol. However, a section of efficacy outcomes is presented descriptively without subgroup effects analyses for the December 16, 2019 cut-off date, based on age, sex, race, ECOG PS, RET mutation type, metastatic disease, prior systemic therapies, and RET molecular assay; all of these were described only for the outcome of ORR.

Analysis Populations

Analysis sets in all the LIBRETTO-001 populations are described in the Description of Studies and Populations sections of this report. The analysis sets created for the main analysis were the following:

For the population including patients with RET-mutant MTC, the analysis sets included the following:

Results

Patient Disposition

The LIBRETTO-001 study screened a total of ||| patients of all populations for the initial inclusion criteria, of which || ||||||| did not meet the eligibility criteria, as shown in Table 10. The study included 531 patients in the efficacy population (i.e., those who received ≥ 1 dose of selpercatinib as of the June 17, 2019 and December 16, 2019 cut-off dates).

The study focus for this review is the population with RET-mutant MTC, which consisted of 226 patients in the efficacy population and 299 in the safety population. Of the patients in the efficacy population, ||||| |||||||||||| ||| ||||| ||||| |||||| ||| || ||||||| ||||||||||| || ||||||| |||||| ||| | |||||||| |||||||||||| ||||| |||| ||| || |||||.

Table 10: Redacted

Criteria

MTC population

||||||||| |

|||

|||||| |||||||| | |||

|| ||||||

|||||||| || ||| ||| ||||||||||| | |||

|||

|||||||| ||| |||||||| || ||||| ||| |||| || ||||||||||||| ||| ||| | |||

||| ||||||

|||||||||||| ||||| ||||| | |||

|| ||||||

|||||| ||| ||||||||||||||| || ||||| ||||| | |||

||||||| |||||||||||

|| |||||

||||||| ||||||

|| |||||

|||||

| |||||

|||||||||| || |||||||

| |||||

|||| || |||||||||

||||

|||||||| |||||||||

| |||||

|||||

| |||||

||||||||||||||| |||| |||||| | |||

|| ||||||

|||||| ||| ||||||||||||||| |||| |||||| | |||

|||||||||| || |||||||

| |||||

|||| || |||||||||

| |||||

|||||

|| |||||

|||| |

||||

||| |

||||

Safety, Na

299

ITT = intention to treat; MTC = medullary thyroid cancer; PP = per protocol.

Note: Cut-off date of December 16, 2019.

aSafety population (safety analysis set) included all enrolled patients who received 1 or more doses of selpercatinib.

Source: LIBRETTO-001 Clinical Study Report.18

As shown in Figure 3 and Figure 4, of the 226 patients within the MTC efficacy population, 88 were included in the treatment-naive (not treated with cabozantinib or vandetanib) patient group (SAS 1), 124 were among those previously treated with cabozantinib or vandetanib (IAS), and 14 were in cohort 5 with non-measurable disease (SAS 2). The first 55 patients previously treated with cabozantinib or vandetanib were included in the PAS, which is a subset of the IAS.

Exposure to Study Treatments

At the time of the December 16, 2019 interim analysis, of the 531 patients (all populations from the LIBRETTO-001 study) who received selpercatinib, the majority || | |||| were started at a phase II dose of 160 mg twice daily. Of the 439 patients who started at the phase II dose of 160 mg twice daily, ||| ||||||| patients were continuing treatment. The median actual dose intensity (milligrams of selpercatinib per day) was influenced by the fact that the patients underwent intra-patient dose escalation and, therefore, although actual dose intensity increased with increasing doses, many patients ultimately received higher doses than their starting dose, most often 160 mg twice a day. The median relative dose intensity (actual dose intensity divided by the planned dose intensity) ranged from |||||| || |||||| for all dose levels.

The 226 patients with RET-mutant MTC had a mean || |||| ||||||||| ||||||||| |||| || || |||||| || ||||||||| ||| | |||||| || |||| |||||| |||||||| |||| ||| || |||| |||||||.

Among the 299 patients in the safety analysis set, the most common concomitant medications used (in more than 20% of patients) included thyroid hormones in | | | |||||| | |||| | ||| | ||||||| | |||| | |||||||| | | | | |||||| | ||||||||| | | | |||||| | ||||||||| | ||||||||| | |||| | ||||||||| | | | |||||| | ||||||||||||| | | | |||||| | ||||||||||| | ||||||||||||||| | |||| | ||||| | | | |||||| | | | ||||||||||||| | | ||||||||.

Efficacy

Only those efficacy outcomes and analyses of subgroups identified in the review protocol are reported subsequently, and the primary analysis is focused on the PAS for the December 16, 2019 cut-off date. When available, the results of the previous data cut-offs of June 17, 2019 and March 30, 2020 are also presented. All of the efficacy results presented were evaluated by IRC.

Survival
Overall Survival

OS in the efficacy population with MTC (December 16, 2019 data cut-off date) had a median duration of follow-up of |||| |||||| |||||||||||||| ||||| ||||| |||| || ||||| ||| ||| |||||| ||| |||||||| ||| ||| ||| |||||||||| ||| ||| ||||||| |||||| |||||| ||| |||||| || ||||| |||| |||| ||| || ||| |||||||||| ||| ||||| |||||||||| || |||||||| ||| ||| ||||| |||| |||| ||| || |||| |||||| (Table 11 and Figure 5). The rate of survival at 12 months or more was ||||| || ||| |||||||||| |||| || |||| || ||||||.

For the March 30, 2020 cut-off date, the group of patients in the PAS (n = 55) reached a median OS of 33.2 months (range, 1.1+ to 33.3+) with similar values in the treatment-naive IAS group. The SAS group did not reach the median of survival (Table 11).

Table 11: Efficacy Outcomes of Survival — LIBRETTO-001 December 16, 2019 and March 30, 2020 Cut-Off Dates

Variable

December 16, 2019 cut-off date

March 30, 2020 cut-off date

PAS

N = 55

IAS

N = 124

SAS 1

N = 88

SAS 2

N = 14

PAS

N = 55

IAS

N = 143

SAS 1

N = 112

SAS 2

N = 19

Overall survivala

Median duration of overall survival, months (range)a

NE ||||| ||||||

|||||

|||||

|||||

33.25 (1.1 to 33.3+)

33.25 (0.4 to 33.3+)

NE (2.2+ to 29.8+)

NE (6.8+ to 19.9+)

Median duration of follow-up, months (IQR)

|||||||||||| |||||

|||||

|||||

|||||

22.08 (19.9 to 28.3)

15.70 (11.3 to 21.1)

13.83 (9.6 to 18.4)

14.19 (9.4 to 17.4)

Rate of overall survival of 12 months or more, % (95% CI)

|||| |||||| |||||

|||||

|||||

|||||

86.9 (74.4 to 93.5)

86.9 (79.7 to 91.6)

100 (100.0 to 100.0)

100 (100.0 to 100.0)

Progression-free survival

Median duration of progression-free survival, months (range)a

NE |||| ||||||

||||||||| ||||||

23.56

|||||| ||||||

||||||||| ||||||

NE (0.0+ to 32.2+)

NE (0.0+ to 32.2+)

NE (0.0+ to 25.8+)

NE (5.0+ to 19.1+)

Median duration of follow-up, months (IQR)

16.69 |||||| |||||

|||||||||| ||||

11.07 |||| ||||

|||||||||| ||||

20.27 (19.1 to 27.6)

13.90

(9.3 to 19.3)

11.10

7.6 to 16.6

11.73

7.4 to 14.1

Duration of progression-free survival, n (%)

  < 6 months

| ||||||

|| ||||||

|| ||||||

| |||||

NR

NR

NR

NR

  ≥ 6 to 12 months

| ||||||

|| ||||||

|| ||||||

| ||||||

NR

NR

NR

NR

  ≥ 12 to 18 months

|| ||||||

|| ||||||

|| ||||||

| ||||||

NR

NR

NR

NR

  ≥ 18 to 24 months

| ||||||

| |||||

| |||||

| |||||

NR

NR

NR

NR

  ≥ 24 months

|| ||||||

|| |||||

| |||||

| |||||

NR

NR

NR

NR

Rate of progression-free survival, % (95% CI)

  ≥ 6 months

NR

NR

NR

NR

92.4 (81.0 to 97.1)

89.5 (82.9 to 93.7)

98.2 (92.9 to 99.5)

94.1 (65.0 to 99.1)

  ≥ 12 months

NR

NR

NR

NR

82.3 (68.7 to 90.4)

76.9 (67.9 to 83.7)

92.9 (84.5 to 96.8)

94.1 (65.0 to 99.1)

  ≥ 18 months

NR

NR

NR

NR

73.8 (59.1 to 83.9)

67.9 (57.0 to 76.6)

88.7 (78.0 to 94.4)

94.1 (65.0 to 99.1)

  ≥ 24 months

NR

NR

NR

NR

66.8 (50.1 to 79.0)

61.4 (48.0 to 72.4)

59.2 (8.8 to 89.3)

NE to (NE to NE)

CI = confidence interval; FAS = full analysis set; IAS = integrated analysis set; IQR = interquartile range; IRC = independent review committee; ITT = intention to treat; LS = least squares; NE = not estimable; NR = not reported; PAS = primary analysis set; + = censored observation; SAS = supplemental analysis set; SD = standard deviation.

Note: All end points were based on IRC assessments with a December 16, 2019 cut-off date.

aEstimate based on Kaplan-Meier method.

Source: LIBRETTO-001 Clinical Study Report.18

Figure 5: Redacted

This figure has been redacted.

+ = censored observation.

Figure contained confidential information and was removed at the request of the sponsor.

Source: LIBRETTO-001 Clinical Study Report.18

Progression-Free Survival

PFS in patients with MTC in the PAS at the December 16, 2019 cut-off date had a median duration of follow-up of 16.7 months |||| |||| || ||||||. The median for PFS for the PAS population was not reached and the range went from | || |||| |||||| (Table 11 and Figure 6, Figure 7, and Figure 8). The rate of PFS at 12 months or more was ||||| of the population.

For the March 30, 2020 cut-off date, no patients in the groups evaluated (PAS, IAS, SAS) reached the median for PFS (range 0.0+ to 32.2+).

Figure 6: Kaplan-Meier Plot of PFS Based on IRC Assessments (Primary Analysis Set, N = 55)

The figure depicts a Kaplan-Meier plot for PFS. Starting at 100% of patients, the progression-free survival rate goes downward to 92.4% at 6 months and 82.3% at 12 months. The 50% mark is not reached at 30 months of follow-up.

IRC = independent review committee; PFS = progression-free survival; + = censored observation.

Source: LIBRETTO-001 Clinical Study Report.18

Figure 7: Redacted

This figure has been redacted.

+ = censored observation.

The figure contained confidential information and was removed at the request of the sponsor.

Source: LIBRETTO-001 Clinical Study Report.18

Figure 8: Redacted

This figure has been redacted.

+ = censored observation.

Figure contained confidential information and was removed at the request of the sponsor.

Source: LIBRETTO-001 Clinical Study Report,18

Response and Remission
Objective Response Rate

The percentage of patients reaching an ORR for the PAS population was 69.1% (95% CI, 55.2 to 80.9) as of the December 16, 2019 cut-off date and, overall, it was similar across the different sets. Similarly, for the March 30, 2020 cut-off date, results for ORR were 69.1% for the PAS population and similar across other sets (Table 12).

Duration of Response

At the cut-off date of December 16, 2019, the DOR had a median follow-up of 14.06 months (||| || || ||||) in the PAS, and the median DOR was not reached in any analysis set, except for SAS 1 (21.9 months, ||||| ||| || ||). For the March 30, 2020 cut-off date, the results were similar, except for the SAS 1 group, where the DOR reached a median of 21.9 months (range, 1.5 to 24.1) but with a median follow-up of 9.26 months (Table 12, Figure 9).

The total percentage of patients reaching a DOR for more than 12 months was || ||||| || ||| |||| ||||| || ||| |||| ||||| || ||||| ||| || || |||| for the December 16, 2019 cut-off date. For the March 30, 2020 cut-off date, the percentage of patients reaching a DOR for more than 12 months was 68.4% in the PAS group (Table 12).

Table 12: Efficacy Outcomes of Response or Remission — LIBRETTO-001 MTC, December 16, 2019 and March 30, 2020 Cut-Off Dates

Variable

December 16, 2019 cut-off date

March 30, 2020 cut-off date

PAS

N = 55

IAS

N = 124

SAS 1

N = 88

SAS 2

N = 14

PAS

N = 55

IAS

N = 143

SAS 1

N = 112

SAS 2

N = 19

Objective response rate (CR plus PR) a,b

Patients, N (%)

38 (69.1)

|| ||||||

64 (72.7)

| ||||||

38 (69.1)

99 (69.2)

80 (71.4)

5 (26.3)

95% CI

55.2 to 80.9

||||| ||||

62.2 to 81.7

|||| ||||

55.2 to 80.9

61.0 to 76.7

62.1 to 79.6

9.1 to 51.2

Duration of response

Median duration of response, months (range)

NE |||||| ||||||

||||||||| ||||||

21.95

(1.8+ to 21.9)

||||||||| |||||

NE

(2.8+ to 26.7+)

NE

(1.7+ to 26.7+)

21.95

(1.5+ to 24.1)

NE

(3.5+ to 10.3+)

Median follow-up, months (IQR)

14.06

|||||| |||||

|||| |||||| |||||

7.79

||||| |||||

|||||||||| ||||

17.45 (12.9 to 22.0)

10.05 (5.9 to 15.9)

9.26 (5.6, 14.7)

9.23 (3.7 to 9.3)

Duration of response, n (%)

  < 6 months

  ≥ 6 to 12 months

  ≥ 12 to 18 months

  ≥ 18 to 24 months

  ≥ 24 months

||| ||||||||

|||||||||

||||||||

||||||||

|||||

|||| |||||||||

|||||||||

||||||||

|||||||

|||||

|||| ||||||

||| ||||||

||| |||||| ||

|||||||

|||||

||| ||||||||

||||||||

|||||||

|||||

|| |||||

6 (15.8)

6 (15.8)

14 (36.8)

8 (21.1)

4 (10.5)

32 (32.3)

31 (31.3)

24 (24.2)

8 (8.1)

4 (4.0)

30 (35.7)

25 (31.3)

17 (21.3)

7 (8.8)

1 (1.3)

2 (40.0)

3 (60.0)

0

0

0

CI = confidence interval; CR = complete response; FAS = full analysis set; IAS = integrated analysis set; IQR = interquartile range; ITT = intention to treat; LS = least squares; MTC = medullary thyroid cancer; NE = not estimable; PAS = primary analysis set; + = censored observation; PR = partial response; SAS = supplemental analysis set; SD = standard deviation; SE = standard error.

Note: All end points were based on independent review committee assessments.

aObjective response rate (%) is defined as the proportion of patients with a best overall response of confirmed CR or PR. Response was confirmed by a repeat assessment no less than 28 days later.

bThe 95% CI was calculated using the Clopper-Pearson method.

cEstimate based on Kaplan-Meier method.

Source: LIBRETTO-001 Clinical Study Report.18

Figure 9: Kaplan-Meier Plot of DOR Based on IRC Assessments (Primary Analysis Set)

The figure depicts the Kaplan-Meier plot for duration of response, starting at the top with 100%, decreasing to 93.5% at 6 months, then at 86.1% at 12 months. The duration of response continues to descend (close to 70%) until 24 months, not reaching the 50% mark.

DOR = duration of response; IRC = independent review committee.

Source: LIBRETTO-001 Clinical Study Report.18

Health-Related Quality of Life
EORTC QLQ-C30

EORTC QLQ-C30 was measured as an exploratory end point in a specific analysis set of the MTC population (Table 13). No patients were able to complete the pediatric questionnaire for HRQoL; hence, no results are provided on this measurement. Patients completed the EORTC QLQ-C30 version 3.0 at baseline (cycle 1, day 1, before study treatment) and approximately every 8 weeks thereafter, corresponding to imaging assessments (approximately every other cycle) until cycle 13.

Data from the December 16, 2019 cut-off date was obtained from a publication by the sponsor,17 where a change in global health status/QoL or functional subscale score was considered an improvement if it increased from baseline by 10 or more points and considered a worsening if it decreased from baseline by 10 or more points. Conversely, a decrease from baseline of 10 or more points in symptom subscale score was considered an improvement, and an increase from baseline of 10 or more points in symptom subscale score was considered a worsening. Patients who met the threshold for either improvement or worsening in change from baseline subscale score, without further changes of 10 or more points reversing that change, were considered to have a definite improvement or definite worsening, respectively. Functional subscale values lower than the established thresholds were considered clinically meaningful: physical function scores less than 83, emotional function less than 71, role function less than 58, cognitive function less than 75, and social function less than 58. Conversely, symptom subscale values higher than the established thresholds were considered clinically meaningful: fatigue score greater than 39, pain greater than 25, diarrhea greater than 17, dyspnea greater than 17, appetite loss greater than 50, insomnia greater than 50, constipation greater than 50, and financial difficulties greater than 1.

Data from the publication17 included 88 patients (41.5%) who were treatment-naive (with either vandetanib or cabozantinib) and 124 patients (58.5%) who had previously received these MKIs at study entry. Baseline physical function subscale scores were 80.9 (SD = 20.0) overall, 85.2 (SD = 18.2) for patients who were treatment-naive, and 75.4 (SD = 21.9) for patients with previous treatment. All of these baseline values met a clinically meaningful threshold for reduced physical function (score below 83). Most patients improved or remained stable on the physical function subscale at each cycle during study treatment with selpercatinib. Of all patients, 18.7% (36 out of 193) met the criteria for a definite improvement and 13.0% (25 out of 193) met the criteria for a definite worsening in physical function. Baseline physical function subscale scores were 80.9 (SD = 20.0) overall, 85.2 (SD = 18.2) for patients who were treatment-naive, and 75.4 (SD = 21.9) for patients with previous treatment. Most patients improved or remained stable on the physical function subscale at each cycle during study treatment with selpercatinib. Of all patients, 18.7% (36 out of 193) met the criteria for a definite improvement and 13.0% (25 out of 193) met the criteria for a definite worsening in physical function. Among the treatment-naive and previous treatment subgroups, respectively, 10.5% and 22.5% met the criteria for a definite improvement and 14.5% and 11.3% met the criteria for a definite worsening in physical function.

For global health status, the mean baseline global health status/QoL subscale scores were 65.1 (SD = 23.8) overall, and 68.5 (SD = 23.7) and 60.6 (SD = 23.5) for patients who were treatment-naive or previously treated, respectively. Most patients improved or remained stable on the global health status/QoL subscale at each cycle. Of all patients, 29.0% (56 out of 193) met the criteria for a definite improvement in global health status/QoL and 13.0% (25 out of 193) met the criteria for a definite worsening in global health status/QoL. Among the treatment-naive and previously treated subgroups, respectively, 26.3% and 31.3% met the criteria for definite improvement and 17.1% and 12.5% met the criteria for a definite worsening in global health status (QoL). The median time to first improvement was 5.6 months (95% CI, 3.7 to not reached) for those in the treatment-naive subgroup and 3.6 months (95% CI, 2.0 to 7.4) for patients with previous treatment exposure.

Bowel Diaries

In the same published study, of the 123 English-speaking patients who completed the mSTIDAT at baseline (cycle 1), 99 (80.4%) reported experiencing diarrhea at study entry. The patient-reported severity of diarrhea at baseline was minimal among 22 patients (22.2%), moderate among 48 patients (48.5%), and severe among 25 (25.3%) patients reporting diarrhea. Less than half of all patients reported diarrhea at each assessment after cycle 2 (range, 33.3% to 48.3%) of treatment, with fewer patients than at baseline (range, 0% to 17.2%) reporting the severity to be severe. The impact of diarrhea reported on the mSTIDAT ranges from 0 (no impact) to 10 (extreme impact on family life, social life, and overall QoL). At baseline, the mean impact of diarrhea was 2.7 (SD = 3.0) for family life, 3.6 (SD = 3.2) for social life, and 3.5 (SD = 2.8) for overall QoL. Patients reported little impact of diarrhea on any of these aspects of daily living during study treatment with selpercatinib.

Table 13: Efficacy Outcomes: Health-Related Quality of Life

Criteria

Total

Treatment-naive

Previously treated

EORTC QLQ-C30

Global health status

Cycle 1 (baseline)

  N

192

76

79

  Mean (SD)

65.10 (23.79)

68.53 (23.71)

62.94 (25.09)

Cycle 7a

  N

128

47

55

  Mean (SD)

74.54 (19.85)

76.77 (20.40)

71.21 (19.43)

  CFB mean (SD)

7.55 (22.342)

8.33 (25.948)

9.70 (21.502)

  Worsened, %

17.2

19.1

12.7

  Improved, %

42.2

48.9

45.5

Physical functioning

Cycle 1 (baseline)

  N

193

76

80

  Mean (SD)

80.71 (20.01)

85.22 (18.19)

75.42 (21.90)

Cycle 7

  N

129

47

56

  Mean (SD)

87.60 (16.33)

88.72 (14.03)

84.46 (19.36)

  CFB mean (SD)

4.13 (15.09)

1.35 (15.01)

7.08 (17.38)

  Worsened, %

9.3

10.6

10.7

  Improved, %

25.6

19.1

33.9

CFB = change from baseline; EORTC QLQ-C30 = European Organisation for Research and Treatment of Cancer Quality of Life Questionnaire Core 30; SD = standard deviation.

aEach cycle of 28 days.

Source: LIBRETTO-001 Clinical Study Report.18

Sensitivity analyses based on IRC and investigator-evaluated end points were similar overall and robust between assessments. Subgroups described in the Clinical Study Report for the PAS were small in sample size (n = 55) and not determined to be examined a priori. In a visual assessment, no meaningful differences were noted between the subgroups presented (age, sex, race, ECOG PS, RET mutation type, metastatic disease, prior systemic therapies, and RET molecular assay).

Harms

Harms are summarized from the safety population of the LIBRETTO-001 study (cut-off date December 16, 2019), and only those harms of interest identified in the review protocol are reported subsequently. AEs in the LIBRETTO-001 study were defined as any unfavourable medical occurrence in a patient who had been administered the drug under investigation, i.e., selpercatinib, with the occurrence not necessarily related to the intervention. An SRC was in charge of overseeing the safety aspects from phase I to complete the dose-escalation assessments.

Adverse Events

The AEs are summarized in Table 14. Investigators graded the severity of AEs from grade 1 (mild), to grade 5 (fatal) according to the Common Terminology Criteria for Adverse Events version 4.03.31

Among the 299 patients with RET-mutant MTC included in the safety population, ||| ||||||| ||||||||| || ||||| ||| ||| |||| ||||| ||| || with grade 3 or 4 and grade 5 AEs, respectively. A total of || |||||||| |||||| had AEs and discontinued the drug.

The most commonly reported AEs (> 20% of patients with at least 1 of these) included hypertension, diarrhea, constipation, fatigue, headache, peripheral edema, nausea, and abdominal pain.

Serious Adverse Events

SAEs occurred in || ||||||| of the 299 patients in the safety population, with || |||||| categorized as being related to selpercatinib. Among these, |||| patients had a fatal AE. The most common SAEs were |||||||||| ||||||||||||| ||| ||||||||||||| ||||| |||| ||||||| || ||||| ||||| ||| || of patients, respectively (Table 14).

Mortality

As of the December 16, 2019 cut-off date, among the 299 patients in the safety population with RET-mutant MTC, | |||||| |||||| |||||||| |||||| || |||| || |||| |||| || ||||||||||||| || ||| || ||||||| |||||||||||| | ||| || ||||||| |||||||| ||| || |||||| |||||||| |||| |||| || |||| ||||| ||| |||| ||||| || |||||| ||| || ||||||| |||||||||||| | ||| || ||||||| ||||||| | ||| || ||||| |||||| ||||||||||.

AEs were reported at the March 30, 2020 cut-off date, although not broken down by diagnosis populations but rather as the totality of patients included in the LIBRETTO-001 trial (MTC, NSCLC, DTC; N = 746). Of these, the most frequently reported drug-related TEAEs (reported in at least 20% of participants) were similar to the previous cut-off date in the MTC, i.e., dry mouth (35.5%) ALT increased (26.4%), AST increased (26.3%), hypertension (25.5%), and diarrhea (21.8%). Most AEs related to the study intervention were grade 1 (||||||||||||||| ||||||| grade 2 |||| ||||||||||||| ||||||| and grade 3 |||| ||||||||||||| |||||). For these cut-off dates, there were | | ||||||||| | |||| | || | || | |||||||| | | || | |||||| | |||||| | ||| | | | |||| | | || | | || | || | | ||| | ||||||||||||.

Notable Harms

Harms of special interest stated in the protocol for this review included diarrhea, bleeding, hepatotoxicity (AST or ALT increase), QTc prolongation, hypertension, and photosensitivity.

Elevations of liver enzymes occurred frequently, with || ||||||| ||| || ||||||| patients with ALT and AST elevations, respectively, although most were low grade (Table 14). Hypertension was reported (as TEAE by preferred term) in ||| ||||||| of patients. Diarrhea was present in || ||||||| of patients at any point, and hypersensitivity was rare (| ||||||||).

A common concern among clinicians was QTc prolongation, which was reported in ||| ||||||| of patients, with values that had increased by more than 30 ms from baseline, and || |||||||| ||||||| with values that had increased by more than 60 ms.

Table 14: Redacted

Variable

Safety population, December 16, 2019 cut-off date (N = 299)

AEs

Patients with ≥ 1 AEs

||| ||||||

  ||||| |||

||| ||||||

  ||||| |

| |||||

|||| |||||| ||| |

|||||||| |||| | | ||||||| |||

|| ||||||

|||| |||||| ||||||| ||| ||||||||||||||||||||||||

|| ||||||| |||||

Patients with fatal AEs

| |||||

||||||| ||||||

| |||||

||||| ||||||||||

| |||||

|||| |||||| ||| |

||||||||||||

||| ||||||

||| |||||

||| ||||||

AEs of special interest

||| |||||||||| ||| |||||

|| ||||||

  ||||| |

|| ||||||

  ||||| |

|| |||||

March 30, 2020 cut-off date (N = 315)

AEs, N (%)

Patients with ≥ 1 AEs

313 (99.4)

Grade 3 or 4

188 (59.7)

||||| |

| |||||

Patients with ≥ 1 serious AEs

97 (30.8)

Serious AEs and related to selpercatinib

20 (6.3)

Patients with fatal AEs

8 (2.5)

Patients with fatal AEs and related to selpercatinib

0 (0)

Patients with AEs and permanently discontinued study drug

15 (4.8)

AE = adverse event; ALT = alanine aminotransferase; AST = aspartate aminotransferase; MTC = medullary thyroid cancer; QTcF = QT interval corrected for heart rate using Fridericia formula.

aFrequency > 2%.

bFrequency > 5%.

Note: Redacted rows have been deleted.

Source: LIBRETTO-001 Clinical Study Report.18

The harms events for the March 30 2020 cut-off date were similar to the harms events for the December 16, 2019 cut-off date, with a total of 313 (99.4%) AEs, and 97 patients (30.8%) with at least 1 SAE. At this cut-off, 28 out of 315 (8.9%) deaths occurred within 28 days of the last dose of selpercatinib (18 due to disease progression, 8 due to AEs, and 2 due to other), and no death occurred more than 28 days after the last dose. The most common AEs (> 5%) included dry mouth |||||, diarrhea |||||, hypertension |||||, fatigue ||||||, constipation (|||), increased AST (|||), increase ALT (|||), peripheral edema (|||), nausea (|||), increased blood creatinine level (|||), abdominal pain (|||), QT interval prolonged on ECG (|||), arthralgia (|||), cough (|||), and rash (|||). Safety data were analyzed by grade and SAEs.

Critical Appraisal

Internal Validity

The LIBRETTO-001 study is a single-arm, open-label, phase I and phase II study. As such, the study is descriptive in nature, as it did not evaluate the primary or secondary end points (e.g., ORR, DOR, OS, PFS) formally with adjustments for multiple comparisons. These limitations stem from the single-arm design and lack of comparator groups and constrain the estimation of the relative effects of treatment with selpercatinib.

An open-label design may also increase uncertainty in patient-reported outcomes (HRQoL) introducing bias due to the inherent subjectivity of the outcome in an unblinded assessor. This bias would be less likely in more objective outcomes, such as ORR, OS, or PFS if evaluated against a properly a priori set hypothesis. Furthermore, HRQoL outcomes were evaluated as exploratory end points and with no adjustment for multiplicity.

Anti-cancer treatments and prior cancer-related surgery were commonly observed at baseline (which occurred in 85% to 90% of the included patients). Any magnitude of effect that these interventions could have on the outcomes evaluated in patients who received selpercatinib is uncertain, given the lack of comparators.

Sensitivity analyses based on IRC versus investigator assessments were similar overall in their results. The sponsor provides information on different subgroups (for age, sex, race, ECOG PS, RET mutation type, metastatic disease, prior systemic therapies, and RET molecular assay) in the ORR end point; however, the sample size was small, and the end point was evaluated as an exploratory outcome. Hence, evidence is limited for identifying potential subgroup effects in this population.

As of the December 16, 2019 cut-off date, ||||| of patients discontinued the study drug and ||||| discontinued from the study, mostly due to disease progression and death, respectively. At the March 30, 2020 cut-off date, the discontinuation rates remained consistent (17.1% of patients discontinued treatment and 12.7% discontinued from the study, with 7.9% and 4.4% of patients discontinuing treatment due to PD and AEs, respectively). The sponsor evaluated all 226 patients in the efficacy population and all 299 patients in the safety population for the primary and secondary end points.

External Validity

There were fewer concerns about the generalizability of the population included and about the effects on survival and response. According to the clinical experts consulted by CADTH, except for the proportion of females, the baseline characteristics of the population included in the LIBRETTO-001 study were representative overall of the population of patients with RET-mutant MTC seen in Canadian clinical practice. Age, ECOG PS, initial disease stage, cancer history, RET mutation types, and prior therapies were similar to those expected in clinical practice. The inverse ratio of female to male patients being lower than expected was noted by the clinical experts, although they did not consider it to be a concern for applicability.

Most patients had good baseline performance status (e.g., low number of patients with an ECOG PS of 2 or higher), suggesting that the included population might be healthier when compared with Canadian clinical practice; however, the clinical experts did not consider it highly different from what is expected.

All outcomes measured in the LIBRETTO-001 study are of clinical relevance and, according to the clinical experts, important for patients and well known and used by clinicians in Canada. The only concern was the limitation of the follow-up, i.e., that it might be considered too short for assessing longer periods of observations for those patients continuing the study and for assessing OS.

Table 15 summarizes the generalizability of the evidence.

Table 15: Assessment of Generalizability of Evidence for Selpercatinib

Domain

Factor

Evidence

CADTH’s assessment of generalizability

Population

Patients with RET-mutant MTC, unresectable advanced or metastatic

Trial inclusion and exclusion criteria, and baseline and demographic characteristics

The inclusion and exclusion criteria in the LIBRETTO-001 study resulted in the recruiting of a population similar to what is observed in clinical practice and similar to the reimbursement criteria for this review. Children (although a rare presentation) are underrepresented.

Intervention

Selpercatinib 160 mg twice daily (> 50 kg) or 120 mg (< 50 kg) twice daily

LIBRETTO trial phase II, protocol and study reports

The dosages seem to be the most appropriate according to the clinical expert consulted by CADTH, since this was obtained from a phase I and II study. There might still be uncertainty about the use in children, given the low number of pediatric patients included in the body of evidence.

Comparator

  • Vandetanib

  • Standard of care

Comparator tables for the CADTH submission from the sponsor and feedback from drug programs

Vandetanib is the only drug currently funded and approved by Health Canada. It is commonly used as first-line therapy.

Outcomes

Survival (OS, PFS),

Response or remission rate (ORR, DOR),

HRQoL (EORTC QLQ-C30, PedsQL, bowel diaries)

Trial protocol and study reports

The outcomes are relevant to patients and clinicians and applicable to real clinical practice. There are some issues with the short-term duration of the evaluation of outcomes, as the study is still ongoing.

Setting

Outpatient setting

Trial sites in protocol and study reports

The administration of selpercatinib does not require a special inpatient setting; however, it requires monitoring by a specialized health team.

DOR = duration of response; EORTC QLQ-C30 = European Organisation for Research and Treatment of Cancer Quality of Life Questionnaire Core 30; HRQoL = health-related quality of life; MTC = medullary thyroid cancer; ORR = objective response rate; OS = overall survival; PedsQL = Pediatric Quality of Life Inventory; PFS = progression-free survival; RET = rearranged during transfection.

Indirect Evidence

Objectives and Methods for the Summary of Indirect Evidence

Selpercatinib has been previously assessed in a single-arm randomized controlled trial. However, no head-to-head evidence of selpercatinib compared against other relevant treatments for advanced RET mutation–positive MTC was available for this review. Due to this gap in evidence, the sponsor submitted an ITC for CADTH to review. Electronic databases including MEDLINE, Embase, and the Cochrane Central Register of Controlled Trials (CENTRAL), were searched using a combination of MeSH and keywords. Websites of professional organizations, including the European Society for Medical Oncology, International Association for the Study of Lung Cancer, ClinicalTrials.gov, and the International Clinical Trials Registry Platform, were searched to identify relevant conference abstracts. Retrieval was not limited by publication date or by language. Titles, abstracts, and full-text articles were screened for inclusion by 1 reviewer based on population and disease condition, interventions, comparators, outcomes, and study types (PICOS criteria). CADTH also conducted a literature search to identify other potentially relevant ITCs.

One sponsor-submitted ITC was summarized and critically appraised. This ITC was used to inform the pharmacoeconomic model.

Description of Indirect Comparison(s)

The overall objective of the sponsor-submitted ITC was to estimate the treatment effect for selpercatinib versus cabozantinib, vandetanib, and BSC (including placebo) in all lines of treatment for RET-mutation MTC. The outcomes analyzed were OS, PFS, and ORR. The population, intervention, comparators, outcomes, and design of studies included in the sponsor’s ITC are provided in Table 16.

Table 16: Study Selection Criteria and Methods for ITCs

Detail

Sponsor-submitted ITC

Population

Adult and pediatric patients with RET tumours

Intervention

Selpercatinib, vandetanib, BSC (including placebo)

Comparator

Any active systemic therapy, placebo, BSC, or no treatment

Outcome

Overall survival, progression-free survival, objective response rate

Study design

Randomized, controlled, prospective clinical trials, systematic reviews (including meta-analyses), single-arm trials or RCTs in RET-altered tumours (any tumour site, any intervention, any line of therapy)

Publication characteristics

Language of publication was not restricted

Exclusion criteria

  • Population: Other types of cancer

  • Intervention: Studies that do not have an intervention of interest in at least 1 arm

  • Comparator: Studies that do not have a comparator of interest in at least 1 arm; non-pharmacological treatment

  • Study design: Pre-clinical trials, prognostic studies, retrospective studies, prospective observational studies, case reports, commentaries and letters (publication types), consensus reports, non-systematic reviews

Databases searched

MEDLINE, Embase, CENTRAL

Selection process

Articles screened independently by 2 researchers

Data extraction process

Data extraction was performed by pairs of reviewers and compared for discrepancies

Quality assessment

National Institute for Health and Care Excellence, Critical Appraisal Skills Programme

BSC = best supportive care; CENTRAL = Cochrane Central Register of Controlled Trials; ITC = indirect treatment comparison; RCT = randomized controlled trial; RET = rearranged during transfection.

Source: Sponsor-submitted ITC.32

Methods of ITC 1
Objectives

The efficacy of selpercatinib was evaluated in a single-arm trial, LIBRETTO-001. Indirect comparisons were conducted for selpercatinib versus relevant comparators for the treatment of advanced RET mutation–positive MTC as head-to-head trials did not exist.

Study Selection Methods

The sponsor conducted a systematic literature review of published clinical studies to identify comparators for selpercatinib for the treatment of patients with MTC or PTC. The literature search was conducted on September 30, 2019. In total, 44 publications were identified that included patients with thyroid cancer, of which 16 were primary studies. Of the 16 studies, 11 were trials that included patients with MTC, 3 included patients with PTC, and 2 included patients with both MTC and PTC. Among these 16 primary studies, 2 were for advanced RET mutation–positive MTC and 2 for advanced RET fusion–positive thyroid cancer. The outcomes analyzed were OS, PFS, and ORR.

The trial characteristics, patient demographics, treatment history, treatment outcomes, and interventions found in the included clinical trials were extracted from the full-text publications. Resources retrieved from websites were printed to preserve a record of information in the event that the information on the websites changes or becomes unavailable. References to other publications within a trial were backtracked to the original sources, where appropriate.

Data were extracted by 1 researcher using Microsoft Excel and all data were quality-validated by an independent reviewer, who performed a verification of the data from the original source. Data were quality-checked before their use in the ITC.

For each eligible trial, a quality assessment was performed to the standards recommended by the National Institute of Health and Care Excellence (NICE). At the time of the review, no validated tool to assess the quality of single-arm trials existed; thus, the Critical Appraisal Skills Programme cohort study checklist was used to assess the quality of all single-arm trials.

ITC Analysis Methods

Because the LIBRETTO-001 trial is a single-arm trial and does not have a control arm, it was not possible to perform a network meta-analysis or an anchored ITC to estimate the relative efficacy of selpercatinib versus relevant comparators. As such, an unanchored matching-adjusted ITC (an unanchored MAIC) comparing LIBRETTO-001 with the EXAM trial was conducted to estimate the relative efficacy of selpercatinib versus cabozantinib and placebo.

The sponsor compared selpercatinib in the LIBRETTO-001 trial (including all patients previously treated with cabozantinib, vandetanib, or both, and all cabozantinib and vandetanib treatment-naive patients) against placebo from the intention-to-treat population of the EXAM trial, and against patients treated with cabozantinib in the RET mutation–positive and RET M918T subgroups from the EXAM trial.

An unanchored adjusted ITC was conducted using individual patient-level data from the LIBRETTO-001 trial and summary statistics from the EXAM trial. MAICs were conducted for PFS and OS in which outcomes in the LIBRETTO-001 trial using propensity score weighting.

Kaplan-Meier curves were not available for OS for the RET mutation–positive subgroup treated with cabozantinib or placebo from the EXAM trial. Therefore, the unweighted curves for the RET M918T–positive patients receiving cabozantinib or placebo in the EXAM trial were digitized from Schlumberger 201733 and compared with the weighted curve for the any-line LIBRETTO-001 population. Propensity score matching was performed using the LIBRETTO-001 data and the EXAM trial data such that the LIBRETTO-001 outcomes were adjusted to reflect the EXAM trial population characteristics for the RET mutation–positive subgroup treated with cabozantinib.

For PFS, the unweighted curves for the RET mutation–positive population receiving cabozantinib or placebo in the EXAM trial were digitized from Sherman 201634 and compared with the weighted curve for the LIBRETTO-001 population. Propensity score matching was performed using LIBRETTO-001 data and data from the EXAM RET mutation–positive subgroup treated with cabozantinib.

The MAIC was adjusted for baseline characteristics; known or potential associations with the efficacy outcomes were reported in both the LIBRETTO-001 trial and EXAM trial publication. Re-weighting of selpercatinib data (LIBRETTO-001 trial) was based on baseline characteristics of the cabozantinib arm (EXAM trial, RET mutation–positive subgroup only). However, a comparison of adjusted selpercatinib outcomes data was conducted for both the placebo and cabozantinib arms independently. Baseline characteristics between LIBRETTO-001 and EXAM before and post matching were obtained from a logistic regression model. Only baseline characteristics with complete data were adjusted and they included |||| ||||||| |||| ||||||||||| ||||||| |||| ||||||| ||||||| ||||| ||| |||||||| ||| ||| ||||| |||||||| |||||||

To balance the baseline characteristics between LIBRETTO-001 and EXAM, data from LIBRETTO-001 patients were assigned weights such that:

The logistic regression model was estimated using the method of moments because only summary statistics for baseline characteristics were available from the EXAM study. Using the method of moments estimates, the baseline means were exactly matched after weighting. The distribution of weights was investigated for potential extreme values, which can indicate poor overlap in the distributions of patient characteristics across trial populations.

Results of ITC 1
Summary of Included Studies

The process of study selection was conducted using the Preferred Reporting Items for Systematic Reviews and Meta-Analyses (PRISMA) statement. The searches identified a total of 7,142 records of which 3,390 met the eligibility criteria. Of these, 44 publications from 16 trials were identified that included patients with thyroid cancer. Of the 16 unique studies, 11 were trials including patients with MTC, 3 included patients with PTC, and 2 included patients with both MTC and DTC.

Three trials investigating selpercatinib, cabozantinib, and vandetanib at their recommended doses in patients with MTC were identified by the systematic literature review and deemed evaluable in the feasibility assessment. The 3 trials are LIBRETTO-001, EXAM, and ZETA. The key differences between trial design and reported outcomes are presented subsequently:

The EXAM trial reported hazard ratios for both PFS and OS in the RET mutation–positive subgroup and included Kaplan-Meier curves for PFS in the RET mutation–positive and for both PFS and OS in M918T subgroups. These data are comparable to LIBRETTO-001, which included patients with RET mutation–positive MTC. In the ZETA trial, the only outcome reported for the RET mutation–positive subgroup is ORR.

Key differences in the patient population characteristics across the 3 trials include:

Due to these issues with patient heterogeneity, it was deemed infeasible to include the ZETA trial in the comparison.

Results
MAIC Comparison of Baseline Characteristics Between the LIBRETTO-001 and EXAM Trials

Only results for the comparison of selpercatinib and placebo from the MAIC were presented, since cabozantinib was not identified as a comparator of interest in our protocol.

Table 16 presents the comparison of baseline characteristics before and post matching for the datasets from LIBRETTO-001 and the RET mutation–positive subgroup treated with cabozantinib in EXAM. The MAIC adjusted for |||| ||||||| |||| ||||||||||| ||||||| |||| ||||||| ||||||| ||| ||| ||||| |||||||| ||||||. The effective sample size for LIBRETTO-001 after weighting was ||||| |||||| || ||| |||||||| |||||| |||| |||| ||||||||||||||. Distribution of weights in the MAIC indicate no evidence of extreme weights.

Table 17: Redacted

Characteristic

Before matching

After matching and weighting

LIBRETTO-001

selpercatinib

(N = 212)

EXAM

RET mutation–positive group treated with cabozantinib

(N = 107)

LIBRETTO-001

selpercatinib

(ESS = 166.8)

|||| |||| ||||

|||| ||||||

||||| |||||||

||||| |||||||

|||||| ||||| |||| ||||

|||| |||||||

||||| |||||||

||||| |||||||

||||||| ||||

||||

||||

||||

|||| ||||

||||

||||

||||

|||||||| |||||||||||

||||

||||

||||

||| ||||| |||||||| ||||||| ||||

||||

||||

||||

||||| |||| ||||

||||

||||

||||

|||| ||| ||||||| ||||||||||| |||||||| ||||| ||||||||||| ||||||| ESS = effective sample size; RET = rearranged during transfection; SD = standard deviation.

Source: Sponsor-submitted indirect treatment comparison.

The weighted comparisons of efficacy outcomes between selpercatinib in the LIBRETTO-001 trial and placebo in EXAM are presented in Table 18. For PFS, the HRs and corresponding 95% CIs were estimated from a weighted Cox proportional hazards model with ||||||||| ||||||||| as to the only covariate. For OS, the HRs and corresponding 95% CIs were estimated from a weighted Cox proportional hazards model with ||||||||| ||||||||| ||| ||| ||||| |||||| as covariates. After weighting, there was a statistically significant improvement in PFS for selpercatinib versus placebo ||| ||||| ||| ||| ||||| ||||| |||||||||. There was also a statistically significant improvement in OS for selpercatinib versus placebo ||| ||||| ||| ||| ||||| ||||| |||||||||.

Table 18: Comparison of PFS and OS for Selpercatinib Versus Placebo Before and After Propensity Score Matching

Detail

HR (95% CI) for PFS

HR (95% CI) for OS

Selpercatinib vs. placebo

Number of studies (patients), model

LIBRETTO-001 and EXAM

LIBRETTO-001 and EXAM

Weighted

|||| |||||| |||||

|||| |||||| |||||

CI = confidence interval; HR = hazard ratio; OS = overall survival; PFS = progression-free survival.

Source: Sponsor-submitted indirect treatment comparison.

Critical Appraisal of ITC 1

The sponsor’s rationale for conducting the ITC and the objectives of the ITC were clearly reported. A comprehensive systematic review was performed with a 2-stage dual-selection process, which was considered appropriate. The language of publication was not restricted, thereby minimizing publication bias. The clinical efficacy outcomes assessed were OS, PFS, and ORR.

The key limitation of the sponsor-submitted ITC was that no randomized clinical trial evidence was available for selpercatinib versus any comparator due to the LIBRETTO-001 trial being a single-arm design.

According to the clinical expert consulted by CADTH for this review, cabozantinib is not a relevant comparator for this evaluation but is included in the ITC. The estimation of the relative treatment effect of selpercatinib is based on the comparison between selpercatinib and cabozantinib for the survival outcomes.

In the weighting process of the MAIC used to estimate the relative treatment efficacy on the survival outcomes, only the baseline prognostic factors that were reported in LIBRETTO-001 and EXAM were included. Consequently, other potential prognostic factors and effect modifiers were not accounted for in the MAIC. As such, the MAIC and its treatment effect estimates are subject to potential bias due to latent or unmeasurable confounding. It is unlikely for an unanchored MAIC to account for all prognostic factors and effect modifiers.

Heterogeneity across the prognostic factors, effect modifiers, and other baseline characteristics was assumed, but specific baseline characteristics where excess heterogeneity was of concern were not identified, described, or addressed. The potential effect of such heterogeneity on the quality and reliability of the MAIC was not discussed. The risk of bias on the estimated relative treatment effects due to the exclusion of key factors in the weighting process was not discussed. Due to the absence of a reported assessment of residual bias, the sponsor-submitted unanchored MAIC is considered to have a high risk of residual bias.35

OS Kaplan-Meier data were not available from the EXAM trial for the RET mutation–positive subgroup to allow for evaluation of the data. The Kaplan-Meier curves for patients in the EXAM trial with RET M918T–positive MTC who received placebo were used instead. These data were compared using a propensity score-weighted approach for the LIBRETTO-001 population. The assumption was made that the OS rates for these different groups were sufficiently similar, but this is unknown.

Baseline characteristics were not reported for the ||| ||||| |||||||| |||||||| so, notwithstanding comparing with the outcomes of this subgroup, the LIBRETTO-001 trial data were matched and weighted to the broader RET mutation–positive cabozantinib arm in the EXAM trial. The assumption was made that the baseline characteristics of these patient groups were equivalent, but this is unknown.

Some relevant outcomes identified in the CADTH systematic review protocol were not assessed in the ITC, including DOR, HRQoL, and safety, so the comparative efficacy and safety of relevant treatments included remain unknown.

As part of the unanchored MAIC, the weights that were used to match patients in the LIBRETTO-001 and EXAM trials for the selpercatinib versus cabozantinib comparison were also used for the selpercatinib versus placebo comparison. The recommended methodological approach is to generate separate weights for these comparisons since they involve different patient subgroups. Although these randomized studies generally have a good balance in baseline characteristics between the 2 study arms, the cabozantinib group consists only of patients who are RET mutation–positive, whereas the placebo group consists of the entire ITT sample, which includes patients with RET mutation–positive and RET mutation–negative disease. As such, there may be important differences between these 2 patient groups that were not accounted for by the weights used in the MAIC, in addition to the other differences observed. Some of the characteristics used by the MAIC were not reported for the placebo arm. The inclusion of patients with RET mutation–positive and those with RET mutation–negative disease in the placebo comparison is another source of heterogeneity that was not accounted for in the MAIC.

Summary

The sponsor-submitted ITC included a systematic review and used a matching-adjusted, unanchored, ITC to evaluate the relative clinical efficacy of selpercatinib versus other comparators for the treatment of advanced RET mutation–positive MTC. Three outcomes were analyzed, including OS, PFS, and ORR.

The sponsor-submitted ITC reported that, after weighting, there was a statistically significant improvement in PFS for selpercatinib versus placebo ||| ||||| ||| ||| ||||| ||||| |||||||| and a statistically significant improvement in OS for selpercatinib versus placebo ||| ||||| ||| ||| ||||| ||||| ||||||||.

The sponsor-submitted ITC had several limitations, including that the following:

Given these limitations, there is uncertainty around the relative treatment effects estimated by the MAIC, which undermines the internal and external validity of the ITC. However, given the magnitude of the difference in the results between selpercatinib and placebo, selpercatinib is likely more effective than BSC on patient survival, but there is no reliable estimate of how much more effective it is.

Other Relevant Evidence

This section includes submitted long-term extension studies and additional relevant studies included in the sponsor’s submission to CADTH that were considered to address important gaps in the evidence included in the systematic review.

In addition to the pivotal trial LIBRETTO-001, 3 ongoing studies were considered relevant for this report: LIBRETTO-531,16 LIBRETTO-321,36 and LIBRETTO-121.37 No complete results are currently available; rather, details of each trial are presented, as they provide additional context for the decision-making process.

LIBRETTO-531

LIBRETTO-53116 is a phase III, randomized, multi-centre, open-label study comparing selpercatinib with a physician’s choice of cabozantinib or vandetanib in adult and pediatric patients with progressive, advanced, kinase inhibitor–naive, RET-mutant MTC. Patients will be enrolled in approximately 158 sites in 21 countries across the Americas (including Canada) and in Asia, Europe, and Oceania. Refer to Table 19 for more details.

This study is currently recruiting participants, with a planned enrolment of approximately 400 patients. The estimated primary completion date (the date on which the last participant in a clinical study was examined or received an intervention so as to collect final data for all the primary outcome measures) and study completion date (the date on which the last participant in a clinical study was examined or received an intervention or treatment so as to collect final data for the primary and secondary outcome measures, as well as final data on AEs at the last participant’s last visit) are May 20, 2024, and November 13, 2026, respectively. Patients will be randomized 2:1 to selpercatinib (160 mg twice a day) versus the physician’s choice of cabozantinib (140 mg daily) or vandetanib (300 mg daily). Stratification factors are mutation (M918T versus other) and Intended treatment If randomized to active comparators (cabozantinib versus vandetanib).38 For patients in the active comparator arms, crossover to selpercatinib is allowed at progression. The primary end point is treatment failure–free survival by blinded independent committee review (BICR). The secondary end points include PFS by BICR, ORR by BICR, DOR by BICR, OS, PFS2 (second disease progression or death) by investigator, Functional Assessment of Cancer Therapy–General item GP5 (side effects), and concordance between the local laboratory and the central laboratory RET results.

LIBRETTO-321

LIBRETTO-32136 is a phase II, single group assignment, open-label study in China to assess the efficacy and safety of selpercatinib in participants with RET fusion–positive solid tumours, MTC, and other tumours with RET activation. Patients will be enrolled from multiple sites in China. Refer to Table 19 for more details.

The study is active but not currently recruiting, with a planned enrolment of approximately 75 patients. The actual primary completion date (the date on which the last participant in a clinical study was examined or received an intervention to collect final data for all the primary outcome measures) and the estimated study completion date (the date on which the last participant in a clinical study was examined or received an intervention or treatment to collect final data for the primary and secondary outcome measures as well as final data on AEs at the last participant’s last visit) are March 25, 2021, and November 20, 2025, respectively. All patients enrolled were given selpercatinib 160 mg orally twice daily in a 28-day cycle. Cohort 1 (n = 30) comprised patients with advanced RET fusion–positive solid tumours who had progressed on or were intolerant to 1 or more prior standard first-line therapies or those who had declined or were not suitable to receive standard frontline therapy. Cohort 2 (n = 26) enrolled patients with advanced RET-mutant MTC who either had or had not received previous systemic therapy. Lastly, those enrolled in cohort 3 (n = 21) had advanced RET-altered solid tumours that met the requirements for cohorts 1 or 2 but who did not have measurable disease, those with a RET-altered solid tumours or a RET alteration or activation that did not meet the criteria for cohorts 1 or 2, and those with circulating tumour DNA that is positive for a RET alteration that was not known to be present in their tumour.39 The primary end point is ORR by IRC. The secondary end points include DOR by IRC, time to response by IRC, clinical benefit rate, PFS by IRC, OS, and area under the concentration versus time curve (AUC).

LIBRETTO-121

LIBRETTO-12137 is a phase I and II, single group assignment, multi-centre, open-label study to find the appropriate dose of, as well as to assess safety and efficacy of selpercatinib in pediatric participants with an activating RET alteration and an advanced solid or primary CNS tumour. Patients will be enrolled in approximately 25 study locations in 10 countries across North America, Europe, Asia, and Oceania. Refer to Table 19 for more details.

This study is currently recruiting participants, with a planned enrolment of approximately 100 patients. The estimated primary completion date (the date on which the last participant in a clinical study was examined or received an intervention to collect final data for all the primary outcome measures) and study completion date (the date on which the last participant in a clinical study was examined or received an intervention or treatment to collect final data for the primary and secondary outcome measures, as well as final data on AEs at the last participant’s last visit) are March 26, 2023, and March 26, 2024, respectively. All patients enrolled were given selpercatinib orally (capsule or liquid suspension) twice daily continuously. Dosing started at the adult RP2D equivalent, 92 mg/m2 twice daily, to confirm RP2D in patients aged 2 years and older and older than 2 years.40 The primary end points in phase I are DLTs in pediatric participants with advanced solid tumours and those with primary CNS tumours. For phase II, the primary end points are ORR per RECIST 1.1 and RANO by IRC. Secondary end points for phase I include plasma concentration, AUC0 to 24 (from 0 to 24 hours), Cmax (maximum concentration),Tmax (time to maximum concentration), MTD, preliminary antitumour activity of selpercatinib in pediatric participants with tumours harbouring an activating RET alteration, as determined by ORR per RECIST 1.1, change from baseline in pain (Wong-Baker FACES Scale), and change from baseline HRQoL (Pediatric Quality of Life Inventory core module). The phase II secondary end points are AUC0 to 24 (AUC from 0 to 24 hours), Cmax, Tmax, ORR per RECIST 1.1 and RANO by investigator, DOR by investigator and IRC, PFS by investigator and IRC, OS, clinical benefit rate by investigator and IRC, frequency of AEs, concordance between a prior molecular test that detected a RET alteration within the participant’s tumour and the diagnostic tests by the sponsor, post-operative stage, surgical margin status, and descriptive analyses of pre-treatment surgical and post-treatment plans.

The sponsor submitted preliminary results for this study as a conference abstract.40 As of October 2, 2020, 11 patients (6 male) aged 2 to 20 years (MTC, n = 8; PTC, n = 2; osteosarcoma, n = 1) had been treated (phase I, n = 4; phase II, n = 7). At baseline, 7 patients had measurable disease. Prior therapies included surgery (n = 8), chemotherapy (n = 1), vandetanib (n = 1), and radiotherapy (n = 3), while 3 patients were previously untreated. Time on selpercatinib ranged from 0.9 to13.4 months and 9 patients remain on treatment. One patient experienced a dose reduction and 2 experienced dose interruptions due to TEAEs (elevated ALT and bilirubin). There were no TEAEs that led to the discontinuation of selpercatinib. TEAEs in greater than 15% of patients included elevated alkaline phosphatase, constipation, headache, elevated AST, diarrhea, hyperphosphatemia, hypoalbuminemia, hypothyroidism, nausea, pyrexia, urinary tract infection, vomiting, and weight gain. Best response was unconfirmed PRs in 4 patients, stable disease in 6 patients (2 lasting ≥ 16 weeks) and PD in 1 patient.

Table 19: Details of Other Relevant Studies — LIBRETTO-531, -321, and -121

Detail

LIBRETTO-531

LIBRETTO-321

LIBRETTO-121

Study design

Phase III, randomized (parallel assignment), multi-centre, open-label study

Phase II, single group assignment, open-label study

Phase I and II, single group assignment, multi-centre, open-label study

Designs and populations

Study design

Phase III, randomized (parallel assignment), multi-centre, open-label study

Phase II, single group assignment, open-label study

Phase I and II, single group assignment, multi-centre, open-label study

Locations

158 locations (US, Canada, EU, Australia, Brazil, Russia, Asia, Israel)

China

25 locations (US, Canada, EU, Australia, Asia)

Populations

Children and adults (12 years and older) with unresectable, locally advanced and/or metastatic MTC and no prior history of treatment with kinase inhibitors for advanced or metastatic disease

Adult participants (18 years and older) in China with RET fusion–positive solid tumours, MTC, and other tumours with RET activation

Pediatric participants (6 months to 21 years; 12 years of age or greater in Canada) with an activating RET alteration and an advanced solid or primary CNS tumour

Enrolment dates

Actual study start date

February 11, 2020

March 16, 2020

June 13, 2019

Primary completion date

Estimated: May 20, 2024

Actual: March 25, 2021

Estimated: March 26, 2023

Estimated study completion date

November 13, 2026

November 20, 2025

March 26, 2024

Participants

Estimated enrolment (N)

400 participants

75 participants

100 participants

Inclusion criteria

  • ≥ 18 years of age (participants as young as 12 years of age will be allowed if permitted by local regulatory authorities)

  • Histologically or cytologically confirmed, unresectable, locally advanced and/or metastatic MTC and no prior history of treatment with kinase inhibitors for advanced or metastatic disease

  • Radiographic progressive disease per RECIST 1.1 at screening compared with a previous image taken within the prior 14 months as assessed by the BICR. Participants with measurable or non-measurable but evaluable disease are eligible; however, participants with non-measurable disease could not have disease that was limited to bone sites only

  • An acceptably defined RET gene alteration identified in a tumour, germline DNA, or blood sample. Tumour tissue in sufficient quantity to allow for retrospective central analysis of RET mutation status

  • ECOG PS score of 0 to 2

  • Adequate hematologic, hepatic, and renal function and electrolytes

  • Men and women of childbearing potential must agree to use a highly effective contraceptive method during treatment with the study drug and for 4 months following the last dose of the study drug

  • Ability to swallow capsules

  • ≥ 18 years of age

  • A locally advanced or metastatic solid tumour

  • Evidence of a RET gene alteration in a tumour and/or blood

  • Measurable or non-measurable disease as determined by RECIST 1.1

  • ECOG PS score of 0 to 2, with no sudden deterioration 2 weeks before the first dose of study treatment

Cohorts 1 and 2:

  • archived tumour tissue sample available

  • failed or intolerant to standard of care

  • evidence of a RET gene alteration in a tumour (i.e., not just blood); however, a positive germline DNA test for a RET gene mutation as defined in the protocol is acceptable in the absence of tumour tissue testing for participants with MTC

  • at least 1 measurable lesion as defined by RECIST 1.1 and not previously irradiated (unless progressive disease for the irradiated lesion[s] has been radiographically documented)

  • 6 months to 21 years of age

  • Advanced or metastatic solid or primary CNS tumour that has not responded to standard-of-care therapies

  • Evidence of an activating RET gene alteration in the tumour and/or blood

  • Measurable and non-measurable disease

  • Karnofsky (≥ 16 years of age) or Lansky (< 16 years of age) performance score of at least 50

  • Participants with primary CNS tumours or cerebral metastases must be neurologically stable for 7 days prior and must not have required increasing doses of steroids within the last 7 days

  • Adequate hematologic, hepatic, and renal function

  • Ability to receive study drug therapy orally or via gastric access

  • Willingness of men and women of reproductive potential to observe conventional and effective birth control

Exclusion criteria

  • An additional validated oncogenic driver in MTC, if known, that could cause resistance to selpercatinib Examples include but are not limited to RAS or BRAF gene mutations and NTRK gene fusions

  • Symptomatic CNS metastases, leptomeningeal carcinomatosis, or untreated spinal cord compression

  • Clinically significant active CVD or history of MI within 6 months, history of TdP, or prolongation of the QTcF > 470 msec on ≥ 1 ECG during screening Participants who are intended to receive vandetanib if randomized to the control arm ineligible if QTcF is > 450 msec

  • Active uncontrolled systemic bacterial, viral, or fungal infection or serious ongoing uncontrolled intercurrent illness

  • Active hemorrhage or at significant risk for hemorrhage

  • Other malignancy unless nonmelanoma skin cancer, carcinoma in situ or malignancy diagnosed ≥ 2 years previously and not currently active. Participants with MEN2-associated pheochromocytoma may be eligible

  • Cohorts 1 to 2: An additional validated oncogenic driver that could cause resistance to selpercatinib treatment if known

  • Prior treatment with a selective RET inhibitor(s)

  • Are currently enrolled in any other clinical study involving an investigational product or any other type of medical research judged not to be scientifically or medically compatible with this study

  • Any unresolved toxicities from prior therapy greater than CTCAE grade 1 except where otherwise noted in this eligibility criteria at the time of starting study treatment with the exception of alopecia and grade 2, prior platinum therapy-related neuropathy

  • Symptomatic CNS tumour, symptomatic CNS metastasis, leptomeningeal carcinomatosis, or untreated spinal cord compression

  • Clinically significant active CVD or history of MI within 6 months before the planned start of selpercatinib or prolongation of the QT interval corrected for heart rate using Fridericia's formula (QTcF) > 470 msec

  • History of active hepatitis B (known positive hepatitis B surface antigen [HbsAg] and quantitative hepatitis B DNA greater than the upper limit of detection of the assay) or C (known positive hepatitis C antibody and quantitative hepatitis C RNA greater than the upper limit of detection of the assay); participants with unknown hepatitis B or hepatitis C status do not need to be tested

  • Active uncontrolled systemic bacterial, viral, or fungal infection or serious ongoing intercurrent illness, such as hypertension or diabetes, despite optimal treatment. Screening for chronic conditions is not required

  • Clinically significant active malabsorption syndrome or other condition likely to affect GI absorption of the study drug

  • Uncontrolled hyperthyroidism or hypothyroidism

  • Uncontrolled hypercalcemia or hypocalcemia

  • Concurrent use of drugs known to prolong QTc

  • Pregnancy or lactation. Breast-feeding should be interrupted when selpercatinib is started; breast-feeding can be resumed 3 months after discontinuation of selpercatinib

  • Active second malignancy other than minor treatment of indolent cancers with prior sponsor approval

  • Major surgery within 2 weeks before the planned start of selpercatinib

  • Clinically significant, uncontrolled cardiac disease, CVD, or history of MI within 6 months before the planned start of selpercatinib

  • Active uncontrolled systemic bacterial, viral, fungal, or parasitic infection

  • Clinically significant active malabsorption syndrome

  • Pregnancy or lactation

  • Uncontrolled symptomatic hyperthyroidism or hypothyroidism (i.e., the participant required a modification to current thyroid medication in the 7 days before the start of selpercatinib)

  • Uncontrolled symptomatic hypercalcemia or hypocalcemia

  • Known hypersensitivity to any of the components of the investigational drug, selpercatinib, or Ora-Sweet SF and OraPlus, for participants who will receive selpercatinib suspension

  • Prior treatment with a selective RET inhibitor(s) (including investigational selective RET inhibitor[s])

Drugs

Intervention

Selpercatinib 160 mg orally twice a day

Selpercatinib 160 mg orally twice a day

Selpercatinib:

  • phase I (dose escalation): A rolling 6-dose escalation scheme starting with the equivalent of the adult-recommended phase II dose of 160 mg (i.e., 92 mg/m2 twice a day) to identify the MTD and/or RP2D

  • phase II (dose expansion): MTD and/or RP2D in 4 cohorts, depending on tumour histology and tumour genotype

Comparator(s)

Cabozantinib 140 mg daily or vandetanib 300 mg daily

None

None

Outcomes

Primary end points

Treatment failure–free survival by BICR

ORR (CR or PR) by IRC

Phase I:

  • Safety (dose-limiting toxicities)

Phase II:

  • ORR based on RECIST 1.1 per IRC

  • ORR based on RANO per IRC

Secondary end points

  • PFS by BICR

  • ORR (CR or PR) by BICR

  • DOR by BICR

  • OS

  • PFS2 (second disease progression or death) by investigator

  • Percentage of time with high side effect bother based on the FACT-G assessment of cancer therapy-related side effects (FACT-GP5)a

  • Concordance of the local laboratory and the central laboratory RET results

  • DOR by IRC

  • TTR by IRC

  • CBR (CR, PR, or SD for ≥ 16 weeks) by IRC

  • PFS by IRC

  • OS

  • AUC

Phase I:

  • plasma concentration

  • AUC from 0 to 24 hours (AUC0 to 24)

  • Cmax

  • Tmax

  • recommended dose (MTD) for phase II

  • preliminary antitumour activity in participants with tumours harbouring an activating RET alteration as determined by ORR based on RECIST 1.1

  • changes from baseline in pain as measured by Wong-Baker FACES Scaleb

  • changes from baseline in HRQoL as measured by PedsQL core modulec

Phase II:

  • AUC0 to 24

  • Cmax

  • Tmax

  • ORR per RECIST 1.1 by investigator

  • ORR per RANO by investigator

  • DOR by investigator

  • DOR by the IRC

  • PFS by investigator

  • PFS by IRC

  • OS

  • CBR by investigator

  • CBR by IRC

  • frequency of AEs

  • concordance of prior molecular tests that detected a RET alteration with diagnostic tests by sponsor

  • post-operative stage

  • surgical margin status

  • descriptive analysis of pre-treatment surgical plan

  • descriptive analysis of post-treatment plans

Publications

Articles and presentations

Hernando J., Tarasova V., Hu M.I., et al.38

Lu S., Cheng Y., Huang D., et al.39

Morgenstern D.A., Mascarenhas L., Campbell, et al.40

AE = adverse event; AUC = area under the concentration-time curve; BICR = blinded independent central review; CBR = clinical benefit rate; Cmax = maximum concentration; CNS = central nervous system; CR = complete response; CTCAE = Common Terminology Criteria for Adverse Events; CVD = cardiovascular disease; DOR = duration of response; ECG = electrocardiogram; ECOG PS = Eastern Cooperative Oncology Group Performance Status; FACT-G = Functional Assessment of Cancer Therapy–General; FACT-GP5 = Functional Assessment of Cancer Therapy–General item GP5 (side effects); GI = gastrointestinal; HRQoL = health-related quality of life; IRC = independent review committee; MEN2 = multiple endocrine neoplasia type 2; MI = myocardial infarction; MTC = medullary thyroid cancer; MTD = maximum tolerated dose; ORR = objective response rate; OS = overall survival; PedsQL = Pediatric Quality of Life Inventory; PFS = progression-free survival; PR = partial response; QTcF = QT interval corrected for heart rate using Fridericia formula; RANO = Response Assessment in Neuro-Oncology; RECIST = Response Evaluation Criteria in Solid Tumors; RET = rearranged during transfection; RP2D = recommended phase II dose; SD = stable disease; TdP = Torsades de pointes; Tmax = time to maximum concentration.

aFACT-G is a validated instrument used to measure quality of life in participants with cancer. The single FACT-G item GP5, “I am bothered by side effects of treatment,” is a summary measure of the overall impact of treatment toxicity, based on its association with the number and degree of AEs in clinical trials. It uses a 5-point rating scale (0 = not at all and 4 = very much). Higher GP5 scores indicate more bother from side effects.

bThe Wong-Baker FACES pain scale includes pictures of facial expressions with correlating scores of 0 being “no hurt” and 10 being hurts worst.”

cPedsQL includes a list of problems with scores of 0 being “never a problem” and 4 being “almost always a problem.”

Source: LIBRETTO-531,16 −321,36 and −12137 trials.

New Data for Request for Reconsideration

The sponsor requested an expansion of the initiation condition for selpercatinib to include only adults (18 years of age and older) with unresectable advanced or metastatic RET-mutant MTC in the first-line setting and has provided submitted data from a new cut-off date of June 15, 2021, as part of a request for reconsideration to CADTH on May 19, 2022.

Figure 10: Cut-Off Dates and Accrual of Patients With RET-Mutant MTC Included in the LIBRETTO-001 Study Up to the June 15, 2021 Cut-Off Date

The figure depicts the flow of patients from 2017 to the latest cut-off date of 15 June 2021. The patient accrual is depicted as the width of the column, increasing downwards as more patients are included.

Cab = cabozantinib; IAS = integrated analysis set; MTC = medullary thyroid cancer; NMD = non-measurable disease; RET = rearranged during transfection; SAS1 = supplemental analysis set 1; Van = vandetanib.

a Defined as those with at least 1 dose of selpercatinib and 6 months of follow-up.

Source: LIBRETTO-001 Clinical Study Report.18

The new data submitted focus on the SAS 1 population (n = 142), i.e., in patients with treatment-naive RET-mutant MTC (Figure 10).

The data from a new cut-off were derived from cohorts of patients with RET-mutant MTC in LIBRETTO-001. The June 15, 2021 data cut-off consisted of the latest analyses and the interim Clinical Study Report and provides additional evidence with a focus on the cabozantinib- and vandetanib-naive (SAS 1) population, since that is the population of interest in the reconsideration request.

As of June 15, 2021, the median age of patients with RET-mutant MTC in all efficacy-eligible patients was 58.0 years, and in the overall safety population, 59.0 years (range, 15 years to 92 years). In addition, 140 patients (98.6%) were 18 years of age or older. The majority of the patients were male (60.5% in the efficacy set; 51.0% in the safety set), White (88.2% in the efficacy set; 68.5% in the safety set) and had an ECOG PS score of 1 (56.4% in the efficacy set; 56.4%; 58.3% in the safety set). At the time of enrolment, 97.5% of patients had a history of metastatic disease. For patients with MTC not previously treated with cabozantinib and/or vandetanib, the median time between initial diagnosis and metastatic disease was 54.4 months and 43.3 months, respectively; for patients with MTC previously treated with cabozantinib and/or vandetanib, the median was 70.9 months and 53.9 months, respectively.

Efficacy

Of the 142 patients in SAS 1, 115 (81%) were treatment-naive and 27 (19%) had been treated with a prior systemic therapy other than cabozantinib and vandetanib. At the time of data cut-off, the ORR by IRC assessment in SAS 1 was 81.0% (95% CI, 73.6 to 87.1), which is similar to but numerically higher than the ORR observed at the previous data cut-off (Table 20). With a median follow-up of 20.3 months, the median DOR by IRC assessment was not evaluable ( | |||| | ||| | |||). However, | ||| of responders were still on treatment with no documented disease progression by IRC assessment at the time of data cut-off.

Table 20: Efficacy Outcomes of Response or Remission by IRC Assessment — LIBRETTO-001 March 30, 2020 and June 15, 2021 MTC Cut-Off Dates

Variable

March 30, 2020 cut-off date

June 15, 2021 cut-off date

SAS 1

(N = 112)

SAS 1

(N = 142)

ORR

  N (%)

80 (71.4)

115 (81.0)

  95% CI

62.1 to 79.6

73.6 to 87.1

DOR

  Median DOR, months (range)

21.95 (1.5+ to 24.1+)

NE

| ||||||||||

  Median duration of follow-up (IQR)

9.26 (5.6 to 14.7)

20.27

|||||| |||||

DOR, n (%)

     < 6 months

     ≥ 6 to 12 months

     ≥ 12 to 18 months

     ≥ 18 to 24 months

     ≥ 24 months

30 (35.7)

25 (31.3)

17 (21.3)

7 (8.8)

1 (1.3)

|| |||||||| ||

||||||| ||||||

||| |||||||||

||||||||

||||||||||

CI = confidence interval; DOR = duration of response; IRC = independent review committee; IQR = interquartile range; MTC = medullary thyroid cancer; NE = not evaluable; ORR = objective response rate; + = censored observation; SAS = supplemental analysis set.

Source: LIBRETTO-001 interim Clinical Study Report (2022).

For OS, the median by IRC assessment was not reached, with a median duration of follow-up of 26.3 months (interquartile range ||||| |||| || ||||| (Table 21). The maximum range for OS was |||| |||||| ||| ||||||||||. The rate of survival at 12 months or more and 24 months or more were ||||| and 95.0%, respectively.

Table 21: OS Outcomes by IRC Assessment — LIBRETTO-001 March 30, 2020 and June 15, 2021 MTC Cut-Off Dates

Variable

March 30, 2020 cut-off date

June 15, 2021 cut-off date

SAS 1

(N = 112)

SAS 1

(N = 142)

OS

Survival status, N (%)

   Died

   Censored

2 (1.8)

110 (98.2)

|| ||||||||| ||||||

Median duration of overall survival, months (range)

NE (2.2+ to 29.8+)

NE ||||||| ||||||

Median duration of follow-up, months (IQR)

13.8 (9.6 to 18.4)

26.3 ||||||| |||||

Rate of overall survival, % (95% CI)

   ≥ 12 months

   ≥ 24 months

   ≥ 36 months

100.0 (100.0 to 100.0)

82.1 (29.6 to 96.9)

||||| |||||| ||||||

95.0 (89.0 to 97.7)

|||| |||||| |||||

CI = confidence interval; IRC = independent review committee; IQR = interquartile range; MTC = medullary thyroid cancer; NE = not evaluable; OS = overall survival; SAS = supplemental analysis set.

Source: LIBRETTO-001 interim Clinical Study Report (2022).

For PFS, 83.1% of the patients remained alive and progression-free at the time of data cut-off, with a median duration of follow-up of 24.8 months (|||| |||| || ||||). The median PFS by IRC assessment was not reached at the time of data cut-off, and the maximum range for PFS was |||| |||||| ||| |||||||||| (Table 22). The rate of PFS at 12 months or more and 24 months or more were ||||| ||| ||||||, respectively (Figure 11 in Appendix 7). With the additional follow-up, the majority of the patients continue to remain alive and progression-free.

Table 22: PFS Outcomes by IRC Assessment — LIBRETTO-001 March 30, 2020 and June 15, 2021 MTC Cut-Off Dates

Variable

March 30, 2020 cut-off date

June 15, 2021 cut-off date

SAS 1

(N = 112)

SAS 1

(N = 142)

Progression status, N (%)

  Disease progression

  Died (no disease progression beforehand)

  Censored

9 (8.0)

NE

103 (92.0)

|||||||||||

Median duration of PFS, months (range)

NE (0.0+ to 25.8+)

NE

||||||| ||||||

Median duration of follow-up, months (IQR)

11.1 (7.6 to 16.6)

24.8

|||||| |||||

Rate of PFS, % (95% CI)

  ≥ 6 months

  ≥ 12 months

  ≥ 18 months

  ≥ 24 months

98.2 (92.9 to 99.5)

92.9 (84.5 to 96.8)

88.7 (78.0 to 94.4)

59.2 (8.8 to 89.3)

||||| |||||| ||

|||||||| |||

||| |||||||||| |||

||| | | | |

CI = confidence interval; IRC = Independent Review Committee; MTC = medullary thyroid cancer; NE = not evaluable; PFS = progression-free survival; + = censored observation; SAS = supplemental analysis set.

Source: LIBRETTO-001 interim Clinical Study Report (2022).

Harms

Within the total MTC safety analysis set (N = 319), harm events at the June 15, 2021 data cut-off were similar to the events presented at the March 30, 2020 data cut-off (Table 30). Of the AEs, only |||| of patients had a serious TEAE related to selpercatinib. At the time of data cut-off, |||||| |||||| |||||| |||||||| |||||| || |||| || |||| |||| || ||||||||||||| || ||| || ||||||| |||||||||||| || ||| || ||||||| ||||||| ||| | ||| || ||||||| ||| |||||| |||||| |||||||| |||| |||| || |||| ||||| ||| |||| |||| ||| ||| || ||||||| |||||||||||| | ||| || ||||||| ||||||| ||| | ||| || ||||||. Similar to the March 30, 2020 data cut-off, AEs with a frequency of 20% or greater, in decreasing order, include diarrhea, hypertension, dry mouth, fatigue, constipation, AST increased, peripheral edema, nausea, headache, ALT increased, blood creatine increased, abdominal pain, arthralgia, hypocalcemia, vomiting, QT prolonged on ECG, cough, back pain, rash.

This new cut-off date information provides more data to supplement the immature evidence seen in the initial cut-off dates. The results from this later cut-off date were consistent for each end point (OS, PFS, ORR, harms) with the results from the initial cut-off date. There is still an unmet need for patients with MTC who have PD despite initial treatments as well as patients who are treatment-naive. The population assessed in this new cut-off date can be considered generalizable to the Canadian clinical landscape, since this group is mostly treatment-naive and would be similar to the population indicated in the reimbursement conditions discussed in this reconsideration (i.e., selpercatinib as first-line therapy). Overall, this is considered an improvement in terms of applicability.

Despite the new information, there is still uncertainty in the evidence supporting the use of selpercatinib due to the single-arm unblinded design of the LIBRETTO-001 study and imprecision due to the small number of patients and events, as stated in the critical appraisal section of this report.

Discussion

Summary of Available Evidence

One clinical study was included in this report evaluating the use of selpercatinib in patients with RET-mutant advanced (unresectable) or metastatic MTC.

The LIBRETTO-001 trial is a single-arm, open-label, phase I and II study being conducted in several countries (including Canada). The population integrated in the study consists of patients with RET-mutant advanced MTC who were eligible from a broader population, including those with DTC and NSCLC. The population as of the December 16, 2019 cut-off date was the main population used for the analyses and this report since it was the pre-planned analysis. This analysis provides 6 months of additional follow-up information for patients enrolled as of the initial data cut-off of June 17, 2019, and was the information used for the Health Canada submission. Further information was provided by the sponsor for safety and efficacy end points with a March 30, 2020 cut-off date. Patients were eligible if they presented with metastatic or locally advanced disease; had an ECOG PS of 0, 1, or 2; and were aged 12 years and older. The primary objective of phase I of the study was to find the MTD and RP2D. The recommended dose from the dose-escalation process from phase I was reached at 160 mg. At phase II, the primary end point was to evaluate the ORR based on RECIST criteria, with DOR, PFS, OS, safety, PK, and change in tumour size as secondary end points. Biomarker changes and HRQoL assessments were exploratory end points. CADTH identified 3 ongoing studies relevant to this submission. LIBRETTO-531 (phase III RCT of selpercatinib versus cabozantinib or vandetanib), LIBRETTO-321 (phase II conducted in China), and LIBRETTO-121 (phase I and II study in a pediatric population), none of which (except for LIBRETTO-121 presented as a conference abstract) have data available at this time. All are expected to be completed by 2026, 2025, and 2024, respectively.

New data were submitted by the sponsor for a June 15, 2021 cut-off date, as part of a request for reconsideration to CADTH, requesting to include only adults (18 years of age and older) with unresectable advanced or metastatic RET-mutant MTC in the first-line setting.

One sponsor-submitted ITC used a matching-adjusted, unanchored ITC to evaluate the relative clinical efficacy of selpercatinib compared with placebo (BSC) and against vandetanib for the treatment of advanced RET mutation–positive MTC. Three outcomes were analyzed: OS, PFS, and ORR.

Interpretation of Results

Efficacy

The LIBRETTO-001 study evaluated end points for efficacy (such as ORR and DOR), survival (such as PFS and OS), and HRQoL. All of these end points were considered by the clinical experts consulted by CADTH to be critical for clinical decision-making and relevant to the Canadian landscape according to other stakeholders, such as patient groups and the drug programs. The primary (ORR) and secondary and exploratory end points (including OS, PFS, DOR, and HRQoL measures) in LIBRETTO-001 were evaluated but not formally adjusted for multiple comparisons.

The results from the LIBRETTO-001 trial on its primary end point of ORR reached a value of 69.1% in its PAS, which was considered by the clinical experts of clinical significance and better than expected for patients with metastatic or unresectable MTC. These values were similar when evaluating the later cut-off dates of the study. Similarly, the DOR was of particular clinical significance since, at a median follow-up of 14 months, the patients in the PAS had not reached the median DOR.

In terms of survival, || ||| ||||| ||||| ||| || ||| |||||||||| |||||| ||| |||||||| || ||| ||| |||||| ||| || || ||||||| at the December 16, 2019 data cut-off. At a later cut-off date (March 30, 2020), OS reached 33.2 months (range, 0.4 months to 33.3 months) in patients previously treated with vandetanib or cabozantinib and “not reached” in treatment-naive patients. An OS of 12 months or more was reassuring for the clinical experts consulted by CADTH, observing that ||||| of patients survived 12 months or more at the December16 2019 cut-off date, and more than 88% survived 12 months or more at the March 30 2020 cut-off date.

These numbers were considered by the clinical experts to indicate an improvement and meaningful effects above the expected level, based on their experience. When comparing selpercatinib with best standard of care and/or with vandetanib (the only funded intervention in Canada), the experts considered the value that patients put on HRQoL outcomes and indicated that selpercatinib has the potential to fulfill an unmet need, as available treatment options are currently limited. Although the estimates of HRQoL, as with the rest of the outcomes, have the same methodological limitations associated with a single-arm trial plus the limitations associated with an open-label design, these estimates were still considered relevant by the clinical experts when considering issues commonly cited by patients such as diarrhea and the need for further treatment options, as both issues were brought up frequently in the patient group input.

An update on the data that extended the follow-up, now with a median of 26.3 months for OS and 24.5 months for PFS (previous cut-off medians for both end points were not reached), denotes an improvement in the immature data observed in the analyses at the initial cut-off dates, and there is agreement between the base case and subsequent analyses.

One sponsor-submitted ITC reported 3 end points (OS, ORR, PFS) considered important by the experts and patient groups. After weighting, there was a statistically significant improvement in PFS for selpercatinib versus placebo and a statistically significant improvement in OS for selpercatinib versus placebo. Similarly, the ITC reported improvements in the ORR when compared with vandetanib. However, the ITC has serious limitations since it considers single-arm evidence against aggregated data in a MAIC with a high possibility of residual confounding and clinical and/or population heterogeneity, as well as limitations in the assumptions of similar OS among populations and use of surrogate weights from 1 comparison to another.

Overall, the uncertainty in this body of evidence in the context of the scarcity of comparative (randomized) evidence reflects the challenges for conducting phase III studies in rare and indolent conditions such as MTC.

Harms

AEs were reported in all but 2 patients taking selpercatinib. The most common AEs (i.e., > 20% of patients with at least 1 of these) were hypertension, diarrhea, constipation, fatigue, headache, peripheral edema, nausea, and abdominal pain.

Overall, there were no major concerns from the LIBRETTO-001 study related to harms at either the evaluated cut-off points or at the later cut-off point (June 15, 2021). While SAEs occurred in | | of the safety population |||||||||| ||| ||||||||||||| ||||| |||| ||||||| || |||| ||| || || |||||||| ||||||||||||), all AEs of concern, such as hypertension, diarrhea, QTc prolongation, and elevations of liver enzymes, were considered by the experts consulted by CADTH to be manageable in the clinical setting and would not impact the use of the drug, as many of the precautions taken during the administration of selpercatinib are familiar and in common use among physicians and other health professionals.

Conclusions

Evidence from a single-arm, open-label, unblinded study (LIBRETTO-001) suggests that treatment with selpercatinib is associated with survival and response end points (OS, PFS, ORR, DOR, HRQoL) that were considered relevant to both patients and clinicians when compared with the typical effects and clinical evolution observed by clinical experts among patients with RET-mutant, advanced and/or metastatic MTC after surgery. Overall, the clinical experts deemed the harms and safety profile of selpercatinib to be better than the undesirable effects usually seen in clinical practice with vandetanib or cabozantinib.

However, major limitations generate uncertainty around any effect estimates due to immature data, lack of comparative evidence, a high risk of bias (no blinding, attrition), no adjustment for multiple comparisons, and imprecision in time-to-event outcomes.

Evidence from a sponsor-submitted ITC is also associated with major limitations for the comparison between selpercatinib and BSC due to residual confounding (i.e., incomplete inclusion of prognostic factors and effect modifiers), surrogate use of weights for comparisons, and heterogeneity among the included populations.

Overall, there is uncertain evidence that selpercatinib provides clinical benefits with similar or lower risks of harms (i.e., toxicity) when compared with what is expected with relevant comparators.

References

1.Pacini F, Castagna MG, Brilli L, Pentheroudakis G, ESMO Guidelines Working Group. Thyroid cancer: ESMO Clinical Practice Guidelines for diagnosis, treatment and follow-up. Ann Oncol. 2010;21 Suppl 5:v214-219. PubMed

2.Filetti S, Durante C, Hartl D, et al. Thyroid cancer: ESMO Clinical Practice Guidelines for diagnosis, treatment and follow-up. Ann Oncol. 2019;30(12):1856-1883. PubMed

3.Brenner DR, Weir HK, Demers AA, et al. Projected estimates of cancer in Canada in 2020. CMAJ. 2020;192(9):E199-E205. PubMed

4.Viola D, Elisei R. Management of medullary thyroid cancer. Endocrinol Metab Clin North Am. 2019;48(1):285-301. PubMed

5.Cabanillas ME, McFadden DG, Durante C. Thyroid cancer. Lancet. 2016;388(10061):2783-2795. PubMed

6.Lee K, Anastasopoulou C, Chandran C, Cassaro S. Thyroid cancer. StatPearls. Treasure Island (FL): StatPearls Publishing; 2021: https://www.ncbi.nlm.nih.gov/pubmed/29083690. Accessed 2022 Mar 1.

7.Mathiesen JS, Kroustrup JP, Vestergaard P, et al. Survival and long-term biochemical cure in medullary thyroid carcinoma in Denmark 1997-2014: a nationwide study. Thyroid. 2019;29(3):368-377. PubMed

8.Torresan F, Cavedon E, Mian C, Iacobone M. Long-term outcome after surgery for medullary thyroid carcinoma: a single-center experience. World J Surg. 2018;42(2):367-375. PubMed

9.Torresan F, Mian C, Cavedon E, Iacobone M. Cure and survival of sporadic medullary thyroid carcinoma following systematic preoperative calcitonin screening. Langenbecks Arch Surg. 2019;404(4):411-419. PubMed

10.Brierley J, Tsang R, Simpson WJ, Gospodarowicz M, Sutcliffe S, Panzarella T. Medullary thyroid cancer: analyses of survival and prognostic factors and the role of radiation therapy in local control. Thyroid. 1996;6(4):305-310. PubMed

11.Wells SA, Jr., Asa SL, Dralle H, et al. Revised American Thyroid Association guidelines for the management of medullary thyroid carcinoma. Thyroid. 2015;25(6):567-610. PubMed

12.Tappenden P, Carroll C, Hamilton J, et al. Cabozantinib and vandetanib for unresectable locally advanced or metastatic medullary thyroid cancer: a systematic review and economic model. Health Technol Assess. 2019;23(8):1-144. PubMed

13.Elisei R, Schlumberger MJ, Muller SP, et al. Cabozantinib in progressive medullary thyroid cancer. J Clin Oncol. 2013;31(29):3639-3646. PubMed

14.Wells SA, Jr., Robinson BG, Gagel RF, et al. Vandetanib in patients with locally advanced or metastatic medullary thyroid cancer: a randomized, double-blind phase III trial. J Clin Oncol. 2012;30(2):134-141. PubMed

15.Retevmo™ (selpercatinib): capsules, 40 mg and 80 mg, oral [product monograph]. Toronto (ON): Eli Lilly Canada Inc.; 2021 Jun 11.

16.Loxo Oncology Inc. NCT04211337: A study of selpercatinib (LY3527723) in participants with RET-mutant medullary thyroid cancer (LIBRETTO-531). ClinicalTrials.gov. Bethesda (MD): U.S. National Library of Medicine; 2021: https://clinicaltrials.gov/ct2/show/NCT04211337. Accessed 2022 Mar 1.

17.Wirth LJ, Robinson B, Boni V, et al. Patient-reported outcomes with selpercatinib treatment among patients with RET-mutant medullary thyroid cancer in the phase I/II LIBRETTO-001 trial. Oncologist. 2021;13:13. PubMed

18.Interim Clinical Study Report: LOXO-RET-17001. Phase 1/2 study of oral LOXO-292 in patients with advanced solid tumors, including RET fusion-positive solid tumors, medullary thyroid cancer and other tumors with RET activation (LIBRETTO-001) [internal sponsor's report]. Stamford (CT): Loxo Oncology, Inc.; 2019 Nov 28.

19.Public Health Agency of Canada. Thyroid cancer. 2017; https://www.canada.ca/en/public-health/services/chronic-diseases/cancer/thyroid-cancer.html. Accessed 2022 Jan 12.

20.Caprelsa (vandetanib): tablets, 100 and 300 mg, oral [product monograph]. Mississauga (ON): Sanofi Genzyme; 2020: https://pdf.hres.ca/dpd_pm/00055721.PDF. Accessed 2022 Jan 12.

21.McGowan J, Sampson M, Salzwedel DM, Cogo E, Foerster V, Lefebvre C. PRESS Peer Review of Electronic Search Strategies: 2015 guideline statement. J Clin Epidemiol. 2016;75:40-46. PubMed

22.Grey matters: a practical tool for searching health-related grey literature. Ottawa (ON): CADTH; 2019: https://www.cadth.ca/grey-matters. Accessed 2021 Nov 24.

23.Wirth LJ, Sherman E, Robinson B, et al. Efficacy of selpercatinib in RET-altered thyroid cancers. N Engl J Med. 2020;383(9):825-835. PubMed

24.Subbiah V, Gainor JF, Oxnard GR, et al. Intracranial efficacy of selpercatinib in RET fusion-positive non-small cell lung cancers on the LIBRETTO-001 trial. Clin Cancer Res. 2021;27(15):4160-4167. PubMed

25.Minchom A, Tan AC, Massarelli E, et al. Patient-reported outcomes with selpercatinib among patients with RET fusion-positive non-small cell lung cancer in the phase I/II LIBRETTO-001 trial. Oncologist. 2021;15:15. PubMed

26.Drilon A, Oxnard GR, Tan DSW, et al. Efficacy of selpercatinib in RET fusion-positive non-small-cell lung cancer. N Engl J Med. 2020;383(9):813-824. PubMed

27.Penel N, Kramar A. What does a modified-Fibonacci dose-escalation actually correspond to? BMC Med Res Methodol. 2012;12:103. PubMed

28.Giesinger JM, Kieffer JM, Fayers PM, et al. Replication and validation of higher order models demonstrated that a summary score for the EORTC QLQ-C30 is robust. J Clin Epidemiol. 2016;69:79-88. PubMed

29.Osoba D, Rodrigues G, Myles J, Zee B, Pater J. Interpreting the significance of changes in health-related quality-of-life scores. J Clin Oncol. 1998;16(1):139-144. PubMed

30.Schemper M, Smith TL. A note on quantifying follow-up in studies of failure time. Control Clin Trials. 1996;17(4):343-346. PubMed

31.Common Terminology Criteria for Adverse Events (CTCAE) version 4.03. Washington (DC): US Department of Health and Human Services; 2010: https://evs.nci.nih.gov/ftp1/CTCAE/CTCAE_4.03/CTCAE_4.03_2010-06-14_QuickReference_5x7.pdf. Accessed 2022 Jan 23.

32.A systematic literature review and indirect treatment comparison of selpercatinib for the treatment of advanced RET-mutant medullary thyroid cancer and advanced RET-fusion positive thyroid cancer [internal sponsor's report]. In: Drug Reimbursement Review sponsor submission: Retevmo (selpercatinib), 40 and 80 mg capsules. Toronto (ON): Eli Lilly Canada Inc.; 2021 Feb.

33.Schlumberger M, Elisei R, Muller S, et al. Overall survival analysis of EXAM, a phase III trial of cabozantinib in patients with radiographically progressive medullary thyroid carcinoma. Ann Oncol. 2017;28(11):2813-2819. PubMed

34.Sherman SI, Clary DO, Elisei R, et al. Correlative analyses of RET and RAS mutations in a phase 3 trial of cabozantinib in patients with progressive, metastatic medullary thyroid cancer. Cancer. 2016;122(24):3856-3864. PubMed

35.Phillippo DM, Ades AE, Dias S, Palmer S, Abrams KR, Welton NJ. NICE DSU Technical Support Document 18: Methods for population-adjusted indirect comparisons in submission to NICE. Sheffield (GB): Decision Support Unit, ScHARR, University of Sheffield; 2016: https://nicedsu.sites.sheffield.ac.uk/tsds/population-adjusted-indirect-comparisons-maic-and-stc. Accessed 2022 Jan 12.

36.Loxo Oncology Inc. NCT04280081: A study of selpercatinib (LY3527723) in participants with advanced solid tumors including RET fusion-positive solid tumors, medullary thyroid cancer and other tumors with RET activation (LIBRETTO-321). ClinicalTrials.gov. Bethesda (MD): U.S. National Library of Medicine; 2021: https://clinicaltrials.gov/ct2/show/NCT04280081. Accessed 2022 Mar 1.

37.Loxo Oncology Inc. NCT03899792: A study of oral LOXO-292 (selpercatinib) in pediatric participants with advanced solid or primary central nervous system (CNS) tumors (LIBRETTO-121). ClinicalTrials.gov. Bethesda (MD): U.S. National Library of Medicine; 2021: https://clinicaltrials.gov/ct2/show/NCT03899792. Accessed 2022 Mar 1.

38.Hernando J, Tarasova V, Hu MI, et al. 1927TiP LIBRETTO-531: Selpercatinib in patients with treatment (Tx)-naïve RET-mutant medullary thyroid cancer (MTC). Ann Oncol. 2020;31:S1091.

39.Lu S CY, Huang D, et al. MA02.01 Efficacy and safety of selpercatinib in Chinese patients with RET fusion-positive non-small cell lung cancer: a phase 2 trial. J Thorac Oncol. 2021;16(10 Suppl):S888-S889.

40.Morgenstern DA, Mascarenhas L, Campbell M, et al. Oral selpercatinib in pediatric patients (pts) with advanced RET-altered solid or primary CNS tumors: Preliminary results from the phase 1/2 LIBRETTO-121 trial. J Clin Oncol. 2021;39(15_suppl):10009-10009.

41.Gao Q, Su J, Xiao F, Lin X, Yang J. Advances in the treatment of RET fusion-positive advanced non-small cell lung cancer. Zhongguo Fei Ai Za Zhi. 2021;24(12):853-861. PubMed

42.National Cancer Institute (NCI). NCT04320888: Selpercatinib for the treatment of advanced solid tumors, lymphomas, or histiocytic disorders with activating RET gene alterations, a pediatric MATCH treatment trial. ClinicalTrials.gov. Bethesda (MD): U.S. National Library of Medicine; 2022: https://clinicaltrials.gov/ct2/show/NCT04320888. Accessed 2022 Mar 1.

43.National Cancer Institute (NCI). NCT03155620: Targeted therapy directed by genetic testing in treating pediatric patients with relapsed or refractory advanced solid tumors, non-Hodgkin lymphomas, or histiocytic disorders (The Pediatric MATCH Screening Trial). ClinicalTrials.gov. Bethesda (MD): U.S. National Library of Medicine; 2022: https://clinicaltrials.gov/ct2/show/NCT03155620. Accessed 2022 Mar 1.

44.Lui M, Gallo-Hershberg D, DeAngelis C. Development and validation of a patient-reported questionnaire assessing systemic therapy induced diarrhea in oncology patients. Health Qual Life Outcomes. 2017;15(1):249. PubMed

45.Cocks K, King MT, Velikova G, et al. Evidence-based guidelines for interpreting change scores for the European Organisation for the Research and Treatment of Cancer Quality of Life Questionnaire Core 30. Eur J Cancer. 2012;48(11):1713-1721. PubMed

46.Donadio MVF, Vendrusculo FM, Campos NE, et al. The modified shuttle test as a predictor of risk for hospitalization in youths with cystic fibrosis: A two-year follow-up study. J Cyst Fibros. 2021;20(4):648-654. PubMed

47.Staubes BA, Metzger NL, Walker SD, Peasah SK. Evaluation of a once/day tobramycin regimen to achieve target concentrations in adult patients with cystic fibrosis. Pharmacotherapy. 2016;36(6):623-630. PubMed

48.Singer S, Jordan S, Locati LD, et al. The EORTC module for quality of life in patients with thyroid cancer: phase III. Endocr Relat Cancer. 2017;24(4):197-207. PubMed

Appendix 1: Literature Search Strategy

Note that this appendix has not been copy-edited.

Clinical Literature Search

Overview

Interface: Ovid

Databases:

Note: Subject headings and search fields have been customized for each database. Duplicates between databases were removed in Ovid.

Date of search: November 24, 2021

Alerts: Bi-weekly search updates until project completion

Search filters applied: No filters were applied to limit the retrieval by study type.

Limits:

Table 23: Syntax Guide

Syntax

Description

/

At the end of a phrase, searches the phrase as a subject heading

*

Before a word, indicates that the marked subject heading is a primary topic; or, after a word, a truncation symbol (wildcard) to retrieve plurals or varying endings

.ti

Title

.ot

Original title

.ab

Abstract

.hw

Heading word; usually includes subject headings and controlled vocabulary

.kf

Keyword heading word

.dq

Candidate term word (Embase)

.pt

Publication type

.rn

Registry number

.nm

Name of substance word (MEDLINE)

medall

Ovid database code: MEDLINE All, 1946 to present, updated daily

oemezd

Ovid database code; Embase, 1974 to present, updated daily

Multi-Database Strategy

  1. (selpercatinib* or Retevmo* or Retsevmo* or LOXO-292 or LOXO292 or ARRY-192 or ARRY192 or LY3527723 or LY-3527723 or WHO-10967 or WHO10967 or CEGM9YBNGD).ti,ab,kf,ot,hw,rn,nm.

  2. 1 use medall

  3. *selpercatinib/

  4. (selpercatinib* or Retevmo* or Retsevmo* or LOXO-292 or LOXO292 or ARRY-192 or ARRY192 or LY3527723 or LY-3527723 or WHO-10967 or WHO10967).ti,ab,kf,dq.

  5. 3 or 4

  6. 5 use oemezd

  7. 6 not (conference abstract or conference review).pt.

  8. 2 or 7

  9. remove duplicates from 8

Clinical Trials Registries

ClinicalTrials.gov

Produced by the US National Library of Medicine. Targeted search used to capture registered clinical trials.

WHO ICTRP

International Clinical Trials Registry Platform, produced by the WHO. Targeted search used to capture registered clinical trials.

Health Canada’s Clinical Trials Database

Produced by Health Canada. Targeted search used to capture registered clinical trials.

EU Clinical Trials Register

European Union Clinical Trials Register, produced by the European Union. Targeted search used to capture registered clinical trials.

Grey Literature

Search dates: November 17 to 24, 2021

Keywords: selpercatinib, retevmo, retsevmo, LOXO-292, LOXO292, thyroid cancer

Limits: None

Updated: Search updated before the completion of stakeholder feedback period

Relevant websites from the following sections of the CADTH grey literature checklist Grey Matters: A Practical Tool for Searching Health-Related Grey Literature were searched:

Appendix 2: Excluded Studies

Note that this appendix has not been copy-edited.

Table 24: Excluded Studies

Reference

Reason for exclusion

(EMA) Retsevmo: early public assessment report. European Medicine Agency (EMA) Assessment report: EMA/9037/2021. 2021; https://www.ema.europa.eu/en/documents/assessment-report/retsevmo-epar-public-assessment-report_en.pdf.41

Report submitted for regulatory purposes

LIBRETTO-53116

Ongoing study, no data available

LIBRETTO-32136

Ongoing study, no data available

LIBRETTO-12137

Ongoing study, no data available

NCT0475991139

Ongoing study, no data available

NCT0432088842

Ongoing study, no data available

NCT0315562043

Ongoing study, no data available

Appendix 3: Changes to the Protocol

Note that this appendix has not been copy-edited.

Table 25: Summary of Major Changes to the Protocol

Version number and date

Major changes to the protocol

1.0

(not implemented)

NA

2.0

27 March 2017

The following revisions were made based on FDA IND review:

  • The starting dose was updated to 20 mg q.d.

  • The study design was updated from rolling 6 to 3 + 3.

  • Dose escalation was changed to modified Fibonacci if (1) 2 or more treatment-related NCI CTCAE grade 2 toxicities occurred within a cohort, or (2) a dose level was achieved that was consistent with causing RET target engagement.

  • It was noted that RET alterations would be identified via local, CLIA- or equivalently-approved laboratory, as long as a molecular pathology report was available.

3.0

20 July 2017

  • New strengths and formulations of selpercatinib capsules—10 mg, 20 mg, and 80 mg blends—were added.

  • Risks were updated to include possible pancreas injury.

  • Eligibility age for enrolment was lowered where allowed by RAs/ECs (inclusion criterion is now “At least 12 years of age”).

  • The required certifications for laboratories that perform molecular assays for RET were clarified. Fluorescence In Situ Hybridization (FISH) as the only evidence for a RET gene rearrangement was noted as acceptable for dose escalation, but required confirmation (e.g., by polymerase chain reaction [PCR] or next-generation sequencing [NGS]) for dose expansion.

  • Clarified that patients with any degree of progressive disease could be allowed to continue selpercatinib, if the patient was tolerating treatment and, in the opinion of the investigator, the patient was deriving clinical benefit from continuing study treatment with sponsor approval.

  • Clarified that selected cohorts previously declared safe by the SRC could be expanded to a total of 15 patients who have confirmed RET gene alteration status.

  • Inclusion criteria for dose escalation and dose expansion were revised:

    • If archived tumour tissue was not available before treatment, a fresh biopsy should be obtained, if it could be safely performed

    • Baseline hematologic and hepatic parameters were modified in accordance with typical phase I studies to reflect the patients most likely to considered for enrolment (e.g., heavily pre-treated with chemotherapy, liver involvement by their cancers).

  • Inclusion criteria related to baseline TSH, and calcium levels were modified and moved to exclusion criteria.

  • For dose expansion, patients with MTC were to have radiographic PD (RECIST confirmation of PD was not required) within the previous 14 months (patients without radiographic PD within the previous 14 months could be with sponsor approval).

  • Exclusion criteria were revised:

    • The exclusion for patients with MTC with disease-invading critical structures was removed since these patients are at great risk from their cancers and may therefore benefit significantly from effective therapy.

    • Patients with uncontrolled symptomatic hyperthyroidism or hypothyroidism and/or uncontrolled symptomatic hypercalcemia or hypocalcemia were excluded.

    • Patients were to be instructed to discontinue treatment with PPIs 1 week (previously 2 weeks) before starting treatment with selpercatinib.

    • Patients with active second malignancy other than minor treatment of indolent cancers were excluded.

  • Included additional guidelines for dose holds and modifications.

4.0

21 November 2017

  • Patient assessments to be performed for intra-patient dose escalation were clarified

  • Exclusion criteria were revised to indicate that starting treatment with selpercatinib within less than 5 half-lives or 2 weeks of prior therapy could be permitted if considered by the investigator to be safe and within the best interest of the patient (e.g., to minimize the acceleration of disease worsening [“flare”] that may occur with acute treatment withdrawal) and with prior sponsor approval

  • The dose-escalation table was modified to be compatible with capsule strengths (10 mg, 20 mg and 80 mg) available with Protocol v3.0

  • Grade 4 fatigue, asthenia, nausea, or other were removed from the definition of a DLT, since these AEs were only defined for grades 1, 2, and 3 in CTCAE 4.03

  • Inclusion criteria for dose escalation and dose expansion were revised to indicate that patients 12 to 17 years of age could be enrolled, for countries and sites where this change has been approved

4.5

11 April 2018

Initial Japan-specific protocol.

5.0

30 May 2018

  • The primary purpose of this amendment was to update the trial design from a 2-part phase I (dose escalation and dose expansion) study to a phase I or II study. In the ongoing phase I (dose escalation) portion of the study, selpercatinib has shown promising early evidence of durable antitumour activity in patients with RET-altered cancers (e.g., RET fusion–positive cancers and RET-mutant MTC), including those with resistance to prior MKIs and those with brain metastases. While the target patient population for this study remained the same, the following substantive changes were made:

    • RP2D of 160 mg b.i.d. was selected.

    • Modifications were made to the composition of the cohorts in the phase II (dose expansion) portion of the study and increase in sample size for each cohort.

    • Additional objectives and end points were added to the phase II portion of the study.

    • The planned statistical analyses were updated as a reflection of the changes above.

  • Eligibility clarifications were made:

    • Added definition of activating RET mutations that were permitted for enrolment.

    • Added allowance of up to 6 patients with an estimated glomerular filtration rate between 15 and 30 mL/min to be enrolled with sponsor approval.

    • Specified prior therapies required for cohorts 1 (RET fusion–positive solid tumours) and 3 (RET-mutant MTC) during phase II.

    • Required RET-mutant MTC patients not previously treated with an anti-RET MKI to demonstrate radiographic progressive disease within the prior 14 months of treatment to be eligible for enrolment to cohort 4 during phase II.

    • Excluded patients with an additional validated oncogenic driver that could cause resistance to selpercatinib treatment (NSCLC patients with a second driver were previously excluded).

    • Excluded patients previously treated with a selective RET inhibitor.

    • Excluded patients with a clinically significant, active disease process, which makes it undesirable for the patient to participate in the trial.

  • PK sampling days/times were changed from the previous Protocol v4.0:

    • Revised sampling days/times in protocol v5.0: day 8 of cycle 1 at time points up to 1 hour pre-dose, and post-dose at 1, 2, 4, and 8 hours. For intra-patient dose escalation, PK samples were to be collected up to 1 hour pre-dose, and post-dose at 1, 2, 4, and 8 hours on day 8 of the patient’s new dose.

    • Previous sampling days times in protocol v4.0 were C1D1, C1D8, C3D1, and C5D1 at up to 1 hour pre-dose, and post-dose at 15 and 30 minutes, and 1, 2, 4, 6, and 8 hours; for intra-patient dose escalation, PK samples were collected pre-dose, and post-dose at 1, 2, 4, 6, and 8 hours on day 8 of the patient’s new dose.

Clarified the types of radiographic imaging to be performed at baseline and with each subsequent treatment. This includes baseline brain imaging in all patients with RET fusion–positive cancers as well as all patients with a history of CNS metastases and other patients if clinically indicated, including subsequent brain imaging in all patients with detectable brain metastases at baseline.

  • Clarified that a higher dose of steroids during treatment with selpercatinib was allowed if approved by the Sponsor.

  • Allowed local treatment with radiation and surgery during treatment with Sponsor approval and provide a recommended time of selpercatinib hold before and after such local treatment.

  • Added assessment of HRQoL with validated instruments, including a bowel diary for MTC patients with tumour-related diarrhea at baseline.

  • Clarified reporting instructions in the event of selpercatinib overdose. Included a new liquid formulation of selpercatinib for patients who cannot swallow capsules.

  • For both phase I and phase II, clarified that, in the event of toxicity, dose modifications were to be to the first and second prior dose levels investigated during phase I.

  • Excluded grade 3 thrombocytopenia without clinically significant bleeding, and Grade 3 and grade 4 lymphopenia, from the DLT definitions.

  • Included Assessment of tumour serum thyroglobulin levels for patients with non-MTC thyroid cancers.

5.1

15 June 2018

All revisions were made to align with v.5.0 (with the exception of the addition of the oral solution as with v.5.0; this version [5.1] did not include the oral solution).

6.0

11 September 2018

  • Added dose level 9 dose 200 mg b.i.d. (total daily dose = 400 mg).

  • Clarified inclusion criterion 6 for phase I: Added Lansky Performance Score for ages under 16 years of age as an alternative method to ECOG.

  • Revised inclusion criterion 1 for phase II: Cohorts 1 and 3 — Failed or intolerant to standard of care; refer to Table 4-1 for examples.

  • Revised inclusion criterion 9 for phase I and II: Active uncontrolled systemic bacterial, viral, or fungal infection or clinically significant, active disease process, which in the opinion of the investigator makes it undesirable the risk-benefit unfavourable for the patient to participate in the trial. Screening for chronic conditions is not required.

  • Added to suggested toxicity management during phase I and phase II: First dose reduction: Reduce dose by at least 1 dose level; second dose reduction: Reduce dose by at least 1 additional dose level (to allow for the dose to be reduced by more than 1 level if felt to be in the best interest of the patient).

  • Study assessments: Added liver function tests (AST, ALT, alkaline phosphatase); C2D15 and C3D15, and added C1D8 two hours post-dose vital sign.

  • Added clarifications to prohibited concomitant medications (non-systemic [e.g., topical creams, eye drops, mouthwashes, and so forth]) applications were permissible for substrate of CYP3A4.

6.1

11 September 2018

  • Revisions were made to align with v.6.0.

7.0

18 October 2018

  • Updated the clinical data to align with v.4.0 of the investigator’s brochure.

  • Increased the number of patients, sizes of cohorts (up to approximately 750 patients for phase II).

  • Clarified the method of reporting of AEs and SAEs that occur from date of Informed Consent to before first dose of study drug.

  • Revised Exclusion Criterion 7 for phase I and II: Symptomatic primary CNS tumour, metastases, leptomeningeal carcinomatosis, or untreated spinal cord compression. Replace previous exception with the following:

  • Patients are eligible if neurologic symptoms and CNS imaging are stable and without increase in steroid dose is stable for 14 days before the first dose of selpercatinib and no CNS surgery or radiation has been performed for 28 days, 14 days if stereotactic radiosurgery (SRS).

  • Deleted the per-protocol analysis set and planned to use safety analysis set as the alternative.

  • Added futility monitoring.

  • Clarified that all AEs that occur before the first dose were considered medical history unless the AE develops or worsen due to study related procedures.

7.1

18 October 2018

  • Canada was added to this protocol

  • All other revisions were made to align with v7.0.

7.2

18 October 2018

  • All revisions were made to align with v6.0 and v7.0.

7.3

26 December 2018

  • Initial Denmark-specific protocol

  • Applied changes per Denmark HA request:

    • Added rationale for starting dose of 160 mg b.i.d.

    • Revised inclusion criterion 13 to add Clinical Trials Facilitation and Coordination Group Guidelines on Contraception.

    • Added exclusion criterion 17 regarding hypersensitivity to selpercatinib or its components.

  • All other revisions were made to align with v6.0 and v7.0.

7.4

26 December 2018

  • Initial Germany-specific protocol

    • Exclusion criterion 3: Added note (including chemotherapy, biologic therapy, immunotherapy, anti-cancer Chinese medicine or other anti-cancer herbal remedy)

    • Added exclusion criterion 17 regarding hypersensitivity to selpercatinib or its components.

    • Inclusion criterion 8: Removed “on at least 2/3 consecutive ECGs and mean QTcF > 470 msec on all 3 ECGs during screening.”

    • Added inclusion criterion 14: Only adult patients capable of understanding the nature, significance and consequences of the clinical trial and providing informed consent are eligible for participation in the planned clinical trial.

    • Added specific inclusion criteria related to cohort 5.

    • Revised dose modification language.

    • Noted that Germany was not to enrol in cohort 2 and 4.

    • Added stopping rules to section 6.5.

    • Added a section regarding Transporter Interactions.

    • Added ECG to be done at D1 of every cycle.

    • Added pregnancy test to end-of-treatment visit and safety follow-up visit.

    • Added Section 3.2 – Length of Study and End of Study.

  • Added benefit-risk assessment to section 1.6.

  • All other revisions were made to align with v7.0.

8.0

  • Amendment was not initiated before interim CSR data cut-off.

Appendix 4: Description and Appraisal of Outcome Measures

Note that this appendix has not been copy-edited.

Aim

To describe the following outcome measures and review their measurement properties (validity, reliability, responsiveness to change, and MID):

Findings

A focused literature search was conducted to identify the psychometric properties and MID of each of the stated outcome measures.

The findings about validity, reliability, responsiveness, and MID of each outcome measure are summarized in Table 26.

Interpretation of the reliability and validity metrics were based on the following criteria:

Inter-rater reliability, kappa statistics (level of agreement):

< 0 = poor agreement

0.00—0.21 = slight agreement

0.21—0.40 = fair agreement

0.41—0.60 = moderate agreement

0.61—0.8 = substantial

0.81—1.00 = almost perfect agreement

Internal consistency (Cronbach alpha) and test–retest reliability: ≥ 0.7 is considered acceptable.

Validity, i.e., between-scale comparison (correlation coefficient, r):

≤ 0.3 = weak

0.3 to ≤ 0.5 = moderate

> 0.5 = strong

Table 26: Summary of Outcome Measures and Their Measurement Properties

Outcome measure

Type

Conclusions about measurement properties

MID

The Bowel Diary (a modified STIDAT)

A self-completed, patient-reported outcome scale that assesses (presence and severity of) diarrhea and its impact on QoL.

Consists of 12 questions clustered into 4 factors: patient’s perception of diarrhea, bowel movement frequency, fecal incontinence, and abdominal symptoms.

Higher scores (greater than cut-off 1.35) represents increasing severity of diarrhea.

Validity, reliability, and responsiveness have not been tested in patients with thyroid cancer.

Unknown

A cut-off score of 1.35 indicates occurrence of diarrhea.44

EORTC QLQ-C30

A standardized, patient self-administered questionnaire for evaluating the QoL of patients with cancer.

Consists of 5 multi-item functional scales, 3 multi-item symptom scales, 6 single-item symptom scales, and a 2-item QoL scale.

Higher scores represent better function and QoL in the functional and QoL scales, respectively. Higher score indicates higher symptom burden on symptoms scale.

Validity, reliability, and responsiveness have not been tested in patients with thyroid cancer.

For improvement and deterioration in patients with various types of cancers including head and neck cancers45:

  • Physical function (2 to 7, −10 to −5)

  • Role function (6 to12, −14 to −7)

  • Cognitive function (3 to 7, −7 to −1)

  • Emotional function (6 to 9, −12 to −3)

  • Social function (3 to 8, −11 to −6)

  • Fatigue (−9 to −4, 5 to 10)

  • Pain (−9 to −5, 3 to 11)

  • Nausea/vomiting (−9 to −3, 5 to 11)

  • Single-item symptom scales (−11 to −2, 2 to 15)

  • Global QoL score (5 to 8, −10 to −5)

EORTC QLQ-C30 = European Organisation for Research and Treatment of Cancer Quality of Life Questionnaire Core 30; HRQoL = health-related quality of life; MID = minimal important difference; QoL = quality of life; STIDAT = Systemic Therapy Induced Diarrhea Assessment Tool.

The Bowel Diary Modified Systemic Therapy Induced Diarrhea Assessment Tool

Description

The bowel diary questionnaire is a modified version of the STIDAT, a standardized patient-reported questionnaire used to assess diarrhea in patients with cancer actively treated with chemotherapy or systemic therapies (with or without radiation) that are considered high-risk to cause diarrhea.

The original STIDAT was developed using the FDA Iterative Process for patient-reported outcome instrument to overcome a number of limitations of National Cancer Institute Common Terminology Criteria for Adverse Events scale and other algorithms in evaluating severity of STID in clinical trials. STIDAT defines diarrhea based on presence of watery stool and assesses patient’s perception of having diarrhea, daily number of bowel movements, daily number of diarrhea episodes, antidiarrheal medication use, the presence of urgency, abdominal pain, abdominal spasms, or fecal incontinence, patient’s perception of diarrhea severity, and QoL. QoL was evaluated based on the impact of diarrhea on the social life, mood, family life, ability to perform daily activities of living and energy level. STIDAT consists of 12 questions covering 5 dimensions: 1) Onset and duration (Question 1); 2) Stool frequency (Questions 2 to 3); 3) Diarrhea-associated symptoms (Questions 4 to 6); 4) Self-Treatment of Diarrhea (Question 7); 5) Impact on QoL (Questions 8 to 12). Questions 1 and 4 to 7 are answered yes or no. Questions 2 to 3 and 7 are answered with an integer greater than 0. Questions 8 to 12 are answered from 0 (no impact) to 10 (extreme impact). These dimensions are classified into 4 factors – patient’s perception of diarrhea, frequency of diarrhea, fecal incontinence, and abdominal symptoms for calculation of total score (Table 27). Patient is asked to recall in the last 7 days to self-complete the questionnaire.

The bowel diary or modified STIDAT questionnaire (mSTIDAT) used in the sponsor’s study contains 11 questions and assesses all the dimensions in the original STIDAT except for antidiarrheal medication use, which can reduce bowel movement frequency. Also, abdominal pain and abdominal spasms or fecal incontinence dimensions have been changed to abdominal discomfort (since patients may not understand spasms or confuse spasms with discomfort) and fecal incontinence (which may occur independent of diarrhea) dimensions. In the mSTIDAT, the QoL subscale asks patients to rank the impact of bowel habits (Questions 7 to 9) and diarrhea (Questions 10 to 11) on their daily living from 0 (no impact) to 10 (extreme impact). In the case of missing items in the QoL subscale, the sponsor excluded the scale from the analysis and no imputation was made.

The psychometric properties of STIDAT have not been validated in patients with thyroid cancer and/or those on targeted therapy. Also, no MID has been estimated for the STIDAT in either general population or patients with thyroid cancer.

Scoring

STIDAT uses the weighted scoring system based on how much each component contributes toward the incidence and severity of diarrhea. Scores of binary variables (yes/no questions) would be either 0 (no) or 1 (yes), scores for diarrhea severity vary from 0 (no diarrhea) to 3 (severe diarrhea) and scores of questions pertaining to episode frequency would be an integer starting from 0. The QoL score is the average of the 5 dimensions of QoL in the STIDAT. The negative sign in the component of QoL is because its questions are ranked in reverse. The score of each question corresponding to its component would be multiplied by its component weight. The total STIDAT score is the sum of all component scores and the adjustment factor (0.48), which offsets the minimum QoL score that a patient may reach to prevent a negative STIDAT score (Table 28).

Patients without diarrhea had a mean score of 0.72 (SD = 0.21), while patients with diarrhea had a score of 2.25 (SD = 0.73) (Welch’s t-test: t = 15.04; 95% CI, 1.33 to 1.73). Patients with a STIDAT score of 1.35 or higher are identified to have diarrhea.44

Table 27: Scoring System of STIDAT

Components

Proportion explaining diarrhea

Score calculation

Factor 1: Patient’s perception of diarrhea

Presence of diarrhea

0.193

N1 × 0.193

Severity of diarrhea

0.529

N2 × 0.529

Presence of urgency

0.048

N1 × 0.048

Factor 2: Bowel movement frequency

Number of bowel movements

0.050

N3 × 0.050

Number of diarrhea episodes

0.161

N3 × 0.161

Medication use

0.060

N1 × 0.060

Quality of life

−0.048

Average N1–5 × (−0.048)

Factor 3: Fecal incontinence

Presence of fecal incontinence

0.016

N1 × 0.016

Factor 4: Abdominal symptoms

Presence of abdominal spasms

0.032

N1 × 0.032

Presence of abdominal discomfort

0.031

N1 × 0.031

TOTAL

Sum of component scores plus 0.48a

N1: yes = 1, no = 0 (questions 1, 4 to 7).

N2: no = 0, mild = 1, moderate = 2, severe = 3 (question 1a).

N3: an integer of n ≥ 0 (questions 2 to 3, 7 to 12).

aAdjustment factor.

Source: Lui 2017; 15:249 (Copyright 2017 by the authors. Reprinted in accordance with CC BY 4.0).17

In Table 28, the STIDAT scores stratified by diarrhea severity are shown. Median scores of no, mild, moderate, and severe diarrhea cohorts were 0.64, 1.54, 2.38 and 3.63, respectively. Based on the ranges of scores for each severity, clinicians may categorize scores from 0 to 1.1 as no diarrhea, greater than 1.1 to 2 as mild diarrhea, greater than 2 to 3 as moderate diarrhea and greater than 3 as severe diarrhea.

Table 28: STIDAT Scores by Diarrhea Severity

Detail

Median

Interquartile range

Minimum

Maximum

No diarrhea

0.643984

0.726803 to 0.618736 = 0.108067

0.57867

1.095777

Mild diarrhea

1.540987

1.774623 to 1.483602 = 0.291021

1.107415

2.076253

Moderate diarrhea

2.375934

2.388316 to 2.363551 = 0.024764

1.909746

3.674208

Severe diarrhea

3.630018

3.670862 to 3.475936 = 0.194926

2.899779

4.605079

Source: Lui 2017; 15:249. (Copyright 2017 by the authors. Reprinted in accordance with CC BY 4.0).44

The mean overall QoL scores (calculated as the average of the 5 QoL dimensions measured in the STIDAT) were 8.95 (95% CI, 8.50 to 9.40) in the no diarrhea group, 8.12 (95% CI, 7.38 to 8.87, P = 0.6164) in the mild diarrhea group, 7.1 (95% CI, 6.18 to 8.02) in the moderate diarrhea group and 4.44 (95% CI, 1.53 to 7.35) in the severe diarrhea group.

Based on the Dunnett-Tukey-Kramer test, there were significant decreases in QoL experienced by patients with moderate diarrhea (−1.86; 95% CI, −3.05 to −0.67; P < 0.001) and severe diarrhea (−3.64; 95% CI, −5.91 to −1.38; P < 0.001) compared with patients with no diarrhea. There was a trend toward a decrease in QoL in patients with severe diarrhea compared with those with mild diarrhea (−2.82; 95% CI, −5.3 to −0.37; P = 0.017). There was no difference in QoL between mild and no diarrhea, mild and moderate diarrhea, and moderate and severe diarrhea.

EORTC QLQ-C30

Description

The EORTC QLQ-C30, is 1 of the most commonly used patient-reported outcome measures in oncology clinical trials.28 It is a multi-dimensional, cancer-specific, evaluative measure of HRQoL. It was designed specifically for the purpose of assessing changes in participants’ HRQoL in clinical trials, in response to treatment.46 The core questionnaire of the EORTC QLQ-C30 consists of 30 questions that are scored to create 5 multi-item functional scales, 3 multi-item symptom scales, 6 single-item symptom scales, and a 2-item QoL scale, as outlined in Table 29. Version 3.0 of the questionnaire, used in the LIBRETTO-001 trial included in this report, is the most current version and has been in use since December 1997.47 It is available in 90 different languages and is intended for use in adult populations only. The questionnaire was answered by the subject to the best of his/her ability, before receiving drug on C1D1 (the baseline assessment) and before learning the results of the radiologic disease assessment for subsequent cycles. Paper QoL instruments were administered pre-dose on cycle 1 day 1 (baseline assessment for patient-reported outcome instruments). Only patients who had completed questionnaires at baseline were to complete subsequent questionnaires at the specified follow-up periods.

Table 29: Scales of EORTC QLQ-C30

Functional scales

(15 questions)

Symptom scales

(7 questions)

Single-item symptom scales

(6 questions)

Global quality of life

(2 questions)

Physical function (5)

Fatigue (3)

Dyspnea (1)

Global quality of life (2)

Role function (2)

Pain (2)

Insomnia (1)

Cognitive function (2)

Nausea and vomiting (2)

Appetite loss (1)

Emotional function (4)

Constipation (1)

Social function (2)

Diarrhea (1)

Financial impact (1)

Scoring

The EORTC QLQ-C30 uses a 1-week recall period in assessing function and symptoms. Most questions have 4 response options (“not at all,” “a little,” “quite a bit,” “very much”), with scores on these items ranging from 1 to 4.47 For the 2 items that form the global QoL scale, however, the response format is a 7-point Likert-type scale, with anchors between 1 (very poor) and 7 (excellent).47

Raw scores for each scale are computed as the average of the items that contribute to a particular scale. This scaling approach is based upon the assumption that it is appropriate to provide equal weighting to each item that comprises a scale. There is also an assumption that, for each item, the interval between response options is equal (for example, the difference in score between “not at all” and “a little” is the same as “a little” and “quite a bit,” at a value of 1 unit). Each raw scale score is converted to a standardized score that ranges from 0 to 100 using a linear transformation, with a higher score reflecting better function on the function scales, higher symptoms on the symptom scales, and better QoL (i.e., higher scores simply reflect higher levels of response on that scale). Thus, a decline in score on the symptom scale would reflect an improvement, whereas an increase in score on the function and QoL scale would reflect an improvement. According to the EORTC QLQ-C30s scoring algorithm, if there are missing items for a scale (i.e., the participant did not provide a response), the score for the scale can still be computed if there are responses for at least 1-half of the items. In calculating the scale score, the missing items are simply ignored — an approach that assumes that the missing items have values equal to the average of those items for what the respondent completed.47

No studies assessing the validity and reliability of the questionnaire in the context of thyroid cancer were found. A preliminary EORTC QoL module for thyroid cancer (EORTC QLQ-THY34) was published in April 2017 before the first patient in the LIBRETTO-001 trial was treated (May 2017) but its validation is still ongoing.48

Minimal Important Difference

A study by Cocks, et al.45 used a systematic review of the literature and experts’ opinion to evaluate meaningful differences and magnitude of change in the QLQ-C30 scores. In a meta-analysis of 118 relevant papers (13.6% from US/Canada, 13.6% patients with head and neck cancers) with timescales ranging from 4 days to 5 years, authors estimated trivial, small, medium, and large size classes for meaningful change in the scales. Since medium and large changes could not be estimated for all scales due to insufficient data and response shift (i.e., psychological adaption of patients to their changing health status), small differences, as defined by subtle but nevertheless clinically meaningful changes, have been taken to represent the MIDs. For example, MID ranges (improvement and deterioration, respectively) are as follows: physical function (2 to 7, −10 to −5), role function (6 to 12, −14 to −7), cognitive function (3 to 7, −7 to −1), emotional function (6 to 9, −12 to −3), social function (3 to 8, −11 to −6), fatigue (−9 to −4, 5 to 10), pain (−9 to −5, 3 to 11), nausea/vomiting (−9 to −3, 5 to 11), single-item symptom scales (−11 to −2, 2 to 15) and global QoL score (5 to 8, −10 to −5) Cocks, 2012. The sponsor has taken a score of 10 to be an MID for both improvement and deterioration on a single study.29 To be more specific, patients with “improvement” demonstrated a ≥ 10 point change from their baseline score. Patients with “worsening” decreased by ≥ 10 points from their baseline score. A definite change (improvement or worsening) was defined as an improvement or worsening, respectively, from baseline ≥ 10 points without any further reduction or increase in score ≥ 10 points, respectively.

Appendix 5: New Data for the Request for Reconsideration

Note that this appendix has not been copy-edited.

The following tables and figures are to describe the new sponsor-submitted data for the request for reconsideration of 19 May 2022. The request for a major reconsideration of the draft recommendation is to expand the initiation condition for selpercatinib to include adult (18 years of age and older) with unresectable advanced or metastatic RET-mutant MTC in the first-line setting. New information is provided with the June 15, 2021 cut-off date.

Figure 11: Kaplan-Meier for PFS Based on IRC Assessments RET-Mutant MTC — SAS 1 (Cabozantinib- and/or Vandetanib-Naive, Primary Efficacy Analysis Set); June 15, 2021 Data Cut-Off

The figure depicts the Kaplan-Meier curve for PFS based on IRC starting at 100%, going downward to 91% at 12 months, 79.7% at 30 months, and not reaching the 50% mark at 44 months of follow-up.

Source: LIBRETTO-001 interim Clinical Study Report (2022).

Table 30: Summary of Harms — LIBRETTO-001 Safety Analysis Sets, March 30, 2020 and June 15, 2021 Cut-Off Dates

Variable

Cut-off date
March 30, 2020

Cut-off date
June 15, 2021

Total MTC
analysis set

(N = 315)

Total MTC
analysis set

(N = 319)

Overall safety analysis set

(N = 796)

Adverse events, N (%)a

  Patients with ≥ 1 AEs

313 (99.4)

||| ||||||

||| ||||||

  Maximum severity = grade 3 or 4

188 (59.7)

||| ||||||

||| ||||||

  Maximum severity = grade 5

| |||||

|| |||||

|| |||||

Serious adverse events, N (%)

  Patients with ≥ 1 serious AEs

97 (30.8)

||| ||||||

||| ||||||

  Serious AEs and related to selpercatinib

20 (6.3)

|| |||||

|| ||||||

  Patients with fatal AEs

8 (2.5)

|| |||||

|| |||||

  Patients with fatal AEs and related to selpercatinib

0 (0)

| |||||

| |||||

  Patients with AEs and permanently discontinued study drug

15 (4.8)

|| |||||

|| |||||

  Patients with AEs and permanently discontinued study drug and related to selpercatinib

6 (1.9)

|| |||||

|| |||||

AE = adverse event.

aAEs included treatment-emergent AEs not related to selpercatinib.

Source: LIBRETTO-001 interim Clinical Study Report (2022).

Pharmacoeconomic Review

Abbreviations

BIA

budget impact analysis

BSC

best supportive care

CUA

cost-utility analysis

ICER

incremental cost-effectiveness ratio

LY

life-year

MAIC

matched-adjusted indirect comparison

MTC

medullary thyroid cancer

OS

overall survival

PFS

progression-free survival

PSM

partitioned survival model

QALY

quality-adjusted life-year

RET

rearranged during transfection proto-oncogene

WTP

willingness to pay

Executive Summary

The executive summary comprises 2 tables (Table 1 and Table 2) and a conclusion.

Table 1: Submitted for Review

Item

Description

Drug product

Selpercatinib (Retevmo)

Submitted price

  • Selpercatinib, 40 mg: $66.50 per oral capsule ($3,990 per 60-capsule bottle)

  • Selpercatinib, 80 mg: $133.00 per oral capsule ($7,980 per 60-capsule bottle)

Indication

RET-mutant medullary thyroid cancer in adult and pediatric patients 12 years of age and older with unresectable advanced or metastatic disease

Health Canada approval status

NOC/c

Health Canada review pathway

Advance consideration under NOC/c

NOC date

June 15, 2021

Reimbursement request

As per indication

Sponsor

Eli Lilly Canada Inc.

Submission history

  • Currently under review

  • Indications: RET fusion–positive non–small cell lung cancer; RET fusion–positive differentiated thyroid cancer following prior treatment with sorafenib and/or lenvatinib

  • Recommendation: Pending

NOC/c = Notice of Compliance with Conditions; RET = rearranged during transfection.

Table 2: Summary of Economic Evaluation

Component

Description

Type of economic evaluation

  • Cost-utility analysis

  • PSM

Target populations

Patients aged 12 years and older with RET-mutant MTC, including treatment-naive RET-mutant MTC (i.e., first-line treatment) and previously treated RET-mutant MTC (i.e., second- and later-line treatment).

Treatment

Selpercatinib

Comparators

  • Vandetanib

  • BSC consisting of monitoring and palliative care

Perspective

Canadian publicly funded health care payer

Outcomes

QALYs, LYs

Time horizon

10 years

Key data source

  • Selpercatinib: Single-arm non-randomized trial (LIBRETTO). Analysis of data limited to treatment-naive (n = 124) and treatment-experienced (n = 88) patients with RET-mutant MTC

  • Unanchored MAIC comparing selpercatinib with BSC

  • Naive comparison of BSC with vandetanib

Submitted results

  • First-line setting: ICER = $224,259 per QALY (incremental costs = $373,385; incremental QALYs = 1.66) vs. vandetanib

  • Second-line setting: ICER = $228,825 per QALY (incremental costs = $430,822; incremental QALYs = 1.88) vs. BSC

Key limitations

  • The comparative efficacy of selpercatinib on PFS and OS is unknown due to a lack of head-to-head evidence for selpercatinib vs. vandetanib or BSC, as well as unresolvable uncertainty in the sponsor’s unanchored MAIC comparing selpercatinib with BSC and treatment-naive comparison with vandetanib.

  • The pharmacoeconomic model was informed by pooled OS and PFS data for treatment-naive and treatment-experienced patients. As such, the sponsor’s results, as well as CADTH’s exploratory reanalyses results, reflect the use of selpercatinib in any line of therapy; the cost-effectiveness of selpercatinib, specifically, in the first- or second-line setting is unknown.

  • The choice of a PSM to evaluate the cost-effectiveness of selpercatinib is inappropriate, given the high level of uncertainty associated with the PFS and OS data from the LIBRETTO trial. The sponsor’s model assumes that patients are at risk of death only after disease progression, which is not supported by the data from LIBRETTO.

  • The adjustment of drug acquisition costs by dose intensity observed in the LIBRETTO trial biased the ICER in favour of selpercatinib.

  • A lack of clinical data means that the cost-effectiveness of selpercatinib among patients aged 12 to 17 years was not considered in the sponsor’s submission. Findings among adult patients were assumed to apply to adolescents, which may be inappropriate.

  • The model lacks transparency and is inefficiently programmed. Numerous errors were identified in the analysis, and CADTH could not ensure the model results were accurately calculated.

CADTH reanalysis results

  • Due to the identified limitations regarding the lack of comparative clinical effectiveness information, as well as issues with the submitted model (including poor modelling practices and structural limitations), the comparative clinical effectiveness and, as a result, the cost-effectiveness of selpercatinib relative to vandetanib or BSC, is unknown.

  • CADTH conducted exploratory analyses, which included adjusting for pre-progression mortality and adopting appropriate estimates for drug acquisition costs. CADTH was unable to explore the cost-effectiveness of selpercatinib in the first- or second-line setting owing to a lack of clinical data.

  • In CADTH’s exploratory reanalyses, the ICER for selpercatinib is $350,341 per QALY ($350,703 per QALY including RET mutation testing) compared with vandetanib and $347,785 per QALY ($348,105 per QALY including RET mutation testing) compared with BSC in any line of therapy. Price reductions of 78% and 87% would be required for selpercatinib to be considered cost-effective at a willingness-to-pay threshold of $50,000 per QALY compared with vandetanib and BSC, respectively. The results of these reanalyses should be viewed only as exploratory given the limitations highlighted previously.

BSC = best supportive care; ICER = incremental cost-effectiveness ratio; LY = life-year; OS = overall survival; MAIC = matching-adjusted indirect comparison; MTC = medullary thyroid cancer; PFS = progression-free survival; PSM = partitioned survival model; RET = rearranged during transfection; QALY = quality-adjusted life-year.

Conclusions

The CADTH Clinical Review concluded the data from the LIBRETTO trial were insufficient to quantify the magnitude of overall survival (OS) and progression-free survival (PFS) benefit, due to the single-arm trial design and immature data. As noted in the CADTH Clinical Review, the sponsor’s indirect treatment comparison of selpercatinib to placebo (as a proxy for BSC) was subject to important limitations, including a high risk of residual confounding despite matching and heterogeneity in patient populations across trials. This uncertainty was further compounded by the sponsor’s use of a naive comparison between BSC and vandetanib to inform the pharmacoeconomic model. As a result, the comparative effectiveness of selpercatinib versus vandetanib and versus BSC is highly uncertain.

The sponsor submitted a model comparing the cost-effectiveness of selpercatinib with vandetanib and with BSC and reported results by first- and second-line treatment for rearranged during transfection proto-oncogene (RET)-mutant medullary thyroid cancer (MTC). The effectiveness data used to populate these analyses were not specific to a line of therapy, and the sponsor’s results cannot be interpreted as such. Further, given the lack of robust comparative data and critical limitations within the sponsor’s model, CADTH was unable to derive a reliable base-case estimation of the cost-effectiveness of selpercatinib. Notably, the choice of a partitioned survival model (PSM) was inappropriate, given that the OS and PFS data are highly uncertain. CADTH conducted exploratory reanalysis, revising the sponsor’s model to more accurately reflect the risk of death by disease stage and the drug acquisition cost of selpercatinib. CADTH was unable to address critical limitations related to the quality of the comparative clinical data, the lack of clinical data pertaining to the use of selpercatinib in the first- or second-line setting, and the structure sponsor’s model (i.e., choice of a PSM), as well as critical limitations with the transparency and programming of the economic model. Treatment of RET-mutant MTC with selpercatinib is more costly than treatment with vandetanib. Due to the highly uncertain comparative effectiveness data and the methodological limitations identified within the model, the cost-effectiveness of selpercatinib is unknown. Based on the CADTH exploratory analysis, price reductions of 78% and 87% would be required for selpercatinib to be considered cost-effective compared with vandetanib and BSC, respectively, at a willingness-to-pay (WTP) threshold of $50,000 per QALY. There is insufficient evidence to suggest that selpercatinib should be priced higher than vandetanib. While CADTH was able to make some corrections, given the uncertain comparative clinical evidence for selpercatinib and the lack of transparency and flexibility with the submitted model, the exploratory results and subsequent price reductions are likely biased in favour of selpercatinib. An additional price reduction may be warranted.

Stakeholder Input Relevant to the Economic Review

This section is a summary of the feedback received from the patient groups, registered clinicians, and drug plans that participated in the CADTH review process (specifically, information that pertains to the economic submission).

Patient input was received from the Canadian Cancer Society and CanCertainty. The Canadian Cancer Society collected perspectives through a survey of patients with current or prior thyroid cancer (17 respondents) and patient testimonials (2 respondents) in Canada. CanCertainty described the financial impact of take-home cancer drugs on patients and their families. Input from the Canadian Cancer Society described the impact of thyroid cancer on patients’ ability to concentrate, exercise, work, travel, and spend time with family and friends. Survey respondents described fatigue; brain fog; issues with mental health, body image, and cognitive ability; high number of appointments; and concerns about the cancer returning as impacting their quality of life. Respondents noted financial barriers, including drug costs, lost income due to absence from work, and parking costs for medical appointments. Patients noted that they had experienced fatigue, problems with concentration and focus, weight and/or appetite changes, peripheral neuropathy, diarrhea, constipation, hair loss, pain, and mental health problems (e.g., mood swings, suicidal thoughts, feelings of loneliness and fear) with currently available treatments. None of the patients surveyed had experience with selpercatinib.

The clinician input received from the Ontario Health (Cancer Care Ontario) Head and Neck and Thyroid Cancer Drug Advisory Committee noted that vandetanib is the only currently approved and funded option for RET-mutant MTC in adults. Clinicians indicated that, for patients whose disease has progressed on currently available treatments, there are no other treatment options and that, for such patients, selpercatinib would represent an additional line of treatment. For treatment-naive patients, selpercatinib may be considered before vandetanib owing to a potentially more favourable toxicity profile. Clinicians noted that PFS and a reduction in treatment-related toxicity are key goals of treatment. The clinicians indicated that a clinically meaningful response to treatment would include a reduction in tumour burden, ascertained by clinical assessment and/or imaging, and the avoidance, improvement, or resolution of cancer-related symptoms, which may be associated with improvement in tumour marker levels.

CADTH-participating drug plans noted considerations related to clinical evidence, the relevant comparators, and potential implementation factors. The plans noted that, while vandetanib is the most relevant funded comparator for first-line treatment of MTC in adult patients, there is currently no funded treatment for MTC among patients aged 12 to 18 years. The plans further noted that patients with documented disease progression could continue selpercatinib in the LIBRETTO trial if they were deriving clinical benefit. Plans noted that the availability of selpercatinib may affect the place in therapy of vandetanib, and that there is currently an ongoing phase III trial for treatment-naive MTC patients comparing selpercatinib with physician’s choice (i.e., vandetanib or cabozantinib). Plans highlighted the potential for drug–drug interactions with selpercatinib and noted that additional assessment, monitoring, and/or intervention may be required to manage such interactions. Finally, the drug plans noted that prior RET testing is required to determine eligibility for selpercatinib use.

Several of these concerns were addressed in the sponsor’s model:

In addition, CADTH addressed some of these concerns, as follows:

CADTH was unable to address the following concerns raised from the stakeholder input:

Economic Review

The current review is for selpercatinib (Retevmo) for the treatment of advanced or metastatic RET-mutant MTC in patients aged 12 years and older.1

Economic Evaluation

Summary of Sponsor’s Economic Evaluation

Overview

Selpercatinib is indicated for the treatment of unresectable advanced or metastatic RET-mutant MTC in patients aged 12 years of age and older.2 The sponsor submitted a cost-utility analysis (CUA) to assess the cost-effectiveness of selpercatinib as first-line therapy among treatment-naive patients (i.e., those without prior exposure to systemic treatment for advanced or metastatic MTC) and treatment-experienced patients (i.e., patients who have previously received systemic treatment and require subsequent treatment in second and later lines, hereafter referred to as second-line therapy). The modelled population is consistent with the reimbursement request (i.e., consists of treatment-naive and -experienced patients). In the first-line setting, selpercatinib was compared with vandetanib, while selpercatinib was compared with BSC in the second-line setting, which the sponsor assumed would comprise monitoring and palliative care.

Selpercatinib is available as 40 mg or 80 mg capsules at a submitted price of $66.50 per 40 mg capsule or $133.00 per 80 mg capsule.1 The recommended dose for selpercatinib is 120 mg twice daily for patients who weigh less than 50 kg or 160 mg twice daily for those who weigh at least 50 kg, administered until disease progression or unacceptable toxicity.2 In the pharmacoeconomic model for the first 4 weeks of selpercatinib treatment, the sponsor assumed that |||||% patients would receive 160 mg twice daily and that |||||% would receive 80 mg twice daily ($13,364 for the first 4-week cycle). In subsequent cycles, the sponsor assumed that |||||% would receive 160 mg twice daily, while ||||||||||||||||||||||||||||||% of patients were assumed to receive 120 mg, 80 mg, or 40 mg twice daily, respectively ($11,340 per 4-week cycle). Vandetanib was assumed to cost $5,460 for the first 4-week cycle and $5,182 in subsequent cycles.

The clinical outcomes of interest were quality-adjusted life-years (QALYs) and life-years. The economic analysis was undertaken from the perspective of the publicly funded health care payer over a 10-year horizon. Discounting (1.5% per annum) was applied to both costs and outcomes.

Model Structure

The sponsor submitted a PSM that included 3 health states: progression-free, progressed disease, and death (Appendix 3). The modelled time cycle was 1 week. The proportion of patients who were progression-free, experienced disease progression, or dead at any time over the model’s time horizon was derived from non-mutually exclusive survival curves. All patients entered the model in the progression-free state; patients in this state were assumed to be stable or responding to therapy, as defined by the PFS measure assessed in the LIBRETTO trial (Response Evaluation Criteria in Solid Tumors version 1.1 criteria). The proportion of patients in the progressed disease state was calculated as the proportion alive (based on the OS curve) minus the proportion of patients alive and progression-free (based on the PFS curve). Treatment discontinuation was based on the modelled PFS curve such that patients were assumed to discontinue treatment at the time of disease progression. Patients were assumed to receive no subsequent treatment after disease progression. OS was capped in the model using general population mortality rates. Adverse events were assumed to occur during the first treatment cycle and were assumed to last for 1 month.

Model Inputs

The modelled cohort’s characteristics were based on the LIBRETTO trial (mean age 57 years; 35% female). For selpercatinib, PFS and OS data were obtained from the LIBRETTO trial from the pooled integrated analysis set (IAS) (includes patients with prior cabozantinib or vandetanib exposure) and supplementary analysis set (SAS) (SAS 1 includes patients with no prior cabozantinib or vandetanib exposure). A data cut-off of December 16, 2019, was used to inform the pharmacoeconomic model. For OS and PFS, an unanchored matched-adjusted indirect comparison (MAIC) was conducted using pooled data from the IAS and SAS 1 datasets, representing the “any line of treatment” data from LIBRETTO and the placebo arm of the EXAM trial (RET mutation–positive subgroup). In the model, the adjusted OS and PFS Kaplan–Meier data for selpercatinib and the placebo Kaplan–Meier data from the EXAM trial (as a proxy for BSC) were extrapolated over the 10-year model horizon. For vandetanib, the sponsor applied the observed hazard ratio between vandetanib and placebo from the ZETA trial to the extrapolated BSC survival function. For OS, the sponsor adopted the log-logistic distribution for selpercatinib and the Gompertz distribution for BSC. For PFS, the sponsor adopted the stratified log-logistic distribution for selpercatinib and the stratified Weibull distribution for BSC.

Health state utility values were obtained for the progression-free and progressed disease states from the literature,3 based on vignettes representing differentiated thyroid cancer, with preferences obtained from members of the UK general population. The sponsor assumed that utilities for patients with MTC would be equivalent to those for differentiated thyroid cancer and the same regardless of the line of therapy. Utilities were adjusted for age.4 The sponsor’s model included grade 3 or greater adverse events that had at least a 2% difference in frequency between interventions, as reported in the source trials (LIBRETTO, ZETA, EXAM), with disutility values obtained from the literature.

The model included costs related to drug acquisition and dispensing, monitoring, adverse events, and health care resource use in the progression-free and progressed health states, and terminal care costs. Drug acquisition costs for selpercatinib were based on the sponsor’s submitted price,1 while the price of vandetanib was based on the submitted price in the 2017 CADTH pan-Canadian Oncology Drug Review (pCODR) review.5 Drug costs were adjusted based on doses received in the LIBRETTO trial for selpercatinib and on the relative dose intensity for vandetanib (94.9%) from a National Institute of Health and Care Excellence (NICE) report pertaining to cabozantinib (TA516).6 BSC was assumed to comprise monitoring and palliative care (i.e., no drug costs). The cost of dispensing for selpercatinib and vandetanib was assumed to be incurred every 3 months and was based on the Ontario Drug Benefit dispensing fee for non-remote areas.7 Costs related to the treatment of grade 3 or higher adverse events were included in the model.8,9 Resource use in the progression-free and progressed health states was assumed to comprise oncologist visits, blood tests, and CT scans, with the frequency of each based on clinical expert opinion, and unit costs based on the Ontario Schedule of Benefits.10 Patients receiving selpercatinib were assumed to receive 7 electrocardiograms (ECGs) in the first 6 months of treatment, while patients receiving vandetanib were assumed to receive an ECG every 3 months. A 1-time end-of-life cost was obtained from the literature.11 The cost of diagnostic testing for RET mutations was excluded from the sponsor’s base case.

Summary of Sponsor’s Economic Evaluation Results

All analyses were run probabilistically (1,000 iterations for the base case and scenario analyses). The deterministic and probabilistic results were similar. The probabilistic findings are presented subsequently. Additional results from the sponsor’s submitted economic evaluation base case are presented in Appendix 3.

Base-Case Results

In the first-line setting, selpercatinib was associated with an incremental cost of $372,869 and 1.66 additional QALYs compared with vandetanib over a 10-year horizon, resulting in an incremental cost-effectiveness ratio (ICER) of $224,435 per QALY (Table 3). In the sponsor’s base case, selpercatinib had an 0% probability of being cost-effective compared with vandetanib at a WTP threshold of $50,000 per QALY.

Results were driven by the predicted differences in total life-years between selpercatinib and vandetanib (incremental life-years: 2.12) and the increased drug acquisition costs associated with selpercatinib (incremental costs = $368,498) (Appendix 3). The sponsor’s model estimated 0.63 incremental QALYs with selpercatinib treatment in the first 2 years, indicating that roughly 62% of the incremental benefits were accrued in the post-trial period (the model structure did not allow the evaluation of a 30-month time horizon to match the observation period of the submitted survival data from LIBRETTO). At the end of the 10-year time horizon, the percentage of patients estimated to remain alive was 5.9% in both groups.

Table 3: Summary of the Sponsor’s Economic Evaluation Results — First Line

Drug

Total costs ($)

Incremental costs ($)

Total QALYs

Incremental QALYs

ICER vs. vandetanib ($/QALY)

Vandetanib

98,912

Reference

1.71

Reference

Reference

Selpercatinib

471,781

372,869

3.37

1.66

224,435

ICER = incremental cost-effectiveness ratio; QALY = quality-adjusted life-year.

Source: Sponsor’s pharmacoeconomic submission, probabilistic analysis.1

In the second-line setting, selpercatinib was associated with an incremental cost of $430,822 and 1.88 additional QALYs compared with BSC over a 10-year horizon, resulting in an ICER of $228,825 per QALY (Table 4). In the sponsor’s base case, selpercatinib had a 0% probability of being cost-effective compared with BSC at a WTP threshold of $50,000 per QALY.

Results were driven by the predicted differences in total life-years between selpercatinib and BSC (incremental life-years = 2.47) and the drug acquisition costs associated with selpercatinib (incremental costs = $423,252) (Appendix 3). The sponsor’s model estimated 0.73 incremental QALYs with selpercatinib treatment in the first 2 years, indicating that roughly 61% of the incremental benefits were accrued in the post-trial period. At the end of the 10-year time horizon, the percentage of patients estimated to remain alive was 4.2% in both groups.

Table 4: Summary of the Sponsor’s Economic Evaluation Results — Second-Line

Drug

Total costs ($)

Incremental costs ($)

Total QALYs

Incremental QALYs

ICER vs. BSC ($/QALY)

BSC

40,237

Reference

1.49

Reference

Reference

Selpercatinib

471,059

430,822

3.37

1.88

228,825

BSC = best supportive care; ICER = incremental cost-effectiveness ratio; QALY = quality-adjusted life-year.

Source: Sponsor’s pharmacoeconomic submission, probabilistic analysis.1

Sensitivity and Scenario Analysis Results

The sponsor provided scenario analyses exploring the impact of an alternative time horizon (7 years) and including the cost of diagnostic testing, neither of which had an important impact on the ICER.

CADTH Appraisal of the Sponsor’s Economic Evaluation

CADTH identified several key limitations to the sponsor’s analysis that have notable implications for the economic analysis:

Additionally, the following key assumptions were made by the sponsor and have been appraised by CADTH (Table 5).

Table 5: Key Assumptions of the Submitted Economic Evaluation

Sponsor’s key assumption

CADTH comment

Clinical effectiveness data from the LIBRETTO trial as of December 16, 2019, were used to inform THE pharmacoeconomic submission

CADTH notes that more recent data cut points are available. The use of the December 16, 2019, cut point rather than more recent data to inform the pharmacoeconomic model was not justified by the sponsor. In response to a clarification request from CADTH, the sponsor noted that the December 2019 data were used to align the pharmacoeconomic submission with submissions to Health Canada, the FDA, and the European Medicines Agency. Data from a subsequent interim analysis (March 2020) were not provided. Given that the PFS and OS data were immature as of the December 2019 cut-off, and given the high degree of uncertainty associated with the extrapolations based on these estimates, the use of updated data may reduce this uncertainty.

The sponsor adopted a 10-year analysis horizon

Inappropriate. As noted in the CADTH economic guidelines,12 the horizon should be sufficiently long to capture all the costs and outcomes associated with treatment. In the sponsor’s submission, approximately 5% of the people in each treatment group remained alive at the end of the 10-year horizon, indicating that not all costs and outcomes associated with treatment were captured within the results. CADTH adopted a lifetime horizon in exploratory scenario analyses.

In the pharmacoeconomic submission, BSC was assumed by the sponsor to have no associated drug costs

Uncertain. The assumption of no drug costs associated with BSC in the sponsor’s CUA is in contrast to its submitted budget impact assessment, in which they assumed a 1-time per-patient cost of $1,561. In the BIA, the sponsor notes that BSC was assumed to consist of “different medications used to manage symptoms of late-stage disease.” The clinical experts consulted by CADTH for this review indicated that drug treatments may be used for symptom management by patients receiving BSC. The exclusion of palliative care drug costs as part of BSC is not expected to have an important impact on the ICER.

Grade 3 AEs with at least a 2% difference in frequency between interventions were included in the pharmacoeconomic model

Uncertain. The incidence of AEs was based on a naive comparison between treatments. It is unclear how differences in the study populations may have affected AEs. The sponsor assumed that AEs could occur only once during treatment, which is additionally uncertain. Costs related to the treatment of AEs may be overestimated, as the cost of treating AEs was based on the Ontario Case Costing Initiative such that all AEs were assumed to be treated in hospital. CADTH further notes that utility decrements associated with all AEs were assumed to last for 1 week; the validity of this assumption is unclear. CADTH could not address these limitations owing to the structure of the sponsor’s model, and the impact on the ICER is uncertain.

Health state utility values were adopted from the literature and were assumed to be equal for treatment-naive and -experienced patients

Uncertain. To inform the pharmacoeconomic model, the sponsor adopted health state utility values from the literature,3 with utility values elicited from adult members of the UK general population by use of vignettes representing DTC. The sponsor assumed that these utilities for DTC would be applicable to patients with MTC, which is uncertain. It is additionally uncertain whether the preferences of adults from the UK general population are aligned with those of Canadian patients with MTC. The preferences of patients younger than 18 years were not considered. CADTH explored the impact of alternative health state utility values on the ICER, provided by the sponsor from the ZETA trial for patients who received vandetanib. The use of these alternative utilities had little meaningful impact on the ICER.

RET mutation testing costs were not considered

The sponsor excluded the cost of RET testing from the model. Given that treatment with selpercatinib should be initiated only following confirmation of a RET gene fusion or mutation using a validated test,2 but is not required for treatment with vandetanib or BSC, the exclusion of RET testing costs underestimates the incremental cost of selpercatinib treatment. The current proportion of patients with MTC screened for RET mutations is uncertain. The clinical experts indicated that the proportion of patients currently screened for RET mutations is low and that the availability of testing varies by jurisdiction. The experts additionally indicated that RET testing is expected to increase in 2022 in some jurisdictions.

CADTH conducted 2 analyses, 1 where no testing costs were included and 1 where the full cost of panel testing would be included. These analyses used the cost of testing supplied by the sponsor, which may not reflect the true cost of RET testing.

Health care resource use was based on the opinion of clinical experts consulted by the sponsor

Uncertain. The clinical experts consulted by CADTH for this review indicated that health care resource by patients with RET-positive MTC is variable and may depend on the treatment received as well as whether the patient is experiencing adverse events. CADTH was unable to address this owing to the structure of the sponsor’s model and a lack of data.

AE = adverse event; BIA = budget impact analysis; BSC = best supportive care; CUA = cost-utility analysis; DTC = differentiated thyroid cancer; ICER = incremental cost-effectiveness ratio; MTC = medullary thyroid cancer; RET = rearranged during transfection.

CADTH Reanalyses of the Economic Evaluation

Base-Case Results

As noted earlier, there are key limitations associated with the available clinical data for selpercatinib and the sponsor’s model. Several limitations with the sponsor’s submission could not be adequately addressed due to data or structural limitations, including the notable limitations associated with the lack of comparative clinical data as well as the limitations associated with the sponsor’s modelling approach (i.e., PSM) and practices (i.e., lack of transparency, issues with the probabilistic analyses). The use of a PSM structure in the current review is inappropriate, given that PSMs rely on mature PFS and OS data to produce reliable cost-effectiveness estimates. Further, although the sponsor’s pharmacoeconomic model purports to assess the cost-effectiveness of selpercatinib by line of therapy, the data used to populate the economic model from the LIBRETTO trial and the sponsor’s MAIC pertain to “any line of therapy,” and it is inappropriate to ascribe the findings to a particular line of therapy. CADTH was unable to address these limitations with the sponsor’s model, which represent fundamental problems for interpreting the results of the sponsor’s economic evaluation (since the costs and QALYs used to calculate the ICER are derived from an inappropriate model type and based on highly uncertain evidence). CADTH was unable to conduct any base-case reanalysis of the sponsor’s model, given that any estimates of the incremental costs and incremental effectiveness would be misleading.

Scenario Analysis Results

Although CADTH did not conduct any formal reanalyses of the sponsor’s model, an exploratory analysis was undertaken to explore the impact that changes to model assumptions had on the ICER. CADTH notes that the key limitations of the sponsor’s base-case analysis — noted in the CADTH Appraisal of the Sponsor’s Economic Evaluation — apply to this exploratory analysis, including the fundamental limitation that there is no direct evidence to support the comparative efficacy of selpercatinib versus vandetanib or BSC. As such, this exploratory analysis should not be interpreted as a CADTH base case, as there remains uncertainty regarding the true effect of selpercatinib.

As per the sponsor’s analysis, the CADTH exploratory analyses found that selpercatinib is not cost-effective at a $50,000 per QALY threshold. In the CADTH exploratory reanalyses, selpercatinib was associated with an ICER of $350,341 compared with vandetanib and an ICER of $347,785 compared with BSC over a 10-year horizon (genetic testing costs excluded). The inclusion of costs associated with genetic testing for RET mutation status had little impact on the ICER. Based on the CADTH exploratory analysis, which is subject to the key limitations of the sponsor’s model, as noted earlier, a price reduction for selpercatinib of 78% and 87% would be required for selpercatinib to be considered cost-effective compared with vandetanib and BSC, respectively, at a WTP threshold of $50,000 per QALY. CADTH notes that, when the least optimistic PFS extrapolation curve (of those provided by the sponsor) was chosen, the proportion of incremental QALYs accrued during the extrapolation period was reduced (44% versus 62%). Given that the estimates of incremental life-years (and hence QALYs) are highly uncertain and may not be representative of the true incremental effect of selpercatinib, the true price reduction required for selpercatinib to be cost-effective is unknown. Details of this exploratory analysis are provided in Appendix 4.

Issues for Consideration

Overall Conclusions

The CADTH Clinical Review concluded that data from the LIBRETTO pivotal trial was inadequate to interpret the OS and PFS findings, due to the single-arm trial design and immature data. As noted in the CADTH Clinical Review, the sponsor’s indirect treatment comparison of selpercatinib to placebo (as a proxy for BSC) was subject to important limitations, including a high risk of residual confounding despite matching and heterogeneity in patient populations across trials. This uncertainty was further compounded by the sponsor’s use of a naive comparison between BSC and vandetanib to inform the pharmacoeconomic model. As a result, the comparative effectiveness of selpercatinib versus vandetanib and BSC is highly uncertain.

The sponsor submitted a model comparing the cost-effectiveness of selpercatinib with vandetanib and with BSC and reported results by first- and second-line treatment for RET-mutant MTC. While the sponsor stratified the presentation of results by line of therapy, this is inappropriate, as the clinical data underlying this analysis pertain to the use of selpercatinib in any line of therapy (i.e., the predicted costs and QALYs are not specific to treatment-naive or -experienced patients), and the sponsor’s results cannot be interpreted as such.

CADTH was not able to conduct a reanalysis due to foundational limitations within the submitted evidence and the sponsor’s model. Notably, the choice of a PSM was inappropriate, given that the PFS and OS data are highly uncertain. CADTH conducted exploratory reanalyses, revising the sponsor’s model to more accurately reflect the risk of death by disease stage and drug acquisition costs. CADTH was unable to address critical limitations related to the submitted evidence (including the quality of the comparative clinical data and the lack of clinical data pertaining to the use of selpercatinib in the first or second line) and inappropriate model structure.

The limitations identified within the submitted evidence interact with each other. The uncertainty associated with the immature PFS and OS data from the LIBRETTO trial contributed structural uncertainty to the PSM approach chosen by the sponsor. The comparative effectiveness of selpercatinib versus vandetanib or BSC is confounded by issues related to the lack of head-to-head evidence and issues within the sponsor’s MAIC and the use of naive companions. Consequently, while the costs associated with selpercatinib are higher than those for vandetanib or BSC, the cost-effectiveness of selpercatinib relative to these comparators is unknown. While CADTH was able to make some corrections, given the highly uncertain comparative clinical evidence for selpercatinib and lack of transparency and flexibility with the submitted model, the exploratory results and subsequent price reductions are likely biased in favour of selpercatinib. Based on CADTH’s exploratory reanalysis, selpercatinib is not cost-effective at a $50,000 per QALY threshold when compared with either vandetanib or BSC, and price reductions of 78% and 87% would be required for selpercatinib to be considered cost-effective compared with vandetanib and BSC, respectively, at a WTP threshold of $50,000 per QALY. There is insufficient evidence to suggest that selpercatinib should be priced higher than vandetanib. An additional price reduction may be warranted.

References

1.Pharmacoeconomic evaluation [internal sponsor's report]. In: Drug Reimbursement Review sponsor submission: Retevmo (selpercatinib), 40 and 80 mg capsules. Toronto (ON): Eli Lilly Canada Inc.; 2021 Feb.

2.Retevmo™ (selpercatinib): capsules, 40 mg and 80 mg, oral [product monograph]. Toronto (ON): Eli Lilly Canada Inc.; 2021 Jun 11.

3.Fordham BA, Kerr C, de Freitas HM, et al. Health state utility valuation in radioactive iodine-refractory differentiated thyroid cancer. Patient Prefer Adherence. 2015;9:1561-1572. PubMed

4.Ara R, Brazier JE. Populating an economic model with health state utility values: moving toward better practice. Value Health. 2010;13(5):509-518. PubMed

5.Drug Reimbursement Review pharmacoeconomic report: vandetanib (Caprelsa) for medullary thyroid cancer. Ottawa (ON): CADTH; 2017 Mar 30: https://www.cadth.ca/sites/default/files/pcodr/pcodr_vandetanib_caprelsa_mtc_fn_egr.pdf. Accessed 2022 Jan 25.

6.National Institute for Health and Care Excellence. Cabozantinib for treating medullary thyroid cancer (Technology appraisal guidance TA516) 2018; https://www.nice.org.uk/guidance/ta516. Accessed 2022 Jan 25.

7.Ontario Ministry of Health and Ontario Ministry of Long-Term Care. Ontario Drug Benefit Program: dispensing fees. 2014; https://www.health.gov.on.ca/en/public/programs/drugs/programs/odb/opdp_dispensing_fees.aspx. Accessed 2022 Jan 25.

8.Ontario Case Costing Initiative (OCCI). Toronto (ON): Ontario Health and Long-Term Care; 2017: https://data.ontario.ca/dataset/ontario-case-costing-initiative-occi. Accessed 2022 Jan 25.

9.Meyers BM, Vogel A, Marotta P, et al. The cost-effectiveness of lenvatinib in the treatment of advanced or unresectable hepatocellular carcinoma from a Canadian perspective. Can J Gastroenterol Hepatol. 2021;2021:8811018. PubMed

10.Schedule of benefits for physician services under the Health Insurance Act: effective April 1, 2020. Toronto (ON): Ontario Ministry of Health; 2020: https://www.health.gov.on.ca/en/pro/programs/ohip/sob/physserv/sob_master20200306.pdf. Accessed 2022 Jan 25.

11.Dumont S, Jacobs P, Turcotte V, Turcotte S, Johnston G. Palliative care costs in Canada: A descriptive comparison of studies of urban and rural patients near end of life. Palliat Med. 2015;29(10):908-917. PubMed

12.Guidelines for the economic evaluation of health technologies: Canada. 4th ed. Ottawa (ON): CADTH; 2017: https://www.cadth.ca/dv/guidelines-economic-evaluation-health-technologies-canada-4th-edition. Accessed 2022 Jan 25.

13.Cancer Care Ontario. Vandetanib - provider monograph. 2020; https://www.cancercareontario.ca/en/drugformulary/drugs/monograph/44261. Accessed 2021 Dec 15.

14.Exceptional Access Program (EAP). Toronto (ON): Ontario Ministry of Health; Ontario Ministry of Long-Term Care; 2021: https://www.health.gov.on.ca/en/pro/programs/drugs/odbf/odbf_except_access.aspx. Accessed 2022 Jan 25.

15.Budget Impact Analysis [internal sponsor's report]. In: Drug Reimbursement Review sponsor submission: Retevmo (selpercatinib), 40 and 80 mg capsules. Toronto (ON): Eli Lilly Canada Inc.; 2021 Feb.

16.Brenner DR, Weir HK, Demers AA, et al. Projected estimates of cancer in Canada in 2020. CMAJ. 2020;192(9):E199-e205. PubMed

17.Shaw A, Semenciw R, Mery L. Cancer in Canada fact sheet series #1 - thyroid cancer in Canada. Chronic Dis Inj Can. 2014;34(1):64-68. PubMed

18.Geller G, Laskin J, Cheung WY, Ho C. A retrospective review of the multidisciplinary management of medullary thyroid cancer: eligibility for systemic therapy. Thyroid Res. 2017;10:6. PubMed

19.Wells SA, Jr., Asa SL, Dralle H, et al. Revised American Thyroid Association guidelines for the management of medullary thyroid carcinoma. Thyroid. 2015;25(6):567-610. PubMed

20.Taccaliti A, Silvetti F, Palmonella G, Boscaro M. Genetic alterations in medullary thyroid cancer: diagnostic and prognostic markers. Curr Genomics. 2011;12(8):618-625. PubMed

21.Romei C, Ciampi R, Casella F, et al. RET mutation heterogeneity in primary advanced medullary thyroid cancers and their metastases. Oncotarget. 2018;9(11):9875-9884. PubMed

Appendix 1: Cost Comparison Table

Note that this appendix has not been copy-edited.

The comparators presented in the following table have been deemed to be appropriate based on feedback from the clinical expert(s) and drug plans. Comparators may be recommended (appropriate) practice or actual practice. Existing Product Listing Agreements are not reflected in the table and as such, the table may not represent the actual costs to public drug plans.

Table 6: CADTH Cost Comparison Table for RET-Altered Medullary Thyroid Cancer

Treatment

Strength / concentration

Form

Price ($)

Recommended dosage

Daily cost ($)

28-day cost ($)

Selpercatinib (Retevmo)a

40 mg

80 mg

Capsule

66.5000

133.0000

< 50 kg: 120 mg twice daily

≥ 50 kg: 160 mg twice daily

399

532

11,172

14,896

aSelpercatinib price based on the sponsor’s submission;1 dosage based on the draft product monograph.2

Table 7: CADTH Cost Comparison Table for Medullary Thyroid Cancer

Treatment

Strength / concentration

Form

Price

Recommended dosage

Daily cost ($)

28-day cost ($)

Vandetanib (Caprelsa)a

100 mg

300 mg

Tablet

99.1573b

198.3150b

300 mg daily

198

5,553

aIndicated for the treatment of symptomatic or progressive medullary thyroid cancer in adult patients with unresectable locally advanced or metastatic disease.13

bOntario Exceptional Access Program, accessed January 21, 2022.14

Appendix 2: Submission Quality

Note that this appendix has not been copy-edited.

Table 8: Submission Quality

Description

Yes/No

Comments

Population is relevant, with no critical intervention missing, and no relevant outcome missing

No

The sponsor conducted analyses purported to correspond to the use of selpercatinib in the first and second line; however, the effectiveness data used to populate the model were not specific to line of therapy.

While selpercatinib is indicated for patients aged 12 years and older, the sponsor’s model considered the cost-effectiveness of selpercatinib among adults. The cost-effectiveness of selpercatinib among patients aged 12 to 17 years is unknown.

Model has been adequately programmed and has sufficient face validity

No

The model lacks transparency and is inefficiently programmed. The sponsor was asked to provide a revised model to address these concerns but declined to meet many of the requests made by CADTH.

Model structure is adequate for decision problem

No

The states are appropriate but assumptions relating to the independence of the overall survival and progression-free survival lack validity.

Data incorporation into the model has been done adequately (e.g., parameters for probabilistic analysis)

No

There are numerous errors in the propagation of uncertainty which led CADTH to conclude that the probabilistic analysis is not fit for purpose.

Parameter and structural uncertainty were adequately assessed; analyses were adequate to inform the decision problem

No

Parameter uncertainty was not adequately considered.

The submission was well organized and complete; the information was easy to locate (clear and transparent reporting; technical documentation available in enough details)

No

The model lacked transparency. The provided user guide did not describe the flow of the model thus precluding any detailed validation testing.

Appendix 3: Additional Information on the Submitted Economic Evaluation

Note that this appendix has not been copy-edited.

Detailed Results of the Sponsor’s Base Case

Table 9: Disaggregated Summary of the Sponsor’s Economic Evaluation Results — First Line

Parameter

Selpercatinib

Vandetanib

Incremental (vs. vandetanib)

Discounted LYs

Progression-free

2.83

0.78

2.04

Progressed disease

2.33

2.24

0.08

Total

5.15

3.03

2.12

Discounted QALYs

Progression-free

2.25

0.63

1.62

Progressed disease

1.12

1.08

0.04

Total

3.37

1.71

1.66

Discounted costs ($)

Drug acquisition

423,847

55,349

368,498

Administration

104

32

72

Monitoringa

741

0

741

Adverse events

6,017

3,898

2,119

Diagnostic testing

0

0

0

Disease management

14,829

12,897

1,932

Progression-free

3,960

1,447

5,513

Progressed disease

10,869

11,450

–581

Subsequent treatment

0

0

0

End-of-life care

26,242

26,736

–494

Total

471,781

98,912

372,869

ICER ($/QALY)

224,435

ICER = incremental cost-effectiveness ratio; LY= life-year; QALY = quality-adjusted life-year.

aIncludes electrocardiograms administered during the first 6 months of selpercatinib treatment.1 Monitoring of patients taking vandetanib was captured in the model as part of “Disease management.”

Source: Sponsor’s pharmacoeconomic submission, probabilistic analysis.1

Table 10: Disaggregated Summary of the Sponsor’s Economic Evaluation Results — Second Line

Parameter

Selpercatinib

BSC

Incremental (vs. BSC)

Discounted LYs

Progression-free

2.83

0.51

2.31

Progressed disease

2.34

2.18

0.16

Total

5.17

2.69

2.47

Discounted QALYs

Progression-free

2.21

0.40

1.81

Progressed disease

1.16

1.09

0.08

Total

3.37

1.49

1.88

Discounted costs ($)

Drug acquisition

423,252

0

423,252

Administration

104

0

104

Monitoringa

740

0

740

Adverse events

5,976

1,748

4,228

Diagnostic testing

0

0

0

Disease management

14,885

10,922

3,963

Progression-free

3,933

712

3,221

Progressed disease

10,952

10,210

742

Subsequent treatment

0

0

0

End-of-life care

26,102

27,566

–1,464

Total

471,059

40,237

430,822

ICER ($/QALY)

228,825

BSC = best supportive care; ICER = incremental cost-effectiveness ratio; LY= life-year; QALY = quality-adjusted life-year.

aIncludes electrocardiograms administered during the first 6 months of selpercatinib treatment.1 Monitoring of patients taking vandetanib was captured in the model as part of “Disease management.”

Source: Sponsor’s pharmacoeconomic submission, probabilistic analysis.1

Appendix 4: Additional Details on the CADTH Reanalyses and Sensitivity Analyses of the Economic Evaluation

Note that this appendix has not been copy-edited.

Scenario Analyses

While CADTH did not conduct any formal reanalyses of the sponsor’s model, the economic review team performed an exploratory analysis to explore the impact of several key limitations on the ICER. These included assuming mortality prior to progression, assuming 100% dose intensity, and including the cost of genetic testing. These results of these analyses are presented as pairwise comparisons for selpercatinib versus vandetanib and versus BSC and reflect the use of selpercatinib in any line of treatment. Given limitations with the sponsor’s probabilistic analysis, no assessment of the probability of selpercatinib being cost-effective can be presented.

Of note, the fundamental limitations in the sponsor’s model persist within this exploratory analysis. There is no direct evidence to support the comparative efficacy of selpercatinib to vandetanib or to BSC. Therefore, this exploratory analysis should not be interpreted as a formal CADTH reanalysis to which credence should be given to the results; in particular, the incremental QALY benefit estimated as part of this exploratory analysis remains unlikely to be representative of the true effect of selpercatinib, such that the corresponding ICER is unlikely to be reflective of the true cost-effectiveness of selpercatinib.

CADTH was additionally unable to address the cost-effectiveness of selpercatinib in patients aged 12–17 years owing to a lack of clinical data. All CADTH exploratory reanalyses pertain to an adult cohort, and the cost-effectiveness of selpercatinib in patients aged 12–17 years is unknown.

Table 11: CADTH Revisions to the Submitted Economic Evaluation

Stepped analysis

Sponsor’s value or assumption

CADTH value or assumption

Corrections to sponsor’s base case

1. Post-progression survival

The option to assume equal post-progression survival had not been properly implemented in the sponsor’s model (i.e., incremental LYs in the Post-Progression health state remained higher with selpercatinib than comparators).

The model option to assume equal post-progression survival was implemented for all comparators. Additional errors in the sponsor’s model were corrected (i.e., post-progression LYs and QALYs for cabozantinib were inappropriately attributed to selpercatinib).

Changes to derive the CADTH exploratory case

1. Mortality prior to progression

Assumed no patients died prior to progression

Assume a mortality rate prior to progression based on the mortality rate derived from the PFS estimate from the LIBRETTO trial and the proportion of patients who die before progression

2. Drug costs

Assumed a reduction in drug costs due to reduced dose intensity

Assumed no reduction in dose intensity

3. Genetic testing costs

Excluded

Included

CADTH exploratory reanalysis

Reanalysis 1 + 2

Reanalysis 1 + 2 + 3 (to explore the potential impact of testing costs)

PFS = progression-free survival.

CADTH undertook a stepped analysis, incorporating each change proposed in Table 11 to sponsor’s base case to highlight the impact of each change. As per the sponsor’s analysis, the CADTH exploratory analyses found that selpercatinib is not cost-effective at a $50,000 per QALY threshold compared with vandetanib or BSC. The inclusion of genetic testing costs had little impact on the estimated ICER (Table 12, Table 13).

Table 12: Summary of the Stepped Analysis of the CADTH Exploratory Analysis Results Compared With Vandetanib

Stepped analysisa

Drug

Total costs ($)

Total QALYs

ICER ($/QALY)

Sponsor’s base case

Vandetanib

98,641

1.71

Reference

Selpercatinib

472,026

3.37

224,259

Sponsor’s corrected base case

Vandetanib

96,961

1.38

Reference

Selpercatinib

470,742

2.94

240,814

CADTH reanalysis 1

Vandetanib

96,414

1.33

Reference

Selpercatinib

468,883

2.76

261,425

CADTH reanalysis 2

Vandetanib

100,591

1.38

Reference

Selpercatinib

601,057

2.94

322,433

CADTH reanalysis 3

Vandetanib

96,961

1.38

Reference

Selpercatinib

471,259

2.94

241,147

CADTH exploratory analysis (1+2)

Vandetanib

100,043

1.33

Reference

Selpercatinib

599,198

2.76

350,341

CADTH exploratory analysis (1+2+3)

Vandetanib

99,407

1.32

Reference

Selpercatinib

599,714

2.76

350,703

ICER = incremental cost-effectiveness ratio; QALY = quality-adjusted life-year.

aDeterministic analysis.

Table 13: Summary of the Stepped Analysis of the CADTH Exploratory Analysis Results Compared With BSC

Stepped analysisa

Drug

Total costs ($)

Total QALYs

ICER ($/QALY)

Sponsor’s base case

BSC

40,370

1.49

Reference

Selpercatinib

472,026

3.37

229,070

Sponsor’s corrected base case

BSC

38,670

1.18

Reference

Selpercatinib

470,742

2.94

245,751

CADTH reanalysis 1

BSC

38,340

1.14

Reference

Selpercatinib

468,883

2.76

266,977

CADTH reanalysis 2

BSC

38,670

1.18

Reference

Selpercatinib

601,057

2.94

319,870

CADTH reanalysis 3

BSC

38,670

1.18

Reference

Selpercatinib

471,259

2.94

246,045

CADTH exploratory analysis (1+2)

BSC

38,340

1.14

Reference

Selpercatinib

599,198

2.76

347,785

CADTH exploratory analysis (1+2+3)

BSC

38,340

1.14

Reference

Selpercatinib

599,714

2.76

348,105

BSC = best supportive care; ICER = incremental cost-effectiveness ratio; QALY = quality-adjusted life-year.

aDeterministic analysis.

Several scenario and sensitivity analyses were conducted on the CADTH exploratory reanalysis. These scenario analyses explored the impact of the following model parameters and assumptions:

  1. Adopting Gompertz distribution for PFS (least optimistic distribution provided by the sponsor)

  2. Assuming patients discontinue selpercatinib 3 weeks after disease progression (based on submitted data from the LIBRETTO trial)1

  3. Adopting a lifetime horizon (25 years)

Table 14: Summary of CADTH Exploratory Analysis — Selpercatinib Compared With Vandetanib

Drug

Total costs ($)

Incremental costs ($)

Total QALYs

Incremental QALYs

ICER versus vandetanib ($/QALY)

CADTH exploratory base case

Vandetanib

100,043

Reference

1.33

Reference

Reference

Selpercatinib

599,198

2.76

1.42

350,341

CADTH scenario 1: Progression-free survival: Gompertz distributiona

Vandetanib

99,775

Reference

1.30

Reference

Reference

Selpercatinib

423,563

323,788

2.09

0.78

414,327

CADTH scenario 2: Treatment duration

Vandetanib

100,043

Reference

1.33

Reference

Reference

Selpercatinib

609,610

509,566

2.76

1.42

357,649

CADTH scenario 3: Lifetime horizon

Vandetanib

100,178

Reference

1.34

Reference

Reference

Selpercatinib

624,348

524,170

2.88

1.54

340,093

ICER = incremental cost-effectiveness ratio; QALY = quality-adjusted life-year.

Note: all analyses deterministic. Cost of genetic testing for RET mutations not included.

aThe least optimistic distribution for selpercatinib progression-free survival was chosen for this analysis to explore the impact of progression-free survival on the ICER.

Table 15: Summary of CADTH Exploratory Analysis — Selpercatinib Compared With BSC

Drug

Total costs ($)

Incremental costs ($)

Total QALYs

Incremental QALYs

ICER versus BSC ($/QALY)

CADTH exploratory base case

BSC

38,340

Reference

1.14

Reference

Reference

Selpercatinib

599,198

560,858

2.76

1.61

347,785

CADTH scenario 1: Progression-free survival: Gompertz distributiona

BSC

38,178

Reference

1.13

Reference

Reference

Selpercatinib

423,563

385,385

2.09

0.96

401,241

CADTH scenario 2: Treatment duration

BSC

38,340

Reference

1.14

Reference

Reference

Selpercatinib

609,610

571,270

2.76

1.60

354,241

CADTH scenario 3: Lifetime horizon

BSC

38,443

Reference

1.15

Reference

Reference

Selpercatinib

624,348

585,904

2.88

1.73

338,598

ICER = incremental cost-effectiveness ratio; QALY = quality-adjusted life-year.

Note: all analyses deterministic. Cost of genetic testing for RET mutations not included.

aThe least optimistic distribution for selpercatinib progression-free survival was chosen for this analysis to explore the impact of progression-free survival on the ICER.

Price Reduction Analysis

Based on the CADTH exploratory analysis, a reduction in the price of selpercatinib by 78% would be required for selpercatinib to be cost-effective at a WTP threshold of $50,000 per QALY compared with vandetanib. An 87% reduction in the price of selpercatinib would be required for it to be considered cost-effective compared with BSC at this threshold. The inclusion of costs related to genetic testing had little impact on the price reduction required.

This deterministic analysis was subject to the key limitations of the sponsor’s model as noted in the CADTH Appraisal of the Sponsor’s Economic Evaluation section. It is important to note that this price reduction estimate is based on estimates of incremental life-years (and hence QALYs) that are highly uncertain and may not be representative of the true incremental effect of selpercatinib. Consequently, the price reduction required for selpercatinib to be cost-effective remains unknown.

Table 16: CADTH Price Reduction Analyses

Analysis

ICERs for selpercatinib versus comparator ($)a

Price reduction

Sponsor base case

CADTH exploratory reanalysis

Analysis excluding testing

Analysis including testing

No price reduction

224,259 versus vandetanib

229,070 versus BSC

350,341 versus vandetanib

347,785 versus BSC

350,703 versus vandetanib

348,105 versus BSC

10%

199,866 versus vandetanib

207,517 versus BSC

311,432 versus vandetanib

313,410 versus BSC

311,795 versus vandetanib

313,729 versus BSC

20%

175,472 versus vandetanib

185,964 versus BSC

272,524 versus vandetanib

279,034 versus BSC

272,886 versus vandetanib

279,354 versus BSC

30%

151,079 versus vandetanib

164,411 versus BSC

233, 615 versus vandetanib

244,659 versus BSC

233,978 versus vandetanib

244,979 versus BSC

40%

126,685 versus vandetanib

142,858 versus BSC

194,707 versus vandetanib

210, 284 versus BSC

195,069 versus vandetanib

210,604 versus BSC

50%

102,292 versus vandetanib

121,304 versus BSC

155,798 versus vandetanib

175, 908 versus BSC

156,161 versus vandetanib

176,289 versus BSC

60%

77,898 versus vandetanib

99,751 versus BSC

116,890 versus vandetanib

141, 533 versus BSC

117,252 versus vandetanib

141,853 versus BSC

70%

53,505 versus vandetanib

78,198 versus BSC

77,981 versus vandetanib

107,158 versus BSC

78,344 versus vandetanib

107,478 versus BSC

72%

48,026 versus vandetanib
73,887 versus BSC

70,199 versus vandetanib

100,283 versus BSC

70,562 versus vandetanib

100,603 versus BSC

78%

60,562 versus BSC

46,854 versus vandetanib

79,658 versus BSC

47,217 versus vandetanib

79,978 versus BSC

80%

56,645 versus BSC

72,782 versus BSC

73,103 versus BSC

84%

48,023 versus BSC

59,032 versus BSC

59,353 versus BSC

87%

NA

48,720 versus BSC

49,040 versus BSC

BSC = best supportive care; ICER = incremental cost-effectiveness ratio.

aPairwise comparison; deterministic analyses.

Appendix 5: Submitted BIA and CADTH Appraisal

Note that this appendix has not been copy-edited.

Table 17: Summary of Key Takeaways

Key takeaways of the BIA

  • CADTH identified the following key limitations with the sponsor’s analysis:

    • The number of patients eligible for selpercatinib is uncertain.

    • The drug cost of selpercatinib was underestimated.

    • The sponsor’s base case included a drug cost for BSC, which conflicts with BSC costing in the cost-utility analysis.

  • CADTH reanalysis included: adopting alternative assumptions about the proportion of MTC patients with a RET mutation and assuming a dose intensity of 100% for all drugs. In the CADTH base case, the budget impact of reimbursing selpercatinib is expected to be $2,073,323 in year 1, $4,467,281 in year 2, and $6,654,738 in year 3, with a 3-year total of $13,195,342. The 3-year budget impact of reimbursing selpercatinib for RET-mutant MTC was $10,197,357 in treatment-naive patients and $2,997,985 in treatment-experienced patients.

  • The estimated budget impact is highly sensitive to the estimated proportion of thyroid cancer patients with MTC.

Summary of Sponsor’s BIA

The sponsor submitted a budget impact analysis (BIA) estimating the incremental budget impact of reimbursing selpercatinib for use by patients aged 12 years and older with treatment-naive RET-mutant MTC (first line) and previously treated RET-mutant MTC (second line).15 The budgetary impact of reimbursing selpercatinib was estimated separately for first- and second-line use. The BIA was undertaken from the perspective of the Canadian public drug plans over a 3-year time horizon, and the sponsor’s pan-Canadian estimates reflect the aggregated results from provincial budgets (excluding Quebec). Key inputs to the BIA are documented in Table 18.

The sponsor estimated the eligible population using an epidemiologic approach, assuming an incidence of 23 per 100,000 population per year for thyroid cancer.16 Of newly diagnosed thyroid cancers, 2% were estimated to be MTC.17 The sponsor assumed that 65% of patients would be eligible for public drug coverage based on internal estimates.15 In the sponsor’s submission, the reference scenario assumed that all patients would receive vandetanib in the first line and BSC in the second line. In the new-drug scenario, uptake of first-line selpercatinib was assumed by the sponsor to be 75% in year 1, 80% in year 2, and 85% in year 3. uptake of second-line selpercatinib was assumed to be 100% in each year.

In the sponsor’s base case, costs related to drug acquisition were captured. The duration of treatment was obtained from the sponsor’s pharmacoeconomic model, with patients assumed to discontinue treatment at the time of disease progression.1 The cost of selpercatinib was based on a planned dosage of 160 mg twice daily per 28-day cycle and the sponsor’s submitted price ($66.50 per 40 mg capsule, $133.00 per 80 mg capsule),1 adjusted by the dosages received in the LIBRETTO trial (first 28-day cycle: $13,364; subsequent cycles: $11,340). The drug cost of vandetanib was based on a dosage of 300 mg once daily per 28-day cycle and the submitted price as reported in the 2017 pCODR review of vandetanib5 and was adjusted by relative dose intensity (94.9%) adopted from the NICE review of cabozantinib for the treatment of MTC.6 BSC was assumed to be associated with a 1-time drug cost of $1,561. Costs related to screening for RET mutations were not included in the sponsor’s base case.

Table 18: Summary of Key Model Parameters

Parameter

Sponsor’s estimate

Target population

Population growth

1.4% per yeara

Incidence of thyroid cancer

0.023%16

Covered by public drug plans

65%b

Medullary thyroid cancer

2%17

Receive systemic therapy for unresectable or metastatic disease

26%18

Received first-line treatment

19%18

Tested for RET mutation (year 1 / year 2 / year 3)

70% / 80% / 90%b

RET mutation

61.2%19,20

Number of patients eligible for drug under review

Treatment-naive patients (1L)

10 / 12 / 14

Treatment-experienced patients (2L+)

2 / 2 / 3

Market uptake (3 years) (Year 1 / Year 2 / Year 3)

Uptake (reference scenario)

Treatment-naive (1L)

Selpercatinib

0% / 0% / 0%

Vandetanib

100% / 100% / 100%

Treatment-experienced (2L+)

Selpercatinib

0% / 0% / 0%

BSC

100% / 100% / 100%

Uptake (new-drug scenario)

Treatment-naive (1L)

Selpercatinib

75% / 80% / 85%

Vandetanib

25% / 20% / 15%

Treatment-experienced (2L+)

Selpercatinib

100% / 100% / 100%

BSC

0% / 0% / 0%

Mean cost of treatment (per patient)c

Treatment-naive patients (1L)

Selpercatinib

321,861

Vandetanib

55,258

Treatment-experienced patients (2L+)

Selpercatinib

321,861

BSC

1,561

1L = first line; 2L+ = second line or later; BSC = best supportive care.

a1.6% per year for Non-Insured Health Benefits population.

bBased on internal company data.

cBased on mean treatment duration in the sponsor’s pharmacoeconomic base case and incorporates relative dose intensity.

Summary of the Sponsor’s BIA Results

The sponsor estimated the net 3-year budget impact of introducing first-line selpercatinib for the treatment-naive RET-mutant MTC to be $5,040,772 (year 1: $739,822; year 2: $1,698,843; year 3: $2,602,107). For previously treated RET-mutant MTC, the sponsor estimated the 3-year budget impact of introducing second-line selpercatinib to be $1,559,402 (year 1: $277,945; year 2: $534,765; year 3: $746,693). The estimated 3-year impact of introducing selpercatinib for the treatment of all patients with RET-mutant MTC was $6,600,175 (year 1: $1,017,767; year 2: $2,233,607; year 3: $3,348,801).

CADTH Appraisal of the Sponsor’s BIA

CADTH identified several key limitations to the sponsor’s analysis that have notable implications on the results of the BIA:

An additional limitation not considered to be key limitation was poor modelling practices (such as hard coding costs), which made it hard to validate model inputs. A scenario analysis was also conducted to estimate the impact of the inclusion of genetic testing costs.

CADTH Reanalyses of the BIA

CADTH revised the sponsor’s base case by increasing the proportion of patients with RET mutation and updating drug acquisition costs (Table 18).

Table 19: CADTH Revisions to the Submitted BIA

Stepped analysis

Sponsor’s value or assumption

CADTH value or assumption

Corrections to sponsor’s base case

None

Changes to derive the CADTH base case

1. Percentage of MTC patients with a RET mutation

61.2%

90%21

2. Drug acquisition costs

Based on the pharmacoeconomic model (assumed a reduction in drug costs due to reduced dose intensity)

Assumed no reduction in dose intensity (selpercatinib: $14,896 per cycle; vandetanib: $5,553 per cycle)

CADTH base case

Reanalysis 1 + 2

BIA = budget impact analysis; MTC = medullary thyroid cancer.

The results of the CADTH stepwise reanalysis are presented in summary format in Table 19 and a more detailed breakdown is presented in Table 20. Based on the CADTH base case, the budget impact of the reimbursement of selpercatinib for the treatment of RET-mutant MTC is expected to be $2,073,323 in year 1, $4,467,281 in year 2, and $6,654,738 in year 3, with a 3-year total of $13,195,342.

When approved for first line, the budget impact of reimbursing selpercatinib was $1,540,537 in year 1, $1,540,537 in year 2, and $1,540,537 in year 3, for a 3-year total of $10,197,357. In the second line, the budget impact was $532,786 in year 1, $1,028,241 in year 2, and $1,436,958 in year 3, for a 3-year total of $2,997,985.

In the scenario where the proportion of MTC increases, the 3-year budget impact for the RET-mutation population increases to $65,976,710.

Table 20: Summary of the CADTH Reanalyses of the BIA — RET-Mutant MTC

Stepped analysis

Three-year total ($)

Submitted base case

6,600,175

First-line setting

5,040,772

Second-line setting

1,559,402

CADTH reanalysis 1

9,706,140

First-line setting

7,412,901

Second-line setting

2,293,239

CADTH reanalysis 2

8,972,833

First-line setting

6,934,203

Second-line setting

2,038,630

CADTH base case

13,195,342

First-line setting

10,197,357

Second-line setting

2,997,985

CADTH also conducted additional scenario analyses to address remaining uncertainty, using the CADTH base case. Results are provided in Table 21. The scenario analysis involved:

  1. Assuming 100% of patients undergo RET mutation testing in years 2 and 3.

  2. Assuming 10% of patients with thyroid cancer have MTC.

  3. Assuming a 25% increase in the proportion of MTC patients receiving systemic therapy.

  4. Assuming higher uptake of selpercatinib in the first line (100% in all years).

  5. Excluding BSC drug costs.

  6. Including RET mutation testing costs.

  7. Price of selpercatinib reduced by 78%.

Table 21: Detailed Breakdown of the CADTH Reanalyses of the BIA

Stepped analysis

Scenario

Year 0 ($) (current situation)

Year 1 ($)

Year 2 ($)

Year 3 ($)

Three-year totala ($)

Submitted base case

Reference

488,620

567,960

647,806

740,300

1,956,065

New drug

488,620

1,585,727

2,881,413

4,089,100

8,556,240

Budget impact

0

1,017,767

2,233,607

3,348,801

6,600,175

CADTH base case

Reference

767,323

892,315

1,017,711

1,163,027

3,073,052

New drug

767,323

2,965,638

5,484,992

7,817,764

16,268,394

Budget impact

0

2,073,323

4,467,281

6,654,738

13,195,342

CADTH scenario analysis: 100% of patients undergo RET mutation testing

Reference

767,323

892,315

1,243,128

1,310,876

3,446,319

New drug

767,323

2,965,638

6,340,834

8,893,630

18,200,102

Budget impact

0

2,073,323

5,097,707

7,582,754

14,753,784

CADTH scenario analysis: MTC assumed to comprise 10% of TC cases

Reference

3,836,617

4,461,576

5,088,554

5,815,133

15,365,262

New drug

3,836,617

14,828,191

27,424,960

39,088,822

81,341,972

Budget impact

0

10,366,615

22,336,406

33,273,689

65,976,710

CADTH scenario analysis: 25% increase in MTC patients receiving systemic therapy

Reference

959,154

1,115,394

1,272,138

1,453,783

3,841,315

New drug

959,154

3,707,048

6,856,240

9,772,205

20,335,493

Budget impact

0

2,591,654

5,584,102

8,318,422

16,494,178

CADTH scenario analysis: 100% market share of selpercatinib

Reference

767,323

892,315

1,017,711

1,163,027

3,073,052

New drug

767,323

3,479,150

6,472,649

9,036,878

18,988,677

Budget impact

0

2,586,835

5,454,938

7,873,852

15,915,625

CADTH scenario analysis: Excluding BSC drug costs

Reference

762,918

887,848

1,012,534

1,157,122

3,057,504

New drug

762,918

2,965,638

5,484,992

7,817,764

16,268,394

Budget impact

0

2,077,790

4,472,458

6,660,643

13,210,890

CADTH scenario analysis: Including RET mutation testing costs

Reference

767,323

892,315

1,017,711

1,163,027

3,073,052

New drug

767,323

2,972,956

5,493,923

7,828,467

16,295,346

Budget impact

0

2,080,641

4,476,212

6,665,441

13,222,293

CADTH scenario analysis: Price reduction by 78%

Reference

767,323

892,315

1,017,711

1,163,027

3,073,052

New drug

767,323

892,407

1,369,293

1,860,543

4,122,242

Budget impact

0

91

351,583

697,516

1,049,190

BIA = budget impact analysis; BSC = best supportive care; MTC = medullary thyroid cancer, TC = thyroid cancer.

aCombined first-line and second-line subgroups.

Stakeholder Input

Patient Input

CanCertainty

About CanCertainty

The CanCertainty Coalition is the united voice of more than 30 Canadian patient groups, cancer health charities, and caregiver organizations from across the country, joining together with oncologists and cancer care professionals to significantly improve the affordability and accessibility of cancer treatment.

For more information about the CanCertainty Coalition, please visit: https://www.cancertaintyforall.ca/

Information Gathering

Selpercatinib is indicated for patients with thyroid cancer whose tumours have mutations that lead to the fusion of the RET gene with other nearby genes. As an orally administered oncology drug, selpercatinib would not automatically be funded by certain provincial governments. In Ontario and the Atlantic provinces, only individuals over the age of 65 are automatically covered for oral oncology medication. For the small number of patients under 65 (with RET-mutant medullary thyroid cancer) living in these provinces, their diagnosis could lead to severe economic hardships. However, if selpercatinib were to be fully funded for all age groups, patients would instead be able to focus on their treatment and spending time with their family and friends instead of dealing with the added burden of financial hardship and difficulties in accessing treatment.

Our data collection efforts aimed to estimate the number of patients who are at risk of severe financial burden as a result of their diagnosis. To do this, we calculated the number of RET mutant thyroid cancer cases in Canada each year among the under 65 population who do not have private or automatic public prescription drug coverage. Selpercatinib is a novel, highly selective inhibitor of RET kinase1. It is intended to supplant the use of multi-targeted kinase inhibitors that were only marginally affective against RET kinase. Selpercatinib can target diverse RET alterations and has been shown to have anti-tumor activity in the brain.

RET mutations are rare. We estimate that about 495 Canadians are diagnosed with RET fusion-positive thyroid cancer each year (100 with RET mutant medullary thyroid cancer and 395 with RET fusion-positive papillary thyroid cancer). Of these 495 cases, 381 will be under the age of 65. Thyroid cancer disproportionately affects younger individuals. Depending on where these individuals live, their oral oncology medication may not be covered by their provincial government. For the 158 patients under 65 living in British Columbia, Alberta, Saskatchewan, and Manitoba, oral oncology medication is automatically covered. Residents of Ontario and the Atlantic provinces under the age of 65 are not automatically covered for orally administered treatments under public plans. Their route to treatment access is not simple. By our estimations, 29 of these Ontario cancer patients will not have private health insurance. Before they can receive their medication these patients will have to navigate a complicated process of funding applications, approval delays, locating a pharmacy, and waiting for their prescription. They will incur out-of-pocket costs and sizeable portion of their income may go towards their medication. This small number of patients would be unduly impacted by such restrictive treatment funding policies.

RET positive thyroid cancer is a disease that exemplifies the injustice of not providing oral oncology coverage for Canadians under 65. RET mutations are present in a higher proportion of pediatric thyroid cancer cases than among the adult population. These younger patients (and their families) are at risk of financial toxicity if they live in Ontario or the Atlantic provinces. Furthermore, patients who are prescribed selpercatinib will have already been prescribed sorafenib and/or lenvatinib, two oral oncology medications that are also not automatically covered in Ontario and the Atlantic provinces. Throughout the course of their treatment, younger patients and their families could suffer the financial toxicity of paying for three oral oncology medications.

Data Collection

The RET mutation is present in medullary thyroid cancer and differentiated thyroid cancer. Selpercatinib is indicated for both medullary and differentiated thyroid cancers. Papillary thyroid cancer is a type of differentiated thyroid cancer and represents about 85% of thyroid cancers2. The RET mutation is present in about 10% of papillary thyroid cancer cases3. Medullary thyroid cancer represents about 4% of thyroid cancers. It come in two forms, hereditary (25%) and sporadic (75%). RET mutation are present in 95% hereditary medullary thyroid cancer cases and in 40% of sporadic medullary thyroid cancer cases. With these percentages, we estimated the number of yearly thyroid cancer cases with the RET mutation by age and province. We used the thyroid cancer incidence from Statistics Canada to estimate the number of RET mutated thyroid cancer cases (both medullary and papillary) each year by age and province. In other words, this is the estimated number of Canadian residents who will become eligible for selpercatinib each year.

Selpercatinib is indicated for patients who have progressed on a previous treatment. We do not have data on remission rates for patients who have been previously prescribed sorafenib or lenvatinib. We calculated the number of at risk patients based on cancer incidence data alone. Therefore, our calculations are an overestimation of the number of Canadians who will become eligible for selpercatinib. Some patients will have success with their first-line treatment.

Thyroid cancer incidence data was sourced from Statistics Canada in collaboration with the provincial and territorial cancer registries. They provide thyroid cancer data for all of Canada (excluding Quebec) broken down into age groups. We applied the age-specific thyroid cancer incidence rates to the 2018 population demographics of each province to arrive at the number of thyroid cancer cases each year by age and province. From there, we separately applied the percentages of medullary and papillary thyroid cancers to the overall thyroid cancer case numbers. We then applied the specific RET mutation rates to the respective types of thyroid cancer.

We measured “potential financial toxicity” using data on lack of private drug coverage. The Canadian Life and Health Insurance Association provides data on “extended health coverage.” For each province, we extracted the percentage of individuals under the age of 65 without private drug coverage AND without automatic public drug coverage. These province specific percentages were applied to the RET fusion-positive thyroid cancer case rates to arrive at the final estimation: the number of yearly RET fusion-positive thyroid cases among the under 65 population without private or automatic public prescription drug coverage.

Disease Experience

The access problems are so difficult that in many hospitals and cancer centres across Canada, such as those in Ontario, a new type of social worker known as a drug access navigator has been established (and funded) to assist patients and clinicians navigate the byzantine treatment access structures. In Ontario, the organization that supports these navigators is known as the Oncology Drug Access Navigators of Ontario (ODANO). They describe the problem that their association works to resolve as follows: Drugs are an important part of cancer treatment, yet patients often have difficulty accessing coverage for the most effective medicines. The complexity of cancer drug coverage in Canada can overwhelm patients and families. And For example, although cancer drugs administered in hospitals and clinics are often offered free of charge to patients, half of all new cancer drugs are taken at home and, therefore, many are not covered by the public health system. Unfortunately, many of our patients do not have any private insurance. If a patient is fortunate enough to have private coverage, many drug plans require a 20% co-payment, which can quickly become a financial burden to patients on expensive medications.

British Columbia, Alberta, Saskatchewan, Manitoba, Quebec, NWT, Yukon, and Nunavut cover the reimbursement of oral cancer drugs for all in need. Ontario and the Atlantic provinces do not.

In Ontario and Atlantic provinces, with respect to access to approved cancer treatments, there is institutional discrimination against those who are young, uninsured and who have cancer requiring take-home cancer treatment. With 60% of all new cancer drugs being developed with oral formulations, this issue urgently needs to be resolved through policy change. Traditionally, cancer treatments were administered to patients by an IV in the hospital. Over the past 15 or so years, an increasing number of effective cancer treatments can be taken at home by pill or injection. Take-home cancer medications are now a fundamental part of today’s cancer treatments and should be recognized equally within our health care systems. Patients requiring an intravenous treatment can start that medication as soon as needed and don’t face any financial or administrative burdens provided the drug is included on the provincial formulary.

However, when take-home cancer medications are prescribed, patients in Ontario and the Atlantic provinces, who are under 65, and lack adequate private insurance, have to apply to a variety of funding assistance programs and ultimately pay a significant deductible or co-pay from their personal savings. In some cases, the cost to the patient might be as high as $23,400 annually, based upon Nova Scotia’s Family Pharmacare Program. To qualify for assistance programs, patients and their families have to submit significant amounts of personal and financial information and often face weeks of stressful delay in starting their cancer treatment until the paperwork and approvals are resolved.

Even for patients with private drug insurance, the reality is that many face significant co-pays, deductibles or annual/lifetime caps. For example, some private insurance plans have a cap of $2,000 for prescription drugs for the entire year. The majority of take-home cancer drugs cost more than $20,000 per year. Two-tiered pharmacare in Ontario and the Atlantic Provinces discriminates on the basis of age, income, geography, cancer type, and cancer treatment, and is financially ruining many lives.

A survey7 of over 1,600 Nova Scotians, commissioned by the CanCertainty Coalition, demonstrates that drug coverage for cancer patients is a serious and growing problem.

Experiences with Currently Available Treatments

Take-home cancer drugs (THCD) are medications used for the active treatment of cancer and are usually dispensed for administration in the home (e.g., oral chemotherapy). These drugs have become a standard treatment for many cancers and present opportunities for patients, providers, and the health system. However, flaws in our current drug coverage system result in some patients not being able to access these treatments.

The term “financial toxicity” describes the distress and hardship arising from the financial burden of cancer treatment. Even in counties with government funded universal healthcare, financial toxicity is an issue for cancer patients and their families. Financial toxicity comes in many forms: out of pocket costs, lost income, travel expenses etc. Patients may deal with their financial burden by delaying or foregoing care. They may take less medication than prescribed, utilize over-the-counter drugs in place of prescribed medications, decline procedures, and skip appointments in an attempt to defray costs. The combination of high drug prices, particularly of oral targeted anticancer drugs, and increased cost sharing has made patients more vulnerable to medication non-adherence. Patients who are younger, have lower income, and are uninsured appear to be at greater risk of medication non-adherence. Although government funded public healthcare exists in many very high development index countries, financial toxicity is still common among cancer patients and caregivers. The evidence suggests that those with a shorter time since diagnosis, not currently working, and with more severe cancers have higher rates of financial toxicity, including stress and strain.

An unfunded oral oncology drug is financially toxic compared to a funded IV oncology drug. The disease experience of cancer patients that require oral drugs is a dual track of disease and economic hardships. After receiving their diagnosis, deciding on a medication, and dealing with the side effects, patients in Ontario and the Atlantic provinces have to consider the financial side of their diagnosis. “Hearing that you have cancer is devastating. Finding out that you can’t pay for the medication that will make you well is catastrophic. It doesn’t have to be this way”.

The financial side of cancer treatment is unnecessarily burdensome. “When you are going through any kind of sickness, whatever the severity of it, the last thing you should have to worry about is your medication cost” (Ed, Ontario). In addition to dealing with cancer, and not being well enough to work, patients in Ontario and the Atlantic provinces spend days on end, sometimes months, wading through paperwork in order to get approval for coverage of the oral chemotherapy that has kept them alive. Because some cancer treatments are not automatically funded, treatment is delayed for many patients. They wait weeks for government approval before dealing with insurance companies and pharmacies to receive their prescription. Patients often pay out of pocket for the first few weeks of their treatment, which they may not be reimbursed for. “My doctor prescribed a new drug that is not covered by the government therefore I had to find insurance to cover it which costs around $5000.00 a month, I came up with insurance to cover it but I had to pay the pharmacy first then the insurance would reimburse me some time later. My problem I do not have the $5000 to pay out let alone wait till they reimburse me”. “Cancer isn’t fair, but access to treatment should be!”.

Experience with Drug Under Review

CanCertainty’s focus for this submission is on issues related the distress and hardship arising from the financial burdens associated with cancer treatment. If selpercatinib were to be reimbursed for patients with RET fusion-positive thyroid cancer who have progressed on previous treatments, there would be some patients under 65 in Ontario and Atlantic Canada that would face significant financial and administrative barriers in accessing treatment.

Companion Diagnostic Test

N/A

Anything Else?

Equitable Access

We recommend that pCODR, when assessing and reporting on implementation issues with respect to selpercatinib, examine the issues of equitable access across all Canadian jurisdictions.

Safety

With respect to implementation, we believe pCODR should also examine the issue of safety with respect to take-home cancer drugs. From 2006 to 2001, it is estimated that Ontario’s computerized provider entry system, the Oncology Patient Information System (OPIS) prevented 8,500 adverse drug events, 5,000 physician office visits, 750 hospitalizations, 57 deaths, and saved millions in annual healthcare costs. But, this system is only used for only IV Drugs9. As a result, patients requiring take-home cancer drugs (THCD) in Ontario are (currently) subject to significant safety challenges, and health systems are subject to significant annual costs (physician office visits, hospitalizations etc).

In Ontario, dispensing and delivery models for THCD have been documented to be inconsistent and pose serious safety concerns for patients and their families. Some patients receive their medication from hospital pharmacies, some from specialty pharmacies, and some from community pharmacies that lack specialization and training in the handling of toxic cancer medications. This contrasts with the robust guidelines and clear processes that have been developed for intravenous cancer drugs (IVCD) where delivery is more comprehensive, organized, safer and patient-centred than THCD. There are numerous known safety and quality deficits related to the current method of community dispensing of THCD including incorrect dosing and handling, limited monitoring and non-adherence (which can lead to under or overdosing), serious toxicity, morbidity, and mortality. Patient lives and well-being are at stake. Ontario urgently needs to reform its systems for THCD dispensing that embed high-quality, safe practices that recognize the unique aspects of these drugs.

In April 2017, Cancer Care Ontario organized the Oncology Pharmacy Task Force with the mandate to advise Cancer Care Ontario (CCO) on how to enhance the current system for THCD delivery to optimize quality and safety; and subsequently, to deliver a report to the Ministry of Health and Long-Term Care (MOHLTC) based on the findings of the Task Force. The Task Force included representatives from patient advocacy groups, pharmacy and pharmacist associations, regulatory and standard setting organizations, and subject matter experts. On March 25th, 2019 the report was completed and published on the CCO website, but there has been no follow up or action taken to the many important recommendations. The report Enhancing the Delivery of Take-Home Cancer Drugs in Ontario (March 2019) can be found at:

https://www.cancercareontario.ca/sites/ccocancercare/files/guidelines/full/1_CCO_THCD_Report_25Apr2019.pdf

CanCertainty suggests that pCODR examine the issues of safety and dispensing when examining and reporting on issues concerning pan-Canadian implementation of selpercatinib.

Conflict of Interest Declaration for CanCertainty

To maintain the objectivity and credibility of the CADTH reimbursement review process, all participants in the drug review processes must disclose any real, potential, or perceived conflicts of interest. This Patient Group Conflict of Interest Declaration is required for participation. Declarations made do not negate or preclude the use of the patient group input. CADTH may contact your group with further questions, as needed.

Did you receive help from outside your patient group to complete this submission? If yes, please detail the help and who provided it.

This submission was completed exclusively using CanCertainty resources and personnel and contract personnel.

Did you receive help from outside your patient group to collect or analyze data used in this submission? If yes, please detail the help and who provided it.

Data was collected and analyzed using CanCertainty personnel/contract personnel.

List any companies or organizations that have provided your group with financial payment over the past two years AND who may have direct or indirect interest in the drug under review.

No conflicts declared

Canadian Cancer Society and Thyroid Cancer Canada

About the Canadian Cancer Society and Thyroid Cancer Canada

Website Link: https://cancer.ca/en

Our purpose: To unite and inspire all Canadians to take control of cancer.

Our mission: In trusted partnership with donors and volunteers, we improve the lives of all those affected by cancer through world-class research, transformative advocacy, and compassionate support.

We set ourselves apart from other cancer charities by taking a comprehensive approach against cancer. We are also the only national charity that supports all Canadians living with all cancers across the country. We shared our survey to thyroid cancer patients and caregivers through our http://CancerConnection.ca forums as well as through patient panels.

Information Gathering

The Canadian Cancer Society gathered perspectives through distributing a survey to patients and caregivers. We also received two testimonials from staff/board members of Thyroid Cancer Canada who have had thyroid cancer but did not have experience with Retevmo. We received a total of 17 survey responses. Of the 17 survey respondents, none had taken or cared for someone who had taken Retevmo. The data was gathered within the time frame of October 22 – November 10.

Demographic Information for Survey Respondents

Demographic information collected from the survey is displayed below. Please note that not all survey options that were offered are shown within the charts as they are limited to the options respondents actually selected to optimize space in the figures. Responders had the opportunity to select various options for geographic location, age ranges, genders etc., as well as prefer not to answer.

1) Which of the following best describes you?

All 17 survey respondents identified as patients who currently have or previously had thyroid cancer. No caregivers completed the survey.

2) What Province or Territory do you currently reside in?

The majority of respondents resided in Alberta (35%) and Ontario (29%). The other 36% resided in British Columbia, Quebec, Nova Scotia or preferred not to say.

3) How old are you?

The majority of survey respondents were between 40 – 49 years of age (41%). The second largest cohort was 50 -59 years of age (17%). Age brackets 20 -29, 30 – 39, 60 – 69 and 70 -79 made up the rest of the 42% of participants.

4) What is your gender?

The large majority of responders (82%) self-identified as women, while 18% self-identified as men.

Disease Experience

1) How much of an impact do symptoms associated with thyroid cancer have on your day-to-day activities and quality of life? (select all that apply)

The ability to concentrate scored highest as a day-to-day activity where patients experienced difficulty, with eleven responses in the moderate to significant impact range. The ability to exercise was not far behind, with ten moderate to significant impact responses. The ability to work had the next most substantial impact, with seven responses in the moderate to significant range. There were 53 moderate to significant impact options selected across the 17 participants, which indicates that 39% of all responses were in the moderate to significant impact range.

Seven respondents provided further details and answered the question “Specify any other areas of your life that have been impacted and how significant the impact is”. Responders indicated that fatigue, brain fog, mental health, body image, cognitive ability, concerns about the cancer returning, and the regulation of thyroid medications are other issues related to thyroid cancer that are being experienced that impact quality of life. The section titled “Experiences With Currently Available Treatments” in this report delves deeper into impacts and side effects of treatment.

Responses from patients

“The fatigue and number of appointments I have to attend have the most impact”.

“I have brain fog some days and some days my heart races and I don’t feel well”.

“After the surgery I couldn't work for 6 months. I'm not cured, but I don't have any problems working now.” – This quote was translated from French to English.

“Some days after working 8 hours, I'm really tired and just have no energy to do much...those days prevent me from household chores or evening activities”.

“Mental health, body image, cognitive ability. I am extremely exhausted all the time”.

“My mental health”.

“Time I spend worrying of return. It takes my energy away to regulate thyroid meds. It varies daily”.

Experiences With Currently Available Treatments

1) What is the greatest financial barrier related to your treatment(s)?

The most significant financial barriers identified included loss of income due to absence from work (24%) and parking costs (23%). Overall, 71% of all responders reported a financial barrier related to their treatment. One responder selected “other” and further specified that a blood test monitor (testing TSH, T3, T4) was their greatest financial barrier.

2) How is your cancer currently being treated? (Select all that apply)

The majority of responders indicated surgery (29%) was their current line of therapy. The next most common treatment selected was hormone therapy (17%).

3) How much of an impact do the following cancer treatment side effects have on your daily life?

Table 3 below depicts how impactful prevalent cancer treatment side effects were to surveyed thyroid cancer patients. Please note that respondents could indicate “not applicable” if they did not have a specific side effect so “no impact” could indicate the side effect was present at some point, but to such a small degree it did not impact the person’s life. It is also pertinent to note that even if the individual indicated they are currently not receiving treatment (see figure 5), they still experienced side effects from prior cancer treatments.

To measure the side effects that were the most impactful to patients, we combined the total number of responses in the moderate to significant impact range for each side effect. The side effects that impacted this patient group the most included fatigue with twelve (71%) of responses, concentration and focus with eleven (64%) of responses and weight changes with ten (58.5%) of responses in the moderate to significant range.

Other side effects that held over 25% of responses in the moderate to significant range included peripheral neuropathy (41%), diarrhea (36%), hair loss (35.5%), appetite changes (35%), constipation (30%) and pain (29%).

There were a total of 94 responses in the moderate to significant range (32.5% of all responses).

Six respondents noted additional side effects not present in Table 3. and answered the question “If there are any other side effects caused by your current cancer treatment(s), please specify what they are and how significant their impact is on your life”. An important impact of note expressed by half of respondents was related to mental health (mood swings, suicidal thoughts, and feelings of loneliness and fear).

Responses from patients

“Heart palpitations - small impact.”

“Can't seem to lose weight...small impact.”

“I have had my salivary glands affected and now have scar tissue that prevents saliva from excreting properly. As a result I suffer from dry mouth which makes me more susceptible to dental problems.”

“Synthroid Is very difficult to adjust and regulate which leads to emotional ups and downs. I’ve been suicidal through this due to being over medicated and an emotional mess when under medicated.”

“Palpitations, mood swings”

“Isolation of radiation, no one tells you how long to stay away from pets. How lonely it is because no support groups or info given on how to live afterwards with the fear of relapse or clear stages of the cancer.”

4) What improvements would you like to see in new treatments that are not achieved in currently available treatments? For example: effectiveness for relieving certain symptoms or side effects, affordability, ease of use etc.

Seven patients responded to this question. Several issues were highlighted such as the cost of drugs, difficulty regulating drugs, low levels of access to information, long treatment wait times and the experience that their cancer receives less support than other cancers (i.e. lack of attention from physicians as it pertains to thyroid hormone regulation and being seen outside of cancer clinics).

Responses from patients

“I think that if you’ve had a full thyroidectomy due to thyroid cancer, then thyroid meds should be free as well as Thyrogen, if needed for scans.”

“Less wait times for treatments.”

“More information available about what the long term effects of treatment can do.”

“Ease of use, easier to know your levels and adjust medication as needed would be a huge benefit!”

“Easy access to information, easy access to reports from scans, etc.”

“Regulation, I’m so tired constantly at a hyperthyroid amount. Care of doctors this is still cancer. I lost an important organ and I’m just supposed to cope. Be more realistic that this is impacting every day activities and won’t return to normal.”

“I would like to be seen in a cancer clinic rather than be followed outside of the clinic. There is not enough support for thyroid cancer patients.

Anything Else?

Across survey responses, patients frequently echoed similar sentiments. From this patient group, 65% reported having at least one or more moderate to severe impacts on their life due to thyroid cancer. Additionally, 88% of responders reported at least one or more side effects that impact their lives in a moderate to severe way. Side effects of both cancer and its treatment were significant for this group. Furthermore, for patients with experience with RAI/radiation therapy, there were additional concerns such as the impact on salivary glands (and therefore dry mouth and increased risk of dental problems), long term impacts of treatment and isolation associated with radiation.

The regulation of medication was expressed several times as an area of difficulty. This is important as patients who undergo surgery are most often required to take thyroid regulating medications for the rest of their lives.

Patient Testimonials

“In the December of 2017 I was diagnosed with papillary thyroid cancer - the “good” kind with a positive prognosis and a high cure rate. In January 2018 I underwent a full thyroidectomy. After a few months of recovery I was referred to an Endocrinologist and was prescribed both Synthroid and Dessicated medication for thyroid function replacement. It’s been a challenge to find the right combination and maintain the delicate balance of keeping my TSH suppressed (and T3/T4 in check) and the rest of my thyroid (or lack thereof) symptoms at bay. Too much and I’m buzzing like a neon light. I can’t focus. I feel anxious. Too little and I can’t regulate my body temperature properly. I’m lethargic and depressed.

Any adjustments take time and an increase (or decrease) has to be introduced slowly. I wait a few months and I go for more blood work to see what the impact is. I take stock of how I feel. I record my results. But I don’t know what any of it means. When TSH is low but T3 and T4 are normal. Or when nothing has changed but levels start to climb. So I turn to Dr. Google and I’m overwhelmed and I’m lost. There are no definitive answers. No common path to take.

I’ve gained almost 25 lbs since my surgery and even though my thyroid levels are “normal” it is incredibly difficult to lose the weight. At no point did anyone say “this” is how you will feel or that it would be this hard.

We need answers. We need consistency. Thyroid cancer needs to be seen and our stories need to be heard”

“Your scans are clear.

This is what you hear when you’ve had Cancer and go for annual ultrasounds. They scan the part of your body that had cancer along with routine bloodwork to ensure all markers are looking healthy, and there isn’t a chance of re-occurrence. They look for tumour re-growth and scan abnormalities.

I book my scans annually with my doctor and monitor my thyroid levels throughout the year with routine bloodwork. Needles have become routine. I no longer have a thyroid - a vital organ that regulates your temperature, metabolism, energy levels and hormones. It’s what people refer to as your internal furnace or regulator. I had mine removed 7 years ago now and as a result take hormone replacement daily. Without this vital organ it can make things like regulating your weight, your energy levels, your body temperature, your heart rate, and your mood challenging.

In 2014 I was diagnosed with Thyroid Cancer. I was in great physical shape but felt terrible. As someone who was in-tune with my body, I knew something was off. Fast forward 6 years and I get scanned and monitored regularly. Thanks to Canadian healthcare and living in one of the largest cities with the best hospitals in the country - Toronto, this is something very accessible to me. This isn’t always the journey for some. I am also seen by a top endocrinologist as I sought out a team that had a specialization in fertility because yes - a challenge with thyroid function can also mean trouble conceiving.

I work with some of the best doctors in their fields, I sought them out and did my research. Thyroid issues can often mean infertility issues. I was 30 when I got my news. Surely not something I expected so early in life. Seven years ago I got connected with Thyroid Cancer Canada. It’s an organization that helped me get informed and find a new tribe of people going through what I was. Fast forward a few years I am now Board President and help steer the organization. We are growing the small non-profit and turning up the volume on a cause still not mainstream to most.

Take aways? Appreciate good health, honour your body, and listen to it. If something feels off rally a team of experts that might help you. If you’re privileged enough to have those options, recognize that too. Tough times make strong people, and this was just one of the things in my life that gave me more grace, voice and perspective.”

Conflict of Interest Declaration for the Canadian Cancer Society and Thyroid Cancer Canada

To maintain the objectivity and credibility of the CADTH reimbursement review process, all participants in the drug review processes must disclose any real, potential, or perceived conflicts of interest. This Patient Group Conflict of Interest Declaration is required for participation. Declarations made do not negate or preclude the use of the patient group input. CADTH may contact your group with further questions, as needed.

Did you receive help from outside your patient group to complete this submission? If yes, please detail the help and who provided it.

Patients within the network of Thyroid Cancer Canada participated in the survey along with patients within the CCS network. They also provided two testimonials from their staff/board members.

Did you receive help from outside your patient group to collect or analyze data used in this submission? If yes, please detail the help and who provided it.

The network of Thyroid Cancer Canada shared the survey amongst their network of patients. They also provided two testimonials from staff/board members.

No one assisted CCS with the analysis of the survey. CCS was the sole author of this submission.

List any companies or organizations that have provided your group with financial payment over the past two years AND who may have direct or indirect interest in the drug under review.

Eli Lilly: $5,015

Clinician Input

Pediatric Oncology Group of Ontario

About the Pediatric Oncology Group of Ontario

POGO is a collaboration of Ontario’s 5 specialized childhood cancer centres and the official advisor to the Ministry of Health and Long-Term Care on pediatric cancer care and control. This submission represents a collaboration of pediatric cancer clinicians from across the province with membership informed by POGO’s Therapeutic and Technology Advisory Committee (TAC). For more information on POGO, please visit www.pogo.ca

Information Gathering

POGO surveyed the TAC members to identify those with clinical experience and insight into the use of selpercatinib. In turn, interested parties were engaged to collaborate, edit and approve the feedback presented here.

Current Treatments

Describe the current treatment paradigm for the disease

Response: Pediatric thyroid carcinoma is a rare entity. Older adolescents (15 and above) are much more likely to be impacted. Pediatric Differentiated Thyroid Cancers (DTC) carry substantially different clinical, pathologic and molecular characteristics compared to DTC in adults.

Papillary Thyroid Carcinoma (PTC) is by far the most dominant form of DTC in pediatrics. Compared to adult patients with PTC, the rate of regional lymph node involvement and pulmonary metastases is higher. Furthermore, unlike in adult patients, the presence of BRAF mutations is relatively rare in pediatric PTC, whereas RET/PTC rearrangements are more common, particularly in patients under 10 years of age. It is this younger group that most commonly develops distally metastatic disease.

Pediatric DTC is treated by multidisciplinary collaborations that include surgeons, endocrinologists and nuclear medicine professionals. In contrast to most other pediatric malignancies, pediatric oncologists are only rarely involved in the care of these patients.

Following the diagnosis of PTC, the first therapeutic step is surgical resection, usually a total thyroidectomy and potentially central and/or lateral neck dissection. Post-operative staging aims to identify residual disease.

Pediatric patients with iodine avid and unresectable localized or metastatic lesions will normally receive therapy with radioactive iodine (131I) with goal of achieving cure and long-term survival. Repeated administration of radioactive iodine, however, is associated with compromised lung function.

Pediatric MTC is far rarer than DTC. In children ~75% of those with MTC carry an inherited (germline)

RET mutation. The majority of the remaining 25% have tumours driven by somatic RET mutations. Children with a family history undergo prophylactic thyroidectomy and thus avoid malignant transformation. For those without family history, however, disease is often advanced at the time of presentation and may not be amenable to complete resection. Treatment options for metastatic disease include multi-tyrosine kinase inhibitors such as vandetanib and cabozantinib. Both are associated with substantial dose-limiting toxicities in children and have defined, but limited impact on progression-free survival.

Treatment Goals

What are the most important goals that an ideal treatment would address?

Response: DTC in children generally carries a favourable prognosis with death from disease very uncommon. Importantly though, careful attention must be paid to minimizing late effects of therapy, including second malignancy, salivary dysfunction and pulmonary fibrosis.

MTC, once metastatic, has a very low rate of cure. Improved progression-free survival and minimizing off- target effects are priorities for the rare child who merits systemic therapy.

Treatment Gaps (Unmet Needs)

Considering the treatment goals, please describe goals (needs) that are not being met by currently available treatments.

Response: For children with 131I refractory RET-associated disease, current second line therapies such as lenvatinib and sorafenib impact multiple off-target pathways and not surprisingly more toxicity and intolerance.

Response rates are also inferior. The need therefore is to provide effective, well tolerated targeted therapy while minimizing toxicity.

Which patients have the greatest unmet need for an intervention such as the drug under review?

Response: Younger patients with PTC are far more likely to harbour a RET fusion positive tumour and also more likely to have distally-metastatic disease. These young patients are in most need of access to selpercatinib. We are concerned the indication as submitted excludes patients younger than 12 and all children with PTC. This extremely small group of patients is unlikely to be studied specifically, and therefore we strongly suggest they not be excluded from therapy.

For children with metastatic MTC requiring systemic therapy, selpercatinib demonstrates a superior side- effect profile to existing therapies and has equal or superior efficacy.

Place in Therapy

How would the drug under review fit into the current treatment paradigm?

Response: Prior to the advent of selpercatinib, patients that have 131I refractory disease were treated with multikinase inhibitors such as lenvatinib or sorafenib. The non-specific nature of these medications lead to multiple off target toxicities. Selpercatinib represents a more focused and less toxic option and therefore should in our opinion be considered second line after 131I.

Moreover, even among those with 131I-avid disease, multiple rounds of therapy may be required to clear disease. Repeated exposure to radioactive iodine places children at risk for acute and chronic toxicities, including secondary malignancy.

For children with MTC who merit systemic therapy, selpercatinib would replace existing multikinase inhibitors as first-line treatment for progressive, metastatic disease.

Please indicate whether or not it would be appropriate to recommend that patients try other treatments before initiating treatment with the drug under review. Please provide a rationale from your perspective.

Response: 131I is the historical first line therapy following surgery. We support its continued use due to its efficacy and known long term toxicities. We do not feel, however that less specific multikinase agents such as sorafenib and lenvatinib should be offered prior to using selpercatinib, a more targeted agent for those patients with known RET fusions.

For children with MTC, the best chance of cure is comprehensive initial surgery. We continue to advocate this as first-line therapy. For the rare child with residual disease, however, existing therapies (cabozantinib and vandetanib) are associated with inferior response rates and higher toxicities, thus we would advocate selpercatinib as the initial second-line therapy.

A rare but important subset of patients with unresectable tumours may be considered for first line therapy with selpercatinib in a neoadjuvant context to facilitate eventual surgical control.

How would this drug affect the sequencing of therapies for the target condition?

Response: The current stated indication favours use of sorafenib and lenvatinib for children with DTC who have failed RAI. However, in patients with known RET fusions, we feel these therapies should be reserved for those not responding to selpercatinib.

We feel selpercatinib is preferable to other kinase inhibitors (cabozantinib and vandetanib) due to reduced toxicities and favourable response rates for RET-driven MTC.

Which patients would be best suited for treatment with the drug under review?

Response: Young patients with DTC, including those under the age of 12 are more likely to harbour RET fusions and metastatic disease. These patients are likely to be best suited for access to selpercatinib.

Children with MTC with high-volume residual disease following surgery, those with residual disease threatening vital structures or those with progressive disease (either structural or biochemical) that is not surgically resectable, where the tumour is driven by RET mutation, are best suited for access to selpercatinib.

How would patients best suited for treatment with the drug under review be identified?

Response: Pediatric patients with DTC routinely are referred to specialized pediatric care. Pathologic review of tumour samples will include routine molecular analysis including assessment for RET fusions. This testing is routinely available in Ontario. Patients with disease not responsive to 131I should be considered for selpercatinib therapy.

Children with MTC and a post-operative serum calcitonin >150 pg/mL, those with progressive disease and those with residual disease threatening a vital structure would be best suited for treatment. Such patients are typically seen in consultation at a specialized tertiary center and reviewed at tumour boards.

Which patients would be least suitable for treatment with the drug under review?

Response: DTC patients without residual disease, those that have not undergone initial post-operative therapy with 131-I or those without a known RET fusion should not be considered candidates for selpercatinib.

MTC patients without structurally persistent disease (i.e., those with negative imaging) following initial surgery should not be considered candidates for selpercatinib.

Is it possible to identify those patients who are most likely to exhibit a response to treatment with the drug under review?

Response: Routine molecular tumour analysis for RET fusions identifies patients likely to respond to selpercatinib. For children with MTC, presence of either a germline RET mutation will be predictive or for those with normal germline, tumour analysis confirming a somatic RET mutation

What outcomes are used to determine whether a patient is responding to treatment in clinical practice? Are the outcomes used in clinical practice aligned with the outcomes typically used in clinical trials?

Response: Radiologic and biochemical assessment of known residual disease sites allows for the assessment of disease stability or potential improvement.

What would be considered a clinically meaningful response to treatment?

Response: Clinically meaningful response is the reduction and/or resolution of known residual disease based on cross-sectional imaging and tumour markers (thyroglobulin for DTC, calcitonin and CEA for MTC). For patients with milliary lung disease, an objective improvement of respiratory status would also represent clinically meaningful response.

How often should treatment response be assessed?

Response: At minimum, treatment response should be assessed every 3-6 months.

What factors should be considered when deciding to discontinue treatment?

Response: Disease progression in the setting of properly dosed and administered therapy should result in discontinuation of selpercatinib. Significant hypersensitivity not responsive to steroid and dose reduction should also lead to cessation of therapy.

What settings are appropriate for treatment with the drug under review?

Response: Selpercatinib should be administered as an outpatient under the care of a multidisciplinary team experienced in the care of pediatric DTC or MTC.

For non-oncology drugs, is a specialist required to diagnose, treat, and monitor patients who might receive the drug under review? If so, which specialties would be relevant?

Response: Pediatric endocrinology and Head & Neck/Pediatric surgery should be involved in the diagnosis and monitoring of all children with thyroid carcinoma.

Additional Information

Is there any additional information you feel is pertinent to this review?

Response: We are very mindful that the current submitted request (and the recent Health Canada approval) use a lower age cut-off of 12 years old. We are very concerned that this age cut-off does not reflect the burden of disease in young children who are at higher risk of experiencing high burdens of distant metastases. We strongly urge PERC to not limit their considerations to 12 and above, but rather consider younger patients with the same underlying disease and fusion. We think this is crucial to ensure equitable access to all patients who require this therapy. We are concerned that otherwise, this group will be left unaddressed given the relatively low incentive for a pharma submission for this small subset of patients.

Conflict of Interest Declarations

To maintain the objectivity and credibility of the CADTH drug review programs, all participants in the drug review processes must disclose any real, potential, or perceived conflicts of interest. This conflict-of-interest declaration is required for participation. Declarations made do not negate or preclude the use of the clinician group input. CADTH may contact your group with further questions, as needed. Please see the Procedures for CADTH Drug Reimbursement Reviews (section 6.3) for further details.

Did you receive help from outside your clinician group to complete this submission? If yes, please detail the help and who provided it.

No. This document reflects feedback and writing by the group of listed clinicians only.

Did you receive help from outside your clinician group to collect or analyze any information used in this submission? If yes, please detail the help and who provided it.

No. This document reflects feedback and writing by the group of listed clinicians only.

List any companies or organizations that have provided your group with financial payment over the past two years AND who may have direct or indirect interest in the drug under review. Please note that this is required for each clinician that contributed to the input — please add more tables as needed (copy and paste). It is preferred for all declarations to be included in a single document.

Declaration for Clinician 1

Name: Paul Gibson

Position: Pediatric Oncologist, McMaster Children’s Hospital; Associate Medical Director, Pediatric Oncology Group of Ontario

Date: 05-11-2021

Table 1: Conflict of Interest Declaration for Pediatric Oncology Group of Ontario Clinician 1

Company

Check Appropriate Dollar Range

$0 to 5,000

$5,001 to 10,000

$10,001 to 50,000

In excess of $50,000

Bayer Canada

X

Declaration for Clinician 2

Name: Daniel Morgenstern

Position: Staff Oncologist, Hosptial for Sick Children

Date: 03/11/2021

Table 2: Conflict of Interest Declaration for Pediatric Oncology Group of Ontario Clinician 2

Company

Check Appropriate Dollar Range

$0 to 5,000

$5,001 to 10,000

$10,001 to 50,000

In excess of $50,000

Lilly (reimbursement of expenses)

X

EUSA Pharma

X

ymAbs Therapeutics

X

Clarity Pharmaceuticals

X

Boehringer Ingelheim

X

Declaration for Clinician 3

Name: Jonathan D. Wasserman

Position: Staff Endocrinologist

Date: 04/11/2021

Table 3: Conflict of Interest Declaration for Pediatric Oncology Group of Ontario Clinician 3

Company

Check Appropriate Dollar Range

$0 to 5,000

$5,001 to 10,000

$10,001 to 50,000

In excess of $50,000

Bayer Canada

X

Ipsen Pharmaceuticals

X

Declaration for Clinician 4

Name: Sarah Cohen-Gogo

Position: Clinical research fellow, Haematology/Oncology, The Hospital for Sick Children, Toronto

Date: 04-Nov-2021

Table 4: Conflict of Interest Declaration for Pediatric Oncology Group of Ontario Clinician 4

Company

Check Appropriate Dollar Range

$0 to 5,000

$5,001 to 10,000

$10,001 to 50,000

In excess of $50,000

No COI

Ontario Health (Cancer Care Ontario) Head and Neck and Thyroid Cancer Drug Advisory Committee

About Ontario Health (Cancer Care Ontario) Head and Neck and Thyroid Cancer Drug Advisory Committee

OH-CCO’s Drug Advisory Committees provide timely evidence-based clinical and health system guidance on drug-related issues in support of CCO’s mandate, including the Provincial Drug Reimbursement Programs (PDRP) and the Systemic Treatment Program.

Information Gathering

Please describe how you gathered the information included in the submission.

This input was jointly discussed via email and teleconference.

Current Treatments

Describe the current treatment paradigm for the disease

Response

RET-mutant medullary thyroid cancer (adult):

RET fusion-positive differentiated thyroid carcinoma in adult patients:

Treatment Goals

What are the most important goals that an ideal treatment would address?

Response

RET-mutant MTC; RET fusion-positive DTC in adult patients:

Treatment Gaps (Unmet Needs)

Considering the treatment goals, please describe goals (needs) that are not being met by currently available treatments.

Response

RET-mutant MTC (adult):

RET fusion-positive DTC in adult patients

Which patients have the greatest unmet need for an intervention such as the drug under review?

Response

RET-mutant medullary thyroid cancer (adult):

RET fusion-positive differentiated thyroid carcinoma in adult patients:

For both groups of patients, once they progressed on currently available treatments, there are no other treatment options.

Place in Therapy

How would the drug under review fit into the current treatment paradigm?

Response

RET-mutant medullary thyroid cancer (adult):

RET fusion-positive differentiated thyroid carcinoma in adult patients:

Please indicate whether or not it would be appropriate to recommend that patients try other treatments before initiating treatment with the drug under review. Please provide a rationale from your perspective.

Response

RET-mutant medullary thyroid cancer (adult):

RET fusion-positive differentiated thyroid carcinoma in adult patients:

How would this drug affect the sequencing of therapies for the target condition?

Response

RET-mutant medullary thyroid cancer (adult):

RET fusion-positive differentiated thyroid carcinoma in adult patients:

Which patients would be best suited for treatment with the drug under review?

Response: Adults with RET-mutant medullary thyroid cancer or RET fusion-positive differentiated thyroid carcinoma

How would patients best suited for treatment with the drug under review be identified?

Response: In Ontario, RET testing is available. It is included as part of reflex testing on all metastatic thyroid cancer, including sporadic medullary and radio-iodine refractory well differentiated thyroid cancer

Which patients would be least suitable for treatment with the drug under review?

Response: Patients who don’t have RET-mutant MTC or RET-fusion DTC. Patients whose performance status would not allow treatment with selpercatinib.

Is it possible to identify those patients who are most likely to exhibit a response to treatment with the drug under review? If so, how would these patients be identified?

Response: Reflex testing is available in Ontario.

What outcomes are used to determine whether a patient is responding to treatment in clinical practice?

Response: Primary outcome measure included response rate. Secondary outcome measures were PFS and toxicity.

What would be considered a clinically meaningful response to treatment?

Response: Clinically meaningful response to treatment (for both diseases) include reduction in tumor burden (ascertained by clinical assessment and/or imaging) associated with the avoidance, improvement, or resolution of cancer-related symptoms. Often this is also associated with improvement in tumor marker levels for these cancers.

How often should treatment response be assessed?

Response: Every 8-12 weeks for the first 6 months – 1 year is reasonable, then q12 to 16 weeks thereafter, especially in patients who have had an initial response, feel well and have CEA and/or calcitonin decrease; however, specific intervals should not be mandated.

What factors should be considered when deciding to discontinue treatment?

Response: RET-mutant medullary thyroid cancer (adult); RET fusion-positive differentiated thyroid carcinoma in adult patients

What settings are appropriate for treatment with the drug under review?

Response: Community setting (selpercatinib is an oral take-home cancer drug)

For non-oncology drugs, is a specialist required to diagnose, treat, and monitor patients who might receive the drug under review?

Response: NA

Additional Information

Is there any additional information you feel is pertinent to this review?

Response: Although LIBRETTO-001 trial was a phase 1/2 trial, the outcome data is compelling and selpercatinib would be a meaningful treatment option for MTC and DTC patients.

Conflict of Interest Declarations

To maintain the objectivity and credibility of the CADTH drug review programs, all participants in the drug review processes must disclose any real, potential, or perceived conflicts of interest. This conflict of interest declaration is required for participation. Declarations made do not negate or preclude the use of the clinician group input. CADTH may contact your group with further questions, as needed. Please see the Procedures for CADTH Drug Reimbursement Reviews (section 6.3) for further details.

Did you receive help from outside your clinician group to complete this submission? If yes, please detail the help and who provided it.

OH-CCO provided secretariat support to the DAC in completing this input.

Did you receive help from outside your clinician group to collect or analyze any information used in this submission? If yes, please detail the help and who provided it.

No.

List any companies or organizations that have provided your group with financial payment over the past two years AND who may have direct or indirect interest in the drug under review. Please note that this is required for each clinician that contributed to the input — please add more tables as needed (copy and paste). It is preferred for all declarations to be included in a single document.

Declaration for Clinician 1

Name: Dr. Michael Odell

Position: Ontario Cancer Lead; Assistant Professor of Otolaryngology-Head and Neck Surgery

Date: 2-Nov-2021

Table 5: Conflict of Interest Declaration for Ontario Health (Cancer Care Ontario) Head and Neck and Thyroid Cancer Drug Advisory Committee Clinician 1

Company

Check Appropriate Dollar Range

$0 to 5,000

$5,001 to 10,000

$10,001 to 50,000

In excess of $50,000

Eli Lilly – no COI

Declaration for Clinician 2

Name: Dr. Eric Winquist

Position: Medical oncologist

Date: 29-Oct-2021

Table 6: Conflict of Interest Declaration for Ontario Health (Cancer Care Ontario) Head and Neck and Thyroid Cancer Drug Advisory Committee Clinician 2

Company

Check Appropriate Dollar Range

$0 to 5,000

$5,001 to 10,000

$10,001 to 50,000

In excess of $50,000

Local PI on LIBRETTO trial testing selpercatinib in MTC

Declaration for Clinician 3

Name: Dr. Sebastien Hotte

Position: Medical oncologist

Date: 29-Oct-2021

Table 7: Conflict of Interest Declaration for Ontario Health (Cancer Care Ontario) Head and Neck and Thyroid Cancer Drug Advisory Committee Clinician 3

Company

Check Appropriate Dollar Range

$0 to 5,000

$5,001 to 10,000

$10,001 to 50,000

In excess of $50,000

Eli Lilly – no COI

Declaration for Clinician 4

Name: Dr. Stephanie Brule

Position: Medical oncologist

Date: 05-Nov-2021

Table 8: Conflict of Interest Declaration for Ontario Health (Cancer Care Ontario) Head and Neck and Thyroid Cancer Drug Advisory Committee Clinician 4

Company

Check Appropriate Dollar Range

$0 to 5,000

$5,001 to 10,000

$10,001 to 50,000

In excess of $50,000

Eli Lilly – no COI