Sponsor: Eli Lilly Canada Inc.
Therapeutic area: Thyroid cancer
This multi-part report includes:
AE
adverse event
ALT
alanine transaminase
AST
aspartate transaminase
AUC
area under the concentration versus time curve
CBR
clinical benefit rate
CCS
Canadian Cancer Society
CI
confidence interval
CNS
central nervous system
CR
complete response
DLT
dose-limiting toxicity
DOR
duration of response
DTC
differentiated thyroid cancer
ECG
electrocardiogram
ECOG PS
Eastern Cooperative Oncology Group Performance Status
FTC
follicular thyroid cancer
HR
hazard ratio
HRQoL
health-related quality of life
IQR
interquartile range
IRC
independent review committee
ITC
indirect treatment comparison
ITT
intention to treat
MKI
multikinase inhibitor
MTC
medullary thyroid cancer
MTD
maximum tolerated dose
NSCLC
non–small cell lung cancer
ORR
objective response rate
OS
overall survival
PFS
progression-free survival
PK
pharmacokinetic
PR
partial response
PRO
patient-reported outcome
PTC
papillary thyroid cancer
RANO
Response Assessment in Neuro-Oncology Criteria
RECIST 1.1
Response Evaluation Criteria in Solid Tumors Version 1.1
RP2D
recommended phase II dose
RTK
receptor tyrosine kinase
An overview of the submission details for the drug under review is provided in Table 1.
Item | Description |
|---|---|
Drug product | Selpercatinib (Retevmo) 40 and 80 mg capsules, oral |
Indication | Adult patients with RET fusion–positive differentiated thyroid carcinoma with advanced or metastatic disease (not amenable to surgery or radioactive iodine therapy) following prior treatment with sorafenib and/or lenvatinib |
Reimbursement request | As per indication |
Health Canada approval status | NOC/c |
Health Canada review pathway | Advance consideration under NOC/c |
NOC date | June 15, 2021 |
Sponsor | Eli Lilly Canada Inc. |
NOC = Notice of Compliance; NOC/c = Notice of Compliance with Conditions.
Thyroid cancer is 1 of the most common diagnosed cancers in Canada.1,2 Approximately 8,200 new cases of thyroid cancer will be diagnosed in Canadians in 2019 and about 230 will die from it.3 For 2020, the incidence of thyroid cancer in Canada is estimated to be 23 per 100,000 patients, or about 8,600 new cases.4
Thyroid cancer can originate from either thyroid follicular cells or parafollicular cells (c cells). Thyroid cancers arising from follicular cells include differentiated thyroid cancer (DTC, which groups papillary thyroid cancer [PTC], follicular thyroid cancer [FTC], and Hurthle cell cancer), poorly DTC, and anaplastic thyroid cancer. Among all types of thyroid cancer, DTC is the most common, accounting for more than 95% of cases.5,6
Localized and well-differentiated tumours are usually curable with total thyroidectomy or lobectomy, followed by postoperative treatment with radioactive iodine (RAI) therapy – for patients at high risk of persistent disease or disease recurrence after total thyroidectomy. Up to 30% of patients with DTC may have recurrence of disease, and 60% of these recurrences occur within the first decade after initial therapy. In patients with primary or secondary radioiodine-refractory thyroid carcinoma, the prognosis becomes significantly worse.7
Diagnosis is based on physical examination and history, neck ultrasound and ultrasound-guided fine-needle aspiration cytology.8 Mutations and translocations have been implicated in the genetic basis of most thyroid cancers including the BRAF gene, RAS proto-oncogene, translocation in PAX8–peroxisome proliferator-activated receptor gamma gene, among others.6 Approximately 10 to 15% of thyroid cancer patients develop distant metastases,2,9,10 and prognosis for radioiodine-resistant cases is poor (estimated median survival time of 2.5 to 3.5 years).11 The overall mortality rates 5 and 10 years after a diagnosis of distant metastases are 65% and 75%, respectively.2,10 Early diagnosis and early appropriate surgical treatment are considered to positively affect the prognosis of these patients.
The treatment goals are aimed at a cure, improved survival, delayed disease progression, and improved health-related quality of life (HRQoL).11 In Canada, the only approved drug for progressive metastatic radioiodine-resistant thyroid cancer is lenvatinib,12 an antineoplastic agent that belongs to the family of receptor tyrosine kinase (RTK) inhibitors; however, lenvatinib is associated with frequent adverse effects that often necessitate dose reductions and sometimes discontinuation.7,13 Once patients progress on currently available therapies, or if lenvatinib has to be discontinued due to side effects, there are no further best options. Clinical experts consulted by CADTH consider that an ideal treatment for patients with DTC should reduce treatment-related toxicities while increasing survival and improving HRQoL.
Selpercatinib (Retevmo or LOXO-292) in the form of 40 mg and 80 mg oral capsules, is a selective, competitive small molecule inhibitor of the RET receptor. Selpercatinib is indicated as monotherapy for the treatment of RET DTC in adult patients who test positive for fusion of the RET gene or RET proto-oncogene with advanced or metastatic DTC (not amenable to surgery or radioactive iodine therapy) following prior treatment with sorafenib and/or lenvatinib. The sponsor’s reimbursement request for this submission is the same as for the indication.
The information in this section is a summary of input provided by the patient groups who responded to CADTH’s call for patient input and from clinical experts consulted by CADTH for the purpose of this review.
Input was obtained from 2 patient groups: the CanCertainty Coalition and Canadian Cancer Society (CCS) with Thyroid Cancer Canada. Raw patient input is presented in the Stakeholder Input section. At the time of the call for patient input, input regarding indications for both medullary thyroid cancer (MTC) and DTC was collected. Input therefore may include overall information for both MTC and DTC indications.
The CanCertainty Coalition, which is composed of more than 30 Canadian patient groups, caregiver organizations, and charities, as well as oncologists and cancer care professionals, strives to improve the accessibility of cancer treatment. The group estimates that about 495 people in Canada are diagnosed with RET fusion–positive thyroid cancer each year (100 with RET-mutant MTC and 395 with RET fusion–positive PTC). The group states that a cancer diagnosis can lead to financial hardships, particularly when the patient does not have private health insurance. Even though multiple programs support individuals with high drug costs, there are administrative barriers in many provinces and territories. As a result, patients often face weeks of delay in starting cancer treatments.
The CCS conducts research and advocates for and supports patients living with cancer. The society’s patient panels and networks provided survey results from patients with thyroid cancer. In addition, Thyroid Cancer Canada’s patient networks submitted survey results and 2 testimonials from staff and board members who have had thyroid cancer. A total of 17 survey responses were collected across Canada between October 22 and November 10, 2021. None of the respondents had direct or indirect experiences with selpercatinib. Patients living with thyroid cancer described issues that interfere with daily work and life, such as fatigue, brain fog, mental health, body image, cognitive ability, concerns about cancer returning, and regulation of thyroid medications. Overall, 71% reported a financial barrier to treatments, particularly blood tests and drug costs. Patients responded that they would like to see improvements in new treatments regarding cost, access, and support to improve their quality of life.
The clinical experts consulted by CADTH agreed that there is an unmet need for drugs that are better tolerated with improved safety profiles that can be used in patients with RET fusion–positive thyroid cancer, who, after surgery and RAI therapy, have very few options. Treatment goals are improving overall survival (OS), progression-free survival (PFS), and HRQoL by controlling symptoms such as diarrhea and flushing, minimizing adverse effects of treatments, and increasing work and life productivity. The experts agreed that selpercatinib would be an appropriate therapy for RET-driven thyroid malignancies, including as first-line therapy. There is currently only 1 approved and funded therapy (lenvatinib) in Canada, and the experts noted that selpercatinib is expected to cause a shift in the current treatment paradigm.
The clinical experts consider that patients with RET fusion–positive thyroid cancer that cannot be managed or cured by locoregional (surgical) interventions and RAI therapy and experiencing or expected to experience symptomatic disease progression in the near future are the most likely to benefit from the use of selpercatinib. The experts did not identify specific baseline characteristics or variables of prognostic value and noted that patient responses are unlikely to differ based on any disease characteristics (e.g., presence or absence of certain symptoms or stage of disease).
The clinical experts suggested that patients need to be screened for RET mutations and rearrangements with locally available comprehensive molecular tests, which should be available in institutions treating patients with thyroid cancer.
Patients should be assessed to measure response or stabilization of the disease, based on clinical grounds and radiological examinations such as Response Evaluation Criteria in Solid Tumors criteria, number and severity of symptoms, and PFS. All these measurements align closely with clinical trial end points. Improvement in survival, PFS, reduction in frequency and severity of symptoms (e.g., diarrhea) will be used to measure an adequate response, approximately every 3 to 6 months. Deterioration of symptoms, functional status, radiological evidence of disease progression (together with other clinical criteria), and unacceptable toxicity from treatment are among the issues that could be used to determine whether to discontinue treatment on a case-by-case basis.
The experts stated that patients should only receive selpercatinib from clinicians with experience in treating thyroid cancer in specialty outpatient clinics. Targeted therapies can have significant toxicity and related harms.
This section was prepared by CADTH based on the input from clinician groups. The full clinician group input is included in the Stakeholder Input section.
One clinician group input relevant to the indication under review was received: the Ontario Health (Cancer Care Ontario) Head and Neck and Thyroid Cancer Drug Advisory Committee, which gathered input from 4 clinicians. Overall, the clinician group agreed with the clinical experts consulted by CADTH.
The clinical group stated that PFS was the most important treatment goal. For radioactive iodine–refractory differential thyroid cancer (RAIR-DTC), lenvatinib is the only option currently funded and approved. Once patients progress on currently available therapies, there is no other option. Cancer Care Ontario’s input explained that selpercatinib will fill a gap as an additional line of treatment for previously treated patients. This opinion differed slightly from that of the clinical experts consulted by CADTH in that the latter considered selpercatinib to be “line agnostic,” and that the desirable effects of selpercatinib as a first-line treatment can outweigh the limitations of the evidence.
The groups stated that, to identify eligible patients, RET testing is available in Ontario as part of reflex testing on RAIR-DTC. Response to selpercatinib would be measured primarily by response rates while addressing other key outcomes such as PFS and toxicity. Clinically meaningful response to treatment can be determined by reduction in tumour burden based on clinical assessment and/or imaging, cancer-related symptoms, and tumour-marker levels. Treatment with selpercatinib should be re-assessed every 8 to 12 weeks for the first 6 months, at 1 year, then every 12 to 16 weeks thereafter, particularly in patients who had initial responses, feel well, and have reduced carcinoembryonic antigen and/or calcitonin levels. However, specific intervals should not be mandated. In case of a lack of response and/or if treatment-related toxicities emerge, selpercatinib should be discontinued. As an oral, take-home cancer drug (THCD), selpercatinib is suitable for administration in a community setting.
The drug programs identified relevant implementation issues to be addressed through the CADTH’s reimbursement review process. Table 5 provides more details.
In terms of considerations for initiation of therapy, 3 main implementation questions were highlighted. First, as the requested reimbursement is for patients who have disease that is “not amenable to radio-active iodine therapy (RAI)” the clinical experts considered it reasonable to assume that “not amenable to surgery or radio-active iodine” includes patients who are refractory to RAI and/or unable to undergo surgery, and they preferred this term. Second, on the question of whether patients who are intolerant to first-line sorafenib or lenvatinib should be able to receive selpercatinib, the experts emphasized that sorafenib is not approved in Canada and that patients in this category should be able to receive selpercatinib. The third question concerned the efficacy of selpercatinib in different subtypes of DTC. The experts noted that the efficacy of selpercatinib should be similar across different subtypes.
On the issue of generalizability, the experts considered whether all patients with DTC should be tested for RET fusions. They concluded that only those who are RAI-resistant should be tested. Driver mutations are usually mutually exclusive.
One clinical study, LIBRETTO-001, is included in this report. This is an ongoing, multicentre, open-label, phase I and II, single-arm study of oral selpercatinib (LOXO-292) in patients with advanced solid tumours, including RET fusion–positive solid tumours, MTC, and other tumours with RET activation. The focus of this CADTH report is on RET fusion–positive DTC in adult patients with advanced or metastatic disease (not amenable to surgery or radioactive iodine therapy) following prior treatment with sorafenib and/or lenvatinib. The sponsor used 2 different cut-off dates: June 17, 2019, for FDA and European Medicines Agency submissions, and December 16, 2019, for additional data to support the FDA submission. Data with a cut-off of March 30, 2020, are also described. The main analyses of efficacy are presented in this report with a data cut-off date of December 16, 2019, and a pre- planned primary analysis set is also described. An additional cut-off date of March 30, 2020, was provided by the sponsor and is also described in this report.
There were 2 main phases in the LIBRETTO-001 study: phase I was the dose-escalation phase and phase II was the dose-expansion phase. For both phases, patients were to be enrolled in 1 of 5 phase II cohorts to characterize the safety and efficacy of selpercatinib in specific RET abnormalities. This CADTH review focuses on the thyroid cancer population obtained from cohort 1.
For phase I, the primary objective of the study was to determine the maximum tolerated dose (MTD) and recommended phase II dose (RP2D) of selpercatinib. For phase II, the primary objective was to assess, for each expansion cohort, the antitumour activity of selpercatinib by determining an objective response rate (ORR). Secondary objectives for phase II included best change in tumour size from baseline, duration of response (DOR), central nervous system (CNS) ORR, CNS DOR, time to any and best response, clinical benefit rate (CBR), PFS, OS, the safety and tolerability of selpercatinib, and characterization of the pharmacokinetic (PK) properties. Exploratory objectives were the PK data and collection of patient-reported outcome (PRO) data to explore disease-related symptoms and HRQoL.
Patients in the previously treated RET fusion–positive thyroid cancer population with a data cut-off date of December 16, 2020 (n = 19) had a mean age of 55.9 years, all were older than 18 years of age, and nearly half of them (n = 10) were between 45 and 75 years old. Most patients had an Eastern Cooperative Oncology Group Performance Status (ECOG PS) of 0 or 1, with only 2 (10.5%) presenting with an ECOG PS of 2, with an average of ||| |||||| since diagnosis. All patients had history of metastatic disease. All 19 patients had received prior therapy, with |||| receiving lenvatinib, and |||| sorafenib.
The population of previously treated patients with RET fusion–positive thyroid cancer from the LIBRETTO-001 study (cut-off date of December 16, 2019), had a median duration of follow-up of |||| |||||| |||||||||||||| ||||| || |||| || |||| ||||||| ||| ||| |||||| || |||||||| ||| ||| ||||||| |||||| |||||| ||| |||||| || ||||| |||| |||| ||| || ||| |||||||||| ||| ||||| |||||||||| || |||||||| with a range that went from the original ||| || |||| ||||||. Among the 19 patients, the rate of survival at 12 months or more was ||||| || ||| |||||||||| |||| || |||| || |||||. At the March 30, 2020, data cut-off, |||||| || ||| |||| |||||| ||||| | |||||| ||||||||| || |||| ||||||. The 1-year OS was ||||| and remained consistent after the previous data cut-off.
For PFS (cut-off date of December 16, 2019), the median duration of follow-up was 13.7 months |||| || |||| || ||||| and the median for PFS was 20.1 |||||| |||| ||||||| The duration of PFS of 12 months or more was |||| || | |||||||| ||||||| of the previously treated population. For the cut-off date of March 30, 2020, the duration of PFS was of 20.07 months (range = 3.5 to 30.2 or more) among the 22 previously treated patients, with a median duration of follow-up of 16.49 months (IQR = 10.9 to 27.2 months). PFS of 12 months or more was seen in 15 patients (68.6%) of the population.
The percentage of patients reaching an ORR for the previously treated RET fusion–positive thyroid cancer population at the cut-off date of December 16, 2019, was 78.9% (95% confidence interval [CI], 54.4 to 93.9) or 15 patients of the 19 included. For the cut-off date of March 30, 2020, the ORR was 77.3% (95% CI, 54.6 to 92.2).
As the December 16, 2019, cut-off date in the previously treated RET fusion–positive thyroid cancer population, the DOR had a median follow-up of 17.5 months |||| |||| || ||||| and the median DOR was 18.4 months |||||| || ||| || ||| |||||||. For the cut-off date of March 30, 2020, among the 22 patients included, the DOR had a median follow-up of 20.27 months (IQR = 12.6 to 25.4), and a median DOR of 18.43 months (range = 1.9 to 26.7 months). A total of | |||||||| ||||||| in the December 16, 2019, cut-off date reached a DOR for more than 12 months, while this occurred in 10 patients (58.8%) of the 30 March 2020 cut-off date.
Overall, ORR, PFS, and OS effect estimates were consistent between the December 16, 2019, and March 30, 2020, data cut-offs.
A total of |||| patients within the RET fusion–positive thyroid cancer population were included in the safety analysis for the data cut-off date of December 16, 2019 (all patients so far included and receiving at least 1 dose of selpercatinib). The most commonly reported adverse events (AEs) (> 20% of patients with at least 1 of these) included dry mouth, hypertension, diarrhea, constipation, fatigue, headache, peripheral edema, nausea, increased aspartate transaminase (AST) and/or alanine transaminase (ALT) levels, and abdominal pain. At a later cut-off date of March 2020, 42 patients were included in the safety analysis set. All 42 had at least 1 AE. Harm events were similar in distribution to the those presented in at the December 16, 2019, data cut-off. A total of || |||||||| ||||||| presented 1 serious AE, with ||| || ||||| || |||||||| with a serious AE related to selpercatinib. Of || |||||||| |||| ||||| | || | |||| || |||| ||||||| || |||||||||||||. No patient had fatal AEs that were considered related to the study drug.
Harms of special interest stated in the protocol for this review included diarrhea, bleeding, hepatotoxicity (AST and/or ALT increase), electrocardiogram (ECG) corrected QT interval prolongation, hypertension, and photosensitivity. Liver enzymes elevations occurred in | ||| | ||||||||, for AST and ALT respectively, of the December 16, 2019, cut-off date. Hypertension was reported in || ||||||| of patients. Diarrhea was present in || ||||||| of patients at any point, and ECG QT prolongation occurred in |||| patients. For the cut-off date March 30, 2020, additional safety data demonstrated similar results for hypertension (18 patients [42.9%]), diarrhea (16 [38.1%]), increased ALT (10 [23.8%]), increased AST (9 [21.4%]), ECG QT prolonged (4 [9.5%]), and |||||||||||||||| || ||||||||
Table 2: Summary of Key Results From the RET Fusion–Positive TC Previously Treated Populationa in the LIBRETTO-001 Study
Variable | Cut-off of December 16, 2019 (N = 19) | Cut-off of March 30, 2020 (N = 22) |
|---|---|---|
Survival status — alive, n (%) | || |||||| | NR |
Overall survival | ||
Duration of overall survival (months) — median (range) | |||||||| ||||| | 27.2 (6.2+ to 30.8+) |
Duration of follow-up (months) Median (IQR) | ||||||||||| ||||| | 19.8 (13.2 to 28.3) |
Rate (%) of overall survival of 12 months or more (95% CI b) | |||| ||||||| ||||| | 95.2 (70.7 to 99.3) |
Progression-free survival | ||
Duration of progression-free survival (months)c — median (range) | 20.1 ||||| |||||| | 20.07 (3.5 to 30.2+) |
Duration of follow-up (months) Median (IQR) | 13.7 |||||| ||||| | 16.49 (10.9 to 27.2) |
Duration of progression-free survival by 6-month interval (n, %) | ||
< 6 months | | |||||||| |||||||| |||||| || |||||| || |||||| | NR |
≥ 6 to 12 months | | |||||||| |||||||| |||||| || |||||| || |||||| | NR |
≥ 12 to 18 months | | |||||||| |||||||| |||||| || |||||| || |||||| | NR |
≥ 18 to 24 months | | |||||||| |||||||| |||||| || |||||| || |||||| | NR |
≥ 24 months | | |||||||| |||||||| |||||| || |||||| || |||||| | NR |
Rate of PFS, n, (% [95%CI]) | ||
6 months or more | || ||||| |||||| |||||| | 21 (95.5 [71.9 to 99.3]) |
12 months or more | 12 (64.4 [37.0 to 82.3]) | 15 (68.6 [42.7 to 84.6]) |
18 months or more | ||||| | 11 (52.3 [25.2 to 73.7]) |
24 months or more | ||||| | 9 (41.8 [15.7 to 66.3]) |
Objective response rate (CR plus PR)a,b | ||
Patients, N (%) | 15 (78.9) | 17 (77.3) |
95% CIb | 54.4, 93.9 | 54.6 to 92.2 |
Duration of responsec | ||
Duration of response (months), median (range)c | 18.4 ||||| |||||| | 18.43 (1.9 to 26.7) |
Follow-up (months), Median (IQR) | 17.5 |||||| ||||| | 20.27 (12.6 to 25.4) |
Duration of response by 6-month interval (n, %) | ||
< 6 months | | |||||||| |||||| || |||||| || |||||||| ||||| | 4 (23.5) |
≥ 6 to 12 months | | |||||||| |||||| || |||||| || |||||||| ||||| | 3 (17.6) |
≥ 12 to 18 months | | |||||||| |||||| || |||||| || |||||||| ||||| | 5 (29.4) |
≥ 18 to 24 months | | |||||||| |||||| || |||||| || |||||||| ||||| | 3 (17.6) |
≥ 24 months | | |||||||| |||||| || |||||| || |||||||| ||||| | 2 (11.8) |
+= censored observation; CI = confidence interval; CR = complete response; IQR = interquartile range; NE = not estimable; NR = not reported; PR = partial response.
Note: All end points were based on independent review committee assessments.
aObjective response rate (%) is defined as the proportion of patients with best overall response of confirmed CR, or PR. Response was confirmed by a repeat assessment at no less than 28 days.
bThe 95% confidence intervals were calculated using the Clopper-Pearson method.
cEstimate based on Kaplan–Meier method.
Source: Clinical Study Report for LIBRETTO-001.14
Table 3: Summary of Harms From the LIBRETTO-001 Trial
Most common adverse eventsa | RET fusion–positive TC n (%) ||| ||| |
|---|---|
Dry mouth | || |||||| |
Fatigue | || |||||| |
Hypertension | || |||||| |
Constipation | || |||||| |
Diarrhea | || |||||| |
Nausea | || |||||| |
Increased AST | | |||||| |
Headache | | |||||| |
Vomiting | | |||||| |
Increased ALT | | |||||| |
Rash | | |||||| |
Abdominal pain | | |||||| |
Arthralgia | | |||||| |
Cough | | |||||| |
Dysphonia | | |||||| |
Pyrexia | | |||||| |
Thrombocytopenia | | |||||| |
Back pain | | |||||| |
Dysphagia | | |||||| |
Hypocalcemia | | |||||| |
Myalgia | | |||||| |
Oropharyngeal pain | | |||||| |
Adverse events of special interest | |
Hypertension | || |||||| |
Diarrhea | || |||||| |
Increased ALT | | |||||| |
Increased AST | | |||||| |
Prolonged ECG QT | | |||||| |
Photosensitivity | | ||||| |
ALT = alanine transaminase; AST = aspartate transaminase; ECG = electrocardiogram.
Note: Cut-off date of December 19, 2019.
Source: Clinical Study Report for LIBRETTO-001.14
The main limitation from the LIBRETTO-001 study is its single-arm, open-label design. As such, the study is descriptive in nature and it does not formally evaluate the primary or secondary end points (e.g., ORR, DOR, OS, or PFS) with adjustments for multiple comparisons. These limitations stem from the single-arm design and lack of comparator groups, and they limit the ability to estimate relative effects of selpercatinib treatment with certainty. Although the primary analysis was based on a blinded, central independent review committee (IRC), the open-label study design introduced bias due to measurements of subjective outcomes. The clinical experts and CADTH acknowledged that the uncertainty in this body of evidence with respect to the context of scarcity of comparative (randomized) evidence reflects the challenges of conducting phase III studies in rare and indolent conditions such as RET fusion–positive thyroid cancer.
The small sample size for the previously treated RET fusion–positive thyroid cancer population (n = 19 and n = 22 in the December 2019 and March 2020 groups, respectively) created uncertainty due to imprecision of the data. The small sample size also precludes the exploration or potential subgroup effects for the DTC populations. Overall, only descriptive analyses can be used at this time due to lack of formal hypothesis testing in the previously treated RET fusion–positive thyroid cancer population. Similarly, due to the challenges commonly faced in rare and indolent conditions, no HRQoL outcomes were reported in this population. While the majority of the population with thyroid cancer has a DTC (PTC), few patients with Hurthle cell carcinoma or poorly differentiated and anaplastic histologies were included, further contributing to the small size of the DTC population and uncertainty in the results for the DTC population.
Overall, the baseline characteristics of the population included in the LIBRETTO-001 study were representative of the population of patients with RET fusion–positive thyroid cancer seen in Canadian clinical practice. Age, ECOG PS, initial disease stage, cancer history, RET mutation type, and prior therapies were similar to those expected in clinical practice. The clinical experts did not consider any of these variables to be a concern for applicability. Most patients had a good baseline performance status with a small number of patients with an ECOG PS of 2 or higher, suggesting that the included population might be healthier than those in Canadian clinical practice; however, clinical experts did not consider it highly different from what is expected. All outcomes measured in the LIBRETTO-001 study and reported in this review (OS, ORR, and PFS) are of clinical relevance and, according to the clinical experts, important for patients and well known and used by clinicians in Canada. The only concern regarding limitations of the follow-up was that the study period may have been too short for assessing longer periods of observations in those patients continuing the study and the overall survival.
The sponsor-submitted indirect treatment comparison (ITC) included a systematic review and used a naive comparison to evaluate the relative clinical efficacy of selpercatinib to lenvatinib, sorafenib, and placebo for the treatment advanced RET mutation–positive thyroid cancer (DTC). Three outcomes were analyzed: OS, PFS, and ORR.
The sponsor-submitted ITC had several limitations including not using an adjusted ITC due to patient incomparability between the selected trials and the lack of data on several outcomes of interest, including OS, PFS, and ORR for some of the selected trials. Given these limitations and the available evidence it is not possible to make any conclusions about the efficacy of selpercatinib versus lenvatinib, sorafenib, or placebo in patients with RET fusion–positive DTC.
CADTH identified 2 relevant ongoing studies; LIBRETTO-321 (phase II conducted in China), and LIBRETTO-121 (phase I and II in a pediatric population). No data are available for either study at this time but they are expected to be completed by 2025 and 2024, respectively.
Evidence from a single-arm, open-label, unblinded study (LIBRETTO-001) suggests that treatment with selpercatinib is associated with survival and response end points that were considered meaningful to both patients and clinicians (OS, PFS, ORR, and DOR) when compared to typical effects and clinical evolution observed by clinical experts among patients with RET fusion–positive thyroid cancer. Overall, the clinical experts described the harms and safety profile of selpercatinib as better than the undesirable effects usually seen in clinical practice with lenvatinib or standard of care.
However, major limitations generate uncertainty and make it difficult to draw conclusions based on the presented effect estimates due to immature data, lack of comparative evidence, a high risk of bias (no blinding, attrition), no adjustment for multiple comparisons, and imprecision (small sample size), with no reports about HRQoL end points.
Evidence from a naive comparison of selpercatinib to lenvatinib, sorafenib, or placebo in a sponsor-submitted ITC is also associated with major limitations due to residual confounding and heterogeneity among included populations, making the available evidence unreliable for drawing conclusions about the efficacy of selpercatinib in RET fusion–positive DTC.
Overall, while selpercatinib is associated with meaningful survival and response outcomes, uncertainty remains about the clinical benefit when assessed against relevant comparators.
Thyroid cancer is 1 of the most common diagnosed cancers in Canada and the world. Although it accounts for less than 1% of all human tumours, it is considered the most common endocrine malignancy and the fifth most common cancer in women.1,2 An estimated 8,200 new cases of thyroid cancer will be diagnosed in Canadians in 2019, and about 230 patients will die from it.3 For 2020, the incidence of thyroid cancer in Canada is estimated to be 23 per 100,000 patients, or about 8,600 new cases.4
Thyroid cancer can originate in either thyroid follicular cells or parafollicular cells (c cells). MTC originates from parafollicular cells, while thyroid cancers arising from follicular cells include DTC, which groups together PTC, FTC, and Hurthle cell cancer; poorly differentiated thyroid cancer; and anaplastic thyroid cancer. Among all types of thyroid cancer, DTC is the most common, accounting for more than 95% of cases.5,6
Localized and well-differentiated tumours are usually curable with total thyroidectomy or lobectomy, followed by post-operative treatment with RAI therapy — for patients at high risk of persistent disease or disease recurrence after total thyroidectomy. Up to 30% of patients with DTC may experience a recurrence of disease, with 60% of these recurrences occurring within the first decade after initial therapy. In patients with primary or secondary RAIR-DTC, the prognosis becomes significantly worse.7
Diagnosis is based on a physical examination and history, neck ultrasound, and ultrasound-guided fine-needle aspiration cytology. Levels of calcitonin are helpful to rule out MTC, particularly with levels above 100 pg/mL.8 Mutations and translocations in the genes coding the mitogen-activated protein kinase cellular signalling pathway have been implicated in the genetic basis of most thyroid cancers. Some of these mutations include the point mutation in the BRAF gene leading to PTC and PTC-associated anaplastic thyroid cancer. In FTC, mutations in RAS proto-oncogenes are the most common (40% to 50%) and translocation in the PAX8– peroxisome proliferator-activated receptor gamma gene has been identified in approximately 30% to 35% of FTC cases.6
Approximately 10% to 15% of thyroid cancer patients develop distant metastases.2,9,10 Prognosis for radioiodine-resistant thyroid cancer with distant metastases is poor, with an estimated median survival time of about 2.5 to 3.5 years.11 The overall mortality rates 5 and 10 years after diagnosis of distant metastases are 65% and 75%, respectively.2,10 Early diagnosis and early appropriate surgical treatment can positively affect the prognosis of these patients.
In patients with DTC, early diagnosis and surgical therapy with total thyroidectomy, resection of local and regional metastases followed by RAI therapy is the basis for initial treatment and possibility of a cure.6 In rare cases of RAI-refractory tumours, additional options include strict suppression of thyroid-stimulating hormone and external local radiotherapy.11
The treatment goals in patients with DTC are aimed at a cure, improving survival, delaying disease progression, and HRQoL by controlling symptoms, minimizing adverse effects of treatments, and increasing work/life productivity.11 Treatment should be under supervision of an oncologist and an interdisciplinary team that includes specialists in surgery, endocrinology, pathology, and nuclear medicine, among other health professionals.
In Canada, the only approved drug for progressive metastatic RAI-resistant thyroid cancer is lenvatinib,12 an antineoplastic agent that belongs to the family of RTK inhibitors that selectively inhibit the kinase activities of vascular endothelial growth factor (VEGF) receptors VEGFR1 (FLT1), VEGFR2 (KDR), and VEGFR3 (FLT4), in addition to other proangiogenic and oncogenic pathway-related RTKs, including RET. Evidence from a single randomized controlled trial shows that lenvatinib prolongs PFS compared to placebo.13 However, the effects on OS, HRQoL, and long-term cumulative toxicities remain unknown. Lenvatinib treatment is associated with frequent adverse effects, such as hypertension and its complications, cardiac failure, arterial thromboembolism, gastrointestinal perforation, hepatotoxicity, hepatic failure, renal failure, and hemorrhage, that often necessitate dose reductions and sometimes discontinuation of treatment (Table 4). Furthermore, resistance to lenvatinib treatment can develop, usually after 2 years of treatment.
Once patients progress on currently available therapies, or if lenvatinib has to be discontinued due to side effects, there are no further best options, and patients with RAIR-DTC can only continue using best supportive care and, optionally, enter clinical trials. An ideal treatment for patients with DTC should reduce treatment-related toxicities while increasing survival and improving HRQoL.
Selpercatinib (Retevmo or LOXO-292) as 40 mg and 80 mg oral capsules is a new chemical entity. It is a highly selective, adenosine triphosphate–competitive, small molecule inhibitor of the RET receptor. Selpercatinib is indicated as monotherapy for the treatment of RET fusion–positive DTC in adult patients with advanced or metastatic disease (not amenable to surgery or RAI therapy) following prior treatment with sorafenib and/or lenvatinib. Selpercatinib is also indicated for RET-mutant MTC in adult and pediatric patients 12 years of age and older with unresectable advanced or metastatic disease, and metastatic RET fusion–positive non–small cell lung cancer (NSCLC) in adult patients.15
To start treatment with selpercatinib, the product monograph recommends physicians confirm the presence of RET gene fusion or n RET gene mutation (for patients with MTC) using a validated test before starting treatment. The recommended dosage of selpercatinib is based on body weight. Patients weighing less than 50 kg receive 120 mg twice daily and patients weighing 50 kg or greater receive 160 mg twice daily.
The drug should be administered approximately every 12 hours until disease progression or unacceptable toxicity. Health Canada has not authorized its use in children younger than 12 years of age. The product monograph also recommends dose modifications for QT interval prolongation, increased AST or ALT, hypersensitivity, hypertension, hemorrhagic events, and other grade 3 or 4 adverse reactions.
Selpercatinib received a Notice of Compliance with Conditions on June 15, 2021, pending the submission of new data from phase II and III studies. It is the first Health Canada–approved therapy for patients with advanced RET-driven lung and thyroid cancers.
Several warnings and precautions are stated in the product monograph, such as the corrected QT interval prolongation in the EKG, hypertension, hypersensitivity, hepatotoxicity, hemorrhage, and embryo-fetal toxicity. These situations warrant caution and using recommended adjusted dosages for these AE.15
Selpercatinib has not been previously reviewed by CADTH. However, at the time of this submission, a CADTH review for the treatment of RET-mutant MTC in adult and pediatric patients 12 years of age and older with unresectable advanced or metastatic disease, and another for metastatic RET fusion–positive NSCLC in adult patients were under way.
Table 4 lists the characteristics of selpercatinib and lenvatinib.
Table 4: Key Characteristics of Selpercatinib and Lenvatinib
Key characteristics | Selpercatinib | Lenvatinib |
|---|---|---|
Mechanism of action | Small molecule kinase inhibitor aimed at inhibiting the RET receptor tyrosine kinase | Multiple receptor tyrosine kinase inhibitor |
Indicationa | Indicated as monotherapy for the treatment of:
| Indicated:
|
Route of administration | Oral capsules | Oral capsules, 4 mg and 10 mg |
Recommended dose | < 50 kg: 120 mg twice daily ≥ 50 kg: 160 mg twice daily | The recommended daily dose is 24 mg (two 10 mg capsules and one 4 mg capsule) taken orally once daily; the daily dose is to be modified as needed according to the dose/toxicity management plan; treatment should continue as long as there is clinical benefit |
Serious adverse effects or safety issues | Hemorrhage, hepatotoxicity (increased AST and/or ALT), QTc prolongation, hypertension | Hypertension and its complications, cardiac failure, arterial thromboembolism, gastrointestinal perforation, hepatotoxicity, hepatic failure, renal failure, and hemorrhage |
ALT = alanine transaminase; AST = aspartate transaminase; dMMR = mismatch repair deficient; DTC = differentiated thyroid carcinoma; HCC = hepatocellular carcinoma; MSI-H = microsatellite instability high; MTC = medullary thyroid cancer; NSCLC = non–small cell lung cancer; QTc = corrected QT interval; RCC = renal cell carcinoma; VGEF = vascular endothelial growth factor.
aHealth Canada–approved indication.
Source: Selpercatinib (Retevmo)15 and lenvatinib (Lenvima)12 product monographs.
This section was prepared by CADTH staff based on the input provided by 2 patient groups. At the time of the open call to patient groups, input for both MTC and DTC was obtained, and the input for these 2 conditions from the patient groups was combined for this report.
The CanCertainty Coalition, which is composed of more than 30 Canadian patient groups, caregiver organizations, and charities, as well as oncologists and cancer care professionals, strives to improve the accessibility of cancer treatment. CanCertainty’s submission focused on financial burdens and safety issues associated with oral cancer medication.
For patients with cancer under the age of 65 living in British Columbia, Alberta, Saskatchewan, Manitoba, Quebec, Northwest Territories, Yukon, and Nunavut, oral oncology medication is covered. In Ontario and the Atlantic provinces, only medications for people older than 65 are covered. For the small number of patients under the age of 65 with RET-mutant MTC living in these provinces, cancer diagnosis could lead to financial hardships, particularly if they do not have private health insurance. Even though multiple programs support individuals with high drug costs, there are administrative barriers to accessing treatment. To qualify for assistance programs, patients and their families must submit significant amounts of personal and financial information. Patients often face weeks of delay in starting cancer treatments until the issues with paperwork and approvals are resolved. Alternatively, they often pay out of pocket for the first few weeks of treatment, and these payments are not always reimbursed. The access to cancer treatments is difficult in many hospitals and cancer centres across Canada. As a result, in Ontario, a new type of social worker known as a drug access navigator and the organization that supports these navigators, the Oncology Drug Access Navigators of Ontario, have been established. Even for patients with private insurance, many face significant co-pays, deductibles, or annual or lifetime caps. For example, some private insurance plans have a cap of $2,000 per year for prescription drugs even though many THCDs cost more than $20,000 per year. A survey of more than 1,600 Nova Scotians commissioned by the CanCertainty Coalition demonstrated that 3 out 5 people (60%) in Nova Scotia would consider leaving the province if faced with cancer therapy costs. Only 7% could afford monthly drug costs that exceed $200. Patients deal with their financial burden by delaying or foregoing care. They may take less medication than prescribed, use over-the-counter drugs in place of prescribed medications, decline procedures, and skip appointments to reduce costs. Patients who are younger, uninsured, and earning lower incomes appear to be at greater risk of medication nonadherence. Moreover, the evidence suggests that those with a shorter time since diagnosis, more severe cancers, and no job have higher rates of financial burden.
There is also a safety issue with THCDs. Some patients receive their medication from hospital pharmacies, specialty pharmacies, and community pharmacies that lack specialization and training to handle cancer medications. There have been reports of safety and quality deficits related to the current method of community dispensing of THCDs, including incorrect handling and dosing, limited monitoring, nonadherence (leading to under- or overdosing), serious AEs, morbidity, and mortality. As a result, THCDs require processes similar to those that have been developed for IV cancer drugs, for which delivery is comprehensive, organized, safe, and patient-centred.
The CCS aims to improve the lives of all those affected by cancers through research, advocacy, and support with the purpose of taking control of cancer. The society’s patient panels and networks provided survey results from patients with thyroid cancer. In addition, Thyroid Cancer Canada’s patient networks submitted survey results and 2 testimonials from staff and board members who have had thyroid cancer. A total of 17 survey responses were collected across Canada between October 22 and November 10, 2021. None of the respondents had direct or indirect experiences with selpercatinib.
The ability to concentrate (65%), exercise (59%), and work (41%) were the top 3 day-to-day activities that have been affected in moderate to significant degrees by thyroid cancer. Seven respondents added that fatigue, brain fog, mental health, body image, cognitive ability, concerns about cancer returning, and regulation of thyroid medications were the areas that have been affected by thyroid cancer. Overall, 71% reported a financial barrier related to treatment. The most significant financial barriers were loss of income due to absence from work (24%), parking (23%), and drug costs (12%). One patient (6%) described blood test monitoring (for thyroid-stimulating hormone, triiodothyronine, and thyroxine) as the greatest financial barrier. Seven patients (29%) were being treated with surgery, 6 (25%) were not actively treated, and 4 (17%) were on hormone therapy. Nine of 17 patients were on thyroid hormone replacement or suppression therapy (e.g., levothyroxine [Synthroid or Eltroxin] or desiccated thyroid). The treatment-related side effects that had moderate to significant impacts on patients were fatigue (71%), concentration and focus (64%), and weight changes (58.5%). Three respondents specified that mental health (mood swings, suicidal thoughts, and feelings of loneliness and fear) was of concern. One patient said, “Synthroid is very difficult to adjust and regulate which leads to emotional ups and downs. I’ve been suicidal through this due to being over medicated and an emotional mess when under medicated.” For patients with experience with RAI or radiation therapy, there were additional concerns such as the impact on salivary glands (dry mouth and increased risk of dental problems), long-term impacts of treatment, and isolation associated with radiation. One patient said, “Isolation of radiation, no one tells you how long to stay away from pets. How lonely it is because no support groups or info given on how to live afterwards with the fear of relapse or clear stages of the cancer.” From the submitted testimonials, fertility was raised as another significant concern, along with difficulties regulating body temperature, weight, mood, energy, and heart rate. Seven patients responded that they would like to see improvements in new treatments regarding the cost of drugs, the difficulty regulating drugs, the low levels of access to information, the long treatment wait times, and the level of support that thyroid cancer is receiving compared to other types of cancer, as thyroid cancer is being treated outside of cancer clinics. One patient said, “I would like to be seen in a cancer clinic rather than be followed outside of the clinic. There is not enough support for thyroid cancer patients.”
All CADTH review teams include at least 1 clinical specialist with expertise in the diagnosis and management of the condition for which the drug is indicated. Clinical experts are a critical part of the review team and are involved in all phases of the review process (e.g., providing guidance on the development of the review protocol, assisting in the critical appraisal of clinical evidence, interpreting the clinical relevance of the results, and providing guidance on the potential place in therapy). The following input was provided by 2 clinical specialists with expertise in the diagnosis and management of thyroid cancer.
Treatment goals are improving OS, PFS, and HRQoL by controlling symptoms, minimizing adverse effects of treatments, and increasing work-life productivity. There is an unmet need, on which both clinical experts agree, that better treatments need to be available for patients who do not respond or progress after first-line therapy, and/or for those patients who have to discontinue due to side effects or multikinase inhibitor (MKI) resistance. The ideal treatment should also have fewer harmful effects.
According to the clinical experts consulted by CADTH, selpercatinib would be an appropriate therapy for DTC. This includes using it as first-line therapy. As only a single approved and funded systemic therapy (lenvatinib) is available in Canada, and patients usually do not have further options after first-line therapies, there is a place in therapy for selpercatinib. Both clinical experts emphasized that it would be more appropriate if selpercatinib is used as a first-line therapy due to reports of better efficacy and tolerance compared with other options, and because it addresses the underlying disease process by inhibiting the signalling of the tumour’s driver mutation and offers the potential to re-induce RAI uptake and therefore re-enable RAI treatment.
Because the sponsor’s request in this CADTH reimbursement review is for using selpercatinib after prior therapy with lenvatinib and/or sorafenib, the first-line treatment is out of scope. However, more information from the clinical experts consulted by CADTH is provided in the Other Considerations section as context for decision-making.
The clinical experts stated that no other known disease characteristics can influence response to treatment other than a documented RET rearrangement. The molecular tools to diagnose a somatic RET rearrangement are available in larger cancer centres in Canada. All patients with metastatic RAI-resistant thyroid cancers and all patients at high risk of recurrence should be screened for somatic RET rearrangements.
Patients are assessed with clinical examinations and evaluation of symptoms to measure evidence of response or stabilization of the disease, based on clinical grounds and radiological examination.
Overall, OS will be 1 of the main end points for assessing a meaningful response to treatment and, according to the clinical experts, it should be considered to measure an adequate response, approximately every 3 to 6 months. However, others end points can also be assessed and used to provide valuable information for decision-making, such as fewer AEs, and improved HRQoL.
Deterioration of symptoms, functional status, radiological evidence of disease progression (together with other clinical criteria), and unacceptable toxicity from treatment are among the issues commonly used in clinical practice to decide to discontinue treatment on a case-by-case basis.
Patients should only receive selpercatinib from clinicians with experience in the treatment of thyroid cancer in a specialty outpatient clinic setting. Targeted therapies can have significant toxicity and related harms. A specialized team should be available to provide care in diagnosis, treatment, monitoring, and palliative care. Most of the physicians involved will be medical and surgical oncologists and endocrinologists.
According to the clinical experts, with the availability of selpercatinib, institutions treating patients with DTC must have a stepwise molecular testing strategy in place. Molecular tools to diagnose a somatic RET rearrangement are available in larger cancer centres across Canada.
The clinical experts noted that the FDA-approved indication for selpercatinib is broader than the approved Health Canada indication and reimbursement request as the former includes the first-line setting and a pediatric population. The FDA-approved indication is for adult and pediatric patients 12 years of age and older with advanced or metastatic RET fusion–positive thyroid cancer who require systemic therapy and who are RAI-refractory (if radioactive iodine is appropriate), while the Health Canada–approved indication is for RET fusion–positive DTC in adult patients with advanced or metastatic disease who are not amenable to surgery or RAI therapy following prior treatment with sorafenib and/or lenvatinib.
The clinical experts expressed a strong support for the use of selpercatinib in the first-line setting, with the following highlights:
It is an established oncologic principle to use the best drug in the first line. Selpercatinib used for RET/PTC rearrangement positive DTCs inhibits the driver of these cancers. The clinical experts highlighted that there are multiple lines of evidence that inhibition of tumour-driver mutations is the most efficient medical approach.
Most DTC patients pretreated with sorafenib or lenvatinib will experience progression before second-line treatment. Their cancer is therefore much less dependent on the initial driver and second-line selpercatinib treatment of RET/PTC-positive tumours after lenvatinib and/or sorafenib will therefore be less efficient.
The experts noted that it is highly unlikely that treatment-naive patients with DTC who are RET/PTC-positive will show worse results compared with pretreated patients with DTC, and it is much more likely that these patients will respond even better to selpercatinib. According to the clinical experts, as with other targeted drugs, cumulative evidence indicates that the histological type, although relevant, is less important in predicting the efficacy of selpercatinib. Much of the improved clinical benefit of DTC treatment with selpercatinib over drugs marketed in Canada can already be estimated based on the published much-less-frequent and much-less-severe AEs for selpercatinib as compared to sorafenib and lenvatinib, the ORR and DOR of patients with DTC after previous treatment with lenvatinib or sorafenib, and the similar ORR and DOR of the several other RET/PTC-positive cancers in the LIBRETTO trial.
The clinical experts noted that targeted drugs such as selpercatinib are increasingly approved for clinical use based on tumour and histology–agnostic phase I or phase II data and support the same for selpercatinib in the first-line setting.
The clinical experts emphasized that, based on the approved Health Canada indication and reimbursement request, only a small minority of the patients could profit from selpercatinib as this drug is limited for second-line treatment of DTC, and, if selpercatinib were to be funded, they foresaw difficult conversations with the majority of treatment-naive patients with advanced or metastatic RET fusion–positive DTC who require systemic therapy and who are RAI-refractory. As a result, the clinical experts encourage relevant stakeholders to submit to CADTH a request for the review of selpercatinib for treatment-naive patients with advanced or metastatic RET fusion–positive DTC.
This section was prepared by CADTH staff based on input provided by patient groups.
One set of clinician group input relevant to the indication under review was received from the Ontario Health Cancer Care Ontario Head and Neck and Thyroid Cancer Drug Advisory Committee, which provides evidence-based clinical and health system guidance. A total of 4 clinicians contributed to this submission through email and teleconferences.
Lenvatinib is the only approved and funded option for RAIR-DTC. Useful second-line, randomized controlled trial data for cabozantinib, which is neither approved nor funded for RET fusion–positive DTC in adult patients, is available, but the overall response rate to cabozantinib is 15% and the drug is toxic. As there are no other therapies for progressive disease, improving PFS would be the most important goal for an ideal treatment. In this context, selpercatinib would be preferred for a subset of patients with RAIR-DTC and RET fusion mutations who were progressing despite lenvatinib.
Patients with RET fusion–positive DTC would be the population with the greatest unmet need. Based on existing data, patients should undergo the first-line treatment before using selpercatinib. For those previously treated and/or who have exhausted currently available treatment options, selpercatinib will be an additional line of treatment. To identify the patients best suited for selpercatinib, RET testing is available in Ontario as part of reflex testing on all metastatic thyroid cancers. Patients without a RET mutation or those with a performance status that would contraindicate selpercatinib treatment would be the least-suitable population. Response to selpercatinib would be primarily measured by response rate, and secondary outcomes of interest would be PFS and toxicity. This aligned with the input from clinical experts consulted by CADTH, as well as the notion that the clinically meaningful response to treatment can be determined by reduction in tumour burden based on clinical assessment and/or imaging, cancer-related symptoms, and tumour-marker levels. Treatment with selpercatinib should be re-assessed every 8 to 12 weeks for the first 6 months, at 1 year, and then every 12 to 16 weeks thereafter, particularly in patients who had initial responses, feel well, and have reduced tumour-marker levels. However, specific intervals should not be mandated. In case of a lack of response and/or treatment-related toxicities emerge, selpercatinib should be discontinued. As an oral THCD, selpercatinib is suitable for the community setting.
The drug programs provide input on each drug being reviewed through CADTH’s reimbursement review processes by identifying issues that may impact their ability to implement a recommendation. The implementation questions and corresponding responses from the clinical experts consulted by CADTH are summarized in Table 5.
Table 5: Summary of Drug Plan Input and Clinical Expert Response
Drug program implementation questions | Clinical expert response |
|---|---|
Relevant comparators | |
The LIBRETTO-001 trial was an open-label, nonrandomized, noncomparative phase I and II trial that evaluated selpercatinib in patients with advanced solid tumours, including RET fusion–positive solid tumours, RET-mutant MTC, and other tumours with RET activation. There are currently no funded treatment options for patients with RET fusion–positive thyroid cancer. Only lenvatinib is currently funded for the treatment of advanced or metastatic RAI-refractory DTC. Patients are eligible to receive lenvatinib whether or not they have received prior therapy with a TKI. As there are no funded treatment options following treatment with lenvatinib, BSC is an appropriate comparator. There may be a small number of patients who receive sorafenib or another TKI in the first line and then go on to receive lenvatinib in the second line or vice versa. In these cases, lenvatinib or sorafenib could be a second-line comparator. | For pERC consideration. |
Considerations for initiation of therapy | |
The requested reimbursement is for patients who have disease that is “not amenable to radio-active iodine therapy (RAI).” Does this equate to RAI-refractory disease? Does this include patients who are unable to receive RAI therapy due to a contraindication? | The clinical experts considered that the denomination “not amenable to surgery or radio-active iodine” is sensible to include patients who are refractory to RAI and/or unable to undergo surgery. |
Should patients who are intolerant to first-line therapy with sorafenib or lenvatinib be eligible for treatment with selpercatinib? | Yes, patients in this category should be able to receive selpercatinib. Experts emphasized that sorafenib is not funded in Canada. |
Is the efficacy of selpercatinib expected to be similar across the subtypes of DTC? | The experts mentioned that efficacy should be similar across subtypes of DTC if patients are selected according to the mutation status (i.e., according to the driver mutation). |
Considerations for continuation, renewal, and/or discontinuation of therapy | |
The LIBRETTO-001 trial evaluated patients via radiologic assessments every 8 weeks for 1 year and then every 12 weeks thereafter. In clinical practice, how will treatment response to selpercatinib be assessed? | Patients should be assessed approximately every 3 to 6 months follow-up visits, and clinicians will evaluate different measures of response (besides OS and PFS), based on clinical grounds and radiologic examinations. |
In the LIBRETTO-001 clinical trial, patients with documented disease progression could continue on selpercatinib if they were deriving clinical benefit What are the discontinuation criteria for selpercatinib? | Both clinical experts agreed that deterioration of symptoms, functional status, radiological evidence of disease progression (together with other clinical criteria), and unacceptable toxicity from treatment are among the issues commonly used in clinical practice to decide to discontinue treatment on a case-by-case basis. |
Generalizability | |
Patients with an ECOG PS > 2 were excluded from the trial. Can patients with an ECOG PS > 2 be considered eligible for treatment? | Yes, patients should be eligible if they have an ECOG PS of 3 or higher. |
Should patients currently being treated with lenvatinib or sorafenib in the second line who have not progressed, but are known or found to have a RET fusion, be eligible to switch to selpercatinib (assuming all other criteria are met)? | Yes, it would be reasonable to proceed, according to the clinical experts. |
Care provision issues | |
Selpercatinib is supplied as 40 mg capsules (60 capsules per bottle) and 80 mg capsules (60 or 120 capsules per bottle). There are multiple dosing schedules and potential for dose adjustments with selpercatinib. Current manufacturer packaging and storage requirements allow for flexible dispensing options (e.g., blister packaging, using capsules from 1 bottle for multiple prescriptions, if necessary). | For pERC consideration. |
Should all patients with DTC be tested for RET fusions? Can other driver mutations (e.g., TRK, BRAF, PI3K) co-exist with RET fusion in DTC, or are they mutually exclusive? When should patients with DTC be tested for RET fusions? | Only those who are radio-iodine resistant should be tested. Driver mutations are usually mutually exclusive. |
DTC = differentiated thyroid cancer; ECOG = Eastern Cooperative Oncology Group Performance Status; MTC = medullary thyroid cancer; pERC = CADTH pan-Canadian Oncology Drug Review Expert Review Committee; RAID-DTC = radioactive iodine–refractory differentiated thyroid cancer; TKI = tyrosine kinase inhibitor.
The clinical evidence included in the review of selpercatinib (Retevmo) is presented in 3 sections. The first section, the systematic review, includes pivotal studies provided in the sponsor’s submission to CADTH and Health Canada, as well as those studies that are selected according to an a priori protocol. The second section covers indirect evidence from the sponsor and indirect evidence selected from the literature that meets the selection criteria specified in the review. The third section includes sponsor-submitted long-term extension studies and additional relevant studies that are considered to address important gaps in the evidence included in the systematic review.
To perform a systematic review of the beneficial and harmful effects of selpercatinib (Retevmo) capsules 40 mg and 80 mg for the treatment of RET fusion–positive DTC in adult patients with advanced or metastatic disease (not amenable to surgery or radioactive iodine therapy) following prior treatment with sorafenib and/or lenvatinib.
Studies selected for inclusion in the systematic review included pivotal studies provided in the sponsor’s submission to CADTH and Health Canada, as well as those meeting the selection criteria presented in Table 6. Outcomes included in the CADTH review protocol reflect outcomes considered to be important to patients, clinicians, and drug plans.
Table 6: Inclusion Criteria for the Systematic Review
Criteria | Description |
|---|---|
Patient population | Adult patients with RET fusion–positive differentiated thyroid carcinoma with advanced or metastatic disease (not amenable to surgery or radioactive iodine therapy) following prior treatment with sorafenib and/or lenvatinib Subgroups:
|
Intervention | Selpercatinib (Retevmo) 40 mg and 80 mg, oral capsules, dosage:
|
Comparators | Lenvatinib Best supportive care |
Outcomes | Efficacy outcomes:
Harms outcomes:
Notable harms and harms of special interest: diarrhea, muscle wasting, fatigue, weight loss, bleeding, hepatotoxicity (increased AST and/or ALT), QTc prolongation, hypertension, photosensitivity. |
Study design | Published, and unpublished phase II, III, and IV randomized controlled trials. |
AE = adverse event; ALT = alanine transaminase; AST = aspartate transaminase; DOR = duration of response; EORTC QLQ-C30 = European Organisation for the Research and Treatment of Cancer Quality of Life Questionnaire Core 30; ORR = overall response rate; OS = overall survival; QTc = corrected QT interval; SAE = serious adverse event; WDAE = withdrawal due to adverse event.
The literature search for clinical studies was performed by an information specialist using a peer-reviewed search strategy according to the PRESS Peer Review of Electronic Search Strategies tool.16
Published literature was identified by searching the following bibliographic databases: Medline All (1946—) via Ovid and Embase (1974— via Ovid. All Ovid searches were run simultaneously as a multifile search. Duplicates were removed using Ovid deduplication for multifile searches, followed by manual deduplication in EndNote. The search strategy comprised both controlled vocabulary, such as the National Library of Medicine’s MeSH (Medical Subject Headings), and keywords. The main search concept was selpercatinib. Clinical trials registries were searched: the US National Institutes of Health’s clinicaltrials.gov, WHO’s International Clinical Trials Registry Platform (ICTRP) search portal, Health Canada’s Clinical Trials Database, and the European Union Clinical Trials Register.
No filters were applied to limit the retrieval by study type. Retrieval was not limited by publication date or by language. Conference abstracts were excluded from the search results. Appendix 1 provides detailed search strategies.
The initial search was completed on November 24, 2021. Regular alerts updated the search until the meeting of the CADTH pan-Canadian Oncology Drug Review Expert Committee (pERC) on May 11, 2022.
Grey literature (literature that is not commercially published) was identified by searching relevant websites from the Grey Matters: A Practical Tool For Searching Health-Related Grey Literature tool.17 Included in this search were the websites of regulatory agencies (US FDA and European Medicines Agency). Google was used to search for additional internet-based materials. Appendix 1 provides information on the grey literature search strategy.
These searches were supplemented by reviewing bibliographies of key papers and through contacts with appropriate experts. In addition, the manufacturer of the drug was contacted for information regarding unpublished studies.
A focused literature search for network meta-analyses dealing with thyroid cancer was run in Medline All (1946—) on November 24, 2021. No limits were applied to the search.
One study was identified from the literature for inclusion in the systematic review (Figure 1). The included studies are summarized in Table 7. A list of excluded studies is presented in Appendix 2.
Table 7: Details of Included Studies
Criteria | LIBRETTO-001 |
|---|---|
Design and population | |
Study design | Open-label, multicentre, phase I and II study |
Locations | 84 participating study sites in Australia, Canada, Denmark, Germany, Japan, Hong Kong, Israel, Singapore, France, Italy, Spain, South Korea, Switzerland, Taiwan, and the US, as of June 17, 2019. |
Patient enrolment dates | First patient enrolled: May 9, 2017 Cut-off for interim analysis: June 17, 2019 Cut-off for addendum analysis (for Canada): December 16, 2019 Last patient visit: study ongoing Estimated primary completion date: November 21, 2022 Estimated study completion date: November 21, 2023 |
Inclusion criteria |
|
Exclusion criteria |
For phase II, cohorts 1 through 4: presence of an additional validated oncogenic driver that could cause resistance to selpercatinib |
Drugs | |
Intervention | Selpercatinib for oral dosing was provided in the study as follows:
In the dose-escalation phase (phase I), the starting dosage used was 20 mg per day. Dose escalation continued to 240 mg twice daily. The RP2D of selpercatinib is 160 mg twice daily; this dose was selected by the sponsor in conjunction with the SRC for the study. The RP2D is used in the phase II portion of the study (currently ongoing). |
Comparators | No comparator (single-arm study) |
Phases | |
Phase I | Dose escalation MTD determination Dose-limiting toxicity definition |
Phase II | Dose expansion — with enrolment of patients into 1 of 5 cohorts |
Follow-up | Safety follow-up, starting 28 days after last dose of study drug, with assessment every 3 months; study is ongoing |
Outcomes | |
Primary end point | Phase I
Phase II
|
Second end point and exploratory end points | Phase I
Phase II
Exploratory end points
Changes from baseline in disease-related symptoms and HRQoL, as measured by EORTC QLQ-C30 (adults), PedsQL for teens (ages 13 to 17 years), PedsQL for children (age 12 years), and patient bowel diaries (MTC patients only)a |
Notes | |
Publications | Wirth (2020)18; Wirth (2021)19; Subbiah (2021)20; Minchom (2021)21; Drilon (2020)22 |
ACTH = adreno-corticotropic hormone; CAP = College of American Pathologists; CBR = clinical benefit rate; CEA = carcinoembryonic antigen; CLIA = Clinical Laboratory Improvement Amendments; CNS = central nervous system; DOR = duration of response; ECOG PS = Eastern Cooperative Oncology Group Performance Status; EORTC QLQ-C30 = European Organization for Research and Treatment of Cancer Quality of Life Questionnaire Core 30; HRQoL = health-related quality of life; MTC = medullary thyroid cancer; MTD = maximum tolerated dose; IEC = Independent Ethics Committee; ISO = International Organization for Standardization; ORR = objective response rate; PedsQL = Pediatric Quality of Life Inventory; PFS = progression-free survival; PK = pharmacokinetic; QTc = corrected QT interval; RANO = Response Assessment in Neuro-Oncology; RECIST 1.1 = Response Evaluation Criteria in Solid Tumors Version 1.1; RP2D = recommended phase II dose; SAE = serious adverse event; TEAE = treatment-emergent adverse event.
aSome end points are general for the LIBRETTO study but were not included for the thyroid cancer population.
Source: Clinical Study Report for LIBRETTO-00114 and its main publications.18-22
The LIBRETTO-001 study is a multicentre, open-label, phase I and II, single-arm study of oral selpercatinib (LOXO-292) in patients with advanced solid tumours, including RET fusion–positive solid tumours, MTC, and other tumours with RET activation. The main focus for this CADTH review was the population of patients with RET fusion–positive thyroid cancer with prior systemic therapy.
The study is ongoing and being conducted in 84 investigational sites in several countries, including Canada, the US, Australia, Japan, Hong Kong, Taiwan, Israel, Singapore, and Europe.
The study consisted of 2 main phases: phase I, or the dose-escalation phase, and phase II, or the dose-expansion phase (Figure 2). In these 2 phases, the sponsor generated 5 cohorts with the intention to better characterize the safety and efficacy in patients with specific anomalies in RET. Cohort 1 included patients with RET fusion–positive solid tumours who progressed on or were intolerant to 1 or more prior standard first-line therapy, while cohort 2 included RET fusion–positive solid tumours without prior standard first-line therapy. Cohort 3 included patients with mutant-RET MTC who progressed on or were intolerant to standard first-line treatments.
Cohort 4 included MTC patients without prior standard first-line cabozantinib or vandetanib or other kinase inhibitors(s) with anti- RET activity. Finally, cohort 5 included patients from cohorts 1 through 4 without measurable disease, MTC not meeting the requirements for cohorts 3 or 4, other RET-altered solid tumours or other RET alteration or activation, and circulating cell-free DNA–positive for a RET gene alteration not known to be present in a tumour sample.
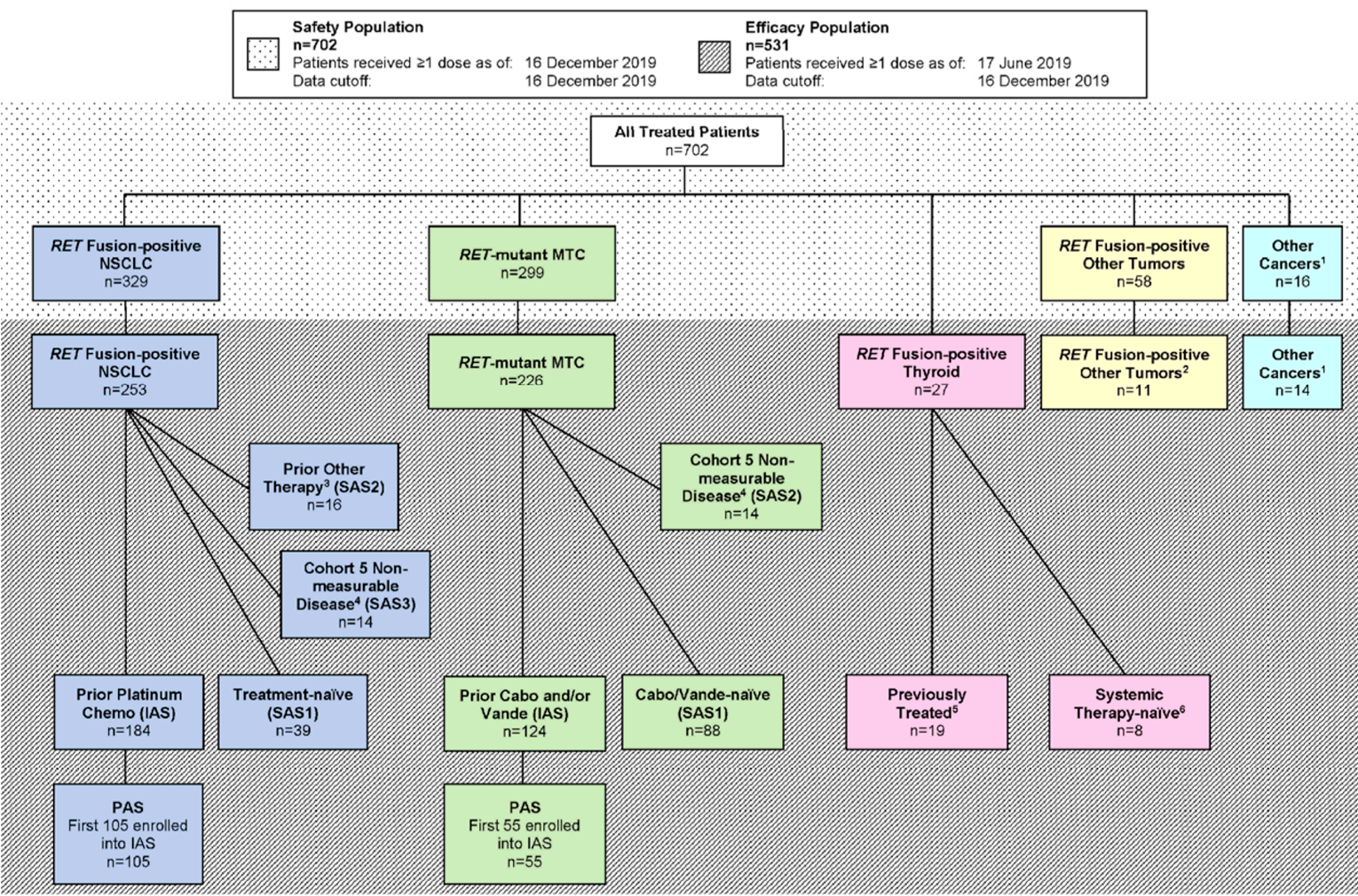
From these cohorts, the population of interest for this CADTH report was the population the sponsor derived from cohort 1 (either phase I or phase II) which consisted of patients with RET fusion–positive thyroid cancer who were included as an additional supportive analysis set (n = 27, as explained in the following section) of the overall LIBRETTO-001 study. This additional analysis set included all treated patients with documented RET fusion–positive thyroid cancer and prior systemic therapy (n = 19).
For phase I, the primary objective of the study was to determine the MTD and RP2D of selpercatinib. Secondary objectives for phase I included determination of the safety and tolerability of selpercatinib, characterization of the PK properties, and assessment of the antitumour activity of selpercatinib.
For phase II, the primary objective was to assess, for each expansion cohort, the antitumour activity of selpercatinib by determining the ORR using Response Evaluation Criteria in Solid Tumors Version 1.1 (RECIST 1.1) or Response Assessment in Neuro-Oncology (RANO), as appropriate to tumour type. Secondary objectives for phase II included other efficacy parameters such as best change in tumour size from baseline, DOR, CNS ORR, CNS DOR, time to any and best response, CBR, PFS, OS, and determination of the safety and tolerability of selpercatinib, and characterization of the PK properties.
Figure 2: Phase I and II of the LIBRETTO-001 Study
cfDNA = circulating cell-free DNA; MTC = medullary thyroid cancer; MTD = maximum tolerated dose.
Source: Clinical Study Report for LIBRETTO-001.14
Exploratory objectives of phases I and II included determination of the relationship between PK properties and drug effects, evaluation of serum tumour markers, carcinoembryonic antigen and calcitonin, and adrenocorticotropic hormone/cortisol (for patients with Cushing disease related to their cancer). Additional exploratory objectives include characterization of RET fusions and mutations and concurrently activated oncogenic pathways by molecular assays, and collection of PRO data to explore disease-related symptoms and HRQoL.
During phase I, a dose-escalation strategy was conducted, starting with selpercatinib 20 mg per day, and proceeding through all dose levels or until the SRC and the sponsor determined that a suitable dose was achieved based on available data (safety, PK exposure, and clinical activity) using a modified Fibonacci dose escalation.23 The SRC evaluated whether the prior dose-level cohort was considered the MTD. Dose escalation was to proceed through the planned dose-escalation cohort levels or until the MTD was reached. During phase II, a dose expansion was evaluated to obtain the RP2D of selpercatinib. An RP2D of 160 mg twice a day was selected by the SRC during phase I of the study. The LIBRETTO-001 study is ongoing and continuing to enrol up to approximately 750 patients with advanced solid tumours and evidence of a RET gene alteration in tumour and/or blood.
The sponsor used different cut-off dates based on regulatory submissions that also had an effect on how the population sets were created and reported through interactions with regulators, especially when addressing MTC patient sets.
For the population of patients with RET fusion–positive thyroid cancer, all patients treated with selpercatinib as of June 17, 2019, were followed up to December 16, 2019. An efficacy analysis was conducted on 27 patients, including the previously treated population of 19 patients (pink section in Figure 3). Although both cut-off dates represent the same patients, the sponsor’s primary analysis is based on the December 16, 2019, data as all patients enrolled had an opportunity to be followed for at least 6 months from their first dose of selpercatinib, and this is the main data used for the Health Canada regulatory process.
Sponsor-submitted data for the cut-off date of March 30, 2020, was also available through the sponsor and assessed by CADTH. This information is described in the tables addressing efficacy and harms in this report.
Figure 3: Overview of the LIBRETTO-001 Study Design and Populations Included
Cabo = Cabozantinib; IAS = integrated analysis set; MTC = medullary thyroid cancer; NSCLC = non–small cell lung cancer; PAS = primary analysis set; SAS = supplemental analysis set; Vande = Vandetanib.
1 Other tumours that do not fit the other disease cohorts.
2 Other solid tumours that do not fit the other disease cohorts.
3 Prior systemic therapy other than platinum-based chemotherapy.
4 Patients without measurable disease who were enrolled in phase I dose-expansion cohort 5 (per-protocol version 4.0 or earlier) or phase II cohort 5 (per-protocol version 5.0 and later).
5 Previously treated RET fusion–positive thyroid cancer.
6 Systemic therapy-naïve RET fusion-positive thyroid cancer defined as 0 prior systemic therapy other than radioactive iodine, if indicated.
Source: Clinical Study Report for the LIBRETTO-001 study.14
A detailed description of the major changes made to the protocol of the LIBRETTO-001 study are presented in Appendix 3. Of note, amendment 5.0 (May 2018) updated the trial design from a 2-part phase I (dose escalation and dose expansion) study to a phase I and phase II study due to “promising early evidence” of durable antitumour activity in patients with RET-altered cancers (e.g., RET fusion–positive cancers and RET-mutant MTC), including those with resistance to prior MKIs and those with brain metastases.14
The inclusion criteria (Table 7) included patients with a locally advanced or metastatic solid tumour who have progressed on or are intolerant to standard therapy, or for whom no standard therapy exists, or who, in the opinion of the investigator, are not candidates for or would be unlikely to tolerate or derive significant clinical benefit from standard therapy or decline standard therapy.
Patients should have been at least 18 years of age. An ECOG PS of 0, 1, or 2 (age ≥ 16 years) or a Lansky Performance Score of 40% or greater (age < 16 years) with no sudden deterioration 2 weeks before the first dose of study treatment was used for inclusion. For patients being enrolled into a specific phase II dose expansion, evidence of a RET gene alteration in a tumour (i.e., not just blood), was required (a positive germ-line test for a RET mutation was acceptable for patients with MTC). An adequate hematologic, renal, and hepatic status was necessary to enter the study.
When considering previous failure to standard of care, sorafenib or lenvatinib and RAI were deemed as standard of care therapies for patients with thyroid cancer (cohort 1 of the LIBRETTO-001 study).
Patients were excluded if they had a specific oncogenic driver that could cause resistance to selpercatinib treatment. They could also be excluded if they had prior treatment with RET inhibitors, an investigational agent, or anticancer therapy within 5 half-lives or 2 weeks (whichever is shorter) before the planned start of selpercatinib. In addition, no concurrent investigational anticancer therapy was permitted. Major surgery, radiotherapy, unresolved toxicities from prior therapies, and symptomatic CNS tumour, and metastases, were considered exclusion criteria.
Baseline demographic information, disease characteristics, and prior medications are described in Table 8, which reports the different cut-off dates among the population of previously treated patients (n = 19). The median age of the group was 55.9 years, with ||| | of the 19 patients being older than 65 years. In terms of sex, the distribution was almost equal (9 male and 10 female patients).
Most patients (n = 17) had an ECOG PS of 0 or 1. A majority (n = 17) were stage IV or above at diagnosis with an average of ||| |||||| since diagnosis. All patients had history of metastatic disease and almost half (n = 9) had the CCDC6 mutation. The majority of patients (13 of 19) were diagnosed with PTC.
All patients received at least 1 previous systemic therapy. Most patients (n = 15) received an MKI, most commonly lenvatinib (|||) and sorafenib (|||). RAI therapy was received by 16 patients. Most patients (n = 14) received 3 or more prior systemic therapies (regimens) with an average of 3.8 regimens. Also, most patients (||||) underwent cancer-related surgery.
Table 8: Summary of Baseline Characteristics for the RET Fusion–Positive Thyroid Cancer Efficacy Population
Category or demographic | RET fusion–positive thyroid cancer previously treated populationa (N = 19) |
|---|---|
Baseline demographic | |
Age mean (SD) | 55.9 (18.6) |
18 to < 45 years | 5 (26.3) |
45 to < 65 years | 8 (42.1) |
65 to < 75 years | 2 (10.5) |
≥ 75 years | 4 (21.1) |
Male | 9 (47.4) |
Female | 10 (52.6) |
Asian | 2 (10.5) |
Black or African American | 1 (5.3) |
Other | 2 (10.5) |
White | 14 (73.7) |
Missing | 0 (0.0) |
BMI (kg/m2), mean (SD) | |||| ||||| |
Weight (kg), mean (SD) | |||| |||||| |
ECOG PS | |
0 | 5 (26.3) |
1 | 12 (63.2) |
2 | 2 (10.5) |
Stage | |
II | | ||||| |
IV | || |||||| |
IVB | | ||||| |
IVC | | |||||| |
Missing | | ||||| |
Months since initial diagnosis, mean (SD) | ||| ||||||| |
History of metastatic disease (n, %) | || ||||||| |
Months since initial diagnosis of metastatic disease, mean (SD) | ||||| ||||||| |
Primary diagnosis (tumour type), n (%) | |
Papillary thyroid cancer | 13 (68.4) |
Poorly differentiated thyroid cancer | 3 (15.8) |
Anaplastic thyroid cancer | 2 (10.5) |
Hurthle cell thyroid cancer | 1 (5.3) |
RET fusion type, n (%) | |
CCDC6 | 9 (47.4) |
NCOA4 | 6 (31.6) |
Other | 4 (21.1) |
NGS on tumour, n (%) | || |||||| |
NGS on plasma and/or blood, n (%) | | ||||| |
At least one measurable lesion per investigator (n, %) | || |||||| |
Sum of diameters at baseline per investigator (mm), mean (SD), range | |||| ||||||| |||||||| |
Received prior systemic therapy (n,%) | 19 (100.0) |
MKI | 15 (78.9) |
Cabozantinib | | ||||| |
Vandetanib | | ||||| |
Sorafenib | | |||||| |
Lenvatinib | | |||||| |
Other MKIs | | |||||| |
Chemotherapy | | |||||| |
Platinum chemotherapy | | ||||| |
Radioactive iodine | || |||||| |
Anti-PD1 or PD-L1 therapy | | |||||| |
Taxane chemotherapy | | |||||| |
Other systemic therapy | | |||||| |
1 to 2 | | |||||| |
3 or more | || |||||| |
Number of prior systemic regimens, mean (SD) | 3.8 (1.9) |
Partial response | | |||||| |
Stable disease | | |||||| |
Progressive disease | | |||||| |
Not evaluated | | |||||| |
Prior radiotherapy (n, %) | || |||||| |
Prior cancer-related surgery (n, %) | || |||||| |
BMI = body mass index; CEA = carcinoembryonic antigen; ECOG PS = Eastern Cooperative Oncology Group Performance Status; MKI = multi-kinase inhibitor; MTC = medullary thyroid cancer; NGS = next generation sequencing; PCR = polymerase chain reaction; PD1 = programmed cell death 1; PD-L1 = program cell death-ligand 1; SD = standard deviation.
aThe treated thyroid is defined as the thyroid patients who took at least 1 line of prior systemic anticancer therapy (in addition to radioactive iodine).
Source: Clinical Study Report for LIBRETTO-001.14
Selpercatinib was to be administered as either an oral capsule or a suspension, once or twice daily, depending upon cohort assignment. Dosing followed a fixed milligram format (as opposed to weight-based or body surface area–based).
In the dose-escalation phase (phase I) of the study, patients were to be assigned in a sequential (nonrandomized) fashion to the planned dosage levels. The starting dosage of selpercatinib used was 20 mg per day, given once daily. Selpercatinib was provided in various forms for oral dosing as capsules (powder) containing 20 mg of the drug substance. These were provided to the sites in bottles of 25 capsules per bottle. Selpercatinib was also provided in a simple blend with excipients in a capsule in dose strengths of 10 mg, 20 mg, and 80 mg. A third option was the use of a liquid suspension (from protocol v5.0). Dosage escalation continued to 240 mg twice a day.
The RP2D of selpercatinib was set at 160 mg twice a day; this dosage was selected by the sponsor in conjunction with the SRC for the LIBRETTO-001 study. The RP2D is used in the phase II portion of the study, in which all patients began dosing at the recommended dosage that was determined to be safe in the escalation portion.
Distribution of all patients from the LIBRETTO-001 study to the cohorts established (Figure 2) was made by the sites according to tumour type and was reviewed by the sponsor during screening. Patients in all cohorts received the same study drug in a non-randomized, non-blinded fashion.
Allowed concomitant medications included standard supportive medications used in accordance with institutional guidelines at the investigator’s discretion. Examples include hematopoietic growth factors to treat neutropenia, anemia, or thrombocytopenia; anti- emetics; analgesics; antidiarrheal medications; glucocorticoids, including short courses to treat asthma and chronic obstructive pulmonary disease; thyroid replacement therapy for hypothyroidism; bisphosphonates; and denosumab and other medications for the treatment of osteoporosis, prevention of skeletal-related events from bone metastases, and/or hypoparathyroidism. Local treatment (e.g., palliative radiation therapy or surgery for bone metastases) while receiving selpercatinib was permitted with sponsor approval.
Concomitant systemic anticancer agents, hematopoietic growth factors for prophylaxis in cycle 1, therapeutic monoclonal antibodies, drugs with immunosuppressant properties, or medications known to be strong inhibitors or inducers of CYP3A4 were not allowed during the study, nor were other investigational agents and proton pump inhibitors.
A list of efficacy end points identified in the CADTH review protocol that were assessed in the clinical trials included in this review is provided in Table 9. These end points are further summarized in the following section. A detailed discussion and critical appraisal of the outcome measures are provided in Appendix 3.
Table 9: Summary of Outcomes of Interest Identified in the CADTH Review Protocol
Outcome measure | LIBRETTO-001 study end point |
|---|---|
Overall survival | Key secondary |
Progression-free survival | Key secondary |
Objective response rate | Primary |
Duration of response | Key secondary |
Health-related quality of lifea
| Exploratory |
Harms (adverse events, serious adverse events, adverse events of special interest) | Key secondary |
EORTC QLQ-C30 = European Organisation for the Research and Treatment of Cancer Quality of Life Questionnaire Core 30.
aThese end points were considered of importance in the CADTH review protocol but not measured in the LIBRETTO-001 RET fusion–positive thyroid cancer population.
Source: Clinical Study Report for LIBRETTO-001.14
OS was derived for each patient as the number of months from the date of the first dose of study drug to the date of death, irrespective of cause. Patients who are alive or lost to follow-up as of a data analysis cut-off date were right-censored. The censoring date was determined from the last date the patient was known to be alive or data analysis cut-off date, whichever occurred first.
PFS was derived for each patient as the number of months from the date of the first dose of the study drug to the earlier of documented progressive disease or death due to any cause. Patients who were alive and without documented progressive disease as of a data analysis cut-off date were right-censored according to the censoring methods for OS and DOR.
PFS was right-censored for patients who met 1 or more of the following conditions:
no post-baseline disease assessments unless death occurred before the first planned assessment (in which case death will be considered a PFS event)
subsequent anticancer therapy or cancer-related surgery in the absence of documented disease progression
died or documented disease progression after missing 2 or more consecutively scheduled
disease assessment visits
alive and without documented disease progression on or before the data cut-off date.
If a patient met more than 1 of these conditions, the scenario that occurred first was used for analysis.
The ORR was assessed in the LIBRETTO-001 study using the RECIST 1.1 or RANO as appropriate to tumour type. An analysis of ORR was conducted both by the responses determined by each investigator and the responses as determined by the IRC.
The DOR was calculated for patients who achieved a complete response (CR) or a partial response (PR). For such patients, DOR was defined as the number of months from the start date of a CR or PR (whichever was observed first) and subsequently confirmed, to the first date that progressive disease was objectively documented. If a patient died, irrespective of cause, without documentation of progressive disease beforehand, then the patient’s date of death was used to denote the response end date. DOR was right-censored for patients who met 1 or more of the following conditions:
subsequent anticancer therapy or cancer-related surgery in the absence of documented disease progression
died or experienced documented disease progression after missing 2 or more consecutively scheduled disease assessment visits
alive and without documented disease progression on or before the data cut-off date.
In the LIBRETTO-001 study, HRQoL end points were measured with the European Organisation for Research and Treatment of Cancer Quality of Life Questionnaire Core 30, commonly used PRO measures in oncology clinical trials,24 and the bowel diary, which used was a questionnaire-modified version of the Systemic Therapy Induced Diarrhea Assessment Tool. These outcomes are reported for patients with MTC and NSCLC; however, no data on these outcomes were reported specifically for patients with RET fusion–positive thyroid cancer.
Phase I of the study was aimed at evaluating the MTD and the RP2D (optimal dose) based on the dose-escalation process. The primary end point of the LIBRETTO-001 study, phase II, was to determine the antitumour activity of selpercatinib by measuring the ORR with RECIST 1.1 and using DOR, OS, and PFS as secondary end points. The frequency, severity, and relatedness of treatment-emergent AEs, and serious AEs, changes in hematology and blood chemistry values, assessments of physical examinations, vital signs, and ECGs were considered in both phases.
The primary analysis for the interim analysis of the LIBRETTO-001 study was based on data available at a cut-off of June 17, 2019. Six months of additional follow-up data were assessed based on a cut-off date of December 16, 2019, and used by the sponsor at the request of Health Canada. Because the population for efficacy analysis is the same for both cut-off dates, for the primary analysis, the results from the December 16, 2019, cut-off point will be the focus of this CADTH review. Additional data for the March 30, 2020, cut-off date are presented in this report.
The LIBRETTO-001 study was not specifically powered for the population of interest for this CADTH review (i.e., patients with RET fusion–positive thyroid cancer and those previously treated). Approximately 120 patients were estimated to be enrolled in phase I of the LIBRETTO-001 study. For phase II, in cohort 1 (patients with RET fusion–positive solid tumours who have progressed on or are intolerant to standard first-line therapy for their cancers), a true ORR of 50% or greater was hypothesized when selpercatinib is administered. A sample size of 55 patients was calculated to provide 85% power to achieve a lower boundary of a 2-sided 95% exact binomial CI about an estimated ORR that exceeds 30%. Ruling out a lower limit of 30% was considered clinically meaningful and consistent with the estimated response rates seen with approved targeted therapies in patients who have failed prior therapies.
The additional analysis set for patients with RET fusion–positive thyroid cancer as described previously was used to study the primary end points of antitumour activity of selpercatinib. All analyses were summarized by cohorts and based on the responses determined by the investigator.
The estimate of ORR was calculated based on the maximum likelihood estimator (i.e., the crude proportion of patients with a best overall response of a CR or PR). The estimate of the ORR was accompanied by a 2-sided 95% exact binomial CI. Best overall response for each patient (CR, PR, stable disease, progressive disease, or non-evaluable) occurring between the first dose of selpercatinib and the date of documented disease progression or the date of subsequent anticancer therapy or cancer-related surgery was determined based on RECIST 1.1 for primary solid tumours.
Data for OS, PFS, and DOR were summarized descriptively using the Kaplan–Meier method. The Kaplan–Meier estimate with a 95% CI calculated using the Brookmeyer and Crowley method was provided for the median. The event-free rate with a 95% CI calculated using the Greenwood formula was provided for selected time points. Median follow-up for each of these end points was estimated according to the Kaplan–Meier estimate of potential follow-up.25
For these end points and analysis, an approach accounting for multiple testing was not described.
Sensitivity analyses were described for an interim analysis using report data based on IRC or investigator assessments. No specific sensitivity analyses are described in the protocol.
Subgroup analyses were not determined a priori in the protocol stage or the main interim analysis (June 17, 2019). For patients with NSCLC, subgroups are presented in a latter cut-off date report (December 16, 2019) for ORR based on age at enrolment, sex, race, ECOG PS, RET mutation type, metastatic disease, and prior systemic therapies; all these described only the outcome of ORR but no data for RET fusion–positive thyroid cancer were available.
The analysis sets in all LIBRETTO-001 populations (MTC, RET fusion–positive thyroid cancer, and NSCLC) in the main analysis included:
Safety analysis set: The safety analysis set (SAS) included all enrolled patients who received 1 or more doses of selpercatinib. The safety analysis was conducted on the SAS. A baseline measurement of at least 1 laboratory or other safety-related measurement obtained after treatment with the study drug may have been required for a specific safety parameter to be included in the analysis.
The dose-limiting toxicity (DLT) analysis set included all patients enrolled in the phase I dose-escalation phase who experienced a DLT within the first 28 days on study, or those without a DLT but who completed safety assessments through the first 28 days of treatment in cycle 1 and received at least 75% of the planned total dose during cycle 1. Patients who were replaced for the determination of MTD were not included in this analysis set. Each patient who received less than 75% of planned doses during cycle 1 was reviewed by the SRC. If the SRC determined that the reason(s) for treatment discontinuation was not related to the patient’s underlying disease, other medical condition, or concomitant medications, the treatment discontinuation was considered a DLT. The DLT summary was conducted on the DLT analysis set for phase I dose escalation for each dose level.
The patient-reported analysis sets were defined separately for each PRO instrument and included all treated patients who had a baseline and at least 1 post-baseline PRO assessment.
The efficacy analysis set for the interim Clinical Study Report (cut-off date of June 17, 2019) involved an efficacy analysis of the SAS by phase II cohort, unless otherwise specified. Patients enrolled during dose escalation and dose expansion (phase I) were to be included in the appropriate phase II cohort dataset if they met the enrolment criteria for that cohort.
For the population of patients with RET fusion–positive thyroid cancer, no specific sets were analyzed, although the sponsor described 2 groups for efficacy and safety end points, 1 as “previously treated” (n = 19) and other as “treatment-naive” (n = 8) for the December, 16, 2019 cut-off (with a total of 27 patients with RET fusion–positive thyroid cancer), while by the March, 30, 2020, cut-off date, the RET fusion–positive thyroid cancer population consisted of 22 previously treated and 12 treatment-naive patients (for a total of 34 patients with thyroid cancer). The population size increased between data cut-offs.
The LIBRETTO-001 study screened a total of ||| patients of all populations for the initial inclusion criteria, of which || ||||||| failed the eligibility criteria (refer to Table 10). The study included 531 patients in the efficacy population (i.e., those who received ≥ 1 dose of selpercatinib as of June 17, 2019, and cut-off date of December 16, 2019).
The focus for this review is the population with RET fusion–positive thyroid cancer who were previously treated, which consisted of 19 patients included since the cut-off of 19 June 2019 and were evaluated at the 16 December 2019 cut-off date. Of the 19 patients, | |||||||||||| ||| ||||| ||||| |||||| ||| || ||||||| ||||||||||| ||||| || ||||||| |||||| |||||. All discontinuations occurred within the subgroup that was previously treated with prior systemic anticancer therapy.
For the March 30, 2020, cut-off date, the rates of discontinuation and time on treatment remained consistent with additional follow-up. Only 1 patient discontinued selpercatinib due to an AE (Table 10). At this data cut-off, 7 patients discontinued selpercatinib, mainly due to disease progression (N = 4).
Table 10: Patient Disposition of Patients With Previously Treated RET Fusion–Positive TCa in the LIBRETTO-001 Study
Status | Cut-off date of December 16, 2019 (N = 19) | Cut-off date of March 30 2020 (N = 22) |
|---|---|---|
Patients who received at least one dose of selpercatinib 160 mg,b N (%) | || |||||| | 21 (95.5) |
Discontinued study drug, N (%) | | |||||| | 7 (31.8) |
Reason for discontinuation of study drug, N (%) | ||
Disease progression | | |||||| | 4 (18.2) |
Adverse events | | ||||| | 1 (4.5) |
Withdrawal of consent | | ||||| | 1 (4.5) |
Protocol deviation | | ||||| | 1 (4.5) |
Discontinuation from study, N (%) | | |||||| | 7 (31.8) |
Reason for discontinuation from study, N (%) | ||
Withdrawal of consent | | ||||| | 1 (4.5) |
Death | | |||||| | 6 (27.3) |
Time on treatment (months), mean (SD)c | ||||| ||||| | 16.7 (7.37) |
Time on study (months), mean (SD)d | ||||| | 17.8 (7.7) |
SD = standard deviation.
aTreated thyroid is defined as the thyroid subjects who took at least 1 line of prior systemic anticancer therapy (in addition to radioactive iodine).
bThe recommended phase II dosage is 160 mg twice daily.
cTOT (months) = (last dose date − first dose date + 1)/30.4375 for subjects who discontinued LOXO-292 as of the of data cut-off date; TOT (months) = (data cut-off date − first dose date + 1)/30.4375 for subjects continuing to receive LOXO-292 at the data cut-off date.
dTOS) (months) = (study exit date − first dose date + 1)/30.4375 for subjects who exited the study on or before the data cut-off date; TOS (months) = (data cut-off date − first dose date + 1)/30.4375 for subjects who were still in the treatment phase as of the data cut-off date; TOS (months) = (last visit date − first dose date + 1)/30.4375 for subjects who were in the long term follow-up as of the data cut-off date.
Source: Clinical Study Report for LIBRETTO-001.14
For the RET fusion–positive thyroid cancer population, the time on treatment of the 19 patients was on average ||||| |||||| |||||||| ||| | |||||| || ||||| |||||| |||||||| |||| ||| || |||| |||||||; no other specific data on exposure were included for the RET fusion–positive thyroid cancer population.
In all populations, at the time of the December 16, 2019, interim analysis, of the 531 total patients (all populations from the LIBRETTO-001 study) who received selpercatinib, the majority (| | |||) were started at the phase II dose of 160 mg twice daily. Of the 439 patients who started at the phase II dose of 160 mg twice daily, ||| ||||||| patients were continuing treatment. The median actual dose intensity (mg of selpercatinib per day) was influenced by the fact that the patients underwent intra-patient dose escalation; therefore, although actual dose intensity increased with increasing doses, many patients ultimately received higher doses than their starting dose, most often 160 mg twice a day. The median relative dose intensity (actual dose intensity or planned dose intensity) ranged from |||||| || |||||| for all dose levels.
Only those efficacy outcomes and analyses of subgroups identified in the review protocol are reported here, and the primary analysis is focused on the cut-off date of December 16, 2019, of the RET fusion–positive thyroid cancer previously treated population. When available, the results of the March 30, 2020, data cut-off for the same population are also presented.
OS in the previously treated population with RET fusion–positive TC had a median duration of follow-up of |||| |||||| |||||||||||||| ||||| || |||| || |||| ||||||| ||| ||| |||||| || |||||||| ||| ||| ||||||| |||||| |||||| ||| |||||| || ||||| |||| |||| ||| || ||| |||||||||| ||| ||||| |||||||||| || |||||||| |||| | ||||| |||| |||| |||| ||| || |||| |||||| (Table 11 and Figure 4). Among the 19 patients, the rate of survival at 12 months or more was ||||| || ||| |||||||||| |||| || |||| || ||||||
For the cut-off date of March 30, 2020, the median OS was |||| |||||| ||||| | |||||| ||||||||| || |||| ||||||. The 1-year OS was ||||| and remained consistent after the previous data cut-off.
Table 11: Efficacy Outcomes of Survival, RET Fusion–Positive Thyroid Cancer in the LIBRETTO-001 Trial
Variable | Cut-off of December 16, 2019, previously treateda (N = 19) | Cut-off of March 30, 2020, previously treateda (N = 22) |
|---|---|---|
Survival statusa — alive, n (%) | || |||||| | ||||| |
Duration of overall survival (months)b — median (range) | |||||||| ||||| | ||||||||||| |||||| |
Duration of follow-up (months)b Median (IQR) | ||||||||||| ||||| | ||||||||||| ||||| |
Rate (%) of overall survival of 12 months or more (95% CI) c | |||| ||||||| ||||| | ||||||||||| ||||| |
Duration of progression-free survival (months) — median (range) | 20.1 ||||| |||||| | 20.07 (3.5 to 30.2+) |
Duration of follow-up (months) Median (IQR) | 13.7 |||||| ||||| | 16.49 (10.9 to 27.2) |
Duration of progression-free survival by 6-month interval (n, %) | ||
< 6 months | || |||||||| |||||||| |||||| || |||||| || |||||| | |||| |
≥ 6 to 12 months | || |||||||| |||||||| |||||| || |||||| || |||||| | |||| |
≥ 12 to 18 months | || |||||||| |||||||| |||||| || |||||| || |||||| | |||| |
≥ 18 to 24 months | || |||||||| |||||||| |||||| || |||||| || |||||| | |||| |
≥ 24 months | || |||||||| |||||||| |||||| || |||||| || |||||| | |||| |
Rate of PFS, n, (% [95%CI]) | ||
6 months or more | || ||||| |||||| |||||| | 21 (95.5 [71.9 to 99.3]) |
12 months or more | 12 (64.4 [37.0, 82.3]) | 15 (68.6 [42.7 to 84.6]) |
18 months or more | ||||| | 11 (52.3 [25.2 to 73.7]) |
24 months or more | ||||| | 9 (41.8 [15.7 to 66.3]) |
+= censored observation; CI = confidence interval; NE = not evaluable; NR = not reported; PFS = progression-free survival.
Note: Based on independent review committee assessments using Response Evaluation Criteria in Solid Tumors Version 1.1.
aStatus as of the last contact on or before December 16, 2019.
bEstimate based on the Kaplan–Meier method.
c95% CI was calculated using the Brookmeyer and Crowley method.
Source: Clinical Study Report for LIBRETTO-001.14
PFS in the previously treated population with RET fusion–positive thyroid cancer had a median duration of follow-up of 13.7 months (||| || |||| || ||||) and the median for PFS was 20.1 (||||| |||| |||||). (Table 11). A PFS duration of 12 months or more was seen in 8 patients (42.1%) in the previously treated population.
For the cut-off date of March 30, 2020, the PFS duration was of 20.07 months (range 3.5 to 30.2+) among the 22 patients previously treated, with a median duration of follow-up of 16.5 months (IQR = 10.9 to 27.2 months) as shown in Figure 4. A PFS rate of 12 months or more was seen in 15 patients (68.6%) of the population.
||| ||||| ||| ||||||||||| |||| |||||||| || ||||| ||| ||| ||| |||||| |||||||| || |||||||| |||||||||| ||||||| |||||||| || |||| ||| |||||||||| || ||| || |||||| |||||| || || |||| |||||||
Note: This figure has been redacted at the request of the sponsor.
Source: Clinical Study Report for LIBRETTO-001.14
The percentage of patients reaching an ORR for the population with previously treated RET fusion–positive thyroid cancer as the cut-off date of December 16, 2019, was 78.9% (95% CI, 54.4 to 93.9) or 15 patients of the 19 included. For the cut-off of March 30, 2020, the ORR was 77.3% (95% CI, 54.6 to 92.2) (Table 12).
As the cut-off of December 16, 2019, the DOR had a median follow-up of 17.5 months (|||||| || ||) in the previously treated RET fusion–positive thyroid cancer population. The median DOR was 18.4 months (||||| || ||| || ||| ||||||).
For the cut-off date of March 30, 2020, the DOR had a median follow-up of 20.27 months (IQR = 12.6 to 25.4), and a median DOR of 18.43 months (range = 1.9 to 26.7 months) among the 22 patients included (Table 12 and Figure 5).
A total of | |||||||| ||||||| in the December 16, 2019, cut-off date reached a DOR for more than 12 months. This occurred in 10 patients (58.8%) of the March 30, 2020, cut-off date.
Table 12: Efficacy Outcomes of Response and Remission in the RET Fusion–Positive Thyroid Cancer Previously Treated Population in the LIBRETTO-001 Trial
Variable | Cut-off date of December 16, 2019a (N = 19) | Cut-off date of March 30, 2020a (N = 22) |
|---|---|---|
Objective response rate (CR + PR)a,b | ||
Patients, N (%) | 15 (78.9) | 17 (77.3) |
95% CI | 54.4 to 93.9 | 54.6 to 92.2 |
Duration of responsec | ||
Duration of response (months), median (range) | 18.4 ||||| |||||| | 18.43 (1.9 to 26.7) |
Follow-up (months) median (IQR) | 17.5 |||||| ||||| | 20.27 (12.6 to 25.4) |
Duration of response (n, %) < 6 months ≥ 6 to 12 months ≥ 12 to 18 months ≥ 18 to 24 months ≥ 24 months | | |||||||| |||||| || |||||| || |||||| || ||||| | 4 (23.5) 3 (17.6) 5 (29.4) 3 (17.6) 2 (11.8) |
+= censored observation; CI = confidence interval; IQR = interquartile range; NE = not estimable.
Note: All end points were based on independent review committee assessments.
aObjective response rate (%) is defined as the proportion of patients with best overall response of confirmed complete or partial response confirmed by a repeat assessment no less than 28 days.
bThe 95% CI was calculated using the Clopper-Pearson method.
cEstimate based on the Kaplan–Meier method.
Note: This figure has been redacted at the request of the sponsor.
Source: Clinical Study Report for LIBRETTO-001.14
Overall, ORR, PFS, and OS effect estimates were consistent between the December 16, 2019, and March 30, 2020, data cut-offs.
Outcomes of HRQoL measured with the European Organisation for Research and Treatment of Cancer Quality of Life Questionnaire Core 30, Pediatric Quality of Life Inventory, and bowel diaries were measured as an exploratory end points in the MTC and NSCLC populations. However, there were no specific data for the population of patients with RET fusion–positive thyroid cancer.
Harms are summarized from the safety population with thyroid cancer from the LIBRETTO-001 study with a cut-off date December 19, 2019, and March 30, 2020. Only those harms of interest identified in the review protocol are reported below. AEs in the LIBRETTO-001 study were defined as any unfavourable medical occurrence in a patient administered the drug under investigation, i.e., selpercatinib, which are not necessarily related to the intervention. An SRC oversaw the safety aspects from phase I and completion of the dose-escalation assessments.
The AEs are summarized in Table 13. Investigators graded the severity of AEs from grade 1 (mild) to grade 5 (fatal) according to version 4.03.26 of the Common Terminology Criteria for Adverse Events.26
A total of 37 patients within the RET fusion–positive thyroid cancer population (which included both previously treated and treatment-naive patients) were included in the safety analysis. The most commonly reported AEs (> 20% of patients with at least 1 of these) included dry mouth, hypertension, diarrhea, constipation, fatigue, headache, peripheral edema, nausea, increased AST and/or ALT levels, and abdominal pain. At a later cut-off date of March 30, 2020, a total of 42 patients were included in the SAS. All 42 had at least 1 AE. Harm events were similar in distribution to those presented at the cut-off of December 16, 2019. A total of |||| |||||||| ||||||| presented 1 serious AE, with ||| || ||||| || |||||||| |||| | ||||||| ||||||| ||||| ||||||| || |||||||||||||. Of 25 patients with grade 3 or 4 AEs, |||| were related to selpercatinib. No patient had fatal AEs that were considered related to the study drug.
Harms of special interest stated in the protocol for this review included diarrhea, bleeding, hepatotoxicity (increased AST and ALT levels), corrected QT prolongation, hypertension, and photosensitivity.
Liver enzymes elevations occurred in | ||| | ||||||||, for AST and ALT respectively, of the December 16, 2019, cut-off date with ALT and AST elevations. Hypertension was reported in || ||||||| patients. Diarrhea was present in || ||||||| of patients at any point, and ECG QT prolongation occurred in |||| patients. For the cut-off date March 30, 2020, additional safety data demonstrated similar results for hypertension (18 patients [42.9%]), diarrhea (16 [38.1%]), increased ALT (10 [23.8%]), increased AST (9 [21.4%]), prolonged QT interval on ECG (4 [9.5%]), and |||||||||||||||| || |||||||||.
Table 13: Summary of Harms, Safety Analysis Set — Cut-Off Date of December 16, 2019
Adverse eventsa | RET fusion–positive thyroid cancer, n (%) (N = ||||) |
|---|---|
Dry mouth | || |||||| |
Fatigue | || |||||| |
Hypertension | || |||||| |
Constipation | || |||||| |
Diarrhea | || |||||| |
Nausea | || |||||| |
Increased AST | | |||||| |
Headache | | |||||| |
Vomiting | | |||||| |
Increased ALT | | |||||| |
Rash | | |||||| |
Abdominal pain | | |||||| |
Arthralgia | | |||||| |
Cough | | |||||| |
Dysphonia | | |||||| |
Pyrexia | | |||||| |
Thrombocytopenia | | |||||| |
Back pain | | |||||| |
Dysphagia | | |||||| |
Hypocalcemia | | |||||| |
Myalgia | | |||||| |
Oropharyngeal pain | | |||||| |
Increased blood creatinine | | |||||| |
Decreased appetite | | |||||| |
Dyspnea | | |||||| |
Gastroesophageal reflux disease | | |||||| |
Leukopenia | | |||||| |
Lymphopenia | | |||||| |
Muscular weakness | | |||||| |
Edema peripheral | | |||||| |
Weight increased | | |||||| |
Increased blood alkaline phosphatase | | |||||| |
Chest discomfort | | |||||| |
Dry eye | | |||||| |
Dry skin | | |||||| |
Dysgeusia | | |||||| |
Prolonged QT interval on ECG | | |||||| |
Flatulence | | |||||| |
Hyperglycemia | | |||||| |
Hyperkalemia | | |||||| |
Hypomagnesemia | | |||||| |
Hyponatremia | | |||||| |
Hypophosphatemia | | |||||| |
Pain in extremity | | |||||| |
Urinary tract infection | | |||||| |
Abdominal discomfort | | ||||| |
Alopecia | | ||||| |
Increased blood bilirubin | | ||||| |
Increased blood cholesterol | | ||||| |
Chills | | ||||| |
Fall | | ||||| |
Hypokalemia | | ||||| |
Inguinal hernia | | ||||| |
Musculoskeletal chest pain | | ||||| |
Musculoskeletal pain | | ||||| |
Neck pain | | ||||| |
Pollakiuria | | ||||| |
Pruritus | | ||||| |
Rash maculo-papular | | ||||| |
Sinusitis | | ||||| |
Stomatitis | | ||||| |
Decreased weight | | ||||| |
Abdominal distension | | ||||| |
Abdominal pain upper | | ||||| |
Anxiety | | ||||| |
Atrial fibrillation | | ||||| |
Axillary pain | | ||||| |
Increased blood glucose | | ||||| |
Increased blood pressure | | ||||| |
Colitis | | ||||| |
Depression | | ||||| |
Diverticulitis | | ||||| |
Dizziness | | ||||| |
Hypernatremia | | ||||| |
Hyperphosphatemia | | ||||| |
Hyperuricemia | | ||||| |
Hypoesthesia | | ||||| |
Hypothyroidism | | ||||| |
Insomnia | | ||||| |
Lung infection | | ||||| |
Muscle spasms | | ||||| |
Neuropathy peripheral | | ||||| |
Non-cardiac chest pain | | ||||| |
Photosensitivity | | ||||| |
Decreased protein total | | ||||| |
Vertigo | | ||||| |
Adverse events of special interest | |
Hypertension | || |||||| |
Diarrhea | || |||||| |
Increased ALT | | |||||| |
Increased AST | | |||||| |
Prolonged QT interval on ECG | | |||||| |
Photosensitivity | | ||||| |
AE = adverse event; ALT = alanine transaminase; AST = aspartate transaminase; ECG = electrocardiogram.
aFrequency greater than 2%.
bFrequency greater than 5%.
Source: Clinical Study Report for LIBRETTO-001.14
The main limitation from the LIBRETTO-001 study is its single-arm, open-label design. As a descriptive study, it did not formally evaluate the primary or secondary end points (ORR, DOR, OS, and PFS) with adjustments for multiple comparisons. These limitations stem from the single-arm design and the lack of comparator groups and constrain the estimates of relative effects of treatment with selpercatinib.
While acknowledging that the primary analysis was based on a blinded, central IRC, the open-label study design introduces bias due to measurements of subjective outcomes. The clinical experts and CADTH acknowledged that the uncertainty in this body of evidence in the context of scarcity of comparative (randomized) evidence reflects the challenges of conducting phase III studies in rare and indolent conditions such as RET fusion–positive thyroid cancer.
The small sample size of the population with previously treated RET fusion–positive TC (n = 19 and n = 22 at December 2019 and March 2020, respectively) create uncertainty due to imprecision of the data. The small sample size also precludes the exploration or potential subgroup effects for the RET fusion–positive thyroid cancer populations. While the majority of the TC population consists of DTC (PTC), few patients with Hurthle cell carcinoma or poorly differentiated and anaplastic histologies were included, further contributing to small size of the DTC population and uncertainty in the results in the DTC population.
Overall, there is incompleteness of the data, and more description is needed about the specific population of patients with RET fusion–positive thyroid cancer, and only descriptive analyses can be used at this time. Furthermore, no HRQoL outcomes were reported in this population of patients with RET fusion–positive thyroid cancer.
As the cut-off date of December 19, 2019, | |||||||| ||||||| discontinued the study drug and ||||| patients discontinued from the study, mostly due to disease progression.
There were few concerns about the generalizability of the population included and the effects on survival and response. According to the clinical experts consulted by CADTH, the baseline characteristics of the population included in the LIBRETTO-001 study were representative overall of the population of patients with RET fusion–positive thyroid cancer seen in Canadian clinical practice.
Age, ECOG PS, initial disease stage, cancer history, RET mutation types, and prior therapies were similar to those expected in clinical practice. The clinical experts did not consider any of these variables to be a concern for applicability.
Most patients had good baseline performance status (e.g., the number of patients with an ECOG PS of 2 or higher was low) suggesting that the included population may be healthier when compared to the Canadian clinical practice, however, clinical experts did not consider it highly different from what is expected.
All outcomes measured in the LIBRETTO-001 study were of clinical relevance and, according to the clinical experts, important for patients and well known and used by clinicians in Canada. The only limitation of concern in the follow-up was that it could be considered too short for a useful assessment of observations and OS in those patients continuing the study. Table 14 summarizes the generalizability of the evidence.
Table 14: Assessment of Generalizability of Evidence for Selpercatinib
Domain | Factor | Evidence | CADTH's assessment of generalizability |
|---|---|---|---|
Population | Patients with RET fusion–positive thyroid cancer | Trial inclusion and exclusion criteria, and baseline and demographic characteristics | According to clinical experts consulted by CADTH, the inclusion and exclusion criteria in the LIBRETTO-001 study resulted in a population similar to what is observed in clinical practice and to the reimbursement criteria for this review. |
Intervention | Selpercatinib 160 mg twice daily (> 50 kg) or 120 mg (< 50 kg) twice daily | LIBRETTO trial phase II protocol and study reports | The dosages appear to be the most appropriate, according to the clinical expert consulted by CADTH, as they were obtained from a phase I and II study. No indication for children was sought and these patients are not included in the body of evidence. |
Comparator | Lenvatinib Standard of care | Comparator tables for the CADTH submission from the sponsor and feedback from drug programs | Lenvatinib is the only drug currently funded and approved by Health Canada for this condition. As there are no funded treatment options following treatment with lenvatinib, BSC is an appropriate comparator. A small number of patients who receive sorafenib or another TKI in the first line may go on to receive lenvatinib in the second line or vice versa. In these cases, lenvatinib or sorafenib could be a second-line comparator. |
Outcomes | Survival (OS, PFS) Response and remission rates (ORR, DOR) HRQoL (EORTC- QLQ-C30; PedsQL; and bowel diaries) | Trial protocol and study reports | Outcomes are relevant to patients and clinicians, and applicable to real clinical practice. There is uncertainty regarding the long-term treatment effects given the short- term duration. |
Setting | Outpatient setting | Trial sites in protocol and study reports | The administration of selpercatinib does not require special inpatient setting. However, it requires monitoring by a specialized health team. |
BSC = best supportive care; DOR = duration of response; EORTC QLQ-C30 = European Organisation for Research and Treatment of Cancer Quality of Life Questionnaire Core 30; HRQoL = health-related quality of life; ORR = objective response rate; OS = overall survival; PedsQL = Pediatric Quality of Life Inventory; PFS = progression-free survival; TKI = tyrosine kinase inhibitor.
Selpercatinib has been previously assessed in a single-arm randomized controlled trial. However, no head-to-head comparison of selpercatinib against other relevant treatments, including lenvatinib, sorafenib, and placebo, for advanced RET fusion–positive DTC was available for this review. Due to this gap in evidence and limited data, the sponsor submitted a naive ITC for CADTH to review. Electronic databases including Medline, Embase, and CENTRAL were searched using a combination of MeSH (Medical Subject Headings) and keywords. Websites of professional organizations, including the European Society for Medical Oncology, International Association for the Study of Lung Cancer, ClinicalTrials.gov, and the ICTRP, were searched to identify relevant conference abstracts. Retrieval was not limited by publication date or by language. Titles, abstracts, and full-text articles were screened for inclusion by 1 reviewer based on population and disease condition, interventions, comparators, outcomes, and study types (population, intervention, comparison, outcomes and study criteria [PICOS]). CADTH also conducted a literature search to identify other potentially relevant ITCs.
One sponsor-submitted ITC was summarized and critically appraised. The sponsor-submitted ITC was not used to inform the pharmacoeconomic model due to limitations.
The overall objective of the sponsor-submitted ITC was to estimate the treatment effect for selpercatinib versus lenvatinib, sorafenib, and placebo in all treatment lines of RET fusion–positive thyroid cancer. The outcomes analyzed were OS, PFS, and ORR. The population, intervention, comparators, outcomes, and design of studies included in the sponsor’s ITC are provided below in Table 15.
Table 15: Study Selection Criteria and Methods for ITCs
Criteria | ITC1 |
|---|---|
Population | Adult and pediatric patients with RET tumours |
Intervention | Selpercatinib, lenvatinib, sorafenib, placebo |
Comparator | Any active systemic therapy, placebo, best supportive care, or no treatment |
Outcome | Overall survival, progression-free survival, objective response rate |
Study design | Randomized, controlled, prospective clinical trials, systematic reviews (including meta-analyses), single-arm trials or RCTs in RET-altered tumours (any tumour site, any intervention, any line of therapy) |
Publication characteristics | Language of publication was not restricted |
Exclusion criteria | Population: other types of cancer Intervention: studies that do not have an intervention of interest in at least 1 arm Comparator: studies that do not have a comparator of interest in at least 1 arm; non-pharmacological treatment Study design: preclinical trials, prognostic studies, retrospective studies, prospective observational studies, case reports. commentaries and letters (publication types), consensus reports, nonsystematic reviews |
Databases searched | Medline, Embase, CENTRAL |
Selection process | Articles screened independently by 2 researchers |
Data extraction process | Data extraction was performed by pairs of reviewers and compared for discrepancies |
Quality assessment | National Institute for Health and Care Excellence Critical Appraisal Skills Programme |
ITC = indirect treatment comparison; RCT = randomized controlled trial.
Source: Sponsor-submitted ITC.
The sponsor conducted a systematic literature review of published clinical studies to identify comparators for selpercatinib for the treatment of patients with MTC or PTC. The literature search was conducted on September 30, 2019. A total of 44 publications were identified that included patients with thyroid cancer, including 16 primary studies. Of the 16 studies, 11 were trials including patients with MTC, 3 included patients with PTC, and 2 included patients with both MTC and PTC. In these 16 primary studies, 2 studies were included in the ITC for advanced RET mutation–positive MTC and 2 for advanced RET fusion–positive thyroid cancer. The outcomes analyzed include OS, PFS, and ORR.
The trial characteristics, patient demographics, treatment history, treatment outcomes, and interventions found in the included clinical trials were extracted from the full-text publications. Resources retrieved from websites were printed to preserve a record of information in the event that the websites change or become unavailable. References to other publications within a trial were backtracked to the original sources, where appropriate.
Data were extracted by 1 researcher using Microsoft Excel and all data were quality-validated by an independent reviewer, who performed a verification of the data from the original source. Data were quality-checked before their use in the ITC.
For each eligible trial, a quality assessment was performed to the standards recommended by the National Institute for Health and Care Excellence. Because no validated tool to assess the quality of single-arm trials existed at the time of the review, the Critical Appraisal Skills Programme cohort study checklist was used to assess the quality of all single-arm trials.
Lenvatinib and sorafenib have each been compared with placebo in randomized controlled trials (SELECT and DECISION, respectively) of patients with DTC. For patients who do not respond to, are contraindicated to receive, or do not tolerate treatment with MKIs, there are no further safe and effective treatment options, and such patients are treated palliatively with placebo.
There were no head-to-head trials available comparing selpercatinib to these comparators; the efficacy and safety of selpercatinib are available from the single-arm LIBRETTO-001 trial. An adjusted indirect comparison for selpercatinib versus these comparators was deemed infeasible due to the lack of comparability between trials.
Data on OS, PFS, and ORR for selpercatinib were compared to those for lenvatinib and sorafenib via a naive indirect comparison. Patient-level data were not available from either the SELECT or DECISION trials, and the pretreated RET fusion–positive thyroid cancer dataset from the LIBRETTO-001 trial included only 19 patients. The SELECT and DECISION studies did not report data on OS or PFS in the RET fusion–positive subpopulation.
The process of study selection was conducted using the Preferred Reporting Items for Systematic Reviews and Meta-Analyses (PRISMA) statement. The searches identified 7,142 records, of which 3,390 publications met eligibility criteria. Of these, 44 publications from 16 trials were identified that included patients with thyroid cancer. Of the 16 unique studies, 11 included patients with MTC, 3 included patients with PTC, and 2 included patients with both MTC and DTC.
Three trials investigating selpercatinib, lenvatinib, and sorafenib at their recommended doses in patients with DTC were identified by the systematic literature review and deemed evaluable in the feasibility assessment. The 3 trials are LIBRETTO-001, DECISION, and SELECT. The key differences between trial design and reported outcomes are presented as follows.
Outcomes available in SELECT:
PFS: Hazard ratio (HR) in the intention-to-treat (ITT) and pretreated subgroups, Kaplan–Meier curve in the ITT and pretreated subgroup
OS: HR in the ITT subgroup; Kaplan–Meier curve in the ITT subgroup, and rank-preserving structural failure time–adjusted in the ITT subgroup
ORR: ITT and pretreated subgroup.
Outcomes available in DECISION:
PFS: HR in the ITT subgroup and Kaplan–Meier curve in the ITT subgroup
OS: HR in ITT subgroup and Kaplan–Meier curve in the ITT subgroup
ORR: ITT.
Key differences in the trials that resulted in their lack of comparability were the presence of RET fusions in the trials: 100% of patients are RET fusion–positive in the LIBRETTO-001 trial, while no data were reported in RET fusion–positive subgroup in either the SELECT or DECISION trials.
The majority of patients (68.4%) in the LIBRETTO-001 trial were diagnosed with PTC. This proportion is greater than in either the lenvatinib or placebo arm of the SELECT trial (50.6% and 51.9%, respectively). This proportion is also greater than either the sorafenib or placebo arm of the DECISION trial (57.0% and 56.7%, respectively).
In the LIBRETTO-001 trial, 78.9% of patients had received at least 1 prior tyrosine kinase inhibitor (TKI) or MKI (and all patients were pretreated), compared with the lenvatinib and placebo arms of the SELECT trial (25.3% and 20.6%, respectively) and in both the sorafenib and placebo arms of the DECISION trial (0%).
The rate of an ECOG PS of 0 was 26.3% in the LIBRETTO-001 trial (pretreated RET fusion–positive). This was lower than in either the lenvatinib arm (51.9%) or placebo arm (62.8%) of the SELECT trial and in either the sorafenib arm (62.8%) or the placebo arm (61.4%) of the DECISION trial.
The patients in the placebo arm were allowed to cross over after progression and continue in an open-label trial in the SELECT and DECISION trials. Results for OS have been adjusted using rank-preserving structural failure time for treatment crossover in both the SELECT and DECISION trials.
The LIBRETTO-001 data presented are all based on patients who received prior systemic therapy for advanced thyroid cancer. In the SELECT trials, only ORR and PFS were reported in the previously treated subgroup, while OS was only available for the ITT subgroup, including both treatment-naive and pretreated patients. The DECISION trial included only patients who had not received any systemic therapy. No patients in the DECISION trial had received prior treatment with TKIs. The placebo arm of the SELECT and DECISION trials have previously been assessed to be incomparable. The feasibility of comparing selpercatinib with the sorafenib, lenvatinib, or placebo arms of either study is therefore highly questionable.
Neither of the identified comparator trials report outcomes in the RET fusion–positive DTC subpopulation would be comparable to the LIBRETTO-001 population. In addition, only limited data are reported in the previously treated patient population from the SELECT trial.
Data on PFS from the SELECT trial are reported for the ITT population and for a subgroup of patients who were pretreated with TKI therapy. The placebo arm of the pretreated subgroup of the SELECT trial was considered to represent the most suitable proxy for the clinical effectiveness of best supportive care for patients with RET fusion–positive thyroid cancer. In the SELECT trial, the median PFS of lenvatinib in pretreated patients was 15.1 (95% CI, 8.8 to not estimable) and the median PFS of placebo was 3.6 (95% CI, 1.9 to 3.7). Results for PFS from the DECISION trial are only reported for the ITT population. In the LIBRETTO-001 trial, the median PFS was 20.07 (95% CI, 9.4 to not estimable) months in the previously treated RET fusion–positive thyroid cancer population (n = 19), and was 3.6 months (95% CI, 1.9 to 3.7) in the pretreated subgroup of the SELECT trial. The results are reported in Table 16.
Table 16: Comparison of PFS for Selpercatinib Versus Lenvatinib, Sorafenib, and Placebo
Outcomes | Pretreated | Intention to treat | ||||||
|---|---|---|---|---|---|---|---|---|
LIBRETTO-001 | SELECT | DECISION | SELECT | |||||
Selpercatinib (N = 19) | Levantinib (N = 66) | Placebo (N = 27) | Sorafenib (N = 207) | Placebo (N = 210) | Levantinib (N = 261) | Placebo (N = 131) | ||
Median PFS (95% CI), months | 20.07 (9.4 to NE) | 15.1 (8.8 to NE) | 3.6 (1.9 to 3.7) | 10.8 | 5.8 | 18.3 (15.1 to NE) | 3.6 (2.2 to 3.7) | |
PFS Rate, %)(95% CI) | ||||||||
6 months (95% CI) | |||| |||||| ||||| | NR | NR | NR | 77.5 (71.7 to 82.3) | 25.4 (18.0 to 33.6) | ||
12 months (95% CI) | 64.4 (37.0 to 82.3) | NR | NR | NR | 63.0 (56.5 to 68.9) | 10.5 (5.7 to 16.9) | ||
18 months (95% CI) | |||| || | NR | NR | NR | 51.1 (43.3 to 58.3) | 3.8 (1.1 to 9.2) | ||
24 months (95% CI) | |||| || | NR | NR | NR | 44.3 (35.1 to 53.1) | NE | ||
CI = confidence interval; HR = hazard ratio; NE = not estimable; NR = not reached; PFS = progression-free survival.
Source: Sponsor-submitted indirect treatment comparison.27
OS data were not available for the pretreated subgroup of the SELECT trial, in which patients in the placebo arm were allowed to cross over to lenvatinib at disease progression. The majority of patients in the placebo arm crossed over. This likely affected the OS of the control arm and was addressed in the indirect comparison by adjusting outcomes using a rank-preserving structural failure time model for patients receiving placebo in the ITT population. The results are reported in Table 17.
Table 17: Comparison of OS for Selpercatinib Versus Lenvatinib, Sorafenib, and Placebo
Outcome | LIBRETTO-001 | SELECT | DECISION | ||
|---|---|---|---|---|---|
Selpercatinib (previously treated) N = 19 | Lenvatinib (ITT) N = 261 | Placebo (ITT) N = 131 | Sorafenib (ITT) N = 207 | Placebo (ITT) N = 210 | |
Median OS (95% CI), months | || |||||| ||| | NE (22.0 to NE)a | NE (14.3 to NE)a | NR | NR |
OS rate (%) | |||||
6 months (95% CI) | |||||||| | 90.7 (86.4 to 93.7)a | 85.3 (78.0 to 90.4)a | NR | NR |
12 months (95% CI) | |||| |||||| ||||| | 81.6 (76.2 to 85.8)a | 70.0 (57.1 to 79.7)a | NR | NR |
18 months (95% CI) | |||||||| | 72.3 (65.7 to 77.9) | 63.0 (44.3 to 76.9) | NR | NR |
24 months (95% CI) | |||||||| | 58.2 (46.0 to 68.6) | NE | NR | NR |
CI = confidence interval; HR = hazard ratio; ITT = intention to treat; OS = overall survival; NE = not estimable; NR = not reached.
aAdjusted using rank-preserving structural failure time.
Source: Sponsor-submitted indirect treatment comparison.27
In patients with previously treated RET fusion–positive thyroid cancer in LIBRETTO-001 (n = 19), the ORR was 78.9% (15 of 19; 95% CI, 54.4 to 93.9). Pretreated patients treated with lenvatinib had an ORR of 62.1% (41 or 66) compared with 3.7% (1 of 27) in the placebo arm. Patients treated with sorafenib had an ORR of 12.2% (24 of 196) compared with 0.5% (1 of 201) in the placebo arm. The objective tumour response evaluations for the SELECT and DECISION trials were conducted using an ITT analysis. Results are reported in Table 18.
Table 18: Comparison of ORR for Selpercatinib Versus Lenvatinib, Sorafenib, and Placebo
Objective response rate | LIBRETTO-001 | SELECT | DECISION | ||||
|---|---|---|---|---|---|---|---|
Selpercatinib (pretreated subgroup) N = 19 | Lenvatinib (pretreated) N = 66 | Placebo (pretreated) N = 27 | Lenvatinib (ITT) N = 261 | Placebo (ITT) N = 131 | Sorafenib (ITT) N = 196 | Placebo (ITT) N = 201 | |
n (%) | 15 (78.9) | 41 (62.1) | 1 (3.7) | 169 (64.8) | 2 (1.5) | 24 (12.2) | 1 (0.5) |
95% CI | (54.5 to 93.9) | (50.4 to 73.8) | (0.0 to 10.8) | NR | NR | NR | NR |
CI = confidence interval; NE = not estimable; NR = not reached.
Source: Sponsor-submitted indirect treatment comparison.27
The sponsor’s rationale for conducting the ITC (the absence of head-to-head studies that compare selpercatinib against relevant treatments for advanced RET mutation–positive thyroid cancer [DTC]) and the objectives of the ITC (efficacy data for selpercatinib relative to relevant treatments for the treatment of DTC in adult and pediatric populations) were clearly reported. A comprehensive systematic review was performed with a 2-stage dual-selection process that was considered appropriate. The language of publication was not restricted thereby minimizing publication bias. The clinical efficacy outcomes assessed were OS, PFS, and ORR.
The key limitation of the sponsor-submitted ITC was that no head-to-head randomized clinical trial evidence was available for selpercatinib comparing efficacy to relevant comparators due to the fact that LIBRETTO-001 is a single-arm trial.
The LIBRETTO-001, SELECT, and DECISION trials did not include similar patients for comparisons to be conducted. Limited data prohibited estimating the treatment effect of selpercatinib versus active treatments or placebo in either trial. Thus, only naive indirect comparisons were conducted, and no adjustments were made between patient groups. Conclusions cannot be drawn from naive indirect comparisons due to their susceptibility to bias.
The SELECT and DECISION trials did not report OS or PFS data for patients with RET fusion–positive DTC. Because the prognostic significance of RET fusion in DTC is unclear, the comparison of outcomes from SELECT versus selpercatinib may not be valid in the RET fusion–positive thyroid cancer population.
Given these limitations and the available evidence it is not possible to make any conclusions about the efficacy of selpercatinib versus lenvatinib, sorafenib, or placebo in RET fusion–positive DTC.
The sponsor-submitted ITC conducted a systematic review and used a naive ITC to evaluate the relative clinical efficacy of selpercatinib to lenvatinib, sorafenib, and placebo for the treatment advanced RET mutation–positive thyroid cancer (DTC). Three outcomes were analyzed: OS, PFS, and ORR.
The sponsor-submitted ITC had several limitations, including not using an adjusted indirect treatment comparison due to patient incomparability between the selected trials and a lack of data for several outcomes of interest in some of the selected trials. Given these limitations and the available evidence, it is not possible to make any conclusions about the efficacy of selpercatinib versus lenvatinib, sorafenib, or placebo in RET fusion–positive DTC.
This section includes submitted long-term extension studies and additional relevant studies included in the sponsor’s submission to CADTH that were considered to address important gaps in the evidence included in the systematic review.
In addition to the pivotal trial LIBRETTO-001, 2 ongoing studies were considered relevant for this report:, LIBRETTO-32128 and LIBRETTO-121.29 No complete results are currently available, rather details of each trial are presented as they provide the additional context for the decision-making process.
LIBRETTO-32128 is a phase II, single-group-assignment, open-label study conducted in China to assess efficacy and safety of selpercatinib in participants with RET fusion–positive solid tumours, MTC and other tumours with RET activation.
Patients will be enrolled from multiple sites in China. Table 19 provides more details.
The study is active, but not currently recruiting, with a planned enrolment of approximately 75 patients. The actual primary completion date (at which the last participant in a clinical study is examined or receives an intervention to collect final data for all the primary outcome measures) and the estimated study completion date (at which the last participant in a clinical study is examined or receives an intervention or treatment to collect final data for the primary and secondary outcome measures, as well as AEs at the last participant’s last visit) are March 25, 2021, and November 20, 2025, respectively. All patients enrolled were given selpercatinib 160 mg orally twice daily in 28-day cycle. Cohort 1 (n = 30) comprised patients with advanced RET fusion–positive solid tumours who had progressed on or were intolerant to 1 or more prior standard first-line therapies or those who had declined or were not suitable to receive standard frontline therapy. Cohort 2 (n = 26) enrolled patients with advanced RET-mutant MTC who had or had not received previous systemic therapy. Last, those enrolled in cohort 3 (n = 21) had advanced RET-altered solid tumours that met the requirements for cohorts 1 or 2 but did not have measurable disease, those with a RET-altered solid tumours or a RET alteration or activation that did not meet the criteria for cohorts 1 or 2, and those who were circulating tumour DNA–positive for a RET alteration that was not known to be present in their tumour.30 The primary end point is ORR as assessed by an IRC. The secondary end points include DOR by IRC, time to response by IRC, CBR, PFS by IRC, OS, and area under the concentration versus time curve (AUC).
LIBRETTO-12129 is a phase I and II, single-group-assignment, multicentre, open-label study to find the appropriate dose, as well as to assess safety and efficacy, of selpercatinib in pediatric participants with an activating RET alteration and an advanced solid or primary CNS tumour. Patients will be enrolled in approximately 25 study locations in 10 countries across North America, Europe, Asia, and Oceania. Table 19 provides more details.
This study is currently recruiting participants, with a planned enrolment of approximately 100 patients. The estimated primary completion date (at which the last participant in a clinical study was examined or received an intervention to collect final data for all the primary outcome measures) and study completion date (at which the last participant in a clinical study was examined or received an intervention/treatment to collect final data for the primary and secondary outcome measures, as well as AEs for the last participant’s last visit) are March 26, 2023, and March 26, 2024, respectively. All patients enrolled were given selpercatinib orally as a capsule or a liquid suspension twice daily continuously. Dosing started at the adult RP2D equivalent, 92 mg/m2 twice daily, to confirm RP2D in patients 2 years old or younger and those older than 2 years.31 The primary end points in phase I are DLTs in pediatric participants with advanced solid tumours and those with primary CNS tumours. For phase II, the primary end points are ORR as determined by RECIST 1.1 and RANO by IRC. Secondary end points for phase I include plasma concentration, AUC0-24 (from 0 to 24 hours), peak concentration, time to peak concentration, MTD, preliminary antitumour activity of selpercatinib in pediatric participants with tumours harbouring activating RET alterations as determined by ORR per RECIST 1.1, change from baseline in pain (Wong Baker Faces scales), and change from baseline HRQoL (Pediatric Quality of Life Inventory). Phase II secondary end points are AUC0-24, peak concentration, time to peak concentration, ORR as determined by RECIST 1.1 and RANO by investigator, DOR by investigator and IRC, PFS by investigator and IRC, OS, CBR by investigator and IRC, frequency of AEs, concordance of prior molecular test that detected a RET alteration within the participant’s tumour with diagnostic tests by sponsor, post-operative stage, surgical margin status, and descriptive analyses of pretreatment surgical plan and post-treatment plans.
Table 19: Details of Other Relevant Studies — LIBRETTO-321 and LIBRETTO-121
Detail | LIBRETTO-321 | LIBRETTO-121 |
|---|---|---|
Designs and populations | ||
Study design | Phase II, single-group-assignment, open-label study | Phase I and II, single-group-assignment, multicentre, open-label study |
Locations | China | 25 locations (US, Canada, EU, Australia, Asia) |
Populations | Adult participants (18 years and older) in China with RET fusion–positive solid tumours, MTC, and other tumours with RET activation | Pediatric participantsa (6 months to 21 years; 12 years of age or greater in Canada) with an activating RET alteration and an advanced solid or primary CNS tumour |
Enrolment dates | ||
Actual study start date | March 16, 2020 | June 13, 2019 |
Primary completion date | Actual: March 25, 2021 | Estimated: March 26, 2023 |
Study completion date | Estimated: November 20, 2025 | Estimated: March 26, 2024 |
Participants | ||
Estimated enrolment (N) | 75 participants | 100 participants |
Inclusion criteria |
Cohorts 1 and 2:
|
|
Exclusion criteria | Cohorts 1 and 2:
|
|
Drugs | ||
Intervention | Selpercatinib 160 mg orally twice a day | Selpercatinib: Phase I (dose escalation): a rolling 6–dose-escalation scheme starting with equivalent to the adult-recommended phase II dose of 160 mg (i.e., 92 mg/m2 twice a day) to identify the MTD and/or RP2D Phase II (dose expansion): MTD and/or RP2D in 4 cohorts depending on tumour histology and tumour genotype |
Comparator(s) | None | None |
Outcomes | ||
Primary end points | ORR (CR or PR) by IRC | Phase I:
Phase II:
|
Secondary end points |
| Phase I:
Phase II:
|
Publications | ||
Articles and presentations | Lu et al.30 | Morgenstern et al.31 |
AE = adverse event; AUC = area under the concentration vs. time curve; CBR = clinical benefit rate; CNS = central nervous system; Cmax = peak concentration; CTCAE = Common Terminology Criteria for Adverse Events; CR = compete response; CVD = cardiovascular disease; DOR = duration of response; ECOG PS = Eastern Cooperative Oncology Group Performance Status; IRC = independent review committee; MI = myocardial infarction; MTC = medullary thyroid cancer; MTD = maximum tolerated dose; ORR = objective response rate; OS = overall survival; PFS = progression-free survival; PR = partial response; QTc = corrected QT interval; RANO = Response Assessment in Neuro-Oncology; RECIST 1.1 = Response Evaluation Criteria in Solid Tumours Version 1.1; RP2D = recommended phase II dose; Tmax = time to peak concentration.
aThe LIBRETTO-121 trial enrolled pediatric patients with ages from 6 months to 21 years (12 years of age or greater in Canada). However, for the purposes of reimbursement criteria and this report, the population of interest is limited to those patients between the ages of 18 and 21 years old from the trial.
bWong -Baker Faces Pain Scale includes pictures of facial expressions with correlating scores of 0 being 'no hurt' and 10 being 'hurts worst'.
cPediatric Quality of Life Inventory includes a list of problems, with scores of 0 being “never a problem” and 4 being “almost always a problem.”
Source: LIBRETTO-321,28 and LIBRETTO-12129 trials.
One clinical study, LIBRETTO-001, was included in this report evaluating the use of selpercatinib in patients with RET fusion– positive thyroid cancer. Furthermore, 2 ongoing studies, LIBRETTO-321 (phase II conducted in China) and LIBRETTO-121 (Phase I and II in a population of those aged 6 months to 21 years) were identified; however, data for neither are available data at this time and the trials are expected to be completed by 2025 and 2024, respectively.
The LIBRETTO-001 trial is a single-arm, open-label, phase I and II study conducted in several countries (including Canada). The population integrated in the study consists of patients with RET fusion–positive thyroid cancer (or DTC), mutant advanced MTC, and NSCLC. The cut-off date of December 19, 2019, was the main population used for the analyses as this report provided complete efficacy data with 6-month follow-ups and was the information used for the Health Canada submission, although further information was provided by the sponsor for safety and efficacy end points with a cut-off date of March 30, 2020.
Patients were eligible if they presented with metastatic or locally advanced disease and an ECOG PS of 0, 1, or 2, and were 12 years of age and older. The primary end point of phase I of the study was to find the MTD and RP2D. The recommended dose from the dose-escalation process from phase I was reached at 160 mg. At phase II, the primary end point was to evaluate the ORR based on RECIST 1.1 criteria, with DOR, PFS, OS, safety, PK properties, and change in tumour size as secondary end points. Biomarker changes and HRQoL assessments were exploratory end points, although these are not reported for the specific population with DTC.
Also assessed was 1 sponsor-submitted ITC that included a systematic literature review and used a naive ITC to evaluate the relative clinical efficacy of selpercatinib to lenvatinib, sorafenib, and placebo for the treatment of advanced RET fusion–positive thyroid cancer. Three outcomes were analyzed: OS, PFS, and ORR.
The LIBRETTO-001 study evaluated end points of efficacy (ORR and DOR) and of survival (PFS and OS). All these end points were considered by the clinical experts consulted by CADTH as critical for clinical decision-making, as well as relevant in the Canadian landscape, according to other stakeholders such as patient groups and the drug programs. The primary (ORR) and secondary and exploratory end points (OS, PFS, and DOR) in LIBRETTO-001 were evaluated but not formally adjusted for multiple comparisons for patients with DTC. Furthermore, no HRQoL data were reported for this population. The study is limited by the single-arm, open-label design without adjustments for multiplicity, and few patients were assessed.
The results from the LIBRETTO-001 trial on its primary end point of ORR reached a value of ||||| among the 27 patients with RET fusion–positive thyroid cancer at their main analysis cut-off point of December 16, 2019. At this same cut-off point, 19 patients formed the analysis set of previously treated patients, in which the ORR was similar (78.9%). At a later cut-off date (March 30, 2020) a total of 34 patients had an ORR of 82.4%, but the ORR among the 22 previously treated patients was 77.3%. All ORR values were deemed clinically meaningful by the clinical experts consulted by CADTH.
Similarly, the DOR was of clinical significance because, at a median follow-up of 17.5 months and 20.27 months for the respective December 16, 2019, and March 30, 2020 cut-off dates, the respective patient groups had median of DORs of 18.4 and 18.43 months. The median DOR for the total RET fusion–positive thyroid cancer population (N = 34) was 26.7 months, with a median follow-up of 12.6 months.
In terms of survival, for the cut-off of December 16, 2019, ||| |||||| || || ||| ||| |||| ||||||| |||||| |||| |||| ||| || ||| || |||||||| |||| ||||| |||||| |||| | |||||| |||||| || |||||||| || |||| |||||||. Further information for OS and PFS is presented for the later cut-off date of March 30, 2020. In the latter case, among the 27 patients for whom data were cut off on December 16, 2019, the duration of PFS reached a median of 20.1 months, and it was similar for the March 30, 2020, cut-off patients, with a median follow-up of 13.7 months and 16.5 months for the December 16, 2019, and March 30, 2020, cut-offs, respectively. These numbers were considered by the clinical experts consulted by CADTH to indicate improved outcomes and meaningful effects above the expected level based on their experience. The experts considered the value patients would put on efficacy and survival outcomes when comparing them to best standard of care and/or lenvatinib as the only funded intervention in Canada, and concluded that selpercatinib has the potential to fulfill an unmet need (as available treatment options are currently limited), although the experts noted that they are aware that the methodological limitations of a single-arm, open-label study with a small sample size limits the certainty of the effect estimates when drawing conclusions.
The sponsor-submitted ITC makes a naive comparison of selpercatinib to lenvatinib, sorafenib, and placebo, assessing OS, ORR, PFS. This descriptive comparison has serious limitations due to the high possibility of confounding due to the incomparability of patients included, and the ITC therefore does not support conclusions of efficacy for these comparators.
Overall, the uncertainty in this body of evidence in the context of scarcity of comparative (randomized) evidence reflects the challenges for conducting phase III studies in rare and indolent conditions such as RET fusion–positive thyroid cancer.
AEs were reported in all 42 patients who took at least 1 dose of selpercatinib by the latest cut-off date (March 30, 2020). The most commonly reported AEs (> 20% of patients with at least 1 of these) included dry mouth, hypertension, diarrhea, constipation, fatigue, headache, peripheral edema, nausea, elevated AST and/or ALT, and abdominal pain. Overall, these harms were deemed to be of no major concern by the clinical experts consulted by CADTH, who also were aware of the numbers related to harms from the whole LIBRETTO-001 study at both evaluation cut-off points. All AEs of concern, such as hypertension, diarrhea, corrected QT interval prolongation, and liver enzymes elevations, were considered manageable in the clinical setting by the experts consulted by CADTH and would not affect the use of the drug as many of the precautions taken during the administration of selpercatinib are familiar and commonly used by physicians and health professionals.
Evidence from a single-arm, open -label, unblinded study (LIBRETTO-001) suggests that treatment with selpercatinib is associated with survival and response end points (OS, PFS, ORR, and DOR) that were considered meaningful to both patients and clinicians when compared to typical effects and clinical evolution observed by clinical experts among patients with RET fusion–positive thyroid cancer. Overall, clinical experts agreed that the harms and safety profile of selpercatinib were superior to those usually seen in clinical practice with lenvatinib or standard of care.
However, major limitations generate uncertainty when drawing conclusions based on the presented effect estimates due to immature data, lack of comparative evidence, a high risk of bias (no blinding or attrition), no adjustment for multiple comparisons, and imprecision (small sample size), with no reports about HRQoL end points.
The evidence from a naive comparison of selpercatinib to lenvatinib, sorafenib, or placebo in a sponsor-submitted ITC is also associated with major limitations due to residual confounding and heterogeneity among included populations, making the available evidence unreliable for drawing conclusions about the efficacy of selpercatinib in RET fusion–positive DTC.
Overall, while selpercatinib is associated with meaningful survival and response outcomes, the clinical benefit remains uncertain when selpercatinib is assessed against relevant comparators.
1.Pacini F, Castagna MG, Brilli L, Pentheroudakis G, ESMO Guidelines Working Group. Thyroid cancer: ESMO Clinical Practice Guidelines for diagnosis, treatment and follow-up. Ann Oncol. 2010;21 Suppl 5:v214-219. PubMed
2.Filetti S, Durante C, Hartl D, et al. Thyroid cancer: ESMO Clinical Practice Guidelines for diagnosis, treatment and follow-up. Ann Oncol. 2019;30(12):1856-1883. PubMed
3.Public Health Agency of Canada. Thyroid cancer. 2017; https://www.canada.ca/en/public-health/services/chronic-diseases/cancer/thyroid-cancer.html. Accessed 2022 Jan 12.
4.Brenner DR, Weir HK, Demers AA, et al. Projected estimates of cancer in Canada in 2020. CMAJ. 2020;192(9):E199-E205. PubMed
5.Cabanillas ME, McFadden DG, Durante C. Thyroid cancer. Lancet. 2016;388(10061):2783-2795. PubMed
6.Lee K, Anastasopoulou C, Chandran C, Cassaro S. Thyroid cancer. StatPearls. Treasure Island (FL): StatPearls Publishing; 2021: https://www.ncbi.nlm.nih.gov/pubmed/29083690. Accessed 2022 Mar 1.
7.Haugen BR, Alexander EK, Bible KC, et al. 2015 American Thyroid Association management guidelines for adult patients with thyroid nodules and differentiated thyroid cancer: The American Thyroid Association Guidelines Task Force on Thyroid Nodules and Differentiated Thyroid Cancer. Thyroid. 2016;26(1):1-133. PubMed
8.Viola D, Elisei R. Management of medullary thyroid cancer. Endocrinol Metab Clin North Am. 2019;48(1):285-301. PubMed
9.Robbins RJ, Wan Q, Grewal RK, et al. Real-time prognosis for metastatic thyroid carcinoma based on 2-[18F]fluoro-2-deoxy-D-glucose-positron emission tomography scanning. J Clin Endocrinol Metab. 2006;91(2):498-505. PubMed
10.Ruegemer JJ, Hay ID, Bergstralh EJ, Ryan JJ, Offord KP, Gorman CA. Distant metastases in differentiated thyroid carcinoma: a multivariate analysis of prognostic variables. J Clin Endocrinol Metab. 1988;67(3):501-508. PubMed
11.Schmidbauer B, Menhart K, Hellwig D, Grosse J. Differentiated thyroid cancer-treatment: state of the art. Int J Mol Sci. 2017;18(6). PubMed
12.Lenvima (lenvatinib): 4 mg and 10 mg capsules (as lenvatinib mesylate) [product monograph]. Mississauga (ON): Eisai Limited; 2021: https://pdf.hres.ca/dpd_pm/00062284.PDF. Accessed 2022 Mar 30.
13.Schlumberger M, Tahara M, Wirth LJ, et al. Lenvatinib versus placebo in radioiodine-refractory thyroid cancer. N Engl J Med. 2015;372(7):621-630. PubMed
14.Interim Clinical Study Report: LOXO-RET-17001. Phase 1/2 study of oral LOXO-292 in patients with advanced solid tumors, including RET fusion-positive solid tumors, medullary thyroid cancer and other tumors with RET activation (LIBRETTO-001) [internal sponsor's report]. Stamford (CT): Loxo Oncology, Inc.; 2019 Nov 28.
15.Retevmo™ (selpercatinib): capsules, 40 mg and 80 mg, oral [product monograph]. Toronto (ON): Eli Lilly Canada Inc.; 2021 Jun 11.
16.McGowan J, Sampson M, Salzwedel DM, Cogo E, Foerster V, Lefebvre C. PRESS Peer Review of Electronic Search Strategies: 2015 guideline statement. J Clin Epidemiol. 2016;75:40-46. PubMed
17.Grey matters: a practical tool for searching health-related grey literature. Ottawa (ON): CADTH; 2019: https://www.cadth.ca/grey-matters. Accessed 2021 Nov 24.
18.Wirth LJ, Sherman E, Robinson B, et al. Efficacy of selpercatinib in RET-altered thyroid cancers. N Engl J Med. 2020;383(9):825-835. PubMed
19.Wirth LJ, Robinson B, Boni V, et al. Patient-reported outcomes with selpercatinib treatment among patients with RET-mutant medullary thyroid cancer in the phase I/II LIBRETTO-001 trial. Oncologist. 2022;27(1):13-21. PubMed
20.Subbiah V, Gainor JF, Oxnard GR, et al. Intracranial efficacy of selpercatinib in RET fusion-positive non-small cell lung cancers on the LIBRETTO-001 trial. Clin Cancer Res. 2021;27(15):4160-4167. PubMed
21.Minchom A, Tan AC, Massarelli E, et al. Patient-reported outcomes with selpercatinib among patients with RET fusion-positive non-small cell lung cancer in the phase I/II LIBRETTO-001 trial. Oncologist. 2022;27(1):22-29. PubMed
22.Drilon A, Oxnard GR, Tan DSW, et al. Efficacy of selpercatinib in RET fusion-positive non-small-cell lung cancer. N Engl J Med. 2020;383(9):813-824. PubMed
23.Penel N, Kramar A. What does a modified-Fibonacci dose-escalation actually correspond to? BMC Med Res Methodol. 2012;12:103. PubMed
24.Giesinger JM, Kieffer JM, Fayers PM, et al. Replication and validation of higher order models demonstrated that a summary score for the EORTC QLQ-C30 is robust. J Clin Epidemiol. 2016;69:79-88. PubMed
25.Schemper M, Smith TL. A note on quantifying follow-up in studies of failure time. Control Clin Trials. 1996;17(4):343-346. PubMed
26.Common Terminology Criteria for Adverse Events (CTCAE) version 4.03. Washington (DC): US Department of Health and Human Services; 2010: https://evs.nci.nih.gov/ftp1/CTCAE/CTCAE_4.03/CTCAE_4.03_2010-06-14_QuickReference_5x7.pdf. Accessed 2022 Jan 23.
27.A systematic literature review and indirect treatment comparison of selpercatinib for the treatment of advanced RET-mutant medullary thyroid cancer and advanced RET-fusion positive thyroid cancer [internal sponsor's report]. In: Drug Reimbursement Review sponsor submission: Retevmo (selpercatinib), 40 and 80 mg capsules. Toronto (ON): Eli Lilly Canada Inc.; 2021 Feb.
28.Loxo Oncology Inc. NCT04280081: A study of selpercatinib (LY3527723) in participants with advanced solid tumors including RET fusion-positive solid tumors, medullary thyroid cancer and other tumors with RET activation (LIBRETTO-321). ClinicalTrials.gov. Bethesda (MD): U.S. National Library of Medicine; 2021: https://clinicaltrials.gov/ct2/show/NCT04280081. Accessed 2022 Mar 1.
29.Loxo Oncology Inc. NCT03899792: A study of oral LOXO-292 (selpercatinib) in pediatric participants with advanced solid or primary central nervous system (CNS) tumors (LIBRETTO-121). ClinicalTrials.gov. Bethesda (MD): U.S. National Library of Medicine; 2021: https://clinicaltrials.gov/ct2/show/NCT03899792. Accessed 2022 Mar 1.
30.Lu S, Cheng Y, Huang D. MA02.01 - Efficacy and safety of selpercatinib in Chinese patients with RET fusion-positive non-small cell lung cancer: a phase 2 trial. 2021 World Conference on Lung Cancer (Virtual). 2021. https://library.iaslc.org/conference-program?product_id=24&date=2021-09-08. Accessed 2022 Jan 28.
31.Morgenstern DA, Mascarenhas L, Campbell M, et al. Oral selpercatinib in pediatric patients (pts) with advanced RET-altered solid or primary CNS tumors: Preliminary results from the phase 1/2 LIBRETTO-121 trial. J Clin Oncol. 2021;39(15_suppl):10009-10009.
32.Gao Q, Su J, Xiao F, Lin X, Yang J. [Advances in the treatment of RET fusion-positive advanced non-small cell lung cancer]. Zhongguo Fei Ai Za Zhi. 2021;24(12):853-861. PubMed
33.Loxo Oncology Inc. NCT04211337: A study of selpercatinib (LY3527723) in participants with RET-mutant medullary thyroid cancer (LIBRETTO-531). ClinicalTrials.gov. Bethesda (MD): U.S. National Library of Medicine; 2021: https://clinicaltrials.gov/ct2/show/NCT04211337. Accessed 2022 Mar 1.
34.M.D. Anderson Cancer Center. NCT04759911: Selpercatinib before surgery for the treatment of RET-altered thyroid cancer. ClinicalTrials.gov 2021; https://clinicaltrials.gov/ct2/show/NCT04759911. Accessed 2022 Mar 30.
35.National Cancer Institute (NCI). NCT04320888: Selpercatinib for the treatment of advanced solid tumors, lymphomas, or histiocytic disorders with activating RET gene alterations, a pediatric MATCH treatment trial. ClinicalTrials.gov. Bethesda (MD): U.S. National Library of Medicine; 2022: https://clinicaltrials.gov/ct2/show/NCT04320888. Accessed 2022 Mar 1.
36.National Cancer Institute (NCI). NCT03155620: Targeted therapy directed by genetic testing in treating pediatric patients with relapsed or refractory advanced solid tumors, non-Hodgkin lymphomas, or histiocytic disorders (The Pediatric MATCH Screening Trial). ClinicalTrials.gov. Bethesda (MD): U.S. National Library of Medicine; 2022: https://clinicaltrials.gov/ct2/show/NCT03155620. Accessed 2022 Mar 1.
Note that this appendix has not been copy-edited.
Interface: Ovid
Databases
MEDLINE All (1946-present)
Embase (1974-present)
Note: Subject headings and search fields have been customized for each database. Duplicates between databases were removed in Ovid.
Date of search: November 24, 2021
Alerts: Bi-weekly search updates until project completion
Search filters applied: No filters were applied to limit the retrieval by study type.
Limits
Conference abstracts: excluded
Syntax | Description |
|---|---|
/ | At the end of a phrase, searches the phrase as a subject heading |
* | Before a word, indicates that the marked subject heading is a primary topic; or, after a word, a truncation symbol (wildcard) to retrieve plurals or varying endings |
.ti | Title |
.ot | Original title |
.ab | Abstract |
.hw | Heading word; usually includes subject headings and controlled vocabulary |
.kf | Keyword heading word |
.dq | Candidate term word (Embase) |
.pt | Publication type |
.rn | Registry number |
.nm | Name of substance word (MEDLINE) |
medall | Ovid database code: MEDLINE All, 1946 to present, updated daily |
oemezd | Ovid database code; Embase, 1974 to present, updated daily |
(selpercatinib* or Retevmo* or Retsevmo* or LOXO-292 or LOXO292 or ARRY-192 or ARRY192 or LY3527723 or LY-3527723 or WHO-10967 or WHO10967 or CEGM9YBNGD).ti,ab,kf,ot,hw,rn,nm.
1 use medall
*selpercatinib/
(selpercatinib* or Retevmo* or Retsevmo* or LOXO-292 or LOXO292 or ARRY-192 or ARRY192 or LY3527723 or LY-3527723 or WHO-10967 or WHO10967).ti,ab,kf,dq.
3 or 4
5 use oemezd
6 not (conference abstract or conference review).pt.
2 or 7
remove duplicates from 8
Produced by the US National Library of Medicine. Targeted search used to capture registered clinical trials.
[Search -- (selpercatinib OR retevmo OR retsevmo OR LOXO-292 OR LOXO292)]
International Clinical Trials Registry Platform, produced by the WHO. Targeted search used to capture registered clinical trials.
[Search terms -- selpercatinib OR retevmo OR retsevmo OR loxo292 OR loxo-292]
Produced by Health Canada. Targeted search used to capture registered clinical trials.
[Search terms -- selpercatinib, retevmo, retsevmo, loxo-292, loxo292]
European Union Clinical Trials Register, produced by the European Union. Targeted search used to capture registered clinical trials.
[Search terms selpercatinib, retsevmo OR retevmo OR loxo-292 OR loxo292]
Search dates: November 17 to 24, 2021
Keywords: selpercatinib, retevmo, retsevmo, loxo-292, loxo292, thyroid cancer
Limits: None
Updated: Search updated before the completion of stakeholder feedback period
Relevant websites from the following sections of the CADTH grey literature checklist Grey Matters: A Practical Tool for Searching Health-Related Grey Literature were searched:
Health Technology Assessment Agencies
Health Economics
Clinical Practice Guidelines
Drug and Device Regulatory Approvals
Advisories and Warnings
Drug Class Reviews
Clinical Trials Registries
Databases (free)
Internet Search
Note that this appendix has not been copy-edited.
Reference | Reason for exclusion |
|---|---|
(EMA) Retsevmo: early public assessment report. European Medicine Agency (EMA) Assessment report: EMA/9037/2021. 2021; https://www.ema.europa.eu/en/documents/assessment-report/retsevmo-epar-public-assessment-report_en.pdf.32 | Report submitted for regulatory purposes |
Libretto-53133 | Ongoing study, not relevant population, no data available |
Libretto-32128 | Ongoing study, no data available |
Libretto-1216 | Ongoing study, no data available |
NCT0475991134 | Ongoing study, not relevant population, no data available |
NCT0432088835 | Ongoing study, not relevant population, no data available |
NCT0315562036 | Ongoing study, not relevant population, no data available |
Note: Although LIBRETTO-321, and LIBRETTO-121 are included in the “other relevant evidence” section, these are ongoing and without results yet, hence are not included in the main analysis.
Note that this appendix has not been copy-edited.
Table 22: Summary of Major Changes to the Protocol
Version number and date | Major changes to the protocol |
|---|---|
1.0 (not implemented) | N/A |
2.0 27 March 2017 | The following revisions were made based on FDA IND review:
|
3.0 20 July 2017 |
|
4.0 21 November 2017 |
|
4.5 11 April 2018 | Initial Japan-specific protocol |
5.0 30 May 2018 |
|
5.1 15 June 2018 | All revisions were made to align with v5.0 (with the exception of the addition of the oral solution as with v5.0; this version [5.1] did not include the oral solution) |
6.0 11 September 2018 |
|
6.1 11 September 2018 |
|
7.0 18 October 2018 |
|
7.1 18 October 2018 |
|
7.2 18 October 2018 |
|
7.3 26 December 2018 |
|
7.4 26 December 2018 |
|
8.0 |
|
BIA
budget impact analysis
BSC
best supportive care
DTC
differentiated thyroid cancer
ICER
incremental cost-effectiveness ratio
OS
overall survival
PFS
progression-free survival
PSM
partitioned survival model
QALY
quality-adjusted life-year
The executive summary comprises 2 tables (Table 1 and Table 2) and a conclusion.
Item | Description |
|---|---|
Drug product | Selpercatinib (Retevmo) |
Submitted price | Selpercatinib, 40 mg: $66.50 per oral capsule ($3,990 per 60-capsule bottle) Selpercatinib, 80 mg: $133.00 per oral capsule ($7,980 per 60-capsule bottle) |
Indication | RET fusion–positive differentiated thyroid carcinoma in adult patients with advanced or metastatic disease (not amenable to surgery or radioactive-iodine therapy) following prior treatment with sorafenib and/or lenvatinib |
Health Canada approval status | NOC/c |
Health Canada review pathway | Advance consideration under NOC/c |
NOC date | June 15, 2021 |
Reimbursement request | As per indication |
Sponsor | Eli Lilly Canada Inc. |
Submission history | Currently under review Indications: RET fusion–positive non–small cell lung cancer; RET-mutant medullary thyroid cancer for patients with unresectable advanced or metastatic disease Recommendation: pending |
NOC/c = Notice of Compliance with Conditions.
Table 2: Summary of Economic Evaluation
Component | Description |
|---|---|
Type of economic evaluation | Cost-utility analysis Partitioned survival model |
Target population | Adults who had prior treatment with lenvatinib and/or sorafenib requiring second- or subsequent-line systemic treatment for advanced or metastatic RET fusion–positive differentiated thyroid cancer |
Treatment | Selpercatinib |
Comparator | BSC consisting of monitoring and palliative care) |
Perspective | Canadian publicly funded health care payer |
Outcomes | QALYs, LYs |
Time horizon | 10 years |
Key data source | Selpercatinib: single-arm nonrandomized LIBRETTO trial; naive comparison to BSC (informed by the SELECT trial) |
Submitted results | ICER = $245,516 per QALY (incremental costs = $250,211; incremental QALYs = 1.02) vs. BSC |
Key limitations |
|
CADTH reanalysis results |
|
BSC = best supportive care; DTC = differentiated thyroid cancer; ICER = incremental cost-effectiveness ratio; LY = life-year; OS = overall survival; PFS = progression-free survival; PSM = partitioned survival model; QALY = quality-adjusted life-year.
The CADTH Clinical Review concluded that data from the LIBRETTO trial were inadequate to interpret the overall survival (OS) and progression-free survival (PFS) findings due to the single-arm trial design and immature data. The sponsor’s use of naive comparisons of selpercatinib to best supportive care (BSC) makes it impossible to determine if any observed differences in PFS, OS, or adverse events between the 2 are solely due to the treatment or are instead due to bias or confounding. As a result, the comparative effectiveness of selpercatinib in patients with differentiated thyroid cancer (DTC) who test positive for fusion of the RET gene compared to BSC is unknown.
Given the lack comparative data and critical limitations within the sponsor’s model, CADTH was unable to derive a reliable base-case estimate of the cost-effectiveness of selpercatinib. The choice of a partitioned survival model (PSM) was inappropriate given that the OS and PFS data are highly uncertain. CADTH conducted exploratory reanalysis, revising the sponsor’s model to more accurately reflect the risk of death by disease stage and the drug acquisition cost of selpercatinib. CADTH was unable to address critical limitations related to the quality of the comparative clinical data and the structure sponsor’s model (i.e., choice of a PSM), as well as important limitations with the transparency and programming of the economic model.
Treatment of RET fusion–positive DTC with selpercatinib is more costly than treatment with BSC. There is no reliable information on the comparative clinical effects selpercatinib and BSC. As such, based on the available evidence, the cost-effectiveness of selpercatinib is unknown. Based on the CADTH exploratory analysis, as well as the sponsor’s results, a price reduction of at least 89% would be needed for selpercatinib to be considered cost-effective at a willingness-to-pay threshold of $50,000 per QALY. However, this estimate is subject to the limitations discussed, and a higher price reduction may be warranted.
This section is a summary of the feedback received from the patient groups, registered clinicians, and drug plans that participated in the CADTH review process (specifically, information that pertains to the economic submission).
Patient input was received from the Canadian Cancer Society and CanCertainty. The Canadian Cancer Society collected perspectives through a survey of 17 patients with current or prior thyroid cancer and 2 patient testimonials in Canada. CanCertainty described the financial impact of take-home cancer drugs to patients and their families. Input from the Canadian Cancer Society described the impact of thyroid cancer on patients’ ability to concentrate, exercise, work, travel, and spend time with family and friends. Survey respondents reported that fatigue, brain fog, mental health, body image, cognitive ability, number of appointments, and concerns about the cancer returning can affect their quality of life. Respondents noted financial barriers, including drug costs, lost income due to absence from work, and parking costs for medical appointments. Patients reported experiencing fatigue, concentration and focus problems, weight and appetite changes, peripheral neuropathy, diarrhea, constipation, hair loss, pain, and mental health problems (e.g., mood swings, suicidal thoughts, and feelings of loneliness and fear) with currently available treatments. None of the patients surveyed had experience with selpercatinib.
Clinician input received from the Ontario Health (Cancer Care Ontario) Head and Neck and Thyroid Cancer Drug Advisory Committee noted that, for radioactive iodine–refractory DTC, lenvatinib is the only currently funded and approved treatment option. Clinicians indicated that there are no other treatment options for patients whose disease has progressed on lenvatinib; as such, selpercatinib would represent an additional line of treatment. Based on existing data, clinicians indicated that patients should undergo first-line treatment before using selpercatinib. Clinicians noted that PFS and a reduction of treatment-related toxicity are key goals of treatment. Clinicians indicated that a clinically meaningful response to treatment would include a reduction in tumour burden as determined by clinical assessment and/or imaging and the avoidance, improvement, or resolution of cancer-related symptoms, which may be associated with improvement in tumour-marker levels.
Participating drug plans noted considerations related to clinical evidence, the relevant comparators, and potential implementation factors. The plans pointed out that there are currently no funded treatment options specific to RET fusion–positive DTC. Lenvatinib is currently funded for the treatment of advanced or metastatic radioactive iodine–refractory DTC for patients who have received up to 1 prior tyrosine kinase inhibitor. Plans noted that, although sorafenib is not funded for advanced or metastatic DTC, a small number of patients may receive sorafenib or another tyrosine kinase inhibitor in the first line and go on to receive lenvatinib in the second line (or vice versa), making lenvatinib and sorafenib comparators to selpercatinib. The plans noted that, in the LIBRETTO trial, patients with documented disease progression could continue selpercatinib if they were deriving clinical benefit. Plans additionally emphasized the potential for drug-drug interactions with selpercatinib and noted that additional assessment, monitoring and/or intervention may be required to manage such interactions. Finally, plans noted that prior RET testing is required to determine eligibility for selpercatinib use.
Several of these concerns were addressed in the sponsor’s model:
Selpercatinib was compared to BSC for patients whose disease had progressed despite prior treatment; however, the effectiveness data incorporated in the model were not specific to patients who had prior exposure to lenvatinib and/or sorafenib.
The use of a cost-utility approach accounts for some issues related to quality of life; however, it is unclear if all quality of life concerns of importance to patients were captured in the health-state utility values adopted by the sponsor.
In addition, CADTH explored the impact of including genetic testing costs in both the pharmacoeconomic and budget impact analyses.
CADTH was unable to address the following concerns raised from stakeholder input:
Lenvatinib and sorafenib were not considered comparators in the sponsor’s submission, and the cost-effectiveness of selpercatinib relative to these drugs is unknown.
Patients were assumed to discontinue treatment at the time of disease progression. This may underestimate drug costs.
The current review is for selpercatinib (Retevmo) for the treatment of advanced or metastatic RET fusion–positive DTC in adults with prior treatment with lenvatinib and/or sorafenib requiring second- or subsequent-line systemic treatment.1
Selpercatinib is indicated for the treatment of advanced or metastatic RET fusion–positive DTC in adults with prior treatment with lenvatinib and/or sorafenib requiring second- or subsequent-line systemic treatment. The sponsor submitted a cost-utility analysis to assess the cost-effectiveness of selpercatinib as second- or later-line therapy among adults with prior lenvatinib and/or sorafenib exposure. The reimbursement request is consistent with the indicated population; however, the modelled population was not specific to patients with prior lenvatinib and/or sorafenib exposure. In the sponsor’s analysis, selpercatinib was compared to BSC, which the sponsor assumed would comprise monitoring and palliative care and was assumed to have no associated drug costs.
Selpercatinib is available as 40 mg or 80 mg capsules, at a submitted price of $66.50 per 40 mg capsule or $133.00 per 80 mg capsule.1 The recommended dosage for selpercatinib is 120 mg twice daily for patients who weigh less than 50 kg or 160 mg twice daily for those who weight is 50 kg or greater, until progressive disease or unacceptable toxicity.2 For the first 4 weeks of selpercatinib treatment, the sponsor assumed that |||||% patients would receive 160 mg twice daily and that ||||% would receive 80 mg twice daily (for an initial 28-day cycle cost of $||||||). In subsequent cycles, the sponsor assumed that |||||% would receive 160 mg twice daily, while ||||%, |||||%, and |||||% of patients were assumed to receive 120 mg, 80 mg, or 40 mg twice daily, respectively (for a subsequent 28-day cycle cost of $||||||).
The clinical outcomes of interest were quality-adjusted life-years (QALYs) and life-years. The economic analysis was undertaken from the perspective of the publicly funded health care payer over a 10-year horizon. Discounting at 1.5% per year was applied to both costs and outcomes.
The sponsor submitted a PSM that included 3 health states: progression-free, progressed disease, and death (Appendix 3). The modelled time cycle was 1 week. The proportion of patients who were progression-free, experienced disease progression, or were dead at any time over the model’s time horizon was derived from non–mutually exclusive survival curves. All patients entered the model in the progression-free state; patients in this state were assumed to be stable or responding to therapy, as defined by the PFS measure assessed in the LIBRETTO trial by the Response Evaluation Criteria in Solid Tumors Version 1.1. The proportion of patients in the progressed-disease state was calculated as the proportion alive (based on the OS curve) minus the proportion of patients alive and progression-free (based on the PFS curve). Treatment discontinuation was based on the modelled PFS curve, such that patients were assumed to discontinue treatment at the time of disease progression. Patients were also assumed to receive no subsequent treatment after disease progression. OS was capped in the model using general population mortality rates. Adverse events were assumed to occur during the first treatment cycle and last for 1 month.
The modelled cohort’s characteristics were based on the LIBRETTO trial (mean age of 54 years; 53% female). For selpercatinib, PFS and OS data were obtained from the LIBRETTO trial from the additional supportive analysis set of a previously treated group (n = 19), reflecting patients who had received at least 1 prior line of therapy, with a data cut-off of December 2019. For BSC, data on OS and PFS were obtained from the placebo arm of the SELECT trial. The sponsor used naive comparisons for OS and PFS based on data from the LIBRETTO and SELECT trials for selpercatinib and placebo (as a proxy for BSC), respectively, and extrapolated the comparisons over the 10-year model horizon. For selpercatinib and BSC, the sponsor adopted piecewise exponential distributions for OS and stratified Weibull distributions for PFS.
Health-state utility values were obtained for the progression-free and progressed-disease states from the literature,3 based on vignettes representing DTC, with preferences valued by members of the UK general population. Utilities were adjusted for age.4 The sponsor’s model included grade 3 or worse adverse events that had at least a 2% difference in frequency between interventions as reported in the source trials, with disutility values obtained from the literature.
The model included costs related to drug acquisition and dispensing, monitoring, adverse events, health care resource use in the progression-free and progressed health states, and terminal care costs. Drug acquisition costs for selpercatinib were based on the sponsor’s submitted price and adjusted based on doses received in the LIBRETTO trial. BSC was assumed to comprise monitoring and palliative care (i.e., no drug costs). The cost of dispensing selpercatinib was assumed to be incurred every 3 months and was based on the Ontario Drug Benefit Dispensing Fee for nonremote areas.5 Cost related to the treatment of grade 3 or worse adverse events were included in the model.6,7 Resource use in the progression-free and progressed health states were assumed to comprise oncologist visits, blood tests, and CT scans, with the frequency of each based on clinical expert opinion, and unit costs based on the Ontario Schedule of Benefits.8 Patients receiving selpercatinib were assumed to receive 7 electrocardiograms in the first 6 months of treatment. A 1-time end-of-life cost was obtained from the literature.9 The cost of diagnostic testing for RET mutations was excluded from the sponsor’s base case.
All analyses were run probabilistically (1,000 iterations for the base-case and scenario analyses). The deterministic and probabilistic results were similar. The probabilistic findings are presented in the following section. Additional results from the sponsor’s submitted economic evaluation base case are presented in Appendix 3.
In the sponsor’s base-case analysis, selpercatinib was associated with an incremental cost of $250,211 and 1.02 additional QALYs compared with BSC over a 10-year horizon, resulting in an incremental cost-effectiveness ratio (ICER) of $245,517 per QALY (Table 3). In the sponsor’s base case, selpercatinib had an 0% probability of being the most cost-effective strategy at a willingness-to-pay threshold of $50,000 per QALY. The sponsor’s model estimated 0.48 incremental QALYs with selpercatinib treatment in the first 2 years, indicating that approximately 53% of the incremental benefits accrued in the post-trial period (the model structure did not allow the evaluation of a 27-month time horizon to match the observation period of the submitted survival data from the LIBRETTO trial), and structural limitations with the sponsor’s model precluded analysis at this time point.
Results were driven by the predicted differences in total life-years between selpercatinib and BSC (1.85 incremental life-years) and the increased drug acquisition costs associated with selpercatinib ($242,402 in incremental costs) (Appendix 3). At the end of the 10-year time horizon, the percentage of patients estimated to remain alive was 0.83% for selpercatinib and 0.27% for BSC.
Table 3: Summary of the Sponsor’s Economic Evaluation Results
Treatment | Total costs ($) | Incremental costs ($) | Total QALYs | Incremental QALYs | ICER vs. BSC |
|---|---|---|---|---|---|
BSC | 37,806 | Reference | 1.12 | Reference | Reference |
Selpercatinib | 288,017 | 250,211 | 2.14 | 1.02 | 245,516 |
BSC = best supportive care; ICER = incremental cost-effectiveness ratio; QALY = quality-adjusted life-year.
Source: Sponsor’s pharmacoeconomic submission.1
The sponsor provided scenario analyses that explored the impact of an alternative time horizon (7 years) and included the cost of diagnostic testing. Adopting a 7-year analysis horizon resulted in an estimated 16% increase in the ICER ($219,027 per QALY versus BSC), while the inclusion of costs related to diagnostic testing had little impact on the ICER.
CADTH identified several key limitations to the sponsor’s analysis that have notable implications on the economic analysis:
The comparative clinical efficacy of selpercatinib to BSC is unknown. There have been no head-to-head trials of selpercatinib and BSC in patients with RET fusion–positive DTC, and a key limitation of the clinical efficacy data (i.e., OS and PFS) informing selpercatinib in the economic model is that it is based on the LIBRETTO study. Given the nonrandomized, open-label, single-arm design of the LIBRETTO trial, interpretation of all outcomes is hampered by the lack of a control group, making the relative magnitude of any benefits highly uncertain. To inform the pharmacoeconomic model, the sponsor incorporated efficacy data (i.e., OS, PFS, and adverse events) directly from clinical trials involving selpercatinib or BSC, without adjustment or accounting for differences in patient characteristics. Notably, OS and PFS data from the SELECT trial were not specific to patients who were RET fusion–positive, and clinical experts consulted by CADTH for this review indicated that it is uncertain whether PFS would be similar between those with or without an RET fusion. Interpretation of the OS data from the SELECT trial is further confounded by crossover between treatment groups. CADTH notes that, due to the direct use of clinical trial data, it is not possible to determine if any observed differences in PFS, OS, or adverse events between therapies are due solely to the treatment or to bias or confounding (e.g., differences in study populations, definitions of outcomes, or study designs). As further noted in the Clinical Review, LIBRETTO was limited by a number of issues, including a small number of participants in the RET fusion–positive thyroid cancer cohort (19 patients) and immature data for both PFS and OS. Together, this brings great uncertainty to the naive estimates used to inform the clinical inputs. As such, the incremental gains in QALYs and life-years predicted by the sponsor’s model for selpercatinib versus BSC should be interpreted with a higher degree of uncertainty than is reflected in the sponsor’s probabilistic analysis.
CADTH was unable to address the lack of comparative data for selpercatinib and BSC. Given the lack of direct evidence and the use of naive comparison to inform the model, the cost-effectiveness of selpercatinib relative to BSC is unknown.
Limitations were associated with the sponsor’s chosen modelling approach: The sponsor submitted a PSM in which treatment efficacy is represented by PFS and OS curves. The model’s efficacy data (i.e., PFS and OS) were based on observations from 19 patients with RET fusion–positive thyroid cancer in the single-arm LIBRETTO trial, and as noted in the CADTH Clinical Review, the median PFS and OS had not been reached at the time of the data cut-off (December 16, 2019). Given that PSMs rely on mature PFS and OS data to produce reliable cost-effectiveness estimates, the use of a PSM is inappropriate. The use of immature OS and PFS data introduces considerable uncertainty into the long-term extrapolation of treatment effects, and calls into question the sponsor’s results, including the predicted survival advantage with selpercatinib compared to BSC (an incremental gain of 1.28 life-years), which is not supported by clinical trial data. The survival data used in the model are also subject to multiple uncertainties. The long-term extrapolation of survival data was based on a naive comparison, which is subject to important limitations and introduces substantial and unresolvable uncertainty into the analyses. The sponsor provided multiple extrapolations, which led to a wide range of ICERs. As noted above, the PFS and OS from the LIBRETTO trial are immature, which introduces additional uncertainty into the long-term extrapolation.
The sponsor’s original pharmacoeconomic submission suggested that 19% of the incremental benefits with selpercatinib treatment would be accrued in the progressed-disease health state, which implies that a considerable proportion of the incremental benefit would be realized after patients have discontinued selpercatinib. CADTH requested that the sponsor provide justification for this apparent post-progression benefit. In response, the sponsor provided an updated submission in which post-progression survival was assumed to be equal across treatments. However, in this model, all patients were assumed to survive to disease progression, which is inconsistent with data from the LIBRETTO study that show that a proportion of patients die before disease progression. If selpercatinib delays disease progression, a greater proportion of patients on selpercatinib would be expected to die before disease progression. To address this issue, CADTH requested that the sponsor provide the mean time in post-progression state within the trial to allow estimation of a mortality rate in the pre-progression state. The sponsor declined this request.
All CADTH exploratory reanalyses used the sponsor’s revised model (i.e., all assumed equal post-progression survival regardless of which treatment was received before disease progression). In exploratory reanalyses based on data from the LIBRETTO trial, CADTH assumed that patients were at risk of death before disease progression. The mortality rate adopted in CADTH reanalysis was derived from the proportion of patients who died before progression in the LIBRETTO trial.
The drug cost of selpercatinib is underestimated. In the calculation of selpercatinib drug costs, the sponsor incorporated the dose intensity observed in the LIBRETTO trial. The sponsor adjusted the dose of selpercatinib in the pharmacoeconomic submission, such that in the first treatment cycle, approximately ||% of patients initiated treatment on 160 mg selpercatinib twice daily while the remainder initiated treatment on 80 mg selpercatinib twice daily, which is well below the recommended starting dose (< 50 kg: 120 mg twice daily; ≥ 50 kg: 160 mg twice daily).2 In subsequent treatment cycles, patients were assumed to receive between 160 mg and 40 mg of selpercatinib, with the frequency of each based on the LIBRETTO trial, which may not reflect clinical practice. This adjustment of the dose received based on trial data are associated with substantial uncertainty especially when viewed independently from treatment discontinuation. Given the higher treatment costs for selpercatinib, this biased the results in favour of selpercatinib.
In the sponsor’s base case, all patients were assumed to discontinue selpercatinib at the time of disease progression (i.e., the time on treatment was assumed to be equal to PFS). This lacks face validity, as the sponsor notes in the pharmacoeconomic submission that the mean time from progression to treatment discontinuation was ||||| days. Clinical experts consulted by CADTH for this review noted that some patients may remain on treatment past disease progression depending on patient preference and the lack of alternative therapies, while others may discontinue treatment before progression due to adverse events.
In all CADTH exploratory reanalyses, a 100% dose intensity was adopted for selpercatinib. CADTH explored the impact of treatment duration in exploratory reanalyses.
Poor modelling practices were employed. The submitted pharmacoeconomic model was found to be lacking in transparency, to be highly inefficient, and to include multiple issues related to the specification of uncertainty. First, the coding of the model is highly inefficient, with simple calculations spread over multiple sheets. Second, the model incorporates numerous IFERROR and ISERROR functions, which generally should be unnecessary, and 93 macros. Third, the results of the model are hard-coded; that is, the results are not directly linked to the input parameters within the model. Fourth, separate models are not provided for each comparator, which precludes direct simultaneous comparisons. Finally, the inclusion of user-created functions for parametric extrapolation limits transparency. CADTH also identified multiple issues relating to the specification of uncertainty within the model that did not meet best practices. A revised model provided by the sponsor in response to a request by CADTH contained 2,751 IFERROR functions and 483 statements, and the sponsor declined to remove hard coding, provide a separate model for each comparator, or exclude user-created functions.
CADTH’s exploratory analysis was conducted deterministically, given that the probabilistic results could not be validated due to the multiple issues with the model transparency and coding.
Additionally, several key assumptions were made by the sponsor and have been appraised by CADTH (Table 4).
Table 4: Key Assumptions of the Submitted Economic Evaluation
Sponsor’s key assumption | CADTH comment |
|---|---|
Clinical effectiveness data used to inform the pharmacoeconomic submission were based on data from the December 16, 2019, LIBRETTO cut-off date. | More recent data cut-off points are available. In response to a clarification request from CADTH, the sponsor noted that the December 2019 data were used to align the pharmacoeconomic submission with submissions to Health Canada, the US FDA, and the European Medicines Agency. Data from a subsequent interim analysis (March 2020) were not incorporated into the pharmacoeconomic submission. Given that the PFS and OS data were immature as of the December 2019 cut-off and the high degree of uncertainty associated with the extrapolations based on these estimates, the use of updated data may reduce this uncertainty. |
The clinical effectiveness data from the LIBRETTO trial incorporated in the pharmacoeconomic submission were derived from a cohort of patients with prior exposure to multiple treatments. | Uncertain. The reimbursement request submitted by the sponsor pertains to patients with prior exposure to lenvatinib and/or sorafenib exposure. The OS and PFS data incorporated in the pharmacoeconomic model were derived from the RET fusion–positive thyroid cancer previously treated cohort (n = 19); of these, ||% had prior exposure to lenvatinib and ||% had prior exposure to sorafenib. As noted in the CADTH Clinical Review, no subgroup data were provided for patients with prior exposure to lenvatinib and/or sorafenib. As such, the ICER among patients with prior lenvatinib and/or sorafenib treatment is uncertain. |
The sponsor adopted a 10-year analysis horizon. | Inappropriate, but does not have an important impact on the ICER. As noted in the CADTH economic guidelines,10 the horizon should be sufficiently long to capture all the costs and outcomes associated with treatment. At the end of the 10-year time horizon in the sponsor’s model, the percentage of patients estimated to remain alive was 0.83% for selpercatinib and 0.27% for BSC, indicating that not all costs and outcomes associated with treatment were captured. |
In the pharmacoeconomic submission, BSC was assumed by the sponsor to have no associated drug costs. | Uncertain. The assumption of no drug costs associated with BSC in the sponsor’s CUA is in contrast to its submitted BIA, in which a one-time per-patient drug cost of $1,561 was assumed. In the BIA, the sponsor notes that BSC was assumed to consist of “different medications used to manage symptom of late-stage disease.” Clinical experts consulted by CADTH for this review indicated that drug treatments may be used for the symptom management by patients receiving BSC. The exclusion of palliative care drug costs as part of BSC is not expected to have an important impact on the ICER. |
Grade 3 AEs with at least 2% difference in frequency between interventions were included in the pharmacoeconomic model. | Uncertain. The incidence of AEs was based on a naive comparison between treatments, and it is unclear how differences in the study populations may have affected AEs. The sponsor assumed that AEs could occur only once during treatment, which is additionally uncertain. Costs related to the treatment of AEs may be overestimated, as the cost of treating AEs was based on the Ontario Case Costing Initiative, such that all AEs were assumed to be treated in hospital. CADTH further notes that utility decrements associated with all AEs were assumed to last for 1 week; the validity of this assumption is unclear. CADTH could not address these limitations due to the structure of the sponsor’s model, and the impact on the ICER is uncertain. |
Health-state utility values were adopted from the literature. | Uncertain. To inform the pharmacoeconomic model, the sponsor adopted health-state utility values from the literature,3 with utility values elicited by use of vignettes from adult members of the general population in the UK representing DTC. It is uncertain whether the preferences of adults from the general population in the UK align with those of Canadian patients with DTC. CADTH was unable to explore the impact of utility values on the ICER due to a lack of alternative values. |
RET-mutation testing costs were not considered in the sponsor’s base case. | The sponsor excluded the cost of RET testing from the base-case analysis. Given that treatment with selpercatinib should only be initiated following confirmation of an RET gene fusion or mutation using a validated test2 but testing is not required for treatment with BSC, the exclusion of RET testing costs underestimates the incremental cost of selpercatinib treatment. The current proportion of DTC patients screened for RET mutations is uncertain. Clinical experts indicated that the proportion of patients currently screened for RET mutations is low and that the availability of testing varies by jurisdiction. Experts also indicated that RET testing is expected to increase in 2022 in some jurisdictions. CADTH conducted 2 analyses, 1 in which no testing costs were included and 1 in which the full cost of panel testing was included. These analyses, which used the cost of testing supplied by the sponsor, may not reflect the true cost of RET testing. |
Health care resource use was based on the opinion of clinical experts consulted by the sponsor. | Uncertain. Clinical experts consulted by CADTH for this review indicated that health care resource use by patients with RET fusion–positive DTC is variable and may depend on treatment received as well as whether the patient is experiencing adverse events. CADTH was unable to address this due to the structure of the sponsor’s model and a lack of data. |
AE = adverse event; BIA = budget impact analysis; BSC = best supportive care; CUA = cost-utility analysis; DTC = differentiated thyroid cancer; ICER = incremental cost-effectiveness ratio; OS = overall survival; PFS = progression-free survival.
As previously noted, several key limitations are associated with the available clinical data for selpercatinib and the sponsor’s model. These limitations with the sponsor’s submission could not be adequately addressed due to data or structural limitations, including the lack of comparative clinical data (and the use of naive comparisons) as well as the limitations associated with the sponsor’s modelling approach (i.e., the PSM) and practices (i.e., a lack of transparency, issues with the probabilistic analyses). The use of a PSM structure in the current review is inappropriate, given that PSMs rely on mature PFS and OS data to produce reliable cost-effectiveness estimates.
CADTH was unable to address these limitations with the sponsor’s model, which represent fundamental problems for interpreting the results of the sponsor’s economic evaluation — the costs and QALYs used to calculate the ICER are derived from an inappropriate model type and based on highly uncertain evidence — as well as for conducting any reanalysis using the sponsor’s model. As a result, CADTH was unable to conduct any base-case reanalysis of the sponsor’s model because any estimates of the incremental costs and incremental effectiveness would be misleading.
Although CADTH did not conduct any formal reanalyses of the sponsor’s model, an exploratory analysis was undertaken to explore the impact that changes to model assumptions had on the ICER. The key limitations of the sponsor’s base-case analysis, which is described in the CADTH Appraisal of the Sponsor’s Economic Evaluation, apply to this exploratory analysis, including the fundamental limitation that there is no direct evidence to support the comparative efficacy of selpercatinib to BSC, and the reliance on naive comparisons to inform the pharmacoeconomic model. As such, this exploratory analysis should not be interpretated as a CADTH base case, as uncertainty remains regarding the true effect of selpercatinib.
Based on the sponsor’s analysis, the CADTH exploratory analyses found that selpercatinib is not cost-effective at a $50,000 per QALY threshold. In CADTH exploratory reanalyses, selpercatinib was associated with an ICER of $402,705 compared with BSC over a 10-year horizon ($405,245 with genetic testing costs included). Based on the CADTH exploratory analysis, which is subject to the key limitations of the sponsor’s model, a price reduction for selpercatinib of 89% would be required for selpercatinib to be considered cost-effective compared to BSC at a willingness-to-pay threshold of $50,000 per QALY. Given that the estimates of incremental life-years (and therefore QALYs) are highly uncertain and may not be representative of the true incremental effect of selpercatinib, the true price reduction required for selpercatinib to be cost-effective is unknown. Details of this exploratory analysis are provided in Appendix 4.
Drug plan input received by CADTH for this review noted that, for patients who received sorafenib in the first line, lenvatinib would be considered a relevant comparator in the second line, and vice versa. Clinical experts consulted by CADTH for this review indicated that sorafenib is not commonly given to DTC patients in the first line in Canada due to limited clinical data and funding, and that most patients with DTC would currently be given lenvatinib at first line. The cost-effectiveness of selpercatinib compared to lenvatinib and sorafenib is unknown.
Pralsetinib, an oral kinase inhibitor, is currently under review by Health Canada. Pralsetinib is indicated in some countries for the treatment of RET-mutated advanced or metastatic medullary thyroid carcinoma. The cost-effectiveness of selpercatinib compared to pralsetinib is unknown.
Genetic testing for RET fusion status is not routinely performed for all patients with DTC in all Canadian jurisdictions. Clinical experts consulted by CADTH for this review indicated that such testing is expected to become part of standard of care in the near future. As such, CADTH explored the impact of including genetic testing costs on the ICER as well as on the expected budget impact of reimbursing selpercatinib. Regardless of whether genetic testing costs were included, selpercatinib is not a cost-effective option at the submitted price at a willingness-to-pay threshold of $50,000 per QALY.
Clinical experts consulted by CADTH for this review indicated a preference for using selpercatinib as a first-line treatment (off-label) in patients with RET fusion–positive DTC. Clinical experts cited a likely increase in the availability of RET testing before first-line therapy, and the lack of other RET-targeted therapies in first line. The cost-effectiveness of selpercatinib in this context is unknown.
The CADTH Clinical Review concluded that data from the LIBRETTO trial were inadequate to interpret the OS and PFS findings, due to the single-arm trial design and immature data. Due to the sponsor’s use of naive comparisons of selpercatinib to BSC, it is not possible to determine if any observed differences in PFS, OS, or adverse events between therapies are solely due to the treatment or are instead due to bias or confounding. As a result, the comparative effectiveness of selpercatinib is unknown.
Given the lack comparative data and critical limitations within the sponsor’s model, CADTH was unable to derive a reliable base-case estimate of the cost-effectiveness of selpercatinib. The choice of a PSM was inappropriate, given that the OS and PFS data are highly uncertain. CADTH conducted exploratory reanalysis, revising the sponsor’s model to more accurately reflect the risk of death by disease stage and the drug acquisition cost of selpercatinib. CADTH was unable to address critical limitations in the quality of the comparative clinical data and the structure sponsor’s model (i.e., the choice of a PSM), as well as important limitations with the transparency and programming of the economic model.
Treatment of RET fusion–positive DTC with selpercatinib is more costly compared to treatment with BSC. There is no reliable information on the comparative clinical effects of selpercatinib and BSC. As such, based on the available evidence, the cost-effectiveness of selpercatinib is unknown. The CADTH exploratory analysis found that a price reduction of 89% would be needed for selpercatinib to be considered cost-effective at a willingness-to-pay threshold of $50,000 per QALY. However, this estimate is subject to the limitations in the sponsor’s submission, most crucially the lack of comparative effectiveness data. Due to these limitations, a higher price reduction may be warranted.
1.Pharmacoeconomic evaluation [internal sponsor's report]. In: Drug Reimbursement Review sponsor submission: Retevmo™ (selpercatinib): capsules, 40 mg and 80 mg, oral. Toronto (ON): Eli Lilly Canada Inc.; 2021 Feb.
2.Retevmo™ (selpercatinib): capsules, 40 mg and 80 mg, oral [product monograph]. Toronto (ON): Eli Lilly Canada Inc.; 2021 Jun 11.
3.Fordham BA, Kerr C, de Freitas HM, et al. Health state utility valuation in radioactive iodine-refractory differentiated thyroid cancer. Patient Prefer Adherence. 2015;9:1561-1572. PubMed
4.Ara R, Brazier JE. Populating an economic model with health state utility values: moving toward better practice. Value Health. 2010;13(5):509-518. PubMed
5.Ontario Ministry of Health and Ontario Ministry of Long-Term Care. Ontario Drug Benefit Program: dispensing fees. 2014; https://www.health.gov.on.ca/en/public/programs/drugs/programs/odb/opdp_dispensing_fees.aspx. Accessed 2022 Jan 25.
6.Ontario Case Costing Initiative (OCCI). Toronto (ON): Ontario Health and Long-Term Care; 2017: https://data.ontario.ca/dataset/ontario-case-costing-initiative-occi. Accessed 2022 Jan 25.
7.Meyers BM, Vogel A, Marotta P, et al. The cost-effectiveness of lenvatinib in the treatment of advanced or unresectable hepatocellular carcinoma from a Canadian perspective. Can J Gastroenterol Hepatol. 2021;2021:8811018. PubMed
8.Schedule of benefits for physician services under the Health Insurance Act: effective April 1, 2020. Toronto (ON): Ontario Ministry of Health; 2020: https://www.health.gov.on.ca/en/pro/programs/ohip/sob/physserv/sob_master20200306.pdf. Accessed 2022 Jan 25.
9.Dumont S, Jacobs P, Turcotte V, Turcotte S, Johnston G. Palliative care costs in Canada: A descriptive comparison of studies of urban and rural patients near end of life. Palliat Med. 2015;29(10):908-917. PubMed
10.Guidelines for the economic evaluation of health technologies: Canada. 4th ed. Ottawa (ON): CADTH; 2017: https://www.cadth.ca/guidelines-economic-evaluation-health-technologies-canada-0. Accessed 2022 Jan 25.
11.Exceptional Access Program (EAP). Toronto (ON): Ontario Ministry of Health; Ontario Ministry of Long-Term Care; 2021: https://www.health.gov.on.ca/en/pro/programs/drugs/odbf/odbf_except_access.aspx. Accessed 2022 Jan 25.
12.Budget impact analysis [internal sponsor's report]. In: Drug Reimbursement Review sponsor submission: Retevmo™ (selpercatinib): capsules, 40 mg and 80 mg, oral. Toronto (ON): Eli Lilly Canada Inc.; 2021 Feb.
13.Brenner DR, Weir HK, Demers AA, et al. Projected estimates of cancer in Canada in 2020. CMAJ. 2020;192(9):E199-e205. PubMed
14.LenvimaMC – Cancer de la thyroïde. Quebec (QC): Institut national d’excellence en santé et en services sociaux (INESSS); 2016: https://www.inesss.qc.ca/fileadmin/doc/INESSS/Inscription_medicaments/Avis_au_ministre/Aout_2017/Lenvima_2016_10.pdf. Accessed 2022 Jan 25.
15.Gild ML, Topliss DJ, Learoyd D, et al. Clinical guidance for radioiodine refractory differentiated thyroid cancer. Clin Endocrinol (Oxf). 2018;88(4):529-537. PubMed
16.Grewal RK, Ho A, Schöder H. Novel approaches to thyroid cancer treatment and response assessment. Semin Nucl Med. 2016;46(2):109-118. PubMed
17.National Institute for Health and Care Excellence. Lenvatinib and sorafenib for treating differentiated thyroid cancer after radioactive iodine. (Technology appraisal guidance TA535) 2018; https://www.nice.org.uk/guidance/ta535. Accessed 2022 Jan 25.
18.Guerra A, Sapio MR, Marotta V, et al. Prevalence of RET/PTC rearrangement in benign and malignant thyroid nodules and its clinical application. Endocr J. 2011;58(1):31-38. PubMed
19.Boucher A, Ezzat S, Hotte S, et al. Canadian consensus statement on the management of radioactive iodine–resistant differentiated thyroid cancer. Oral Oncol. 2021;121:105477. PubMed
Note that this appendix has not been copy-edited.
The comparators presented in the following table have been deemed to be appropriate based on feedback from clinical expert(s) and drug plan. Comparators may be recommended (appropriate) practice or actual practice. Existing product listing agreements are not reflected in the table and as such, the table may not represent the actual costs to public drug plans.
Table 5: CADTH Cost Comparison Table for RET Fusion–Positive Differentiated Thyroid Cancer
Treatment | Strength / concentration | Form | Price ($) | Recommended dosage | Daily cost ($) | 28-day cycle cost ($) |
|---|---|---|---|---|---|---|
Selpercatinib (Retevmo)a | 40 mg 80 mg | Capsule | 66.5000 133.0000 | < 50 kg: 120 mg twice daily 3 50 kg: 160 mg twice daily | 399 532 | 11,172 14,896 |
aSelpercatinib price based on the sponsor’s submission1; dosage based on the draft product monograph.2
Table 6: CADTH Cost Comparison Table for Differentiated Thyroid Cancer
Treatment | Strength / concentration | Form | Price ($)a | Recommended dosage | Daily cost ($) | 28-day cycle cost ($) |
|---|---|---|---|---|---|---|
Lenvatinib (Lenvima) | 4 mg 10 mg | Capsule | 33.9720 75.2783 | 24 mg once daily | 184.53 | 5,167 |
Treatments used but not indicated | ||||||
Sorafenib (Nexavar) | 200 mg | Tablet | 46.4689 | 400 mg twice daily | 185.88 | 5,205 |
Prices obtained from the Ontario Exceptional Access Program (February 2022).11
Note that this appendix has not been copy-edited.
Description | Yes/No | Comments |
|---|---|---|
Population is relevant, with no critical intervention missing, and no relevant outcome missing | No | The OS and PFS data incorporated in the model for selpercatinib were not specific to patients with previous exposure to lenvatinib and/or sorafenib (i.e., effectiveness data are not derived from indication or reimbursement population) |
Model has been adequately programmed and has sufficient face validity | No | The model lacks transparency and is inefficiently programmed. The sponsor was asked to provide a revised model to address these concerns but declined to meet many of the requests made by CADTH |
Model structure is adequate for decision problem | No | The states are appropriate but assumptions relating to the independence of the overall survival and progression-free survival lacks validity |
Data incorporation into the model has been done adequately (e.g., parameters for probabilistic analysis) | No | There are numerous errors in the propagation of uncertainty which led CADTH to conclude that the probabilistic analysis is not fit for purpose |
Parameter and structural uncertainty were adequately assessed; analyses were adequate to inform the decision problem | No | Parameter uncertainty was not adequately considered |
The submission was well organized and complete; the information was easy to locate (clear and transparent reporting; technical documentation available in enough details) | No | The model lacked transparency; the provided user guide did not describe the flow of the model thus precluding any detailed validation testing |
Note that this appendix has not been copy-edited.
Table 8: Disaggregated Summary of the Sponsor’s Economic Evaluation Results
Parameter | Selpercatinib | BSC | Incremental (vs. BSC) |
|---|---|---|---|
Discounted LYs | |||
Progression-free | 1.76 | 0.44 | 1.32 |
Progressed disease | 1.52 | 1.56 | −0.04 |
Total | 3.28 | 2.00 | 1.28 |
Discounted QALYs | |||
Progression-free | 1.40 | 0.35 | 1.04 |
Progressed disease | 0.75 | 0.77 | −0.02 |
Total | 2.14 | 1.12 | 1.02 |
Discounted costs ($) | |||
Drug acquisition | 243,331 | 0 | 243,331 |
Administration | 66 | 0 | 66 |
Monitoring | 718 | 0 | 718 |
Adverse events | 6,041 | 875 | 5,167 |
Diagnostic testing | 0 | 0 | 0 |
Disease management | 9,580 | 7,926 | 1,654 |
Progression-free | 2,454 | 618 | 1,836 |
Progressed disease | 7,126 | 7,308 | −182 |
Subsequent treatment | 0 | 0 | 0 |
End-of-life care | 28,281 | 29,005 | −724 |
Total | 288,017 | 37,806 | 250,211 |
ICER ($/QALY) | 245,516 | ||
BSC = best supportive care; ICER = incremental cost-effectiveness ratio; LY = life-year; QALY = quality-adjusted life-year.
Source: Sponsor’s pharmacoeconomic submission.1
Note that this appendix has not been copy-edited.
While CADTH did not conduct any formal reanalyses of the sponsor’s model, the economic review team performed an exploratory analysis to explore the impact of several key limitations on the ICER. These included assuming mortality before progression, assuming 100% dose intensity, and including the cost of genetic testing. Given limitations with the sponsor’s probabilistic analysis, no assessment of the probability of selpercatinib being cost-effective can be presented.
The fundamental limitations in the sponsor’s model persist within this exploratory analysis. There is no direct evidence to support the comparative efficacy of selpercatinib to BSC, and the pharmacoeconomic model is informed by naive comparisons. Therefore, this exploratory analysis should not be interpreted as a formal CADTH reanalysis to which credence should be given to the results; in particular, the incremental QALY benefit estimated as part of this exploratory analysis remains unlikely to be representative of the true effect of selpercatinib, such that the corresponding ICER is unlikely to be reflective of the true cost-effectiveness of selpercatinib.
Table 9: CADTH Revisions to the Submitted Economic Evaluation
Stepped analysis | Sponsor’s value or assumption | CADTH value or assumption |
|---|---|---|
Corrections to sponsor’s base case | ||
None | — | — |
Changes to derive the CADTH base case | ||
1. Mortality before progression | Assumed no patients died before disease progression | Assume a mortality rate before progression based on the mortality rate derived from the PFS estimate from the LIBRETTO trial and the proportion of patients who die before progression |
2. Drug costs | Assumed a reduction in drug costs due to reduced dose intensity | Assumed no reduction in dose intensity |
3. Genetic testing costs | Excluded | Included |
CADTH exploratory reanalysis | Reanalysis 1 + 2 Reanalysis 1 + 2 + 3 (to explore the impact of potential testing costs) | |
PFS = progression-free survival.
CADTH undertook a stepped analysis, incorporating each change proposed in Table 9 to sponsor’s base case to highlight the impact of each change. As per the sponsor’s analysis, the CADTH exploratory analyses found that selpercatinib is not cost-effective at a $50,000 per QALY threshold compared to BSC. The inclusion of genetic testing costs had little impact on the estimated ICER (Table 10).
Table 10: Summary of the Stepped Analysis of the CADTH Exploratory Analysis Results
Stepped analysisa | Drug | Total costs ($) | Total LYs | Total QALYs | ICER ($ per QALY) |
|---|---|---|---|---|---|
Sponsor’s base case | BSC | 37,747 | 2.00 | 1.13 | Reference |
Selpercatinib | 286,319 | 3.27 | 2.14 | 246,157 | |
CADTH reanalysis 1 | BSC | 37,290 | 1.91 | 1.08 | Reference |
Selpercatinib | 284,539 | 2.89 | 1.95 | 283,984 | |
CADTH reanalysis 2 | BSC | 37,747 | 2.00 | 1.13 | Reference |
Selpercatinib | 389,682 | 3.27 | 2.14 | 348,516 | |
CADTH reanalysis 3 | BSC | 37,747 | 2.00 | 1.13 | Reference |
Selpercatinib | 288,530 | 3.27 | 2.14 | 248,347 | |
CADTH exploratory analysis (1 + 2) | BSC | 37,290 | 1.91 | 1.08 | Reference |
Selpercatinib | 387,902 | 2.89 | 1.95 | 402,705 | |
CADTH exploratory analysis (1 + 2 + 3) | BSC | 37,290 | 1.91 | 1.08 | Reference |
Selpercatinib | 390,114 | 2.89 | 1.95 | 405,245 |
BSC = best supportive care; ICER = incremental cost-effectiveness ratio; LY = life-years; QALY = quality-adjusted life-year.
aDeterministic analysis.
Several scenario and sensitivity analyses were conducted on the CADTH exploratory reanalysis. These scenario analyses explored the impact of the following model parameters and assumptions:
1. Assuming patients discontinue selpercatinib 9 weeks after disease progression (based on submitted data from the LIBRETTO trial).1
Table 11: Summary of CADTH Exploratory Analysis
Drug | Total costs ($) | Incremental costs ($) | Total QALYs | Incremental QALYs | ICER vs. BSC |
|---|---|---|---|---|---|
CADTH exploratory base case | |||||
BSC | 37,290 | Reference | 1.08 | Reference | Reference |
Selpercatinib | 387,902 | 350,612 | 1.95 | 0.87 | 402,705 |
CADTH scenario 1: Treatment duration | |||||
BSC | 37,290 | Reference | 1.08 | Reference | Reference |
Selpercatinib | 420,531 | 383,242 | 1.95 | 0.87 | 440,182 |
BSC = best supportive care; ICER = incremental cost-effectiveness ratio; QALY = quality-adjusted life-year.
Note: All analyses deterministic.
Based on the CADTH exploratory analysis, a reduction in the price of selpercatinib by 89% would be required for selpercatinib to be cost-effective at a willingness-to-pay threshold of $50,000 per QALY compared to BSC. The inclusion of costs related to genetic testing had little impact on the price reduction required.
This deterministic analysis was subject to the key limitations of the sponsor’s model as noted in the CADTH Appraisal of the Sponsor’s Economic Evaluation section, including a lack of comparative data for selpercatinib and BSC. It is important to note that this price-reduction estimate is based on estimates of incremental life-years (and hence QALYs) that are highly uncertain and may not be representative of the true incremental effect of selpercatinib. Consequently, the price reduction required for selpercatinib to be cost-effective remains unknown.
Table 12: Price-Reduction Analyses of Sponsor’s Base Case
Analysis | ICERs for selpercatinib vs. BSC ($ per QALY)a | ||
|---|---|---|---|
Price reduction | Sponsor base case | CADTH exploratory reanalysis | |
Analysis excluding testing | Analysis including testing | ||
No price reduction | 246,157 | 402,705 | 405,245 |
10% | 224,100 | 363,070 | 365,610 |
20% | 202,043 | 323,436 | 325,976 |
30% | 179,986 | 283,802 | 286,342 |
40% | 157,929 | 244,167 | 246,708 |
50% | 135,871 | 204,533 | 207,073 |
60% | 113,814 | 164,899 | 167,439 |
70% | 91,757 | 125,264 | 127,805 |
80% | 69,700 | 85,630 | 88,170 |
89% | 49,849 | 49,959 | 52,499 |
90% | NA | NA | 48,536 |
BSC = best supportive care; ICER = incremental cost-effectiveness ratio.
aDeterministic analyses.
Note that this appendix has not been copy-edited.
Table 13: Summary of Key Take-Aways
Key Take-Aways of the Budget Impact Analysis |
|---|
|
The sponsor submitted a budget impact analysis (BIA) estimating the incremental budget impact of reimbursing selpercatinib for use by adults aged 18 years and older who require second- or subsequent-line treatment for advanced or metastatic RET-mutant DTC following treatments with sorafenib and/or lenvatinib.12 The BIA was undertaken from the perspective of the Canadian public drug plans over a 3-year time horizon, and the sponsor’s pan-Canadian estimates reflect the aggregated results from provincial budgets (excluding Quebec). Key inputs to the BIA are documented in Table 14.
The sponsor estimated the eligible population using an epidemiologic approach, assuming an incidence of 23% per 100,000 persons per year for thyroid cancer.13 Of newly diagnosed thyroid cancers, 92% were assumed to be DTC.14 The sponsor assumed that 65% of patients would be eligible for public drug coverage based on internal estimates.12 In the BIA, the sponsor assumed that selpercatinib would be used by patients with radioactive iodine–refractory disease (5%).15,16 The sponsor further estimated that 26.1% patients with DTC would have received prior treatment,17 and that 70% of DTC patients would be tested for RET fusion (14.3% positivity).18 In the sponsor’s submission, the reference scenario assumed that all patients would receive BSC. In the new drug scenario, uptake of selpercatinib was assumed to be 100% in each year.
In the sponsor’s base case, costs related to drug acquisition were captured. The duration of treatment was obtained from the sponsor’s pharmacoeconomic model, with patients assumed to discontinue treatment at the time of disease progression.1 The cost of selpercatinib was based on a planned dosage of 160 mg twice daily per 28-day cycle and the sponsor’s submitted price ($66.50 per 40-mg capsule, $133.00 per 80-mg capsule),1 adjusted by the dosages received in the LIBRETTO trial (28-day cycle cost in the first year: $10,459; 28-day cycle cost in year 2 and 3: $10,358). BSC was assumed to be associated with a 1-time drug cost of $1,561. Costs related to screening for RET mutations were not included in the sponsor’s base case.
Table 14: Summary of Key Model Parameters
Parameter | Sponsor’s estimate |
|---|---|
Target population | |
Population growth | 1.4% per yeara |
Incidence of thyroid cancer | 0.023%13 |
Covered by public drug plans | 65%b |
Differentiated thyroid cancer | 92%14 |
Radioactive iodine–refractory differentiated thyroid cancer | |
Received first-line treatment | 26.1%17 |
Tested for RET mutation (Year 1 / Year 2 / Year 3) | 70% / 80% / 90%b |
Positive for RET fusion | 14.3%18 |
Number of patients eligible for drug under review (Year 1 / Year 2 / Year 3) | 6 / 6 / 7 |
Market uptake (3 years) | |
Uptake (reference scenario) Selpercatinib BSC | 0% / 0% / 0% 100% / 100% / 100% |
Uptake (new drug scenario) Selpercatinib BSC | 100% / 100% / 100% 0% / 0% / 0% |
Mean cost of treatment (per patient)c | |
Selpercatinib BSC | $229,191 $1,561 |
BSC = best supportive care.
a1.6% per year for Non-Insured Health Benefits (NIHB) population.
bBased on internal company data.
cBased on mean treatment duration in the sponsor’s pharmacoeconomic base case and incorporates relative dose intensity. Total cost accrued over 3-year BIA time horizon is presented.
The sponsor estimated the net 3-year budget impact of introducing selpercatinib for previously treated RET fusion–positive DTC to be $3,383,192 (Year 1: $667,076; Year 2: $1,178,872; Year 3: $1,537,244).
CADTH identified several key limitations to the sponsor’s analysis that have notable implications on the results of the BIA:
The number of eligible patients is uncertain: The sponsor estimated the number of patients eligible for selpercatinib treatment using an epidemiologic approach, with inputs based on assumptions and data from published literature, which are associated with some uncertainty. The sponsor estimated that 5% of patients with DTC have radioactive iodine–refractory disease, and that only these patients would be eligible to receive selpercatinib. As noted in the Health Canada monograph, selpercatinib is indicated for patients whose disease is not amenable to surgery or radioactive iodine therapy. The clinical experts consulted for this review by CADTH indicated that patients with a contradiction to radioactive iodine therapy should be considered for selpercatinib treatment. The clinical experts also noted uncertainty in the proportion of DTC patients with radioactive iodine–refractory disease, as well as uncertainty in the definition of “radioiodine resistance and not amenable to surgery.” CADTH was unable to verify the definition of this parameter in the sponsor’s original source, and notes that the proportion of patients with radioactive iodine–refractory thyroid cancer may be up to 15%.19 The proportion of DTC patients who receive first-line treatment may similarly be underestimated, based on input from clinical experts consulted by CADTH for this review who noted that more than 2-thirds of patients with DTC are likely to receive first-line treatment.
The sponsor assumed that the proportion of patients tested for RET mutation is 70% in year 1, 80% in year 2 and 90% in year 3. The clinical experts consulted for this review by CADTH noted that there is uncertainty in the proportion of patients undergoing RET screening owing to the lack of availability of RET screening in all jurisdictions. However, the clinical experts anticipate RET testing to be implemented across Canada in the near future and an influx of patients testing for RET mutation, especially in the first-year testing becomes available.
CADTH explored the impact of uncertainty in input parameters related to the number of eligible patients in scenario analyses.
Drug cost of selpercatinib was underestimated: The sponsor included drug acquisition costs based on the pharmacoeconomic model, which had several limitations that carried over into the BIA. In the pharmacoeconomic model, the sponsor adjusted drug acquisition costs by dose intensity observed in the LIBRETTO trial, which underestimated the cost of selpercatinib. Further, the duration of selpercatinib treatment in the BIA was similarly based on data from the pharmacoeconomic model, where patients were assumed to discontinue treatment at the time of disease progression. This approach does not consider patients who remain on treatment past disease progression or who discontinue before progression (e.g., because of adverse events), as noted by the clinical experts consulted by CADTH for this review. Given the higher treatment costs for selpercatinib, this biased the results in favour of selpercatinib.
In CADTH reanalysis, 100% dose intensity was adopted for all treatments.
Misalignment of model inputs between the sponsor-submitted pharmacoeconomic and budget impact analyses: In the pharmacoeconomic model, the sponsor assumed that there is no drug cost associated with BSC, which is inconsistent with the submitted BIA. In the BIA, the sponsor adopted a 1-time per-patient drug cost of $1,561 for patients receiving BSC, which was noted to include “different medications used to manage symptom of late-stage disease.” The sponsor was not explicit as to what drugs were included as part of this cost. The clinical experts consulted by CADTH for this review indicated that drug treatments may be used for symptom management by patients receiving BSC. The BIA and CUA should be aligned and reflect clinical practice.
CADTH was unable to verify whether the drug cost associated with BSC in the sponsor’s BIA is representative of costs accrued in clinical practice. CADTH explored the impact of excluding drug costs associated with BSC in scenario analysis.
An additional limitation not considered to be key limitation was poor modelling practices (such as hard coding costs), which made it hard to validate model inputs. A scenario analysis was also conducted to estimate the impact of the inclusion of genetic testing costs.
CADTH revised the sponsor’s base case by updating drug acquisition costs (Table 15).
Table 15: CADTH Revisions to the Submitted BIA
Stepped analysis | Sponsor’s value or assumption | CADTH value or assumption |
|---|---|---|
Corrections to sponsor’s base case | ||
None | — | — |
Changes to derive the CADTH base case | ||
1. Drug acquisition costs | Based on the pharmacoeconomic model (assumed a reduction in drug costs due to reduced dose intensity) | Assumed no reduction in dose intensity (selpercatinib: $14,896 per cycle) |
CADTH base case | Reanalysis 1 | |
The results of the CADTH stepwise reanalysis are presented in summary format in Table 16 and a more detailed breakdown is presented in Table 17.
Based on the CADTH base case, the budget impact of the reimbursement of selpercatinib for the treatment of RET fusion–positive DTC is expected to be $953,691 in year 1, $1,688,774 in year 2, and $2,203,208 in year 3, with a 3-year total of $4,845,673.
The budget impact is sensitive to uncertainty in estimated number of patients eligible for selpercatinib treatment. In scenarios adopting a higher proportion of radioactive iodine–refractory disease and higher proportion of patients receiving first-line treatment, the estimated 3-year budget impact increases to $14,537,019 and $12,253,426, respectively.
Table 16: Summary of the CADTH Reanalyses of the BIA
Stepped analysis | Three-year total ($) |
|---|---|
Submitted base case | 3,383,192 |
CADTH reanalysis 1 | 4,845,673 |
CADTH base case | 4,845,673 |
CADTH also conducted additional scenario analyses to address remaining uncertainty, using the CADTH base case. Results are provided in Table 17. The scenario analysis involved:
1. Assuming 15% of patients have radioactive iodine–refractory thyroid cancer.
2. Assuming 66% of DTC patients receive first-line treatment.
3. Assuming 100% of patients undergo RET mutation testing in years 2 and 3.
4. Excluding BSC drug costs.
5. Including RET mutation testing costs.
6. Price of selpercatinib reduced by 89%.
Table 17: Detailed Breakdown of the CADTH Reanalyses of the BIA
Stepped analysis | Scenario | Year 0 ($) | Year 1 ($) | Year 2 ($) | Year 3 ($) | Three-year total ($) |
|---|---|---|---|---|---|---|
Submitted base case | Reference | 8,505 | 8,624 | 9,994 | 11,401 | 30,020 |
New drug | 8,505 | 675,700 | 1,188,866 | 1,548,646 | 3,413,212 | |
Budget impact | 0 | 667,076 | 1,178,872 | 1,537,244 | 3,383,192 | |
CADTH base case | Reference | 8,505 | 8,624 | 9,994 | 11,401 | 30,020 |
New drug | 8,505 | 962,315 | 1,698,768 | 2,214,610 | 4,875,693 | |
Budget impact | 0 | 953,691 | 1,688,774 | 2,203,208 | 4,845,673 | |
CADTH scenario analysis: 15% of DTC patients have radioactive iodine–refractory disease | Reference | 25,516 | 25,873 | 29,983 | 34,203 | 90,059 |
New drug | 25,516 | 2,886,945 | 5,096,305 | 6,643,829 | 14,627,079 | |
Budget impact | 0 | 2,861,072 | 5,066,322 | 6,609,625 | 14,537,019 | |
CADTH scenario analysis: 66% of DTC patients receive first-line treatment | Reference | 21,508 | 21,809 | 25,273 | 28,830 | 75,912 |
New drug | 21,508 | 2,433,440 | 4,295,736 | 5,600,162 | 12,329,338 | |
Budget impact | 0 | 2,411,632 | 4,270,463 | 5,571,332 | 12,253,426 | |
CADTH scenario analysis: 100% of patients undergo RET-mutation testing | Reference | 8,505 | 8,624 | 12,493 | 11,401 | 32,518 |
New drug | 8,505 | 962,315 | 1,977,565 | 2,383,682 | 5,323,562 | |
Budget impact | 0 | 953,691 | 1,965,072 | 2,372,281 | 5,291,043 | |
CADTH scenario analysis: Excluding BSC drug costs | Reference | 0 | 0 | 0 | 0 | 0 |
New drug | 0 | 962,315 | 1,698,768 | 2,214,610 | 4,875,693 | |
Budget impact | 0 | 962,315 | 1,698,768 | 2,214,610 | 4,875,693 | |
CADTH scenario analysis: Including RET-mutation testing costs | Reference | 8,505 | 8,624 | 9,994 | 11,401 | 30,020 |
New drug | 8,505 | 974,537 | 1,712,932 | 2,230,767 | 4,918,236 | |
Budget impact | 0 | 965,913 | 1,702,938 | 2,219,366 | 4,888,216 | |
CADTH scenario analysis: Price reduction by 89% | Reference | 8,505 | 8,624 | 9,994 | 11,401 | 30,020 |
New drug | 8,505 | 105,855 | 186,865 | 243,607 | 536,326 | |
Budget impact | 0 | 97,230 | 176,870 | 232,206 | 506,306 |
The CanCertainty Coalition is the united voice of more than 30 Canadian patient groups, cancer health charities, and caregiver organizations from across the country, joining together with oncologists and cancer care professionals to significantly improve the affordability and accessibility of cancer treatment.
For more information about the CanCertainty Coalition, please visit: https://www.cancertaintyforall.ca/
Selpercatinib is indicated for patients with thyroid cancer whose tumours have mutations that lead to the fusion of the RET gene with other nearby genes. As an orally administered oncology drug, selpercatinib would not automatically be funded by certain provincial governments. In Ontario and the Atlantic provinces, only individuals over the age of 65 are automatically covered for oral oncology medication. For the small number of patients under 65 (with RET-mutant medullary thyroid cancer) living in these provinces, their diagnosis could lead to severe economic hardships. However, if selpercatinib were to be fully funded for all age groups, patients would instead be able to focus on their treatment and spending time with their family and friends instead of dealing with the added burden of financial hardship and difficulties in accessing treatment.
Our data collection efforts aimed to estimate the number of patients who are at risk of severe financial burden as a result of their diagnosis. To do this, we calculated the number of RET mutant thyroid cancer cases in Canada each year among the under 65 population who do not have private or automatic public prescription drug coverage. Selpercatinib is a novel, highly selective inhibitor of RET kinase1. It is intended to supplant the use of multi-targeted kinase inhibitors that were only marginally affective against RET kinase. Selpercatinib can target diverse RET alterations and has been shown to have anti-tumor activity in the brain.
RET mutations are rare. We estimate that about 495 Canadians are diagnosed with RET fusion-positive thyroid cancer each year (100 with RET mutant medullary thyroid cancer and 395 with RET fusion-positive papillary thyroid cancer). Of these 495 cases, 381 will be under the age of 65. Thyroid cancer disproportionately affects younger individuals. Depending on where these individuals live, their oral oncology medication may not be covered by their provincial government. For the 158 patients under 65 living in British Columbia, Alberta, Saskatchewan, and Manitoba, oral oncology medication is automatically covered. Residents of Ontario and the Atlantic provinces under the age of 65 are not automatically covered for orally administered treatments under public plans. Their route to treatment access is not simple. By our estimations, 29 of these Ontario cancer patients will not have private health insurance. Before they can receive their medication these patients will have to navigate a complicated process of funding applications, approval delays, locating a pharmacy, and waiting for their prescription. They will incur out-of-pocket costs and sizeable portion of their income may go towards their medication. This small number of patients would be unduly impacted by such restrictive treatment funding policies.
RET positive thyroid cancer is a disease that exemplifies the injustice of not providing oral oncology coverage for Canadians under 65. RET mutations are present in a higher proportion of pediatric thyroid cancer cases than among the adult population. These younger patients (and their families) are at risk of financial toxicity if they live in Ontario or the Atlantic provinces. Furthermore, patients who are prescribed selpercatinib will have already been prescribed sorafenib and/or lenvatinib, two oral oncology medications that are also not automatically covered in Ontario and the Atlantic provinces. Throughout the course of their treatment, younger patients and their families could suffer the financial toxicity of paying for three oral oncology medications.
The RET mutation is present in medullary thyroid cancer and differentiated thyroid cancer. Selpercatinib is indicated for both medullary and differentiated thyroid cancers. Papillary thyroid cancer is a type of differentiated thyroid cancer and represents about 85% of thyroid cancers. The RET mutation is present in about 10% of papillary thyroid cancer cases3. Medullary thyroid cancer represents about 4% of thyroid cancers. It come in two forms, hereditary (25%) and sporadic (75%). RET mutation are present in 95% hereditary medullary thyroid cancer cases and in 40% of sporadic medullary thyroid cancer cases. With these percentages, we estimated the number of yearly thyroid cancer cases with the RET mutation by age and province. We used the thyroid cancer incidence from Statistics Canada to estimate the number of RET mutated thyroid cancer cases (both medullary and papillary) each year by age and province. In other words, this is the estimated number of Canadian residents who will become eligible for selpercatinib each year.
Selpercatinib is indicated for patients who have progressed on a previous treatment. We do not have data on remission rates for patients who have been previously prescribed sorafenib or lenvatinib. We calculated the number of at risk patients based on cancer incidence data alone. Therefore, our calculations are an overestimation of the number of Canadians who will become eligible for selpercatinib. Some patients will have success with their first-line treatment.
Thyroid cancer incidence data was sourced from Statistics Canada in collaboration with the provincial and territorial cancer registries. They provide thyroid cancer data for all of Canada (excluding Quebec) broken down into age groups. We applied the age- specific thyroid cancer incidence rates to the 2018 population demographics of each province to arrive at the number of thyroid cancer cases each year by age and province. From there, we separately applied the percentages of medullary and papillary thyroid cancers to the overall thyroid cancer case numbers. We then applied the specific RET mutation rates to the respective types of thyroid cancer.
We measured “potential financial toxicity” using data on lack of private drug coverage. The Canadian Life and Health Insurance Association provides data on “extended health coverage.” For each province, we extracted the percentage of individuals under the age of 65 without private drug coverage AND without automatic public drug coverage. These province specific percentages were applied to the RET fusion-positive thyroid cancer case rates to arrive at the final estimation: the number of yearly RET fusion- positive thyroid cases among the under 65 population without private or automatic public prescription drug coverage.
The access problems are so difficult that in many hospitals and cancer centres across Canada, such as those in Ontario, a new type of social worker known as a drug access navigator has been established (and funded) to assist patients and clinicians navigate the byzantine treatment access structures. In Ontario, the organization that supports these navigators is known as the Oncology Drug Access Navigators of Ontario (ODANO). They describe the problem that their association works to resolve as follows: Drugs are an important part of cancer treatment, yet patients often have difficulty accessing coverage for the most effective medicines. The complexity of cancer drug coverage in Canada can overwhelm patients and families. And For example, although cancer drugs administered in hospitals and clinics are often offered free of charge to patients, half of all new cancer drugs are taken at home and, therefore, many are not covered by the public health system. Unfortunately, many of our patients do not have any private insurance. If a patient is fortunate enough to have private coverage, many drug plans require a 20% co-payment, which can quickly become a financial burden to patients on expensive medications.
British Columbia, Alberta, Saskatchewan, Manitoba, Quebec, NWT, Yukon, and Nunavut cover the reimbursement of oral cancer drugs for all in need. Ontario and the Atlantic provinces do not.
In Ontario and Atlantic provinces, with respect to access to approved cancer treatments, there is institutional discrimination against those who are young, uninsured and who have cancer requiring take-home cancer treatment. With 60% of all new cancer drugs being developed with oral formulations, this issue urgently needs to be resolved through policy change. Traditionally, cancer treatments were administered to patients by an IV in the hospital. Over the past 15 or so years, an increasing number of effective cancer treatments can be taken at home by pill or injection. Take-home cancer medications are now a fundamental part of today’s cancer treatments and should be recognized equally within our health care systems. Patients requiring an intravenous treatment can start that medication as soon as needed and don’t face any financial or administrative burdens provided the drug is included on the provincial formulary.
However, when take-home cancer medications are prescribed, patients in Ontario and the Atlantic provinces, who are under 65, and lack adequate private insurance, have to apply to a variety of funding assistance programs and ultimately pay a significant deductible or co-pay from their personal savings. In some cases, the cost to the patient might be as high as $23,400 annually, based upon Nova Scotia’s Family Pharmacare Program. To qualify for assistance programs, patients and their families have to submit significant amounts of personal and financial information and often face weeks of stressful delay in starting their cancer treatment until the paperwork and approvals are resolved.
Even for patients with private drug insurance, the reality is that many face significant co-pays, deductibles or annual/lifetime caps. For example, some private insurance plans have a cap of $2,000 for prescription drugs for the entire year. The majority of take- home cancer drugs cost more than $20,000 per year. Two-tiered pharmacare in Ontario and the Atlantic Provinces discriminates on the basis of age, income, geography, cancer type, and cancer treatment, and is financially ruining many lives.
A survey7 of over 1,600 Nova Scotians, commissioned by the CanCertainty Coalition, demonstrates that drug coverage for cancer patients is a serious and growing problem.
More than half (57 percent) of Nova Scotians expect the provincial health care system will pay for take-home cancer medications. In reality, patients will ultimately pay a significant deductible or co-pay from their personal funds.
Three out of five people in Nova Scotia (60 percent) said they would consider leaving the province if faced with having to pay for their cancer drugs. Only seven percent could afford monthly drug costs of over $200.
Take-home cancer drugs (THCD) are medications used for the active treatment of cancer and are usually dispensed for administration in the home (e.g., oral chemotherapy). These drugs have become a standard treatment for many cancers and present opportunities for patients, providers, and the health system. However, flaws in our current drug coverage system result in some patients not being able to access these treatments.
The term “financial toxicity” describes the distress and hardship arising from the financial burden of cancer treatment. Even in counties with government funded universal healthcare, financial toxicity is an issue for cancer patients and their families. Financial toxicity comes in many forms: out of pocket costs, lost income, travel expenses etc. Patients may deal with their financial burden by delaying or foregoing care. They may take less medication than prescribed, utilize over-the-counter drugs in place of prescribed medications, decline procedures, and skip appointments in an attempt to defray costs. The combination of high drug prices, particularly of oral targeted anticancer drugs, and increased cost sharing has made patients more vulnerable to medication non- adherence. Patients who are younger, have lower income, and are uninsured appear to be at greater risk of medication non- adherence. Although government funded public healthcare exists in many very high development index countries, financial toxicity is still common among cancer patients and caregivers. The evidence suggests that those with a shorter time since diagnosis, not currently working, and with more severe cancers have higher rates of financial toxicity, including stress and strain.
An unfunded oral oncology drug is financially toxic compared to a funded IV oncology drug. The disease experience of cancer patients that require oral drugs is a dual track of disease and economic hardships. After receiving their diagnosis, deciding on a medication, and dealing with the side effects, patients in Ontario and the Atlantic provinces have to consider the financial side of their diagnosis. “Hearing that you have cancer is devastating. Finding out that you can’t pay for the medication that will make you well is catastrophic. It doesn’t have to be this way”.
The financial side of cancer treatment is unnecessarily burdensome. “When you are going through any kind of sickness, whatever the severity of it, the last thing you should have to worry about is your medication cost” (Ed, Ontario). In addition to dealing with cancer, and not being well enough to work, patients in Ontario and the Atlantic provinces spend days on end, sometimes months, wading through paperwork in order to get approval for coverage of the oral chemotherapy that has kept them alive. Because some cancer treatments are not automatically funded, treatment is delayed for many patients. They wait weeks for government approval before dealing with insurance companies and pharmacies to receive their prescription. Patients often pay out of pocket for the first few weeks of their treatment, which they may not be reimbursed for. “My doctor prescribed a new drug that is not covered by the government therefore I had to find insurance to cover it which costs around $5000.00 a month, I came up with insurance to cover it but I had to pay the pharmacy first then the insurance would reimburse me some time later. My problem I do not have the $5000 to pay out let alone wait till they reimburse me”. “Cancer isn’t fair, but access to treatment should be!”.
CanCertainty’s focus for this submission is on issues related the distress and hardship arising from the financial burdens associated with cancer treatment. If selpercatinib were to be reimbursed for patients with RET fusion-positive thyroid cancer who have progressed on previous treatments, there would be some patients under 65 in Ontario and Atlantic Canada that would face significant financial and administrative barriers in accessing treatment.
N/A
Equitable Access
We recommend that pCODR, when assessing and reporting on implementation issues with respect to selpercatinib, examine the issues of equitable access across all Canadian jurisdictions.
Safety
With respect to implementation, we believe pCODR should also examine the issue of safety with respect to take-home cancer drugs. From 2006 to 2001, it is estimated that Ontario’s computerized provider entry system, the Oncology Patient Information System (OPIS) prevented 8,500 adverse drug events, 5,000 physician office visits, 750 hospitalizations, 57 deaths, and saved millions in annual healthcare costs. But, this system is only used for only IV Drugs9. As a result, patients requiring take-home cancer drugs (THCD) in Ontario are (currently) subject to significant safety challenges, and health systems are subject to significant annual costs (physician office visits, hospitalizations etc).
In Ontario, dispensing and delivery models for THCD have been documented to be inconsistent and pose serious safety concerns for patients and their families. Some patients receive their medication from hospital pharmacies, some from specialty pharmacies, and some from community pharmacies that lack specialization and training in the handling of toxic cancer medications. This contrasts with the robust guidelines and clear processes that have been developed for intravenous cancer drugs (IVCD) where delivery is more comprehensive, organized, safer and patient-centred than THCD. There are numerous known safety and quality deficits related to the current method of community dispensing of THCD including incorrect dosing and handling, limited monitoring and non-adherence (which can lead to under or overdosing), serious toxicity, morbidity, and mortality. Patient lives and well-being are at stake. Ontario urgently needs to reform its systems for THCD dispensing that embed high-quality, safe practices that recognize the unique aspects of these drugs.
In April 2017, Cancer Care Ontario organized the Oncology Pharmacy Task Force with the mandate to advise Cancer Care Ontario (CCO) on how to enhance the current system for THCD delivery to optimize quality and safety; and subsequently, to deliver a report to the Ministry of Health and Long-Term Care (MOHLTC) based on the findings of the Task Force. The Task Force included representatives from patient advocacy groups, pharmacy and pharmacist associations, regulatory and standard setting organizations, and subject matter experts. On March 25th, 2019 the report was completed and published on the CCO website, but there has been no follow up or action taken to the many important recommendations. The report Enhancing the Delivery of Take- Home Cancer Drugs in Ontario (March 2019) can be found at: https://www.cancercareontario.ca/sites/ccocancercare/files/guidelines/full/1_CCO_THCD_Report_25Apr2019.pdf
CanCertainty suggests that pCODR examine the issues of safety and dispensing when examining and reporting on issues concerning pan-Canadian implementation of selpercatinib.
To maintain the objectivity and credibility of the CADTH reimbursement review process, all participants in the drug review processes must disclose any real, potential, or perceived conflicts of interest. This Patient Group Conflict of Interest Declaration is required for participation. Declarations made do not negate or preclude the use of the patient group input. CADTH may contact your group with further questions, as needed.
Did you receive help from outside your patient group to complete this submission? If yes, please detail the help and who provided it.
This submission was completed exclusively using CanCertainty resources and personnel and contract personnel.
Did you receive help from outside your patient group to collect or analyze data used in this submission? If yes, please detail the help and who provided it.
Data was collected and analyzed using CanCertainty personnel/contract personnel.
List any companies or organizations that have provided your group with financial payment over the past two years AND who may have direct or indirect interest in the drug under review.
No conflicts declared.
Website Link: https://cancer.ca/en
Our purpose: To unite and inspire all Canadians to take control of cancer.
Our mission: In trusted partnership with donors and volunteers, we improve the lives of all those affected by cancer through world- class research, transformative advocacy, and compassionate support.
We set ourselves apart from other cancer charities by taking a comprehensive approach against cancer. We are also the only national charity that supports all Canadians living with all cancers across the country. We shared our survey to thyroid cancer patients and caregivers through our http://CancerConnection.ca forums as well as through patient panels.
The Canadian Cancer Society gathered perspectives through distributing a survey to patients and caregivers. We also received two testimonials from staff/board members of Thyroid Cancer Canada who have had thyroid cancer, but did not have experience with Retevmo. We received a total of 17 survey responses. Of the 17 survey respondents, none had taken or cared for someone who had taken Retevmo. The data was gathered within the time frame of October 22 – November 10.
Demographic information collected from the survey is displayed below. Please note that not all survey options that were offered are shown within the charts as they are limited to the options respondents actually selected to optimize space in the figures. Responders had the opportunity to select various options for geographic location, age ranges, genders etc., as well as prefer not to answer.
Which of the following best describes you?
All 17 survey respondents identified as patients who currently have or previously had thyroid cancer. No caregivers completed the survey.
What Province or Territory do you currently reside in?
The majority of respondents resided in Alberta (35%) and Ontario (29%). The other 36% resided in British Columbia, Quebec, Nova Scotia or preferred not to say.
How old are you?
The majority of survey respondents were between 40 – 49 years of age (41%). The second largest cohort was 50 -59 years of age (17%). Age brackets 20 -29, 30 – 39, 60 – 69 and 70 -79 made up the rest of the 42% of participants.
What is your gender?
The large majority of responders (82%) self-identified as women, while 18% self-identified as men.
How much of an impact do symptoms associated with thyroid cancer have on your day-to-day activities and quality of life? (select all that apply)
The ability to concentrate scored highest as a day-to-day activity where patients experienced difficulty, with eleven responses in the moderate to significant impact range. The ability to exercise was not far behind, with ten moderate to significant impact responses. The ability to work had the next most substantial impact, with seven responses in the moderate to significant range. There were 53 moderate to significant impact options selected across the 17 participants, which indicates that 39% of all responses were in the moderate to significant impact range.
Seven respondents provided further details and answered the question “Specify any other areas of your life that have been impacted and how significant the impact is”. Responders indicated that fatigue, brain fog, mental health, body image, cognitive ability, concerns about the cancer returning, and the regulation of thyroid medications are other issues related to thyroid cancer that are being experienced that impact quality of life. The section titled “Experiences With Currently Available Treatments” in this report delves deeper into impacts and side effects of treatment.
Responses from patients:
“The fatigue and number of appointments I have to attend have the most impact”.
“I have brain fog some days and some days my heart races and I don’t feel well”.
“After the surgery I couldn't work for 6 months. I'm not cured, but I don't have any problems working now.” – This quote was translated from French to English.
“Some days after working 8 hours, I'm really tired and just have no energy to do much...those days prevent me from house hold chores or evening activities”.
“Mental health, body image, cognitive ability. I am extremely exhausted all the time”.
“My mental health”.
“Time I spend worrying of return. It takes my energy away to regulate thyroid meds. It varies daily”.
What is the greatest financial barrier related to your treatment(s)?
The most significant financial barriers identified included loss of income due to absence from work (24%) and parking costs (23%). Overall, 71% of all responders reported a financial barrier related to their treatment. One responder selected “other” and further specified that a blood test monitor (testing TSH, T3, T4) was their greatest financial barrier.
How is your cancer currently being treated? (Select all that apply)
The majority of responders indicated surgery (29%) was their current line of therapy. The next most common treatment selected was hormone therapy (17%).
How much of an impact do the following cancer treatment side effects have on your daily life?
Table 3 below depicts how impactful prevalent cancer treatment side effects were to surveyed thyroid cancer patients. Please note that respondents could indicate “not applicable” if they did not have a specific side effect so “no impact” could indicate the side effect was present at some point, but to such a small degree it did not impact the person’s life. It is also pertinent to note that even if the individual indicated they are currently not receiving treatment (see figure 5), they still experienced side effects from prior cancer treatments.
To measure the side effects that were the most impactful to patients, we combined the total number of responses in the moderate to significant impact range for each side effect. The side effects that impacted this patient group the most included fatigue with twelve (71%) of responses, concentration and focus with eleven (64%) of responses and weight changes with ten (58.5%) of responses in the moderate to significant range.
Other side effects that held over 25% of responses in the moderate to significant range included peripheral neuropathy (41%), diarrhea (36%), hair loss (35.5%), appetite changes (35%), constipation (30%) and pain (29%).
There were a total of 94 responses in the moderate to significant range (32.5% of all responses).
Six respondents noted additional side effects not present in Table 3. and answered the question “If there are any other side effects caused by your current cancer treatment(s), please specify what they are and how significant their impact is on your life”. An important impact of note expressed by half of respondents was related to mental health (mood swings, suicidal thoughts, and feelings of loneliness and fear).
Responses from patients:
“Heart palpitations - small impact.”
“Can't seem to lose weight...small impact.”
“I have had my salivary glands affected and now have scar tissue that prevents saliva from excreting properly. As a result I suffer from dry mouth which makes me more susceptible to dental problems.”
“Synthroid Is very difficult to adjust and regulate which leads to emotional ups and downs. I’ve been suicidal through this due to being over medicated and an emotional mess when under medicated.”
“Palpitations, mood swings”
“Isolation of radiation, no one tells you how long to stay away from pets. How lonely it is because no support groups or info given on how to live afterwards with the fear of relapse or clear stages of the cancer.”
What improvements would you like to see in new treatments that are not achieved in currently available treatments? For example: effectiveness for relieving certain symptoms or side effects, affordability, ease of use etc.
Seven patients responded to this question. Several issues were highlighted such as the cost of drugs, difficulty regulating drugs, low levels of access to information, long treatment wait times and the experience that their cancer receives less support than other cancers (i.e. lack of attention from physicians as it pertains to thyroid hormone regulation and being seen outside of cancer clinics).
Responses from patients
“I think that if you’ve had a full thyroidectomy due to thyroid cancer, then thyroid meds should be free as well as Thyrogen, if needed for scans.”
“ Less wait times for treatments.”
“ More information available about what the long term effects of treatment can do.”
“Ease of use, easier to know your levels and adjust medication as needed would be a huge benefit!”
“Easy access to information, easy access to reports from scans, etc.”
“Regulation, I’m so tired constantly at a hyperthyroid amount. Care of doctors this is still cancer. I lost an important organ and I’m just supposed to cope. Be more realistic that this is impacting every day activities and won’t return to normal.”
“I would like to be seen in a cancer clinic rather than be followed outside of the clinic. There is not enough support for thyroid cancer patients.
Across survey responses, patients frequently echoed similar sentiments. From this patient group, 65% reported having at least one or more moderate to severe impacts on their life due to thyroid cancer. Additionally, 88% of responders reported at least one or more side effects that impact their lives in a moderate to severe way. Side effects of both cancer and its treatment were significant for this group. Furthermore, for patients with experience with RAI/radiation therapy, there were additional concerns such as the impact on salivary glands (and therefore dry mouth and increased risk of dental problems), long term impacts of treatment and isolation associated with radiation.
The regulation of medication was expressed several times as an area of difficulty. This is important as patients who undergo surgery are most often required to take thyroid regulating medications for the rest of their lives.
“In the December of 2017 I was diagnosed with papillary thyroid cancer - the “good” kind with a positive prognosis and a high cure rate. In January 2018 I underwent a full thyroidectomy. After a few months of recovery I was referred to an Endocrinologist and was prescribed both Synthroid and Dessicated medication for thyroid function replacement. It’s been a challenge to find the right combination and maintain the delicate balance of keeping my TSH suppressed (and T3/T4 in check) and the rest of my thyroid (or lack thereof) symptoms at bay. Too much and I’m buzzing like a neon light. I can’t focus. I feel anxious. Too little and I can’t regulate my body temperature properly. I’m lethargic and depressed.
Any adjustments take time and an increase (or decrease) has to be introduced slowly. I wait a few months and I go for more blood work to see what the impact is. I take stock of how I feel. I record my results. But I don’t know what any of it means. When TSH is low but T3 and T4 are normal. Or when nothing has changed but levels start to climb. So I turn to Dr. Google and I’m overwhelmed and I’m lost. There are no definitive answers. No common path to take.
I’ve gained almost 25 lbs since my surgery and even though my thyroid levels are “normal” it is incredibly difficult to lose the weight. At no point did anyone say “this” is how you will feel or that it would be this hard.
We need answers. We need consistency. Thyroid cancer needs to be seen and our stories need to be heard”
“Your scans are clear.
This is what you hear when you’ve had Cancer and go for annual ultrasounds. They scan the part of your body that had cancer along with routine bloodwork to ensure all markers are looking healthy, and there isn’t a chance of re-occurrence. They look for tumour re-growth and scan abnormalities.
I book my scans annually with my doctor and monitor my thyroid levels throughout the year with routine bloodwork. Needles have become routine. I no longer have a thyroid - a vital organ that regulates your temperature, metabolism, energy levels and hormones.
It’s what people refer to as your internal furnace or regulator. I had mine removed 7 years ago now and as a result take hormone replacement daily. Without this vital organ it can make things like regulating your weight, your energy levels, your body temperature, your heart rate, and your mood challenging.
In 2014 I was diagnosed with Thyroid Cancer. I was in great physical shape but felt terrible. As someone who was in-tune with my body, I knew something was off. Fast forward 6 years and I get scanned and monitored regularly. Thanks to Canadian healthcare and living in one of the largest cities with the best hospitals in the country - Toronto, this is something very accessible to me. This isn’t always the journey for some. I am also seen by a top endocrinologist as I sought out a team that had a specialization in fertility because yes - a challenge with thyroid function can also mean trouble conceiving.
I work with some of the best doctors in their fields, I sought them out and did my research. Thyroid issues can often mean infertility issues. I was 30 when I got my news. Surely not something I expected so early in life. Seven years ago I got connected with Thyroid Cancer Canada. It’s an organization that helped me get informed and find a new tribe of people going through what I was. Fast forward a few years I am now Board President and help steer the organization. We are growing the small non-profit and turning up the volume on a cause still not mainstream to most.
Take aways? Appreciate good health, honour your body, and listen to it. If something feels off rally a team of experts that might help you. If you’re privileged enough to have those options, recognize that too. Tough times make strong people, and this was just one of the things in my life that gave me more grace, voice and perspective.”
To maintain the objectivity and credibility of the CADTH reimbursement review process, all participants in the drug review processes must disclose any real, potential, or perceived conflicts of interest. This Patient Group Conflict of Interest Declaration is required for participation. Declarations made do not negate or preclude the use of the patient group input. CADTH may contact your group with further questions, as needed.
Did you receive help from outside your patient group to complete this submission? If yes, please detail the help and who provided it.
Patients within the network of Thyroid Cancer Canada participated in the survey along with patients within the CCS network. They also provided two testimonials from their staff/board members.
Did you receive help from outside your patient group to collect or analyze data used in this submission? If yes, please detail the help and who provided it.
The network of Thyroid Cancer Canada shared the survey amongst their network of patients. They also provided two testimonials from staff/board members.
No one assisted CCS with the analysis of the survey. CCS was the sole author of this submission.
List any companies or organizations that have provided your group with financial payment over the past two years AND who may have direct or indirect interest in the drug under review.
Eli Lilly ($5,015)
Please describe the purpose of your organization. Include a link to your website (if applicable).
OH-CCO’s Drug Advisory Committees provide timely evidence-based clinical and health system guidance on drug- related issues in support of CCO’s mandate, including the Provincial Drug Reimbursement Programs (PDRP) and the Systemic Treatment Program.
Please describe how you gathered the information included in the submission.
This input was jointly discussed via email and teleconference.
Describe the current treatment paradigm for the disease. Focus on the Canadian context. Please include drug and non-drug treatments. Drugs without Health Canada approval for use in the management of the indication of interest may be relevant if they are routinely used in Canadian clinical practice. Are such treatments supported by clinical practice guidelines? Treatments available through special access programs are relevant. Do current treatments modify the underlying disease mechanism? Target symptoms?
RET-mutant medullary thyroid cancer (adult)
For MTC the only currently approved/funded option is vandetanib (prescribed agnostic to RET status).
RET fusion-positive differentiated thyroid carcinoma in adult patients
For radioactive iodine-refractory differentiated thyroid cancer (RAIR-DTC), lenvatinib is the only option currently funded and approved. There are no other therapies upon progression.
What are the most important goals that an ideal treatment would address?
Examples: Prolong life, delay disease progression, improve lung function, prevent the need for organ transplant, prevent infection or transmission of disease, reduce loss of cognition, reduce the severity of symptoms, minimize adverse effects, improve health-related quality of life, increase the ability to maintain employment, maintain independence, reduce burden on caregivers.
RET-mutant MTC; RET fusion-positive DTC in adult patients
For both populations, progression free survival is the most important treatment goal.
For MTC patients, reduction in treatment-related toxicities is also important
Considering the treatment goals, please describe goals (needs) that are not being met by currently available treatments.
Examples: Not all patients respond to available treatments; Patients become refractory to current treatment options; No treatments are available to reverse the course of disease; No treatments are available to address key outcomes; Treatments are needed that are better tolerated; Treatment are needed to improve compliance; Formulations are needed to improve convenience
RET-mutant MTC (adult)
Vandetanib requires special training and monitoring including blood tests and ECGs to prescribe.
It has a black box warning due to QT prolongation causing arrhythmia from combined EGFR, VEGR and RET TKI activity.
Selpercatinib would be a safer and more effective option for MTC patients with RET-mutated tumors. Cabozantinib is neither funded nor approved for MTC in Canada but does have randomized data supporting its use (also agnostic to RET status).
RET fusion-positive DTC in adult patients
Cabozantinib has good 2nd-line RCT data but the ORR is only 15% and it is toxic, and not funded/approved. Selpercatinib would be a preferred option for the small subset of RAIR DTC patients with RET fusion mutations progressing despite lenvatinib.
Which patients have the greatest unmet need for an intervention such as the drug under review? Would these patients be considered a subpopulation or niche population? Describe characteristics of this patient population. Would the drug under review address the unmet need in this patient population?
RET-mutant medullary thyroid cancer (adult)
Metastatic, unresectable RET-mutant MTC is a fairly common clinical scenario
RET fusion-positive differentiated thyroid carcinoma in adult patients
RET fusion-positive DTC represents a minority of patients
For both groups of patients, once they progressed on currently available treatments, there are no other treatment options.
How would the drug under review fit into the current treatment paradigm? Is there a mechanism of action that would complement other available treatments, and would it be added to other treatments? Is the drug under review the first treatment approved that will address the underlying disease process rather than being a symptomatic management therapy? Would the drug under review be used as a first-line treatment, in combination with other treatments, or as a later (or last) line of treatment? Is the drug under review expected to cause a shift in the current treatment paradigm?
RET-mutant medullary thyroid cancer (adult)
Previously treated – selpercatinib will be an additional line of treatment
Not previously treated – selpercatinib represents an alternate treatment option based on a more favourable toxicity profile
RET fusion-positive differentiated thyroid carcinoma in adult patients
Previously treated – selpercatinib will be an additional line of treatment
Please indicate whether or not it would be appropriate to recommend that patients try other treatments before initiating treatment with the drug under review. Please provide a rationale from your perspective. If so, please describe which treatments should be tried, in what order, and include a brief rationale.
RET-mutant medullary thyroid cancer (adult)
No. Selpercatinib has multiple advantages over the existing therapies.
RET fusion-positive differentiated thyroid carcinoma in adult patients
Patients should undergo first-line treatment before using selpercatinib based on existing data.
How would this drug affect the sequencing of therapies for the target condition?
If appropriate for this condition, please indicate which treatments would be given after the therapy has failed and specify whether this is a significant departure from the sequence employed in current practice. Would there be opportunity to treat patients with this same drug in a subsequent line of therapy? If so, according to what parameters?
RET-mutant medullary thyroid cancer (adult)
Not previously treated population – Some clinicians may want to use selpercatinib in the first-line setting. Although selpercatinib appears more active and less toxic, phase 3 trial assessing selpercatinib 1st-line is ongoing. Given the broader receptor profile of vandetanib, they would also like to be able to use vandetanib in patients progressing on (or intolerant of) selpercatinib.
Some clinicians may reserve selpercatinib for RET-mutant MTC patients who are intolerant or unsuitable for vandetanib.
Vandetanib remains the standard (currently only) option in RET-negative MTC.
Previously treated population – selpercatinib offers a treatment option to those who have exhausted currently available treatments
RET fusion-positive differentiated thyroid carcinoma in adult patients
Previously treated – selpercatinib offers a treatment option to those who have exhausted currently available treatments
Which patients would be best suited for treatment with the drug under review? Which patients are most likely to respond to treatment with the drug under review? Which patients are most in need of an intervention? Would this differ based on any disease characteristics (e.g., presence or absence of certain symptoms, stage of disease)?
Adults with RET-mutant medullary thyroid cancer or RET fusion-positive differentiated thyroid carcinoma
How would patients best suited for treatment with the drug under review be identified?
Examples: Clinician examination or judgement, laboratory tests (specify), diagnostic tools (specify). Is the condition challenging to diagnose in routine clinical practice? Are there any issues related to diagnosis? (e.g., tests may not be widely available, tests may be available at a cost, uncertainty in testing, unclear whether a scale is accurate or the scale may be subjective, variability in expert opinion.) Is it likely that misdiagnosis occurs in clinical practice (e.g., underdiagnosis)? Should patients who are pre-symptomatic be treated considering the mechanism of action of the drug under review?
In Ontario, RET testing is available. It is included as part of reflex testing on all metastatic thyroid cancer, including sporadic medullary and radio-iodine refractory well differentiated thyroid cancer
Which patients would be least suitable for treatment with the drug under review?
Patients who don’t have RET-mutant MTC or RET-fusion DTC.
Patients whose performance status would not allow treatment with selpercatinib.
Is it possible to identify those patients who are most likely to exhibit a response to treatment with the drug under review? If so, how would these patients be identified?
Reflex testing is available in Ontario.
What outcomes are used to determine whether a patient is responding to treatment in clinical practice? Are the outcomes used in clinical practice aligned with the outcomes typically used in clinical trials?
Primary outcome measure included response rate. Secondary outcome measures were PFS and toxicity.
What would be considered a clinically meaningful response to treatment?
Examples: Reduction in the frequency or severity of symptoms (provide specifics regarding changes in frequency, severity, and so forth); Attainment of major motor milestones; Ability to perform activities of daily living; Improvement in symptoms; Stabilization (no deterioration) of symptoms. Consider the magnitude of the response to treatment. Is this likely to vary across physicians?
Clinically meaningful response to treatment (for both diseases) include reduction in tumor burden (ascertained by clinical assessment and/or imaging) associated with the avoidance, improvement, or resolution of cancer-related symptoms. Often this is also associated with improvement in tumor marker levels for these cancers.
How often should treatment response be assessed?
Every 8-12 weeks for the first 6 months – 1 year is reasonable, then q12 to 16 weeks thereafter, especially in patients who have had an initial response, feel well and have CEA and/or calcitonin decrease; however, specific intervals should not be mandated.
What factors should be considered when deciding to discontinue treatment?
Examples: Disease progression (specify; e.g., loss of lower limb mobility); Certain adverse events occur (specify type, frequency, and severity); Additional treatment becomes necessary (specify)
RET-mutant medullary thyroid cancer (adult); RET fusion-positive differentiated thyroid carcinoma in adult patients
Lack of response/ongoing response
Treatment-related toxicities
What settings are appropriate for treatment with the drug under review?
Community setting (selpercatinib is an oral take-home cancer drug)
For non-oncology drugs, is a specialist required to diagnose, treat, and monitor patients who might receive the drug under review? If so, which specialties would be relevant?
NA
Is there any additional information you feel is pertinent to this review?
Although LIBRETTO-001 trial was a phase 1/2 trial, the outcome data is compelling and selpercatinib would be a meaningful treatment option for MTC and DTC patients.
To maintain the objectivity and credibility of the CADTH drug review programs, all participants in the drug review processes must disclose any real, potential, or perceived conflicts of interest. This conflict of interest declaration is required for participation.
Declarations made do not negate or preclude the use of the clinician group input. CADTH may contact your group with further questions, as needed. Please see the Procedures for CADTH Drug Reimbursement Reviews (section 6.3) for further details.
Did you receive help from outside your clinician group to complete this submission? If yes, please detail the help and who provided it.
OH-CCO provided secretariat support to the DAC in completing this input.
Did you receive help from outside your clinician group to collect or analyze any information used in this submission? If yes, please detail the help and who provided it.
No.
List any companies or organizations that have provided your group with financial payment over the past two years AND who may have direct or indirect interest in the drug under review. Please note that this is required for each clinician that contributed to the input — please add more tables as needed (copy and paste). It is preferred for all declarations to be included in a single document.
Name: Dr. Michael Odell
Position: Ontario Cancer Lead; Assistant Professor of Otolaryngology-Head and Neck Surgery
Date: 2-Nov-2021
Table 1: COI Declaration for Ontario Health (Cancer Care Ontario) Head and Neck and Thyroid Cancer Drug Advisory Committee Clinician 1
Company | Check Appropriate Dollar Range | |||
|---|---|---|---|---|
$0 to 5,000 | $5,001 to 10,000 | $10,001 to 50,000 | In Excess of $50,000 | |
Eli Lilly – no COI | — | — | — | — |
Name: Dr. Eric Winquist
Position: Medical oncologist
Date: 29-Oct-2021
Table 2: COI Declaration for Ontario Health (Cancer Care Ontario) Head and Neck and Thyroid Cancer Drug Advisory Committee Clinician 2
Company | Check Appropriate Dollar Range | |||
|---|---|---|---|---|
$0 to 5,000 | $5,001 to 10,000 | $10,001 to 50,000 | In Excess of $50,000 | |
Local PI on LIBRETTO trial testing selpercatinib in MTC | — | — | — | — |
Name: Dr. Sebastien Hotte
Position: Medical oncologist
Date: 29-Oct-2021
Table 3: COI Declaration for Ontario Health (Cancer Care Ontario) Head and Neck and Thyroid Cancer Drug Advisory Committee Clinician 3
Company | Check Appropriate Dollar Range | |||
|---|---|---|---|---|
$0 to 5,000 | $5,001 to 10,000 | $10,001 to 50,000 | In Excess of $50,000 | |
Eli Lilly – no COI | — | — | — | — |
Name: Dr. Stephanie Brule
Position: Medical oncologist
Date: 05-Nov-2021
Table 4: COI Declaration for Ontario Health (Cancer Care Ontario) Head and Neck and Thyroid Cancer Drug Advisory Committee Clinician 4
Company | Check Appropriate Dollar Range | |||
|---|---|---|---|---|
$0 to 5,000 | $5,001 to 10,000 | $10,001 to 50,000 | In Excess of $50,000 | |
Eli Lilly – no COI | — | — | — | — |
ISSN: 2563-6596
Disclaimer: The information in this document is intended to help Canadian health care decision-makers, health care professionals, health systems leaders, and policy-makers make well-informed decisions and thereby improve the quality of health care services. While patients and others may access this document, the document is made available for informational purposes only and no representations or warranties are made with respect to its fitness for any particular purpose. The information in this document should not be used as a substitute for professional medical advice or as a substitute for the application of clinical judgment in respect of the care of a particular patient or other professional judgment in any decision-making process. The Canadian Agency for Drugs and Technologies in Health (CADTH) does not endorse any information, drugs, therapies, treatments, products, processes, or services.
While care has been taken to ensure that the information prepared by CADTH in this document is accurate, complete, and up-to-date as at the applicable date the material was first published by CADTH, CADTH does not make any guarantees to that effect. CADTH does not guarantee and is not responsible for the quality, currency, propriety, accuracy, or reasonableness of any statements, information, or conclusions contained in any third-party materials used in preparing this document. The views and opinions of third parties published in this document do not necessarily state or reflect those of CADTH.
CADTH is not responsible for any errors, omissions, injury, loss, or damage arising from or relating to the use (or misuse) of any information, statements, or conclusions contained in or implied by the contents of this document or any of the source materials.
This document may contain links to third-party websites. CADTH does not have control over the content of such sites. Use of third-party sites is governed by the third-party website owners’ own terms and conditions set out for such sites. CADTH does not make any guarantee with respect to any information contained on such third-party sites and CADTH is not responsible for any injury, loss, or damage suffered as a result of using such third-party sites. CADTH has no responsibility for the collection, use, and disclosure of personal information by third-party sites.
Subject to the aforementioned limitations, the views expressed herein are those of CADTH and do not necessarily represent the views of Canada’s federal, provincial, or territorial governments or any third party supplier of information.
This document is prepared and intended for use in the context of the Canadian health care system. The use of this document outside of Canada is done so at the user’s own risk.
This disclaimer and any questions or matters of any nature arising from or relating to the content or use (or misuse) of this document will be governed by and interpreted in accordance with the laws of the Province of Ontario and the laws of Canada applicable therein, and all proceedings shall be subject to the exclusive jurisdiction of the courts of the Province of Ontario, Canada.
The copyright and other intellectual property rights in this document are owned by CADTH and its licensors. These rights are protected by the Canadian Copyright Act and other national and international laws and agreements. Users are permitted to make copies of this document for non-commercial purposes only, provided it is not modified when reproduced and appropriate credit is given to CADTH and its licensors.
About CADTH: CADTH is an independent, not-for-profit organization responsible for providing Canada’s health care decision-makers with objective evidence to help make informed decisions about the optimal use of drugs, medical devices, diagnostics, and procedures in our health care system.
Funding: CADTH receives funding from Canada’s federal, provincial, and territorial governments, with the exception of Quebec.