Sponsor: Allergan, an AbbVie company
Therapeutic area: Schizophrenia
This multi-part report includes:
AAP
atypical antipsychotic
AE
adverse event
ANCOVA
analysis of covariance
CCEIP
Canadian Consortium for Early Intervention in Psychosis
CGI-I
Clinical Global Impression–Improvement
CGI-S
Clinical Global Impression–Severity
CI
confidence interval
CMHA
Canadian Mental Health Association
CNS
central nervous system
CrI
credible interval
C-SSRS
Columbia-Suicide Severity Rating Scale
DSM-IV-TR
Diagnostic and Statistical Manual of Mental Disorders, Fourth Edition, Text Revision
EMA
European Medicines Agency
HR
hazard ratio
HRQoL
health-related quality of life
IAM
Institute for Advancements in Mental Health
ITC
indirect treatment comparison
LOCF
last observation carried forward
LS
least squares
MID
minimal important difference
mITT
modified intention-to-treat population
MMRM
mixed-effects model for repeated measures
NMA
network meta-analysis
NSA-16
16-item Negative Symptom Assessment
PANSS
Positive and Negative Syndrome Scale
PSP
Personal and Social Performance Scale
RCT
randomized controlled trial
SAE
serious adverse event
SD
standard deviation
SE
standard error
SQLS-R4
Schizophrenia Quality of Life Scale Revision 4
SSC
Schizophrenia Society of Canada
TEAE
treatment-emergent adverse event
An overview of the submission details for the drug under review is provided in Table 1.
Item | Description |
|---|---|
Drug product | Cariprazine (Vraylar) 1.5 mg, 3 mg, 4.5 mg, and 6 mg oral capsules |
Indication | For the treatment of schizophrenia in adults |
Reimbursement request | As per indication |
Health Canada approval status | NOC |
Health Canada review pathway | Standard |
NOC date | April 22, 2022) |
Sponsor | Allergan (an AbbVie company) |
NOC = Notice of Compliance.
Schizophrenia is a chronic mental illness that affects the way a person interacts with and understands the world. The condition, when active, is characterized by delusions, hallucinations, disorganized speech, disorganized behaviour, and impaired cognitive ability.1 The symptoms associated with schizophrenia are categorized as either positive or negative in nature. Positive symptoms reflect a distortion or abundance of normal functions, while negative symptoms reflect a loss or restriction of normal functioning. The severity, duration, and frequency of these symptoms can cause social and occupational challenges. Antipsychotic medications, which target the characteristic symptoms of schizophrenia, form the cornerstone of treatment.1-3
According to national data (2016 to 2017), 1 out of 100 Canadians aged 10 years or older is living with schizophrenia.4 Schizophrenia is associated with tremendous health, social, and economic burden, and people living with schizophrenia are at increased risk for other medical illnesses, suicide, substance abuse, homelessness, and unemployment.5,6
Cariprazine is an atypical antipsychotic (AAP) drug that is approved by Health Canada for the treatment of schizophrenia in adults.7 Cariprazine is available as 1.5 mg, 3 mg, 4.5 mg, and 6 mg oral capsules, and the recommended dosage is 1.5 mg to 6 mg once daily.7 The suggested initial dosage is 1.5 mg daily, which may be increased in 1.5 mg increments to a maximum of 6 mg daily.7 Cariprazine and its active metabolites have a long half-life; thus, the full dose-related treatment response and the occurrence of adverse effects may be delayed.
The objective of this report is to perform a systematic review of the beneficial and harmful effects of cariprazine for the treatment of schizophrenia in adults.
The information in this section is a summary of input provided by the patient and clinician groups who responded to CADTH’s call for input and from clinical expert(s) consulted by CADTH for the purpose of this review.
CADTH received 2 responses to its call for patient input for this review: a submission from the Institute for Advancements in Mental Health (IAM) and a joint submission from the Schizophrenia Society of Canada (SSC) and the Canadian Mental Health Association (CMHA) Alberta Division. IAM, SSC, and CMHA are organizations that serve individuals living with mental illnesses, including schizophrenia, their families, and community members.
The patient input was based on 2 online surveys of members of IAM’s client network that were conducted in 2021 and 2018. Among the 19 respondents to the 2021 survey, 26% identified as living with symptoms of schizophrenia or psychosis, 37% were relatives of someone with lived experience, 5% were friends of someone with lived experience, and 32% were caregivers of someone with lived experience. Among the respondents to the 2018 survey, 12% self-described as having a diagnosis of schizophrenia or psychosis, 50% were caregivers, 63% were family members or friends of someone diagnosed, and 18% worked in social services. SSC drew information from its national online surveys, focus groups, and interviews, which were conducted mainly in Canada in 2021. Among the 239 survey respondents, 118 were patients with lived experience of early psychosis and schizophrenia and 121 were family members.
Patients indicated that symptoms of psychosis, including cognitive impairment, delusions, and hallucinations, have a significant impact on their day-to-day functioning. Negative symptoms, including social withdrawal and reduced motivation or apathy, diminish their quality of life and social engagement, resulting in challenges with reintegration. Patients also experience a lack of insight into their illness, which affects their ability to access treatment and support. This can cause significant strains in their relationships with their support network, ultimately leading to social isolation.
Respondents indicated that the advantage of taking antipsychotic medications is experiencing fewer episodes of mental illness, while the disadvantage is having to take the medication daily. The most common adverse effects of antipsychotic medications per respondents were drowsiness, restlessness, and weight gain. Two respondents with experience with cariprazine reported that the treatment could manage their negative symptoms and improve their relationships with peers.
Respondents stated that antipsychotic medications would be improved by having fewer adverse effects and a reduced cost because cost has been identified as a significant barrier to access. Additionally, respondents believe psychosocial therapy is most effective when provided together with pharmacological therapy. Treatment and recovery are a nonlinear, individual process. Finding the right medication that enables the highest level of functioning, while managing adverse effects, is often achieved through a trial-and-error process. To meet their unique needs, patients expect quick, simple, and affordable access to a wide range of therapeutic options to improve their treatment experience.
The clinical expert indicated that current medications treat only the positive symptom domain in schizophrenia but not negative or cognitive symptoms, and that they do not reliably improve psychosocial function. Moreover, existing treatments have burdensome adverse effects which, in some cases, are life-threatening (diabetes, neuroleptic malignant syndrome) or irreversible (tardive dyskinesia).
According to the clinical expert, cariprazine could be suitable for most adult patients with schizophrenia, but the expert suggested it may be reserved as a second-line treatment. Cariprazine will be relatively expensive, and, for many patients, medications that have well-established efficacy and risk profiles will be appropriate for first-line treatment. Cariprazine may play a role when lack of tolerability or efficacy occur with existing and less expensive treatments. The expert indicated that cariprazine could be an option for patients in whom metabolic effects, weight gain, or sexual dysfunction are of great concern, and it may be selected for patients who have chronic negative symptoms, causing functional impairment.
In clinical practice, a routine mental status examination that thoroughly assesses hallucinations, delusions, and disorganized thought and behaviour and that shows documented improvement over an 8-week course of therapy would indicate a response to treatment, along with collateral input from caregivers, when available, indicating reduced behavioural signs of psychosis. The expert noted that evaluating negative symptoms is not as well-established in many clinical programs and may be under-reported, and because negative symptoms are not the primary target of antipsychotic drug therapy, they may go unnoticed until positive symptoms are controlled. Adherence to treatment and concurrent substance use must also be assessed, especially when treatment response is poor. Ongoing therapy for 2 or more years is often required, and a switch in therapies may be needed if patients experience significant adverse effects.
The expert stated that psychiatrists are most often involved in diagnosing schizophrenia and initiating therapy, which may occur in hospital settings. Once a patient is stable on a regular treatment regimen and has few or no psychiatric comorbidities, such as substance use or mood disorder, a family physician can manage the patient with some consultative support from a psychiatrist.
Two clinician groups provided input to the submission: the Canadian Consortium for Early Intervention in Psychosis (CCEIP) group, and a national advisory board comprising Canadian psychiatrists with experience in the management of schizophrenia. Three clinicians with the CCEIP and 8 with the national advisory board contributed to these submissions. CCEIP noted the unmet need in young adults in the early phase of psychosis, in whom the current treatments may not optimize their long-term outcomes. Both groups agreed there is a need for treatments that improve negative symptoms and that can treat patients who do not respond to current drugs. Both groups advocated for cariprazine as a first-line antipsychotic drug for patients with schizophrenia, including those in the early phase of psychosis or those with negative symptoms.
The drug plans requested information on the place in therapy of cariprazine and whether coverage would be restricted to monotherapy. Considering the extended elimination half-life of cariprazine, the drug programs inquired whether the monitoring of treatment response or adverse effects will be different than that for other antipsychotic drugs.
According to the clinical expert, cariprazine may be reserved as second-line therapy. Considering the relative costs and the well-established efficacy and risk profiles for other less expensive antipsychotic drugs, existing drugs may remain as first-line agents for most patients. Additionally, the available evidence supports cariprazine as monotherapy. The expert indicated that the timing of follow-up may need to be adjusted because of the long half-life of the drug and its metabolites, but they did not expect cariprazine would require any additional monitoring, over and above what is required for other antipsychotic drugs.
Five double-blind randomized controlled trials (RCTs) met the inclusion criteria for the systematic review, including 3 short-term studies (RGH-MD-16, RGH-MD-04, RGH-MD-05), 1 randomized withdrawal study (RGH-MD-06), and 1 study in patients with predominant negative symptoms (RGH-188-005).
The 6-week double-blind studies RGH-MD-16, RGH-MD-04, and RGH-MD-05 evaluated the efficacy, safety, and tolerability of cariprazine compared with placebo in adults with an acute exacerbation of schizophrenia. Patients were randomized to receive placebo or either a fixed or flexible dosage of cariprazine (1.5 mg to 9 mg daily). Two studies also included an active control group for assay sensitivity (risperidone 4 mg daily or aripiprazole 10 mg daily). The sample size ranged from 446 to 732 patients, and the primary outcome in all trials was the change from baseline to week 6 in Positive and Negative Syndrome Scale (PANSS) total score. The PANSS is a 30-item rating scale that assesses the presence and severity of psychopathology. It is scored from 30 to 210, with higher scores indicating more severe symptoms and psychopathology.
The mean age of patients enrolled in the acute schizophrenia trials ranged from 35.5 years (standard deviation [SD] = 9.3) to 39.3 years (SD = 10.8), and the proportion of males ranged from 62% to 78% per treatment group. The mean baseline PANSS total score was approximately 96 points across studies, and the majority of patients were categorized as markedly ill, based on the Clinical Global Impressions–Severity (CGI-S) score.
The objective of Study RGH-MD-06 was to evaluate the efficacy and safety of cariprazine relative to placebo to prevent relapse of symptoms. Adults with acute schizophrenia were enrolled and received open-label cariprazine (3 mg to 9 mg daily) for up to 20 weeks. Those who could tolerate cariprazine and who met the treatment response criteria were randomized to receive double-blind cariprazine or placebo for 26 to 72 weeks (N = 200). The study was stopped once the last patient randomized had completed 26 weeks in the double-blind period. Time to relapse was the primary outcome of this study.
In Study RGH-MD-06, the mean age of patients who entered the run-in stage was 38.4 years (SD = 10.4), and 71% were male. The mean PANSS total score was 91.3 points (SD = 10.1), and 54% of patients were markedly ill. Treatment responders who had completed the open-label cariprazine run-in and were randomized had a mean age of 37.7 years (SD = 10.1) and 39.2 years (SD = 10.9), and 71% and 61% of patients were male in the placebo and cariprazine groups, respectively. At randomization, the PANSS total score was 50.9 points (SD = 6.7), and most patients were mildly ill, based on the CGI-S score.
The objective of Study RGH-188-005 was to evaluate the safety, efficacy, and tolerability of cariprazine versus risperidone in patients with predominant negative symptoms of schizophrenia for at least 6 months (i.e., PANSS factor score for negative symptoms ≥ 24 and rating of ≥ 4, or moderate, for 2 of 3 PANSS items for flat affect, avolition, and poverty of speech). A total of 461 adults were randomized to receive 26 weeks of double-blind cariprazine (3 mg to 6 mg daily) or risperidone (3 mg to 6 mg daily). The primary outcome was change from baseline to week 26 in the PANSS factor score for negative symptoms.
The mean age of patients enrolled in Study RGH-188-005 was 40.4 years (SD = 10.8), and 57% were male. The mean baseline PANSS score was approximately 76 points, with ||| of patients classified as moderately ill and ||| classified as markedly ill, according to the CGI-S score.
The primary efficacy objective was met in all 3 acute schizophrenia studies, with all cariprazine dosage groups (1.5 mg to 9 mg daily) showing statistically significant mean differences versus placebo in the change from baseline to week 6 in the PANSS total score. The least squares (LS) mean differences versus placebo ranged from –6.8 (95% confidence interval [CI], –11.3 to –2.4; P = 0.003) for the cariprazine 3 mg to 6 mg group in RGH-MD-05, to –10.4 (95% CI, –14.6 to –6.2; P < 0.0001) for the cariprazine 4.5 mg group in RGH-MD-16 (Table 2). No statistical testing was performed comparing cariprazine to risperidone or aripiprazole.
The change from baseline to week 6 in the CGI-S score was the secondary outcome in the acute schizophrenia trials. The CGI-S assesses the overall severity of mental disorders on a 7-point scale ranging from 1 (normal) to 7 (extremely ill). The LS mean differences favoured all dosage groups of cariprazine versus placebo, with treatment effects that ranged from –0.3 (95% CI, –0.6 to –0.1; P = 0.0115) to –0.6 (95% CI, –0.9 to –0.4; P < 0.0001) (Table 2).
The proportion of patients who achieved treatment response (≥ 30% improvement in the PANSS total score) favoured cariprazine 1.5 mg, 3 mg, and 4.5 mg groups (31.4%, 35.7%, and 35.9%, respectively) and the risperidone group (43.5%), compared with the placebo group (18.9%) in Study RGH-MD-16 (all P < 0.05). In Study RGH-MD-04, the proportion of responders was higher for cariprazine 6 mg (31.8%; P = 0.013) than placebo (19.5%), but no difference was found between the cariprazine 3 mg group (24.5%; P = 0.28) and placebo group. No difference in the proportion of responders was detected between the cariprazine 3 mg to 6 mg (28.6%) or the 6 mg to 9 mg (34.7%) groups compared with the placebo group (24.8%) in Study RGH-MD-05 (both P > 0.05). There was no control of the type I error rate for the responder analyses; thus, any results showing a P less than 0.05 should be interpreted as supportive evidence only.
Two studies reported data on health-related quality of life measured using the Schizophrenia Quality of Life Scale Revision 4 (SQLS-R4) instrument. The between-group differences favoured cariprazine 3 mg to 6 mg groups versus placebo in Studies RGH-MD-04 and RGH-MD-05, but no differences were detected between the cariprazine 6 mg to 9 mg daily dosage group and placebo in Study RGH-MD-05. The type I error rate was not controlled for this outcome, and the clinical relevance of the differences is unclear, as the minimal important difference (MID) is not known.
Time to relapse was the primary outcome in Study RGH-MD-06. Relapse was defined as a composite end point that included clinical outcomes (hospitalization, self-harm or violent behaviour, suicidal or homicidal ideation) as well as criteria based on standardized symptom and disease severity rating scales (e.g., ≥ 30% increase in PANSS total score; ≥ 2-point increase in CGI-S, or score > 4 on 1 of 7 specific PANSS items).
Among patients who had demonstrated treatment response to cariprazine during the 20-week open-label phase, 47.5% of patients experienced a relapse after being switched to placebo, compared with 24.8% of patients who remained on cariprazine therapy (Table 3). The between-group differences favoured cariprazine versus placebo, with a hazard ratio (HR) of 0.45 (95% CI, 0.28 to 0.73; P = 0.001).
In Study RGH-188-005, the primary outcome was the change from baseline to week 26 in the PANSS factor score for negative symptoms (scored from 7 to 49, with a lower score indicating fewer symptoms). Both the treatment groups showed an improvement over time, with LS mean change score of –8.9 (standard error [SE] = 0.3) for cariprazine and –7.4 (SE = 0.4) for risperidone. The LS mean difference was –1.5 (95% CI, –2.4 to –0.5) favouring cariprazine versus risperidone (P = 0.002) (Table 4). The MID for the mean difference is unclear. The proportion of patients with at least a 20% reduction in the PANSS factors score for negative symptoms at week 26 was 69.2% and 58.1% in the cariprazine and risperidone groups, respectively, with an odds ratio of 2.1 | |||| || ||| || |||| | | |||||||. There was no control of the type I error rate for the responder analysis; thus, these data should be interpreted as supportive evidence only.
The change from baseline to week 26 in the Personal and Social Performance Scale (PSP) was the secondary outcome in Study RGH-188-005. The clinician-rated PSP is scored from 0 to 100, with higher scores indicating better psychosocial function. In Study RGH-188-005, the cariprazine and risperidone groups both reported an improvement in the mean PSP scores at week 26, with increases of 14.3 points (SE = 0.6) and 9.7 points (SE = 0.8), respectively. The LS mean difference was 4.6 points (95% CI, 2.7 to 6.6), favouring cariprazine versus risperidone (P < 0.001). The between-group differences did not exceed the MID of 7 to 10 points reported in the literature.
Most patients in the short term studies (61% to 78%) and the longer-term studies (54% to 80%) reported 1 or more adverse events (AEs), with a frequency that was generally similar between groups within trials (Table 5). Insomnia, akathisia, and headache were the most commonly reported AEs in the cariprazine groups.
The frequency of serious adverse events (SAEs) ranged from 1% to 9% of patients in the placebo groups, 3% to 6% of those in the cariprazine groups, and 3% to 4% of patients in the active control groups of the acute schizophrenia trials. In the longer-term studies, SAEs were reported in 7% and 14% of patients in the open-label and double-blind phases of RGH-MD-06, respectively, and in 3% per group in Study RGH-188-005. Across all studies, the proportion of patients who withdrew due to AEs ranged from 9% to 15% in the placebo groups, 6% to 14% in the cariprazine groups, and 9% to 12% in the active control groups. Schizophrenia and psychotic disorders were the most frequently reported SAEs or AEs leading to withdrawal.
Two patients died in the 6 mg cariprazine dosage group of Study RGH-MD-04 (suicide, ischemic stroke and myocardial infarction), and 1 patient died in the risperidone group of Study RGH-188-005 (of carcinoma). No deaths were reported in the other treatment groups.
In the 6-week studies, treatment-emergent extrapyramidal symptoms were reported by ||| || ||| of patients in the placebo groups, ||| || ||| of patients in the cariprazine groups, and ||| ||| ||| of patients in the aripiprazole and risperidone groups, respectively (Table 5). The frequency of extrapyramidal symptoms was similar in the cariprazine and risperidone groups of Study RGH-188-005 (14% versus 13%). In Study RGH-MD-06, extrapyramidal symptoms were reported in ||| | of patients receiving open-label cariprazine, in ||| | of patients who remained on cariprazine and | ||| who switched to placebo during the double-blind phase. The frequency of discontinuation due to extrapyramidal symptoms was low, ranging from 0% to 2% per treatment group across the short-term and longer-term studies.
Suicidal ideation or behaviour was infrequently reported in the acute and longer-term studies. Based on the Columbia-Suicide Severity Rating Scale (C-SSRS), 1% to 5% of patients reported suicidal ideation and 0% to 0.4% reported suicidal behaviour across treatment groups. One completed suicide ||| | ||||||| ||||||| was reported among patients receiving cariprazine, as well as | ||||||| ||||||| || | ||||||| || |||||||||||.
In the 6-week studies, 5% to 11% of patients who received cariprazine reported a clinically important increase in body weight (defined as ≥ 7%), versus 2% to 4% in the placebo group, 6% in the aripiprazole group, and 17% in the risperidone group. In Study RGH-MD-06, 11% of patients reported an increase in body weight of 7% or more during the open-label cariprazine phase, and 27% to 32% of patients in the cariprazine and placebo groups reported such an increase during the double-blind phase. In Study RGH-188-005, || and ||| in the cariprazine and risperidone groups, respectively, reported at least a 7% increase in weight.
Table 2: Key Efficacy Outcomes in the Acute Schizophrenia Studies (RGH-MD-16, RGH-MD-04, and RGH-MD-05)
Outcome, study, and treatment group | N included in analysis | Change from baseline to week 6 in PANSS total scorea | Change from baseline to week 6 in CGI-S scoreb | ||
|---|---|---|---|---|---|
Change at week 6, LS mean (SE) | LS mean difference vs. placebo (95% CI); P value | Change at week 6, LS mean (SE) | LS mean difference vs. placebo (95% CI); P value | ||
RGH-MD-16c | |||||
Placebo | 148 | –11.8 (1.5) | Reference | –0.7 (0.1) | Reference |
CAR 1.5 mg | 140 | –19.4 (1.6) | –7.6 (–11.8 to –3.3); P = 0.0005 | –1.0 (0.1) | –0.4 (–0.6 to –0.1); P = 0.004 |
CAR 3 mg | 140 | –20.7 (1.6) | –8.8 (–13.1 to –4.6); P < 0.0001d | –1.1 (0.1) | –0.5 (–0.7 to –0.2); P = 0.0003d |
CAR 4.5 mg | 145 | –22.3 (1.6) | –10.4 (–14.6 to –6.2); P < 0.0001d | –1.3 (0.1) | –0.6 (–0.9 to –0.4); P ≤ 0.0001d |
RIS 4 mg | 138 | –26.9 (1.6) | –15.1 (–19.4 to –10.8); P < 0.0001e | –1.5 (0.1) | –0.8 (–1.1 to –0.6); P ≤ 0.0001e |
RGH-MD-04f | |||||
Placebo | 149 | –14.3 (1.5) | Reference | –1.0 (0.1) | Reference |
CAR 3 mg | 151 | –20.2 (1.5) | –6.0 (–10.1 to –1.9); P = 0.0044 | –1.4 (0.1) | –0.4 (–0.6 to –0.2); P = 0.0044 |
CAR 6 mg | 154 | –23.0 (–1.5) | –8.8 (–12.9 to –4.7); P < 0.0001 | –1.5 (0.1) | –0.5 (–0.7 to –0.3); P ≤ 0.0001 |
ARIP 10 mg | 150 | –21.2 (1.4) | –7.0 (–11.0 to –2.9); P = 0.0008e | –1.4 (0.1) | –0.4 (–0.6 to –0.2); P = 0.0001e |
RGH-MD-05f | |||||
Placebo | 145 | –16.0 (1.6) | Reference | –1.0 (0.1) | Reference |
CAR 3 to 6 mg | 147 | –22.8 (1.6) | –6.8 (–11.3 to –2.4); P = 0.0029 | –1.4 (0.1) | –0.3 (–0.6 to –0.1); P = 0.0115 |
CAR 6 to 9 mg | 147 | –25.9 (1.7) | –9.9 (–14.5 to –5.3); P < 0.0001 | –1.6 (0.1) | –0.5 (–0.8 to –0.3); P = 0.0002 |
ARIP = aripiprazole; CAR = cariprazine; CI = confidence interval; LS = least squares; PANSS = Positive and Negative Syndrome Scale; RIS = risperidone; SE = standard error.
aThe PANSS total score is scored from 30 to 210, with higher scores indicating more severe symptoms and psychopathology.
bThe CGI-S assesses the overall severity of mental disorders on a 7-point scale from 1 = normal to 7 = extremely ill.
cAnalysis of covariance (ANCOVA) model with covariates for pooled study centre and baseline value, and last observation carried forward (LOCF) for missing data (modified intention-to-treat [mITT] population).
dThe P value was < 0.0001 for the comparison of the average effect of cariprazine 3 mg and 4.5 mg groups vs. placebo.
eP value has not been adjusted for multiple testing (i.e., the type I error rate has not been controlled).
fMixed-effects model for repeated measures (MMRM) with pooled study centre, visit, treatment-by-visit interaction, baseline value, and baseline value-by-visit interaction (mITT population).
Source: Clinical Study Reports for RGH-MD-16,8 RGH-MD-059 and RGH-MD-04.10
Table 3: Primary Efficacy Outcome in the Withdrawal Design Study (RGH-MD-06) — Time to Relapse
Outcome | Placebo N = 99 | CAR 3 mg to 9 mg N = 101 |
|---|---|---|
Patients contributing to the analysis, n | 99 | 101 |
Patients censored, n (%) | 52 (53) | 76 (75) |
Patients with relapse,a n (%) | 47 (47.5) | 25 (24.8) |
25th percentile time to relapse, days (95% CI) | 92 (44 to 151) | 224 (99 to NE) |
Median time to relapse, days (95% CI) | 296 (157 to NE) | NE |
HR (95% CI)b | Reference | 0.45 (0.28 to 0.73) |
P value | Reference | 0.0010 |
CAR = cariprazine; CI = confidence interval; HR = hazard ratio; NE = not estimable; PANSS = Positive and Negative Syndrome Scale.
aRelapse was defined as 1 of the following: psychiatric hospitalization; increase in PANSS total score by ≥ 30% for patients who scored 50 or higher at randomization or a 10-point or more increase for patients who scored less than 50 at randomization; CGI-S score increased by 2 or more points; deliberate self-injury or aggressive or violent behaviour; suicidal or homicidal ideation that was clinically significant as judged by the investigator; score of greater than 4 on 1 or more of the following PANSS items: P1 (delusions), P2 (conceptual disorganization), P3 (hallucinatory behaviour), P6 (suspiciousness and persecution), P7 (hostility), G8 (uncooperativeness) or G14 (poor impulse control).
bHR based on Cox proportional hazards model (unadjusted), and P value based on log-rank test. Percentiles and 95% CI based on Kaplan-Meier estimates (double-blind mITT population).
Source: Clinical Study Report for RGH-MD-06.11
Table 4: Primary Efficacy Outcome in the Predominant Negative Symptom Study (RGH-188-005) — Change in PANSS Factor Score for Negative Symptoms
Outcome | CAR 3 mg to 6 mg N = 227 | RIS 3 mg to 6 mg N = 229 |
|---|---|---|
Baseline score, mean (SD) | 27.7 (2.6) | 27.5 (2.4) |
Change at week 26, LS mean (SE) | –8.9 (0.3) | –7.4 (0.4) |
LS mean difference vs. RIS (95% CI)a | –1.5 (–2.4 to –0.5) | |
P valueb vs. RIS | 0.002 | |
CAR = cariprazine; CI = confidence interval; LS = least squares; RIS = risperidone; SD = standard deviation; SE = standard error.
aMMRM with pooled study centre, visit, treatment-by-visit interaction, baseline value, and baseline value-by-visit interaction (mITT population). The 7-item PANSS factor score for negative symptoms is scored from 7 to 49, with higher scores indicating more severe negative symptoms.
bP value has not been adjusted for multiple testing (i.e., the type I error rate has not been controlled).
Source: Clinical Study Report for RGH-188-005.12
Table 5: Summary of Harms From Pivotal and Protocol-Selected Studies
Study (duration) and treatment group | N included in analysis | Adverse events, n (%) | SAE, n (%) | WDAE, n (%) | EPS, n (%) |
|---|---|---|---|---|---|
RGH-MD-16 (DB phase 6 weeks)a,b | |||||
Placebo | 151 | 100 (66) | 8 (5) | 22 (15) | 20 (13) |
CAR 1.5 mg | 145 | 99 (68) | 7 (5) | 14 (10) | 31 (21) |
CAR 3 mg | 146 | 104 (71) | 5 (3) | 8 (6) | 32 (22) |
CAR 4.5 mg | 147 | 108 (74) | 8 (5) | 12 (8) | 32 (22) |
RIS 4 mg | 140 | 95 (68) | 5 (4) | 13 (9) | 41 (29) |
RGH-MD-04 (DB phase 6 weeks)a,b | |||||
Placebo | 153 | 102 (67) | 2 (1) | 17 (11) | 18 (12) |
CAR 3 mg | 155 | 95 (61) | 4 (3) | 15 (10) | 27 (17) |
CAR 6 mg | 157 | 112 (71) | 7 (5) | 20 (13) | 42 (27) |
ARIP 10 mg | 152 | 100 (66) | 4 (3) | 14 (9) | 24 (16) |
RGH-MD-05 (DB phase 6 weeks)a,b | |||||
Placebo | 147 | 97 (66) | 13 (9) | 13 (9) | 23 (16) |
CAR 3 to 6 mg | 151 | 116 (77) | 9 (6) | 14 (9) | 49 (33) |
CAR 6 to 9 mg | 148 | 116 (78) | 4 (3) | 13 (9) | 60 (41) |
RGH-MD-06 (OL phase 20 weeks)a,c | |||||
CAR 3 mg to 9 mg | 765 | 612 (80) | 50 (7) | 99 (13) | 303 (40) |
RGH-MD-06 (DB phase 26 to 72 weeks)a,c | |||||
Placebo | 99 | 64 (65) | 14 (14) | 15 (15) | 7 (7) |
CAR 3 to 9 mg | 101 | 75 (74) | 14 (14) | 14 (14) | 21 (21) |
RGH-188-005 (DB phase 26 weeks)a,c | |||||
CAR 3 to 6 mg | 230 | 123 (54) | 7 (3) | 23 (10) | 33 (14) |
RIS 3 mg to 6 mg | 230 | 131 (57) | 7 (3) | 27 (12) | 29 (13) |
ARIP = aripiprazole; CAR = cariprazine; DB = double-blind; EPS = extrapyramidal symptoms; OL = open-label; RIS = risperidone; SAE = serious adverse event; WDAE = withdrawal due to adverse event.
aSafety population.
bSAEs reported include those during the double-blind and safety follow-up periods.
cIn Study RGH-MD-06, another 6 patients (0.8%) experienced an SAE during the safety follow-up period following the open-label phase; following the double-blind phase, no cariprazine-treated patients and 2 patients (2%) in the placebo group reported an SAE. In Study RGH-188-005, no patients in the risperidone group and 2 patients in the cariprazine group experienced an SAE during the safety follow-up period.
Source: Clinical Study Reports for RGH-MD-16,8 RGH-MD-05,9 RGH-MD-04,10 RGH-MD-06,11 and RGH-188-005.12
The design of the trials was consistent with European Medicines Agency (EMA) guidance for the investigation of drugs for schizophrenia.13 All studies were double-blind, and the methods used to randomize patients and conceal allocation appear to be appropriate. The baseline patient characteristics were similar between groups within studies, but all the trials reported a high proportion of early withdrawals (23% to 57% per treatment group), with some withdrawal imbalances between treatment groups within trials. The high proportion of discontinuations may have compromised randomization, and both the measured and unmeasured characteristics of the treatment groups may not have remained similar over time. Furthermore, many of the end point measurements reported in these trials had to be estimated by imputation, which may introduce bias. However, a number of sensitivity analyses were conducted that explored different missing data assumptions, and these analyses supported the primary findings of the studies. Interpretation of the change in PANSS scores and health-related quality of life (HRQoL) data were limited by the lack of an MID. In addition, the type I error rate was not controlled for several outcomes of interest, such as the responder analyses and change in HRQoL scores.
In the study that enrolled patients with predominant negative symptoms, the use of risperidone as a comparator is a potential limitation, given its lack of demonstrated efficacy on negative symptoms. The clinical importance and relevance of the observed differences in outcomes in this trial are uncertain due to the lack of evidence for what is considered a significant difference in negative symptoms trials.
With respect to external validity, all trials excluded patients with psychiatric and medical comorbidities, including those with substance use disorders or those who were at risk of harming themselves or others. According to the clinical expert consulted, the numerous exclusion criteria could affect the external validity, as most patients seeking psychiatric care in Canada have complex medical and psychiatric conditions. Older adults (> 60 years) and those with schizoaffective disorders or treatment-resistant schizophrenia were also excluded; thus, the efficacy and safety in these populations is unknown. By design, the withdrawal study randomized an enriched population with a demonstrated response to treatment. Thus, the treatment effects observed may be inflated, and the frequency of adverse effects under-reported relative to the broader population of patients with an acute exacerbation of schizophrenia.
The available evidence consisted of 4 placebo-controlled studies and 1 active controlled trial in a select patient population (predominant negative symptoms). While 2 of the 6-week studies included an active control group, there was no a priori hypothesis evaluating risperidone or aripiprazole versus cariprazine; thus, head-to-head data on the comparative efficacy and safety in acute schizophrenia are lacking. None of the studies were designed to test for differences in hospitalization or treatment persistence. The impact of treatment on HRQoL was assessed in 2 studies, but the type I error rate was not controlled for these analyses. Only the predominant negative symptom study assessed functional outcomes. Thus, the treatment effects of cariprazine on these outcomes of importance to patients are unclear. The sample size and duration of the RCTs may have been insufficient to detect infrequent AEs.
One unpublished indirect treatment comparison (ITC)14 that was used to inform the pharmacoeconomic analysis, and 2 published ITCs15,16 submitted by the sponsor, were included in this report.
The unpublished ITC evaluated the efficacy and safety of cariprazine versus other oral AAPs used in Canada for the treatment of acute schizophrenia and the prevention of relapse. |||| |||| || |||| ||| ||||| ||||||||||||| ||| || |||| || ||||||| |||||||||| |||| |||| || |||||| ||| ||||| || |||||| ||||||| |||||||| ||||||| ||||||||||||| |||||| ||| ||||||| ||||||| ||| ||| ||||| ||||| ||| ||| |||||||||| || |||||||| ||| |||||||| || ||||| | ||| ||||||||||| || ||||| ||||| |||||| ||| ||||| |||||||| ||||||||| || |||| | || || ||| ||| ||||||||||| ||||||| |||||| ||| ||||||| ||||||| ||| ||| |||||||||| ||| |||||||| || |||| || || |||
The published ITCs focused on short-term efficacy and safety (Huhn et al. [2019]16) or metabolic effects (Pillinger et al. [2020]15) of antipsychotic drugs in patients with acute schizophrenia.
||| ||| ||||| ||||||||| || |||||||||||||| ||| ||||||| || ||| ||||||||||| ||| ||||||| ||||||||||| |||||| ||||||| ||| ||| |||||||||| || ||||||||||| ||| |||| || ||||||||||| |||||||| |||||||| |||| ||||| |||||||| ||||||||||||||| ||| |||||||| |||||||| |||||||| |||| ||||||||||| ||| |||| | |||||| |||| || ||||||||| ||||||||||||||| ||| ||||| |||| || |||||||| || |||||||||| |||||| ||||| ||| ||| ||| |||||| |||||||||||| || ||||||||||| |||| |||||||| ||||||| ||||||||||| ||| ||||| |||||||||||||| || ||| |||| || |||||||||||||| |||||||| || |||||| |||| ||||| || ||| ||||||||||| ||||
The results of the 2 published ITCs |||| ||||||||| |||||||||| |||| ||| ||||||||||| ||| ||| showed no difference in short-term symptom severity, and possible differences in some adverse effects, for cariprazine versus other antipsychotic drugs. The authors of both ITCs rated confidence in the evidence for cariprazine as low or very low.
Several sources of heterogeneity were noted across trials in the unpublished ITC, including differences in the baseline PANSS score, disease duration, publication year of study, timing of the outcome assessment, outcome definitions, and placebo response rate. The statistical methods could not fully account for the heterogeneity. Thus, the potential for bias is high and should be considered when interpreting the findings of the acute schizophrenia network meta-analysis.
The relapse prevention network had several limitations, which affected the ability to draw conclusions from these analyses. Due to differences in study design across trials, there were important differences in the patients included, as well as heterogeneity in the timing of the outcomes and the definition of relapse. Moreover, the network was sparse, with many comparisons showing wide credible intervals (CrIs) and high uncertainty. Considering these limitations, the results of this ITC may not be representative of the true effect of cariprazine relative to placebo or comparators.
Comparative evidence for HRQoL or functional status, which were identified as important end points by patients, is lacking, as the ITC did not analyze these outcomes.
Two open-label extension studies (RGH-MD-1717 and RGH-MD-1118) provided longer-term safety and tolerability data for patients with schizophrenia who completed 1 of the 6-week pivotal studies and had responded to treatment (CGI-S ≤ 3). New patients who met the inclusion criteria were also eligible for Study RGH-MD-11.
In Study RGH-MD-17, 93 patients received cariprazine (1.5 mg to 4.5 mg daily), and 49% of the patients completed 48 weeks of therapy. Of the 568 patients who received cariprazine (3 mg to 9 mg daily) in Study RGH-MD-11, 39% completed 48 weeks.
The mean PANSS total score decreased from baseline by –5.0 points (SD = 14.0) in Study RGH-MD-11, and –6.8 points (SE 1.3) in Study RGH-MD-17 (LOCF for missing data). Minimal changes in the CGI-S scores were reported in both studies.
No new safety signals were reported based on the 48-week safety data in RGH-MD-17 and RGH-MD-11. AEs were reported by 81% to 83% of patients, including akathisia (14% to 16%), extrapyramidal disorder (7%), and headache or insomnia (9% to 14%). An increase in body weight of at least 7% was reported by 26% and 33% of patients in Study RGH-MD-11 and RGH-MD-17, respectively. In both studies, 10% to 13% of patients discontinued due to AEs or experienced an SAE, respectively. One completed suicide was reported in the extension studies.
Limitations of the extension studies include selection bias, lack of a control group, and lack of blinding. Reporting of harms and subjective measures (such as symptoms) may be biased by knowledge of treatment received. As only descriptive statistics were published, without comparator groups, the interpretation of the results is limited. Moreover, there is potential for selection bias, as patients who discontinued the parent RCTs because of AEs, lack of efficacy, or other reasons were excluded. In addition, some patients in Study RGH-MD-11 received a higher daily dose of cariprazine than that recommended by Health Canada.
In adults experiencing an acute exacerbation of schizophrenia, cariprazine was associated with statistically significant but clinically modest improvements, relative to placebo, in schizophrenia symptoms and overall severity at 6 weeks, measured using the change in the PANSS total score and CGI-S.
Based on a withdrawal design study that randomized patients with acute schizophrenia who demonstrated a response to cariprazine, patients who continued with cariprazine were less likely to relapse than those who were switched to placebo.
In adults with schizophrenia and predominant negative symptoms, statistically significant differences were detected favouring cariprazine versus risperidone in the change in PANSS factor score for negative symptoms and functional status (based on the PSP score). However, the clinical relevance of the differences in these outcomes are unclear, as either the difference did not exceed the MID or the MID in negative symptoms trials was unclear.
No conclusions can be drawn on the impact of cariprazine on HRQoL, functional status, hospitalization, or persistence with therapy, due to study limitations or lack of data.
Extrapyramidal symptoms, headache, and insomnia were the most common AEs among those who received cariprazine, with some patients reporting clinically significant increased body weight. The safety data were limited by study duration (3 studies lasted 6 weeks), and patient selection issues (enriched population, specific subpopulation of patients with negative symptoms), or the lack of control group or blinding (extension studies).
The results of the 3 ITCs in acute schizophrenia were generally consistent and showed no difference in short-term symptom severity, as well as possible differences in some adverse effects, for cariprazine versus other antipsychotic drugs. Due to heterogeneity in the study design, patient populations, timing, and definition of relapse, no conclusions can be drawn from the unpublished ITC that assessed the prevention of relapse.
Schizophrenia is a chronic mental illness that affects the way a person interacts with and understands the world. The condition, when active, is characterized by delusions, hallucinations, disorganized speech, disorganized behaviour, and impaired cognitive ability.1 The symptoms associated with schizophrenia are categorized as either positive or negative in nature. Positive symptoms reflect a distortion or abundance of normal functions, while negative symptoms reflect a loss or restriction of normal functioning (Table 6). The severity, duration, and frequency of these symptoms can cause social and occupational challenges.
Table 6: Examples of Schizophrenia Symptoms
Symptom type | Symptoms |
|---|---|
Positive |
|
Negative |
|
General and cognitive psychopathology |
|
Source: Kay et al.19
Global Burden of Disease studies reported that the age-standardized point prevalence of schizophrenia was 0.28% in 2016, with little variation across countries or regions.20 According to national data (2016–2017), 1 out of 100 Canadians aged 10 years or older is living with a diagnosis of schizophrenia of whom 56% are men and 44% are women.4 The incidence of schizophrenia in Canada has been estimated to be approximately 49 per 100,000 in 2016, with an incidence of 58 per 100,000 in males and 41 per 100,000 in females.21 The onset of schizophrenia typically occurs during middle to late adolescence or early adulthood. In general, men experience an earlier onset of schizophrenia than women, with new cases diagnosed in men at a rate 2 times higher than in women.4
Despite its relatively low prevalence, schizophrenia is associated with tremendous health, social, and economic burden.5 People living with schizophrenia are at increased for other medical illnesses, suicide, substance abuse, homelessness, and unemployment.6 Indeed, schizophrenia contributes 13.4 (95% uncertainty interval, 9.9 to 16.7) million years of life lived with disability to disease burden globally.20 Furthermore, the life expectancy of those living with schizophrenia is approximately 20 years less than that of the general population.22 Most excess deaths among those with schizophrenia are due to underlying physical illness, especially chronic disease such as coronary heart disease, stroke, type II diabetes, respiratory disease and some cancer22; suicide accounts for less than 15% of excess deaths.23 In Canada, the all-cause mortality rate in people diagnosed with schizophrenia is 2.8 times higher than in those without.4 Moreover, the burden associated with schizophrenia extends beyond the individual living with the disease, to families, caregivers, and the wider community.5,24 In terms of resource utilization in people aged 1 and older, more than 147,500 Canadians require health services for schizophrenia.4
The causes of schizophrenia are not fully understood.4 Structural changes in the brain and genetics, combined with lifestyle and environmental factors, may play a role in its etiology.4
Schizophrenia is diagnosed by specific signs and symptoms that prevent reality-based judgment.1 The first step in diagnosis involves ruling out other mental health disorders and determining that symptoms are not due to substance abuse, medication, or another medical condition. The most recent updated diagnostic criteria for schizophrenia are defined in the Diagnostic and Statistical Manual of Mental Disorders, Fifth Edition (DSM-5).2 Briefly, to receive an official diagnosis of schizophrenia, an individual must exhibit at least 2 the following symptoms most of the time during a 1-month period, with some level of disturbance being present for 6 months (note: at least 1 of the symptoms must be delusions, hallucinations, or disorganized speech):
delusions, such as a belief that a person is being poisoned
hallucinations
disorganized speech and behaviour
catatonic or coma-like daze
bizarre or hyperactive behaviour
reduced ability to function.
In determining a diagnosis, the diagnosing clinicians will perform a physical examination and conduct a thorough review of an individual’s medical, psychiatric, and family history. Safety is also carefully assessed. The diagnosing clinician may also order additional tests, including MRI and blood tests.
Currently, there is no cure for schizophrenia. Treatment focuses on managing symptoms in the community and at work and includes medication and psychosocial interventions. Based on the input from the clinical expert consulted by CADTH for purpose of this review, in more severe or refractory cases, electroconvulsive therapy may be selectively used.
The clinical expert listed the following psychosocial interventions with evidence of effectiveness: cognitive behavioural therapy for psychosis; social skills training; cognitive remediation; and supported employment programs. However, these interventions are not offered consistently across the country, as they require access to professionals with special training and skills.
Antipsychotic medications, which target the characteristic symptoms of schizophrenia, form the cornerstone of treatment.1-3 The underlying principles for pharmacotherapy include:
individualization of medication (including patient preferences)
simple medication regimens
appropriate dosage
attention to adverse effect profiles
regular evaluation of response, including adverse effects
short- and long-term clinical efficacy, safety, and tolerability.25
The choice of antipsychotic medication should be a joint decision by the patient and clinician, considering the views of a caregiver, where appropriate.26
According to the clinical expert consulted by CADTH, medications are prescribed in oral and parenteral formulations, and treat the positive symptoms of psychosis. Currently, there are no approved medications to specifically treat the negative and cognitive symptoms, which are the most impairing for long-term function.
Existing antipsychotic drug therapies fall into 1 of 2 classes. Typical antipsychotic drugs — also known as conventional antipsychotic drug or neuroleptics — are the first-generation antipsychotic class. These drugs have antagonistic activity at dopamine D2 receptors27 and are associated with an increased incidence of extrapyramidal symptom adverse effects.25 The second-generation or AAP drugs have antagonistic activity at D2 receptors, histamine 1 (H1) receptors, alpha-receptors, and serotonin (5-HT2a) receptors. Table 7 provides a summary of the commonly prescribed oral antipsychotic drugs that are currently marketed in Canada. The risk of incidence of extrapyramidal symptoms appears to be reduced with AAP drugs; however, differences between typical and AAP drugs can be variable in this respect.28 Both typical and atypical antipsychotic drugs classes are considered to be equally effective in the treatment of positive symptoms. AAPs appear to be more effective in the treatment of negative symptoms25; however, AAPs are associated with an increased risk of weight gain and metabolic adverse effects.6
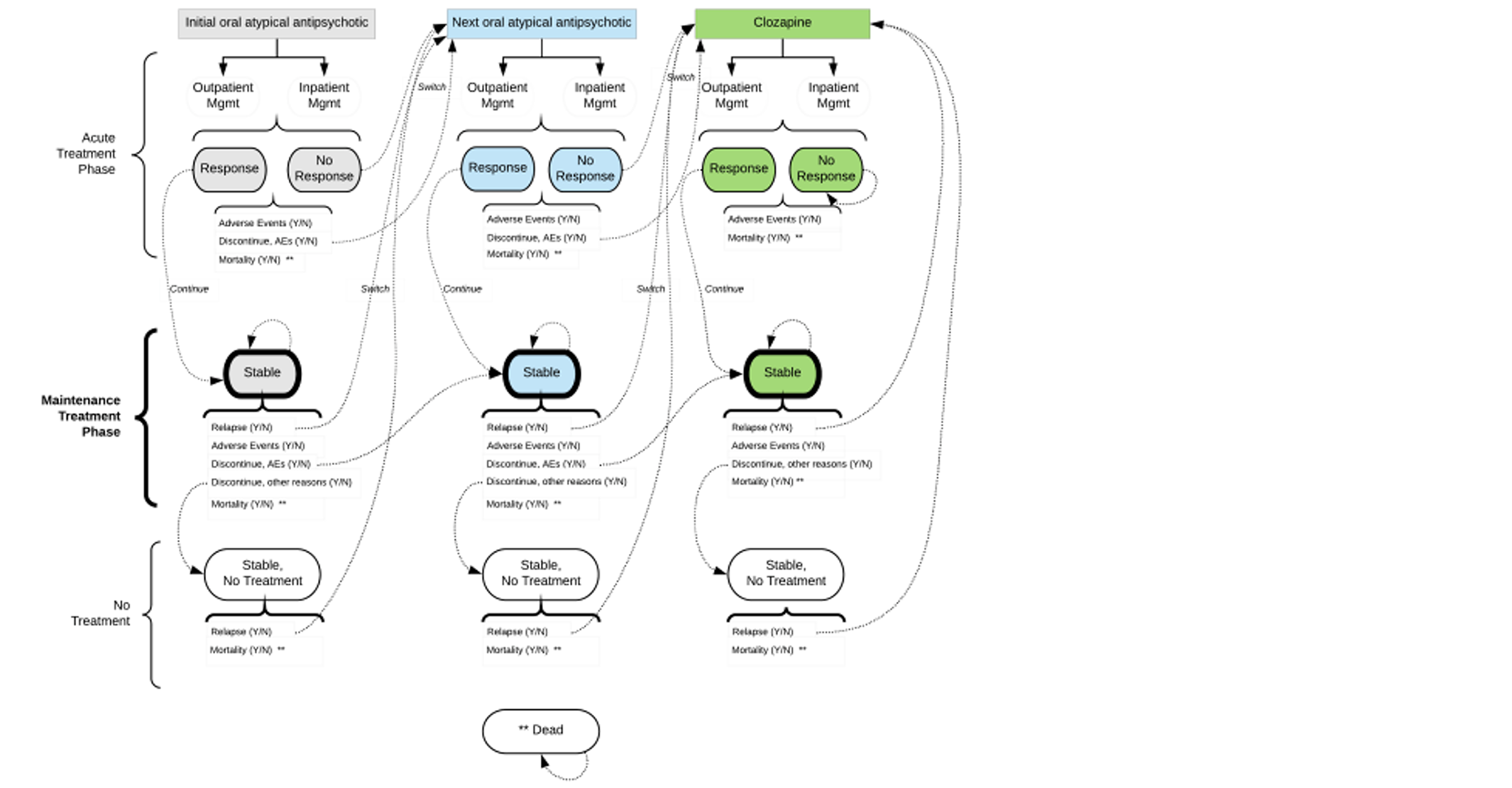
Treatment of schizophrenia is typically divided into 3 phases: acute, stabilization, and maintenance. In the acute phase, the patient is routinely experiencing psychotic or positive symptoms, with pharmacotherapy being initiated or adjusted as soon as possible.6,29 Oral medications represent first-line treatment, although the formulations administered may differ under certain circumstances (e.g., in the case of nonadherence, or the need for rapid control of symptoms). Examples of alternative formulations that may be used in these situations include intramuscular, short-acting injectable treatments. Non-emergent acute presentations still have a degree of urgency, as a delay in treatment may lead to patient distress and/or harm to self or others. Moreover, a longer time to treatment has been linked to a less favourable outcome.30-32 Patients who experience multiple episodes are, as a rule, are offered a trial of another antipsychotic drug.6,29,33 AAPs are, again, the treatment of choice, unless the patient prefers a typical antipsychotic or has had a prior good response to a typical antipsychotic drug.
Canadian guidelines recommend that, following an acute episode of schizophrenia, individuals should be offered maintenance treatment with antipsychotic medications at low or moderate regular dosages of around 30 mg to 400 mg of chlorpromazine equivalents, or 4 mg to 6 mg of risperidone or other equivalents daily for 2 and possibly up to 5 years or longer.26
Based on the input from the clinical expert, in patients who do not have a response rate of at least a 20% reduction in positive symptoms to 2 medication trials of different antipsychotic drugs, clozapine should be offered. Canadian guidelines also recommend the prescription of clozapine for patients with treatment-resistant schizophrenia. Approximately 25% to 30% of individuals with schizophrenia meet the criteria for treatment-resistant schizophrenia.34,35 Among this population, RCTs have reported a response rate with clozapine in the range of 30% to 60%,36 and clozapine is the only recommended treatment in treatment-resistant schizophrenia.37 The clinical expert noted that clinicians may be reluctant to start clozapine because of the regular blood tests required to monitor for severe adverse effects, and patients may refuse treatment. Consequently, clozapine is under-used.
One major obstacle to the effective treatment of schizophrenia is nonadherence to medications, resulting in cycles of relapse.38,39
The clinical expert consulted for this review indicated that the ideal medication for schizophrenia would have the following properties:
reduce the positive and negative symptoms of schizophrenia
have a rapid onset of action
have minimal adverse effects
be given once daily orally, or once monthly (or less often) as an injectable treatment
be associated with improved daily function, such as improved social and occupational activities, and quality of life.
According to the expert, currently no such medication exists.
Table 7: Characteristics of Orally Administered Antipsychotic Drugs in Canada
Drug | Schizophrenia indication(s) | Oral recommended dosage in adults |
|---|---|---|
Atypical antipsychotic drugs | ||
Cariprazine7 | Treatment of schizophrenia in adults | 1.5 mg to 6 mg once daily |
Aripiprazole40 | Treatment of schizophrenia and related psychotic disorders in adults | 10 mg to 30 mg once daily |
Asenapine41 | Treatment of schizophrenia | 10 mg SL per day in divided doses (maximum 20 mg per day) |
Brexpiprazole42 | Treatment of schizophrenia | 2 mg to 4 mg once daily |
Clozapine43 | Management of symptoms of treatment-resistant schizophrenia | 150 mg to 450 mg per day in divided doses (maximum 900 mg per day) |
Lurasidone44 | Management of manifestations of schizophrenia | 40 to 80 mg once daily, maximum 160 mg per day |
Olanzapine45 | Acute and maintenance treatment of schizophrenia and related psychotic disorders | 5 mg to 20 mg once daily |
Paliperidone46 | Treatment of schizophrenia and related psychotic disorders | 3 mg to 12 mg once daily |
Quetiapine47 | Management of manifestations of schizophrenia | 150 mg to 600 mg per day in divided doses (maximum 800 mg per day) |
Risperidone48 | Acute treatment and maintenance treatment of schizophrenia and related psychotic disorders | 4 mg to 8 mg day in single or divided doses |
Ziprasidone49 | Treatment of schizophrenia and related psychotic disorders | 20 mg to 80 mg twice daily |
Typical antipsychotic drugsa | ||
Loxapine50 | Management of the manifestations of schizophrenia | 20 mg to 100 mg per day in divided doses (maximum 250 mg per day) |
Haloperidol51 | Management of manifestations of acute and chronic psychosis, including schizophrenia and manic states | 2 mg to 18 mg per day in divided doses |
Zuclopenthixol52 | Management of the manifestations of schizophrenia | 20 mg to 60 mg per day (in 1 to 3 divided doses) |
SL = sublingual.
aTypical antipsychotic drugs listed in the systematic review protocol.
Cariprazine is an AAP that is approved by Health Canada for the treatment of schizophrenia in adults.7 The mechanism of action for cariprazine is unknown; however, it may be mediated through partial agonist activity at central dopamine D3 and D2 receptors, and serotonin 5-HT1A receptors. Cariprazine also has antagonist activity at serotonin 5-HT2A receptors.7 Cariprazine forms 2 major metabolites, desmethyl cariprazine and didesmethyl cariprazine, that have in vitro receptor binding profiles similar to the parent drug. The drug and its active metabolites have an extended half-life of 2 to 4 days for cariprazine, 1 to 2 days for desmethyl cariprazine, and 1 to 3 weeks for didesmethyl cariprazine.7
Cariprazine is available as 1.5 mg, 3 mg, 4.5 mg, and 6 mg oral capsules, and the recommended dosage is 1.5 mg to 6 mg once daily.7 The monograph states that patients should be maintained on the lowest effective dosage that provides optimal clinical response and tolerability.7 The suggested initial dose is 1.5 mg, which may be increased in 1.5 mg increments to a maximum of 6 mg daily.7 Due to the long half-life of the drug and its metabolites, changes in dosage will not be fully reflected in the plasma for several weeks; thus, treatment response and the occurrence of adverse effects may be delayed. Thus, the product monograph recommends that prescribers monitor patients for adverse reactions and treatment response for several weeks after starting cariprazine and after each dosage change.7
The sponsor has requested reimbursement as per the indication.53 Cariprazine has not previously been reviewed by CADTH.
Cariprazine was approved by the FDA in 2015 and by the EMA in 2017 for the treatment of schizophrenia in adults.54,55
Cariprazine is also approved by Health Canada for use as monotherapy for the acute management of manic or mixed episodes associated with bipolar I disorder in adults, and the acute management of depressive episodes associated with bipolar I disorder in adults.
This section was prepared by CADTH staff based on the input provided by patient groups.
CADTH received 2 responses to its call for patient input for this review: a submission from the Institute for Advancements in Mental Health (IAM) and a joint submission from the Schizophrenia Society of Canada (SSC) and the Canadian Mental Health Association (CMHA) Alberta Division. IAM, SSC, and CMHA are organizations that serve individuals living with mental illnesses, including schizophrenia, their families, and community members.
The patient input was based on 2 online surveys of members of IAM’s client network, conducted in 2021 and 2018. Among the 19 respondents of the 2021 survey, 26% identified as living with symptoms of schizophrenia or psychosis, 37% were relatives of someone with lived experience, 5% were friends of someone with lived experience, and 32% were caregivers of someone with lived experience. Among the respondents to the 2018 survey, 12% self-described as having a diagnosis of schizophrenia or psychosis, 50% were caregivers, 63% were family members or friends of someone diagnosed, and 18% worked in social services. SSC drew information from its national online surveys, focus groups, and interviews, which were conducted mainly in Canada in 2021. Among the 239 survey respondents, 118 were patients with lived experience of early psychosis and schizophrenia and 121 were family members.
Patients indicated that symptoms of psychosis, including cognitive impairment, delusions, and hallucinations, have a significant impact on their day-to-day functioning. Negative symptoms, including social withdrawal and reduced motivation or apathy, diminish their quality of life and social engagement, resulting in challenges with reintegration. Patients also experience a lack of insight into their illness, which affects their ability to access treatment and support. This can cause significant strains in their relationships with their support network, ultimately leading to social isolation.
Respondents indicated that the advantage of taking antipsychotic medications is experiencing fewer episodes of mental illness, while the disadvantage is having to take the medication daily. The most common adverse effects of antipsychotic medications per respondents were drowsiness, restlessness, and weight gain. Two respondents with experience with cariprazine reported that the treatment could manage their negative symptoms and improve their relationships with peers.
Respondents stated that antipsychotic medications would be improved by having fewer adverse effects and a reduced cost, as cost has been identified as a significant barrier to access. Additionally, respondents believe psychosocial therapy is most effective when provided together with pharmacological therapy. Treatment and recovery are a nonlinear, individual process. Finding the right medication that enables the highest level of functioning, while managing adverse effects, is often achieved through a trial-and-error process. To meet their unique needs, patients expect quick, simple, and affordable access to a wide range of therapeutic options to improve their treatment experience.
The patient input from IAM, SSC, and CMHA, Alberta division is presented in the Stakeholder Input section of the report.
All CADTH review teams include at least 1 clinical specialist with expertise regarding the diagnosis and management of the condition for which the drug is indicated. Clinical experts are a critical part of the review team and are involved in all phases of the review process (e.g., providing guidance on the development of the review protocol; assisting in the critical appraisal of clinical evidence; interpreting the clinical relevance of the results; and providing guidance on the potential place in therapy). The following input was provided by 1 clinical specialist with expertise in the diagnosis and management of schizophrenia.
There are no treatments available that target the fundamental disease pathology of schizophrenia. The pathology of schizophrenia and related disorders is not fully understood.
The clinical expert indicated that the current medications treat only 1 of 3 symptom domains in schizophrenia. Antipsychotic drugs, in most cases, do not treat negative or cognitive symptoms, and do not reliably improve psychosocial function. Moreover, existing treatments have burdensome adverse effects which, in some cases, are life-threatening (diabetes, neuroleptic malignant syndrome) or irreversible (tardive dyskinesia).
Treatments for refractory disorders are few and have severe adverse effects or inconvenience, as exemplified by the risk of agranulocytosis with clozapine and attendant requirement for regular blood tests, and the invasiveness of electroconvulsive therapy.
The clinical expert indicated that cariprazine may be reserved as a second-line treatment. Cariprazine will be relatively expensive, and, for many patients, medications that have well-established efficacy and risk profiles will be appropriate for first-line treatment. When lack of tolerability or efficacy occur with existing and less expensive treatments, cariprazine may play a role.
Similar to aripiprazole and brexpiprazole, cariprazine has partial agonist effect at dopamine type 2 (D2) receptors, which may differentiate these drugs from other antipsychotic drugs. The expert indicated that cariprazine could be an option for patients in whom metabolic effects, weight gain, or sexual dysfunction are of great concern. According to the expert, it may be selected for patients who have chronic negative symptoms causing functional impairment.
The expert indicated that cariprazine could be suitable for most adult patients with schizophrenia, and it may have unique benefits for patients with prominent negative symptoms. It may also be helpful for patients with a risk of weight gain and metabolic adverse effects. Whether it will be useful for patients at elevated risk for nonadherence is of clinical interest, but further data and experience are needed. Such patients in Canada are usually treated with long-acting injection antipsychotic drugs, and a different third-generation antipsychotic drug, aripiprazole, is available in such a formulation.
Schizophrenia is diagnosed in Canada using the criteria of DSM-5, with which psychiatrists and family physicians are familiar. A recommended assessment instrument for patients undergoing an antipsychotic drug treatment trial is the PANSS, a validated rating instrument that documents the burden of positive and negative symptoms. Patients with a high score on the negative scale might be considered candidates for cariprazine. However, the expert indicated that most clinicians do not use such rating scales in daily practice; hence, negative symptoms are often under-assessed.
There is no reliable a priori method to identify patients with schizophrenia who will respond to a given antipsychotic drug, especially among those who are naive to such treatment. However, in the expert’s opinion, patients whose disorder has not responded to 2 adequate antipsychotic drug treatment trials would have a low likelihood of benefiting from cariprazine and should be offered clozapine. Those with a high burden of negative symptoms could be considered candidates for cariprazine above other antipsychotic medications.
The expert indicated that cariprazine may be prescribed off-label for schizoaffective disorder, a related condition that is associated with mania and depression.
According to the clinical expert, a 20% reduction in positive symptoms on a valid psychosis rating scale (e.g., PANSS or Brief Psychiatric Rating Scale) is the most reliable way to confirm response to antipsychotic medication. However, such scales are often not used in clinical practice. Therefore, the routine mental status examination, which thoroughly assesses hallucinations, delusions, and disorganized thought and behaviour, is appropriate. Documented improvement of such findings over an 8-week course of therapy would indicate a response to treatment, along with collateral input from caregivers, when available, indicating reduced behavioural signs of psychosis. Adherence to treatment and concurrent substance use must also be assessed, especially when treatment response is poor.
Assessing negative symptoms is not as well-established in many clinical programs. Using a rating scale is most reliable, but, in any event, caregiver input is crucial to fully understand a patient’s ability to engage in activities, remain motivated, and respond emotionally to others.
Clinically meaningful improvement would also involve improved function, as manifested by more appropriate social interactions, greater consistency in activities of daily living, and/or reduction in risk for self-harm or aggression. The definition depends in part on the patient’s baseline function and the treatment setting. If a patient is in hospital, readiness for transition to the community is an important milestone. If the patient is living in the community, readiness to engage in rehabilitation or even to return to work or school are relevant milestones.
The expert stated that, for patients in the acute phase who are managed in community, treatment response should be assessed at least twice a week, which can be done through in-person or virtual visits and collateral input. If the patient is in hospital and at risk of aggression or suicide, daily assessment by physician or nurse is necessary. Once a patient is in the stabilization phase, in community, assessment once every 1 or 2 weeks is adequate. In the maintenance phase, once a month or even every 3 months can be adequate. Assessment of adverse effects must also be done regularly; this includes involuntary movement examinations, weight and waist circumference measurement, and fasting glucose and lipids measurement.
According to the clinical expert, patients often ask to discontinue antipsychotic medication prematurely because of adverse effects or because they lack insight into ongoing symptoms and risk of relapse. If a patient has been symptom-free and had good functional recovery for 2 or more years, discontinuation can be considered. If multiple relapses have occurred or the acute episodes have led to substantial risk of suicide or aggression, a longer symptom-free interval is necessary before discontinuation. If psychiatric comorbidity or substance use disorder is present, the decision will have to take this into account. Adverse effects may require rethinking treatment; these effects include weight gain and metabolic syndrome, involuntary movements, and hyperprolactinemia, with sexual dysfunction or galactorrhea. A feasible alternative medication must be available in those cases; otherwise, efforts to manage and minimize adverse effects will be necessary. Finally, patients who develop a resistant disorder will require a switch to clozapine, the only medication indicated for treatment-resistant schizophrenia.
The expert stated that psychiatrists are most often involved in diagnosing schizophrenia and initiating therapy, which may occur in hospital settings. Once a patient is stable on a regular treatment regimen and if they have few or no psychiatric comorbidities, such as substance use or mood disorder, a family physician can manage the patient with some consultative support from a psychiatrist.
Cariprazine could be initiated in hospital, typically in an acute psychiatry unit, or a community or tertiary mental health program. Family physicians who are familiar with antipsychotic medication could also initiate the treatment for patients with mild exacerbations who have demonstrated tolerability to cariprazine or similar medications.
This section was prepared by CADTH staff based on the input provided by clinician groups.
Two clinician groups provided input to the submission: the CCEIP group, and a national advisory board. The CCEIP is a national, bilingual, not-for-profit organization of clinicians and researchers with a mandate to enhance optimum care for Canadians in the early phase of psychosis through improved service models and the generation and translation of knowledge. The second group is a national advisory board comprising Canadian psychiatrists with experience in the management of schizophrenia.
The CCEIP advocates for young adults in the early phase of psychosis (within the first 5 years of illness), as current treatments may not optimize their long-term outcomes. According to the CCEIP, there is a rapid period of progression of psychosis before and in the 3 to 5 years following the first presentation. The risk of relapse is high within 2 years, and nearly three-quarters of patients experience a relapse within 5 years. Suicide risk is high during the early phase following a relapse.
Both groups stated that up to 60% of patients with schizophrenia have negative symptoms; however, current treatments typically focus on the positive symptoms. In addition, at least one-third of patients are refractory to currently available treatment options. Limitations of current treatments with respect to tolerability may lead to poor adherence and contribute to further physical comorbidities. It is necessary to offer patients treatment options for both positive and negative symptoms that are well tolerated, acceptable, and, when possible, available in a long-acting formulation.
Although the CCEIP acknowledges the evidence available to date in early phase psychosis and in young adults is limited, they endorse cariprazine as a first-line drug for anyone in early phase psychosis, with a possible priority in those with significant negative symptoms. Considering the drug’s mechanism of action as a partial dopamine agonist, and its safety profile, the CCEIP recommends cariprazine early in the treatment course and as a monotherapy, rather than as a last option or as part of a polypharmaceutical regimen.
The national advisory board also advocated for cariprazine as a first-line antipsychotic drug based on its mechanism of action, safety profile, and potential impact on negative symptoms. In addition, the group stated that patients who have not fully responded over time (but not treatment-resistant), would also be considered for treatment with cariprazine.
Both groups endorsed the use of cariprazine as first-line therapy in patients with schizophrenia, with a focus on those with significant symptoms.
Patients with treatment-refractory schizophrenia or with comorbidities (specifically, individuals with substance abuse and intellectual impairment), would least likely benefit from this treatment.
The input provided by clinician groups was consistent with the views expressed by the clinical expert consulted by CADTH. In clinical trials, response is often defined as reduction in key evaluative scales (e.g., PANSS). However, in clinical practice, reduction in symptoms, improvement in quality of life, and ability to function more independently are the most relevant goals. In addition, control of symptoms, stability of illness, or prevention of recurrence or relapse are measures of successful treatment. The magnitude of the response to treatment varies among patients but may be accrued over time. This is where issues of tolerability and persistence of treatment become important.
Ongoing and frequent evaluation of response and tolerability is required. The experts did not identify any additional monitoring (e.g., blood tests or other interventions) that may be required for cariprazine specifically.
The most common factors for discontinuing or switching treatment are suboptimal response or nonresponse, or intolerability of adverse effects. In early phase psychosis, if adherence is an issue, switching to a long-acting injectable antipsychotic drug may be considered. Decisions should be considered in conjunction with caregivers and patients, with specific objectives of switching in mind.
The management of patients with schizophrenia takes place in both inpatient and outpatient settings, is often multi-disciplinary, with medication decisions and choices usually determined by the psychiatrist.
The clinician group input received is provided in the Stakeholder Input section of this report.
The drug programs provide input on each drug being reviewed through CADTH’s reimbursement review processes by identifying issues that may affect their ability to implement a recommendation. The implementation questions and corresponding responses from the clinical experts consulted by CADTH are summarized in Table 8.
Table 8: Summary of Drug Plan Input and Clinical Expert Response
Drug program implementation questions | Clinical expert response |
|---|---|
Relevant comparators | |
The 3 pivotal studies were placebo-controlled trials and did not compare cariprazine to other oral antipsychotic drugs. In 1 study presented, cariprazine was compared head-to-head with another atypical antipsychotic drug, risperidone, to look at safety, efficacy, and superiority in the treatment of patients with predominant negative symptoms. Participants had already been stabilized on an antipsychotic drug before being randomly assigned to study drug or active comparator (risperidone), and there were a multitude of exclusions that would affect generalizability to the schizophrenia population that jurisdictions have requests for. Given the multitude of oral atypical antipsychotic medications currently available on public drug plans, it would have been helpful to have more head-to-head trials with some of those alternatives for acute treatment as well as maintenance treatment. Regarding the indirect evidence, there are NMAs showing that cariprazine is comparable to newer agents for acute management of overall symptoms. Cariprazine ranked highest for impact on metabolic parameters, prolactin levels, sedation, and QTc prolongation. | For CDEC consideration. |
Considerations for initiation of therapy | |
Should patients have failed less expensive options before consideration of coverage for cariprazine? | The clinical expert indicated that cariprazine may be reserved as a second-line treatment. Cariprazine will be relatively expensive, and, for many patients, medications that have well-established efficacy and risk profiles will be appropriate for first-line treatment. When lack of tolerability or efficacy occur with existing and less expensive treatments, cariprazine may play a role. |
Considerations for continuation or renewal of therapy | |
Considering the long half-life of cariprazine, changes in dosage will not be fully reflected in plasma for several weeks. This requires increased monitoring for adverse effects for several weeks after initiation and dosage changes, which may be challenging in some rural areas, as there are not always consistent psychiatric services available. | For CDEC consideration. |
Consider alignment with renewal criteria associated with other drugs reviewed by CADTH in the same therapeutic space (i.e., oral aripiprazole, brexpiprazole, and ziprasidone). | For CDEC consideration. |
Considerations for prescribing of therapy | |
Psychiatric services are not always readily available in certain areas; thus, there may be issues related to accessing clinical specialists and/or special settings. | For CDEC consideration. |
Would coverage be restricted to monotherapy with cariprazine? Noting that some oral antipsychotic drugs and some injectable antipsychotic drugs are regular benefits on drug plans, would it be assumed that coverage is only available when those agents are not being concurrently prescribed? | The available evidence supports cariprazine as monotherapy. According to current clinical practice guidelines, combination therapy with antipsychotic drugs is not recommended; however, the expert indicated that combination therapy may be justified in specific circumstances. |
Consider alignment with prescribing criteria associated with other drugs reviewed by CADTH in the same therapeutic space (i.e., oral aripiprazole, brexpiprazole, and ziprasidone). | For CDEC consideration. |
Generalizability | |
The diagnosis in the anticipated indication is schizophrenia. The 3 pivotal acute studies excluded patients with diagnoses of schizoaffective disorder, schizophreniform disorder, and other psychotic disorders as well as patients with a recent (past 2 years) diagnosis of treatment-resistant schizophrenia. It is likely jurisdictions will have requests for other related psychotic disorders than straight schizophrenia, and it would be helpful if CDEC confirms that the recommendation is restricted to a diagnosis of schizophrenia and does not apply to other related psychotic disorders. | For CDEC consideration. |
Care provision issues | |
Given the possibility of adverse events not presenting until several weeks after initiation, does the medication need to be initiated under close observation with a psychiatric team who are able to follow-up with the patient on quick notice? | The expert indicated that the timing of follow-up may need to be adjusted due to the long half-life of the drug and its metabolites, but they did not expect cariprazine would require any additional monitoring, over and above what is required for other antipsychotic drugs. |
System and economic issues | |
At the submitted price, this medication will be more costly than other currently listed atypical antipsychotic drugs. Given the uniqueness of this medication’s ability to decrease negative symptoms and lower the adverse effect profile, it may become commonly prescribed in patients with schizophrenia. The budget impact could be substantial. | For CDEC consideration. |
CDEC = CADTH Canadian Drug Expert Committee; NMA = network meta-analysis.
The clinical evidence included in the review of cariprazine is presented in 3 sections. The first section, the Systematic Review, includes pivotal studies provided in the sponsor’s submission to CADTH and Health Canada, as well as those studies that were selected according to an a priori protocol. The second section includes indirect evidence from the sponsor and indirect evidence selected from the literature that met the selection criteria specified in the review. The third section includes sponsor-submitted long-term extension studies and additional relevant studies that were considered to address important gaps in the evidence included in the systematic review.
To perform a systematic review of the beneficial and harmful effects of cariprazine for the treatment of schizophrenia in adults.
Studies selected for inclusion in the systematic review included pivotal studies provided in the sponsor’s submission to CADTH and Health Canada, as well as those meeting the selection criteria presented in Table 9. Outcomes in the CADTH review protocol reflect outcomes considered to be important to patients, clinicians, and drug plans.
Table 9: Inclusion Criteria for the Systematic Review
Criteria | Description |
|---|---|
Population | Adults with schizophrenia including the following subgroups:
|
Intervention | Cariprazine (oral) 1.5 mg to 6 mg daily |
Comparator | Atypical or typical antipsychotic drugs:
|
Outcomes | Efficacy outcomes:
Harms outcomes:
|
Study designs | Published and unpublished phase III and IV RCTs |
AE = adverse events; HRQoL = health-related quality of life; RCT = randomized controlled trial; SAE = serious adverse event; WDAE = withdrawal due to adverse event.
The literature search for clinical studies was performed by an information specialist using a peer-reviewed search strategy according to the PRESS Peer Review of Electronic Search Strategies tool.1
Published literature was identified by searching the following bibliographic databases: MEDLINE All (1946—) via Ovid, Embase (1974—) via Ovid, and APA PyscINFO (1806—) via Ovid. All Ovid searches were run simultaneously as a multi-file search. Duplicates were removed using Ovid deduplication for multi-file searches, followed by manual deduplication in Endnote. The search strategy comprised both controlled vocabulary, such as the National Library of Medicine’s MeSH (Medical Subject Headings), and keywords. The main search concept was Vraylar (cariprazine). Clinical trials registries were searched: the US National Institutes of Health’s clinicaltrials.gov, WHO’s International Clinical Trials Registry Platform (ICTRP) search portal, Health Canada’s Clinical Trials Database, and the European Union Clinical Trials Register.
No filters were applied to limit the retrieval by study type. Retrieval was not limited by publication date or by language. Conference abstracts were excluded from the search results. Refer to Appendix 1 for the detailed search strategies.
The initial search was completed on November 26, 2021. Regular alerts updated the search until the meeting of the CADTH Canadian Drug Expert Committee (CDEC) on March 23, 2022.
Grey literature (literature that is not commercially published) was identified by searching relevant websites from the Grey Matters: A Practical Tool For Searching Health-Related Grey Literature checklist.56 Included in this search were the websites of regulatory agencies (US FDA and EMA). Google was used to search for additional internet-based materials. Refer to Appendix 1 for more information on the grey literature search strategy.
Two CADTH clinical reviewers independently selected studies for inclusion in the review based on titles and abstracts, according to the predetermined protocol. Full-text articles of all citations considered potentially relevant by at least 1 reviewer were acquired. Reviewers independently made the final selection of studies to be included in the review, and differences were resolved through discussion.
A total of 5 studies were identified from the literature for inclusion in the systematic review (Figure 1). The included studies are summarized in Table 10 and Table 11.
A list of excluded studies is presented in Appendix 2.
Table 10: Details of Included Acute Schizophrenia Studies RGH-MD-16, RGH-MD-04, and RGH-MD-05
Detail | RGH-MD-16 | RGH-MD-04 | RGH-MD-05 |
|---|---|---|---|
Designs and populations | |||
Study design | DB RCT, fixed dose (pivotal) | DB RCT, fixed dose (pivotal) | DB RCT, fixed and flexible dose (pivotal) |
Locations | US, India, Russia, Ukraine, Malaysia | US, Romania, Russia, Ukraine | US, Colombia, India, South Africa |
Patient enrolment dates | June 2008 to August 2009 | April 2010 to December 2011 | April 2010 to December 2011 |
Randomized (N) | 732 | 617 | 446 |
Inclusion criteria |
|
| Same as RGH-MD-04 |
Exclusion criteria |
|
| Same as RGH-MD-04 |
Drugs | |||
Intervention | Cariprazine 1.5 mg daily, cariprazine 3 mg daily, or cariprazine 4.5 mg daily | Cariprazine 3 mg daily, or cariprazine 6 mg daily | Cariprazine 3 mg to 6 mg daily, or cariprazine 6 mg to 9 mg daily |
Comparator(s) | Risperidone 4 mg daily or placebo | Aripiprazole 10 mg daily or placebo | Placebo |
Duration | |||
Phase | |||
Washout | Up to 7 days | Up to 7 days | Up to 7 days |
Double-blind | 6 weeks | 6 weeks | 6 weeks |
Safety follow-up | 2 weeks | 2 weeks | 2 weeks |
Outcomes | |||
Primary end point | Change from baseline to week 6 in PANSS total score | Change from baseline to week 6 in PANSS total score | Change from baseline to week 6 in PANSS total score |
Secondary and exploratory end points | Secondary:
Other:
| Secondary:
Other:
| Same as RGH-MD-04 |
Notes | |||
Publications | Durgam et al. (2014)57 | Durgam et al. (2015)58 | Kane et al. (2015)59 |
BMI = body mass index; CGI-I = Clinical Global Impressions–Improvement; CGI-S = Clinical Global Impressions–Severity; CNS = central nervous system; C-SSRS = Columbia-Suicide Severity Rating Scale; CV = cardiovascular; DB = double-blind; DSM-IV-TR = Diagnostic and Statistical Manual of Mental Disorders, Fourth Edition, Text Revision; ECG = electrocardiogram; ECT = electroconvulsive therapy; EPS = extrapyramidal symptom; NSA-16 = 16-item Negative Symptom Assessment; PANSS = Positive and Negative Syndrome Scale; RCT = randomized controlled trial; SIADH = syndrome of inappropriate antidiuretic hormone secretion; SQLS-R4 = Schizophrenia Quality of Life Scale Revision 4.
Note: Three additional reports were included (FDA Medical and Statistical Reports,60,61 European Public Assessment Report62).
Source: Clinical Study Reports for RGH-MD-16,8 RGH-MD-05,9 and RGH-MD-04.10
Table 11: Details of Included Studies RGH-MD-06 and RGH-188-005
Detail | RGH-MD-06 | RGH-188-005 |
|---|---|---|
Designs and populations | ||
Study design | DB randomized withdrawal design (pivotal) | DB RCT, fixed and flexible dosage |
Locations | US, India, Romania, Slovakia, Ukraine | Europe, Russia |
Patient enrolment Dates: | September 2011 to September 2014 | May 2013 to November 2014 |
Randomized (N) | 200 | 461 |
Inclusion criteria | Screening criteria:
Criteria to enter stabilization phase (at week 8) or double-blind phase (at week 20):
| Screening criteria:
Lead-in week 2 criteria and randomization (baseline visit) criteria:
|
Exclusion criteria |
|
|
Drugs | ||
Intervention | Cariprazine 3 mg, 6 mg, or 9 mg daily | Cariprazine 3 mg, 4.5 mg, or 6 mg daily |
Comparator(s) | Placebo | Risperidone 3 mg, 4 mg, or 6 mg daily |
Duration | ||
Phase | ||
Washout | Up to 7 days | NA |
Run-in or lead-in | 8 weeks | 4 weeksa |
Stabilization | 12 weeks | NA |
Double-blind | 26 to 72 weeks | 26 weeksb |
Safety follow-up | 4 weeks | 2 weeks |
Outcomes | ||
Primary end point | Time to relapse | Change from baseline to week 26 in PANSS factor score for negative symptoms |
Secondary and exploratory end points | Other:
| Secondary: Change from baseline to week 26 in PSP score Other:
|
Notes | ||
Publications | Durgam et al. (2016)63 | Németh et al. (2017)64 |
BMI = body mass index; CDSS = Calgary Depression Scale for Schizophrenia; CGI-I = Clinical Global Impressions–Improvement; CGI-S = Clinical Global Impressions–Severity; CNS = central nervous system; DB = double-blind; DSM-IV-TR = Diagnostic and Statistical Manual of Mental Disorders, Fourth Edition, Text Revision; ECT = electroconvulsive therapy; EPS = extrapyramidal symptom; NA = not applicable; NSA-16 = 16-item Negative Symptom Assessment; PANSS = Positive and Negative Syndrome Scale; PSP = Personal and Social Performance Scale; RCT = randomized controlled trial.
aDuring the lead-in period, patients continued on their current antipsychotic medications and were assessed for clinical status and the presence, severity, and stability of negative symptoms at weeks 2 and 4.
bIncluded a 2-week treatment titration period followed by a 24-week treatment continuation period. During the titration period, patients’ current antipsychotic medications were down-titrated and study drug was up-titrated to the target dosage of either cariprazine 4.5 mg daily or risperidone 4 mg daily. The study drug was the only antipsychotic medication patients received during the stabilization period.
Source: Clinical Study Reports for RGH-MD-0611 and RGH-188-005.12
Five RCTs met the inclusion criteria for the systematic review, including 3 short-term studies (Table 10), 1 randomized withdrawal study, and 1 study in patients with predominant negative symptoms (Table 11).
The objective of studies RGH-MD-16, RGH-MD-04, and RGH-MD-05 was to assess the efficacy, safety, and tolerability of cariprazine compared with placebo in patients with an acute exacerbation of schizophrenia. These 6-week double-blind RCTs randomized patients to receive placebo or either fixed or flexible dosage of cariprazine. Two studies also included an active control group for assay sensitivity (i.e., to ensure the study was adequate to detect a drug effect if cariprazine did not separate from placebo). In Study RGH-MD-16, 732 patients were randomized 1:1:1:1:1 to placebo, cariprazine 1.5 mg, 3 mg, or 4.5 mg daily, or risperidone 4 mg daily. Study RGH-MD-04 randomized 617 patients to placebo, cariprazine 3 mg, cariprazine 6 mg, or aripiprazole 10 mg daily (1:1:1:1), and Study RGH-MD-05 randomized 446 patients to either placebo, cariprazine 3 mg to 6 mg daily, or cariprazine 6 mg to 9 mg daily (1:1:1). All 3 studies used a similar study design, as shown in Figure 2. Patients were hospitalized before randomization during the medication washout period and for at least the first 4 weeks of the double-blind treatment period. After 4 weeks, patients could be discharged at the discretion of the investigator if the CGI-S score was 3 (mildly ill) or less; the investigator assessed that the patient was ready for discharge; and there was no significant risk of suicide or violent behaviour. Patients not meeting these criteria remained in hospital, and any discharged patient who experienced a clinical deterioration could be readmitted. To randomize patients to treatment, each study site was supplied with study drug products corresponding to a sequence of randomized numbers. As patients were enrolled, they were assigned the first (lowest) available number in the sequence. The primary outcome was change in PANSS total score from baseline to week 6.
The objective of Study RGH-MD-06 (thereafter referred to as RGH-MD-06) was to evaluate the efficacy and safety of cariprazine in the prevention of relapse of symptoms in patients with schizophrenia, relative to placebo. The trial included a drug-washout screening phase (up to 7 days), an 8-week run-in phase, a 12-week stabilization phase, a 26- to 72-week double-blind phase, and a 4-week safety follow-up phase (Figure 3). During the run-in phase, all patients received open-label cariprazine at a dosage of 3 mg, 6 mg, or 9 mg daily (flexible dosage during the first 6 weeks and fixed dosage for the last 2 weeks). Patients who completed the run-in phase and met the treatment response and tolerability criteria (≥ 20% reduction in the PANSS total scores with a score ≤ 60 points, and a score ≤ 4 on specific PANSS items, a CGI-S score ≤ 4, and no significant tolerability issues), entered the stabilization phase and continued to receive open-label cariprazine at the same fixed dosage as they received previously. Patients who completed the stabilization phase and met the week 20 response and tolerability criteria (N = 200) were randomized (1:1) using an interactive voice or web response system to receive double-blind cariprazine (same dosage) or placebo for a minimum of 26 weeks and maximum of 72 weeks, or until relapse or early termination. The study was stopped once the last patient randomized had completed 26 weeks in the double-blind period. Time to relapse was the primary outcome of the study.
In Study RGH-MD-06, all patients were hospitalized during the drug-washout screening phase (while prior psychotropic medications were stopped) and for the first 2 weeks of the run-in phase. Patients could be discharged after 2 weeks in the run-in phase or could remain in hospital for another 2 weeks, at the discretion of the investigator.
The objective of Study RGH-188-005 was to evaluate the safety, efficacy, and tolerability of cariprazine versus risperidone in patients with schizophrenia and predominant negative symptoms. The trial consisted of a 4-week lead-in period, during which patients continued with current antipsychotic drugs and were evaluated for stability of schizophrenia symptoms (Figure 4). After the lead-in phase, those who continued to meet the inclusion criteria (N = 461) were then randomized (1:1) via an interactive voice or web response system to receive double-blind cariprazine or risperidone for 26 weeks. In the first 2 weeks after randomization, prior antipsychotic drugs were down-titrated and discontinued, and the study drug was up-titrated to the target dose of cariprazine 4.5 mg daily (range 3 mg to 6 mg), or risperidone 4 mg daily (range 3 mg to 6 mg). The primary outcome was change in the PANSS factor score for negative symptoms from baseline to week 26.
The studies were conducted between 2008 and 2014 in Eastern and Western Europe, US, South Africa, India, Malaysia, and Colombia. There were no Canadian study sites in any of the included studies.
Patients who completed the 6-week Study RGH-MD-16 were eligible to enter the open-label extension Study RGH-MD-17, and those who completed RGH-MD-04 or RGH-MD-05 were eligible to enter the open-label extension Study RGH-MD-11.
Figure 2: Study Design Schematic for Acute Schizophrenia Trial RGH-MD-04
Source: Clinical Study Report for RGH-MD-04.10
Figure 3: Study Design Schematic for Randomized Withdrawal Trial RGH-MD-06
DBP = double-blind phase; ET = early termination; IP = investigational product; RIP = run-in phase; SFU = safety follow-up; SP = stabilization phase.
a All patients were hospitalized during screening and for the first 2 weeks of the run-in phase. After 2 weeks of open-label treatment in the run-in phase, patients may have been discharged and followed as outpatients, or they may have remained hospitalized for an additional 2 weeks.
Source: Clinical Study Report for RGH-MD-06.11
Figure 4: Study Design Schematic for Trial RGH-188-005
D = day, IMP = investigational medicinal product.
Source: Clinical Study Report for Study RGH-188-005.12
The acute schizophrenia studies enrolled adults aged 18 to 60 years who met the Diagnostic and Statistical Manual of Mental Disorders, Fourth Edition, Text Revision (DSM-IV-TR) criteria for schizophrenia and had a schizophrenia diagnosis for at least 1 year (excluding patients in their first episode of psychosis, who were allowed to enter Study RGH-MD-16). In addition, the current psychotic episode was less than 2 weeks in duration, and patients had a structured clinical interview for the PANSS total score between 80 and 120 and CGI-S score of at least 4, which is rated as moderately ill (additional criteria listed in Table 10).
The patients enrolled in the withdrawal design study (MD-06) were required to meet similar inclusion criteria at screening as in the 6-week studies; however, at weeks 8 and 20, additional criteria were applied. The patients had to show at least a 20% reduction in the PANSS total scores, with a score of 60 points or lower, a score of 4 or lower on specific PANSS items, a CGI-S score of 4 or lower, and no significant cariprazine tolerability issues (Table 11).
In the acute schizophrenia and withdrawal design studies, patients were excluded if they met DSM-IV-TR diagnostic criteria for other mental health disorders, including schizoaffective, bipolar, developmental, cognitive, or severe Axis II disorders. In addition, patients with alcohol or substance abuse or dependence, treatment-resistant schizophrenia, active suicidal or homicidal intent, or a history of prior attempt, were excluded from the studies. Medical exclusions included patients with HIV, hepatitis B or hepatitis C (unless stable), a history of seizures, or related central nervous system (CNS) disorders, tardive dyskinesia or neuroleptic malignant syndrome, or any clinically significant cardiovascular disease or uncontrolled medical condition. Patients who had used clozapine in the past 10 years were excluded (except for episodic use of clozapine for insomnia at ≤ 100 mg per day) or required concomitant treatment with a prohibited medication. Studies RGH-MD-04, RGH-MD-05, and RGH-MD-06 excluded patients experiencing a first episode of psychosis.
Study RGH-188-005 enrolled adults 18 to 65 years of age who DSM-IV-TR criteria for schizophrenia (for at least 2 years) and had predominant negative symptoms for at least 6 months (i.e., PANSS factor score for negative symptoms ≥ 24 and rating of ≥ 4 moderate for 2 of 3 PANSS items for flat affect, avolition, and poverty of speech). Before enrolment, patients could be receiving antipsychotic drugs if the total daily dosage was equivalent to 6 mg risperidone (if on 1 drug) or 8 mg (if on 2 drugs). Study RGH-188-005 excluded patients with other psychiatric, neurologic, or behavioural disorders; clinically unstable schizophrenia; significant positive schizophrenia symptoms; moderate to severe depressive symptoms; or those who had used an antidepressant in past 3 months. Other psychiatric, medical, or treatment-related exclusion criteria were similar to those for the acute trials (Table 11).
The mean age of patients enrolled in the acute schizophrenia trials ranged from 35.5 years (SD = 9.3) to 39.3 years (SD = 10.8), and the proportion of males ranged from 62% to 78% per treatment group (Table 12, Table 13). The race distribution varied across studies. In Studies RGH-MD-16 and RGH-MD-04, at least half of patients were White and approximately 23% of patients were Black. In Study RGH-MD-05, Black patients and Asian patients each comprised approximately 37% of patients enrolled, and 19% of patients were White. The mean baseline PANSS total score was approximately 96 points across studies (range 95.6 to 98.1), and the majority of patients were categorized as markedly ill, based on the CGI-S score. The mean number of prior hospitalizations was 7.4 (SD = 8.2) for Study RGH-MD-04 and 6.3 (SD = 8.1) for Study RGH-MD-16 but was lower for Study RGH-MD-05 (mean = 4.1; SD = 5.4). In general, the patient characteristics appeared to be balanced between groups within trials.
In the withdrawal design study (MD-06), the mean age of patients who entered the run-in stage was 38.4 years (SD = 10.4), 71% were men, 41% were Black, and 39% were White. The demographics of patients who were randomized was similar. In the placebo and cariprazine groups, respectively, the mean age was 37.7 (SD = 10.1) and 39.2 (SD = 10.9), and 71% and 61% were men. The overall proportion of patients who were Black was 31%, and 42% were White. At the start of the run-in phase, the mean PANSS total score was 91.3 points (SD = 10.1), and 54% of patients were markedly ill. At randomization, the PANSS total score was 50.9 points (SD = 6.7), and most patients were mildly ill based on the CGI-S score. There were differences between groups in the number of previous psychiatric hospitalizations; however, the impact of these differences is unclear (Table 14).
The mean age of patients enrolled in Study RGH-188-005 was 40.4 years (SD = 10.8), 57% were male, and 95% were White (Table 15). Overall, 60% of patients had less than 5 prior exacerbations, and 30% had between 5 and 10 events. The mean baseline PANSS score was approximately 76 points (SD = approximately 8), with ||| classified as moderately ill and ||| classified as markedly ill, according to the CGI-S score.
Table 12: Summary of Baseline Characteristics for Acute Schizophrenia Study RGH-MD-16
Characteristic | MD-16 (safety population) | ||||
|---|---|---|---|---|---|
Placebo N = 151 | CAR 1.5 mg N = 145 | CAR 3 mg N = 146 | CAR 4.5 mg N = 147 | RIS 4 mg N = 140 | |
Age (years), mean (SD) | 36.0 (10.8) | 36.8 (9.6) | 37.1 (10.4) | 35.8 (10.8) | 36.5 (11.1) |
Male, n (%) | 101 (67) | 93 (64) | 107 (73) | 103 (70) | 98 (70) |
Race, n (%) | |||||
White | 80 (53) | 77 (53) | 71 (49) | 75 (51) | 67 (48) |
Black | 34 (23) | 32 (22) | 38 (26) | 32 (22) | 35 (25) |
Asian | 36 (24) | 34 (23) | 37 (25) | 39 (27) | 37 (26) |
Other | 1 (1) | 2 (1) | 0 | 1 (1) | 1 (1) |
BMI (kg/m2), mean (SD) | 25.2 (4.5) | 24.9 (4.9) | 25.6 (4.6) | 24.8 (4.2) | 25.8 (4.8) |
Duration of schizophrenia (years), mean (SD) | 11.6 (9.7) | 11.4 (8.7) | 11.2 (8.6) | 11.1 (9.8) | 12.3 (10.0) |
Number of previous psychiatric hospitalizations, mean (SD) | 5.6 (5.7) | 6.3 (8.4) | 5.6 (6.5) | 7.0 (8.6) | 6.3 (8.1) |
Attempted suicide, n (%) | 16 (11) | 32 (22) | 28 (19) | 31 (21) | 22 (16) |
History of violence, n (%) | 19 (13) | 20 (14) | 11 (8) | 11 (8) | 15 (11) |
PANSS total score, mean (SD)a | 97.3 (9.22) | 97.1 (9.13) | 97.2 (8.66) | 96.7 (9.01) | 98.1 (9.50) |
CGI-S score, n (%)a | |||||
Moderately ill | 41 (28) | 47 (34) | 32 (23) | 43 (30) | 48 (35) |
Markedly ill | 88 (60) | 86 (61) | 92 (66) | 90 (62) | 68 (49) |
Severely ill | 19 (13) | 7 (5) | 15 (11) | 12 (8) | 22 (16) |
Among the most extremely ill patients | 0 | 0 | 1 (1) | 0 | 0 |
BMI = body mass index; CAR = cariprazine; CGI-S = Clinical Global Impressions–Severity; PANSS = Positive and Negative Syndrome Scale; RIS = risperidone; SD = standard deviation.
aBased on modified intention-to-treat (mITT) population.
Source: Clinical Study Report for RGH-MD-16.8
Table 13: Summary of Baseline Characteristics for Acute Schizophrenia Studies RGH-MD-04 and RGH-MD-05
Characteristic | MD-04 (safety population) | MD-05 (safety population) | |||||
|---|---|---|---|---|---|---|---|
Placebo N = 153 | CAR 3 mg N = 155 | CAR 6 mg N = 157 | ARIP 10 mg N = 152 | Placebo N = 147 | CAR 3 to 6 mg N = 151 | CAR 6 to 9 mg N = 148 | |
Age (years), mean (SD) | 38.2 (11.3) | 37.9 (10.6) | 38.6 (10.6) | 39.3 (10.8) | 36.7 (11.3) | 36.6 (10.5) | 35.5 (9.3) |
Male, n (%) | 97 (63) | 99 (64) | 100 (64) | 94 (62) | 110 (75) | 118 (78) | 113 (76) |
Race, n (%) | |||||||
White | 93 (61) | 102 (66) | 101 (64) | 99 (65) | 26 (18) | 28 (19) | 30 (20) |
Black | 42 (28) | 32 (21) | 36 (23) | 33 (22) | 51 (35) | 56 (37) | 53 (36) |
Asian | 1 (1) | 1 (1) | 0 | 2 (1) | 56 (38) | 56 (37) | 56 (38) |
Other | 5 (3) | 3 (2) | 3 (2) | 2 (1) | 14 (10) | 11 (7) | 9 (6) |
BMI (kg/m2), mean (SD) | 26.5 (5.4) | 26.0 (5.1) | 26.3 (4.9) | 26.9 (5.5) | 25.8 (5.5) | 25.6 (5.4) | 25.1 (5.4) |
Duration of schizophrenia, (years), mean (SD) | 12.5 (9.7) | 12.4 (8.7) | 11.7 (9.0) | 12.4 (8.9) | 11.0 (10.2) | 11.3 (10.4) | 9.9 (8.2) |
Number of previous psychiatric hospitalizations, mean (SD) | 7.2 (9.4) | 7.3 (6.6) | 7.6 (7.2) | 7.5 (9.4) | 3.5 (4.4) | 4.8 (6.4) | 3.9 (5.2) |
Attempted suicide, n (%) | 25 (16) | 35 (23) | 29 (19) | 32 (21) | 21 (14) | 30 (20) | 20 (14) |
History of violence, n (%) | 16 (11) | 16 (10) | 13 (8) | 14 (9) | 17 (12) | 10 (7) | 14 (10) |
PANSS total score, mean (SD)a | 96.5 (9.1) | 96.1 (8.7) | 95.7 (9.4) | 95.6 (9.0) | 96.6 (9.3) | 96.3 (9.3) | 96.3 (9.0) |
CGI-S score, n (%)a | |||||||
Moderately ill | || |||| | || |||| | || |||| | || |||| | || |||| | || |||| | || |||| |
Markedly ill | || |||| | || |||| | || |||| | || |||| | || |||| | || |||| | || |||| |
Severely ill | || ||| | || |||| | || ||| | || ||| | || |||| | || |||| | || |||| |
Among the most extremely ill patients | |||||| | |||||| | |||||| | |||||| | | |||| | | ||| | | ||| |
ARIP = aripiprazole; BMI = body mass index; CAR = cariprazine; CGI-S = Clinical Global Impressions–Severity; PANSS = Positive and Negative Syndrome Scale; SD = standard deviation.
aBased on mITT population.
Source: Clinical Study Reports for RGH-MD-059 and RGH-MD-04.10
Table 14: Summary of Baseline Characteristics for Withdrawal and Negative Symptom Studies RGH-MD-06 and RGH-188-005
Characteristic | RGH-MD-06 | RGH-188-005 | |||
|---|---|---|---|---|---|
Run-in safety population | Double-blind safety population | Safety population | |||
CAR 3 mg to 9 mg N = 765 | Placebo N = 99 | CAR 3 mg to 9 mg N = 101 | CAR N = 230 | RIS N = 230 | |
Age (years), mean(SD) | 38.4 (10.4) | 37.7 (10.1) | 39.2 (10.9) | 40.2 (10.5) | 40.7 (11.2) |
Male, n (%) | 544 (71) | 70 (71) | 62 (61) | 124 (54) | 140 (61) |
Race, n (%) | |||||
White | 299 (39) | 38 (38) | 45 (45) | 221 (96) | 217 (94) |
Black | 313 (41) | 30 (30) | 31 (31) | 0 | 0 |
Asian | 149 (20) | 30 (30) | 25 (25) | 0 | 0 |
Other | 4 (1) | 1 (1) | 0 | 0 | 0 |
No reported | 0 | 0 | 0 | 9 (4) | 13 (6) |
BMI (kg/m2), mean (SD) | 26.5 (5.6) | 26.2 (5.5) | 26.4 (5.9) | 27.0 (4.9) | 26.1 (4.6) |
Duration of schizophrenia (years), mean (SD) | 12.9 (10.2) | 10.5 (9.5) | 11.9 (10.4) | 12.0 (8.1) | 13.0 (9.2) |
Number of previous psychiatric hospitalizations, mean (SD)a | 6.4 (8.8) | 3.8 (4.4) | 5.3 (6.1) | 0.3 (1.5) | 0.2 (0.5) |
Number of acute exacerbations, n (%) | |||||
< 5 | NR | NR | NR | 148 (64) | 126 (55) |
5 to 10 | NR | NR | NR | 61 (27) | 79 (34) |
11 to 15 | NR | NR | NR | 11 (5) | 20 (9) |
> 15 | NR | NR | NR | 10 (4) | 5 (2) |
Attempted suicide, n (%) | 123 (16) | 14 (14) | 12 (12) | NR | NR |
History of violence, n (%) | 70 (9) | 7 (7) | 10 (10) | NR | NR |
PANSS total score, mean (SD)b | 91.3 (10.1) | 50.5 (6.1) | 51.3 (7.2) | 76.7 (8.1) | 76.4 (8.2) |
CGI-S score, n (%)c | |||||
Normal, not at all ill | 0 | 4 (4) | 2 (2) | | ||||| | |||| |
Borderline ill | 0 | 31 (31) | 22 (22) | | ||| | | ||| |
Mildly ill | 1 (0.1) | 61 (62) | 70 (69) | || |||| | || |||| |
Moderately ill | 286 (38) | 3 (3) | 7 (7) | ||| |||| | ||| |||| |
Markedly ill | 408 (54) | 0 | 0 | || |||| | || |||| |
Severely ill | 56 (8) | 0 | 0 | | ||| | | ||| |
Among the most extremely ill patients | 0 | 0 | 0 | |||| | |||| |
BMI = body mass index; CAR = cariprazine; CGI-S = Clinical Global Impressions–Severity; NR = not reported; PANSS = Positive and Negative Syndrome Scale; RIS = risperidone; SD = standard deviation.
aFor Study RGH-188-005, the data reported are the number of psychiatric hospitalizations in the past 12 months.
bBased on mITT population.
cBased on mITT population for Study RGH-MD-06.
Source: Clinical Study Reports for RGH-MD-0611 and RGH-188-005.12
In studies RGH-MD-16, RGH-MD-04, and RGH-MD-05, the double-blind treatment period was 6 weeks in duration.
In Study RGH-MD-16, the study drug was supplied as encapsulated cariprazine 1.5 mg or 3 mg tablets, encapsulated risperidone 2 mg tablets, or encapsulated placebo, that were identical in appearance and packaging. Each patient received 2 capsules a day that provided either placebo, cariprazine 1.5 mg, 3 mg, or 4.5 mg, or risperidone 4 mg per day. The dosage of cariprazine and risperidone was increased over the first 1 to 2 days of therapy for patients in the risperidone and the cariprazine 3 mg and 4.5 mg groups, until the randomized daily dose was reached.
In Study RGH-MD-04, patients received identical-looking capsules that contained cariprazine 1.5 mg, cariprazine 3 mg, placebo, or aripiprazole 5 mg. Each patient received 2 capsules a day that provided either placebo, cariprazine 3 mg or 6 mg, or aripiprazole 10 mg daily. The initial dosage of cariprazine was increased over the first few days by 1.5 mg daily until the randomized dosage (i.e., 3 mg or 6 mg per day) was reached. There was no-dose titration period for patients assigned to aripiprazole.
In Study RGH-MD-05, patients received identical-looking capsules that contained cariprazine 1.5 mg, cariprazine 3 mg, cariprazine 6 mg, or placebo. The study used an initial flexible dosage regimen, with response assessed at week 2, after which the dosage of study drug was fixed. At the start of therapy, each patient received 1 capsule a day that provided either placebo or cariprazine 3 mg or 6 mg daily for the first 2 weeks of therapy. At the end of week 2, treatment response was assessed, and patients with an inadequate response (< 20% improvement in PANSS total score), and who did not have significant tolerability issues, received a dose increase of 1 capsule per day. Thus, for patients in the cariprazine low-dosage group, the dosage was increased to 6 mg per day, and for those in the high-dosage group, it was increased to 9 mg per day. At week 2, patients with tolerability issues or those showing an adequate response to therapy remained on the initial dosage of study drug. The dosage of cariprazine remained fixed between weeks 3 and 6. At the start of therapy, and with the any-week 2 dosage increases, the dosage of cariprazine was titrated up in 1.5 mg increments over 1 to 4 days (depending on the target dosage).
For the short-term studies, the study sites had access to a tear-off label that contained the treatment allocation for each package of study drug, which was to be opened only in case of an emergency. Patients were disqualified from continuing in the study if the randomization code was broken by the study site. The Clinical Study Report for RGH-MD-16 states that blinding was maintained for all patients.
In Study RGH-MD-06, the study drug was supplied as capsules that contained either placebo, cariprazine 1.5 mg, or cariprazine 3 mg that were identical in appearance and packaging. During the 8-week run-in phase, patients received open-label cariprazine at a flexible dosage of 3 mg, 6 mg, or 9 mg daily for the first 6 weeks, with dosage fixed for the last 2 weeks. During the run-in phase, tolerability and treatment response were assessed on day 4, and the dosage of cariprazine could be increased at the discretion of the investigator from 3 mg to 6 mg daily; starting on day 10, the dosage could be increased to 9 mg daily. The dosage could be decreased at any time during the first 6 weeks of the run-in phase if there were significant tolerability issues. No further dosage adjustments, except for a temporary 3-day drug holiday for dose-limiting AEs, were allowed after the first 6 weeks of the run-in phase. Patients who met the treatment response and tolerability inclusion criteria for the stabilization phase (Table 11) continued to receive open-label cariprazine 3 mg, 6 mg, or 9 mg for 12 weeks, based on the same fixed dosage as the end of the run-in phase. No dosage increases were allowed, but a dosage decrease, or temporary drug holiday of 3 days was allowed if there were significant tolerability issues, as judged by the investigator. Patients who could not tolerate cariprazine 3 mg daily were discontinued from the study. At week 20, patients who continued to meet the treatment response and tolerability inclusion criteria (Table 11) were randomized to receive double-blind placebo or cariprazine at the same fixed dosage as they received earlier (3 mg, 6 mg, or 9 mg daily) for a minimum of 26 weeks, maximum of 72 weeks, or until relapse.
In Study RGH-188-005, patients enrolled could have been untreated or were receiving treatment with 1 or 2 antipsychotic drugs at a maximum total daily dosage equivalent to 6 mg of risperidone (if on 1 drug) or 8 mg (if on 2 drugs). Patients remained on the same antipsychotic drug regimen during the 28-day prospective lead-in period, with no change in drug or dosage allowed. Patients were then randomized to receive double-blind cariprazine or risperidone, with the study drug up-titrated and the prior antipsychotic down-titrated during the first 2 weeks. The dosage of study drug was increased in 1.5 mg increments for cariprazine and 1 mg increments for risperidone, to the target dosage of cariprazine 4.5 mg daily and risperidone 4 mg daily by day 14. Dosages were fixed for 1 week, then, from day 21 onwards, the dosage of the double-blind study medication could be decreased at the investigator’s discretion to cariprazine or risperidone 3 mg per day, in case of poor tolerability, or increased to 6 mg per day of cariprazine or risperidone, in the case of impending psychotic deterioration. The investigator could return the dosage to the target dosage. Decreasing or increasing the dosage of the study drug from the target dosage was allowed only once for each modification during the double-blind phase. In addition, short 3-day treatment interruptions were allowed, if needed. During the first 2 weeks following randomization, the dosage of the antipsychotic medication that the patient took during the prospective lead-in period was down-titrated. The investigator had the option to extend the withdrawal of prior antipsychotic drugs to 4 weeks, if needed, to decrease the severity of symptoms associated with the withdrawal effects or to avoid an impending deterioration. The study drug was supplied as encapsulated risperidone 1 mg, 2 mg, or 3 mg, or cariprazine 1.5 mg or 3 mg, that were identical in appearance. The total duration of the double-blind treatment period was 26 weeks.
In the three 6-week trials and Study RGH-MD-06, patients were prohibited from receiving other psychotropic medications, including the following: antipsychotic drugs or neuroleptics, antidepressants (including monoamine oxidase-B inhibitors), stimulants, anticonvulsants or mood stabilizers, sedatives, hypnotics, anxiolytics, dopamine-releasing drugs or dopamine agonists, and psychotropic drugs not otherwise specified (including herbal products). Psychotropic medications were tapered and discontinued before randomization, during the washout period (up to 7 days in duration). In Study RGH-188-005, patients continued prior antipsychotic medications during the lead-in phase, and then these medications were down-titrated and discontinued over the first 2 to 4 weeks after randomization. Other psychotropic medications from the list were discontinued during the lead-in period. Patients who received prohibited psychotropic medications were withdrawn from the studies.
Electroconvulsive therapy was not allowed during studies RGH-MD-04, RGH-MD-05, and RGH-MD-06. Patients were asked to abstain from alcohol during the studies. Strong inducers and inhibitors of cytochrome P-450 (CYP) isoenzyme 3A4 were avoided due to their effects on cariprazine pharmacokinetics.
During the trials, pre-specified doses of zolpidem, zaleplon, chloral hydrate, eszopiclone, or zopiclone (RGH-MD-06 and RGH-188-005 only) were allowed for the treatment of insomnia. In addition, diphenhydramine, benztropine (or trihexyphenidyl), and propranolol were allowed to manage extrapyramidal symptoms or akathisia that emerged or worsened during the studies. In Study RGH-188-005, no medications for extrapyramidal symptoms were allowed during the lead-in period, but rescue therapy was permitted during the double-blind phase.
Rescue therapy with lorazepam was allowed to control agitation, restlessness, irritability, hostility, and insomnia during the washout period and double-blind treatment period of the 6-week trials, with maximum dosage limits that decreased over time from 6 mg to 2 mg per day. For countries where lorazepam was not available, rescue therapy with oxazepam and diazepam, at pre-specified doses, was allowed. Lorazepam (or alternatives) was also allowed during the run-in phase of Study RGH-MD-06 and after randomization in Study RGH-188-005 during the titration phase, with a maximum dosage of 2 mg per day thereafter.
A list of efficacy end points identified in the CADTH review protocol that were assessed in the clinical trials included in this review is provided in Table 15. These end points are further summarized in this section. A detailed discussion and critical appraisal of the outcome measures are provided in Appendix 4.
The primary outcome in the 6-week trials was the change from baseline in the PANSS total score, with the change from baseline in the CGI-S as the secondary outcome. Time to relapse was the primary outcome in Study RGH-MD-06. In Study RGH-188-005, the primary outcome was the change from baseline to week 26 in the PANSS factor score for negative symptoms, and the secondary outcome was the change from baseline in the PSP score. According to the Clinical Study Reports, the outcome assessments were conducted by experienced raters who met the training requirements for each instrument.
Table 15: Summary of Outcomes of Interest Identified in the CADTH Review Protocol
Outcome measure | RGH-MD-16 | RGH-MD-04 | RGH-MD-05 | RGH-MD-06 | RGH-188-005 |
|---|---|---|---|---|---|
PANSS total score | Primary | Primary | Primary | Other | Other |
CGI-S | Secondary | Secondary | Secondary | Other | Other |
Time to relapse | NA | NA | NA | Primary | NA |
PANSS factor score for negative symptoms | NA | NA | Other | Other | Primary |
PSP total score | NA | NA | NA | Other | Secondary |
NSA-16 | Other | Other | Other | Other | NA |
CGI-I | Other | Other | Other | Other | Other |
PANSS positive subscale score | Other | Other | Other | Other | Other |
PANSS negative subscale score | Other | Other | Other | Other | Other |
PANSS total score responder rate (% with ≥ 30% decrease in total score) | Other | Other | Other | Other | NA |
PANSS factor score for negative symptoms responder rate (% with ≥ 20% decrease in factor score) | NA | NA | NA | NA | Other |
Schizophrenia Quality of Life Scale Revision 4 (total score, vitality score, and psychosocial score) | NA | Other | Other | NA | NA |
CGI-I = Clinical Global Impressions–Improvement; CGI-S = Clinical Global Impressions–Severity; NA = not applicable; NSA-16 = 16-item Negative Symptom Assessment; PANSS = Positive and Negative Syndrome Scale; PSP = Personal and Social Performance Scale.
Source: Clinical Study Reports for RGH-MD-16,8 RGH-MD-05,9 RGH-MD-04,10 RGH-MD-06,11 and RGH-188-005.12
The PANSS is a 30-item rating scale that assesses the presence and severity of psychopathology. It consists of 3 subscales (positive symptoms, negative symptoms, and general psychopathology), as well as a total score. The PANSS is based on a structured clinical interview, with each item scored on a 7-point scale (1 = absent to 7 = extreme). The positive and negative subscale scores range from 7 to 49, and the total score ranges from 30 to 210, with higher scores indicating more severe symptoms or psychopathology.
The 7-item PANSS factor score for negative symptoms includes 5 items from the negative subscale and 2 items from the general psychopathology subscale and is scored from 7 to 49, with higher scores representing more severe symptoms. Table 16 lists the items included in PANSS positive, negative, and factor score for negative symptoms subscales.
Appendix 4 outlines the available data on the validity and reliability of the PANSS total and subscale scores. No data were available on responsiveness. The MID is unclear and may depend on the baseline severity. However, at least a 20% decrease in the factor score for negative symptoms or the total score, or at least a 15-point reduction in the total score, may be associated with clinical improvement.65-70 According to the EMA, a responder threshold of 30% reduction on the total PANSS score from baseline is considered clinically relevant in short-term clinical trials.71
Table 16: Items in the PANSS Positive, Negative, and Factor Score for Negative Symptoms
PANSS score | Items |
|---|---|
Positive | P1 = Delusions P2 = Conceptual disorganization P3 = Hallucinatory behaviour P4 = Excitement P5 = Grandiosity P6 = Suspiciousness and persecution P7 = Hostility |
Negative | N1 = Blunted affect N2 = Emotional withdrawal N3 = Poor rapport N4 = Passive and apathetic social withdrawal N5 = Difficulty in abstract thinking N6 = Lack of spontaneity and flow of conversation N7 = Stereotyped thinking |
Factor score for negative symptoms | N1 = Blunted affect N2 = Emotional withdrawal N3 = Poor rapport N4 = Passive and apathetic social withdrawal N6 = Lack of spontaneity and flow of conversation G7 = Motor retardation G16 = Active social avoidance |
PANSS = Positive and Negative Syndrome Scale.
Source: Clinical Study Report for Study RGH-MD-16.8
The CGI-S measures the overall severity of mental disorders at the time of the clinician’s assessment, and the Clinical Global Impressions–Improvement (CGI-I) measures the change from baseline in the overall severity of illness, each based on a 7-point scale (Table 17). There is limited information on the validity and reliability of these measures in patients with schizophrenia. A 1-point change has been used as a predefined measure of clinical improvement or criteria for response to antipsychotic drug treatment in a number of clinical trials.67-69
Table 17: Descriptions and Scoring for the CGI-S and CGI-I
Score | CGI-S description | CGI-I description |
|---|---|---|
1 | Normal, not at all ill | Very much improved |
2 | Borderline ill | Much improved |
3 | Mildly ill | Minimally improved |
4 | Moderately ill | No change |
5 | Markedly ill | Minimally worse |
6 | Severely ill | Much worse |
7 | Among the most extremely ill patients | Very much worse |
CGI-I = Clinical Global Impressions–Improvement; CGI-S = Clinical Global Impressions–Severity.
Source: Clinical Study Report for Study RGH-MD-16.8
The primary efficacy parameter in Study RGH-MD-06 was the time to first relapse during the double-blind period, defined as the number of days from the randomization date to the relapse date. Relapse was defined as meeting 1 or more of the following criteria:
psychiatric hospitalization due to worsening of the patient’s underlying condition
increase in PANSS total score by 30% or more for patients who scored 50 or higher at randomization or a 10-point or more increase for patients who scored less than 50 at randomization
increase from the end of the stabilization period in CGI-S score by 2 or more points
deliberate self-injury or aggressive or violent behaviour
suicidal or homicidal ideation that was clinically significant, as judged by the investigator
score of greater than 4 on 1 or more of the following PANSS items: P1 (delusions), P2 (conceptual disorganization), P3 (hallucinatory behaviour), P6 (suspiciousness and persecution), P7 (hostility), G8 (uncooperativeness) or G14 (poor impulse control).
Changes in the PANSS or CGI-S scores were confirmed at a repeat visit within 7 days. Patients who did not meet the relapse criteria were censored at the time of study completion or discontinuation from the study.
The PSP is a single-item, clinician-rated scale that assesses the presence and level of difficulties in personal and social functioning in patients with schizophrenia over the previous month in 4 main areas: socially useful activities, including work; personal and social relationships; self-care; and disturbing and aggressive behaviours.72 The PSP is scored from 1 to 100, with a higher score indicating higher personal and social functioning. A between-group difference of 7 to 10 points has been reported in the literature as representing an MID.68,69
The SQLS-R4 is a 33-item scale with 2 domains (psychosocial, cognition and vitality) that measure HRQoL in individuals with schizophrenia. The items are scored on a 5-point scale (never to always), with scoring transformed to range from 0 to 100 for both the total and subscale scores and with higher scores indicating relatively worse quality of life. No information on the MID was identified for the SQLS-R4.
The 16-item Negative Symptom Assessment (NSA-16) is a 16-item scale that examines the presence, severity, and range of negative symptoms associated with schizophrenia. It includes 5 domains: communication, emotion and affect, social involvement, motivation, and retardation. Each item is rated on a 6-point scale, and the total score ranges from 16 to 96, with higher scores indicating more severe symptoms. There is evidence of construct validity in patients with schizophrenia, but the MID is unclear.73
An AE was defined as any untoward medical occurrence that did not necessarily have a causal relationship with the study drug reported during treatment or up to 30 days after the last dose of study drug. SAEs included any death, life-threatening adverse drug experience, inpatient hospitalization or prolongation of hospitalization, persistent or significant disability, congenital anomaly or birth defect, or any event that required medical intervention to prevent 1 of the outcomes listed in the definition.
Suicidal ideation or behaviour was documented using the C-SSRS.
The statistical analyses conducted in the RCTs are summarized in Table 18.
Table 18: Statistical Analysis of Efficacy End Points
End point | Statistical model | Adjustment factors | Sensitivity analyses |
|---|---|---|---|
RGH-MD-16 | |||
Change from baseline to week 6 in the PANSS total score | ANCOVA (LOCF) for mITT population | Pooled study centre Baseline value | ANCOVA (OC) MMRM (OC) |
Change from baseline to week 6 in:
| ANCOVA (LOCF) for mITT population | Pooled study centre Baseline value | NR |
CGI-I score at week 6 | ANCOVA (LOCF) for mITT population | Pooled study centre Baseline valuea | NR |
PANSS responder (≥ 30% improvement in total score at week 6 vs. baseline) | Logistic regression for mITT population (LOCF) | Baseline value | NR |
RGH-MD-04 and RGH-MD-05 | |||
Change from baseline to week 6 in the PANSS total score | MMRM for mITT population | Pooled study centre Visit Treatment-by-visit interaction Baseline value Baseline value-by-visit interaction | Pattern-mixture model ANCOVA (LOCF) |
Change from baseline to week 6 in:
| MMRM for mITT population | Same as above | NR |
CGI-I score at week 6 | MMRM for mITT population | Same as abovea | NR |
Change from baseline to week 6 in SQLS-R4 total score | ANCOVA (LOCF) for mITT population | Pooled study centre Baseline value | NR |
PANSS total score responder (≥ 30% improvement in total score at week 6 vs. baseline) | Logistic regression for mITT population (LOCF) | Baseline value | NR |
RGH-MD-06 | |||
Time to relapse | Log-rank test, Cox proportional hazards model for DB mITT population | None | Reference-based controlled imputation (post hoc) |
Change from baseline to each post-baseline visit:
| Descriptive statistics (LOCF and OC) for the OL and DB mITT population | None | NR |
CGI-I score at end point PANSS total score responder (≥ 30% improvement in total score at end point vs. baseline) | Descriptive statistics (LOCF and OC) for the OL and DB mITT population | None | NR |
RGH-188-005 | |||
Change from baseline to week 26 in PANSS factor score for negative symptoms | MMRM for mITT population | Pooled study centre Visit Treatment-by-visit interaction Baseline value Baseline value-by-visit interaction | ANCOVA (LOCF) Pattern-mixture model (all data, and excluding early termination assessments) |
Change from baseline to week 26 in PSP score | MMRM for mITT populationb | Same as above | ANCOVA pattern-mixture model ANCOVA (LOCF) |
Change from baseline to each post-baseline visit:
| MMRM for mITT population | Same as above | NR |
CGI-I score at end point | MMRM for mITT population | Same as abovea | NR |
PANSS factor score for negative symptoms responder (≥ 20% improvement in factor score for negative symptoms at week 26 vs. baseline) | Logistic regression for mITT population (LOCF) | Pooled study centre Baseline value | NR |
ANCOVA = analysis of covariance; CGI-I = Clinical Global Impressions–Improvement; CGI-S = Clinical Global Impressions–Severity; DB = double-blind; LOCF = last observation carried forward; mITT = modified intention-to-treat; MMRM = mixed-effects model for repeated measures; NR = not reported; NSA-16 = 16-item Negative Symptom Assessment; OC = observed case; OL = open-label; PANSS = Positive and Negative Syndrome Scale; PSP = Personal and Social Performance Scale; SQLS-R4 = Schizophrenia Quality of Life Revision 4.
aFor analysis of CGI-I, the baseline CGI-S value was included in the model.
bThis outcome was planned to be analyzed using a MMRM model in the statistical plan, but data were reported based on an ANCOVA mixed-effects model using observed cases data (no imputation for missing data).
Source: Clinical Study Reports for RGH-MD-16,8 RGH-MD-05,9 RGH-MD-04,10 RGH-MD-06,11 and RGH-188-005.12
In Study RGH-MD-16, the change from baseline to week 6 in the PANSS total score and other continuous outcomes were analyzed using an ANCOVA model that included study centre and the baseline value as covariates. LOCF was used to impute missing post-baseline outcome values. A sequential multiple-comparison procedure was used to control the overall type I error for the 3 doses of cariprazine. In step 1, the average effect of the 3.0 mg and 4.5 mg daily dosages was compared with that of placebo. If the global test was significant at the 2-sided significance level of 0.05, then step 2 was performed; otherwise, the analysis was stopped. For step 2, each of the 3.0 mg and 4.5 mg dosage groups were compared with placebo. If both tests were statistically significant, then step 3 was performed; otherwise, the analysis was stopped. In step 3, the cariprazine 1.5 mg dosage group was compared with placebo at the 2-sided significance level of 0.05. A similar 3-step closed testing procedure was used for the inferential testing of the secondary outcome (CGI-S), only if the results of the primary outcome for all 3 comparisons were significant at the 0.05 level. There was no control of type I error for the comparison between risperidone and placebo for the primary or secondary outcomes, or for other efficacy outcomes reported.
Based on enrolment of 135 patients in each of the treatment groups, Study RGH-MD-16 was estimated to have 80% power to detect an effect size of 0.4 for cariprazine and placebo (adjusting for multiple comparisons of the 3 cariprazine doses) for the change from baseline in the PANSS total score. No citations were provided to support the assumed effect size used in the power calculations, and it is unclear if losses to follow-up were considered in the calculations.
Study RGH-MD-04 and RGH-MD-05 used similar methods to conduct the statistical analyses. The primary outcome of change from baseline in the PANSS total score was analyzed using an MMRM that included study centre, visit, treatment-by-visit interaction, baseline value, and baseline value-by-visit interaction terms. MMRM models were run based on observed case data, with no imputation for missing data, based on the assumption that patient data are missing at random. Sensitivity analyses that used a pattern-mixture model or ANCOVA with LOCF were run to explore alternative assumptions for missing data. The pattern-mixture model assumes that the probability of dropout at a specific visit depends on the observed value and the possibly missing value up to that visit, but not future values beyond that visit. Secondary and other continuous outcomes were analyzed using the same MMRM model or ANCOVA (LOCF) models, and responder analyses were run using logistic regression models (Table 18). All statistical tests were 2-sided with an alpha level of 0.05.
Studies RGH-MD-04 and RGH-MD-05 used a matched parallel gatekeeping procedure to control the overall type I error rate. In the first step, each cariprazine dosage group was compared with placebo for the change from baseline in PANSS total score. If at least 1 dosage group showed P < 0.05, then testing of the secondary hypothesis proceeded, and each cariprazine dosage group was compared with placebo for the change from baseline in the CGI-S score. Significance for a given dosage group could only be claimed for the CGI-S if the primary null hypothesis was rejected (i.e., PANSS total score was statistically significant for that dose group). There was no control of multiplicity for other comparisons (e.g., aripiprazole versus placebo) or outcomes.
Studies RGH-MD-04 and RGH-MD-05 were estimated to have 88% power to detect a difference between cariprazine and placebo in the PANSS total score, based on 150 patients per group and adjusting for multiplicity for the 2 dosage groups and 2 efficacy parameters. These calculations were based on an estimated effect size of 0.42 for the primary outcome, 2-sided significance level of 5%, a correlation coefficient of within-patient assessments of 0.7, and a 35% withdrawal rate. No citations were listed to support the assumptions used in the power calculations.
In the withdrawal design study, RGH-MD-06, the primary outcome was the time to relapse for cariprazine versus placebo among patients who demonstrated adequate response and tolerability to cariprazine during the run-in and stabilization periods. Between-group differences were tested based on a log-rank test with, the HR and 95% CI based on an unadjusted Cox proportional hazards model. Patients who did not experience a relapse were censored at their early withdrawal date or the study termination date. No secondary outcomes were defined in the study, and all other efficacy outcomes were reported descriptively, with no between-group comparisons estimated.
The sample size of Study RGH-MD-06 assumed a 46-week accrual period and a 26-week double-blind treatment period; thus, the maximum follow-up period was 72 weeks. An HR of 0.48 was assumed for the time to relapse, based on a 26-week cumulative relapse rate of 25% and 45% for the cariprazine and placebo groups, respectively, and an early termination rate (for reasons other than relapse) of 20%. With a total of 80 relapse events observed, the study would have 90% power to detect a difference between cariprazine and placebo using a 2-tailed log-rank test at a 5% significance level. Based on these calculations, 180 patients would need to be randomized in the double-blind phase. To achieve this sample size, an estimated 900 patients were planned to be enrolled in the study, assuming 50% of patients would complete the run-in phase and 40% would complete the stabilization phase. No citations were listed to support the assumptions used in the power calculations.
The primary outcome of Study RGH-188-005 was the change from baseline to week 26 in the PANSS factor score for negative symptoms, which was analyzed using an MMRM model that included study centre, visit, treatment-by-visit interaction, baseline value, and baseline value-by-visit interaction terms. Sensitivity analyses were run using a pattern-mixture model and ANCOVA (LOCF) to examine the impact of different assumptions for missing data. A similar model was used for the secondary outcome (change from baseline in the PSP score). The secondary outcome was formally tested only if the primary outcome was statistically significant. There was no control of multiplicity for any other outcomes reported.
With a planned sample size of 210 patients per treatment group, Study RGH-188-005 had an estimated power of 90% to detect an effect size of 0.25 in the PANSS factor score for negative symptoms at a 2-sided significance level of 5%. The power calculations assumed a treatment difference of 2.25 points and a pooled SD of 9 points, a correlation coefficient of 0.2 between repeated measurements, and 10% attrition rate. Data sources for the assumptions used in the power calculations were not listed in the Clinical Study Report.
With regards to subgroups, Studies RGH-MD-16 and RGH-MD-06 did not analyze any subgroups, and the other 3 studies did not report data for any subgroups of interest that were listed in the protocol of this review.
In studies RGH-MD-16, RGH-MD-04, and RGH-MD-05, and RGH-188-005, the safety population included all randomized patients who received at least 1 dose of study drug. The mITT population included all randomized patients who received at least 1 dose of study drug and had at least 1 post-baseline assessment of the primary efficacy outcome.
Study RGH-MD-06 included the following populations:
run-in safety population: all patients who took at least 1 dose of open-label cariprazine during the run-in phase
stabilization safety population: all patients who took at least 1 dose of open-label cariprazine during the stabilization phase
open-label mITT population: all patients in the run-in safety population who had at least 1 post-baseline assessment of the PANSS during the open-label phase of the study
randomized population: all patients in the stabilization safety population who were randomized to a treatment group during the double-blind phase of the study
double-blind safety population: all patients in the randomized population who took at least 1 dose of double-blind study drug
double-blind mITT population: all patients in the double-blind safety population who had at least 1 post-randomization assessment of PANSS or CGI-S during the double-blind phase of the study.
Across the 6-week trials, 67% to 74% of patients screened were randomized to placebo or active treatment groups. The frequency of withdrawals ranged from 38% to 48% in the placebo groups, 33% to 42% in the cariprazine groups, and 25% to 28% in the active control groups. AEs, insufficient therapeutic response, and withdrawal of consent were the most commonly reported reasons for withdrawal. The frequency of withdrawals was generally similar across groups within studies, except for Study RGH-MD-16, in which 48% in the placebo group withdrew versus 28% to 38% in the active treatment groups (risperidone or cariprazine), and Study RGH-MD-04, in which 25% withdrew from the aripiprazole group versus 33% to 38% in the cariprazine groups and 38% in the placebo group.
In Study RGH-MD-05, 1 centre in the US (N = 6) and 1 in India (N = 6) were excluded from the analyses due to violations of good clinical practice in study conduct. Of these patients, 8 patients completed the study and 4 withdrew early. Sensitivity analyses that included these patients showed results that were similar to the analysis that excluded these centres. One patient was enrolled in the study twice. The second enrolment was excluded from the analysis (patient had received placebo for 7 days).
In the relapse prevention study, 67% of patients screened entered the run-in phase and started open-label cariprazine (N = 765). During the run-in phase, 45% of patients withdrew, 13% discontinued during the stabilization phase, and another 15% opted to not continue into the next phase of the trial. Thus, 200 patients (26%) of the 765 who started the trial were randomized. During the run-in phase, the most common reasons for discontinuation were withdrawal of consent (15%), AEs (12%), and insufficient therapeutic response (11%). In the stabilization phase, the most common reason for withdrawal was the randomization limits had been met (7%) and withdrawal of consent (5%). During the double-blind phase, 16% and 18% completed the study, 48% and 25% had a relapse, and 36% and 57% discontinued from the study in the placebo and cariprazine groups, respectively. Withdrawal of consent accounted for 10% and 15% of discontinuations, and other reasons were listed for 11% and 27% of placebo- and cariprazine-treated patients. The Clinical Study Report states the “nearly all” other reasons were because the last randomized patient had completed at least 26 weeks of treatment and the study was stopped.
In the predominant negative symptom Study RGH-188-005, 461 patients (87%) of the 533 screened were randomized. In both the cariprazine and risperidone groups, 23% of patients discontinued the study, primarily due to AEs (10% and 11%), or withdrawal of consent (7% and 7%).
Table 19: Patient Disposition for Acute Schizophrenia Study RGH-MD-16
Disposition | Placebo | CAR 1.5 mg | CAR 3 mg | CAR 4.5 mg | RIS 4 mg | ||||
|---|---|---|---|---|---|---|---|---|---|
Screened, N | 1,011 | ||||||||
Randomized, N (%) | 732 (72)a | ||||||||
Randomized per group, n | 151 | 145 | 147 | 148 | 141 | ||||
Did not receive study drug, N (%) | 0 | 0 | 1 (1) | 1 (1) | 1 (1) | ||||
Discontinued from study, N (%) | 72 (48) | 55 (38) | 50 (34) | 49 (33) | 39 (28) | ||||
Reason for study discontinuation, N (%) | |||||||||
Adverse events | 22 (15) | 14 (10) | 8 (6) | 12 (8) | 13 (9) | ||||
Insufficient therapeutic response | 33 (22) | 18 (12) | 17 (12) | 15 (10) | 10 (7) | ||||
Protocol violation | 1 (1) | 2 (1) | 1 (1) | 3 (2) | 1 (1) | ||||
Withdrawal of consent | 14 (9) | 18 (12) | 22 (15) | 16 (11) | 15 (11) | ||||
Lost to follow-up | 0 | 1 (1) | 2 (1) | 0 | 0 | ||||
Other | 2 (1) | 2 (1) | 0 | 3 (2) | 0 | ||||
mITT, N (%) | 148 (98) | 140 (97) | 140 (95) | 145 (98) | 138 (98) | ||||
Safety, N (%) | 151 (100) | 145 (100) | 146 (99) | 147 (99) | 140 (99) | ||||
CAR = cariprazine; mITT = modified intention-to-treat; RIS = risperidone.
aOf the 279 patients who failed screening, the reasons for exclusion were: patient did not meet eligibility criteria (n = 221), withdrawal of consent (n = 47), discontinued due to adverse events (n = 6), other (n = 5).
Source: Clinical Study Report for RGH-MD-16.8
Table 20: Patient Disposition for Acute Schizophrenia Studies RGH-MD-04 and RGH-MD-05
Disposition | RGH-MD-04 | RGH-MD-05 | |||||
|---|---|---|---|---|---|---|---|
Placebo | CAR 3 mg | CAR 6 mg | ARIP 10 mg | Placebo | CAR 3 to 6 mg | CAR 6 to 9 mg | |
Screened, N | 834 | 664 | |||||
Randomized, N (%) | 617 (74)a | 446 (67)b | |||||
Randomized per group, n | 153 | 155 | 157 | 152 | 147 | 151 | 148 |
Did not receive study drug, N (%) | 0 | 0 | 0 | 0 | 0 | 0 | 0 |
Discontinued from study, N (%) | 58 (38) | 51 (33) | 60 (38) | 38 (25) | 59 (40) | 55 (36) | 62 (42) |
Reason for study discontinuation, N (%) | |||||||
Did not meet inclusion criteria | 1 (1) | 0 | 0 | 0 | 1 (1) | 1 (1) | 1 (1) |
Adverse events | 17 (11) | 15 (10) | 20 (13) | 14 (9) | 13 (9) | 14 (9) | 13 (9) |
Insufficient therapeutic response | 20 (13) | 15 (10) | 14 (9) | 8 (5) | 26 (18) | 12 (8) | 13 (9) |
Protocol violation | 2 (1) | 0 | 0 | 0 | 1 (1) | 2 (1) | 2 (1) |
Withdrawal of consent | 17 (11) | 19 (12) | 25 (16) | 15 (10) | 16 (11) | 25 (17) | 32 (22) |
Lost to follow-up | 1 (1) | 2 (1) | 1 (1) | 1 (1) | 2 (1) | 0 | 1 (1) |
Other | 0 | 0 | 0 | 0 | 0 | 1 (1) | 0 |
mITT, N (%) | 149 (97) | 151 (97) | 154 (98) | 150 (99) | 145 (99) | 147 (97) | 147 (99) |
Safety, N (%) | 153 (100) | 155 (100) | 157 (100) | 152 (100) | 147 (100) | 151 (100) | 148 (100) |
ARIP = aripiprazole; CAR = cariprazine; mITT = modified intention-to-treat.
aOf the 217 patients who failed screening in Study RGH-MD-04, the reason for exclusion was: did not meet eligibility criteria (n = 185), withdrawal of consent (n = 22), discontinued due to adverse events (n = 2), protocol violation (n = 2), other (n = 6).
bA total of 218 patients were screened but were not randomized in Study RGH-MD-05 because they did not meet the eligibility criteria (n = 171), they withdrew consent (n = 35), they had an adverse event (n = 3), they had a protocol violation (n = 1), or other reason (n = 8).
Source: Clinical Study Reports for RGH-MD-059 and RGH-MD-04.10
Table 21: Patient Disposition for Withdrawal Design Study RGH-MD-06
Disposition | Placebo | Cariprazine | |
|---|---|---|---|
Screened, N | 1,149 | ||
Entered run-in period, N (% of screened) | 765 (67)a | ||
Completed run-in but did not enter stabilization period, N (% entered run-in) | 54 (7) | ||
Discontinued run-in, N (% entered run-in) | 347 (45) | ||
Reason for discontinuation or not entering stabilization period, n (%) | |||
Adverse event | 90 (12) | ||
Insufficient therapeutic response | 85 (11) | ||
Protocol violation | 29 (4) | ||
Withdrawal of consent | 118 (15) | ||
Lost to follow-up | 37 (5) | ||
Other | 42 (5) | ||
Entered stabilization period, N (% entered run-in) | 364 (48) | ||
Completed stabilization period but did not enter double-blind period, N (% entered run-in) | 64 (8) | ||
Discontinued stabilization period, N (% entered run-in) | 100 (13) | ||
Reason for discontinuation or not entering double-blind study period, n (%) | |||
Adverse event | 9 (1) | ||
Insufficient therapeutic response | 9 (1) | ||
Protocol violation | 16 (2) | ||
Withdrawal of consent | 42 (5) | ||
Lost to follow-up | 10 (1) | ||
Randomization limits had been met | 55 (7) | ||
Other | 23 (1) | ||
Randomized, N (% entered run-in) | 200 (26) | ||
Randomized per group, n | 99 | 101 | |
Completed double-blind study period, N (%) | 16 (16) | 18 (18) | |
Relapse, N (%) | 47 (48) | 25 (25) | |
Discontinued double-blind study period, N (%) | 36 (36) | 58 (57) | |
Reason for discontinuation, N (%) | |||
Adverse events | 5 (5) | 6 (6) | |
Protocol violation | 4 (4) | 5 (5) | |
Withdrawal of consent | 10 (10) | 15 (15) | |
Lost to follow-up | 6 (6) | 5 (5) | |
Otherb | 11 (11) | 27 (27) | |
Run-in safety population, N | 765 | ||
Stabilization safety population, N | 364 | ||
Double-blind mITT, N (%) | 99 (100) | 101 (100) | |
Double-blind safety, N (%) | 99 (100) | 101 (100) | |
mITT = modified intention-to-treat.
aOf the 384 patients who were screened but not enrolled, the most common reason for exclusion was patient did not meet study criteria (n = 339), withdrawal of consent (n = 40), adverse event (n = 1), or other (n = 4).
bThe Clinical Study Report states “Nearly all “other reasons” for discontinuation were because the last randomized patient had completed at least 26 weeks of double-blind treatment, thus, per-protocol, double-blind treatment for all active patients was stopped.”
Source: Clinical Study Report for RGH-MD-06.11
Table 22: Patient Disposition for Predominant Negative Symptom Study RGH-188-005
Disposition | Cariprazine | Risperidone |
|---|---|---|
Screened, N | 533 | |
Randomized, N (%) | 461 (87)a | |
Randomized per group, n | 230 | 231 |
Discontinued study, N (%) | 52 (23) | 52 (23) |
Reason for discontinuation, n (%) | ||
Adverse event | 22 (10) | 25 (11) |
Withdrawal of consent | 15 (7) | 15 (7) |
Nonadherence | 3 (1) | 2 (1) |
Insufficient therapeutic response | 2 (1) | 2 (1) |
Protocol violation | 3 (1) | 0 |
Lost to follow-up | 2 (1) | 1 (0.4) |
Other | 5 (2) | 7 (3) |
mITT, N (%) | 227 (99) | 229 (99) |
Safety, N (%) | 230 (100) | 230 (99.6) |
mITT = modified intention-to-treat.
aThere were 72 patients screened but not randomized. The most common reasons were patient did not meet study criteria (n = 57), withdrawal of consent (n = 14), and lost to follow-up (n = 1).
Source: Clinical Study Report for RGH-188-005.12
In the 6-week acute schizophrenia trials, the treatment duration for placebo and active treatment groups was generally similar between groups and ranged from 30.5 days (SD = 13.8) to 36.4 days (SD = 11.8) (Table 23).
In Study RGH-MD-05, the overall modal daily dosage for patients in the cariprazine 3 mg to 6 mg group was 3 mg for 57 patients (38%) and 6 mg for 93 patients (62%) (1 patient received 1.5 mg daily). For those in the cariprazine 6 mg to 9 mg group, the modal dosage was 6 mg for 58 patients (39%) and 9 mg for 84 patients (57%) (6 patients [4%] received a dosage of 1.5 mg or 3 mg per day).
Approximately half of patients in Studies RGH-MD-16 and RGH-MD-04 received rescue therapy with benzodiazepines, whereas, in Study RGH-MD-05, at least 80% of patients required rescue therapy.
Table 23: Treatment Exposure for Acute Schizophrenia Studies RGH-MD-16, RGH-MD-04, and RGH-MD-05
Study and treatment group | Total N | Study drug duration days, mean (SD) | Study drug duration (days), median (range) | Patients who received rescue lorazepam, n (%) | Patients who received rescue diazepam or oxazepam, n (%) | Patients who received anti-Parkinson drugs, n (%) |
|---|---|---|---|---|---|---|
RGH-MD-16 (safety population) | ||||||
Placebo | 151 | 30.5 (13.8) | || || || ||| | || |||| | | ||| | 26 (17) |
CAR 1.5 mg | 145 | 33.3 (13.4) | || || || ||| | || |||| | | ||| | 28 (19) |
CAR 3 mg | 146 | 33.9 (12.9) | || || || ||| | || |||| | | ||| | 29 (20) |
CAR 4.5 mg | 147 | 34.0 (13.3) | || || || ||| | || |||| | | ||| | 36 (25) |
RIS 4 mg | 140 | 35.0 (12.8) | || || || ||| | || |||| | | ||| | 40 (29) |
RGH-MD-04 (safety population) | ||||||
Placebo | 153 | 33.4 (12.8) | || || || ||| | || |||| | || ||| | | ||| |
CAR 3 mg | 155 | 33.8 (13.5) | || || || ||| | || |||| | || ||| | || ||| |
CAR 6 mg | 157 | 33.3 (12.8) | || || || ||| | || |||| | || ||| | || ||| |
ARIP 10 mg | 152 | 36.4 (11.8) | || || || ||| | || |||| | || ||| | || ||| |
RGH-MD-05 (safety population) | ||||||
Placebo | 147 | 32.1 (13.9) | || || || ||| | 118 (80) | | ||| | 4 (3) |
CAR 3 to 6 mg | 151 | 33.2 (13.3) | || || || ||| | 124 (82) | | ||| | 24 (16) |
CAR 6 to 9 mg | 148 | 32.1 (13.6) | || || || ||| | 121 (82) | | ||| | 35 (24) |
ARIP = aripiprazole; CAR = cariprazine; RIS = risperidone; SD = standard deviation.
Source: Clinical Study Reports for RGH-MD-16,8 RGH-MD-05,9 and RGH-MD-04.10
For the withdrawal design study (RGH-MD-06), the mean duration of treatment was 75.7 days (SD = 54.2) in the open-label cariprazine phase, and 205.9 days (SD = 176.7) in the placebo group and 257 days (SD = 184.0) in the cariprazine group (Table 24) in the double-blind phase. The final daily dosage of cariprazine in the double-blind phase was 3 mg for 14% of patients, 6 mg for 37%, and 9 mg for 50% of patients.
In Study RGH-MD-06, 193 patients (25%) received lorazepam and 22 patients (2.9%) received another benzodiazepine as rescue medication during the open-label treatment period. In the double-blind period, 8 patients (8%) in the placebo group and 6 (6%) in the cariprazine group received rescue treatment with a benzodiazepine. The proportion of patients who received rescue therapy for extrapyramidal adverse effects or insomnia was similar between treatment groups in the double-blind phase.
Table 24: Treatment Exposure for Withdrawal Design Study RGH-MD-06
Study and treatment group | Total N | Study drug duration (days), mean (SD) | Study drug duration (days), median (range) | Final daily dosage, n (%) | ||
|---|---|---|---|---|---|---|
Low dosage | Middle dosage | High dosage | ||||
Open-label safety population | ||||||
CAR 3 mg, 6 mg, 9 mga | 765 | 75.7 (54.2) | || || || |||| | ||| |||| | 230 (30) | ||| |||| |
Double-blind safety population | ||||||
Placebo | 99 | 205.9 (176.7) | ||| || || |||| | NA | NA | NA |
CAR 3 mg, 6 mg, 9 mg | 101 | 257 (184.0) | ||| || || |||| | 14 (14) | 37 (37) | 50 (50) |
CAR = cariprazine; NA = not applicable; SD = standard deviation.
aFinal dosage in a total of 15 patients was either 1.5 mg, 4.5 mg, and 90 mg (an overdose in 1 patient).
Source: Clinical Study Report for RGH-MD-06.11
In the predominant negative symptom trial RGH-188-005, most patients (91%) were receiving a psycholeptic drug before enrolment, which was titrated down over a median 15 days (range 1 to 29). The mean study drug duration was similar between groups (cariprazine 155.0 days [SD = 53.6], risperidone 157.8 days [SD = 51.6]). Most patients received the target dose of cariprazine 4.5 mg daily (|||||) and risperidone 4 mg daily (|||||) (Table 25).
The Clinical Study Report for Study RGH-188-005 states that the use of rescue therapy for insomnia, treatment-emergent extrapyramidal adverse effects, and agitation was generally low during the trial, with no notable differences between treatment groups.
Table 25: Treatment Exposure for Predominant Negative Symptom Study RGH-188-005 (Safety Population)
Study and treatment group | Total N | Study drug duration (days), mean (SD) | Study drug duration (days), median (range) | Final daily dosage, n (%) | ||
|---|---|---|---|---|---|---|
Low dosage | Target dosage | High dosage | ||||
CAR 3 mg, 4.5 mg, or 6 mg | 230 | 155.0 (53.6) | 182 (1 to 190) | | ||| | ||| |||| | || ||| |
RIS 3 mg, 4 mg, or 6 mg | 230 | 157.8 (51.6) | 182 (4 to 189) | || ||| | ||| |||| | | ||| |
CAR = cariprazine; RIS = risperidone; SD = standard deviation.
Source: Clinical Study Report for RGH-188-005.12
Only those efficacy outcomes and analyses of subgroups identified in the review protocol are reported in this section. Refer to Appendix 3 for supplementary efficacy data.
None of the included studies analyzed data on psychiatric hospitalization or persistence with therapy as an efficacy parameter. The limited information on hospitalizations has been summarized in this section for the acute and relapse studies. Refer to the Disposition section for a summary of premature study discontinuation and to the Harms section for study drug discontinuation due to AEs.
The primary outcome in the 3 acute schizophrenia trials was the change from baseline to week 6 in the PANSS total score for cariprazine versus placebo.
All the active and placebo treatment groups showed an improvement in the mean PANSS total score at week 6. The primary efficacy objective was met in all 3 studies, with all cariprazine dosage groups (1.5 mg to 9 mg daily) showing statistically significant mean differences versus placebo. The LS mean differences versus placebo ranged from –6.8 (95% CI, –11.3 to –2.4; P = 0.003) for the cariprazine 3 to 6 mg group in RGH-MD-05, to –10.4 (95% CI, –14.6 to –6.2; P < 0.0001) for the cariprazine 4.5 mg group in RGH-MD-16 (Table 26).
The active control groups in Studies RGH-MD-16 and RGH-MD-04 also showed differences that favoured risperidone and aripiprazole versus placebo in the change from baseline in the PANSS total score, but these analyses were not part of the fixed testing procedure to control the type I error. No statistical testing was performed comparing cariprazine to active control groups.
The proportion of patients with a 30% or greater improvement in the PANSS total score was higher for the cariprazine 1.5 mg, 3 mg, and 4.5 mg groups (31.4%, 35.7%, and 35.9%, respectively) and the risperidone group (43.5%) compared with the placebo group (18.9%) in Study RGH-MD-16 (all P < 0.05). In Study RGH-MD-04, the proportion of responders was higher for cariprazine 6 mg (31.8%; P = 0.013) and aripiprazole (30.0%; P = 0.031) than placebo (19.5%), but with no difference was detected between cariprazine 3 mg and placebo (24.5%; P = 0.28). No difference in the proportion of responders was detected between the cariprazine 3 mg to 6 mg (28.6%) or the cariprazine 6 mg to 9 mg (34.7%) groups and the placebo group (24.8%) in Study RGH-MD-05 (both P > 0.05). There was no control of the type I error rate for the responder analyses; thus, any results showing a P < 0.05 should be interpreted as supportive evidence only (Appendix 3, Table 43).
The analyses of the change from baseline in the PANSS positive and negative subscale scores were consistent with analyses of primary outcomes, with all but 1 analysis showing results that favoured cariprazine versus placebo (Appendix 3, Table 44). These outcomes, however, were not controlled for type I error rate and should be interpreted as supportive evidence only.
Sensitivity analyses generally showed results that were consistent with the primary analysis, including the MMRM analysis in RGH-MD-16, and the ANCOVA (LOCF) and pattern-mixture model in RGH-MD-04 and RGH-MD-05. In Study RGH-MD-16, the ANCOVA analysis based on observed case data did not show statistically significant differences for cariprazine versus placebo. Additional conservative sensitivity analyses requested by the EMA for the PANSS (baseline observation carried forward) or responder analyses (nonresponder imputation) were reported to show “reasonably similar estimates of the treatment effects.”62
Table 26: Change From Baseline to Week 6 in PANSS Total Score (mITT Population)
Study and treatment group | N included in analysis | Baseline score, mean (SD) | Change at week 6, LS mean (SE) | LS mean difference vs. placebo (95% CI) | P value vs. placebo |
|---|---|---|---|---|---|
RGH-MD-16a | |||||
Placebo | 148 | 97.3 (9.2) | –11.8 (1.5) | Reference | Reference |
CAR 1.5 mg | 140 | 97.1 (9.1) | –19.4 (1.6) | –7.6 (–11.8 to –3.3) | 0.0005 |
CAR 3 mg | 140 | 97.2 (8.7) | –20.7 (1.6) | –8.8 (–13.1 to –4.6) | < 0.0001b |
CAR 4.5 mg | 145 | 96.7 (9.0) | –22.3 (1.6) | –10.4 (–14.6 to –6.2) | < 0.0001b |
RIS 4 mg | 138 | 98.1 (9.5) | –26.9 (1.6) | –15.1 (–19.4 to –10.8) | < 0.0001c |
RGH-MD-04d | |||||
Placebo | 149 | 96.5 (9.1) | –14.3 (1.5) | Reference | Reference |
CAR 3 mg | 151 | 96.1 (8.7) | –20.2 (1.5) | –6.0 (–10.1 to –1.9) | 0.0044 |
CAR 6 mg | 154 | 95.7 (9.4) | –23.0 (–1.5) | –8.8 (–12.9 to –4.7) | < 0.0001 |
ARIP 10 mg | 150 | 95.6 (9.0) | –21.2 (1.4) | –7.0 (–11.0 to –2.9) | 0.0008c |
RGH-MD-05d | |||||
Placebo | 145 | 96.6 (9.3) | –16.0 (1.6) | Reference | Reference |
CAR 3 mg to 6 mg | 147 | 96.3 (9.3) | –22.8 (1.6) | –6.8 (–11.3 to –2.4) | 0.0029 |
CAR 6 mg to 9 mg | 147 | 96.3 (9.0) | –25.9 (1.7) | –9.9 (–14.5 to –5.3) | < 0.0001 |
ARIP = aripiprazole; CAR = cariprazine; CI = confidence interval; LS = least squares; mITT = modified intention-to-treat; PANSS = Positive and Negative Syndrome Scale; RIS = risperidone; SD = standard deviation; SE = standard error.
aANCOVA model with covariates for pooled study centre and baseline value, and LOCF for missing data (mITT population).
bThe P value was < 0.0001 for the comparison of the average effect of cariprazine 3 mg and 4.5 mg groups vs. placebo.
cP value has not been adjusted for multiple testing (i.e., the type I error rate has not been controlled).
dMMRM with pooled study centre, visit, treatment-by-visit interaction, baseline value, and baseline value-by-visit interaction.
Source: Clinical Study Reports for RGH-MD-16,8 RGH-MD-059 and RGH-MD-04.10
The change from baseline to week 6 in the CGI-S score was the secondary outcome in the acute schizophrenia trials. The LS mean differences favoured all cariprazine dosage groups versus placebo, with treatment effects that ranged from –0.3 (95% CI, –0.6 to –0.1; P = 0.0115) to –0.6 (95% CI, –0.9 to –0.4; P < 0.0001) (Table 27).
Table 27 also summarizes the CGI-I score at week 6 and the LS mean differences versus placebo. The point estimates ranged from –0.5 to –0.9 for cariprazine groups versus placebo. There was no control for the type I error rate for this outcome; thus, these data should be interpreted as supportive evidence only.
Data for the NSA-16 are shown in Appendix 3, Table 45. Most comparisons favoured cariprazine versus placebo. However, interpretation of these data may be limited by the lack of MID for the NSA-16, and the potential for inflated type I error rate due to multiple testing.
Table 27: Change From Baseline to Week 6 in CGI-S and CGI-I Scores (mITT Population)
Study and treatment group | N included in analysis | CGI-S | CGI-I | |||
|---|---|---|---|---|---|---|
Baseline score, mean (SD) | Change at week 6, LS mean (SE) | LS mean difference vs. placebo (95% CI); P value | Score at week 6, LS mean (SE) | LS mean difference vs. placebo (95% CI); P value | ||
RGH-MD-16a | ||||||
Placebo | 148 | 4.9 (0.6) | –0.7 (0.1) | Reference | 3.6 (0.1) | Reference |
CAR 1.5 mg | 140 | 4.7 (0.6) | –1.0 (0.1) | –0.4 (–0.6 to –0.1); P = 0.004 | 3.1 (0.1) | –0.5 (–0.8 to –0.2); P = 0.0012c |
CAR 3 mg | 140 | 4.9 (0.6) | –1.1 (0.1) | –0.5 (–0.7 to –0.2); P = 0.0003b | 3.0 (0.1) | –0.6 (–0.9 to –0.3); P < 0.0001c |
CAR 4.5 mg | 145 | 4.8 (0.6) | –1.3 (0.1) | –0.6 (–0.9 to –0.4); P ≤ 0.0001b | 2.8 (0.1) | –0.8 (–1.1 to –0.5); P < 0.0001c |
RIS 4 mg | 138 | 4.8 (0.7) | –1.5 (0.1) | –0.8 (–1.1 to –0.6); P ≤ 0.0001c | 2.6 (0.1) | –1.0 (–1.3 to –0.7); P < 0.0001c |
RGH-MD-04d | ||||||
Placebo | 149 | 4.8 (0.6) | –1.0 (0.1) | Reference | 3.2 (0.1) | Reference |
CAR 3 mg | 151 | 4.9 (0.6) | –1.4 (0.1) | –0.4 (–0.6 to –0.2); P = 0.0044 | 2.7 (0.1) | –0.6 (–0.9 to –0.3); P = 0.0001c |
CAR 6 mg | 154 | 4.8 (0.6) | –1.5 (0.1) | –0.5 (–0.7 to –0.3); P ≤ 0.0001 | 2.7 (0.1) | –0.5 (–0.8 to –0.2), P = 0.0004c |
ARIP 10 mg | 150 | 4.8 (0.6) | –1.4 (0.1) | –0.4 (–0.6 to –0.2); P = 0.0001c | 2.7 (0.1) | –0.5 (–0.8 to –0.3); P = 0.0003c |
RGH-MD-05d | ||||||
Placebo | 145 | 4.9 (0.7) | –1.0 (0.1) | Reference | 3.2 (0.1) | Reference |
CAR 3 mg to 6 mg | 147 | 4.8 (0.7) | –1.4 (0.1) | –0.3 (–0.6 to –0.1); P = 0.0115 | 2.6 (0.1) | –0.6 (–0.9 to –0.3); P = 0.0003c |
CAR 6 mg to 9 mg | 147 | 4.9 (0.7) | –1.6 (0.1) | –0.5 (–0.8 to –0.3); P = 0.0002 | 2.4 (0.1) | –0.9 (–1.2 to –0.5); P < 0.0001c |
ARIP = aripiprazole; CAR = cariprazine; CGI-I = Clinical Global Impression–Improvement; CGI-S = Clinical Global Impression–Severity; CI = confidence interval; LS = least squares; RIS = risperidone; SD = standard deviation; SE = standard error.
aANCOVA model with covariates for pooled study centre and baseline GCI-S value, and LOCF for missing data (mITT population).
bThe P value was < 0.0001 for the comparison of the average effect of cariprazine 3 mg and 4.5 mg groups vs. placebo.
cP value has not been adjusted for multiple testing (i.e., the type I error rate has not been controlled).
dMMRM with pooled study centre, visit, treatment-by-visit interaction, baseline value, and baseline value-by-visit interaction.
Source: Clinical Study Reports for RGH-MD-16,8 RGH-MD-05,9 and RGH-MD-04.10
Two 6-week studies reported data on HRQoL, measured using the SQLS-R4. The SQLS-R4 total score ranges from 0 to 100, with higher scores indicating worse quality of life. The MID of this instrument is unclear.
In Study RGH-MD-04, the LS mean difference in the change from baseline in SQLS-R4 total scores was –6.8 points (95% CI, –11.2 to –2.4; P = 0.0027) for cariprazine 3 mg, and –8.3 points (95% CI, –12.7 to –4.0; P = 0.0002) for cariprazine 6 mg versus placebo (Table 28). In Study RGH-MD-05, the LS mean difference favoured the lower-dose cariprazine group (3 mg to 6 mg) versus placebo (–5.0 points, 95% CI, –9.8 to –0.1; P = 0.044) but not the cariprazine 6 mg to 9 mg group (–3.5 points, 95% CI, –8.5 to 1.4; P = 0.157). The type I error rate was not controlled for this outcome; thus, any data showing P < 0.05 should be interpreted as supportive evidence only.
Table 28: Change From Baseline to Week 6 in SQLS-R4 Total Score (mITT Population)
Study and treatment group | N included in analysis | Baseline score, mean (SD) | Change at week 6, LS mean (SE) | LS mean difference vs. placebo (95% CI) | P value vs. placebo |
|---|---|---|---|---|---|
RGH-MD-04a | |||||
Placebo | 149 | 55.6 (21.3) | –3.1 (1.6) | Reference | Reference |
CAR 3 mg | 151 | 55.1 (21.3) | –9.9 (1.6) | –6.8 (–11.2 to –2.4) | 0.0027b |
CAR 6 mg | 154 | 55.0 (22.6) | –11.5 (1.6) | –8.3 (–12.7 to –4.0) | 0.0002 b |
ARIP 10 mg | 150 | 58.5 (21.8) | –12.8 (1.6) | –9.7 (–14.0 to –5.3) | < 0.0001 b |
RGH-MD-05a | |||||
Placebo | 145 | |||| |||||| | –4.5 (1.9) | Reference | Reference |
CAR 3 mg to 6 mg | 147 | |||| |||||| | –9.5 (1.9) | –5.0 (–9.8 to –0.1) | 0.044b |
CAR 6 mg to 9 mg | 147 | |||| |||||| | –8.0 (1.9) | –3.5 (–8.5 to 1.4) | 0.157b |
ARIP = aripiprazole; CAR = cariprazine; CI = confidence interval; LS = least squares; mITT = modified intention-to-treat; SD = standard deviation; SE = standard error; SQLS-R4 = Schizophrenia Quality of Life Scale Revision 4.
aANCOVA model with covariates for pooled study centre and baseline value, and LOCF for missing data (mITT population).
bP value has not been adjusted for multiple testing (i.e., the type I error rate has not been controlled).
Source: Clinical Study Reports for RGH-MD-059 and RGH-MD-04.10
All patients were hospitalized for at least 28 days in the acute schizophrenia studies. Overall, 18% to 29% of patients were discharged after day 28, and 1% to 2% were re-hospitalized between day 29 and day 42, across the 3 studies.
In Study RGH-MD-16 the proportion of patients discharged was 17% for placebo, 25% to 40% for cariprazine groups, and 36% for the risperidone group. In Study RGH-MD-04, 12% in the placebo group, 15% to 20% in the cariprazine groups, and 22% in the aripiprazole group were discharged. In Study RGH-MD-05, 20% of patients in the placebo group and 23% to 28% in the cariprazine groups were discharged. The frequency of re-hospitalizations was low and generally similar between groups within studies.
Time to relapse was the primary outcome in Study RGH-MD-06. Relapse was defined as a composite end point that included clinical outcomes (e.g., hospitalization, self-harm) as well as criteria based on standardized symptom and disease severity rating scales.
Among patients who had demonstrated treatment response to cariprazine during the 20-week open-label phase of RGH-MD-06, 47.5% experienced a relapse after being switched to placebo, compared with 24.8% of patients who remained on cariprazine therapy (Table 29). The between-group differences favoured cariprazine versus placebo, with an HR of 0.45 (95% CI, 0.28 to 0.73; P = 0.001).
The most common relapse criteria reported in the placebo and cariprazine groups, respectively, was 30% or more increase in the PANSS total score (43.4% versus 20.8%), followed by an increase of 2 points or more in CGI-S score (28.3% and 4.0%), or a score greater than 4 on specific PANSS items (25.3% and 10.9%). The relapse study reported that 9 patients per treatment group (9%) were hospitalized due to worsening condition during the double-blind period. Four patients (4%) in the placebo group and no patients in the cariprazine group reported deliberate self-injury, or aggressive or violent behaviour.
Table 29: Time to Relapse for Study RGH-MD-06 (DB mITT Population)
Outcome | Placebo N = 99 | CAR 3 to 9 mg N = 101 |
|---|---|---|
Time to relapse | ||
Number of patients contributing to the analysis | 99 | 101 |
Number of patients censored, (%) | 52 (53) | 76 (75) |
Number of patients with relapse, (%) | 47 (47.5) | 25 (24.8) |
25th percentile time to relapse, days (95% CI) | 92 (44 to 151) | 224 (99 to NE) |
Median time to relapse, days (95% CI) | 296 (157 to NE) | NE |
HR (95% CI)a | Reference | 0.45 (0.28 to 0.73) |
P value a | Reference | 0.001 |
Relapse category | ||
Patients who met criteria, n (%) | ||
Psychiatric hospitalization due to worsening of the patient’s underlying condition | 9 (9.1) | 9 (8.9) |
Increase in PANSS total score by ≥ 30% for patients who scored ≥ 50 at randomization or a ≥ 10-point increase for patients who scored < 50 at randomization | 43 (43.4) | 21 (20.8) |
Increase in week 20 CGI-S score by ≥ 2 points | 28 (28.3) | 4 (4.0) |
Deliberate self-injury or aggressive or violent behaviour | 4 (4.0) | 0 |
Suicidal or homicidal ideation that was clinically significant as judged by the investigator | 0 | 0 |
Score of > 4 on 1 or more of the following PANSS items: P1, P2, P3, P6, P7, G8, or G14b | 25 (25.3) | 11 (10.9) |
CAR = cariprazine; CGI-S = Clinical Global Impressions–Severity; CI = confidence interval; DB = double-blind; HR = hazard ratio; mITT - modified intention-to-treat; NE = not estimable; PANSS = Positive and Negative Syndrome Scale.
aHR based on Cox proportional hazards model (unadjusted), and P value based on log-rank test. Percentiles and 95% CI based on Kaplan-Meier estimates.
bP1 (delusions), P2 (conceptual disorganization), P3 (hallucinatory behaviour), P6 (suspiciousness and persecution), P7 (hostility), G8 (uncooperativeness), or G14 (poor impulse control).
Source: Clinical Study Report for RGH-MD-06.11
The cumulative incidence of relapse during the double-blind phase of Study RGH-MD-06 is shown in Figure 5. The Kaplan-Meier curves begin to separate after 50 days, with the placebo group showing a higher incidence of relapse than the cariprazine group. However, it should be noted that the number of patients that remained in the study was low at the later time points, with less than half the patients at risk at 6 months of follow-up.
A post hoc sensitivity analysis was conducted to assess the robustness of the primary analysis results to the potential violation of the noninformative censoring assumption. In this reference-based controlled imputation, the statistical significance of cariprazine versus placebo for the time to relapse was retained over the range of the sensitivity parameters.
Descriptive data on the within-group change in PANSS total score, CGI-S, and PSP scores are shown in Appendix 3, Table 46. No between-group comparisons were reported for these outcomes.
Figure 5: Kaplan-Meier Curves of Cumulative Rate of Relapse in Study RGH-MD-06 (DB mITT Population)
DB = double-blind; mITT – modified intention-to-treat.
Source: Clinical Study Report for RGH-MD-06.11
In Study RGH-188-005, the primary outcome was the change from baseline to week 26 in the PANSS factor score for negative symptoms. The scores range from 7 to 49, with a lower score indicating fewer symptoms. Both the treatment groups showed an improvement over time, with LS mean change score of –8.9 for cariprazine and –7.4 for risperidone. The LS mean difference was –1.5 (95% CI, –2.4 to –0.5) favouring cariprazine versus risperidone (P = 0.002) (Table 30). Sensitivity analyses based on ANCOVA (LOCF) and pattern-mixture model showed results that were consistent with the primary MMRM analysis.
In the responder analysis, 157 patients who received cariprazine (69.2%) and 133 patients who received risperidone (58.1%) achieved at least a 20% reduction in the PANSS factor score for negative symptoms at week 26. The Clinical Study Report states that the planned logistic regression model had poor fit; thus, estimates had poor reliability. The between-group difference in the percentage of responders was reported based on a post hoc logistic regression model using Firth’s penalized likelihood approach (study centre and baseline value as covariates, LOCF for missing data), which estimated the response odds ratio of 2.1 (95% CI, 1.3 to 3.3; P = 0.002) for cariprazine versus risperidone. Of note, this outcome should be interpreted as supportive evidence only, as there was no control of the type I error rate.
Additional results are shown in Table 30. Between-group differences favoured cariprazine versus risperidone for the LS mean change from baseline in the PANSS negative subscale (LS mean change = –1.5 points; 95% CI, –2.4 to –0.6; P < 0.001), the CGI-S score (LS mean change = –0.2, 95% CI, –0.4 to –0.1; P = 0.005), and CGI-I score (LS mean change = –0.4; 95% CI, –0.6 to –0.2; P < 0.001). No differences were detected between groups for the PANSS total score or positive subscale score. There was no control of type I error rate; thus, any outcomes showing P values less than 0.05 should be interpreted as supportive evidence only.
Table 30: Symptom Severity Outcomes in Study RGH-188-005 (mITT Population)
Outcome and treatment group | N included in analysis | Baseline score, mean (SD) | Change at week 26, LS mean (SE) | LS mean difference vs. RIS (95% CI) | P value vs. RIS |
|---|---|---|---|---|---|
Change from baseline to week 26 in the PANSS factor score for negative symptomsa | |||||
CAR 3 to 6 mg | 227 | 27.7 (2.6) | –8.9 (0.3) | –1.5 (–2.4 to –0.5) | 0.002 |
RIS 3 to 6 mg | 229 | 27.5 (2.4) | –7.4 (0.4) | Reference | Reference |
Change from baseline to week 26 in the PANSS total scorea | |||||
CAR 3 to 6 mg | 227 | 76.7 (8.1) | –16.9 (0.8) | –2.1 (–4.3 to 0.1) | 0.065b |
RIS 3 to 6 mg | 229 | 76.4 (8.2) | –14.8 (0.8) | Reference | Reference |
Change from baseline to week 26 in the PANSS negative scorea | |||||
CAR 3 to 6 mg | 227 | 28.5 (2.5) | –8.6 (0.3) | –1.5 (–2.4 to –0.6) | 0.001b |
RIS 3 to 6 mg | 229 | 28.3 (2.7) | –7.2 (0.3) | Reference | Reference |
Change from baseline to week 26 in the PANSS positive scorea | |||||
CAR 3 to 6 mg | 227 | 12.0 (2.8) | –1.4 (0.2) | 0.0 (–0.5 to 0.5) | 0.959b |
RIS 3 to 6 mg | 229 | 11.8 (2.7) | –1.4 (0.2) | Reference | Reference |
Change from baseline to week 26 in CGI-S scorea | |||||
CAR 3 to 6 mg | 227 | ||| ||||| | –0.9 (0.05) | –0.2 (–0.4 to –0.1) | 0.005b |
RIS 3 to 6 mg | 229 | ||| ||||| | –0.7 (0.05) | Reference | Reference |
CGI-I score at week 26a | |||||
CAR 3 to 6 mg | 227 | NA | 2.5 (0.1) | –0.4 (–0.6 to –0.2) | < 0.001b |
RIS 3 to 6 mg | 229 | NA | 2.9 (0.1) | Reference | Reference |
CAR = cariprazine; CGI-S = Clinical Global Impression–Severity; CI = confidence interval; LS = least squares; mITT = modified intention-to-treat; NA = not applicable; PANSS = Positive and Negative Syndrome Scale; RIS = risperidone; SD = standard deviation; SE = standard error.
aMMRM with pooled study centre, visit, treatment-by-visit interaction, baseline value, and baseline value-by-visit interaction. For the CGI-I analysis, the baseline CGI-S score was used as an explanatory variable.
bP value has not been adjusted for multiple testing (i.e., the type I error rate has not been controlled).
Source: Clinical Study Report for Study RGH-188-005.12
The change from baseline to week 26 in the PSP was the secondary outcome in Study RGH-188-005. The PSP is scored from 0 to 100, with higher scores indicating better psychosocial function. A between-group difference of 7 to 10 points has been reported in the literature as the MID.
In Study RGH-188-005, the cariprazine and risperidone groups both reported an improvement in the mean PSP scores at week 26, with increases of 14.3 points and 9.7 points, respectively. The LS mean difference was 4.6 points (95% CI, 2.7 to 6.6), favouring cariprazine versus risperidone (P < 0.001) (Table 31).
Table 31: Change From Baseline to Week 26 in Personal and Social Performance Scores — Predominant Negative Symptom Study RGH-188-005 (mITT Population)
Outcome and treatment group | N included in analysis | Baseline score, mean (SD) | Change at week 26, LS mean (SE) | LS mean difference vs. placebo (95% CI)a | P value vs. placebo |
|---|---|---|---|---|---|
CAR 3 mg to 6 mg | 227 | 48.8 (10.9) | 14.3 (0.6) | 4.6 (2.7 to 6.6) | < 0.001 |
RIS 3 mg to 6 mg | 229 | 48.1 (10.7) | 9.7 (0.8) | Reference | Reference |
CAR = cariprazine; CI = confidence interval; LS = least squares; mITT = modified intention-to-treat; RIS = risperidone; SD = standard deviation; SE = standard error.
aANCOVA mixed-effects model with covariates for pooled study centre, visit, treatment-by-visit interaction, baseline value, and baseline value-by-visit interaction.
Source: Clinical Study Report for Study RGH-188-005.12
Only those harms identified in the review protocol are reported in this section. Refer to Table 32, Table 33, and Table 34 for detailed harms data.
Among the 6-week studies, the frequency of AEs ranged from 66% to 67% in the placebo groups, 61% to 78% in the cariprazine groups, and 66% to 68% in the active control groups (Table 32, Table 33). The most frequently reported AEs in the cariprazine groups were insomnia, akathisia, and headache (each reported in 7% to 17% of patients).
In the withdrawal design study (RGH-MD-06), 80% of patients reported an AE during the 20-week open-label cariprazine treatment phase, compared with 74% and 65% who received cariprazine and placebo, respectively, during the 26- to 72-week double-blind phase. Akathisia was reported by 19% of patients during open-label treatment, but by only 3% to 5% of patients during the double-blind phase. The frequency of insomnia (14%) and headache (12%) were higher during open-label treatment than during the double-blind treatment phase (7% or 8% per group) (Table 34).
In the 26-week study in patients with predominant negative symptoms, 54% of patients in the cariprazine group and 57% in the risperidone group experienced 1 or more AEs (Table 34). Insomnia, akathisia, and headache were reported in 6% to 9% of patients in the cariprazine group and 5% to 10% of those in the risperidone group.
The frequency of SAEs ranged from 1% to 9% of patients in the placebo groups, 3% to 6% of those in the cariprazine groups, and 3% to 4% of patients in the active control groups of the acute schizophrenia trials. SAEs were reported in 7% and 14% of patients in the open-label and double-blind phases of RGH-MD-06 and in 3% of patients in Study RGH-188-005. Schizophrenia and psychotic disorder were the most frequently reported SAEs.
The proportion of patients who withdrew from the studies due to AEs ranged from 9% to 15% in the placebo groups, 6% to 14% in the cariprazine groups, and 9% to 12% in the active control groups. Schizophrenia and psychotic disorder were the most common AEs leading to study withdrawal.
Two patients died in the 6 mg cariprazine dosage group of Study RGH-MD-04 (suicide, ischemic stroke and myocardial infarction), and 1 patient died in the risperidone group of Study RGH-188-005 (of carcinoma). No deaths were reported in the other treatment groups.
In the 6-week studies, treatment-emergent extrapyramidal symptoms were reported by ||| || ||| of patients in the placebo group, ||| || ||| of patients in the cariprazine groups, and ||| ||| ||| of patients in the aripiprazole and risperidone groups, respectively (Table 32, Table 33). In Study RGH-188-005, the frequency of extrapyramidal symptoms was similar in the cariprazine and risperidone groups (14% versus 13%). In Study RGH-MD-06, extrapyramidal symptoms were reported in ||| of patients receiving open-label cariprazine, in ||||| of patients who remained on cariprazine and |||| who switched to placebo during the double-blind phase. The frequency of discontinuation due to extrapyramidal AEs was low, ranging from 0% to 2% per treatment group across the short-term and longer-term studies.
Suicidal ideation or behaviour was infrequently reported in the acute and longer-term studies. Based on the C-SSRS, 1% to 5% of patients reported suicidal ideation, and 0% to 0.4% reported suicidal behaviour across treatment groups. In the 6-week Study RGH-MD-16, | ||||||| of patients in the cariprazine 4.5 mg group discontinued due to suicidal ideation, and in Study RGH-MD-05, | ||||||| of patients in the placebo group discontinued due to a suicidal ideation SAE. One completed suicide was reported in the cariprazine 6 mg group of Study RGH-MD-04. During the open-label cariprazine phase of Study RGH-MD-06, | |||||||| |||||| discontinued due to suicidal ideation, | |||||||| |||||| had SAEs of suicidal ideation, and | ||||||| had a suicide attempt classified as an SAE. ||| ||||||| |||||| attempted suicide in the risperidone group of Study RGH-188-005 (SAE).
During the run-in phase of RGH-MD-06, 1 patient receiving cariprazine reported treatment-emergent gambling behaviour, described as an impulse control disorder. No other AEs related to compulsive behaviour were reported in the other 4 studies.
The frequency of sedation or somnolence ranged from 0% to 8% across the cariprazine groups, compared with 0% to 3% in the placebo groups and 0% to 11% in the active control groups.
In the 6-week studies, 5% to 11% of patients who received cariprazine reported a clinically important increase in body weight (defined as ≥ 7%), versus 2% to 4% in the placebo group, 6% in the aripiprazole group, and 17% in the risperidone group. In Study RGH-MD-06, 11% of patients reported a 7% or higher increase in body weight during the open-label cariprazine phase, and 27% to 32% of those in the cariprazine and placebo groups of the double-blind phase reported such an increase. In Study RGH-188-005, ||||| and || || in the cariprazine and risperidone groups, respectively, reported at least a 7% increase in weight. Treatment-emergent adverse events (TEAEs) related to metabolic effects are shown in Table 32, Table 33, and Table 34.
Table 32: Summary of Harms in Study RGH-MD-16 (DB Phase, Safety Population)
Adverse event | Placebo N = 151 | CAR 1.5 mg N = 145 | CAR 3 mg N = 146 | CAR 4.5 mg N = 147 | RIS 4 mg N = 140 |
|---|---|---|---|---|---|
Patients with ≥ 1 adverse event | |||||
n (%) | 100 (66) | 99 (68) | 104 (71) | 108 (74) | 95 (68) |
Most common events,a n (%) | |||||
Insomnia | 11 (7) | 15 (10) | 24 (16) | 24 (16) | 21 (15) |
Extrapyramidal disorder | 7 (5) | 13 (9) | 13 (9) | 17 (12) | 18 (13) |
Headache | 16 (11) | 16 (11) | 10 (7) | 12 (8) | 12 (9) |
Sedation | 5 (3) | 7 (5) | 7 (5) | 12 (8) | 16 (11) |
Akathisia | 7 (5) | 13 (9) | 14 (10) | 11 (8) | 12 (9) |
Constipation | 5 (3) | 14 (10) | 9 (6) | 7 (5) | 13 (9) |
Patients with ≥ 1 SAE | |||||
n (%)b | 8 (5) | 7 (5) | 5 (3) | 8 (5) | 5 (4) |
Most common events,c n (%) | |||||
Psychotic behaviour | | ||| | | ||| | ||||| | ||||| | ||||| |
Psychotic disorder | | ||| | ||||| | | ||| | | ||| | | ||| |
Patients who discontinued from study due to adverse events | |||||
n (%) | 22 (15) | 14 (10) | 8 (6) | 12 (8) | 13 (9) |
Most common events,d n (%) | |||||
Schizophrenia | | ||| | | ||| | | ||| | | ||| | | ||| |
Psychotic disorder | | ||| | | ||| | | ||| | ||||| | | ||| |
Deaths | |||||
n (%)e | 0 | 0 | 0 | 0 | 0 |
Notable harms | |||||
TEAE related to EPS, n (%) | || |||| | || |||| | || |||| | || |||| | || |||| |
EPS leading to discontinuation, n (%) | 1 (1) | 3 (2) | 0 | 0 | 3 (2) |
Sedation, n (%) | 5 (3) | 7 (5) | 7 (5) | 12 (8) | 16 (11) |
Somnolence, n (%) | | ||| | | ||| | | ||| | | ||| | | ||| |
Weight increased ≥ 7%, n (%) | 3 of 149 (2) | 12 of 141 (9) | 15 of 139 (11) | 7 of 144 (5) | 23 of 138 (17) |
Weight decreased ≥ 7%, n (%) | ||||| ||| | ||||| ||| | ||||| ||| | ||||| ||| | ||||| ||| |
Metabolic effects, n (%) | |||||
Blood triglycerides increase | ||||| | | ||| | | ||| | ||||| | ||||| |
Hypercholesterolemia | ||||| | ||||| | ||||| | ||||| | ||||| |
Blood cholesterol increased | ||||| | ||||| | ||||| | ||||| | ||||| |
Hyperlipidemia | ||||| | ||||| | ||||| | ||||| | | ||| |
Blood glucose increased | | ||| | ||||| | ||||| | ||||| | ||||| |
Suicidal ideation (C-SSRS), n (%) | ||||| | ||||| | ||||| | ||||| | ||||| |
Suicidal behaviour (C-SSRS), n (%) | ||||| | ||||| | ||||| | ||||| | |||||| |
Completed suicide, n (%) | |||||| | |||||| | |||||| | |||||| | |||||| |
DB = double-blind; CAR = cariprazine; C-SSRS = Columbia-Suicide Severity Rating Scale; EPS = extrapyramidal symptoms; RIS = risperidone; SAE = serious adverse event; TEAE = treatment-emergent adverse event.
aFrequency > 10%.
bSAE reported during the double-blind and safety follow-up periods.
cReported in 2 or more patients in 1 treatment group.
dFrequency > 3%.
eOne patient in the risperidone group died of cardiorespiratory arrest 1 day after randomization, before receiving a dose of risperidone. No deaths were reported during the safety follow-up period.
Source: Clinical Study Report for RGH-MD-16.8
Table 33: Summary of Harms in Studies RGH-MD-04 and RGH-MD-05 (Safety Population)
Adverse event | RGH-MD-04 (DB phase) | RGH-MD-05 (DB phase) | |||||
|---|---|---|---|---|---|---|---|
Placebo N = 153 | CAR 3 mg N = 155 | CAR 6 mg N = 157 | ARIP 10 mg N = 152 | Placebo N = 147 | CAR 3 to 6 mg N = 151 | CAR 6 to 9 mg N = 148 | |
Patients with ≥ 1 adverse event | |||||||
n (%) | 102 (67) | 95 (61) | 112 (71) | 100 (66) | 97 (66) | 116 (77) | 116 (78) |
Most common events,a n (%) | |||||||
Akathisia | 7 (5) | 11 (7) | 23 (15) | 11 (7) | 5 (3) | 24 (16) | 25 (17) |
Insomnia | 25 (16) | 21 (14) | 22 (14) | 16 (11) | 16 (11) | 10 (7) | 16 (11) |
Headache | 17 (11) | 10 (7) | 16 (10) | 15 (10) | 17 (12) | 14 (9) | 24 (16) |
Restlessness | 6 (4) | 5 (3) | 4 (3) | 5 (3) | 7 (5) | 10 (7) | 15 (10) |
Extrapyramidal disorder | 3 (2) | 5 (3) | 4 (3) | 6 (4) | 3 (2) | 8 (5) | 15 (10) |
Patients with ≥ 1 SAE | |||||||
n (%)b | 2 (1) | 4 (3) | 7 (5) | 4 (3) | 13 (9) | 9 (6) | 4 (3) |
Most common events,c n (%) | |||||||
Schizophrenia or schizophrenia paranoid type | 0 | 2 (1) | 1 (1) | 0 | | ||| | | ||| | ||||| |
Psychotic disorder | 0 | 2 (1) | 0 | 0 | | ||| | | ||| | | ||| |
Psychomotor hyperactivity | |||||| | |||||| | |||||| | |||||| | | ||| | | ||| | ||||| |
Patients who discontinued from study due to adverse events | |||||||
n (%) | 17 (11) | 15 (10) | 20 (13) | 14 (9) | 13 (9) | 14 (9) | 13 (9) |
Most common events,d n (%) | |||||||
Schizophrenia | | ||| | | ||| | | ||| | | ||| | | ||| | | ||| | | ||| |
Psychotic disorder | | ||| | | ||| | | ||| | | ||| | | ||| | | ||| | | ||| |
Deaths | |||||||
n (%)e | 0 | 0 | 2 (1) | 0 | 0 | 0 | 0 |
Description of events | NA | NA | Suicide, ischemic stroke and MI | NA | NA | NA | NA |
Notable harms | |||||||
TEAE related to EPS, n (%) | || |||| | || |||| | || |||| | || |||| | || |||| | || |||| | || |||| |
EPS leading to discontinuation, n (%) | ||||| | | ||| | | ||| | ||||| | | ||| | ||||| | | ||| |
Sedation, n (%) | ||||| | | ||| | ||||| | ||||| | | ||| | | ||| | | ||| |
Somnolence, n (%) | ||||| | | ||| | | ||| | | ||| | | ||| | | ||| | | ||| |
Weight increase ≥ 7%, n (%) | ||||| ||| | ||||| ||| | ||||| ||| | ||||| ||| | ||||| ||| | |||||| ||| | |||||| |||| |
Weight decrease ≥ 7%, n (%) | ||||| ||| | ||||| ||| | ||||| ||| | ||||| ||| | ||||| ||| | ||||| ||| | ||||| ||| |
Metabolic effects, n (%) | |||||||
Blood triglycerides increase | ||||| | ||||| | | ||| | ||||| | ||||| | ||||| | | ||| |
Hypertriglyceridemia | |||| | |||||| | |||| | |||| | 2 (1) | 0 | 1 (1) |
Blood cholesterol increased | ||||| | | ||| | ||||| | ||||| | 1 (1) | 0 | 1 (1) |
Hypercholesterolemia | ||||| | ||||| | | ||| | ||||| | |||| | |||| | |||| |
Hyperlipidemia | |||||| | ||||| | ||||| | | ||| | |||| | |||| | |||| |
Blood glucose increased | | ||| | ||||| | | ||| | ||||| | |||| | |||| | |||| |
Diabetes mellitus | |||| | |||| | |||||| | |||||| | | ||| | ||||| | ||||| |
Suicidal ideation (C-SSRS), n (%) | 7 (5) | 3 (2) | 4 (3) | 4 (3) | | ||| | | ||| | | ||| |
Suicidal behaviour (C-SSRS), n (%) | 0 | 0 | 0 | 0 | ||||||| | ||||||| | ||||||| |
Completed suicide, n (%) | 0 | 0 | 1 (1) | 0 | ||||||| | ||||||| | ||||||| |
ARIP = aripiprazole; CAR = cariprazine; C-SSRS = Columbia-Suicide Severity Rating Scale; EPS = extrapyramidal symptoms; MI = myocardial infarction; SAE = serious adverse event; TEAE = treatment-emergent adverse event.
aFrequency > 10%.
bOn-treatment SAE included those reported on or after the date of the first dose of study drug, up to 30 days after the last dose of study drug.
cReported in 2 or more patients in 1 treatment group.
dFrequency > 3%.
eNo deaths were reported during the 2-week safety follow-up phase in either study.
Source: Clinical Study Reports for RGH-MD-059 and RGH-MD-04.10
Table 34: Summary of Harms in Studies RGH-MD-06 and RGH-188-005
Adverse event | RGH-MD-06 (OL or DB safety population) | RGH-188-005 (safety population) | |||
|---|---|---|---|---|---|
OL phase | DB phase | DB phase | |||
CAR 3 mg to 9 mg N = 765 | Placebo N = 99 | CAR 3 mg to 9 mg N = 101 | CAR 3 mg to 6 mg N = 230 | RIS 3 mg to 6 mg N = 230 | |
Patients with ≥ 1 adverse event | |||||
n (%) | 612 (80) | 64 (65) | 75 (74) | 123 (54) | 131 (57) |
Most common events,a n (%) | |||||
Akathisia | 147 (19) | 3 (3) | 5 (5) | 19 (8) | 12 (5) |
Extrapyramidal disorder | 56 (7) | 3 (3) | 6 (6) | | ||| | || ||| |
Tremor | 38 (5) | 0 | 8 (8) | | ||| | | ||| |
Somnolence | || ||| | || ||| | | ||| | 9 (4) | 13 (6) |
Insomnia | 110 (14) | 8 (8) | 8 (8) | 21 (9) | 23 (10) |
Headache | 92 (12) | 7 (7) | 7 (7) | 13 (6) | 24 (10) |
Dizziness | || ||| | | ||| | | ||| | 4 (2) | 11 (5) |
Anxiety | 38 (5) | 3 (3) | 4 (4) | 13 (6) | 11 (5) |
Restlessness | 71 (9) | 2 (2) | 2 (2) | | ||| | | ||| |
Schizophrenia | 26 (3) | 13 (13) | 8 (8) | 15 (7) | 10 (4) |
Nausea | 48 (6) | 2 (2) | 3 (3) | 9 (4) | 6 (3) |
Dyspepsia | 44 (6) | 0 | 0 | || ||| | | ||||| |
Constipation | 39 (5) | 3 (3) | 4 (4) | | ||| | || ||| |
Diarrhea | 29 (4) | 5 (5) | 4 (4) | | ||| | | ||| |
Nasopharyngitis | 13 (2) | 5 (5) | 8 (8) | 3 (1) | 7 (3) |
Weight increase | 44 (6) | 3 (3) | 4 (4) | | ||||| | | ||| |
Blood creatine phosphokinase increase | 21 (3) | 3 (3) | 5 (5) | | ||| | | ||| |
Back pain | 17 (2) | 2 (2) | 5 (5) | || ||| | | ||| |
Patients with ≥ 1 SAE | |||||
n (%)b | 50 (7) | 14 (14) | 14 (14) | 7 (3) | 7 (3) |
Description of events reported in ≥ 2 patients | Schizophrenia (including paranoid type), psychotic disorder, suicidal ideation, social stay hospitalization | Schizophrenia, psychotic disorder | Schizophrenia, |||||||||| |||||||| |||||| psychotic disorder | ||||||||||||| | ||||||||||||| |
Patients who discontinued from study due to adverse events | |||||
n (%) | 99 (13) | 15 (15) | 14 (14) | 23 (10) | 27 (12) |
Most common events,c n (%) | |||||
Schizophrenia | 20 (3) | 9 (9) | 4 (4) | | ||| | | ||| |
Schizophrenia, paranoid type | | ||||| | || ||| | | ||| | ||| ||| | || |||| |
Psychotic disorder | | ||| | | ||| | | ||| | ||| ||| | ||| ||| |
Akathisia | | |||| (1) | 0 | 0 | | ||| | | ||| |
Suicidal ideation | | ||| | || ||| | || ||| | ||| ||| | ||| ||| |
Deaths | |||||
n (%)d | 0 | 0 | 0 | 0 | 1 (0.4) |
Description of events | NA | NA | NA | NA | Carcinoma |
Notable harms | |||||
TEAE related to EPS, n (%) | ||| |||| | | ||| | || |||| | 33 (14) | 29 (13) |
EPS leading to discontinuation, n (%) | || ||| | 0 | 0 | 4 (2) | 3 (1) |
Sedation, n (%) | || ||| | ||| ||| | ||| ||| | | ||||| | || ||| |
Somnolence, n (%) | || ||| | || ||| | | ||| | 9 (4) | 13 (6) |
Weight increase ≥ 7%, n (%) | |||||| (11) | ||||| (32) | |||||| (27) | || ||| | || ||| |
Weight decrease ≥ 7%, n (%) | |||||| ||| | ||||| |||| | |||||| |||| | || |||| | || ||| |
Metabolic effects, n (%) | |||||
Blood triglycerides increase | | ||||| | | ||| | | ||| | ||| ||| | ||| ||| |
Hypercholesterolemia | | ||||| | ||| ||| | ||| ||| | ||| ||| | ||| ||| |
Hyperlipidemia | | ||||| | || ||| | | ||| | ||| ||| | ||| ||| |
Diabetes mellitus | | ||||| | | ||| | || ||| | ||| ||| | ||| ||| |
Diabetes mellitus type 2 | | ||||| | || ||| | | ||| | ||| ||| | ||| ||| |
Suicidal ideation (C-SSRS), n (%) | 29 (4) | 2 (2) | 1 (1) | 3 (1) | 2 (1) |
Suicidal behaviour (C-SSRS), n (%) | 1 (0.1) | 0 | 0 | 0 | 1 (0.4) |
Completed suicide, n (%) | | |||| | || ||| | || ||| | || ||| | || ||| |
CAR = cariprazine; C-SSRS = Columbia-Suicide Severity Rating Scale; DB = double-blind; EPS = extrapyramidal symptoms; MI = myocardial infarction; NA = not applicable; NR = not reported; OL = open-label; SAE = serious adverse event; TEAE = treatment-emergent adverse event.
aFrequency > 5%.
bIn Study RGH-MD-06, another 6 patients (0.8%) experienced an SAE during the safety follow-up period following the OL phase. Following the double-blind phase, no cariprazine-treated patients and 2 patients (2%) in the placebo group reported an SAE. In Study RGH-188-005, no patients in the risperidone group and 2 patients in the cariprazine group experienced an SAE during the safety follow-up period.
cFrequency > 1%, or 2 or more patients per treatment group.
dNo deaths were reported during the safety follow-up phase of RGH-MD-06 or RGH-188-005.
Source: Clinical Study Reports for RGH-MD-0611 and RGH-188-005.12
In all trials, the methods used to randomize patients and conceal allocation appear to be appropriate and were based on randomized study drug kits or an interactive voice or web response system. The baseline patient characteristics were similar between groups within studies. The study drug was supplied as identical-looking capsules to maintain blinding. In general, the frequency of AEs was similar across groups; thus, disproportionate occurrence of AEs was not an obvious source of unblinding. The efficacy analyses were not based on a true intention-to-treat population, but, rather, the randomized patients who had received study drug and had at least 1 post-baseline measurement for the primary outcome. This meant that 1% to 5% of patients per group in the 6-week studies, and 1% in Study RGH-188-005, were excluded from the analyses. In addition, all the trials reported a high proportion of early withdrawals, which ranged from 23% to 57% per treatment group, and there were some imbalances between treatment groups within trials (RGH-MD-16, 28% to 48%; RGH-MD-06, 36% and 57%). Since withdrawal is unlikely to occur randomly, it is possible that the high proportion of discontinuations may have compromised randomization, and both the measured and unmeasured characteristics of the treatment groups may not have remained similar over time. Furthermore, many of the end point measurements reported in these trials had to be estimated by imputation. The primary analyses in 4 trials used MMRM for imputing missing data, which may be associated with a reduced risk of bias in schizophrenia trials compared to alternative methods, such as LOCF.13 MMRM assumes the missing data were missing at random, but, given the differential losses to follow-up and reasons for discontinuations, this assumption is not supported. In addition, the MMRM methods assume that patients’ missing data would continue to change in a similar way as the data for those who continued in the trial.74 This assumption is strong and unverifiable. Particularly in situations where patients discontinued therapy due to adverse effects or lack of efficacy (such as the included trials), the assumption may increase the bias in the observed results. Study RGH-MD-16 used an ANCOVA model with LOCF for the primary outcome analysis, but the MMRM sensitivity analysis showed similar results. Much of the differential discontinuation rate in the withdrawal study (57% versus 36% for cariprazine versus placebo) may be explained by protocol-specified censoring of patients when the study was terminated (27% versus 11%). The sponsor conducted sensitivity analyses that evaluated missingness assumptions, and in addition, the EMA requested analyses with more conservative assumptions for the missing data.62 These analyses generally showed comparable results. Although what the true treatment effects would have been if all patients continued therapy cannot be known, the sensitivity analyses supported the primary findings of the studies.
Overall, the design of the trials was consistent with EMA guidance on clinical investigation of drugs in the treatment of schizophrenia.13 For the acute trials, the primary and secondary end points (PANSS and CGI-S), the duration of the trials (6 weeks), the inclusion of a placebo group, and the diagnostic criteria for screening patients were consistent with EMA recommendations.13 A 30% reduction in the total PANSS score relative to baseline was acknowledged to be a clinically relevant change that may be used to define responders.13 The MID for the change from baseline in PANSS total or subscales scores, however, is less clear, with the literature indicating the MID may vary depending on patients’ baseline severity. The responder analyses conducted, however, were not part of the fixed statistical testing procedure and thus have not been controlled for multiple testing. Consequently, the responder analyses and other outcomes (e.g., PANSS subscale scores, CGI-I, NSA-16, SQLS-R4) should be interpreted as supportive evidence only. Moreover, the EMA noted that interpretation of the NSA-16 results from studies RGH-MD-16, RGH-MD-04, and RGH-MD-05 were limited due to the short duration, the acute treatment setting, and the study population, which were not considered appropriate to evaluate negative symptoms.62 The MID for the NSA-16 and SQLS-R4 is unknown.
The withdrawal study included an 8-week and 12-week open-label treatment period, after which patients with a demonstrated response to treatment are randomized to active treatment or placebo. This adaptive design that enrolled an enriched population with demonstrated treatment response and tolerability was consistent with EMA guidance13; however, its impact on external validity will be discussed in this section. The composite end point of relapse included both clinical measures, such as hospitalization, harmful behaviour, or suicidal ideation, as well as changes in standardized symptom or disease severity scores (e.g., PANSS, CGI-S). While the expert consulted for the review suggested that the definition used was clinically relevant, they noted that not all items may be considered equal in terms of seriousness or importance to patients. The between-group difference in the time to relapse was tested based on the log-rank test and an unadjusted Cox proportional hazards model. It is unclear whether the investigator assessed if the proportional hazards assumption was met. Other outcomes were reported descriptively, with no between-group comparisons conducted.
Study RGH-188-005 was designed to assess the impact of treatment in a subset of patients with schizophrenia who had predominant negative symptoms. The selection of the patient population, which was limited to patients with core negative symptoms that were stable in the past 6 months, and excluded those with potentially confounding major depression, extrapyramidal symptoms, or substance abuse, was consistent with EMA guidance.13 The primary outcome (PANSS factor score for negative symptoms) has evidence to support its validity and reliability; however, the MID for the change from baseline is unknown. The EMA states that there is no evidence to evaluate what is considered a significant difference in negative symptoms trials.13 For the study, only the primary and secondary outcomes (PSP) were part of the fixed testing procedure to control the type I error rate. Thus, the additional analyses that show between-group differences (e.g., responder analysis) should be interpreted as supportive evidence only. According to the clinical expert, risperidone is not expected to have a significant impact on negative symptoms, and the trial’s investigators acknowledged that there is no antipsychotic drug with established efficacy for negative symptoms.12 The lack of demonstrated efficacy of risperidone should be considered when interpreting the comparative treatment effects. The expert indicated that negative symptoms may be confounded by other factors, such as depressive, cognitive, or positive symptoms of the condition. Although the study took steps to minimize this potential confounding by excluding patients with moderate to severe depressive symptoms, or significant positive symptoms, the possibility of confounding cannot be eliminated. It should be noted that the change in positive symptoms scores and depressive scores were similar in both groups, which suggests no substantial confounding. However, there was limited assessment of potential confounding related to anxiety or cognitive effects. Additionally, changes in psychosocial function may be impacted by numerous factors independent of the disease (e.g., labour market), and a longer time frame may be required for changes in function to appear.
The available evidence consisted of 4 placebo-controlled studies and 1 active controlled trial in a select patient population (predominant negative symptoms). Study RGH-MD-16 included a risperidone active treatment group, and RGH-MD-4 included an aripiprazole group for the purpose of assay sensitivity. There was no a priori hypothesis comparing active comparators to cariprazine; thus, direct evidence of comparative efficacy and safety in acute schizophrenia is lacking. Although Study RGH-188-005 included a risperidone control group, this drug is not known to substantially improve negative symptoms, which may limit the interpretation of the findings. None of the studies were designed to test for differences in hospitalization or treatment persistence. The impact of treatment on HRQoL was assessed in two 6-week studies, but the type I error rate was not controlled for these analyses. Only the predominant negative symptom study assessed functional outcomes. Thus, the treatment effects of cariprazine on these outcomes of importance to patients is unclear.
Four trials enrolled patients experiencing an acute exacerbation of schizophrenia, who were classified as moderately to severely ill, based on the CGI-S scores. Patients with psychiatric and medical comorbidities, such as those with substance use disorders or at risk of harming self or others, were excluded. According to the clinical expert consulted, the numerous exclusion criteria can affect the external validity, as most patients seeking psychiatric care in Canada have complex medical and psychiatric conditions. Older adults (> 60 years) and those with schizoaffective disorders or treatment-resistant schizophrenia were also excluded. Thus, the efficacy and safety in these populations is unknown. Only Study RGH-MD-16 included patients with a first episode of schizophrenia, and, on average, the patients had been diagnosed for 12 years. Little information was provided on the characteristics of the patients screened but not randomized in the trials (13% to 33%).
Study RGH-188-005 enrolled a specific subset of patients with predominant negative symptoms. The exclusion of patients with depressive symptoms, substance abuse disorder, or significant extrapyramidal symptoms was consistent with EMA guidance to minimize confounding factors. However, this could affect the generalizability of the findings.
On average, the patients enrolled were in their mid- to late 30s, with more men included than women. The racial distribution varied, with 19% to 95% of patients reported as White, 23% to 41% as Black, and 1% to 38% as Asian. There were no Canadian patients in any of the trials, which were conducted primarily in the US, Eastern Europe, and Russia, with some studies including sites in India, Malaysia, South Africa, Colombia, and Western European countries. The trials were conducted between 2008 and 2014 in both inpatient and outpatient settings. Although the trials may not fully reflect the racial diversity of patients with schizophrenia in Canada, the clinical expert did not identify any major generalizability issues with respect to the demographics, timing, or setting of the studies, except for Study RGH-188-005. In this trial, all the patients were White. Because of limitations in how data on prior hospitalizations were reported (average of 0.2 to 0.3 hospitalizations in the past year), it is unclear whether the frequency of hospitalization is representative of Canadians with a duration of illness of 12 to 13 years.
The withdrawal study, by design, randomized an enriched population that had demonstrated adequate treatment response and tolerability to cariprazine. There were extensive withdrawals during the run-in phase and stabilization phase, with only 26% of patients remaining eligible for randomization. Although this adaptive design is accepted by the EMA, the treatment effects observed may be inflated relative to the broader population of patients with an acute exacerbation of schizophrenia. The post-run-in AEs would not be representative of the situation for new users but may more closely reflect that for chronic patients who have shown tolerance of the drug. The high rate of study discontinuation in the other trials may also affect generalizability because the adverse effects and treatment effects for those who remained in the study may differ from real-world efficacy and safety.
Not all the dosage regimens tested were consistent with the Health Canada recommended dosage (1.5 mg to 6 mg daily). Specifically, more than half of patients in the high-dosage group of Study RGH-MD-05 and in the withdrawal study received cariprazine 9 mg daily. The applicability of these data to the Canadian context may be limited, and treatment effects observed in practice may not reflect the trial findings, as lower dosages will be used. In addition, 2 of the studies used a fixed-dosage regimen, which does not reflect clinical practice.
The aim of this section is to identify indirect comparisons that fill gaps in the evidence from the systematic review and to appraise the indirect evidence used to inform the pharmacoeconomic model. Direct evidence on the efficacy and safety of cariprazine versus risperidone was available for patients with predominant negative symptoms only, and no other comparative efficacy studies for the broader schizophrenia population were identified in the systematic literature search.
A focused literature search for indirect treatment comparisons (ITCs) dealing with schizophrenia was run in MEDLINE All (1946–) on November 25, 2021. No limits were applied to the search. The results were reviewed by 1 researcher to select any indirect comparisons that met the patient, intervention, comparator, and outcome criteria listed in the review protocol (Table 9).
The sponsor submitted an unpublished ITC14,53 and 2 published ITCs15,16 that evaluated the efficacy or safety of cariprazine versus other antipsychotic drugs in patients with schizophrenia. All 3 are included in this report. No other relevant ITCs were identified in the literature search.
Three ITCs that evaluated the comparative efficacy and safety of antipsychotic drugs in patients with schizophrenia met the inclusion criteria for this review.14-16 The unpublished ITC examined short-term and longer-term outcomes, whereas the published ITCs focused on short-term efficacy and safety (Huhn et al. [2019]16) or short-term metabolic effects (Pillinger et al. [2020]15).
This review focused on the appraisal of the unpublished ITC because it was used to inform the pharmacoeconomic model. A brief summary of the 2 published ITCs has also been included.
||| ||||||||| || ||| ||||||||||||||||| ||||||||||| ||| ||| || |||||| ||| |||||||| |||||||| ||| |||||| || ||||||||||| |||||||| |||| ||||| ||||||||||||| ||||| ||| ||| ||||| ||||||||| ||| |||||||||| || ||||||| || |||||||| |||| ||||||||||||||||
||| ||| ||| |||||||| || | |||||||||| |||||||||| |||||| |||| ||| ||||||||| || ||||||||| || ||||| ||| ||| |||||||| |||||||| |||| |||||||||||| ||| ||| |||||||| |||| || ||||| |||||||||||| || |||||||||||||| ||| ||| ||| ||||| |||| |||| |||| || ||||||| ||||||||||||| |||||| ||||||| |||||||||||| ||| |||||| ||| ||||||||| || |||| ||||||| |||| ||| ||| ||||||||| |||||||| ||| ||||| ||| ||||||| ||||||||||||
Table 35: Study Selection Criteria and Methods for Sponsor-Submitted Unpublished ITC
Criteria | Unpublished ITC |
|---|---|
Population | |||||| ||||| |||| |||||| || ||||| |||||||||||| || ||||||||||||| || |||| |||| |||| || ||||||| |||||||||||||| ||| |||||||| |||| ||||| ||||||| ||| ||||||||||||| |||||||| |||||||| |
Intervention | • |||||| ||||||||||||| ||||||||||| |||||||| ||||||||||||||| • |||||||||||| • ||||||||| • ||||||||||||| • ||||||||||| • ||||||||| • |||||||||||| • ||||||||||||| • |||||||||| • |||||||||| • |||||||||||| • |||||||||| || || ||| • ||||||||||| • ||||||||||| |
Comparator | ||| || ||| ||||| ||||||||||||||| |||||||| || |||| |||||||||| |||| |
Outcome | • |||||||| ||||||||| • |||||||| |||| |||| |||||||| ||| ||| ||||||||| |||||| |||||||||| ||||| • ||||||| |||| |||||||| |||||||||| |||||||||| ||||| • ||||||||||||||| |||| • |||||| || ||||| || |||| ||||| • |||||| || |||||| ||||| • |||||| || ||| ||||| • ||||| || ||||| • ||||| • |||||||||||| ||||||||| • ||||||||||||||| ||| || ||||||| ||||||| ||||| |||||||| || ||||||||| • |||||| ||||||||| • ||||||| |||||| || ||| • |||||| |||| • |||||||||||||| |||||||| • |||||||| ||| |||||||||| • |||||||||||| • ||||||||| |||||| • ||| |||||| |
Study design | |||||||||||| |||| |||| ||| |||||||||||| ||| ||| ||| || |||||| |||||||| |
Setting | ||| ||||||| |
Publication characteristics | ||||||| |||||||| |||| |
Exclusion criteria | • ||||||| ||||| |||| || |||||||| |||||||| |||| ||||||||| |||| ||||||||||||| • ||||||| || |||||||| |||| ||||||| | || || ||||||||| ||||||||||||||| ||||||||| |||||||||||||||| |||||||| ||| ||||| ||||||||| ||||||||| • ||||||| || ||||||||| ||||||||| || |||||||||| ||||||||||||| • |||| ||||| || |||||| ||||| ||||| |||||||||||||| ||||||| |
Databases searched | |||||||| ||||||| |||||||||| |||||||| ||||||| ||| || ||| ||| |||||| |||||||| |||||||||| ||||||||||| |||||||||||| |||||||||||||| || |||||||| |||||||||| ||||||| |
Selection process | ||| ||||| |||||||| ||||||||| ||||||||||||| || | ||||||||||| |
Data extraction process | ||| |||||||||| ||||||||| ||||| |||| ||||||||||| |||||||||||| || | |||||| |||||||||| |
Quality assessment | ||||| ||||| |||||| || | ||||| ||||||||| | || | ||||||| | || | |||||||| || ||||||| |||| |||||||| ||||| || |||| ||||| |||||||| |
Note: Table redacted as per sponsor’s request.
Source: Sponsor submission.53
||||| |||||||||| || ||| |||||||||| |||||||||| ||||||| ||| ||||||| || ||| ||| ||||||||| | ||||||||||| |||||||||| ||| ||||||| |||||||||| ||||||||| ||| ||||||||| |||||||| || ||||||||| ||| |||||| |||| |||| |||||||||||||||| || |||||||||| ||||||||||||| ||| ||||||| |||||||| ||||||| |||| ||| ||| |||||| ||||||| |||| |||| ||| |||||||| || ||||||| ||| ||||||||| ||||||||| ||| |||| |||| |||||||| || |||| |||||| | |||||||||| ||| ||||| ||||| || |||| || |||| || ||| |||||||| ||||| |||| ||||||| |||| |||||||| || |||||||| |||| ||| |||||||| |||||| |||||||| |||||||| |||||||||||
|||||| |||| ||||||||||| || ||||| ||||||||| || |||| |||| | || || ||||| || ||||||||| ||| ||||||| |||||||||| || |||| |||| |||||| |||||||| || |||| | ||||||| |||||||||| ||||||| ||||||| |||| |||| ||||||||||| ||||||||| || ||| |||||||||| ||||||| ||||||| |||||||||| || ||| ||||||| |||| |||||| ||||| || ||||||||||| ||||||||| |||||||||| |||| ||||||||| || ||| ||||||| |||| ||| ||| ||||| ||| | ||||| |||||| ||| |||||||| |||| |||||||||| || |||||| |||| |||||||| |||||||| ||| ||| ||||||||||| |||||||| ||||||||||||| ||||||||| || | ||||| |||||||||| |||| | ||||||| || ||||| || |||||||| ||||||||||||| ||||||||| ||| ||||| ||||||| |||||| |||| |||||||| |||| ||||||||||||| |||||||| ||||||||| ||| ||||| |||||||||||| ||||| ||||| ||||||||||||| ||||||| ||| | ||||||||| ||||||||| |||| |||||||| ||| ||| ||||||||||| |||||||| ||||||||||||| ||||||||| ||| |||| ||||| ||| ||||||||||||||| |||| |||||||| |||| ||| ||||| ||| ||||||| |||||||||| |||||||||
||| |||||||| ||| ||||||| || |||| || |||||||||| ||||||||||||| ||||| |||||||||||| || || || |||||||| |||||||| ||||| |||||| ||||| |||| ||| ||||||| |||| ||| |||||| || ||||||| ||||| |||||| |||||| || ||| ||||||| ||||||||||| ||| ||||||| || | ||||| |||| |||| |||||||| |||| ||| ||||| || ||| |||| ||| |||||||||| ||||||||| ||||||| ||| |||||||| ||||||| |||||| |||||| ||| ||| |||||||| ||||||| || ||||||||||| ||||||||| || ||| || |||| |||||| ||||||||||| || ||| |||||||||||||| |||||||||||| || ||||||||||
||| ||||||| ||||||| || ||| ||||| ||||| ||| ||| |||||||| |||| || |||| | || || ||||| ||| ||||||| || ||| || ||| |||||||||| || ||||| | ||| ||||||||| || ||| |||||| |||| |||||||| || ||| ||||| ||||| ||||| || ||||| ||||||||||| |||||| ||||| |||||| ||||| ||||| || | || | ||||||||| || |||| |||| |||||||||| || |||||||| ||||||||||| || ||||||| || ||| |||||||||| |||||| ||| ||||||| ||||||| ||| ||| ||||||| |||||||||| ||||| ||| ||| |||||||||| || |||||||| ||| ||||||||||| | ||||||| ||| ||||||| || ||| |||||||||| |||||||| |||||| || ||| ||||||| |||||| || ||||| ||||| ||| |||||||| ||| |||| |||||| |||||||| ||||||||||||||| |||| || ||||||| ||||||| ||||| ||||||| || ||||||||||| |||||| |||| |||||| |||||||||||||| ||||||||| ||| |||||||| || ||||||||||| ||||||||| |||||||| |||||||| ||||||||||||||||| |||||| |||| |||||||| || ||||| ||||| ||||| |||||| ||||||| ||| ||| ||| |||||||| |||| |||||| |||||||
||||||||||||| ||| |||||||| || ||| ||||| ||||||| ||||| || ||| ||||| ||||||||||||||| |||||||||| |||| || |||||| |||||||||| |||||||| |||||||| ||||||||||| ||| ||||||||| || |||| || ||||||| ||||||||||||||| ||||| |||| ||||| ||||||| |||| |||||||| ||||||| |||||| ||| |||| ||||| ||||||||||| |||||| |||||||| |||| ||||| || ||| |||||| || |||||||| |||| || ||||| ||||||| || ||| ||||| |||||| || |||||||| || |||| ||||||||| |||||| |||||||||| |||||||| |||| |||||||| ||||| ||| |||||||| |||||||||| || ||| |||| |||||| |||| |||||||| |||||| |||||| ||| ||| |||||||| ||||||||| ||||||| |||| |||||||| ||||||||| |||||| || ||| |||| |||| ||||| ||||||||| |||||| |||| |||||| || ||||||| ||| |||||| || |||||||| |||| |||||| ||||||||| || || |||||||||| ||| |||||| |||| |||||||||| ||| ||||||||| ||||||||| || ||||||| ||||||||| || |||||||||||
||| |||| |||| ||||||||| ||||| || |||||||| |||||| ||||| ||||| ||||| |||||| ||||| ||| |||||| ||||||| ||||||| |||| ||| ||||||| ||||| |||| |||||||||| |||| |||| |||||||| ||||||| |||| ||||||||| ||||||| || ||| ||||||| ||| ||| |||||||||| || ||||| ||| ||||||||||||||| |||||| |||| |||| ||| ||| |||||| ||||||| ||||||||||||| ||||||||||||| |||||||||| ||| ||| |||||||| |||| || || ||||| |||||||| |||||||| |||| |||| ||| ||||| ||||||||||| |||||| || ||||||||||| || ||| ||||||||||||| ||| ||||||||| ||||| ||| |||||||| ||||| || ||| |||||||| |||||||||||| || ||| ||||||||| |||||||| ||||||||| ||||||| ||| ||| ||||||||||||||| |||||||||| ||||| || ||| |||||||| ||||||||||| ||||||||| ||||| ||| ||||| |||||||| ||||||||| ||||||||||| ||| |||||||| ||||| ||||||||||||||||||| |||||| ||| ||||||||||||| ||||||||| ||||| |||| ||||||||| |||||||| ||| ||| |||||||| |||||||||| ||||||| |||| ||||||||||||| ||||| || |||||||| ||||||||||||| ||| | ||||| ||||||||||| || ||||| |||||| || ||||||||||| |||| ||||||||| ||| ||| ||||| |||| ||||||||| |||||||| ||||||||||| |||| |||||||| || | ||||||||||| ||||||||| ||||||||||| |||||||| |||| |||| ||| ||||| || ||||||||||||| |||||||| || |||||||| |||||| |||||||| |||||||| |||| |||| ||||||| ||| ||| ||||||| ||||||| || ||| ||||| ||||||||||||| |||||||||| ||| ||||||||| || ||||| |||
||| ||||||| || ||| ||| ||||||||||| ||||||||| ||||||| ||||||||| || ||||||||||||| ||||||||||| || ||| ||| ||| |||||||| ||| |||||
Table 36: Unpublished ITC Analysis Methods
Item | Description |
|---|---|
ITC methods | |||||||| |||| ||||| |||||| ||| |||||| |||||||| |||| ||||||||| ||| ||||||||||| |||| ||||||||| ||||||| || |||||||| ||||| ||||||| |||||| |||||| ||||||||| |||||||| |||||||||| ||| ||| ||||| |||||||| || || |||| |||| ||||||||||| |||||| |||||||||| ||| |||||||| ||||| |||||||| || |||| |||||||||| || ||| |||||| |||| |||||||| |||| |||| |
Priors | ||||||||||||||| ||||| ||| ||| |||||| ||||||| ||||||| ||||| ||||||||||||| ||||||||| ||| ||||||| |||| || || ||||| ||||||| ||| |||| |||||||| ||||| ||||||||||| |||||| ||||| || |||||| || ||| |||||| ||||||||||| ||||| | |||||| || | ||||||| |||||||| ||| ||||||| || ||| ||||||| |||| ||| ||||| |||||| |||| ||||||||||||||| |
Assessment of model fit | |||||||| |||||||||||| || ||| ||||||||| |||||||| ||||||||| ||||||| ||| ||| ||||| |||||||||| ||||||| ||||| ||| |||||| ||||||| |||||| |||||||||| ||| |||||||||| ||||| |||||||| |||||||| |
Assessment of consistency | |||| ||||||||| |
Assessment of convergence | ||||||||||||||||||| ||||||||| ||| ||||| ||||| || | |||||| |
Iterations | |||||||| || ||||| |||||| |||||||||| ||| ||||| || |||||| || ||||| ||| |||||||| |||| ||| ||| |||||||| ||||||||| ||||||||||| |||||| |||||||||| |
Outcomes | • |||||||| • ||| |||||||| |||| |||||| ||||| ||||| || • ||||||| |||||||| ||||| ||||| ||||||| ||||||||| || ||| |||||| ||||||| • ||||||||||||||| |||| || ||||||| ||||||| ||||| ||||||| || ||||||||||| • |||||| |||| ||||| • |||||||||||||| |||||||| • |||||||| || ||||||||||| • |||||||||| • ||| |||||||| |||| |||||| ||||| |||||| • ||||||||||||||| |||||||| ||||||||| || ||| |||||| |||||| • |||||| |||| |||||||| || ||||| ||||| ||||| |
Follow-up time points | |||||| | || | |||||| |||||||| ||||||| ||||||||| ||||||||| |
Construction of nodes | ||| |||||||| ||||| ||||||| || ||||||| |||| |||||| ||| |||| |||| |||| |||||| || ||| |||| |||||||||| ||||||||| ||| |||||||| ||||||| |||||| |||| ||| ||||| |
Sensitivity analyses | • ||||| ||| |||||| ||||||| |||||| • ||||||||||| ||||| || ||||||||| |||| ||| |||||| |||||| ||||||||| ||||||| |||| |||||||| ||| |||||||| ||||||||||||| ||| ||||| |||||| || || ||||||||||||| |||| |||||||| |||| ||| ||| • |||||||| || |||||| ||| |||||| || ||| ||||||||||||| |||||||||| || |||||||| ||||| |
Subgroup analysis | • ||| ||| |||||||| |||| ||||||| || ||||| ||||| ||||| • ||||||||||||| ||||||| |||||| ||| || ||||| ||| |||||||| ||||||||||||| ||||||| ||||||||| |||| ||||||| |||| ||| ||| |||||| ||||||| ||||||||| • |||||||| ||||||| |||||||| ||||| || ||||| ||||| ||||| |||||| ||||| ||| ||| ||||||| ||||| |||||||| |||| ||| |||||||| ||||||||| • ||||||||| || ||||| |||| ||||| ||||||| ||| | |||| |||| ||||| • ||| |||||||| |||||||| ||||| || ||||| ||||| |||| |
Methods for pairwise meta-analysis | ||||||||| ||||| |||| ||||||| || | ||| ||||||| ||||||| ||||||||| || ||||||||| |||| |||||||||| |||| ||||||||||||| ||| |||||||| | |||||| || ||||||| || ||||||||| || ||||||| ||| ||||||||||| |
Note: Table redacted as per sponsor’s request.
Source: Sponsor submission.53
| ||||| || ||| |||| |||| |||||||| || ||| |||||||||| |||||| || ||| |||||||||| ||| || |||||| || |||| ||| ||| |||||||| ||| ||| ||| || ||||| ||||||||||||| |||||| ||| || ||| ||| |||||||| ||| ||| ||||||| |||||||||| |||||| ||||||| ||| ||||||||| |||| ||| ||| |||| || |||||||| |||||||||| |||| ||||||||||||| |||||||| |||||||| || ||||| ||||||| || | || ||||||||| |||||||||| |||||| || | ||| ||||| ||| || |||||| || ||| ||||||| || | |||| ||||||||||| ||||||| || |||||||| |||||||||| || | |||| || ||||||||| | ||||| ||||||| |||| |||||||| |||| ||| ||||| ||||| ||| | ||| |||||||| |||| ||| ||||||| |||||||||| |||||| || ||||| |||| |||||| || ||| ||||| ||||||| || ||||| |||||||||||||| ||| ||| ||| |||||| ||| ||||||||| ||| | |||||| || ||| ||||| |||||||| || ||||| ||||||| ||| | |||| ||| ||| ||||| |||||||| || ||| || || ||||| || ||| ||| ||||| |||||||| ||| ||||| |||||||| |||| ||| ||||||| ||||||| ||| ||| || ||| ||||| |||||||| || |||||| |||||||| || ||||| ||||||| ||| || || ||||||| || ||| || ||||| ||||||||||||| ||||||| || |||||||| |||||||| ||||||| |||| ||| ||| || |||| ||||||||| ||| ||| ||||||| |||||||||| |||| || ||||||| |||||||| ||||||| |||| |||||||| ||| ||| |||||||||
||||| ||||||| ||| ||||| || ||||| |||| ||| |||| ||| |||| ||| ||| || || ||| ||||| ||||||| ||| ||| ||| ||| || || ||| ||||||| |||||||| ||||||||| || ||| ||||||| || ||| ||| ||||| || ||| ||||| ||||||
||| ||| ||||||| |||||||| || ||| |||| || ||||||||||| ||| |||||||| || ||| ||||| ||||||| ||||||||| || ||||||||| ||||||||| ||||||||| ||||| || |||||| ||||||| |||||| || |||||||||| ||| ||||||| ||||||| |||||| |||||||| ||| ||||| ||||||| || ||||| ||||||||||| ||| ||| |||||||| ||| ||||||||||||| ||| ||||| || ||| ||||||| ||||||| ||| ||| || ||||| |||||||| |||| |||| || ||| |||||||| ||||||| ||||||||| |||||||| ||| |||| |||||||||||| ||||| ||||| ||||||| || |||||||||||||| || |||| |||||||| ||||| ||| ||||||||| || ||| |||||||||||| || ||| |||| || |||||||| ||||| |||||| |||| ||||||| |||| |||||||| |||||| |||||||| ||||| |||||||||||| || ||| ||||||||| |||||||||||| ||| |||| |||| ||||||||||| ||||||| |||| ||||||||||||| | ||||| || ||||||| || ||| ||||| ||||||||
||||| ||| |||||| |||||||| || ||| ||||| ||||||||||||| ||||||| ||| |||| ||| || |||||||| |||||||| |||||| |||| ||||||||||||| || ||||| || || |||||| ||| ||| ||||||| |||||| |||| |||||| |||||||| |||| || |||||||| ||||||| ||| |||| |||||||| |||| |||||| ||| ||||||||||||| || || || || ||| ||| |||| |||| ||||| ||||| ||| || || ||| |||| |||| ||||||| ||| |||| |||| |||| || ||| ||||||| ||| |||| ||||| ||||| ||||| || |||||||| |||||| |||| ||||||||||||| || || ||| |||||| ||||||| |||||||| ||| ||||| ||| || ||||||||| ||| |||| |||| ||||||||| || |||||||||| |||||| |||| | ||||| || || ||||| ||||||| |||| ||| |||| |||||||| ||| |||||||| ||| |||| ||||| | ||||| || ||| |||||||| ||| ||||| ||||||| |||| ||||||||| ||||||| |||| ||| |||| ||| |||| |||||| |||| ||||||||| || |||| || ||||||||| ||| |||||||||| ||||||| || || |||||||| ||||||||| |||||||| ||| |||||||| || ||| |||||| |||||| |||| | ||||| || || |||||| |||||||| ||| |||||||| |||| ||||| || |||||||| || ||||||| |||||| |||||||| ||||||| |||| | ||| |||| || ||| ||| |||||||| |||| |||||||| ||| ||| ||||||| |||||| |||||| |||| || || ||| |||||| ||| |||||||| ||||||||
||||| ||| ||||||| |||||||||| |||||||| ||| |||| ||| || |||||||| |||||| |||| ||||||||||||| || || || |||||| ||| ||| |||||||||| || |||||| |||||||| |||||| |||| ||| || |||| ||| |||| |||||||| |||||| ||| ||||||||||||| || || || || || ||| ||| |||||| |||| || || ||| ||||||| |||||||||||||| ||||||||||| ||| ||||||| |||| |||| || ||| |||||||| ||| |||| |||||||| ||||| ||||| ||||| ||| ||||||| ||||||||||||| || ||| || ||||||| ||| |||| ||||| ||||||||| || |||||||||| |||||| |||| ||||||||||||| | ||||| || || ||||| ||||| ||||||| ||| |||| || ||| ||||||||| ||| ||||||| |||| ||||||||| ||||||| |||| ||| ||||| |||| ||| ||||||||| || |||||||||||| ||| || ||||||||||| ||| ||| || |||| || ||||||||| ||| |||||||||| ||||||||| ||| |||||||| || ||| ||||||| |||||||||| |||||| |||||| |||| || ||||| || || ||||| ||| ||| ||||||| |||| |||||||| || ||| ||||||| |||||| |||||| |||| ||| || |||| ||| |||||||||| || ||||||| |||| |||||| |||||| ||||||| ||||||| ||| | ||||||||| ||||||| ||||||| || ||||||| || ||| |||||||||| |||||| ||||||| || ||||||| |||||| || ||| |||||| ||||| ||||||||||| |||||| |||||| ||||| |||||| ||||| ||||||||| |||| ||||||| |||| |||||||| |||||||||||||||| |||| || |||| || |||| || ||||||| || ||| |||| ||| |||||||||| ||||||||||||| |||| || ||||||||||||||| |||||||||||||| || ||||||||||||| |||||||| ||||||||||||||||| |||||||| || |||||| || ||||||||||||| || |||||||| ||| ||||||||
||| ||| |||||| ||| ||| ||||||| ||| ||||||||||| || ||| ||||| ||||||| ||| | |||||| || ||||||||| ||||||||| || ||||| |||||||| |||| | || ||| ||||||||||| ||||||| |||| | ||||||| |||||||||| |||||| ||| | |||| | |||||||| ||||||| || ||| |||||||||| |||||||| |||||||| |||| |||||| ||||| || |||||| ||||||||||||| ||||||||| | || || ||||||| |||||| |||||| ||||||||||||| ||||| || |||||| ||||||||| ||| |||| |||||||| || |||| |||||||| |||||||| ||||| || ||||||||||||| || |||||| ||||||||| || |||||||| ||| |||||||| |||||| ||||||| |||||||||| |||||||| |||| |||||| ||||||||||||| || |||||| |||||||||| |||||| ||||||||
||| |||||||| || |||||||||||||||| |||| ||||| || ||| ||||||||||| |||| || |||| |||||| |||||| ||||||| || ||||||||||| || ||||| ||||||||||| ||| |||||||| ||| ||| ||||| ||||||| ||||| ||| ||||||| ||||||| ||| |||||||||| || ||||||||||||||| |||||| || ||| ||| ||||||| || ||| ||||||| |||| |||| ||||||| ||||||||| ||||||| ||||||||||||||| ||| |||||||| |||||||| |||||||| ||| ||||||||| || |||||||||| |||||||||||||||||||
Table 37: Assessment of Homogeneity for Unpublished ITC
Item | Description and handling of potential effect modifiers |
|---|---|
Patient demographics | |||| ||||||||| || ||| |||| |||| ||| ||| |||||| ||||||||||||| ||| ||||| ||||| ||||||||| || ||||||||||| |
Disease severity | |||||||| ||||| ||||| ||||| |||||| ||||||||||||| |||||| |||||||| |||||||| |||||||| |||| ||||||||| |||| ||||||| ||| |||||||| || ||| |||||||| |||||||| || ||||||| |||| |||||||| ||||| ||||| |||| ||| |||| |||||||| |||| |||||| || |||||||| |||| ||||||||| ||||||||| |
Treatment history | ||| |||||||| ||| |||||||| |||||||| ||| |||||||| |||||| |||| |||||||| |||| ||||||||| ||||| |||||||| ||||||||| |||||| || ||||| ||||||||||| |||| ||||| ||| ||||||||| |||||||| |||| ||||||||| || ||||| |||| ||||||||||||||||||| |||||||||||||| |
Clinical trial eligibility criteria | ||||||||||||||||||| |||||||| |||| || ||| |||||||| |||||| ||| ||| ||||||||| ||| ||| |||||||| |||||||| |||| || ||| ||||||| |||||||||| ||||||| ||||| ||| |||||||| || |||||| ||| |||||||| |||||||||||| |
Dosage of comparators | ||||||| || |||||||| |||||| ||||||| |||| |||||||||| || ||||||| |||| ||||| |||||| |||||||| ||||||| |||| ||| ||| |||||||| || | ||||||||| |||||| || ||||||||||||| || ||| |||| |
Placebo response | |||||| ||| |||||||| |||| |||||| |||| || || |||| |||||||| |||| || ||||||| |||||| |||| ||| || |||| || |||||||||| ||||||| |||| ||||||||||| || ||||||| ||| ||||||||||||| || ||||||| |||||||| ||||| |
Definitions of end points | |||||| ||||| |||||||| ||| ||| ||| ||| ||| |||||||| |||||||| |||| ||||||| | ||||||| ||||| || |||||||| |||||| |||||| ||| ||| || | |||||| || |||||||||||||| |||||||| |||||||| ||||||||| ||||| || ||||| ||||| |||||||| |||||||| ||||| ||||||||||| ||||||||||||| || |||||||||| || ||||||| ||| ||||||||||||||| |||||| |||| ||||| || |||| |||||||| |||||||| |||||||||| ||||||| || ||||||| ||||||| |||| || |||| |||| ||||||||| |||||||| |||||||||||| |||||| |||||||| |
Timing of end point evaluation or trial duration | |||||| |||| | || | ||||| || |||||||| |||||| |||||||| |||||||| |||||||| ||||| |||||| ||||| || || |||| |||| |||| |||||||||| |||||||| |||||||| |||| |||||||| ||||| || ||| ||||||| |||||||| ||||||||| ||||| || || |||| ||| ||||| ||||||| |||||| |||| ||| || ||| ||||| |||||| || |||||||| |||| |||||||||| ||| ||||||||| ||||||||| |||||| || |||||||||||||| |
Withdrawal frequency | || ||||||||||| || ||| |||||| || ||||||| |||| || ||| |||||||| ||| |||||| || ||||||| |||| || ||||||||| |||| ||| |||| |||||||||| ||| ||| ||||||||||| |||| ||| ||||||||| |
Clinical trial setting | ||| || |||||||||| ||||||||||| || ||||| |
Study design | ||| |||||||| ||||||| |||| |||||| ||||| |||| |||| || ||||| || ||||||||||||| ||| ||||||| ||||||| |||||||| |||||||| |||||| ||| |||||||||| |||||| ||||||| |||||| ||||||| ||||||||||| |
Study date | |||||| ||||||||| ||||||| |||| ||| |||| ||||||| ||| |||| |||| || |||| |||||||||| |
Note: Table redacted as per sponsor’s request.
Source: Sponsor submission.53
||| |||||| || ||||||| |||||||| || |||| |||||||| || ||||| ||||||||| |||||||| |||||| |||| | ||||||| |||||| ||||||||| ||| ||| |||||||| || |||||||||||||||| || || ||||||| ||||||| ||||||||| ||| ||| |||||||| || ||||||||||||||| ||| || ||||||| ||||||| ||| ||||||| ||| ||| |||||||| |||| |||||||| || ||||||| ||||||| ||||||||| ||| || |||||||| || |||||| || ||| ||||||| || ||| |||||||| |||| |||| |||||||||| || ||||| |||
||| |||||| ||| |||||||| |||||||| ||||||| ||||||||||| |||||| ||||||| ||| ||| |||||||||| || |||||||| ||| ||| ||| ||| |||||||| |||||||| ||||| | || | ||||| |||||| |||| ||||| || ||| |||||||| |||||| ||||||| |||||| ||| |||||||| |||| |||| ||| ||||||||||| |||||| ||||||| ||| ||||| ||| |||||||| |||||||| ||||| |||| || |||||| || ||||||||||| |||| |||||||| ||||||| ||||||||||| ||| |||||| ||||||||||| ||| |||| ||||||| ||||| || |||||| |||||||| ||||||||| |||| |||||||||||| || |||||||||||| || |||||||| |||||||| ||||||||| |||| ||||||||||||| |||||||||| |||||||||||||| |||||||||| ||||||||||| ||||||||||| ||||||||||||| ||||||||||| ||||||||||| || ||||||||||||| ||| |||||||| |||| ||||||| ||| ||| ||||||||| |||||||| || ||| ||| |||||||| |||||
||| ||| || ||||||||| ||||||||||||||| ||||||||| |||| ||||||||||| ||| |||| | |||||| |||| || ||||||||||||||| |||||||| |||| |||||||||| |||||||||| ||||||||||| ||||||||||||| |||||||||| ||| |||||||||||| || |||||||||| |||| |||||||| || |||||||||||||||| |||||||| || |||||||| ||||||||||||| |||||||||||||| |||||||||| || ||||||||||| |||||| |||| ||| |||||||| |||||||| ||| ||||||||| |||||||||| |||| ||| |||||| ||||||||| |||||||| ||| ||| || ||| ||||||||||| |||||| ||||||||||| |||||||| ||| |||| ||||| || ||| |||||||| |||||||||||||| || ||||||||||| |||| |||||||| ||||||| ||||||||||| ||| |||||| |||||||||| ||| ||| |||| || ||||||||||||||| ||| || ||||||| |||||| ||||| || ||| |||||| ||| |||||||| |||||||||
|||||| ||| |||||||| |||||||| ||||||| ||||||||||| ||| |||||||||| |||| || ||||||||| |||| || |||||||||||||| |||||||| |||||||| || ||||||| || | || | ||||| ||| ||||| ||| ||| |||| || ||||| |||||||| |||||| ||||||| ||||||| || ||||||||||| |||| |||||||| ||||||| ||||||||||| ||| |||||| ||||||||||| |||||||| || ||| ||| |||| ||||||| || |||||||||||||| ||||||||| |||||| ||| ||||||||||| ||||| ||||||| ||| |||| ||| || |||||| ||| ||||||||||||
|||| |||||| || |||||| ||||| ||||||||||| ||| |||||||||| |||| || ||||||||| |||| || ||| |||||| |||| |||||||| |||| ||||||| ||||| || |||||| |||||||| |||| | ||||| ||| || ||||| |||||||||| |||| |||||||| |||||| ||||||| || ||||| |||||| ||||||||||| ||||| || ||| ||| |||||| ||||
||| ||| || |||||||| ||| |||||||||| ||||||||| |||| ||||||||||| ||| |||| | ||||| |||| || |||||||| || |||||||||| |||| |||||||||| ||||||||||| ||||||||||| ||||||||||| ||| |||||||||||| || ||||||||||| |||| |||||||| ||||||| ||||||||||| ||| |||||||| ||||||||||||| |||||||||||||| ||||||||||| || |||||||||||| |||||| ||||
||| ||| || |||||||||||||||| |||||||| | |||| ||| ||||| || ||||||||||| ||||||| ||||||||||| ||| |||||||| ||||||||||||| |||||||||| ||| |||||||||||| |||||||| ||||| |||| |||||| |||| ||||||||||| |||| |||| ||||| ||| |||| ||||| || | |||||| ||||||| |||| ||| |||||| |||||||| || | |||||| || ||||||||||| || ||| ||||||| ||| |||||||||| || ||||||||||||||| |||| |||||||| || ||| ||| |||||||
||| ||||||||||| |||||||| ||| |||||||| |||||||| |||||| ||||||| |||| |||| ||||||||| |||||||||| |||| ||| |||||||| || ||| |||| |||| ||||||||| |||| ||||||||||||| ||| |||||||| || ||| ||||| ||||| ||| ||||||||||||||| ||| || ||||||| ||||||| ||| |||| |||||||| |||| |||||||||||| |||||||| ||| ||||||||||| |||||| |||||||||||| ||| ||||||||| ||| |||||||||| || ||||||||||| |||||| |||||||||||| || ||||||| |||||| ||||||||||||| |||||||||||| |||||||| |||||||||||| ||||||||||||| ||| ||| |||| | ||||| |||||| || ||| ||||||| ||| ||| ||||| |||||||| || ||| ||||| ||||||||
Figure 6: Network Diagram for 30% Response Rate in Acute Schizophrenia — Redacted
Note: Figure redacted as per sponsor’s request.
Source: Sponsor submission.53
Table 38: Key Results for the Acute Treatment Network Meta-Analysis — Redacted
|| | |||||||||| ||||||||| ||| || |||||||| | ||||||||||| |||||||||| ||| | |||||||||||||| ||||||||| || | ||||| |||||||| || | |||||||| ||||| || | |||||| |||||||| || | ||| ||||||||||| ||| | ||||||| |
|---|---|
||||| || ||||||| |||| | |||||| | | ||||| || ||||||| |||| | |||||| ||||||||||| |||||| ||||||||||| ||| |||||||| ||||| ||||||| || | | ||||| ||||||||||| |||||| ||||||||||| ||| |||||||||||||||| |||||| ||||| ||| || |||||||| ||||||| ||||||| |||||| |||| ||||||| ||||||||||| |||| ||| |||| |||| ||||||| |
| ||||||| ||||||| |||||| |||| ||||||| | |||||| ||||| ||| || |||||||| ||||||| ||||||| |||||| |||| ||||||| ||||||||||| |||| ||| |||| |||| ||||||| ||| || |||||||| ||||||| ||||||| |||||| |||| ||||||| | |
||||||||||| ||||||||||| |||||||| | ||| |||| ||| ||| || ||||||||||| || ||||||||||||| ||||||||||| |||||||| |
Note: Table redacted as per sponsor’s request.
Source: Sponsor submission.53
||| |||| || ||| ||||||| |||||||||| |||||||||| |||| |||||||| || | ||||||| || ||||| |||||||| ||||||||||||||||| || || ||||||| || ||||| |||||||| |||||||||||||||| ||| || ||||||| |||||||| ||| ||||||| ||| ||| ||||||| |||| || |||||||| |||| ||||||| ||||||||||||| || ||||| || |||||| ||
Figure 7: Network Diagram for Relapse Rate in Chronic Schizophrenia — Redacted
Note: Figure redacted as per sponsor’s request.
Source: Sponsor submission.53
| ||||| || || |||| |||||| ||||||||| |||| |||||||| || ||| |||||||| || ||||||| ||||| ||| ||| ||| | |||| ||||||| ||||||||||| |||||||| |||| |||||||| ||||||| || ||| || ||||| ||||||| |||| |||||| ||| ||| |||||||||| || |||||||| |||| ||||||| || ||| ||||||| |||||| |||||| |||| ||||| || ||||| |||||| |||||||
||| ||| ||||||| || |||| ||||||| |||||||||| ||| |||||||||| || ||||| ||| ||| |||||| ||| |||||||| |||||||| ||||||| |||| ||| |||| || ||||||| ||||||| ||||||||||| |||||| |||||||| ||| ||| |||||| |||||||||| |||||||||| || ||||||||||| ||||| ||| ||||| ||||||||| ||| | ||||| |||| || ||||||| |||| |||||||||||| || ||||||||||| |||| |||||||| ||||||| ||||||||||| ||| ||||| |||||| ||||||||||||
||| ||||||| || ||| ||| ||| ||||||||||||||| ||| || ||||||| |||||| || ||||| |||||||| |||||| |||| ||| |||||||||||||| |||||||| ||||||||| |||||| || ||||||||||| ||||||| ||||||||||| ||| |||||| |||||||||||| || || ||||||||||| |||| ||||||||| ||| ||| ||| |||| ||||| ||| |||||| |||||||||| || ||||||||||| || ||| ||||||||| || |||||||||||||||| |||| |||||||| ||||||| ||||||||||| ||| ||||||||||| ||||||||| ||||||||||||| |||||||||| ||| ||||||||||||| ||||| || ||| ||| || | |||||
|| |||||||||| || ||||||||||| ||||||||||||| || ||||||||||||| ||| |||||||| ||| ||| |||| || ||| ||||||| |||||||||| |||||||||| ||| || ||| ||||||| |||||||| ||||||||||
Table 39: Key Results for the Chronic Schizophrenia Network Meta-Analysis — Redacted
| ||||| |||||||| |||||| ||||||| | ||||| ||| ||||||| ||||| ||||||||||||| ||||||||||||| || | |||||| |||||||| || | ||| |||| || | |||||| |||||||| || | ||| | |
|---|---|
||||| || |||| |||| | | ||||||| ||||||||||| |||||| ||||||||||| ||||||||| |||||| |||||||||||||||||| ||||||||| ||||||||| ||||||||||| |
|||| ||||||| ||||||||||| |||| ||| |||| | |||| ||||||| ||| |||| ||| ||| ||| ||| || |
||||||||||| || ||| | || ||||||||||||| ||||||||||| ||||||||||||||||| | |
Note: Table redacted as per sponsor’s request.
Source: Sponsor submission.53
The sponsor submitted an unpublished ITC based on systematic literature review, which was performed using standard methods. The authors conducted a search of multiple databases, a limited grey literature search, and used a 2-stage duplicate selection process. The inclusion and exclusion criteria used for screening studies were clear, and the study selection flow chart was reported. The scope of the review was comprehensive and included all the AAP drugs available in Canada. However, 3 typical antipsychotic drugs (haloperidol, loxapine, and zuclopenthixol) listed in this review’s protocol were not included in the ITC. Study quality assessment was based on the Jadad scale, which is a relatively simple instrument that includes only a review of randomization, blinding, and overall reporting of withdrawals, but may not fully describe the risk of bias of clinical trials. Based on the Jadad scale, most of the included studies were rated as fair study quality, with 6% of the acute trials rated as poor quality. No studies were excluded based on study quality.
The ITC’s authors conducted a feasibility assessment of the patient and trial characteristics to determine whether the trials were sufficiently similar to conduct a network meta-analysis (NMA). The rationale for excluding studies from the ITC based on the feasibility assessment were clearly reported. Variation was noted across trials in the baseline PANSS scores, duration of time since diagnosis, study publication year, and some patient demographics. Other potential sources of heterogeneity include the timing of the outcome assessment, which ranged from 4 weeks to 8 weeks in the acute network and from 26 weeks to 72 weeks in the relapse network, and the definition of relapse, which was based on the study-specific criteria. Data were missing on the patient subtype (first episode, not first episode, or a mixed population) for up to 40% of studies, and it is unclear whether patient subtypes were comparable across studies. Patients experiencing a first episode have a different prognosis than patients with recurrent events, according to the clinical expert consulted for this review. No information on drug doses or dosage regimens was provided for the included studies. Thus, it is not possible to evaluate whether this was another potential source of heterogeneity. Moreover, the relapse prevention network appears to have included both placebo withdrawal and parallel design trials. Withdrawal design studies enrol an enriched population that have demonstrated response and tolerability to run-in treatments. Due to this selection process, patients in withdrawal studies are not comparable to patients enrolled in longer-term parallel design trials. The ITC report shows the baseline PANSS score was higher in the 3 parallel design trials than in the withdrawal studies. In addition, the AEs reported during the withdrawal phase likely underestimated the frequency of events in the broader population, given the exclusion of patients with poor tolerability. For both the acute and relapse prevention models, the differences in patient and study characteristics could bias the results of the NMAs.
The Bayesian models used to conduct the NMA appear to be consistent with the guidance issued by the UK National Institute for Health and Care Excellence, with fixed- or random-effects models selected as the base-case analysis based on goodness of fit. In general, the results of the NMA were consistent with the direct evidence for cariprazine. The authors of the ITC conducted some sensitivity analyses with informative priors (for sparse networks only) and to explore sources of statistical heterogeneity identified in the pairwise meta-analyses. The subgroup analyses conducted for the 30% response outcome in the acute model attempted to create more homogeneous networks by excluding studies based on baseline severity, patient subtype, timing of outcomes, and response criteria. These subgroups generally showed findings similar to those of the primary analyses. Of note, both networks showed substantial variation in the placebo rate for the primary outcome (30% response, relapse). Although placebo rate has been identified as a significant source of heterogeneity in other analyses and a threat to the transitivity assumption,16 no analyses controlled for the placebo rate. In the NMA by Huhn et al. (2019),16 effect sizes changed, and heterogeneity was reduced by 60% in the meta-regression model that adjusted for placebo response. Thus, controlling for the placebo rate may have affected the findings of the unpublished ITC. Also, in the sponsor’s submitted ITC, some models required a high number of iterations for the burn-in, which suggests there were issues with model fit or heterogeneity that affected convergence of the models. The selection of fixed-effects model as the base-case analyses had the potential to modify the interpretation of the findings from the NMAs in the relapse prevention population. Both the fixed- and random-effects models showed similar model fit statistics for the key outcomes, but fixed-effects models generally have narrower CrIs and may lead to different interpretations of the data than random-effects models.
The relapse prevention network was sparse, with many comparisons showing wide CrIs. Moreover, due to the heterogeneity in the patient populations, the timing of the outcomes, and the definition of relapse, it is unclear whether the key assumption required for an NMA (i.e., transitivity) has been met. Thus, the results for this NMA are uncertain and may not represent the true effect of cariprazine relative to placebo or comparators.
No analyses were conducted on the comparative effects on HRQoL or functional outcomes, which are important to patients.
Huhn et al. (2019) evaluated the comparative efficacy and tolerability of 32 oral antipsychotic drugs or placebo in adults with acute symptoms of schizophrenia or related disorders for the acute treatment of schizophrenia.16 The systematic literature review identified a total of 402 short-term RCTs (53,463 patients) with a follow-up duration of 3 to 13 weeks. The primary outcome was the change from baseline in overall symptoms, as measured by a rating scale such as the PANSS. Seven other efficacy and 8 safety outcomes were also assessed. The NMA was conducted using a Bayesian random-effects hierarchical model, and results reported as standardized mean differences, or relative risk and 95% CrI. Meta-regression was used to adjust for potential effect modifiers, and sensitivity analyses were run to explore the robustness of the estimates. The NMA for the change from baseline in overall symptoms favoured cariprazine versus placebo, but found no differences compared with most other antipsychotic drugs. The change from baseline in symptoms data favoured amisulpride, olanzapine, and risperidone versus cariprazine. In terms of all-cause discontinuation, the estimates favoured amisulpride, aripiprazole, paliperidone, olanzapine, and risperidone versus cariprazine, with no differences detected for other comparisons with cariprazine. The mean difference in body weight favoured cariprazine versus quetiapine and olanzapine, but the likelihood of needing anti-Parkinson medication was higher for cariprazine than these comparators. The risk of akathisia was higher for cariprazine than olanzapine, quetiapine, brexpiprazole, paliperidone, and placebo, but lower than zuclopenthixol. Huhn et al.16 noted that the degree of placebo response had the greatest impact on heterogeneity, and that adjusting for the placebo rate changed the effect sizes of individual drugs. Differences in the median baseline severity across studies and inflated small sample effects were also identified as potential threats to transitivity. Huhn et al.16 rated the confidence in the evidence as low or very low for most comparisons with cariprazine, primarily due to study limitations and serious imprecision, but heterogeneity and incoherence were also cited as reasons for downgrading the evidence for some comparisons.
Pillinger et al. (2020) evaluated the short-term metabolic adverse effects of antipsychotic drugs used for the treatment of acute schizophrenia.15 The report included a total of 100 RCTs in 25,952 patients treated with 18 antipsychotic drugs or placebo for 2 to 13 weeks (median 6 weeks). The mean differences in weight gain, body mass index, total cholesterol, low-density lipoprotein and high-density lipoprotein cholesterol, triglycerides, and glucose were estimated using frequentist random-effects NMA methods. The results suggest that cariprazine may have favourable short-term changes for cholesterol and triglycerides levels versus olanzapine and quetiapine, but less favourable changes in glucose versus lurasidone.15 With regard to body weight, the mean differences favoured cariprazine versus olanzapine, but not the other antipsychotic drugs of interest to this formulary review.15 The analysis was limited to evaluating short-term impacts, and the clinical relevance of some of the differences estimated is unclear. There was inconsistency and/or statistical heterogeneity detected for body weight, total cholesterol, high-density lipoprotein, triglycerides, and glucose outcomes, and most studies had some risk of bias. Pillinger et al.15 rated the confidence in the evidence as low or very low for most comparisons with cariprazine, except for low-density lipoprotein, which was rated as low to moderate.
This section includes submitted long-term extension studies and additional relevant studies included in the sponsor’s submission to CADTH that were considered to address important gaps in the evidence included in the systematic review.
Two long-term extension studies, RGH-MD-1717 and RGH-MD-11,18 have been summarized in this section to examine the long-term safety and tolerability data for patients who have completed the pivotal studies RGH-MD-1657 and RGH-MD-0458 or RGH-MD-05,59 respectively.
The single-arm, open-label extension study, RGH-MD-17,17 was conducted to evaluate the long-term safety and tolerability of flexible dosages of cariprazine (1.5 to 4.5 mg daily) in adult patients with schizophrenia for up to 48 weeks of treatment. Patients who completed the pivotal trial, RGH-MD-16,57 a 6-week, double-blind, randomized, placebo- and active-controlled, phase IIb trial, as outpatients were eligible to enrol in RGH-MD-17. Patients may have been hospitalized at the discretion of the investigator during the 3 to 7 days of screening. All patients were hospitalized during the first week of open-label treatment. Patients could then be discharged and followed up as outpatients or remain in the hospital for an additional week at the discretion of the investigator; patients could be readmitted to hospital at any time. Patients were evaluated every week for the first 6 weeks of treatment and then every 2 weeks for the remainder of the study. After completing 48 weeks of open-label treatment or prematurely discontinuing, patients were evaluated for an additional 4 weeks for safety follow-up.
The open-label extension study was conducted between 2009 and 2010 in the US, India, Malaysia, Russia, and Ukraine. There were no Canadian study sites in the extension study.
To enter the open-label extension study, patients must have completed the lead-in Study RGH-MD-16 as outpatients and achieved a CGI-S score of 3 or less (mildly ill or better) and a reduction of 20% or more in PANSS total score from baseline at the end of the lead-in study. Other inclusion and exclusion criteria were consistent with the lead-in pivotal trial.57
Notable exclusion criteria included having experienced any clinically significant, uncontrolled AEs or extrapyramidal symptoms during the lead-in study, receiving a depot antipsychotic drug or electroconvulsive therapy since the lead-in study, pregnancy, and ophthalmology assessment criteria, such as history of intraocular surgery.
A total of 97 patients were enrolled in the extension study after completing the lead-in study as outpatients. Of the 93 (96%) patients who received at least 1 dose of open-label cariprazine (safety population), 57%, 27%, and 16% of patients received cariprazine, risperidone, and placebo in the lead-in study, respectively. The mean age of patients in the extension study was 34.4 (SD = 10.1) years. The majority of participants were men (68%) and White (56%). The mean duration of schizophrenia in the lead-in study was 11.6 years (SD not reported). Refer to Figure 8 for a summary of baseline characteristics of patients enrolled in RGH-MD-17.
Figure 8: Summary of Baseline Characteristics for Study RGH-MD-17 (Safety Population)
BMI = body mass index; SD = standard deviation.
Source: Durgam et al. (2017)17 This work is licensed under Attribution 4.0 International (CC BY 4.0) licence.
The open-label treatment period was 48 weeks. The starting dosage of cariprazine was 1.5 mg daily. Depending on the investigator’s judgment of the patient’s response and tolerability, the dosage of cariprazine could be increased on days 2 and 3 in increments of 1.5 mg daily to a maximum daily dosage of 4.5 mg. If tolerability became a concern, the dosage could be decreased in decrements of 1.5 mg daily or could be suspended for a drug holiday for up to 3 days.
Psychotropic medications were prohibited during the open-label study, with the following exceptions, which had to be approved by the study physician: divalproex and selective serotonin reuptake inhibitors, including citalopram, escitalopram, fluoxetine, fluvoxamine, and sertraline.
Zolpidem, zaleplon, eszopiclone, and chloral hydrate were allowed for the treatment of insomnia. Diphenhydramine, benztropine, and propranolol were allowed as rescue medications for extrapyramidal symptoms. Lorazepam was allowed for the control of agitation, irritability, and hostility.
The safety outcomes included AEs, clinical laboratory parameters, vital signs, electrocardiograms, and ophthalmologic examinations. Suicidal ideation and behaviour were assessed using the Suicidality Tracking Scale. Extrapyramidal symptoms were assessed using the Barnes Akathisia Scale, the Abnormal Involuntary Movement Scale, and the Simpson-Angus Scale.
The efficacy outcomes included changes from baseline in the PANSS total score, PANSS positive and negative subscale scores, and CGI-S score. No HRQoL outcomes were reported in the extension study.
Safety analyses were conducted on the safety population, which included all patients who received at least 1 dose of open-label cariprazine in RGH-MD-17. The lead-in study baseline values for safety parameters were used, where available, to reflect the total cariprazine exposure; only Suicidality Tracking Scale and ophthalmologic examinations did not have lead-in study baseline values. The end-of-study value was the last available assessment during the open-label treatment. Descriptive statistics were performed for the safety outcomes, while the AEs were analyzed separately for the safety follow-up period.
A TEAE was defined as an AE that either (a) increased in severity following the first dose of open-label treatment or (b) first presented during open-label treatment and was not present before the first dose of double-blind treatment during the lead-in study.
Efficacy analyses were conducted on the mITT population, which included the patients from the safety population who had at least 1 efficacy assessment completed in RGH-MD-17. The observed case and the LOCF approaches were used for handling missing data from efficacy outcomes.
Of the 464 patients who completed the lead-in study, RGH-MD-16, 97 (21%) patients enrolled in RGH-MD-17. The number of patients who were available to enter the extension study was relatively low because the extension study was not started until 9 months after the lead-in study was initiated. A total of 93 (96%) patients received at least 1 dose of open-label cariprazine (safety population) and 92 (99%) patients from the safety population had at least 1 efficacy assessment completed post-baseline (mITT population). A total of 46 (49%) patients completed open-label treatment, and 67 (72%) patients entered the safety follow-up period. Of the patients who had received placebo, cariprazine 1.5 mg daily, cariprazine 3.0 mg daily, cariprazine 4.5 mg daily, and risperidone 4.0 mg daily in the lead-in study, 47%, 50%, 54%, 50%, and 52% of patients discontinued during open-label treatment, respectively. The most frequently reported reason for discontinuation during open-label treatment was withdrawal of consent (17%), followed by AEs (11%). Refer to Figure 9 for a summary of patient disposition in RGH-MD-17.
Figure 9: Patient Disposition for Study RGH-MD-17
a Since the extension study was initiated 9 months after initiation of the lead-in study, most completers from the lead-in study were not available for enrollment in the extension study.
b:Includes patients who completed the study, as well as those who prematurely discontinued from the study but entered safety follow-up.
Source: Durgam et al. (2017).17 This work is licensed under Attribution 4.0 International (CC BY 4.0) licence.
The mean duration of treatment exposure was 221.7 (SD = 132.7) days. The total time at risk was 56.4 patient-years. The modal dosage for 68%, 25%, and 8% of patients was cariprazine 4.5 mg, 3.0 mg, and 1.5 mg daily, respectively. The final daily dosage for 70% of patients was cariprazine 4.5 mg.
The PANSS total score and CGI-S score for the mITT population in RGH-MD-17 were provided up to week 48 (Figure 10). The mean changes in the PANSS total score from the lead-in and extension baselines to week 48 were –44.8 (SE = 1.8) and –11.6 (SE = 1.4), respectively. The mean changes in the CGI-S score from the lead-in and extension baselines to week 48 were –2.3 (SE = 0.1) and –0.6 (SE = 0.1), respectively. The CGI-S score at week 12 did not change from week 6. Overall, the PANSS total score, PANSS positive and negative subscale scores (data not reported), and CGI-S score decreased over the course of open-label treatment.
Figure 10: Change From Baseline to Week 48 in PANSS Total and CGI-S Scores for Study RGH-MD-17 (mITT Population)
Source: Durgam et al. (2017)17 This work is licensed under Attribution 4.0 International (CC BY 4.0) licence.
TEAEs were reported in 77 (83%) patients in the safety population. A summary of harms, including the most common events (based on events occurring in ≥ 5% of patients), is presented in Figure 11. The most frequently reported TEAEs were akathisia (14%), insomnia (14%), and weight gain (12%), and these occurred early in open-label treatment. Most TEAEs (73%) were considered mild in severity. The investigator considered 61% were related or possibly related to the study drug. Akathisia, tremor, and joint stiffness occurred in 3 patients or more and were considered TEAEs related to the study medication.
SAEs were reported in 12 (13%) of patients in the safety population. Among the 17 SAEs reported, 4 patients experienced exacerbation of schizophrenia, and 1 patient experienced agitation and intentional overdose, which were considered related or possibly related to the study drug. The most frequently reported SAEs (occurring in ≥ 2 patients) were worsening of schizophrenia (in 4 patients) and worsening of psychotic disorder (in 2 patients). During the safety follow-up period, newly emergent AEs that either first presented or increased in severity during the extension study were reported in 3 patients. Two of these were SAEs (worsening of schizophrenia and lower limb fracture).
Discontinuation due to AEs was reported in 10 (11%) patients in the safety population, 4 of which were AEs (headache, pneumonia, sedation, insomnia), and 6 of which were SAEs (1 completed suicide, 1 worsening of psychotic condition, 4 worsening of schizophrenia). Of the patients who had received placebo, cariprazine 3.0 mg daily, cariprazine 4.5 mg daily, and risperidone 4.0 mg daily in the lead-in study, 2, 2, 4, and 2 patients discontinued due to AEs, respectively.
One death from suicide occurred after the patient had received cariprazine 4.5 mg daily for 327 days. Since trigger(s) for the event were not identified and the patient did not have a history of suicidal ideation or behaviour, the event was not considered related to the study drug. Overall, the mean Suicidality Tracking Scale total score was unchanged throughout the open-label treatment.
Notable harms included sedation in 5 (5%) patients, somnolence in 5 (5%) patients, and weight gain of 7% or more in 31 (33%) patients. No patients prematurely discontinued the study due to extrapyramidal-related TEAEs. The most frequently reported TEAEs related to extrapyramidal symptoms were the following: 13 (14%) patients experienced akathisia, 7 (8%) patients experienced tremor, and 6 (7%) patients experienced extrapyramidal disorder. Treatment-emergent parkinsonism, defined as a total score of 3 or less at baseline and greater than 3 post-baseline on the Simpson-Angus Scale, was reported in 8 (9%) patients. This finding is consistent with the rates reported in the lead-in study for the cariprazine and risperidone groups (approximately 8% to 10%). The overall trend of AEs reported was similar to that in the lead-in study; the investigators did not report any new or unexpected findings in the extension study.
A total of 11 patients were re-hospitalized due to clinical deterioration during the extension study.
Figure 11: Summary of Harms in Study RGH-MD-17 (Safety Population)
Source: Durgam et al. (2017)17 This work is licensed under Attribution 4.0 International (CC BY 4.0) licence.
The open-label extension study, RGH-MD-11,18 was conducted to evaluate the long-term safety and tolerability of flexible dosages of cariprazine (3 mg to 9 mg daily) in adult patients with schizophrenia for up to 48 weeks of treatment. Patients who completed 1 of the 2 pivotal trials,58,59 which were 6-week, double-blind, randomized, phase III trials; RGH-MD-0458 was a fixed-dosage, placebo- and active-controlled study and RGH-MD-0559 was a fixed- and flexible-dosage, placebo-controlled study, and new patients were eligible to enrol in RGH-MD-11. During the screening period of up to 7 days, and for the first week of open-label treatment, all patients were hospitalized. If the patients remained stable on their dosage for at least 3 days and did not require a dosage adjustment at discharge, then they could be discharged and followed up as an outpatient. Patients could also remain hospitalized for up to 2 weeks at the discretion of the investigator. Patients were evaluated every week for the first 6 weeks of open-label treatment and then every 2 weeks for the remainder of the study. After completing 48 weeks of treatment or prematurely discontinuing, patients were evaluated for an additional 4 weeks for safety follow-up and could receive treatment as usual at the discretion of the investigator, but no study drug was provided.
The open-label extension study was conducted between 2010 and 2013 in the US, Colombia, India, Romania, Russia, and Ukraine. There were no Canadian study sites in the extension study.
Adults 18 to 60 years of age with a diagnosis of schizophrenia (DSM-IV-TR criteria) for at least 1 year were eligible to enrol in the extension study. Patients could have completed either Study RGH-MD-04 or RGH-MD-05; new patients who had not previously participated in a cariprazine randomized trial were also eligible for entry. All patients were required to have a score of 25 or less on the PANSS positive subscale, and a score of 3 or less on the CGI-S. Other inclusion and exclusion criteria were consistent with the lead-in pivotal trials.58,59 Notably, urine drug screens were conducted throughout the study. Patients were discontinued due to protocol violation if their urine drug screen was positive for drug use unless the participant was allowed to continue with the study based on the investigator’s judgment. The participant would have been discontinued from the study if a second positive urine drug was collected. Additionally, pregnancy and breastfeeding as well as clinically significant, uncontrolled AEs from the lead-in study and uncontrolled extrapyramidal symptoms at baseline were exclusion criteria.
A total of 752 patients were enrolled in the extension study; 369 (49%) patients had completed a lead-in study and 383 (51%) patients were new. Of the 586 (78%) patients who received at least 1 dose of open-label cariprazine (safety population), 351 (60%) patients had completed a lead-in study, and 235 (40%) patients were new. Of the 351 patients who had completed a lead-in study, 210 (60%), 61 (17%), and 80 (23%) patients had received cariprazine, aripiprazole, and placebo, respectively. The mean age of patients in the extension study was 39.1 (SD = 10.8) years. The majority of participants were men (70%) and White (43%). The mean duration of schizophrenia at baseline was 12.8 (SD = 9.9) years. The mean PANSS positive subscale and CGI-S scores were 16.0 (SD = 3.9) and 3.0 (SD = 0.4), respectively, at baseline. Refer to Figure 12 for a summary of baseline characteristics of patients enrolled in RGH-MD-11.
Figure 12: Summary of Baseline Characteristics for Study RGH-MD-11 (Safety Population)
Source: Cutler et al. (2018)18 Cutler AJ, Durgam S, Wang Y, et al. Evaluation of the long-term safety and tolerability of cariprazine in patients with schizophrenia: results from a 1-year open-label study. CNS Spectr. 2018;23(1):39-50. Reproduced with permission.
The open-label treatment period was 48 weeks. The starting dose of cariprazine was 1.5 mg daily. The starting dose of cariprazine could be increased in increments of 1.5 mg daily to a daily dose of 3.0 mg on day 2 and to a maximum daily dose of 4.5 mg on day 3 or 4. Patients were required to receive daily doses of 3.0 or 6.0 mg on days 5 to 7. The daily dose could then be increased to 9.0 mg. Dose changes depended on the investigator’s judgment of the patient’s response and tolerability to cariprazine. Both increases and decreases were permitted.
Psychotropic medications were prohibited during the extension study, with the following exceptions at pre-specified daily dosages or maximum daily doses: short-term use of lorazepam for agitation, irritability, hostility, or restlessness; zolpidem, zaleplon, chloral hydrate, or eszopiclone for insomnia; and diphenhydramine, benztropine, or propranolol for extrapyramidal symptoms or akathisia. The aforementioned psychotropic medications were not allowed to be taken within 8 hours of psychiatric or neurologic evaluation.
The safety outcomes included AEs, vital signs, clinical laboratory tests, electrocardiograms, and physical and ophthalmologic examinations. Suicidal ideation and behaviour were assessed using the Columbia-Suicide Severity Rating Scale. Extrapyramidal symptoms were assessed by the Barnes Akathisia Scale, the Abnormal Involuntary Movement Scale, and the Simpson-Angus Scale.
The efficacy outcomes included the PANSS total, positive, and negative subscales; CGI-S; and the SQLS-R4.
Safety analyses were conducted on the safety population, which included all patients who received at least 1 dose of open-label cariprazine in RGH-MD-11. The lead-in study baseline values for safety parameters were used, where available, to reflect the total cariprazine exposure, while the last evaluation before the first dose of open-label cariprazine was used as the baseline value for new patients. The end-of-study value was the last available assessment during the open-label treatment, post-baseline period. Descriptive statistics were performed to summarize the safety parameters for the safety population.
For patients entering from a lead-in study, a TEAE was defined as an AE that either (a) increased in severity following the first dose of open-label treatment or (b) first presented during open-label treatment and was not present before the first dose of double-blind treatment during the lead-in study. For new patients, a TEAE was defined as an AE that either (a) increased in severity following the first dose of open-label cariprazine or (b) first presented during the open-label treatment and was not present before the first dose of open-label cariprazine.
Efficacy analyses were conducted on the mITT population, which included patients from the safety population who had at least 1 post-baseline efficacy assessment completed in RGH-MD-11. Descriptive statistics were performed to summarize the efficacy parameters for the mITT population; missing data were imputed using the LOCF approach.
Adherence to the study drug was defined as the total number of capsules taken by a patient during the open-label treatment period divided by the number of capsules prescribed during the same period multiplied by 100. Descriptive statistics were performed to summarize adherence for the safety population, but the relationship between adherence to treatment and study outcomes was not explored.
Of the 752 patients who enrolled in the extension study, RGH-MD-11, 369 (49%) patients had completed a lead-in study, RGH-MD-0458 or RGH-MD-05,59 and 383 (51%) patients were new. Of the 586 (78%) patients remaining as the safety population, 351 (60%) patients had competed a lead-in study and 235 (40%) patients were new. A total of 578 (99%) patients from the safety population had at least 1 efficacy assessment completed post-baseline (mITT population). A total of 226 (39%) patients completed the open-label treatment; the completion rate was higher for patients who had completed a lead-in study compared to newly enrolled patients (47% versus 26%, respectively). A total of 390 (67%) patients entered the safety follow-up period. The most frequently reported reasons for discontinuation during open-label treatment was withdrawal of consent (26%) followed by AEs (13%). Refer to Figure 13 for a summary of patient disposition in RGH-MD-11.
Figure 13: Patient Disposition for Study RGH-MD-11
a Patients who received the indicated treatment or placebo in lead-in studies RGH-MD-04 or RGH-MD-05.
b Includes both patients who completed the study and patients who prematurely discontinued from the study.
Source: Cutler et al. (2018)18 Cutler AJ, Durgam S, Wang Y, et al. Evaluation of the long-term safety and tolerability of cariprazine in patients with schizophrenia: results from a 1-year open-label study. CNS Spectr. 2018;23(1):39-50. Reproduced with permission.
The mean duration of treatment exposure was 183.2 days (SD not reported). The total time at risk was 293.8 patient-years. The modal daily dosage of cariprazine was 6 mg (in 51% of patients), 9 mg (in 25%), and 3 mg (in 23%), respectively. In 1% of patients, including those who discontinued during the first week, the modal daily dosage, was 1.5 mg. The mean daily dosage of cariprazine was 5.7 mg (SD not reported).
The mean rate of adherence with study medication was 99.5%; the overall treatment adherence rate ranged from 80% to 110%.
The change from baseline to week 48 in efficacy parameters for the intention-to-treat population in RGH-MD-11 is presented in Table 40. Overall, the mean PANSS total, positive, and negative subscales; CGI-S; and SQLS-R4 scores decreased over the course of open-label treatment.
Table 40: Change From Baseline to Week 48 in Efficacy Parameters for Study RGH-MD-11 (mITT Population)
Efficacy measure | Extension baseline score, mean (SD)a | Change from extension baseline to week 48, mean (SD) | |
|---|---|---|---|
LOCF analysis | OC analysis | ||
PANSS total score | 66.5 (12.1) | –5.0 (14.0) | –12.0 (13.2) |
PANSS positive subscale score | 16.0 (3.9) | –1.6 (4.6) | –3.5 (4.0) |
PANSS negative subscale score | 18.1 (4.3) | –1.3 (4.0) | –2.6 (4.5) |
CGI-S score | 3.0 (0.4) | –0.1 (0.8) | –0.5 (0.7) |
SQLS-R4 score | 45.8 (21.8) | –4.4 (21.3) | –10.7 (21.4) |
CGI-S = Clinical Global Impressions–Severity; mITT = modified intent-to-treat; LOCF = last observation carried forward; OC = observed cases; PANSS = Positive and Negative Syndrome Scale; SD = standard deviation; SQLS-R4 = Schizophrenia Quality of Life Scale Revision 4.
aExtension baseline efficacy parameters were based on patients who completed both baseline and post-baseline efficacy evaluations (PANSS, n = 572; CGI-S, n = 578; SQLS-R4, n = 527). Extension baseline was defined as the latest evaluation completed before the first dose of open-label cariprazine.
Source: Cutler et al. (2018).18
TEAEs were reported in 476 (81%) patients in the safety population. A summary of the harms, including the most common TEAEs based on events occurring in 5% or more of patients, are presented in Figure 14. The majority (> 95%) of TEAEs were considered mild to moderate in severity, and 54% were considered related to cariprazine by the investigator. The most frequently reported TEAEs were akathisia (16%), headache (13%), and insomnia (13%). The most frequently reported TEAEs occurred during the first 6 weeks of cariprazine treatment.
SAEs were reported in 59 (10%) and 7 patients during the open-label treatment and the safety follow-up periods, respectively. The following SAEs were reported in 1% or more of patients: worsening of schizophrenia (4%), worsening of psychotic disorder (2%), and social stay hospitalization (1%).
No deaths were reported in the safety population. One death was reported during the screening period due to cardiac hypertrophy of undetermined etiology. The 45-year-old male patient had a history of hypertension, was newly enrolled in the extension study, and had never received the study medication. During the open-label treatment, no suicidal behaviour was reported on the Columbia-Suicide Severity Rating Scale. One (0.2%) patient reported active suicidal ideation with a specific plan and intent, and 4 (0.7%) patients reported nonspecific active suicidal thoughts.
Discontinuation due to AEs were reported in 73 (13%) patients in the safety population. The following AEs, reported in 1% or more of patients, led to discontinuation: worsening of schizophrenia (3%) and psychotic disorder (2%). A total of 4 patients experienced SAEs of suicidal ideation concurrent with hallucinations or exacerbation of schizophrenia, of whom 3 discontinued the study. One additional patient discontinued due to a suicidal ideation AE secondary to increased psychosis.
Notable harms reported included sedation (3%), somnolence (3%), and weight gain of 7% or more (26%). The most frequently reported extrapyramidal TEAEs were akathisia (16%), extrapyramidal disorder (7%), tremor (7%), and restlessness (6%). Among the TEAEs related to extrapyramidal symptoms, 62%, 35%, and 3% were considered mild, moderate, and severe, respectively. A total of 13 patients prematurely discontinued the study due to TEAEs related to extrapyramidal symptoms: 5 (0.9%) due to akathisia, 2 (0.3%) due to extrapyramidal disorder, and 1 (0.2%) each due to restlessness, dystonia, parkinsonism, salivary hypersecretion, tremor, and musculoskeletal stiffness. Treatment-emergent parkinsonism, defined as a total score of 3 or lower at baseline and greater than 3 post-baseline on the Simpson-Angus Scale, was reported in 11% of patients. The overall trend of AEs reported was similar to that in the lead-in studies, so that the investigators did not report any new or unexpected findings in the extension study.
Any re-admissions throughout the extension study have not been reported.
Figure 14: Summary of TEAEs in RGH-MD-11 (Safety Population)
Source: Cutler et al. (2018)18 Cutler AJ, Durgam S, Wang Y, et al. Evaluation of the long-term safety and tolerability of cariprazine in patients with schizophrenia: results from a 1-year open-label study. CNS Spectr. 2018;23(1):39-50. Reproduced with permission.
Limitations of the results of the extension studies, RGH-MD-17 and RGH-MD-11, include the absence of an active comparator or placebo group. As with most extension studies, an additional limitation is the open-label study design. Unblinding of the study drug in the extension phase can bias the reporting of end points, particularly any subjective measures included in the efficacy parameters and AEs. As only descriptive statistics were published in the reports, and as a comparator group was lacking, the interpretation of the results is limited. Since completion of a pivotal trial was an eligibility criterion for the extension study, patients who discontinued those trials due to AEs or death were excluded, while patients who responded to treatment during those trials were more likely to be included in the extension studies. This could result in a population of patients that were more tolerant of cariprazine, and lead to a response bias, as those not responding to treatment are less likely to continue with the study. Having patients more tolerant of cariprazine can also lead to bias, potentially resulting in fewer AEs being reported. According to the EMA, long-term efficacy data are difficult to interpret in open-label, single-arm extension studies due to potential sources of bias, including the use of the LOCF approach, which could overestimate or underestimate the overall long-term treatment benefits.71 Although patients who receive the study drug are expected to improve over time with respect to efficacy parameters, the results can remain difficult to interpret given the aforementioned limitations. This is compounded by the notable discontinuation rates (> 50%) in both studies, which decrease the certainty and generalizability of the efficacy and safety results. In RGH-MD-11, differences in the efficacy and harms outcomes between patients who had completed a pivotal trial and new patients who had no prior exposure to the study drug are expected, further limiting the interpretation of the results.
Five double-blind RCTs met the inclusion criteria for the systematic review, including 3 short-term placebo-controlled studies (RGH-MD-16, RGH-MD-04, and RGH-MD-05),8-10 1 placebo withdrawal study (RGH-MD-06),11 and 1 active-controlled study in patients with predominant negative symptoms (RGH-188-005).12
The 6-week double-blind studies RGH-MD-16, RGH-MD-04, and RGH-MD-05 evaluated the efficacy, safety, and tolerability of cariprazine compared with placebo in adults with an acute exacerbation of schizophrenia. Patients were randomized to receive placebo or either fixed or flexible dosages of cariprazine (1.5 mg to 9 mg daily). Two studies also included an active control group for assay sensitivity (risperidone 4 mg daily or aripiprazole 10 mg daily). The sample size ranged from 446 to 732 patients, and the primary outcome in all trials was the change from baseline to week 6 in PANSS total score.
The mean age of patients enrolled in the acute schizophrenia trials ranged from 35.5 years (SD = 9.3) to 39.3 years (SD = 10.8), and the proportion of men ranged from 62% to 78% per treatment group. The mean baseline PANSS total score was approximately 96 points across studies, and the majority of patients were categorized as markedly ill, based on the CGI-S score.
The objective of Study RGH-MD-06 was to evaluate the efficacy and safety of cariprazine relative to placebo in the prevention of relapse of symptoms. Adults with acute schizophrenia were enrolled and received open-label cariprazine (3 mg to 9 mg daily) for up to 20 weeks. Those who could tolerate cariprazine and who met the treatment response criteria were randomized to receive double-blind cariprazine or placebo for 26 to 72 weeks (N = 200). The study was stopped once the last randomized patient had completed 26 weeks in the double-blind period. Time to relapse was the primary outcome of this study.
The randomized patients had a mean age of 37.7 years (SD = 10.1) and 39.2 years (SD = 10.9), and 71% and 61% of patients in the placebo and cariprazine groups, respectively, were men. At randomization, the PANSS total score was 50.9 points (SD = 6.7), and most patients were mildly ill, based on the CGI-S score.
The objective of Study RGH-188-005 was to evaluate the safety, efficacy, and tolerability of cariprazine versus risperidone in patients with predominant negative symptoms of schizophrenia for at least 6 months (i.e., PANSS factor score for negative symptoms ≥ 24 and rating of ≥ 4 or moderate for 2 of 3 PANSS items—flat affect, avolition, and poverty of speech). A total of 461 adults were randomized to receive 26 weeks of double-blind cariprazine (3 mg to 6 mg daily) or risperidone (3 mg to 6 mg daily). The primary outcome was change from baseline to week 26 in the PANSS factor score for negative symptoms.
The mean age of patients enrolled in Study RGH-188-005 was 40.4 years (SD = 10.8), and 57% were men. The mean baseline PANSS total score was approximately 76 points, with 52% of patients classified as moderately ill and 32% classified as markedly ill according to the CGI-S score.
In addition, the sponsor supplied an ITC that compared the efficacy and safety of cariprazine versus other AAP drugs available in Canada.14 Two other published ITCs were also included in this report.15,16 Additional longer-term safety data from 2 open-label extension studies were summarized.17,18
All three 6-week trials in patients with an acute exacerbation of schizophrenia met their primary and secondary objectives and showed statistically significant differences between cariprazine and placebo for the change from baseline in the PANSS total score and CGI-S score. The clinical relevance of the differences detected was less clear, given the uncertainty in the MID for the change in PANSS scores. While all the active and placebo groups showed improvement from baseline in the PANSS total score, the LS mean difference versus placebo ranged from –6.0 to –10.4 for cariprazine (1.5 mg to 9 mg daily), –7.0 for aripiprazole (10 mg daily), and –15.1 points for risperidone (4 mg daily). Moreover, the LS mean differences in the CGI-S scores were all less than 1, ranging from –0.3 to –0.6 for cariprazine versus placebo. A 1-point change in the CGI-S has been suggested as a clinically important difference, although limited data were found to validate this value. The responder analysis (defined as a 30% improvement in PANSS total score) failed to consistently detect differences between cariprazine and placebo for all comparisons. Changes in the PANSS positive subscale scores were consistent with the total score results. However, these data, and the responder analyses, were not part of the fixed testing procedure to control the type I error rate and should be interpreted as supportive evidence only.
The 6-week studies also reported end points focused on negative symptoms (PANSS negative subscale and NSA-16). However, due to the patient population enrolled, the study duration, and other confounding factors, these studies were not designed to assess the impacts on negative symptoms.62 In an acute exacerbation population, an observed change in negative symptoms may be confounded by improvement in positive symptoms, depressive, or extrapyramidal symptoms.62 Moreover, the study duration was insufficient to evaluate impacts on negative symptoms.62 The clinical expert consulted by CADTH for this review confirmed that negative symptoms of schizophrenia take longer to emerge and to treat, and may be predominant only in a subset of patients.
Two of the 6-week studies measured HRQoL using the SQLS-R4 instrument. Studies RGH-MD-04 and RGH-MD-05 reported differences in the change from baseline in SQLS-4 scores favouring cariprazine 3 mg to 6 mg dosage groups compared with placebo, but no difference between the cariprazine 6 mg to 9 mg and placebo groups in Study RGH-MD-05. The clinical relevance of the differences is unclear, as the MID for this instrument in unknown. Moreover, the type I error rate was not controlled for this outcome; thus, any data showing P less than 0.05 should be interpreted as supportive evidence only.
The key limitation of the acute trials was the high discontinuation frequency, which could compromise randomization and bias the results. Many of the end point measurements reported in these trials had to be estimated by imputation. Most analyses of continuous outcomes were based on MMRM methods, which may be preferred over LOCF, but can also introduce bias in the results. A number of sensitivity analyses were conducted that explored different missing data assumptions, and, although what the true treatment effects would have been if all patients continued therapy cannot be known, overall, the sensitivity analyses supported the primary findings of the studies.
In the withdrawal study, time to relapse favoured cariprazine versus placebo, and the 25th percentile for the time to relapse was 224 days versus 92 days, respectively. The composite end point of relapse included clinical measure such as hospitalization, harmful behaviour, or suicidal ideation, as well as changes in standardized symptom or disease severity scores (e.g., PANSS, CGI-S). While the expert consulted for the review suggested that the definition used was clinically relevant, they noted that not all items may be considered equal in terms of seriousness or importance to patients. The withdrawal study, by design, randomized an enriched population that had demonstrated adequate treatment response and tolerability to cariprazine. There were extensive withdrawals during the run-in phase and stabilization phase, with only 26% of patients remaining eligible for randomization and 16% of patients completing the study. Although this adaptive design is accepted by regulators such as the EMA, the treatment effects observed may be inflated relative to the broader population of patients with an acute exacerbation of schizophrenia.
The study that enrolled patients with predominant negative symptoms reported differences favouring cariprazine versus risperidone for the LS change in PANSS factor score for negative symptoms (–1.5, 95% CI, –2.4 to –0.5) and the PSP (4.6, 95% CI, 2.7 to 6.6). While a proportion of patients in both groups achieved a typical response of 20% or greater reduction in negative symptoms, the absolute 1.5-point advantage in PANSS factor score for negative symptoms of cariprazine over risperidone is of unclear significance for clinical practice. The responder analysis, which reported an 11% absolute difference favouring cariprazine versus risperidone, was not controlled for type I error rate, and thus is supportive evidence only. The LS mean difference in PSP did not exceed the 7- to 10-point MID reported in the literature. The clinical expert noted that the PSP is not specific to negative symptoms, and thus is of unclear clinical significance in this population. Moreover, there is no antipsychotic drug with established efficacy for negative symptoms,12 and, according to the clinical expert, risperidone is not expected to have a significant impact on negative symptoms. The lack of demonstrated efficacy of risperidone should be considered when interpreting the results of this trial. The expert indicated that negative symptoms may be confounded by other factors, such as depressive, cognitive, or positive symptoms of the condition. However, the study took steps to minimize this potential confounding by excluding patients with moderate to severe depressive symptoms or significant positive symptoms, and by conducting additional analyses to rule out such confounding. Additionally, changes in psychosocial function may be impacted by numerous factors independent of the disease (e.g., labour market), and a longer time frame may be required for changes in function to appear. Thus, although statistically significant differences were detected between cariprazine and risperidone in terms of negative symptoms or functional status, there is uncertainty regarding the clinical relevance and importance of the effects observed.
With respect to external validity, all trials excluded patients with psychiatric and medical comorbidities, including those with substance use disorders or who were at risk of harming themselves or others. According to the clinical expert consulted, the numerous exclusion criteria could affect generalizability, as most patients seeking psychiatric care in Canada have complex medical and psychiatric conditions. Older adults (> 60 years) and those with schizoaffective disorders or treatment-resistant schizophrenia were also excluded; thus, the efficacy and safety in these populations is unknown. Only Study RGH-MD-16 included patients with a first episode of schizophrenia, and, on average, the patients had been diagnosed for 12 years.
The direct evidence consisted of 4 placebo-controlled studies and 1 active controlled trial in a select patient population predominant (negative symptoms). Although 2 of the 6-week studies included an active control group, there was no a priori hypothesis evaluating risperidone or aripiprazole versus cariprazine. Thus, head-to-head data on the comparative efficacy and safety in acute schizophrenia are lacking. None of the studies were designed to test for differences in hospitalization or treatment persistence. The impact of treatment on HRQoL was assessed in 2 studies, but the type I error rate was not controlled for these analyses. Only the predominant negative symptom study assessed functional outcomes. Thus, the treatment effects of cariprazine on these outcomes of importance to patients is unclear.
The sponsor submitted an unpublished ITC that evaluated the efficacy and safety of cariprazine in the treatment of schizophrenia compared with other oral AAP drugs available in Canada. The NMA was based on a systematic review of the literature. |||| |||| || |||| || ||| ||||||||| || ||||| |||||||||||||| ||| || |||| || ||||||| ||||||||||| |||| |||| || |||||| ||| ||||| || |||||| ||||||| |||||||| |||||||.
||| ||| ||||| ||||||||| || |||||||||||||| ||| |||||||| |||||||| ||||||| ||||||||||| |||||| ||||||| ||| ||| |||||||||| || |||||||||| |||||| || ||||| | ||| ||||||||||| || |||||||||||| |||||||| |||||||| ||| |||| || ||||||||||| |||||||| |||||||| |||| ||||| |||||||| ||||||||||||||| Several sources of heterogeneity were noted across trials, including baseline PANSS score, disease duration, publication year of study, timing of the outcome assessment, outcome definitions, and placebo response rate. The statistical methods could not fully account for the heterogeneity. Thus, the potential for bias is high and should be considered when interpreting the findings of the acute schizophrenia NMA.
The relapse prevention network had several limitations, which affected the ability to draw conclusions from these analyses. Due to differences in study design across trials, there were important differences in the patients included, as well as heterogeneity in the timing of the outcomes and in the definition of relapse. Moreover, the network was sparse, with many comparisons showing wide CrIs, and high uncertainty. Considering these limitations, the results of this ITC may not be representative of the true effect of cariprazine relative to placebo or comparators.
The results of the 2 published ITCs |||| ||||||||| |||||||||| |||| ||| ||||||||||| ||| and showed no difference in short-term symptom severity. The authors of both ITCs rated confidence in the evidence for cariprazine as low or very low.
Comparative evidence for HRQoL or functional status are lacking, as the ITCs did not address these outcomes.
Most patients reported 1 or more AEs during the trials, with akathisia, headache, and insomnia reported most frequently by patients in the cariprazine groups. In general, the frequency of SAEs and withdrawals due to AEs were similar between cariprazine and control groups. The most common SAEs or AEs leading to discontinuation were related to the disease (i.e., schizophrenia or psychotic disorder). Three patients died during the studies, including 2 who received cariprazine and 1 patient who received risperidone. One death was due to completed suicide. Overall, suicidal ideation and behaviour was infrequently reported; however, the studies excluded any patients with significant suicidal or homicidal risk.
The frequency of extrapyramidal symptoms was numerically higher for some cariprazine groups than placebo groups. However, these AEs infrequently led to treatment discontinuation in the trials (0% to 2% of patients). Clinically significant weight gain (≥ 7%) was reported in 5% to 11% of patients after initiating therapy (6 to 26 weeks), and in 27% of patients who remained on cariprazine treatment during the double-blind phase of the withdrawal study.
The product monograph states that AEs may first appear several weeks after starting cariprazine due to the long half-life and active metabolites that may accumulate over time.7 No new safety signals were detected in the open-label extension studies, and, overall, the occurrence of AEs was similar to that in the RCTs. These data, however, are limited by selection bias and lack of blinding or control group. In post-marketing safety monitoring, aripiprazole, which has a mechanism of action similar to that of cariprazine, has been associated with treatment-emergent compulsive behaviour, such as pathological gambling or other impulse control disorders.40 In the cariprazine trials, only 1 AE related to compulsive behaviour was reported. However, the sample size and duration of the trials may have been insufficient to detect these and other rare events. Also, the generalizability of the safety data may be limited due to the high frequency of discontinuation across studies, and specifically in the withdrawal study, which excluded patients showing poor tolerability to cariprazine. All trials excluded patients who were greater than 60 years of age. Thus, safety in elderly patients, who may be more prone to adverse effects, is unknown.
The indirect evidence from the unpublished NMA suggests that ||||||||||| ||| |||| | |||||| |||| || ||||||||| ||||||||||||||| ||| ||||| |||| || |||||||| || |||||||||| |||||| ||||| ||| ||| ||| |||||||| ||||||||||||||| || ||||||||||| |||| |||||||| ||||||| ||||||||||| ||| ||||| |||||||||||||| || ||| |||| || |||||||||||||| |||||||| || |||||| |||| ||||| || ||| ||||||||||| |||| The published ITCs also reported possible differences in some adverse effects for cariprazine versus other antipsychotic drugs but were rated as low- or very low-quality evidence.
In adults experiencing an acute exacerbation of schizophrenia, cariprazine was associated with statistically significant but clinically modest improvements, relative to placebo, in schizophrenia symptoms and overall severity at 6 weeks, measured using the change in the PANSS total score and CGI-S.
Based on a withdrawal design study that randomized patients with acute schizophrenia who demonstrated a response to cariprazine, patients who continued with cariprazine were less likely to relapse than those who were switched to placebo.
In adults with schizophrenia and predominant negative symptoms, statistically significant differences were detected favouring cariprazine versus risperidone in the change in PANSS factor score for negative symptoms and functional status (based on the PSP score). However, the clinical relevance of the differences in these outcomes is unclear because the difference either did not exceed the MID or the MID in negative symptoms trials is unclear.
No conclusions can be drawn on the impact of cariprazine on HRQoL, functional status, hospitalization, or persistence with therapy, due to study limitations or lack of data.
Extrapyramidal symptoms, headache, and insomnia were the most common AEs among those who received cariprazine, with some patients reporting clinically significant increased body weight. The safety data were limited by study duration (3 studies lasted 6 weeks), and patient selection issues (enriched population, specific subpopulation of patients with negative symptoms), or the lack of control group or blinding (extension studies).
The results of the 3 ITCs in acute schizophrenia were generally consistent and showed no difference in short-term symptom severity, and possible differences in some adverse effects, for cariprazine versus other antipsychotic drugs. Due to heterogeneity in the study design, patient populations, timing, and definition of relapse, no conclusions can be drawn from the unpublished ITC that assessed the prevention of relapse.
1.A report on mental illnesses in Canada. Ottawa (ON): Health Canada; 2002: https://www.phac-aspc.gc.ca/publicat/miic-mmac/pdf/men_ill_e.pdf. Accessed 2021 Dec 20.
2.American Psychiatric Association, DSM-5 Task Force. Diagnostic and statistical manual of mental disorders: DSM-5. 5th ed. Washington (DC): American Psychiatric Publishing Inc.; 2013.
3.Morrison G, O'Carroll R, McCreadie R. Long-term course of cognitive impairment in schizophrenia. Br J Psychiatry. 2006;189:556-557. PubMed
4.Schizophrenia in Canada. Ottawa (ON): Public Health Agency of Canada; 2020: https://www.canada.ca/content/dam/phac-aspc/documents/services/publications/diseases-conditions/schizophrenia-canada/schizophrenia-canada-en.pdf. Accessed 2021 Dec 20.
5.Chong HY, Teoh SL, Wu DB, Kotirum S, Chiou CF, Chaiyakunapruk N. Global economic burden of schizophrenia: a systematic review. Neuropsychiatr Dis Treat. 2016;12:357-373. PubMed
6.Canadian Psychiatric Association. Clinical practice guidelines. Treatment of schizophrenia. Can J Psychiatry. 2005;50(13 Suppl 1):7S-57S. PubMed
7.Vraylar (cariprazine as hydrochloride): 1.5 mg, 3 mg, 4.5 mg and 6 mg oral capsules [product monograph]. Markham (ON): Allergan Inc.; 2021 Feb 03.
8.Clinical Study Report: RGH-MD-16. Evaluation of the safety and efficacy of RGH-188 in the acute exacerbation of schizophrenia [internal sponsor's report]. Jersey City (NJ): Forest Research Institute, Inc.; 2010 Jul 27.
9.Clinical Study Report: RGH-MD-05. Volume 1: a double-blind, placebo controlled evaluation of the safety and efficacy of cariprazine in the acute exacerbation of schizophrenia [internal sponsor's report]. Jersey City (NJ): Forest Research Institute, Inc.; 2012 Sep 14.
10.Clinical Study Report: RGH-MD-04. A double-blind, placebo and active-controller evaluation of the safety and efficacy of cariprazine in the acute exacerbation of schizophrenia [internal sponsor's report]. Jersey City (NJ): Forest Research Institute, Inc.; 2012 Sep.
11.Clinical Study Report: RGH-MD-06. A randomized, double-blind, placebo controlled, parallel-group study of evaluation of cariprazine (RGH-188) in the prevention of relapse in patients with schizophrenia [internal sponsor's report]. Jersey City (NJ): Forest Research Institute, Inc.; 2015 Jun 26.
12.Clinical Study Report: RGH-188-005. A randomized, double-blind, parallel-group study to investigate the efficacy, safety, and tolerability of cariprazine in patients with predominant negative symptoms of schizophrenia [internal sponsor's report]. Budapest (HU): Gedeon Ritchter PLC; 2015 May 29.
13.Committee for Medicinal Products for Human Use. Guideline on clinical investigation of medicinal products, including depot preparations in the treatment of schizophrenia. London (GB): European Medicines Agency; 2012: https://www.ema.europa.eu/en/documents/scientific-guideline/guideline-clinical-investigation-medicinal-products-including-depot-preparations-treatment_en.pdf. Accessed 2022 Jan 10.
14.Vraylar (cariprazine): network meta-analysis of cariprazine versus alternative antipsychotics for the treatment of schizophrenia [internal sponsor's report]. In: Drug Reimbursement Review sponsor submission: Vraylar (cariprazine as hydrochloride), 1.5 mg, 3 mg, 4.5 mg and 6 mg oral capsules. Markham (ON): Allergan Inc.; 2021.
15.Pillinger T, McCutcheon RA, Vano L, et al. Comparative effects of 18 antipsychotics on metabolic function in patients with schizophrenia, predictors of metabolic dysregulation, and association with psychopathology: a systematic review and network meta-analysis. Lancet Psychiatry. 2020;7(1):64-77. PubMed
16.Huhn M, Nikolakopoulou A, Schneider-Thoma J, et al. Comparative efficacy and tolerability of 32 oral antipsychotics for the acute treatment of adults with multi-episode schizophrenia: a systematic review and network meta-analysis. Lancet. 2019;394(10202):939-951. PubMed
17.Durgam S, Greenberg WM, Li D, et al. Safety and tolerability of cariprazine in the long-term treatment of schizophrenia: results from a 48-week, single-arm, open-label extension study. Psychopharmacology (Berl). 2017;234(2):199-209. PubMed
18.Cutler AJ, Durgam S, Wang Y, et al. Evaluation of the long-term safety and tolerability of cariprazine in patients with schizophrenia: results from a 1-year open-label study. CNS Spectr. 2018;23(1):39-50. PubMed
19.Kay SR, Opler LA, Lindenmayer JP. Reliability and validity of the positive and negative syndrome scale for schizophrenics. Psychiatry Res. 1988;23(1):99-110. PubMed
20.Charlson FJ, Ferrari AJ, Santomauro DF, et al. Global Epidemiology and Burden of Schizophrenia: Findings From the Global Burden of Disease Study 2016. Schizophr Bull. 2018;44(6):1195-1203. PubMed
21.Canadian Chronic Disease Surveillance System (CCDSS). Ottawa (ON): Public Health Agency of Canada; 2021: https://health-infobase.canada.ca/ccdss/data-tool/. Accessed 2021 Dec 20.
22.Laursen TM, Nordentoft M, Mortensen PB. Excess early mortality in schizophrenia. Annu Rev Clin Psychol. 2014;10:425-448. PubMed
23.Charlson FJ, Baxter AJ, Dua T, Degenhardt L, Whiteford HA, Vos T. Excess mortality from mental, neurological and substance use disorders in the Global Burden of Disease Study 2010. Epidemiol Psychiatr Sci. 2015;24(2):121-140. PubMed
24.Awad AG, Voruganti LN. The burden of schizophrenia on caregivers: a review. Pharmacoeconomics. 2008;26(2):149-162. PubMed
25.Kasper S, Lerman MN, McQuade RD, et al. Efficacy and safety of aripiprazole vs. haloperidol for long-term maintenance treatment following acute relapse of schizophrenia. Int J Neuropsychopharmacol. 2003;6(4):325-337. PubMed
26.Remington G, Addington D, Honer W, Ismail Z, Raedler T, Teehan M. Guidelines for the Pharmacotherapy of Schizophrenia in Adults. Can J Psychiatry. 2017;62(9):604-616. PubMed
27.Marder SR, McQuade RD, Stock E, et al. Aripiprazole in the treatment of schizophrenia: safety and tolerability in short-term, placebo-controlled trials. Schizophr Res. 2003;61(2-3):123-136. PubMed
28.Lehman AF, Kreyenbuhl J, Buchanan RW, et al. The Schizophrenia Patient Outcomes Research Team (PORT): updated treatment recommendations 2003. Schizophr Bull. 2004;30(2):193-217. PubMed
29.Lehman AF, Lieberman JA, Dixon LB, et al. Practice guideline for the treatment of patients with schizophrenia, second edition. Am J Psychiatry. 2004;161(2 Suppl):1-56.
30.Malla AK, Norman RM, Joober R. First-episode psychosis, early intervention, and outcome: what have we learned? Can J Psychiatry. 2005;50(14):881-891. PubMed
31.Ricciardi A, McAllister V, Dazzan P. Is early intervention in psychosis effective? Epidemiol Psichiatr Soc. 2008;17(3):227-235. PubMed
32.Schimmelmann BG, Huber CG, Lambert M, Cotton S, McGorry PD, Conus P. Impact of duration of untreated psychosis on pre-treatment, baseline, and outcome characteristics in an epidemiological first-episode psychosis cohort. J Psychiatr Res. 2008;42(12):982-990. PubMed
33.Moore TA, Buchanan RW, Buckley PF, et al. The Texas Medication Algorithm Project antipsychotic algorithm for schizophrenia: 2006 update. J Clin Psychiatry. 2007;68(11):1751-1762. PubMed
34.Brenner HD, Dencker SJ, Goldstein MJ, et al. Defining treatment refractoriness in schizophrenia. Schizophr Bull. 1990;16(4):551-561. PubMed
35.Kane JM. Treatment-resistant schizophrenic patients. J Clin Psychiatry. 1996;57 Suppl 9:35-40. PubMed
36.Remington G. Augmenting clozapine response in treatment-resistant schizophrenia. Adv Biol Psychiatry. 2010;26:129-151.
37.Warnez S, Alessi-Severini S. Clozapine: a review of clinical practice guidelines and prescribing trends. BMC Psychiatry. 2014;14:102. PubMed
38.Ayuso-Gutiérrez JL, del Río Vega JM. Factors influencing relapse in the long-term course of schizophrenia. Schizophr Res. 1997;28(2-3):199-206. PubMed
39.Cramer JA, Rosenheck R. Compliance with medication regimens for mental and physical disorders. Psychiatr Serv. 1998;49(2):196-201. PubMed
40.Abilify (aripiprazole): 2 mg, 5 mg, 10 mg, 15 mg and 20 mg and 30 mg oral tablets [product monograph]. Saint-Laurent (QC): Otsuka Canada Pharmaceutical Inc.; 2021 Feb 11: https://pdf.hres.ca/dpd_pm/00060025.PDF. Accessed 2022 Jan 6.
41.Saphris (asenapine as asenapine maleate): 5 mg and 10 mg sublingual tablets [product monograph]. Kirkland (QC): Organon Canada Inc.; 2021 Apr 27: https://pdf.hres.ca/dpd_pm/00060860.PDF. Accessed 2022 Jan 6.
42.Rexulti (brexpiprazole): 0.25 mg, 0.5 mg, 1 mg, 2 mg, 3 mg and 4 mg tablets [product monograph]. Saint-Laurent (QC): Otsuka Canada Pharmaceutical Inc.; 2020 Dec 21: https://pdf.hres.ca/dpd_pm/00059932.PDF. Accessed 2022 Jan 6.
43.Clozaril (clozapine tablets): 25 mg, 50 mg, 100 mg and 200 mg [product monograph]. Etobicoke (ON): HLS Therapeutics Inc; 2021 May 31: https://pdf.hres.ca/dpd_pm/00062071.PDF. Accessed 2022 Jan 06.
44.Latuda (lurasidone hydrochloride): 20 mg, 40 mg, 60 mg, 80 mg and 120 mg film-coated oral tablets [product monograph]. Mississauga (ON): Sunovion Pharmaceuticals Canada Inc.; 2020 Mar 18: https://pdf.hres.ca/dpd_pm/00055478.PDF. Accessed 2022 Jan 6.
45.Zyprexa (olanzapine): 2.5 mg, 5 mg, 7.5 mg, 10 mg, 15 mg, 20 mg oral tablets [product monograph]; Zyprexa Zydis (olanzapine): 5 mg, 10 mg, 15 mg, 20 mg orally disintegrating tablets [product monograph]; or Zyprexa IntraMuscular (olanzapine tartrate): 10 mg / vial for intramuscular injection [product monograph]. Toronto (ON): Eli Lilly Canada Inc.; 2020 Jan 29: https://pdf.hres.ca/dpd_pm/00057094.PDF. Accessed 2022 Jan 6.
46.Invega (paliperidone): 3 mg, 6 mg, 9 mg oral extended-release tablets [product monograph]. Toronto (ON): Janssen Inc; 2020 Dec 17: https://pdf.hres.ca/dpd_pm/00059282.PDF. Accessed 2022 Jan 6.
47.Seroquel (quetiapine fumarate): 25, 100, 200 and 300 mg, oral use immediate-release tablets [product monograph]. Mississauga (ON): AstraZeneca Canada Inc.; 2021 Nov 29: https://pdf.hres.ca/dpd_pm/00063750.PDF. Accessed 2022 Jan 6.
48.Apo-risperidol (risperidone): 0.25 mg, 0.5 mg, 1 mg, 2 mg, 3 mg and 4 mg oral tablets [product monograph]; or Apo-risperidol (risperidone): 1 mg / mL oral solution [product monograph]. Toronto (ON): APOTEX INC; 2021 Sep 23: https://pdf.hres.ca/dpd_pm/00063055.PDF. Accessed 2022 Jan 6.
49.Zeldox (ziprasidone): 20, 40, 60, and 80 mg oral capsules [product monograph]. Kirkland (QC): Upjohn Canada ULC; 2020 May 6: https://pdf.hres.ca/dpd_pm/00056273.PDF. Accessed 2022 Jan 6.
50.Xylac (loxapine succinate): 2.5 mg, 5 mg, 10 mg, 25 mg, 50 mg oral tablets [product monograph]. Montréal (QC): PENDOPHARM, Division of Pharmascience Inc.; 2021 Jan 26: https://pdf.hres.ca/dpd_pm/00059742.PDF. Accessed 2022 Jan 6.
51.Teva-haloperidol (haloperidol): 0.5, 1, 2, 5, 10 and 20 mg tablets [product monograph]. Toronto (ON): Teva Canada Limited; 2016 Aug 26: https://pdf.hres.ca/dpd_pm/00036413.PDF. Accessed 2022 Jan 6.
52.Clopixol (zuclopenthixol hydrochloride): 10 mg, 25 mg oral tablet [product monograph]; Clopixol-Acuphase (zuclopenthixol acetate): 50 mg/mL intramuscular injection [product monograph]; or Clopixol Depot (zuclopenthixol decanoate): 200 mg/mL intramuscular injection [product monograph]. Montréal (QC): Lundbeck Canada Inc.; 2014 Apr 4: https://pdf.hres.ca/dpd_pm/00024771.PDF. Accessed 2022 Jan 6.
53.Drug Reimbursement Review sponsor submission: Vraylar (cariprazine as hydrochloride), 1.5 mg, 3 mg, 4.5 mg and 6 mg oral capsules [internal sponsor's package]. Markham (ON): Allergan Inc.; 2021 Nov 15.
54.Forest Laboratories LLC. Prescribing information: Vraylar (cariprazine) capsules, for oral use. Silver Spring (MD): U.S. Food and Drug Administration; 2019: https://www.accessdata.fda.gov/drugsatfda_docs/label/2019/204370s006lbl.pdf. Accessed 2021 Nov 26.
55.Committee for Medicinal Products for Human Use. Full review: Reagila (cariprazine). (European public assessment report). London (GB): European Medicines Agency; 2017: https://www.ema.europa.eu/en/medicines/human/EPAR/reagila. Accessed 2021 Nov 26.
56.Grey matters: a practical tool for searching health-related grey literature. Ottawa (ON): CADTH; 2019: https://www.cadth.ca/grey-matters. Accessed 2021 Nov 16.
57.Durgam S, Starace A, Li D, et al. An evaluation of the safety and efficacy of cariprazine in patients with acute exacerbation of schizophrenia: a phase II, randomized clinical trial. Schizophr Res. 2014;152(2-3):450-457. PubMed
58.Durgam S, Cutler AJ, Lu K, et al. Cariprazine in acute exacerbation of schizophrenia: a fixed-dose, phase 3, randomized, double-blind, placebo- and active-controlled trial. J Clin Psychiatry. 2015;76(12):e1574-1582. PubMed
59.Kane JM, Zukin S, Wang Y, et al. Efficacy and Safety of Cariprazine in Acute Exacerbation of Schizophrenia: Results From an International, Phase III Clinical Trial. J Clin Psychopharmacol. 2015;35(4):367-373. PubMed
60.Center for Drug Evaluation Research. Medical review(s). Vraylar (cariprazine) oral capsules. Company: Forest Laboratories, LLC. Application No.:204370 Orig1 and Orig2. Approval date: 09/17/2015 (FDA approval package). Silver Spring (MD): U.S. Food and Drug Administration (FDA); 2015: https://www.accessdata.fda.gov/drugsatfda_docs/nda/2015/204370Orig2s000TOC.cfm. Accessed 2021 Nov 18.
61.Center for Drug Evaluation Research. Statistical review(s). Vraylar (cariprazine) oral capsules. Company: Forest Laboratories, LLC. Application No.:204370 Orig1 and Orig2. Approval date: 09/17/2015 (FDA approval package). Silver Spring (MD): U.S. Food and Drug Administration (FDA); 2015: https://www.accessdata.fda.gov/drugsatfda_docs/nda/2015/204370Orig2s000TOC.cfm. Accessed 2021 Nov 18.
62.Committee for Medicinal Products for Human Use. Assessment report: Reagila (cariprazine). (European public assessement report). London (GB): European Medicines Agency; 2017: https://www.ema.europa.eu/en/documents/assessment-report/reagila-epar-public-assessment-report_en.pdf. Accessed 2021 Dec 17.
63.Durgam S, Earley W, Li R, et al. Long-term cariprazine treatment for the prevention of relapse in patients with schizophrenia: A randomized, double-blind, placebo-controlled trial. Schizophr Res. 2016;176(2-3):264-271. PubMed
64.Nemeth G, Laszlovszky I, Czobor P, et al. Cariprazine versus risperidone monotherapy for treatment of predominant negative symptoms in patients with schizophrenia: a randomised, double-blind, controlled trial. Lancet. 2017;389(10074):1103-1113. PubMed
65.Leucht S, Kane JM, Etschel E, Kissling W, Hamann J, Engel RR. Linking the PANSS, BPRS, and CGI: clinical implications. Neuropsychopharmacology. 2006;31(10):2318-2325. PubMed
66.Edgar CJ, Blaettler T, Bugarski-Kirola D, Le Scouiller S, Garibaldi GM, Marder SR. Reliability, validity and ability to detect change of the PANSS negative symptom factor score in outpatients with schizophrenia on select antipsychotics and with prominent negative or disorganized thought symptoms. Psychiatry Res. 2014;218(1-2):219-224. PubMed
67.Rabinowitz J, Mehnert A, Eerdekens M. To what extent do the PANSS and CGI-S overlap? J Clin Psychopharmacol. 2006;26(3):303-307. PubMed
68.Patrick DL, Burns T, Morosini P, et al. Reliability, validity and ability to detect change of the clinician-rated Personal and Social Performance scale in patients with acute symptoms of schizophrenia. Curr Med Res Opin. 2009;25(2):325-338. PubMed
69.Nasrallah H, Morosini P, Gagnon DD. Reliability, validity and ability to detect change of the Personal and Social Performance scale in patients with stable schizophrenia. Psychiatry Res. 2008;161(2):213-224. PubMed
70.Hermes ED, Sokoloff D, Stroup TS, Rosenheck RA. Minimum clinically important difference in the Positive and Negative Syndrome Scale with data from the Clinical Antipsychotic Trials of Intervention Effectiveness (CATIE). J Clin Psychiatry. 2012;73(4):526-532. PubMed
71.Committee for Medicinal Products for Human Use. Guideline on clinical investigation of medicinal products, including depot preparations in the treatment of schizophrenia London (GB): European Medicines Agency; 2012: https://www.ema.europa.eu/en/documents/scientific-guideline/guideline-clinical-investigation-medicinal-products-including-depot-preparations-treatment_en.pdf. Accessed 2022 Jan 10.
72.Morosini PL, Magliano L, Brambilla L, Ugolini S, Pioli R. Development, reliability and acceptability of a new version of the DSM-IV Social and Occupational Functioning Assessment Scale (SOFAS) to assess routine social functioning. Acta Psychiatr Scand. 2000;101(4):323-329. PubMed
73.Axelrod BN, Goldman RS, Alphs LD. Validation of the 16-item Negative Symptom Assessment. J Psychiatr Res. 1993;27(3):253-258. PubMed
74.Committee for Medicinal Products for Human Use. Guideline on Missing Data in Confirmatory Clinical Trials. London (GB): European Medicines Agency; 2010: https://www.ema.europa.eu/en/documents/scientific-guideline/guideline-missing-data-confirmatory-clinical-trials_en.pdf. Accessed 2022 Feb 1.
75.Cochrane Handbook for Systematic Reviews of Interventions version 6.2 (updated February 2021). In: Higgins JPT, Thomas J, Chandler J, et al., eds. London (UK): Cochrane; 2021: www.training.cochrane.org/handbook. Accessed 2022 Jan 08.
76.Turner RM, Davey J, Clarke MJ, Thompson SG, Higgins JP. Predicting the extent of heterogeneity in meta-analysis, using empirical data from the Cochrane Database of Systematic Reviews. Int J Epidemiol. 2012;41(3):818-827. PubMed
77.Durgam S, Litman RE, Papadakis K, Li D, Nemeth G, Laszlovszky I. Cariprazine in the treatment of schizophrenia: a proof-of-concept trial. Int Clin Psychopharmacol. 2016;31(2):61-68. PubMed
78.Rancans E, Dombi ZB, Matrai P, et al. The effectiveness and safety of cariprazine in schizophrenia patients with negative symptoms and insufficient effectiveness of previous antipsychotic therapy: an observational study. Int Clin Psychopharmacol. 2021;36(3):154-161. PubMed
79.Nakamura T, Kubota T, Iwakaji A, Imada M, Kapas M, Morio Y. Clinical pharmacology study of cariprazine (MP-214) in patients with schizophrenia (12-week treatment). Drug Des Devel Ther. 2016;10:327-338. PubMed
80.Mitsubishi Tanabe Pharma Corporation. NCT01626872: Long-Term Study of MP-214 in Patients With Schizophrenia. ClinicalTrials.gov. Bethesda (MD): U.S. National Library of Medicine; 2021: https://clinicaltrials.gov/ct2/show/results/NCT01626872. Accessed 2021 Dec 17.
81.Allergan. NCT03593213: Clinical Trial Evaluating the Efficacy, Safety, and Tolerability of Cariprazine in a Dose-Reduction Paradigm in the Prevention of Relapse in Patients With Schizophrenia. ClinicalTrials.gov. Bethesda (MD): U.S. National Library of Medicine; 2021: https://clinicaltrials.gov/ct2/show/NCT03593213. Accessed 2021 Dec 17.
82.Mitsubishi Tanabe Pharma Corporation. NCT01625000: Safety and Efficacy of MP-214 in Patients With Schizophrenia. ClinicalTrials.gov. Bethesda (MD): U.S. National Library of Medicine; 2021: https://clinicaltrials.gov/ct2/show/NCT01625000. Accessed 2021 Dec 17.
83.Mitsubishi Tanabe Pharma Corporation. NCT01625897: A Long-Term Study of MP-214 in Patients With Chronic Phase or Elderly Schizophrenia. ClinicalTrials.gov. Bethesda (MD): U.S. National Library of Medicine; 2021: https://clinicaltrials.gov/ct2/show/results/NCT01625897. Accessed 2021 Dec 17.
84.Kay SR, Fiszbein A, Opler LA. The positive and negative syndrome scale (PANSS) for schizophrenia. Schizophr Bull. 1987;13(2):261-276. PubMed
85.Peralta V, Cuesta MJ. Psychometric properties of the positive and negative syndrome scale (PANSS) in schizophrenia. Psychiatry Res. 1994;53(1):31-40. PubMed
86.Guy W. ECDEU assessment manual for psychopharmacology. Revised 1976 ed. Rockville (MD): U.S. Department of Health, Education and Welfare, Public Health Service, Alcohol, Drug Abuse, and Mental Health Administration, National Institute of Mental Health, Psychopharmacology Research Branch, Division of Extramural Research Programs; 1976.
87.Martin CR, Allan R. Factor structure of the Schizophrenia Quality of Life Scale Revision 4 (SQLS-R4). Psychol Health Med. 2007;12(2):126-134. PubMed
88.Andreasen NC, Carpenter WT, Jr., Kane JM, Lasser RA, Marder SR, Weinberger DR. Remission in schizophrenia: proposed criteria and rationale for consensus. Am J Psychiatry. 2005;162(3):441-449. PubMed
89.van Os J, Burns T, Cavallaro R, et al. Standardized remission criteria in schizophrenia. Acta Psychiatr Scand. 2006;113(2):91-95. PubMed
90.Marder SR, Davis JM, Chouinard G. The effects of risperidone on the five dimensions of schizophrenia derived by factor analysis: combined results of the North American trials. J Clin Psychiatry. 1997;58(12):538-546. PubMed
91.Bell MD, Lysaker PH, Milstein RM, Beam-Goulet JL. Concurrent validity of the cognitive component of schizophrenia: relationship of PANSS scores to neuropsychological assessments. Psychiatry Res. 1994;54(1):51-58. PubMed
92.Bell MD, Lysaker PH, Beam-Goulet JL, Milstein RM, Lindenmayer JP. Five-component model of schizophrenia: assessing the factorial invariance of the positive and negative syndrome scale. Psychiatry Res. 1994;52(3):295-303. PubMed
93.Lançon C, Auquier P, Nayt G, Reine G. Stability of the five-factor structure of the Positive and Negative Syndrome Scale (PANSS). Schizophr Res. 2000;42(3):231-239. PubMed
94.Lindenmayer JP, Bernstein-Hyman R, Grochowski S. A new five factor model of schizophrenia. Psychiatr Q. 1994;65(4):299-322. PubMed
95.Haro JM, Kamath SA, Ochoa S, et al. The Clinical Global Impression-Schizophrenia scale: a simple instrument to measure the diversity of symptoms present in schizophrenia. Acta Psychiatr Scand Suppl. 2003(416):16-23. PubMed
96.Allergan Inc. provided additional information regarding Vraylar (cariprazine as hydrochloride) DRR review: PNS study analysis [internal additional sponsor's information]. Markham (ON): Allergan Inc.; 2022 May 19.
97.Allergan Inc. request for reconsideration regarding Vraylar (cariprazine as hydrochloride) DRR review [internal additional sponsor's information]. Markham (ON): Allergan Inc.; 2022 May 19.
Note that this appendix has not been copy-edited.
Interface: Ovid
Databases:
MEDLINE All (1946-present)
Embase (1974-present)
APA PsycINFO (1806-present)
Note: Subject headings and search fields have been customized for each database. Duplicates between databases were removed in Ovid.
Date of search: November 25, 2021
Alerts: Bi-weekly search updates until project completion
Search filters applied: No filters were applied to limit the retrieval by study type
Limits:
Publication date limit: none
Language limit: none
Conference abstracts: excluded
Syntax | Description |
|---|---|
/ | At the end of a phrase, searches the phrase as a subject heading |
MeSH | Medical Subject Heading |
* | Before a word, indicates that the marked subject heading is a primary topic; or, after a word, a truncation symbol (wildcard) to retrieve plurals or varying endings |
.ti | Title |
.ot | Original title |
.ab | Abstract |
.hw | Heading word; usually includes subject headings and controlled vocabulary |
.kf | Author keyword heading word (MEDLINE) |
.kw | Author keyword (Embase) |
.dq | Candidate term word (Embase) |
.pt | Publication type |
.rn | Registry number |
.nm | Name of substance word (MEDLINE) |
.id | Key concept (PsycINFO) |
medall | Ovid database code: MEDLINE All, 1946 to present, updated daily |
oemezd | Ovid database code; Embase, 1974 to present, updated daily |
psyh | Ovid database code; APA PyscINFO, 1806 to present, updated weekly |
(cariprazine* or vraylar* or reagila* or mp 214 or mp214 or rgh 188 or rgh188 or F6RJL8B278 or KQD7C255YG).ti,ab,kf,ot,hw,rn,nm.
1 use medall
*cariprazine/
(cariprazine* or vraylar* or reagila* or mp 214 or mp214 or rgh 188 or rgh188).ti,ab,kf,dq.
or/3-4
5 use oemezd
6 not conference abstract.pt.
(cariprazine* or vraylar* or reagila* or mp 214 or mp214 or rgh 188 or rgh188).ti,ab,id.
8 use psyh
2 or 7 or 9
remove duplicates from 10
Produced by the US National Library of Medicine. Targeted search used to capture registered clinical trials.
[Search -- Studies with results | (Cariprazine OR vraylar OR reagila OR mp-214 OR mp214 OR rgh-188 OR rgh188) AND Schizophrenia]
International Clinical Trials Registry Platform, produced by the WHO. Targeted search used to capture registered clinical trials.
[Search terms -- (Cariprazine OR vraylar OR reagila OR mp-214 OR mp214 OR rgh-188 OR rgh188) AND Schizophrenia]
Produced by Health Canada. Targeted search used to capture registered clinical trials.
[Search terms -- cariprazine AND schizophrenia]
European Union Clinical Trials Register, produced by the European Union. Targeted search used to capture registered clinical trials.
[Search terms -- cariprazine AND schizophrenia]
Search dates: November 16, 2021 – November 22, 2021
Keywords: [Cariprazine OR vraylar OR reagila OR mp-214 OR mp214 OR rgh-188 OR rgh188 OR Schizophrenia]
Limits: Publication years: none
Updated: Search updated before the meeting of the CADTH Canadian Drug Expert Committee (CDEC)
Relevant websites from the following sections of the CADTH grey literature checklist Grey Matters: A Practical Tool for Searching Health-Related Grey Literature were searched:
Health Technology Assessment Agencies
Health Economics
Clinical Practice Guidelines
Drug and Device Regulatory Approvals
Advisories and Warnings
Drug Class Reviews
Clinical Trials Registries
Databases (free)
Internet Search
Note that this appendix has not been copy-edited.
Reference | Reason for exclusion |
|---|---|
Cutler AJ, Durgam S, Wang Y, et al. Evaluation of the long-term safety and tolerability of cariprazine in patients with schizophrenia: results from a 1-year open-label study. CNS Spectrums. 2018;23(1):39-50. | Study design18 |
Durgam S, Greenberg WM, Li D, et al. Safety and tolerability of cariprazine in the long term treatment of schizophrenia: results from a 48-week, single-arm, open-label extension study. Psychopharmacology (Berl). 2017;234(2):199-209. | Study design17 |
Durgam S, Litman RE, Papadakis K, Li D, Nemeth G, Laszlovszky I. Cariprazine in the treatment of schizophrenia: a proof-of-concept trial. Int Clin Psychopharmacol. 2016;31(2):61-68. | Study design77 |
Rancans E, Dombi ZB, Matrai P, et al. The effectiveness and safety of cariprazine in schizophrenia patients with negative symptoms and insufficient effectiveness of previous antipsychotic therapy: an observational study. Int Clin Psychopharmacol. 2021;36(3):154-161. | Study design78 |
Nakamura T, Kubota T, Iwakaji A, Imada M, Kapas M, Morio Y. Clinical pharmacology study of cariprazine (MP-214) in patients with schizophrenia (12-week treatment). Drug Des Devel Ther. 2016;10:327-338. | Comparator79 |
Mitsubishi Tanabe Pharma Corporation. NCT01626872: Long-Term Study of MP-214 in Patients With Schizophrenia. ClinicalTrials.gov. Bethesda (MD): US National Library of Medicine; 2021: https://clinicaltrials.gov/ct2/show/results/NCT01626872. Accessed 2021 Dec 17. | Study design80 |
Allergan. NCT03593213: Clinical Trial Evaluating the Efficacy, Safety, and Tolerability of Cariprazine in a Dose-Reduction Paradigm in the Prevention of Relapse in Patients With Schizophrenia. ClinicalTrials.gov. Bethesda (MD): US National Library of Medicine; 2021: https://clinicaltrials.gov/ct2/show/NCT03593213. Accessed 2021 Dec 17. | Outcomes81 |
Mitsubishi Tanabe Pharma Corporation. NCT01625000: Safety and Efficacy of MP-214 in Patients With Schizophrenia. ClinicalTrials.gov. Bethesda (MD): US National Library of Medicine; 2021: https://clinicaltrials.gov/ct2/show/NCT01625000. Accessed 2021 Dec 17. | Outcomes82 |
Mitsubishi Tanabe Pharma Corporation. NCT01625897: A Long-Term Study of MP-214 in Patients With Chronic phase or Elderly Schizophrenia. ClinicalTrials.gov. Bethesda (MD): US National Library of Medicine; 2021: https://clinicaltrials.gov/ct2/show/results/NCT01625897. Accessed 2021 Dec 17. | Outcomes83 |
Note that this appendix has not been copy-edited.
Table 43: PANSS Response Rate at Week 6 (mITT Population)
Study and treatment group | N included in analysis | N (%) patients with ≥ 30% improvement in PANSS total score at week 6 | OR (95% CI) vs. placebo | P value vs. placebo |
|---|---|---|---|---|
RGH-MD-16a | ||||
Placebo | 148 | 28 (18.9) | Reference | Reference |
CAR 1.5 mg | 140 | 44 (31.4) | |||| ||||| || ||||| | ||||| b |
CAR 3 mg | 140 | 50 (35.7) | |||| ||||| || ||||| | ||||| b |
CAR 4.5 mg | 145 | 52 (35.9) | |||| ||||| || ||||| | ||||| b |
RIS 4 mg | 138 | 60 (43.5) | |||| ||||| || ||||| | |||||| b |
RGH-MD-04a | ||||
Placebo | 149 | 29 (19.5) | Reference | Reference |
CAR 3 mg | 151 | 37 (24.5) | 1.36 (0.78 to 2.35) | 0.28b |
CAR 6 mg | 154 | 49 (31.8) | 1.96 (1.15 to 3.34) | 0.013b |
ARIP 10 mg | 150 | 45 (30.0) | 1.80 (1.05 to 3.09) | 0.031b |
RGH-MD-05a | ||||
Placebo | 145 | |||| (24.8) | Reference | Reference |
CAR 3 to 6 mg | 147 | || (28.6) | |||| ||||| || ||||| | ||||| b |
CAR 6 to 9 mg | 147 | || (34.7) | |||| ||||| || ||||| | ||||| b |
ARIP = aripiprazole; CAR = cariprazine; CI = confidence interval; LOCF = last observation carried forward; mITT = modified intention-to-treat; OR = odds ratio; PANSS = Positive and Negative Syndrome Scale; RIS = risperidone.
aLogistic regression model with baseline PANSS total score as covariate for mITT population (LOCF).
bP value has not been adjusted for multiple testing (i.e., the type I error rate has not been controlled).
Source: Clinical Study Report for RGH-MD-16,8 RGH-MD-05,9 RGH-MD-04.10
Table 44: Change From Baseline to Week 6 in PANSS Positive and Negative Scores (mITT Population)
Study and treatment group | N included in analysis | PANSS positive score | PANSS negative score | ||||
|---|---|---|---|---|---|---|---|
Baseline score, mean (SD) | Change at week 6, LS mean (SE) | LS mean difference vs. placebo (95% CI), P value | Baseline score, mean (SD) | Change at week 6, LS mean (SE) | LS mean difference vs. placebo (95% CI), P value | ||
RGH-MD-16a | |||||||
Placebo | 148 | 25.4 (3.9) | –4.1 (0.5) | Reference | 25.2 (4.3) | –2.0 (0.4) | Reference |
CAR 1.5 mg | 140 | 25.2 (3.7) | –6.1 (0.5) | –2.0 (–3.4 to –0.6), P = 0.0056c | 24.3 (4.2) | –4.2 (0.4) | –2.2 (–3.2 to –1.1); P < 0.0001c |
CAR 3 mg | 140 | 25.5 (3.9) | –7.0 (0.5) | –2.9 (–4.3 to –1.5), P < 0.0001b,c | 24.5 (4.2) | –4.5 (0.4) | –2.5 (–3.5 to –1.4); P < 0.0001b,c |
CAR 4.5 mg | 145 | 25.5 (4.0) | –7.5 (0.5) | –3.4 (–4.8 to –2.0), P < 0.0001b,c | 24.5 (4.3) | –5.0 (0.4) | –3.0 (–4.0 to –2.0); P < 0.0001b,c |
RIS 4 mg | 138 | 25.4 (3.7) | –9.5 (0.5) | –5.4 (–6.8 to –3.9); P < 0.0001c | 25.2 (4.5) | –5.1 (0.4) | –3.1 (–4.2 to –2.1); P < 0.0001c |
RGH-MD-04d | |||||||
Placebo | 149 | 24.6 (3.4) | –5.3 (0.5) | Reference | 25.0 (4.3) | –3.0 (0.4) | Reference |
CAR 3 mg | 151 | 25.3 (3.7) | –6.8 (0.5) | –1.5 (–2.8 to –0.2), P = 0.0258 c | 24.0 (4.2) | –4.4 (0.4) | –1.4 (–2.4 to –0.4) P = 0.0068c |
CAR 6 mg | 154 | 24.6 (3.4) | –7.5 (0.5) | –2.2 (–3.5 to –0.9), P = 0.0009 c | 24.2 (4.2) | –4.7 (0.4) | –1.7 (–2.7 to –0.7), P = 0.0009c |
ARIP 10 mg | 150 | 24.7 (3.5) | –7.2 (0.4) | –1.9 (–3.1 to –0.6), P = 0.0038 c | 24.3 (4.5) | –4.2 (0.3) | –1.2 (–2.2 to –0.2), P = 0.0152c |
RGH-MD-05d | |||||||
Placebo | 145 | 26.3 (3.6) | –5.8 (0.6) | Reference | 24.1 (4.2) | –3.4 (0.5) | Reference |
CAR 3 to 6 mg | 147 | 26.0 (3.3) | –7.8 (0.5) | |||| ||||| || |||||| | | ||||||| | 23.9 (4.3) | –4.3 (0.4) | |||| ||||| || ||||| | | |||||| c |
CAR 6 to 9 mg | 147 | 26.5 (3.6) | –9.1 (0.6) | |||| ||||| || |||||| |||||||| | | 24.1 (4.0) | –5.0 (0.5) | |||| ||||| || |||||| | | |||||| c |
ARIP = aripiprazole; ANCOVA = analysis of covariance; CAR = cariprazine; CI = confidence interval; LOCF = last observation carried forward; LS = least squares; mITT = modified intention-to-treat; MMRM = mixed-effects model for repeated measures; PANSS = Positive and Negative Syndrome Scale; RIS = risperidone; SD = standard deviation; SE = standard error.
aANCOVA model with covariates for pooled study centre and baseline value, and LOCF for missing data (mITT population).
bThe p value was < 0.0001 for the comparison of the average effect of cariprazine 3 mg and 4.5 mg groups vs. placebo.
cP value has not been adjusted for multiple testing (i.e., the type I error rate has not been controlled).
dMMRM with pooled study centre, visit, treatment-by-visit interaction, baseline value, and baseline value-by-visit interaction.
Source: Clinical Study Report for RGH-MD-16,8 RGH-MD-05,9 and RGH-MD-04.10
Table 45: Change From Baseline to Week 6 in NSA-16 Total Score (mITT Population)
Study and treatment group | N included in analysis | Baseline score, mean (SD) | Change at week 6, LS mean (SE) | LS mean difference vs. placebo (95% CI) | P value vs. placebo |
|---|---|---|---|---|---|
RGH-MD-16a | |||||
Placebo | 148 | 55.9 (10.5) | –3.8 (0.8) | Reference | Reference |
CAR 1.5 mg | 140 | 55.2 (12.1) | –7.7 (0.8) | –3.9 (–6.1 to –1.7) | 0.0005c |
CAR 3 mg | 140 | 56.0 (11.7) | –8.3 (0.8) | –4.6 (–6.8 to –2.4) | < 0.0001b,c |
CAR 4.5 mg | 145 | 54.9 (11.1) | –9.3 (0.8) | –5.5 (–7.6 to –3.3) | < 0.0001b,c |
RIS 4 mg | 138 | 55.5 (12.6) | –9.6 (0.8) | –5.9 (–8.1 to –3.7) | < 0.0001c |
RGH-MD-04d | |||||
Placebo | 149 | 56.2 (11.5) | –3.0 (0.8) | Reference | Reference |
CAR 3 mg | 151 | 52.9 (12.2) | –6.6 (0.8) | –3.6 (–5.8 to –1.3) | 0.0018c |
CAR 6 mg | 154 | 54.4 (11.7) | –7.5 (0.8) | –4.5 (–6.7 to –2.3) | < 0.0001c |
ARIP 10 mg | 150 | 54.3 (11.1) | –7.2 (0.8) | –4.2 (–6.4 to –2.0) | 0.0002c |
RGH-MD-05d | |||||
Placebo | 145 | 54.0 (9.4) | –5.6 (1.0) | Reference | Reference |
CAR 3 to 6 mg | 147 | 54.4 (11.6) | –8.0 (0.9) | |||| ||||| || |||| | 0.065c |
CAR 6 to 9 mg | 147 | 55.6 (10.9) | –9.1 (0.9) | |||| ||||| || ||||| | 0.009 c |
ARIP = aripiprazole; ANCOVA = analysis of covariance; CAR = cariprazine; CI = confidence interval; LOCF = last observation carried forward; LS = least squares; mITT = modified intention-to-treat; MMRM = mixed-effects model for repeated measures; NSA-16 = 16-item Negative Symptom Assessment; RIS = risperidone; SD = standard deviation; SE = standard error.
aANCOVA model with covariates for pooled study centre and baseline value, and LOCF for missing data (mITT population).
bThe P value was < 0.0001 for the comparison of the average effect of cariprazine 3 mg and 4.5 mg groups vs. placebo.
cP value has not been adjusted for multiple testing (i.e., the type I error rate has not been controlled).
dMMRM with pooled study centre, visit, treatment-by-visit interaction, baseline value, and baseline value-by-visit interaction.
Source: Clinical Study Reports for RGH-MD-16,8 RGH-MD-05,9 and RGH-MD-04.10
Table 46: Other Efficacy Outcomes for Withdrawal Design Study RGH-MD-06 (mITT Population)
Outcome | OL Period (20 weeks) | DB Period (26 to 72 weeks) | |
|---|---|---|---|
CAR 3 to 9 mg N = 751 | Placebo N = 99 | CAR 3 to 9 mg N = 101 | |
PANSS total scorea | |||
Number of patients included in analysis | 751 | 99 | 100 |
Baseline, mean (SD) | 91.3 (10.1) | 50.5 (6.1) | 51.3 (7.2) |
Post-baseline, mean (SD) | 68.5 (19.3) | 63.7 (19.1) | 56.2 (15.5) |
Change from baseline, mean (SD) | –22.8 (19.8) | 13.2 (18.8) | 5.0 (14.2) |
CGI-S scorea | |||
Number of patients included in analysis | 751 | 99 | 101 |
Baseline, mean (SD) | 4.7 (0.6) | 2.6 (0.6) | 2.8 (0.6) |
Post-baseline, mean (SD) | ||| ||||| | ||| ||||| | ||| ||||| |
Change from baseline, mean (SD) | –1.1 (1.1) | 0.7 (1.3) | 0.1 (0.9) |
PSP Scorea | |||
Number of patients included in analysis | 678 | 93 | 93 |
Baseline, mean (SD) | 48.2 (10.2) | 68.3 (9.2) | 66.8 (9.1) |
Post-baseline, mean (SD) | |||| |||||| | |||| |||||| | |||| |||||| |
Change from baseline, mean (SD) | 11.1 (14.6) | –7.2 (16.2) | 0.0 (9.1) |
CAR = cariprazine; CGI-S = Clinical Global Impressions–Severity; CI = confidence interval; DB = double-blind; LOCF = last observation carried forward; mITT = modified intention-to-treat; OL = open-label; PANSS = Positive and Negative Syndrome Scale; PSP = Personal and Social Performance Scale; SD = standard deviation.
aChange from baseline to end of OL period or DB period, with LOCF for missing data.
Source: Clinical Study Report for RGH-MD-06.11
Note that this appendix has not been copy-edited.
To describe the outcome measures summarized in Table 47 and review their measurement properties including validity, reliability, responsiveness to change, and clinical relevance (i.e., MID).
Table 47: Outcome Measures Included in Each Study
Outcome measure | RGH-MD-16 | RGH-MD-04 | RGH-MD-05 | RGH-MD-06 | RGH-188-005 |
|---|---|---|---|---|---|
PANSS total score | Primary | Primary | Primary | Other | Other |
CGI-S | Secondary | Secondary | Secondary | Other | Other |
PANSS factor score for negative symptoms | NA | NA | Other | Other | Primary |
PSP total score | NA | NA | NA | Other | Secondary |
NSA-16 | Other | Other | Other | Other | NA |
SQLS-R4 | NA | Other | Other | NA | NA |
CGI-S = Clinical Global Impression–Severity; NSA-16 = 16-item Negative Symptom Assessment; PANSS = Positive and Negative Syndrome Scale; PSP = Personal and Social Performance Scale; SQLS-R4 = Schizophrenia Quality of Life Scale Revision 4.
Source: Clinical Study Reports for RGH-MD-16,8 RGH-MD-05,9 RGH-MD-04,10 RGH-MD-06,11 and RGH-188-005.12
The efficacy outcome measures are briefly summarized in Table 48.
Table 48: Summary of Outcome Measures and Their Measurement Properties
Outcome measure | Type | Conclusions about measurement properties | MID |
|---|---|---|---|
PANSS total score | 30-item rating scale that assesses the presence and severity of psychopathology. It consists of 3 subscales (positive symptoms, negative symptoms, and general psychopathology), as well as a total score. Positive and negative subscale scores range from 7 to 49, and the total score ranges from 30 to 210, with higher scores indicating more severe symptoms or psychopathology.6 | Validity: Scores on all subscales exhibited a normal distribution. The range of scores was less than the potential range suggesting a lack of ceiling effect. Internal consistency was demonstrated for the positive (alpha = 0.73), negative (alpha = 0.83), and general psychopathology (alpha = 0.79) subscales.6 Reliability: Pearson correlation coefficients for test-retest reliability were 0.80, 0.68, and 0.60 for the positive, negative, and general psychopathology subscales, respectively.84 Positive and negative subscales showed good inter-rater reliability; interclass correlation coefficients were 0.72 and 0.80, respectively. Inter-rater reliability was moderate for the general psychopathology subscale; interclass correlation was 0.56.85 Responsiveness: Not assessed to date. | Unclear; it depends on the baseline severity.65,70 Usually, a 15-point reduction or a 20% reduction in the PANSS total score have been considered as clinical improvement (similar to a 1-point reduction on CGI-S).65,67 A responder threshold of 30% reduction on the PANSS total score from baseline has been considered clinically relevant in short-term/acute clinical trials.71 |
PANSS factor score for negative symptoms | PANSS 7-item rating scale that assesses negative symptoms. Scores range from 7 to 49 with higher scores indicating more severe symptoms.66 | Validity: PANSS factor score for negative symptoms demonstrated a strong correlation, Pearson correlation of 0.63, with the Clinical Global Impression–Severity -Negative Symptoms (CGI-S-N) and a moderate correlation, Pearson correlation of –0.39, with the PSP. PANSS factor score for negative symptoms was able to discriminate between different levels of disease severity on the CGI-S-N. Reliability: Reported intraclass correlation coefficients for test-retest reliability were > 0.80 for stable patients. Internal consistency was acceptable to good as indicated by Cronbach alpha ranging from 0.71 to 0.88.66 Responsiveness: Not assessed to date. | An improvement of 20% or greater on PANSS factor score for negative symptoms has been associated with a 10-point improvement on the PSP.66 |
CGI-S | CGI-S assesses the overall severity of mental disorders at the time of the assessment on a 7-point scale (1 = normal; 7 = extremely ill).86 | There is little information regarding its reliability, validity, and responsiveness. | A 1-point improvement has often been considered as clinical improvement by investigators in clinical studies.65,67 |
CGI-I | CGI-I assesses improvement in mental disorders relative to baseline on a 7-point scale (1 = very much improved; 7 = very much worse).86 | There is little information regarding its reliability, validity, and responsiveness. | A 15-point reduction on the total PANSS score has been considered clinically important, which corresponds to “minimally improved” on the CGI-I.65 |
PSP score | Clinician-reported assessment of personal and social functioning based on 4 domains: socially useful activities including work, personal and social relationships, self-care, and disturbing and aggressive behaviours. A single score from 1 to 100 is assigned by the clinician, with a higher score indicating higher functioning.72 | Validity: PSP was able to discriminate between different levels of disease severity on the CGI-S and PANSS.68,69 Reliability: Inter-rater reliability was good (intraclass correlation: 0.87) and test-retest reliability was good (intraclass correlation: > 0.90) in the acute population.68 Test-retest reliability was sufficient (intraclass correlation: 0.79) in the stable population.69 Responsiveness: PSP was able to detect changes in symptoms. Effect size based on 1-category of improvement on the CGI-S was 0.80 and 0.72 in the acute and stable population, respectively.68,69 | Acute population: Between-group MID was 7 points. Responder threshold was approximately 9 points.68 Stable population: Between-group MID was 7 points, but because PSP is scored in 10-point intervals, investigators approximated the MID to 10 points. Responder thresholds were 6.6 and 3.6 based on a 1-category improvement on the CGI-S and 20% improvement in the PANSS total score, respectively.69 |
NSA-16 | 16-item rating scale that assesses negative symptoms. It consists of 5 dimensions: communication, emotion/affect, social involvement, motivation, and psychomotor activity. Ratings of symptom severity are made on a 6-point Likert scale and total score can range from 16 to 96, with higher scores indicating more severe negative symptoms.73 | There is little information regarding its reliability, validity, and responsiveness. | unknown |
SQLS-R4 | A self-reported scale that measures quality of life in patients with schizophrenia. There are 2 domains (psychosocial feelings, and cognition and vitality) and contains 33 items scored on a Likert scale (0 = never; 4 = always). Each scale score is transformed to have a range of 0 to 100, with higher scores indicating a relatively lower quality of life.87 | Validity: Construct validity was reported based on significant correlations between the total SQLS-R4 score and the HADS anxiety and depression subscales; Pearson correlation coefficients were 0.89 and 0.70, respectively. Reliability: High internal consistency of the total instrument and both subscales (psychosocial feelings, and cognition and vitality) have been reported; Cronbach alpha were 0.96, 0.96, and 0.82, respectively.87 Responsiveness: Not assessed to date. | unknown |
CGI-I = Clinical Global Impression–Improvement; CGI-S = Clinical Global Impression–Severity; HADS = Hospital Anxiety and Depression Scale; NSA-16 = 16-item Negative Symptoms Assessment; PANSS = Positive and Negative Syndrome Scale; PSP = Personal and Social Performance Scale; SQLS-R4 = Schizophrenia Quality of Life Scale Revision 4; MID = minimal important difference.
The PANSS was developed as a 30-item rating scale, which adapted 18 items from the Brief Psychiatric Rating Scale and 12 items from the Psychopathology Rating Schedule. The PANSS requires a 30- to 40-minute patient interview to gather information on which to assess the patient with regards to the presence and severity of psychopathology in the previous week. The PANSS instrument provides a complete definition of each item as well as detailed anchoring criteria for each of the 7 rating points: 1 = absent, 2 = minimal, 3 = mild, 4 = moderate, 5 = moderate-severe, 6 = severe, 7 = extreme. A score of 1 indicates the absence of symptoms and a score of 7 indicates extremely severe symptoms. In the 30-item scale, 7 items are related to positive symptoms (i.e., delusions, conceptual disorganization, hallucinatory behaviour, excitement, grandiosity, suspiciousness and hostility), 7 items to negative symptoms (i.e., blunted affect, emotional withdrawal, poor rapport, passive and apathetic social withdrawal, difficulty in abstract thinking, lack of spontaneity and flow of conversation and stereotyped thinking), and 16 items (i.e., somatic concern, anxiety, guilt feelings, tension, mannerisms and posturing, depression, motor retardation, uncooperativeness, unusual thought content, disorientation, poor attention, lack of judgment and insight, disturbance of volition, poor impulse control, preoccupation and active social avoidance) to general psychopathology.19,84 The general psychopathology scale is considered an adjunct to the positive and negative syndrome assessment since it provides a separate but parallel measure of schizophrenia severity that can serve as a point of reference for interpreting the positive and negative scores.84 Finally, a composite scale may be derived by subtracting the negative from the positive score. This scale expresses the direction and magnitude of difference between positive and negative syndromes. This score may reflect the degree of predominance of 1 syndrome over the other based on the score (positive or negative).
In clinical trials, changes from baseline in the PANSS total score, as well those for the positive and negative subscales, are typically used as study end points. The PANSS total is scored by summing ratings across the items in the 3 subscales; the potential ranges are 7 to 49 for both the positive and negative subscales and 16 to 112 for the general psychopathology subscale. Thus, the total range of possible scores for the 3 subscales is from 30 to 210. The general psychopathology subscale is usually not rated individually, but it is captured in the total score. The range of scores for the composite scale is from −42 to 42, which may be used to characterize whether positive or negative symptoms predominate and is not a part of the PANSS total score.
Kay et al. reported on psychometric testing of the PANSS in 101 inpatients with schizophrenia.84 Scores on all subscales were reported to exhibit a normal distribution, suggesting suitability for parametric statistical analysis. Further, the range of scores was less than the potential range suggesting a lack of ceiling effect. Internal consistency was demonstrated for the positive (alpha = 0.73), negative (alpha = 0.83), and the general psychopathology (alpha = 0.79) subscales.
Test-retest reliability was assessed 3 to 6 months later on a cohort of 15 patients who remained hospitalized; Pearson correlation coefficients were 0.80, 0.68, and 0.60 for the positive, negative, and general psychopathology subscales, respectively.84 Peralta and Cuesta reported on the inter-rater reliability of the PANSS from a sample of 100 consecutively admitted patients with schizophrenia.85 The positive and negative subscales showed good inter-rater reliability; the interclass correlation coefficients were 0.72 and 0.80, respectively. Inter-rater reliability was moderate for the general psychopathology scale (interclass correlation = 0.56).
In a comparison of PANSS to the Clinical Global Impressions (CGI) scale, it was suggested that an absolute reduction of 15 points in the total PANSS score corresponds to “minimally improved” on the CGI-Improvement score,70 and a reduction of the CGI–Severity of Illness score by 1 severity step.65 In comparison, a reduction of 33 points in the total PANSS score corresponds to “much improved” on the CGI-Improvement score. However, the above estimates were sensitive to baseline severity of illness to the extent that patients with a lower baseline severity of illness required smaller reductions in the PANSS to produce a particular improvement in the CGI. For this reason, it has been suggested that change in the PANSS score has limited usefulness as a primary outcome, due to variability in baseline symptom intensity.88,89 Rather, standardized remission criteria, which may be suitable for use in clinical practice and clinical trials, has been proposed. Specifically, a score of 3 or less on 8 PANSS items (P1, P2, P3, N1, N4, N6, G5 and G9) for a period of at least 6 months is considered to represent remission of disease.88,89 A number of clinical trials have used a 20% reduction in the PANSS total score, which has been found to correspond to a 1-point decrease on the CGI-S, as predefined measures of clinical improvement or criterion for response to antipsychotic treatment.67-69
According to the EMA, a responder threshold of 30% reduction on the total PANSS score from baseline is considered clinically relevant in short-term clinical trials that are conducted to determine the efficacy and safety of a drug product in patients with acute symptoms of schizophrenia.71
A number of investigators have conducted a principal component analysis to expand the identification of discrete dimensions of schizophrenia beyond the focus on positive and negative symptoms. A number of similar 5-factor models including most or all of the original PANSS items have been proposed and tested for reliability and validity.90-94 One such model was proposed by Marder et al. and categorizes all original PANSS items into 5 dimensions; positive symptoms (8 items), negative symptoms (7 items), disorganized thought (7 items), uncontrolled hostility/excitement (4 items), and anxiety and depression (4 items).90 The PANSS factor score for negative symptoms, which assesses the negative symptoms associated with schizophrenia, consists of 7 items from the PANSS scale: N1 blunted affect, N2 emotional withdrawal, N3 poor rapport, N4 passive and apathetic social withdrawal, N6 lack of spontaneity and flow of conversation, G7 motor retardation, and G16 active social avoidance.66 The factor score for negative symptoms ranges from 7 to 49 with higher scores indicating more severe symptoms.
The reliability and validity of the PANSS factor score for negative symptoms were evaluated in a sample of 312 adult outpatients with schizophrenia and prominent negative or disorganized thought symptoms.66 The data were collected as part of a phase II proof-of-concept trial that was conducted to determine the safety and efficacy of bitopertin as an add-on therapy to olanzapine, quetiapine, risperidone, or paliperidone. Reported intraclass correlation coefficients for test-retest reliability were greater than 0.80 for stable patients with time between assessments being 10 to 18 days. Internal consistency was acceptable to good as indicated by Cronbach alpha ranging from 0.71 to 0.88. Removal of G16 active social avoidance led to a slight increase in Cronbach alpha, while the removal of any other item led to a reduction in Cronbach alpha. Construct validity was examined through a comparison to Clinical Global Impression–Severity-Negative Symptoms (CGI-S-N), PSP, SQLS, and PANSS total score and other factor scores. At baseline, the authors reported a strong correlation between CGI-S-N and PANSS factor score for negative symptoms (Pearson correlation of 0.63) and a moderate correlation between PSP and PANSS factor score for negative symptoms (Pearson correlation of –0.39). The PANSS factor score for negative symptoms was able to discriminate between different levels of disease severity (moderate, marked, and severe) on the CGI-S-N. An improvement of 20% or greater on PANSS factor score for negative symptoms was associated with a 10-point improvement on the PSP.66
The CGI is a 3-item scale used to assess overall severity and response to treatment of mental disorders.86 It is not specific to schizophrenia, although efforts to adapt the scale to this condition have been undertaken.95 The usual CGI scale items include severity of illness (CGI-S) at the time of the assessment on a 7-point scale (1 = normal; 7 = extremely ill), global improvement (CGI-I) relative to baseline on a 7-point scale (1 = very much improved; 7 = very much worse), and an efficacy index which incorporates the clinician’s assessment of therapeutic effect in relation to adverse effects in a 4 point × 4 point grid rating scale (0 = marked improvement and no adverse effects; 4 = unchanged or worse, and adverse effects outweigh the therapeutic events).86 The difficulty of combing the 2 concepts of efficacy and AEs has led to criticism of this last item.95 There is no total score for the CGI, rather scores on the individual items (i.e., CGI-S, CGI-I) are considered separately.
As the CGI is quick to administer, it is suited for clinical settings; however, there is little information regarding its reliability, validity, and responsiveness. With respect to clinical relevance, a 20% reduction in the PANSS total score, which corresponded to a 1-point improvement on the CGI-S, have been used as predefined measures of clinical improvement or criteria for response to antipsychotic treatment in a number of clinical trials.67-69 Rabinowitz et al. sought to validate the CGI-S through a comparison of PANSS total and CGI-S scores using data from 7 trials of risperidone in schizophrenia.67 CGI-S scores from the pooled trials corresponded to the following mean PANSS scores: 1 (normal) = PANSS 55.5, 2 (borderline ill) = PANSS 67.0, 3 (mildly ill) = PANSS 79.6, 4 (moderately ill) = PANSS 92.4, and 5 (markedly ill) = PANSS 99.7. Predefined measures of clinical improvement were a 20% reduction in the PANSS score and a 1-point decrease on the CGI-S. The sensitivities and specificities for the CGI-S to detect this level of improvement in the 7 trials ranged from 64.5% to 89.6% and 65.7% to 82.8%, respectively. From this assessment, it appears that the CGI-S and PANSS are correlated and exhibit substantial agreement in detecting change.
The PSP assesses the presence and level of difficulties in personal and social functioning in patients with schizophrenia over the previous month in 4 main areas: (a) socially useful activities including work; (b) personal and social relationships; (c) self-care; and (d) disturbing and aggressive behaviours.72 Each of the 4 main areas are evaluated separately based on the following categories of severity: absent; mild; manifest, but not marked; marked; severe; and very severe. The PSP provides operational definitions for each degree of severity with respect to the level of difficulty in functioning. Based on the combination of severity scores in each area, the clinician assigns the patient into 1 of the 10-point intervals on the 100-point rating scale. The PSP provides operational definitions for each 10-point interval. For example, a score of 91 to 100 indicates excellent functioning in all 4 main areas, while a score of 21 to 30 indicates severe difficulties in 2 of areas (a) through (c), or severe difficulties in (d), with or without impairment in areas (a) through (c). The level of functioning in other areas, such as management of physical health, is used to adjust the rating inside the 10-point interval, e.g., between 61 and 70, to arrive at a single score from 1 to 100, with a higher score indicating higher personal and social functioning.
The reliability and validity of the PSP were evaluated in patients with acute symptoms of schizophrenia using pooled data from 3 paliperidone extended-release clinical studies (n = 1,665) and a separate validation study (n = 299).68 Inter-rater reliability was good (intraclass correlation: 0.87) and test-retest reliability was good (intraclass correlation: > 0.90). The time between assessments for test-retest reliability was 48 to 72 hours and 30 days for the validation and clinical studies, respectively. Based on the pooled data across the clinical studies, a normal distribution was reported for baseline PSP scores, which indicated no ceiling or floor effects. Construct validity was evaluated using prospectively defined hypothesized relationships between PSP and the PANSS or CGI-S. In the clinical studies, the hypothesis that patients with CGI-S scores of 4 to 7 would score lower on the PSP than those with CGI-S scores of 1 to 3 was confirmed by a statistically significant difference between the mean PSP baseline scores in these 2 groups (P < 0.001). In the validation study, the hypothesis that patients with a PANSS total score of at least a median score of 92 would score lower on the PSP than patients with a PANSS total score less than median score of 92 was confirmed by a statistically significant difference between the mean PSP baseline scores in these 2 groups (P = 0.005). The PSP was able to detect changes in symptoms and the effect size based on 1-category of improvement in the CGI-S was 0.80. The between-group MID anchored to a 1-category of improvement in the CGI-S was 7 points. The responder threshold anchored to a 1-category of improvement in the CGI-S and a 20% improvement in the PANSS total score was approximately 9 points.
The reliability and validity of the PSP were also evaluated in outpatients with stable schizophrenia using pooled data from 2 long-acting risperidone clinical studies (n = 411).69 Test-retest reliability was sufficient (intraclass correlation: 0.79); the time between assessments was 2 weeks. Construct validity was evaluated using a prospectively defined hypothesized relationship. The hypothesis that patients with CGI-S scores of 4 to 7 would score lower on the PSP than those with CGI-S scores of 1 to 3 was confirmed by a statistically significant difference between the mean PSP baseline scores in the 2 groups (P < 0.0001). Furthermore, the PSP was strongly correlated with the Strauss-Carpenter Level of Function (Pearson correlation coefficient = 0.61), an instrument that measures a similar construct. The PSP was moderately correlated with the PANSS total (Pearson correlation coefficient: –0.45) and CGI-S (Spearman rank correlation coefficient: –0.44), which measure different constructs. The PSP was able to detect changes in symptoms and the effect size based on 1-category of improvement in the CGI-S was 0.72. The between-group MID anchored to a 1-category of improvement in the CGI-S was 7 points, but because the PSP is scored in 10-point intervals, the investigators approximated the MID to 10 points. The responder thresholds were 6.6 and 3.6 based on a 1-category of improvement on the CGI-S and 20% improvement in the PANSS total score, respectively.
The NSA-16 is a 16-item rating scale that assesses the presence, severity, and range of negative symptoms associated with schizophrenia.73 The NSA-16 requires a structured interview using its clearly defined and anchored items. It consists of 5 dimensions: communication, emotion and affect, social involvement, motivation, and psychomotor activity. Ratings of symptom severity are made on a 6-point Likert with higher scores indicating greater impairment. The total score can range from 16 to 96, with higher scores indicating more severe negative symptoms.8
The dimensions of the NSA-16 were evaluated in a sample of unmedicated patients with schizophrenia (n = 223) and cross-validated in an independent sample of patients with schizophrenia (n = 276).73 The internal consistency was high (alpha coefficient: 0.92), demonstrating that the 5 dimensions reliably identify the construct of negative symptoms. No studies were identified evaluating what change in the NSA-16 scores is clinically meaningful.
The SQLS-R4 is the fourth revision of the SQLS and is a self-reported scale that measures quality of life in patients with schizophrenia. While many of the original items have remained, several items relating to physical symptoms have been removed (e.g., “my muscles get stiff” and “my vision is blurred”) and new items have been added (e.g., “I felt cut off from the world”).87 The SQLS-R4 consists of 2 domains (psychosocial feelings, and cognition and vitality) and contains 33 items scored on a Likert scale. Scoring is based on experiences over the previous week: never (0), rarely (1), sometimes (2), often (3), and always (4). Each scale score is transformed to have a range of 0 to 100, with higher scores indicating a relatively lower quality of life.
High internal consistency of the total instrument and both subscales have been reported; Cronbach alpha were 0.96, 0.96, and 0.82, respectively.87 Construct validity was reported based on significant correlations between the total SQLS-R4 score and the Hospital Anxiety and Depression Scale anxiety (HADS-A) and depression (HADS-D) subscales; Pearson correlation coefficients were 0.89 and 0.70, respectively. The reason for using anxiety and depression measures to determine construct validity is unclear. No evidence of stability (test-retest) of the revised instrument could be located. Further, the instrument’s sensitivity to change and what would denote a minimal clinically important difference is unclear.
Note that this appendix has not been copy-edited.
The sponsor submitted an additional post hoc analysis of the proportion of patients who achieved at least a 30% improvement in the PANSS factor score for negative symptoms at week 26.96,97
At week 26, 113 patients (49.8%) versus 83 patients (36.2%) in the cariprazine versus risperidone groups, respectively, achieved at least a 30% improvement in the PANSS factor score for negative symptoms with a reported odds ratio of 1.97 (95% CI, 1.25 to 3.09, P = 0.0033).96 Interpretation of these data should consider the inflated risk of type I error rate, and that this analysis was conducted post hoc.
AAP
atypical antipsychotic
AE
adverse event
BIA
budget impact analysis
IAM
Institute for Advancements in Mental Health
ICER
incremental cost-effectiveness ratio
LY
life-year
ODT
orally disintegrating tablet
PANSS
Positive and Negative Syndrome Scale
PNS
predominant negative symptoms
QALY
quality-adjusted life-year
The executive summary comprises 2 tables (Table 1 and Table 2) and a conclusion.
Item | Description |
|---|---|
Drug product | Cariprazine (Vraylar) — 1.5 mg, 3 mg, 4.5 mg, and 6 mg oral capsules |
Submitted price | Cariprazine: $4.90 per capsule, regardless of strength |
Indication | For the treatment of schizophrenia in adults |
Health Canada approval status | NOC |
Health Canada review pathway | Standard |
NOC date | April 22, 2022 |
Reimbursement request | As per indication |
Sponsor | Allergan (an AbbVie company) |
Submission history | Previously reviewed: No |
NOC = Notice of Compliance.
Table 2: Summary of Economic Evaluation
Component | Description |
|---|---|
Type of economic evaluation | Cost-utility analysis Markov model |
Target populations |
|
Treatment | Cariprazine |
Comparators |
|
Perspective | Canadian publicly funded health care payer |
Outcomes | QALYs, LYs |
Time horizon | 2 years |
Key data source |
|
Submitted results |
|
Key limitations |
|
CADTH reanalysis results |
|
AAP = atypical antipsychotic; LY = life-year; NMA = network meta-analysis; PANSS = Positive and Negative Syndrome Scale; PNS = predominant negative symptoms; QALY = quality-adjusted life-year.
The CADTH Clinical Review found statistically significant differences in change in Positive and Negative Syndrome Scale (PANSS) factor score for negative symptoms that favoured cariprazine versus risperidone, but the clinical relevance of the difference was uncertain because the minimal important difference is unknown. Direct comparative evidence is lacking, and the indirect evidence found || ||||||||||| in efficacy for cariprazine versus other atypical antipsychotics (AAPs) in the treatment of acute schizophrenia. Findings pertaining to the impact of cariprazine on relapse prevention (i.e., long-term effects) compared with other AAPs were inconclusive due to high heterogeneity and uncertainty in the sponsor’s indirect comparison. Conclusions could not be drawn about the impact of cariprazine on health-related quality of life, hospitalizations, and persistence with therapy, due to study limitations.
CADTH identified several limitations with the sponsor’s submitted economic evaluation. Based on the CADTH Clinical Review, both the clinical benefit of cariprazine for treating predominant negative symptoms (PNS) and the long-term comparative efficacy of cariprazine in treating patients with acute schizophrenia requiring maintenance therapy are uncertain; how cariprazine compares to all relevant comparators used to treat PNS is unknown; the PNS model structure does not reflect treatment of PNS; utilities lacked face validity; and transition probabilities were partially derived using clinical expert opinion and lacked face validity. CADTH could not derive a base case for the acute and PNS populations due to lack of clinical information and issues with the economic models (e.g., model structure and high uncertainty in model inputs).
Based on the CADTH Clinical Review findings, CADTH assumed there are no differences in comparative clinical efficacy between cariprazine and other oral AAPs in Canada for treating schizophrenia. Therefore, CADTH conducted a cost comparison. At the submitted price, the annual drug cost of cariprazine for treating schizophrenia is $1,789 per patient annually, which is more costly than all comparators except paliperidone ($2,174 per year) and specific doses of lurasidone ($3,577 per year at doses > 120 mg). In the absence of evidence to justify a price premium, the submitted price of cariprazine would need to be reduced by 71% to 93% to be equivalent to the lowest-priced generic AAP (olanzapine) at upper and lower recommended doses, respectively. These incremental costs or savings are based on publicly available list prices and may not reflect actual prices paid by Canadian public drug plans.
This section is a summary of the feedback received from the patient groups, registered clinicians, and drug plans that participated in the CADTH review process.
CADTH received patient input from the Institute for Advancements in Mental Health (IAM) and the Schizophrenia Society of Canada, 2 organizations that have historically served patients affected by psychotic disorders such as schizophrenia. IAM and the Schizophrenia Society of Canada conducted interviews and online surveys of patients experiencing symptoms of schizophrenia, as well as family members and health service and social service providers working with patients. Patients expressed that treatment goals included improving life functioning and addressing negative symptoms of schizophrenia that greatly diminish social engagement and integration. For patients currently receiving medications, side effects included sedation, restlessness, nausea, weight gain, hypertension, diabetes, and cardiovascular problems. The majority of patients considered themselves as progressing in recovery, with the remainder reporting full recovery, and a small fraction reporting struggling in recovery. Two patients experienced improvement in negative symptoms following treatment with cariprazine. Respondents highlighted concerns regarding cost and access for different forms of treatment, and IAM stated that increased variety and affordability of medications on the market would help with treatment adherence for patients with schizophrenia. It was also noted that more than 1 antipsychotic drug may be required to control negative symptoms, but family education, psychosocial rehabilitation, psychological services, and care for substance use issues are also included in treatment plans for schizophrenia.
CADTH received registered clinician input from a national advisory board comprising Canadian psychiatrists with experience in the management of schizophrenia and from the Canadian Consortium for Early Intervention in Psychosis. Both groups stated that there are a range of AAPs that primarily address positive symptoms but no treatment options in Canada for patients with predominant or persistent negative symptoms. The Canadian Consortium for Early Intervention in Psychosis suggested that cariprazine may be useful for young adults in the early phase of psychosis to optimize long-term outcomes. Both clinician groups stated that cariprazine’s mechanism of action is believed to have potentially more effects on PNS and would therefore be offered as a first-line treatment as a monotherapy to these patients.
Feedback from the drug plans highlighted concerns with lack of head-to-head evidence examining cariprazine against other AAPs other than risperidone. They also expressed concerns about eligibility and if patients should have failed before less expensive alternatives before being considered for coverage for cariprazine. The drug plans noted that cariprazine will require increased monitoring for adverse events (AEs) after initiation and dosage changes due to its longer half-life, which may be challenging in rural areas where there is inconsistent availability of psychiatric services. Drug plans suggested that prescribing criteria for other drugs in the same therapeutic area could be aligned with oral aripiprazole, brexpiprazole, and ziprasidone. Drug plans also noted that the submission is restricted to patients with schizophrenia and excludes diagnoses of schizoaffective disorder, schizophreniform disorder, recent treatment-resistant schizophrenia, and other psychotic disorders. Concerns about whether cariprazine would be covered only as a monotherapy were also raised. Finally, drug plans identified concerns related to the anticipated budget impact of reimbursing cariprazine, given its higher cost compared to other currently listed AAPs. Several of these concerns were addressed in the sponsor’s model:
The sponsor’s model compared cariprazine to risperidone for the treatment of PNS and separately compared cariprazine to all oral AAPs available for the treatment of acute schizophrenia.
In addition, CADTH addressed some of these concerns, as follows:
CADTH performed a cost comparison between cariprazine and its comparators to assess the necessary price reduction required to reach that of the lowest-priced generic AAP (olanzapine), assuming equal efficacy.
CADTH adjusted the market shares of cariprazine in the budget impact analysis to reflect clinical expert feedback on the anticipated use of cariprazine for the treatment of PNS.
CADTH was unable to address the following concerns raised from stakeholder input:
uncertainty in analyses due to lack of head-to-head clinical evidence comparing cariprazine with other AAPs
exploration of cost-effectiveness in patients with schizoaffective disorder, schizophreniform disorder, recent treatment-resistance schizophrenia, and other psychotic disorders.
The current review is for cariprazine (Vraylar) for adults with schizophrenia experiencing PNS and adults with acute schizophrenia requiring therapy with oral AAPs.
The sponsor submitted 2 cost-utility analyses. One compared cariprazine to risperidone for the treatment of long-term maintenance of schizophrenia, specifically for patients with PNS. The other assessed cariprazine compared to currently listed oral AAPs for the treatment of acute schizophrenia. The modelled populations of the acute model and PNS model were aligned with the population in the Health Canada indication and the reimbursement request for treatment of schizophrenia in adults.
Cariprazine is available as 1.5 mg, 3 mg, 4.5 mg, or 6 mg capsules in 30-capsule bottles. The recommended dosage of cariprazine is 1.5 mg to 6 mg once daily.1 At the submitted price of $4.9000 per tablet ($147.00 per 30-capsule bottle), the daily cost of cariprazine is $4.90.1 The sponsor modelled 9 comparator oral AAPs (aripiprazole, asenapine, brexpiprazole, lurasidone, olanzapine, paliperidone, quetiapine, risperidone, and ziprasidone) in its assessment of cariprazine for acute schizophrenia and used risperidone as the sole comparator for their PNS model. Daily costs across comparator treatments ranged from $0.35 to $9.80, depending on individual patient dosage. The sponsor calculated comparator costs based on dosage distributions from IQVIA data and dosage information from each drug’s product monograph. Drug administration costs were not included, as all treatments were orally self-administered.
Outcomes modelled included quality-adjusted life-years (QALYs) and life-years (LYs) over a time horizon of 2 years. The base-case analysis was conducted from the perspective of the Canadian public health care system, with costs and outcomes discounted at 1.5% per annum. The acute model cycle length was 3 months, with a half-cycle correction applied. The cycle length of the PNS model was six 1-week initial cycles, followed by subsequent 12-week cycles, also with a half-cycle correction applied.
A Markov model was developed to capture costs and outcomes associated with the treatment of negative symptoms in schizophrenia comparing cariprazine to risperidone. The model consisted of 9 health states that included 8 mutually exclusive health states, based on published Mohr-Lenert health states and a death state.2 The Mohr-Lenert approach stratifies patients by the 3 domains (positive factor score, negative factor score, and cognitive factor score) of the PANSS. All 8 health states include varying combinations of negative, positive, and cognitive symptoms. Patients entered the model in Mohr-Lenert states 4 and 6 (50% in each state), defined by strong negative symptoms but few or mild positive symptoms, which corresponds to the population of the RGH-188-005 clinical trial comparing cariprazine to risperidone.2,3 In each subsequent cycle, patients either transition to another state or remain in the same state, based on their PANSS score. Treatment could be switched to a subsequent AAP due to lack of treatment efficacy and AEs in both treatment arms (assumed to be based on the advice of a physician). Subsequent AAPs were assumed to have the same efficacy and transition probabilities as risperidone. Discontinuations due to other reasons were not incorporated into treatment-switching rates. To account for the differing efficacy between earlier and later stages of treatment, the cycle length for the initial 6-week period was 1 week to capture patient transitions between health states. Given the differing cycle lengths, transition probabilities were generated separately for the 1-week cycle period and the following 12-week cycles. Patients could enter the death state from any health state, as dictated by general population mortality rates, with the addition of a schizophrenia-specific mortality multiplier. Mortality rates did not differ by treatment arm, health state, or AEs, due to lack of available data. The submitted PNS model structure can be found in Appendix 3.
The sponsor submitted an additional Markov model to capture costs and health outcomes for those experiencing acute schizophrenia, comparing cariprazine to other oral AAPs for the treatment of schizophrenia. Each model cycle was 12 weeks in duration. The model comprised an acute phase, a maintenance treatment phase, and a no treatment phase. Within the initial treatment phase, patients could experience acute schizophrenia and be managed as either outpatients or inpatients, depending on symptom severity.2 Acute outpatient management was represented by Mohr-Lenert health states 2 and 3. The stable maintenance treatment phase and no treatment phase were represented by Mohr-Lenert health state 1. The acute inpatient management health state was represented by a combination of Mohr-Lenert health states 4 through 8. Patients entered the model in the acute state, in which they either responded or did not respond to initial treatment. Patients who did not respond or who discontinued due to AEs remained in the acute state for the duration of the cycle and switched to a subsequent AAP in the following cycle. Subsequent AAPs were not specific to each treatment, but instead consisted of weighted average costs and outcomes for all oral AAPs available in Canada.2 Patients who did respond to initial treatment continued to be treated and transitioned to the stable maintenance health state. Patients in the stable maintenance treatment health state, could either remain in that state, experience relapse, discontinue due to AEs or another reason, or move to the death state. In the event of relapse, patients switched to the next oral AAP and re-entered the acute phase in the next model cycle. Patients who discontinued due to AEs were assumed to switch to another oral AAP but remain in the stable maintenance health state. If patients discontinued for other reasons, they were assumed to stop treatment and remain in the “stable, no treatment” phase. Patients in the “stable, no treatment” phase experienced a greater probability of relapse into the acute state. Finally, patients who switched AAPs twice because of any of the circumstances previously described were assumed to receive clozapine as their third-line treatment. Patients who received clozapine continued treatment after relapse unless they discontinued due to other reasons during the stable maintenance treatment state, transitioning to the “stable, no treatment” state. It was assumed that patients would not discontinue clozapine due to AEs. Patients could enter the death health state from any health state, as dictated by general population mortality rates, with the addition of a schizophrenia-specific mortality multiplier.2,4 Mortality rates did not differ by treatment arm, health state, or AEs, due an absence of data indicating a difference. The submitted acute model structure can be found in Appendix 3.
The modelled patient characteristics for the sponsor’s PNS model were based on the RGH-188-005 clinical trial (mean age = 40.4 years; 57% male); this population represents patients experiencing predominant negative symptoms of schizophrenia.3 The modelled patient characteristics for the sponsor’s acute model were based on the RGH-MD-16, RGH-MD-04, and RGH-MD-05 trials (mean age 35.5 to 39.3 years; 62% to 78% male); this population represents patients with acute schizophrenia.5-7
In the PNS model, treatment response was based on change in PANSS factor score for negative symptoms from baseline to week 26 in the RGH-188-005 randomized clinical trial, comparing cariprazine to risperidone. Transition probability matrices for patients moving between the 8 Mohr-Lenert health states were calculated using Bayesian methods. The sponsor assumed that, in the absence of available efficacy data, patients discontinuing initial therapy and switching to a subsequent AAP would be assigned transition probabilities associated with the risperidone arm. As described in the Overview, transition probability matrices were calculated separately for the initial six 1-week cycles and for all subsequent 12-week cycles. In the absence of clinical data for patients entering in Mohr-Lenert health states 7 and 8, expert opinion elicitation was used to estimate the probabilities of patients with schizophrenia with PNS moving to these states.
In the acute model, primary inputs were derived from an unpublished network meta-analysis submitted by the sponsor evaluating the efficacy and safety of cariprazine versus other oral AAPs used in Canada for the treatment of acute schizophrenia and relapse prevention.8 ||| |||||||| |||||||| |||| ||||||||||| ||||| || ||||| |||||| ||| ||||||| ||||| ||| ||| |||||||| |||| ||||| ||||||||||||| ||| |||||||| ||| ||| ||| |||||||| |||| ||||||||| ||||||||||||| ||||| ||||||| ||||||||||| ||||| || |||||||||| ||||||||| |||||||| ||| ||||| || |||||||||| || ||||||| ||||| ||||| ||||| ||||||| |||||||||| ||||||||| ||||||||||| || ||||| |||| ||||| ||||| ||| | ||||||| ||||||| || ||| ||||| |||||||| ||| ||||||| ||||||| || ||| ||||||| ||||||| ||| ||||||| ||||| || ||||||| || ||| |||||||||| ||||||| ||||| ||| |||||||| || |||| |||||||| |||||||| |||||||||||||||| |||||| ||||| |||| ||| |||||||| || ||||||||||| ||||||||| |||||||| || |||| |||||||| |||||||| |||||||||||||||| ||| |||||| |||| |||||||| || ||||| ||||| |||||| ||||| ||| |||||||| |||| ||| |||||||| |||| || ||| ||||| |||||||| A weighted average of all oral AAPs available in Canada was used to estimate efficacy parameters for the second-line AAP in the model sequence, followed by clozapine as third-line treatment.
Health-related quality-of-life data were derived from a survey of members of the general population regarding their opinions on the quality-of-life impacts of schizophrenia symptoms and assigned to each Mohr-Lenert health state according to Lenert et al. (2004).9 Utilities were derived using the standard gamble technique and visual analogue scale. Clinical advisors were consulted to map acute model states to Mohr-Lenert health states. Disutilities associated with AEs such as weight gain and extrapyramidal symptoms were sourced from Lenert et al. (2004), using the standard gamble technique and visual analogue scale, as described previously.9 The disutility for sedation and somnolence was derived using the EQ-5D-3L and results of a multivariate regression analysis conducted by Millier et al. (2014).10
Costs included drug acquisition costs, health care resource utilization, and costs related to AEs. Relevant costs were inflated to 2021 Canadian dollars. Drug acquisition costs for cariprazine and comparator AAPs were aligned across the acute and PNS models and obtained from the Ontario Drug Benefit Formulary, with market shares and dosage information from IQVIA data and product monographs.1,2,11 The cost of second-line AAPs was calculated as a market-weighted average of all available AAPs in Canada. Health care resource use costs for general practitioner visits, psychiatrist visits, other specialist visits, psychologist visits, and hospitalization specifically for acute inpatient management and PNS patients were included as reported by the Ontario Ministry of Health, Ontario Psychological Association, and the Ontario Case Costing Initiative.12-14 Costs of health care resource utilization differed by health state, and frequency of use was derived from Millier et al. (2017).15 No administration costs were included, as all treatments were orally self-administered.
All analyses were run probabilistically (1,000 iterations for the base case and scenario analyses). The deterministic and probabilistic results were similar. The probabilistic findings are presented in this section.
In the sponsor’s base case for the PNS model, cariprazine was associated with incremental costs of –$737 and 0.05 QALYs in comparison to risperidone, resulting in cariprazine dominating (i.e., more effective and less costly) risperidone. There was no LY gain associated with cariprazine. Results are presented in Table 3.
In the acute model, the probabilistic sequential analysis demonstrated that cariprazine was dominated (i.e., more costly and less effective) by olanzapine, lurasidone, asenapine, quetiapine, paliperidone, risperidone, and ziprasidone. When cariprazine was specifically compared to aripiprazole, it was associated with incremental costs of $278 and 0.003 QALYs, resulting in an incremental cost-effectiveness ratio (ICER) of $89,593 per QALY gained. When specifically comparing brexpiprazole to cariprazine, brexpiprazole was dominated. Additional results from the sponsor’s submitted economic evaluation base case, such as the full sequential analysis results, are presented in Appendix 3.
Table 3: Summary of the Sponsor’s Economic Evaluation Results for the PNS Model
Drug | Total costs ($) | Incremental costs ($) | Total QALYs | Incremental QALYs | ICER vs. risperidone ($/QALY) |
|---|---|---|---|---|---|
Risperidone | 31,187 | Reference | 1.42 | Reference | Reference |
Cariprazine | 30,450 | –737 | 1.48 | 0.05 | Dominant |
ICER = incremental cost-effectiveness ratio; PNS = predominant negative symptoms; QALY = quality-adjusted life-year.
Source: Sponsor’s pharmacoeconomic submission.2
The sponsor conducted several sensitivity and scenario analyses for the PNS model, involving changes to the time horizon, discount rate, inclusion of indirect costs, exclusion of AEs, exclusion of subsequent therapy, dosage change based on IQVIA PharmaStat data, alternative utility values, and substituting the comparator with a weighted average of all AAPs available in Canada. Cariprazine remained dominant in all analyses.
Scenario and sensitivity analyses were conducted for the acute model that examined changes to the time horizon, discount rate, alternate efficacy sources, exclusion of clozapine as third-line treatment, exclusion of AEs, inclusion of metabolic syndrome, inclusion of indirect costs, alternate utility values, a higher rate of hospitalization due to relapse, and the removal of the schizophrenia-specific mortality multiplier. The most impactful scenario was the 1 in which the time horizon was changed from 2 years to 10 years. Olanzapine remained dominant over all AAP treatments in all scenario analyses.
CADTH identified several key limitations to the sponsor’s analysis that have notable implications for the economic analysis:
The clinically meaningful benefit of cariprazine for treating patients with schizophrenia and PNS is uncertain: The comparative efficacy of cariprazine relative to risperidone for the treatment of PNS was based on change in PANSS factor score for negative symptoms in the RGH-188-005 trial. However, the CADTH Clinical Review could not conclude that the difference in mean score comparing cariprazine to risperidone was clinically relevant because the meaningfully important difference for a change in negative symptom scores in PNS trials is unknown. Furthermore, the clinical expert consulted by CADTH also expressed uncertainty surrounding the clinical meaningfulness of the observed difference and noted that PANSS factor scores would likely not be applied and relevant to clinical practice. Therefore, the relevance and impact of the outcomes of the pivotal trial informing the PNS model are uncertain, and the incremental cost-effectiveness of cariprazine for treating PNS is unknown.
CADTH was unable to address this limitation in a reanalysis but notes that, given this limitation, the sponsor’s estimates of incremental cost-effectiveness are highly uncertain and potential QALY gains between treatments may not be realized.
Missing or inappropriate comparators for the treatment of patients with schizophrenia and PNS: The sponsor selected risperidone as the sole comparator for the base case PNS model, which does not fully capture all relevant comparators. Although a scenario analysis was conducted comparing cariprazine to a Canadian market-weighted basket of AAP agents, their efficacy was assumed equal to risperidone. As per the CADTH Guidelines for Economic Evaluations, the base case must include all relevant comparators (i.e., treatments currently reimbursed by at least 1 participating drug plan for the indication under review or treatments that are currently used off-label in Canadian practice), to reflect all components of the decision problem.16 The clinical expert consulted by CADTH stated that other oral AAPs (specifically, other second-generation AAPs such as olanzapine and clozapine) are used in clinical practice to treat PNS. Furthermore, the clinical expert consulted by CADTH noted that risperidone is not expected to have a significant impact on negative symptoms and may not be the ideal choice of comparator. Consequently, the cost-effectiveness of cariprazine relative to all appropriate comparators is unknown.
In the absence of clinical information, CADTH was unable to address this limitation in reanalysis and notes that the cost-effectiveness of cariprazine relative to relevant comparators is unknown.
The long-term comparative efficacy of cariprazine compared to other oral AAPs available in Canada for the treatment of schizophrenia is uncertain: The clinical efficacy of cariprazine compared to other oral AAPs was based on an improvement of 30% or more in PANSS total scores, derived from the sponsor’s submitted network meta-analysis for acute treatment. The CADTH Clinical Review concluded that the ||||| ||||||| detected || ||||||||||| in the efficacy of cariprazine compared to other oral AAPs. However, model parameters from the sponsor’s relapse network, such as relapses, were limited by high heterogeneity and may not represent the true effect of cariprazine relative to other oral AAPs. The CADTH Clinical Review noted several contributors to heterogeneity in the relapse network, such as varying follow-up times, differences in study design and patient populations, and inconsistencies in study definitions of relapse. The data used to inform the acute schizophrenia model are therefore limited by weak clinical evidence, particularly with regard to the relapse network that assessed long-term outcomes.
CADTH was unable to address this limitation. ||||| ||| ||| ||||||||||| || ||||| ||||||||| ||||||| ||||||| |||||||| given the long-term nature of treatment, the absence of information on relapses affects the assessment of clinical and cost-effectiveness over a longer time horizon. As such, CADTH considered the comparative cost of treatments to provide some information, despite the significant clinical uncertainty.
The sponsor’s submitted model does not reflect treatment of patients with schizophrenia and PNS: Patients are assumed to be treated either with cariprazine or risperidone for PNS occurring in severe schizophrenia, as classified according to the Mohr-Lenert health states. As stated above, the clinical expert consulted by CADTH noted that the majority of patients would not receive risperidone for the treatment of negative symptoms. Furthermore, they noted that the PANSS is generally not used in clinical practice for the assessment of PNS. The expert also commented that negative symptoms may be confounded by other factors, such as cognitive or positive symptoms of schizophrenia. The CADTH Clinical Review noted that the assessment of potential confounding related to anxiety or cognitive effects was limited. Additionally, the clinical expert consulted by CADTH noted that patients in health states 7 and 8 would be classified as refractory or treatment-resistant patients, most of whom would be treated with clozapine. The relevance of cariprazine for treating these treatment-resistant patients was deemed uncertain by the clinical expert. Last, the clinical expert commented that, despite there being no approved third-line treatment options for PNS, off-label treatments such as antidepressants, psychosocial rehabilitation, or clozapine can be considered following discussion with patients. However, the sponsor’s PNS model includes treatment with a subsequent oral AAP as second-line treatment but excludes third-line treatment from the model. The impact on cost-effectiveness of cariprazine is unknown, but this assumption introduces further structural uncertainty into the model.
CADTH was unable to address this limitation in reanalyses and notes the high structural uncertainty in the PNS model.
Appropriateness of the sponsor’s health state utility values: The utility values used in the sponsor’s model are obtained through visual analogue scale and standard gamble estimates. Based on the CADTH Guidelines for the Economic Evaluation of Health Technologies in Canada, it is recommended that utilities from an indirect method of measurement based on a generic classification be used in economic modelling because of their ease of access, comparability, and interpretability.16 The clinical expert consulted by CADTH also noted that Mohr-Lenert health states and PANSS scores are not measures generally used in clinical practice, which limits the generalizability of the model’s results. Furthermore, the utility values for specific health states (such as health state 1 and 6) did not appear to meet face validity. For example, the utility value for health state 1, which was considered mild schizophrenia by the sponsor, is similar that of the Canadian general population, and there are inconsistencies with the relative decrease in utility value between moderately severe Mohr-Lenert states and hospitalizations.
CADTH was unable to address this limitation but notes that the utility value of health state 1 is a key driver in the model and likely biases cost-effectiveness in favour of cariprazine.
Transition probabilities to inform switching between several health states were calculated using clinical expert elicitation for the PNS subpopulation: The sponsor derived 6-week and 12-week transition probabilities for cariprazine and risperidone in the treatment of PNS in schizophrenia. However, transitions for health state 7 and 8 were derived entirely from expert opinion because they were not observed in the RGH-118 to 005 clinical trial. The impact of expert-derived transition probabilities on the incremental cost-effectiveness of cariprazine is unknown but introduces uncertainty into the model. Furthermore, the transition of specific “worse” health states to “better” health states (i.e., from health state 3 to 1 in the cariprazine arm) did not appear to meet face validity and was derived from an inappropriately small sample size (i.e., n = 1). These inflated transition probabilities overestimated the number of patients who transitioned from worse to better health states and may have biased the cost-effectiveness results in favour of cariprazine.
CADTH was unable to address this limitation in reanalysis but notes that the incremental cost-effectiveness of cariprazine remains uncertain due to limitations with the sponsor’s derivation and application of transition probabilities. The sponsor’s estimates of cost-effectiveness likely remain biased in favour of cariprazine.
Confidential pricing agreements: The submitted price of cariprazine is more costly than other currently listed AAPs, as indicated by the drug plan input submitted for this review. Furthermore, these list prices are higher than the price paid by jurisdictional drug plans due to confidential pricing agreements. Consequently, the submitted price of cariprazine will likely required a further price reduction to avoid incurring additional costs relative to other oral AAPs for the treatment of schizophrenia.
CADTH was unable to address this limitation in reanalyses, as the negotiated prices of comparators are unknown.
Additionally, the sponsor made the following key assumptions, which CADTH has appraised (Table 4).
Table 4: Key Assumptions of the Submitted Economic Evaluation (Not Noted as Limitations to the Submission)
Sponsor’s key assumption | CADTH comment |
|---|---|
Mortality rates were unaffected by treatment arm, health state, or AEs in both models. | Uncertain, but there were no available data to inform these differences. A schizophrenia-specific mortality multiplier was applied to those in both models. |
Mohr-Lenert health states 4 and 6 are assumed to be representative of patients with schizophrenia and PNS. | Appropriate, according to the clinical expert consulted by CADTH |
Treatment switching due to AEs is assumed to be equal across cariprazine and risperidone in the PNS model. | Inappropriate: The clinical expert consulted by CADTH stated that the probability of switching differs by AAP. |
The efficacy of the subsequent second-line oral AAP was assumed to be equal to risperidone in both models. | Uncertain: This assumption was likely appropriate for patients with acute schizophrenia but not for those with PNS. The relevance of risperidone as a comparator for treating PNS is uncertain (refer to the Key Limitations section) and the efficacy of other oral AAPs for treating PNS is not expected to be equal, as advised by clinical experts. |
Probabilities of response, relapse, discontinuation, and AEs were assumed to be equal, regardless of treatment sequence in the acute model (i.e., if the drug was first-line treatment vs. subsequent treatment in the model). | Uncertain: The impact of treatment sequence on response, relapse, discontinuation, and AEs is unknown. |
Patients discontinuing treatment due to AEs or lack of efficacy are expected to be treated with a subsequent AAP in both models. | Appropriate, according to the clinical expert consulted by CADTH |
A weighted average of all oral AAPs was calculated to determine costs and usage for second-line treatment in both models. These values were derived from internal market share estimates and dose weights from IQVIA PharmaStat data. | Uncertain: To ensure transparency, the estimation of costs should have been directly calculated across comparators instead of weighted as a basket of drugs. The market shares used to estimate the weighted average were also internal sponsor forecasts, which limited transparency. |
AAP = atypical antipsychotic; AE = adverse event; PNS = predominant negative symptoms.
There is significant uncertainty in the clinical evidence for cariprazine because of limitations of the clinical evidence related to available comparative clinical information in PNS, the meaningfulness of clinical benefits for cariprazine compared with risperidone for PNS, and the uncertainty in the comparative information for cariprazine for relapse prevention and maintenance treatment of acute schizophrenia. In addition, there were concerns with the model structure for PNS. As a result, CADTH was unable to derive a base case for PNS or acute treatment populations. The cost-effectiveness of cariprazine in the treatment of schizophrenia (acute and PNS) is unknown.
At the submitted daily price of $4.90 per capsule, cariprazine ($1,789 per patient per year) is more costly than aripiprazole ($393 to $463 per year), asenapine ($1,161 per year), brexpiprazole (1,278 per year), olanzapine (tablet $129 to $517 per year; orally dissolving tablet [ODT] $130 to $521 per year), quetiapine (tablet $141 to $282 per year; ODT $484 to $969 per year), risperidone (tablet $349 to $524 per year; ODT $746 to $1,117 per year), and ziprasidone ($1,152 per year). Cariprazine is cost-saving when compared to paliperidone ($2,174 per year) and to doses of more than 120 mg of lurasidone ($3,577 per year). Cariprazine is equally costly as lurasidone ($1,789 per patient) when patients are treated with doses of 120 mg or less of lurasidone.
Table 5: CADTH Cost Comparison Table — Cariprazine Versus Oral AAPs
Treatment | Strength and concentration | Form | Price ($) | Recommended dosage | Daily cost ($) | Annual drug cost ($) | Difference in annual drug costs compared to cariprazine ($)a |
|---|---|---|---|---|---|---|---|
New drug | |||||||
Cariprazine (Vraylar) | 1.5 mg 3 mg 4.5 mg 6 mg | Capsule | 4.9000 | 1.5 mg to 6 mg once daily | 4.90 | 1,789 | Reference |
Reference drugs | |||||||
Aripiprazole (generics) | 2 mg 5 mg 10 mg 15 mg 20 mg 30 mg | Tablet | 0.8092 0.9046 1.0754 1.2692 1.0000 4.1028 | 10 mg to 15 mg once daily | 1.08 to 1.27 | 393 to 463 | –1,396 (–78%) to –1,325 (–74%) |
Asenapine (Saphris) | 5 mg 10 mg | ST | 1.5910 | 5 mg twice daily | 3.18 | 1,161 | –627 (–35%) |
Brexpiprazole (Rexulti) | 0.25 mg 0.5 mg 1 mg 2 mg 3 mg 4 mg | Tablet | 3.5000 | 2 mg to 4 mg once daily | 3.50 | 1,278 | –511 (–29%) |
Lurasidone (Latuda) | 20 mg 40 mg 60 mg 80 mg 120 mg | Tablet | 4.9000 | 40 mg to 160 mg once daily | 4.90 to 9.80 | 1,789 to 3,577 | 0 (0%) to 1,789 (100%) |
Olanzapine (generics) | 2.5 mg 5 mg 7.5 mg 10 mg 15 mg | Tablet | 0.1772 0.3544 0.5316 0.7088 1.0631 | 5 mg to 20 mg once daily | 0.35 to 1.42 | 129 to 517 | –1,659 (–93%) to –1,271 (–71%) |
5 mg 10 mg 15 mg | ODT | 0.3574 0.7143 1.0711 | 0.36 to 1.43 | 130 to 521 | –1,658 (–93%) to –1,267 (–71%) | ||
Paliperidone (Invega) | 3 mg 6 mg 9 mg | ER tablet | 3.9820 5.9560 7.9390 | 6 mg once daily | 5.96 | 2,174 | 387 (22%) |
Quetiapine (generics) | 25 mg 100 mg 200 mg 300 mg | Tablet | 0.0494 0.1318 0.2647 0.3863 | 150 mg to 300 mg twice daily | 0.39 to 0.77 | 141 to 282 | –1,648 (–92%) to –1,507 (–84%) |
50 mg 150 mg 200 mg 300 mg 400 mg | ER tablet | 0.2501 0.4926 0.6661 0.9776 1.3270 | 400 mg to 800 mg once daily | 1.33 to 2.65 | 484 to 969 | –1,304 (–73%) to –820 (–46%) | |
Risperidone (generics) | 0.25 mg 0.5 mg 1 mg 2 mg 3 mg 4 mg | Tablet | 0.1036 0.1735 0.2397 0.4795 0.7180 0.9574 | 4 mg to 6 mg once daily | 0.96 to 1.44 | 349 to 524 | –1,439 (–80%) to –1,264 (–71%) |
0.5 mg 1 mg 2 mg 3 mg 4 mg | ODT | 0.5588 0.5150 1.0188 1.5275 2.0425 | 2.04 to 3.06 | 746 to 1,117 | –1,043 (–58%) to –671 (–38%) | ||
Ziprasidone (generics) | 20 mg 40 mg 60 mg 80 mg | Capsule | 1.3784 1.5786 1.5786 1.5786 | 40 mg to 80 mg twice daily | 3.16 | 1,152 | –635 (–35%) |
Off-label oral AAPs for treatment of PNS | |||||||
Clozapine (generics) | 25 mg 50 mg 100 mg 200 mg | Tablet | 0.6594 1.3206 2.6446 5.2892 | 300 mg to 600 mg once daily | 7.93 to 15.87 | 2,896 to 5,792 | 1,106 (62%) to 4,004 (224%) |
AAP = atypical antipsychotic; ER = extended-release; ODT = orally disintegrating tablet; PNS = predominant negative symptoms; ST = sublingual tablet.
Note: All prices are from the Ontario Drug Benefit Formulary (accessed January 2021), unless otherwise indicated, and do not include dispensing fees.11 The price of clozapine was sourced from the Saskatchewan Formulary Database.17
aPercent relative difference calculated as (comparator cost/cariprazine cost – 1) × 100%.
In the absence of clinical information to justify a price premium for cariprazine and given that the annual cost of cariprazine is higher than most other oral AAPs at publicly available list prices, price reduction analyses were conducted to understand the percent reductions required for cariprazine to be priced similar to comparators.
The price reduction required compared to the lowest-priced generic AAP agent (olanzapine) was considered for the treatment of schizophrenia in adults. The submitted price of cariprazine would need to be reduced by 71% to 93% to be equivalent to the lowest-priced generic AAP (olanzapine) at upper and lower recommended dosages, respectively.
A scenario analysis was also conducted comparing cariprazine to risperidone, as per the sponsor’s PNS model. The submitted price of cariprazine would need to be reduced by 71% to 81% to be equivalent to risperidone at upper and lower recommended dosages, respectively.
Table 6: CADTH Price Reduction Analyses
Scenario | Current list price ($) | Reduction needed (%) | Reduced price ($) | Annual reduction from sponsor’s price ($) |
|---|---|---|---|---|
Price reduction required for cariprazine to equal the lowest recommended dosage of olanzapine | 4.90 | 92.8% | 0.35 | 1,659 |
Price reduction required for cariprazine to equal the highest recommended dose of olanzapine | 4.90 | 71.1% | 1.42 | 1,271 |
Scenario: Price reduction required for cariprazine to equal the lowest recommendation dose of risperidone | 4.90 | 80.5% | 0.96 | 1,439 |
Scenario: Price reduction required for cariprazine to equal the highest recommendation dose of risperidone | 4.90 | 70.7% | 1.44 | 1,264 |
The clinical expert also noted that guidelines recommend against polypharmacy with AAPs, but that polypharmacy may still occur in clinical practice. The cost-effectiveness of cariprazine in the context of combination treatment with other AAPs is unknown.
Publicly available list prices may not reflect actual costs to public plans. The true cost paid by Canadian public drug plans for oral AAPs may be lower than those listed on public formularies.
Cariprazine is under review by Health Canada for use as monotherapy for the acute treatment of manic or mixed episodes associated with bipolar I disorder in adults, and the acute treatment of depressive episodes associated with bipolar I disorder in adults.
The CADTH Clinical Review found statistically significant differences in change in PANSS factor score for negative symptoms that favoured cariprazine over risperidone, but the clinical relevance of the difference was uncertain because the minimal important difference is unknown. Direct comparative evidence is lacking, and the indirect evidence found || ||||||||||| || |||||||| for cariprazine versus other AAPs in the treatment of acute schizophrenia. Findings concerning the impact of cariprazine on relapse prevention (i.e., long-term effects) compared with other AAPs were not conclusive due to high heterogeneity and uncertainty in the sponsor’s indirect comparison. Conclusions could also not be drawn about the impact of cariprazine on health-related quality of life, hospitalizations, and persistence with therapy, due to study limitations.
CADTH identified several limitations with the sponsor’s submitted economic evaluation. Based on the CADTH Clinical Review, both the clinical benefit of cariprazine for treating PNS and the long-term comparative efficacy of cariprazine in treating patients with acute schizophrenia requiring maintenance therapy is uncertain; how cariprazine compares to all relevant comparators used to treat PNS is unknown; the PNS model structure does not reflect treatment of PNS; utilities lacked face validity; and transition probabilities were partially derived using clinical expert opinion and lacked face validity. CADTH could not derive a base case for the acute and PNS populations due to lack of clinical information and issues with the economic models (e.g., model structure and high uncertainty in model inputs).
Based on the CADTH Clinical Review findings, CADTH assumed there are no differences in comparative clinical efficacy between cariprazine and other oral AAPs in Canada for treating schizophrenia, and, therefore, it conducted a cost comparison. At the submitted price, the annual drug cost of cariprazine for treating schizophrenia is $1,789 per patient annually, which is more costly than all comparators except paliperidone ($2,174 per year) and specific doses of lurasidone ($3,577 per year at doses > 120 mg). In the absence of evidence to justify a price premium, the submitted price of cariprazine would need to be reduced by 71% to 93% to be equivalent to the lowest-priced generic AAP (olanzapine) at upper and lower recommended dosages, respectively. These incremental costs or savings are based on publicly available list prices and may not reflect actual prices paid by Canadian public drug plans.
The cost-effectiveness of cariprazine for treatment of PNS is driven by several factors: an assumption that the observed change in PANSS negative factor score is clinically meaningful to patients, an inflated utility value for “mild” schizophrenia, and overly optimistic transition probabilities from “worse” to “better” health states. As a result of the structural uncertainty of the PNS model and improper modelling of comparators for treatment of PNS, the incremental cost-effectiveness of cariprazine in treating PNS is unknown. Further, the limitations identified regarding the PNS model could not be addressed.
Cariprazine was likely as effective as other oral AAPs for the treatment of acute schizophrenia in adults. However, conclusions could not be made regarding the incremental costs or savings associated with long-term maintenance of schizophrenia, such as relapse prevention, which remained highly uncertain. The limitations in the acute model could also not be addressed.
Given that CADTH could not address the limitations of both submitted models, the incremental cost-effectiveness of cariprazine in treating schizophrenia is highly uncertain. It is unclear whether treatment with cariprazine results in a clinically meaningful benefit for patients with schizophrenia and PNS.
1.Vraylar (cariprazine as hydrochloride): 1.5 mg, 3 mg, 4.5 mg and 6 mg oral capsules [product monograph]. Markham (ON): Allergan Inc.; 2021 Feb 03.
2.Pharmacoeconomic evaluation [internal sponsor's report]. In: Drug Reimbursement Review sponsor submission: Vraylar (cariprazine as hydrochloride), 1.5 mg, 3 mg, 4.5 mg and 6 mg oral capsules. Markham (ON): Allergan Inc.; 2021 Nov 15.
3.Clinical Study Report: RGH-188-005. A randomized, double-blind, parallel-group study to investigate the efficacy, safety, and tolerability of cariprazine in patients with predominant negative symptoms of schizophrenia [internal sponsor's report]. Budapest (HU): Gedeon Ritchter PLC; 2015 May 29.
4.Table: 13-10-0114-01. Life expectancy and other elements of the life table, Canada, all provinces except Prince Edward Island. Ottawa (ON): Statistics Canada; 2020: https://www150.statcan.gc.ca/t1/tbl1/en/tv.action?pid=1310011401. Accessed 2021 Nov 18.
5.Clinical Study Report: RGH-MD-16. Evaluation of the safety and efficacy of RGH-188 in the acute exacerbation of schizophrenia [internal sponsor's report]. Jersey City (NJ): Forest Research Institute, Inc.; 2010 Jul 27.
6.Clinical Study Report: RGH-MD-04. A double-blind, placebo and active-controller evaluation of the safety and efficacy of cariprazine in the acute exacerbation of schizophrenia [internal sponsor's report]. Jersey City (NJ): Forest Research Institute, Inc.; 2012 Sep.
7.Clinical Study Report: RGH-MD-05. Volume 1: a double-blind, placebo controlled evaluation of the safety and efficacy of cariprazine in the acute exacerbation of schizophrenia [internal sponsor's report]. Jersey City (NJ): Forest Research Institute, Inc.; 2012 Sep 14.
8.Vraylar (cariprazine): network meta-analysis of cariprazine versus alternative antipsychotics for the treatment of schizophrenia [internal sponsor's report]. In: Drug Reimbursement Review sponsor submission: Vraylar (cariprazine as hydrochloride), 1.5 mg, 3 mg, 4.5 mg and 6 mg oral capsules. Markham (ON): Allergan Inc.; 2021.
9.Lenert LA, Sturley AP, Rapaport MH, Chavez S, Mohr PE, Rupnow M. Public preferences for health states with schizophrenia and a mapping function to estimate utilities from positive and negative symptom scale scores. Schizophr Res. 2004;71(1):155-165. PubMed
10.Millier A, Amri I, Boyer L, Auquier P, Toumi M. Utility decrements associated with side effects in schizophrenia. J Med Econ. 2014;17(12):853-861. PubMed
11.Ontario Ministry of Health, Ontario Ministry of Long-Term Care. Ontario drug benefit formulary/comparative drug index. 2021; https://www.formulary.health.gov.on.ca/formulary/. Accessed 2021 Nov 18.
12.Schedule of benefits for physician services under the Health Insurance Act: effective November 01, 2021. Toronto (ON): Ontario Ministry of Health; 2020: https://www.health.gov.on.ca/en/pro/programs/ohip/sob/physserv/sob_master.pdf. Accessed 2022 Mar 02.
13.Ontario Case Costing Initiative (OCCI). Toronto (ON): Ontario Health and Long-Term Care; 2017: https://data.ontario.ca/dataset/ontario-case-costing-initiative-occi. Accessed 2021 Nov 18.
14.OPA Board of Directors. Guidelines for Fees and Billing Practices 2015. Toronto (ON): Ontario Psychological Association (OPA); 2015: http://docplayer.net/27027031-Ontario-psychological-association-guidelines-for-fees-and-billing-practices-2015.html. Accessed 2022 Mar 02.
15.Millier A, Horvath M, Ma F, Koczian K, Gotze A, Toumi M. Healthcare resource use in schizophrenia, EuroSC findings. J Mark Access Health Policy. 2017;5(1):1372027. PubMed
16.Guidelines for the economic evaluation of health technologies: Canada. 4th ed. Ottawa (ON): CADTH; 2017: https://www.cadth.ca/guidelines-economic-evaluation-health-technologies-canada-4th-edition. Accessed 2022 Mar 02.
17.Saskatchewan Drug Plan: search formulary. 2021; https://formulary.drugplan.ehealthsask.ca/SearchFormulary. Accessed 2021 Nov 18.
18.Budget Impact Analysis [internal sponsor's report]. In: Drug Reimbursement Review sponsor submission: Vraylar (cariprazine as hydrochloride), 1.5 mg, 3 mg, 4.5 mg and 6 mg oral capsules. Markham (ON): Allergan Inc.; 2021 Nov 15.
Note that this appendix has not been copy-edited.
The comparators presented in Table 7 have been deemed to be appropriate based on feedback from clinical experts. Comparators may be recommended (appropriate) practice or actual practice. Existing Product Listing Agreements are not reflected in the table and as such, the table may not represent the actual costs to public drug plans.
Table 7: CADTH Cost Comparison Table for Treatment of Schizophrenia
Treatment | Strength / concentration | Form | Price ($) | Recommended dosage | Daily cost | Annual drug costa |
|---|---|---|---|---|---|---|
Cariprazine (Vraylar) | 1.5 mg 3 mg 4.5 mg 6 mg | Capsule | 4.9000 | 1.5 to 6 mg once daily | 4.90 | 1,789 |
Oral atypical antipsychotics | ||||||
Aripiprazole (generics) | 2 mg 5 mg 10 mg 15 mg 20 mg 30 mg | Tablet | 0.8092 0.9046 1.0754 1.2692 1.0000 4.1028 | 10 mg to 15 mg once daily | 1.08 to 1.27 | 393 to 463 |
Asenapine (Saphris) | 5 mg 10 mg | ST | 1.5910 | 5 mg twice daily | 3.18 | 1,161 |
Brexpiprazole (Rexulti) | 0.25 mg 0.5 mg 1 mg 2 mg 3 mg 4 mg | Tablet | 3.5000 | 2 mg to 4 mg once daily | 3.50 | 1,278 |
Lurasidone (Latuda) | 20 mg 40 mg 60 mg 80 mg 120 mg | Tablet | 4.9000 | 40 mg to 160 mg once daily | 4.90 to 9.80 | 1,789 to 3,577 |
Olanzapine (generics) | 2.5 mg 5 mg 7.5 mg 10 mg 15 mg | Tablet | 0.1772 0.3544 0.5316 0.7088 1.0631 | 5 mg to 20 mg once daily | 0.35 to 1.42 | 129 to 517 |
5 mg 10 mg 15 mg | ODT | 0.3574 0.7143 1.0711 | 0.36 to 1.43 | 130 to 521 | ||
Paliperidone (Invega) | 3 mg 6 mg 9 mg | ER Tablet | 3.9820 5.9560 7.9390 | 6 mg once daily | 5.96 | 2,174 |
Quetiapine (generics) | 25 mg 100 mg 200 mg 300 mg | Tablet | 0.0494 0.1318 0.2647 0.3863 | 150 mg to 300 mg twice daily | 0.39 to 0.77 | 141 to 282 |
50 mg 150 mg 200 mg 300 mg 400 mg | ER Tablet | 0.2501 0.4926 0.6661 0.9776 1.3270 | 400 mg to 800 mg once daily | 1.33 to 2.65 | 484 to 969 | |
Risperidone (generics) | 0.25 mg 0.5 mg 1 mg 2 mg 3 mg 4 mg | Tablet | 0.1036 0.1735 0.2397 0.4795 0.7180 0.9574 | 4 mg to 6 mg once daily | 0.96 to 1.44 | 349 to 524 |
0.5 mg 1 mg 2 mg 3 mg 4 mg | ODT | 0.5588 0.5150 1.0188 1.5275 2.0425 | 2.04 to 3.06 | 746 to 1,117 | ||
Ziprasidone (generics) | 20 mg 40 mg 60 mg 80 mg | Capsule | 1.3784 1.5786 1.5786 1.5786 | 40 mg to 80 mg twice daily | 3.16 | 1,152 |
Off-label oral atypical antipsychotics for treatment of PNS | ||||||
Clozapine (generics) | 25 mg 50 mg 100 mg 200 mg | Tablet | 0.6594 1.3206 2.6446 5.2892 | 300 mg to 600 mg once daily | 7.93 to 15.87 | 2,896 to 5,792 |
ER = extended-release; ODT = orally disintegrating tablets; ST = sublingual tablet.
Note: All prices are from the Ontario Drug Benefit Formulary (accessed January 2021), unless otherwise indicated, and do not include dispensing fees.11 The price of clozapine was sourced from the Saskatchewan Formulary Database.17
Note that this appendix has not been copy-edited.
Description | Yes/No | Comments |
|---|---|---|
Population is relevant, with no critical intervention missing, and no relevant outcome missing | No | CADTH identified multiple comparators that were not modelled by the sponsor in the PNS model. The exclusion of olanzapine and clozapine was not adequately justified due to their use in clinical practice for treating patients with schizophrenia and PNS. Refer to the CADTH appraisal section. |
Model has been adequately programmed and has sufficient face validity | Yes | No comment. |
Model structure is adequate for decision problem | No | The PNS model structure is not adequate for the decision problem for several reasons pertaining to treatment pathway, capture of meaningful outcomes to clinicians and patients, the modelling of specific health states, and exclusion of third-line treatment for PNS. There is high structural uncertainty in the PNS model. Refer to the CADTH appraisal section. |
Data incorporation into the model has been done adequately (e.g., parameters for probabilistic analysis) | No | CADTH identified several limitations with the derivation of the sponsor’s utility values, the use of multiple sources of external data, and the use of expert feedback and small sample sizes to derive select transition probabilities. Refer to the CADTH appraisal section. |
Parameter and structural uncertainty were adequately assessed; analyses were adequate to inform the decision problem | Yes | No comment. |
The submission was well organized and complete; the information was easy to locate (clear and transparent reporting; technical documentation available in enough details) | No | CADTH identified typographical errors in the sponsor’s report and also noted that the disaggregated model results for the probabilistic reference case analysis of the PNS model were not updated to reflect the November 8, 2021, submission update. |
PNS = predominant negative symptoms.
Note that this appendix has not been copy-edited.
Table 9: Disaggregated Summary of the Sponsor’s PNS Model Resultsa
Parameter | Cariprazine | Risperidone | Incremental |
|---|---|---|---|
Discounted LYs | |||
Total | 1.95 | 1.95 | 0 |
By health state or data source | |||
On Initial Treatment | 1.39 | 1.38 | 0.016 |
On Subsequent Treatment | 0.56 | 0.57 | –0.016 |
Discounted QALYs | |||
Total | 1.476 | 1.424 | 0.052 |
By health state or data source | |||
Health State 1 | 0.63 | 0.38 | 0.29 |
Health State 2 | 0.65 | 0.78 | –0.13 |
Health State 3 | 0.012 | 0.004 | 0.008 |
Health State 4 | 0.086 | 0.144 | –0.058 |
Health State 5 | 0.076 | 0.092 | –0.016 |
Health State 6 | 0.036 | 0.040 | –0.004 |
Health State 7 | 0.001 | 0.002 | –0.001 |
Health State 8 | 0.001 | 0.001 | 0.000 |
Adverse Events | –0.014 | –0.016 | 0.002 |
Discounted costs ($) | |||
Total | 30,450 | 31,187 | –737 |
Health State 1 | 6,837 | 4,144 | 2,693 |
Health State 2 | 14,024 | 16,714 | –2,690 |
Health State 3 | 348 | 123 | 225 |
Health State 4 | 3,698 | 6,216 | –2,517 |
Health State 5 | 1,563 | 1,897 | –334 |
Health State 6 | 962 | 1,072 | –110 |
Health State 7 | 37 | 63 | –27 |
Health State 8 | 52 | 89 | –37 |
Initial Drug Costs | 2,553 | 469 | 2,084 |
Subsequent Drug Costs | 272 | 279 | –8 |
Adverse Events | 105 | 120 | –16 |
ICER ($/QALY) | Risperidone was dominated by cariprazine | ||
ICER = incremental cost-effectiveness ratio; LY = life-year; QALY = quality-adjusted life-year; vs. = versus.
aThe sponsor’s disaggregated summary of model results were not updated to reflect the November 8, 2021, submission update. The results presented in this table are not aligned with the sponsor’s submitted base case in the body of the report.
Table 10: Disaggregated Summary of the Sponsor’s Acute Model Resultsa
Treatment | Value | Incremental (vs. reference) | Incremental (sequential) |
|---|---|---|---|
Discounted QALYs | |||
Olanzapine | 1.53 | 0.00 | NA |
Lurasidone | 1.52 | –0.012 | –0.012 |
Asenapine | 1.51 | –0.019 | –0.007 |
Quetiapine | 1.50 | –0.024 | –0.006 |
Paliperidone | 1.50 | –0.029 | –0.004 |
Risperidone | 1.49 | –0.033 | –0.005 |
Ziprasidone | 1.49 | –0.037 | –0.004 |
Aripiprazole | 1.49 | –0.041 | –0.003 |
Cariprazine (New Drug) | 1.49 | –0.038 | 0.003 |
Brexpiprazole | 1.48 | –0.046 | –0.008 |
Discounted costs ($) | |||
Olanzapine | 22,816 | 0.00 | NA |
Lurasidone | 24,128 | 1,312 | 1,312 |
Asenapine | 24,901 | 2,085 | 773 |
Quetiapine | 25,431 | 2,615 | 531 |
Paliperidone | 25,843 | 3,026 | 411 |
Risperidone | 26,238 | 3,421 | 395 |
Ziprasidone | 26,592 | 3,776 | 355 |
Aripiprazole | 26,996 | 4,179 | 403 |
Cariprazine (New Drug) | 27,274 | 4,458 | 278 |
Brexpiprazole | 27,538 | 4,722 | 264 |
ICER ($) | |||
Olanzapine (reference) | Reference | Reference | |
Lurasidone | Dominated by reference | Dominated by reference | |
Asenapine | Dominated by reference | Dominated by all treatments above | |
Quetiapine | Dominated by reference | Dominated by all treatments above | |
Paliperidone | Dominated by reference | Dominated by all treatments above | |
Risperidone | Dominated by reference | Dominated by all treatments above | |
Ziprasidone | Dominated by reference | Dominated by all treatments above | |
Aripiprazole | Dominated by reference | Dominated by all treatments above | |
Cariprazine (new drug) | Dominated by reference | Dominated by all treatments above except aripiprazole (ICER vs. aripiprazole = $89,593) | |
Brexpiprazole | Dominated by reference | Dominated by all treatments above | |
ICER = incremental cost-effectiveness ratio; LY = life-year; NA = not applicable; QALY = quality-adjusted life-year; vs. = versus.
aPresentation of incremental LYs was excluded because no differences in LYs were found between treatments.
Figure 3: Sponsor’s Incremental Analysis of AAPs in Comparison to Olanzapine (Reference Treatment)
AAP = atypical antipsychotic; QALY = quality-adjusted life-year; vs. = versus.
Source: Sponsor’s pharmacoeconomic submission.2
Figure 4: Sponsor’s Scatterplot of the Total Costs and QALYs (Reference Case Analysis)
QALY = quality-adjusted life-year.
Source: Sponsor’s pharmacoeconomic submission.2
Note that this appendix has not been copy-edited.
CADTH did not conduct any additional pharmacoeconomic analyses in the review of cariprazine for the treatment of schizophrenia in adults.
Note that this appendix has not been copy-edited.
Table 11: Summary of Key Take-Aways
Key take-aways of the BIA |
|---|
|
BIA = budget impact analysis; PNS = predominant negative symptoms.
The submitted budget impact analysis (BIA) estimated the introduction of cariprazine for the treatment of schizophrenia in adults.18 The analysis took the perspective of CADTH-participating Canadian public drug plans using a claims-based approach and incorporated drug acquisition costs. A time horizon of 3 years between 2023 to 2025 was taken, with 2022 being the base year of the model. The target population size was estimated using IQVIA PharmaStat public claims data for each comparator in the reference scenario. Market share uptake of cariprazine in the new drug scenario was based on the sponsor’s internal forecast estimates. A detailed summary of the sponsor’s methodology for calculating eligible target population is presented in Table 12. The reference case scenario included aripiprazole, asenapine, brexpiprazole, lurasidone, olanzapine, paliperidone, quetiapine, risperidone, and ziprasidone. The new drug scenario included all comparators in the reference case scenario as well as cariprazine.
The sponsor’s BIA included the following key assumptions:
Market share uptake of cariprazine was based on the sponsor’s internal forecast estimates.
Capture rates from comparator products were estimated using the sponsor’s internal estimates of jurisdiction-specific market share distributions. Weighted average cost per day for all treatments were multiplied by a length of 14 days per claim for standardization.
Table 12: Summary of Key Model Parameters
Parameter | Sponsor’s estimate (reported as year 1 / year 2 / year 3 if appropriate) |
|---|---|
Target population | |
Standardized claim forecast using IQVIA PharmaStat claims data for base year (2022) | ||||||||| |
Base year claim share distributions by comparator Aripiprazole Asenapine Brexpiprazole Lurasidone Olanzapine Paliperidone Quetiapine Risperidone Ziprasidone | |||||||||||||||||||||||||||||||||||||||||||||||| |
Claim share distribution of cariprazine | |||| | ||| | | |||| |
Claims total in uptake scenario (Year 1/ Year 2 / Year 3) | ||||||||| | ||||||||| | ||||||||| |
Number of patients eligible for drug under review | 31,563 / 112,080 / 174,139 |
Market uptake (3 years) | |
Uptake (reference scenario) Aripiprazole Asenapine Brexpiprazole Lurasidone Olanzapine Paliperidone Quetiapine Risperidone Ziprasidone | ||||| | ||||| | |||||||||| | |||| | ||||||||| | |||| | ||||||||| | |||| | |||||||||| | ||||| | |||||||||| | |||| | |||| |||||| | ||||| | ||||||||||| | ||||| | |||||||||| | |||| | |||| |
Uptake (new drug scenario) Cariprazine Aripiprazole Asenapine Brexpiprazole Lurasidone Olanzapine Paliperidone Quetiapine Risperidone Ziprasidone | |||| | |||| | |||||||||| | ||||| | |||||||||| | |||| | |||||||| | |||| | ||||||||| | |||| | |||||||||| | ||||| | |||||||||| | |||| | |||| |||||| | ||||| | ||||||||||| | ||||| | |||||||||| | |||| | |||| |
Cost of treatment (per patient) | |
Cost of treatment over 14 days (standardized claim) Cariprazine Aripiprazole Asenapine Brexpiprazole Lurasidone Olanzapine Paliperidone Quetiapine Risperidone Ziprasidone | $68.60 $15.77 $44.55 $49.00 $68.60 $14.37 $80.97 $16.41 $17.62 $44.20 |
The sponsor’s estimated incremental budget impact of funding cariprazine for the treatment of schizophrenia in adults was $1,535,742 in year 1, $5,437,489 in year 2, and $8,427,309 in year 3, for a 3-year total of $15,400,539.
CADTH identified several key limitations to the sponsor’s analysis that have notable implications on the results of the BIA:
Market shares for cariprazine are likely underestimated: The sponsor anticipated a gradual uptake of cariprazine. Given that there is no treatment available for patients with schizophrenia and PNS, clinical experts noted that the market shares for cariprazine were likely underestimated given clinicians’ anticipated preference for the drug when considering the subpopulation of those with PNS. Both clinician and drug plan inputs indicated that cariprazine would become the new standard of care for patients experiencing PNS. Therefore, a higher uptake of this product is anticipated if it were to be made available.
CADTH increased the market shares of cariprazine in reanalysis and proportionately reduced the market shares of risperidone and/or other comparators as per clinical expert advice.
Relevant comparators are excluded or inappropriately considered in the estimation of comparator capture rates: The sponsor states that risperidone is the only treatment option available in Canada for PNS and therefore assumes that 30% of the market share of cariprazine would be sourced from risperidone for PNS. However, the clinical expert consulted by CADTH stated that other oral AAPs (specifically other second-generation AAPs) such as olanzapine and clozapine are used in clinical practice to treat PNS. Furthermore, the clinical expert consulted by CADTH noted that risperidone is not expected to have a significant impact on negative symptoms and may not be the most optimal choice of comparator. The sponsor’s derivation of capture rates is based on assumptions that olanzapine and clozapine are not used to treat PNS in patients with schizophrenia. Consequently, there is considerable uncertainty around the estimated budget impact of cariprazine.
CADTH could not address the exclusion of clozapine as a comparator for the treatment of PNS in reanalyses. Limitations with the sponsor’s derivation of capture rates could not be addressed by CADTH.
Uncertainty with the use of a claims-based approach to estimate market size: The sponsor estimated the market size for cariprazine using IQVIA PharmaStat claims data for the comparators from approximately 2015 to 2021. To determine the number of comparator claims specific to schizophrenia, the sponsor used IQVIA RxDynamics data from Ontario as a proxy. While this approach is more thorough than solely using PharmaStat data, the derivation of market size using claims data is still associated with uncertainty. No information was provided by the sponsor in the technical reports describing this methodology. It is also unclear whether the claims by indication data for Ontario would be generalizable to the other jurisdictions, as is assumed in the sponsor’s base case.
CADTH could not address this limitation in reanalysis due to the sponsor’s modelling approach and lack of transparency in the technical guidance.
Table 13: CADTH Revisions to the Submitted Budget Impact Analysis
Stepped analysis | Sponsor’s value or assumption | CADTH value or assumption | ||
|---|---|---|---|---|
Corrections to sponsor’s base case | ||||
None | — | — | ||
Changes to derive the CADTH base case | ||||
1. Market shares underestimated | Cariprazine = |||| | |||| | |||| Aripiprazole = ||||| | ||||| | ||||| Asenapine = |||| | |||| | |||| Brexpiprazole = |||| | |||| | |||| Lurasidone = |||| | |||| | |||| Olanzapine = ||||| | ||||| | ||||| Paliperidone = |||| | |||| | |||| Quetiapine = ||||| | ||||| | ||||| Risperidone = ||||| | ||||| | ||||| Ziprasidone = |||| | |||| | |||| | Cariprazine = 1.5% / 5.3% / 11.2% Aripiprazole = 21.4% / 20.4% / 18.9% Asenapine = 0.3% / 0.3% / 0.3% Brexpiprazole = 3.0% / 3.3% / 3.3% Lurasidone = 2.4% / 2.3% / 2.1% Olanzapine = 21.2% / 20.5% / 19.5% Paliperidone = 1.8% / 1.8% / 1.7% Quetiapine = 33.6% / 32.5% / 30.8% Risperidone = 13.8% / 12.9% / 11.5% Ziprasidone = 0.9% / 0.8% / 0.7% | ||
CADTH base case | Reanalysis 1 | |||
The results of the CADTH step-wise reanalysis are presented in summary format in Table 14 and a more detailed breakdown is presented in Table 15. Based on the CADTH base case, the budget impact of the reimbursement of cariprazine for treatment of schizophrenia in adults is expected to be $1,535,742 in year 1, $5,437,489 in year 2, and $11,695,629 in year 3. The 3-year budget impact for cariprazine is $18,668,860. The submitted analysis is based on the publicly available prices of the comparator treatments. Limitations in the sponsor’s methodology, lack of transparency, and the derivation of comparator capture rates result in uncertainty in the budget impact estimate and could not be addressed by CADTH.
Table 14: Summary of the CADTH Reanalyses of the BIA
Stepped analysis | Three-year total |
|---|---|
Submitted base case | $15,400,539 |
CADTH reanalysis 1 | $18,668,860 |
CADTH base case | $18,668,860 |
BIA = budget impact analysis.
Table 15: Detailed Breakdown of the CADTH Reanalyses of the BIA
Stepped analysis | Scenario | Year 0 (current situation) | Year 1 | Year 2 | Year 3 | Three-year total |
|---|---|---|---|---|---|---|
Submitted base case | Reference | $38,976,797 | $40,185,658 | $41,249,461 | $42,199,346 | $162,611,261 |
New drug | $38,976,797 | $41,721,399 | $46,686,950 | $50,626,655 | $178,011,800 | |
Budget impact | $0 | $1,535,742 | $5,437,489 | $8,427,309 | $15,400,539 | |
CADTH base case | Reference | $38,976,797 | $40,185,658 | $41,249,461 | $42,199,346 | $162,611,261 |
New drug | $38,976,797 | $41,721,399 | $46,686,950 | $53,894,976 | $181,280,121 | |
Budget impact | $0 | $1,535,742 | $5,437,489 | $11,695,629 | $18,668,860 |
BIA = budget impact analysis.
The Institute for Advancements in Mental Health (IAM) is a connector, collaborator, thought leader and solution-driven organization supporting, innovating and driving change for better mental health. IAM innovates in mental health with a focus on returning solutions back to communities, through partnership and collaboration. Historically serving those impacted by psychotic illnesses such as schizophrenia and psychosis, IAM serves anyone impacted by serious mental illness and their families, caregivers/supports and communities. Our direct services include one-on-one and group counselling utilizing cognitive behavioural therapy-based interventions, information and system navigation, training for frontline workers, community education and more.
Website: www.iamentalhealth.ca
This submission is based on our 40-year history of serving adults with schizophrenia and other chronic mental illnesses, their families, service providers and communities. Much of our learning comes directly from our work with clients and the expertise of our frontline staff. We also draw on knowledge gained from two surveys of our client network: a 2021 survey focused on information about individuals’ experience with various forms of antipsychotic medications and a 2018 (Ipsos) survey to better understand the perceptions of our organization; assess the familiarity, use, and helpfulness of our services; determine what advocacy issues to focus on; and to understand the experience of those personally diagnosed with schizophrenia or psychosis and their caregivers, including their rating of access and wait times for various services or treatments, and the financial burden of living with schizophrenia or psychosis.
Our clients are primarily adults from the southern and central regions of Ontario though we do serve a number of clients virtually from Northern Ontario. They comprise individuals who experience symptoms of schizophrenia or psychosis (not all of our clients have a diagnosis), as well as the family members, friends and community members who interact with those individuals. Our clients also include health service providers and social service providers who work with individuals with psychotic illnesses, including schizophrenia.
We surveyed our network, via email, to inform our Cariprazine submission. The survey was open from November 10-November 17, reaching 219 people. We received 19 responses with a 74% completion rate.
Survey respondents identified as:
26% “individual with lived experience (living with symptoms of schizophrenia/psychosis)”
37% “relative of someone with lived experience”
5% “friend of someone with lived experience”
32% “caregiver of someone with lived experience”
Clients and survey respondents range in age, gender, educational background, and income and employment status.
For informational purposes, in 2018, IAM conducted a survey of our network (via Ipsos) to hear about individuals’ experiences with schizophrenia or psychosis to continue improving services and supports available to clients and families in communities across Ontario. Within this survey, respondents self-described as:
12% “personally diagnosed”
50% “caregiver”
63% “family member/friend of someone diagnosed”
18% “work in social services”
77% of survey respondents were born in Canada with 83% self-describing as “white”. 55% of respondents came from the GTA, while 20% came from Southwestern Ontario, 14% came from Eastern Ontario, 5% from Central Ontario and 4% from Northern Ontario. An additional 2% came from outside Ontario.
Our patient group includes individuals with schizophrenia and other related illnesses with psychosis as a main feature. Many of our clients experience symptoms of psychosis without having a formal diagnosis. Oftentimes, their symptoms have a significant impact on day-to-day functioning. Our client’s experiences vary widely but typically involve some levels of cognitive impairment, delusions and hallucinations. Cognitive impairment can range from mild to severe but is typically strongest in the cognitive domains of working and episodic memory, attention, processing speed, problem solving, and social cognition. A large number of clients also experience anosognosia, a lack of insight into their illness, which often impacts their ability and motivation to access treatment and supports. This symptom can cause significant strain in relationships, including those with caregivers, family members, and friends ultimately leading to social isolation and a lack of supports for the individual with the illness.
In IAM’s 2018 (Ipsos) survey of our network, 55% of respondents were taking long-acting injectable medications or had taken them before, while 98% were taking or had taken oral medications to manage their schizophrenia/psychosis symptoms. The most common side effects they reported were drowsiness (58%), dry mouth (50%), restlessness (50%), dizziness (45%), muscle stiffness (45%), constipation (43%) and anxiety (43%).
This remains true in IAM’s 2021 survey of our network where 35% of respondents were taking long-acting injectable medications or had taken them before, while 59% were taking or had taken oral medications to manage their schizophrenia/psychosis symptoms. 35% of respondents found injectable medication to be best, while 59% find pill form to be the best.
In the 2018 (Ipsos) survey, of those taking long-acting injectable medications, the most common stated benefits were convenience and not needing to remember to take it every day. The difficulties were most frequently stated to be pain at the injection site and frequent travel to clinics.
In the 2021 survey, 80% of respondents reported the advantage of taking antipsychotic medications is they experienced fewer episodes of mental illness and the disadvantage of taking antipsychotic medication is needing to take the medication every day. Respondents stated that after taking antipsychotic medications, 33% felt highly likely and 47% very likely to manage their positive symptoms of schizophrenia (hallucinations, delusions, confused thinking, trouble concentrating, and movement disorders). 33% of respondents being highly likely and 27% very likely to manage negative symptoms (lack of pleasure, trouble with speech, flat affect, withdrawal, struggling with self-care, and following through) of schizophrenia after taking antipsychotic medication.
While in 2018, 63% of our respondents paid for their medications with government insurance, 23% paid out of pocket for their medications. 23% of respondents identified the cost of medications as a significant challenge to access. Other challenges identified included: preferred medication not being covered by public drug programs (20%), and wait times for approvals of certain medications under the Ontario Public Drug Program Special Access Program and Exceptional Access Program (13%). 63% of respondents in 2018 agreed that it is difficult to pay for health care bills including medication, visits to specialists, counselling, etc.
Similarly, in 2021, 31% respondents believe anti-psychotic medication can be improved through the reduction of cost. 21% of respondents identified forms of treatment or therapy (medication, counselling, doctors, etc.) being challenging to access because (54%) it’s too expensive and (71%) it’s too difficult to access. In conclusion, 43% of respondents believe that psychosocial treatments are most effective when provided in conjunction with pharmacological ones and 36% of respondents believe pharmacological treatments are most effective when provided in conjunction with psychosocial ones.
For our patient group, treatment and recovery is a nonlinear, individual process. For many, the process of finding the right medication that allows for the highest level of daily functioning, while managing side-effects, is often achieved through a “trial and error” process of trying several different medications and dosages to find what works best. This process can make it difficult for clients to adhere to treatment and is exacerbated by additional challenges such as difficulty accessing psychiatrists, obtaining prescriptions, understanding medication options, cost of medications, and wait times to access medications through public drug programs. When the right combination of therapy and medication is determined, individuals may still experience relapse and may require extensive supports to adhere to the treatment plan. This “trial and error” practice of finding the right medication for each individual would be improved by having quick, simple and affordable access to a wide range of treatments and medications to suit unique needs.
We do not have knowledge of our client’s use of Cariprazine.
We are unable to provide this information for our patient group.
The greater the variety and affordability of medications on the market, the more treatment adherence we are likely to see among individuals with schizophrenia and psychosis, and by extension, greater levels of recovery. IAM advocates for a wide selection of reimbursable medications in the Canadian marketplace.
To maintain the objectivity and credibility of the CADTH reimbursement review process, all participants in the drug review processes must disclose any real, potential, or perceived conflicts of interest. This Patient Group Conflict of Interest Declaration is required for participation. Declarations made do not negate or preclude the use of the patient group input. CADTH may contact your group with further questions, as needed.
Did you receive help from outside your patient group to complete this submission? If yes, please detail the help and who provided it.
No.
Did you receive help from outside your patient group to collect or analyze data used in this submission? If yes, please detail the help and who provided it.
This submission is partially informed by data previously gathered by Ipsos for a 2018 survey of our network. The purpose of the survey was to: better understand the perceptions of our organization; assess the familiarity, use, and helpfulness of our services; determine what advocacy issues to focus on; and to understand the experience of those personally diagnosed with schizophrenia or psychosis and their caregivers, including their rating of access and wait times for various services or treatments, and the financial burden of living with schizophrenia or psychosis.
List any companies or organizations that have provided your group with financial payment over the past 2 years AND who may have direct or indirect interest in the drug under review.
Table 1: Financial Disclosures for the Institute for Advancements in Mental Health
Company | $0 to 5,000 | $5,001 to 10,000 | $10,001 to 50,000 | In Excess of $50,000 |
|---|---|---|---|---|
HLS | — | X | — | — |
Janssen | — | — | — | X |
Otsuka | — | — | — | X |
Sunovian | X | — | — | — |
Please note financial payments are reflective of calendar years 2020 and 2021. IAM also has a commitment from AbbVie Corporation of $17,000 that has been approved in 2021 but it is to be confirmed if the funds will be received before or after December 31, 2021.
I hereby certify that I have the authority to disclose all relevant information with respect to any matter involving this patient group with a company, organization, or entity that may place this patient group in a real, potential, or perceived conflict of interest situation.
Position: Director, Government/Stakeholder Relations and Quality Assurance
Patient Group: Adults with chronic mental illness [Institute for Advancements in Mental Health (formerly the Schizophrenia Society of Ontario)]
Date: November 22, 20221
The Schizophrenia Society of Canada (SSC) was created by family members in 1979 to advocate for their loved ones who lived with schizophrenia and who had no voice! As a national not-for-profit mental health organization serving individuals and families affected by early psychosis and schizophrenia, SSC’s mission is to: “Build a Canada where people living with early psychosis and schizophrenia achieve their potential.” This is based upon the Recovery Philosophy. We network with schizophrenia societies in the provinces and other mental health organizations serving people living with early psychosis and schizophrenia. As a national organization we advocate at a federal level to influence progressive mental health policy and mental health parity as with physical health. We provide educational material to the public’s need to be better informed about the increasing knowledge about these illnesses, as well as promoting the recovery philosophy to enhance quality of life. We address stigma and discrimination due to misunderstanding, misconceptions, and misinformation. Our website is: schizophrenia.ca
See attached cover letter from the Canadian Mental Health Association Alberta Division who supported this submission. As to CMHA’s patient group: The Canadian Mental Health Association (CMHA) is a recognizable and reliable organization where Albertans find compassionate support, responsible care and accessible resources. For 99 years we have operated as a registered charity within the not-for-profit sector. We work at the intersection of clinical and local mental health care. Our mission is a nation-wide voluntary organization that promotes the mental health of all and supports people experiencing mental illness, with a vision of mentally healthy people in a healthy society. For more than 60 years in Alberta, CMHA has focused on recovery and support for Albertans impacted by mental illness. We stand with people living in the community as they achieve their wellness goals. Hundreds of CMHA staff and volunteers engage clients in activity and navigation within the complex matrix of mental health services. Today our eight CMHA regional offices and the Centre for Suicide Prevention continue to focus on a better future for all people living with mental health challenges. We also recognize that individuals with a mental health challenge are connected to others who need support. For more information, please visit Canadian Mental Health Association Alberta website
SSC involved a wide range of patients and caregivers in this patient input submission as related to the drug in review. This was achieved by interviews, focus groups, a national survey, and personal experience. This data was gathered in the summer and fall of 2021. Mostly in Canada. It included people with lived/living experience with early psychosis and schizophrenia, as well as family members and friends. As to the survey, SSC undertook two national surveys, one for persons with lived experience (PWLE) of early psychosis and schizophrenia, and one for family members (FM) of people with early psychosis and schizophrenia. The intent of the surveys was to gain a current understanding of the impact that positive symptoms, negative symptoms, and cognitive symptoms have on the lives of individuals with early psychosis and schizophrenia, from both the lived experience perspective and the family perspective. Further, the surveys were to consider the side effects of anti-psychotic medications that most impacted individuals’ quality of life. And finally, the surveys were intended to better understand the journey of personal recovery that people with early psychosis and schizophrenia, and family members, engage in and what helps or hinders that journey. SSC engaged with the provincial Schizophrenia Societies across Canada, and other mental health organizations, associations, and networks (such as the Canadian Alliance on Mental Illness and Mental Health –CAMIMH) that provide services to people with early psychosis, schizophrenia, and family members to promote uptake of the surveys. Of the 239 survey respondents, the majority or survey respondents (66%) were between the ages of 18 and 34. Family completed survey totaled 121. Patient surveys were 118. Two people using cariprazine living in the United States of America were interviewed by the CEO. Board Members of the SSC were interviewed as well. Focus groups were conducted by SSC as well. The full report of the survey is attached.
Early psychosis and schizophrenia are terrible illnesses, often “enduring,” and most difficult to live with due to the challenges of symptom control in order to “stabilizing” the person’s life, AND dealing with the more troubling aspects of stigma and discrimination. Psychosis as related to schizophrenia is not a “kiss of death diagnosis” as once thought. But most patients, families and the public still think this to be a reality. This is due to misunderstanding, misinterpretation, misconceptions, and misrepresentation (by media, movies, etc.). To understand the impact of schizophrenia on a person’s quality of life one must use the word “functionality.” For individuals and family members, their main question upon diagnosis is, “Will I (they) be able to function in life, to regain functionality.” (To finish my education, have friends, get married, hold down a job, etc.) Due to the positive symptoms and negative symptoms, as well as any cognitive challenges along with depression and anxiety, the person is near incapacitated until “stabilization” is achieved. But “stabilization” not the only goal or issue. Controlled symptom may remain but re-integrating back into life and being able to enjoy full “citizenship” is a challenge, the lack of is one of the main causes of the high rates of suicide among this population. This is FUELED by the stigma and discrimination as the public is “fearful” and continues to believe in the myth that “schizophrenics are dangerous.” “Lock them up and throw away the key.” From our patient and family engagement, we learned that it is the negative symptoms of schizophrenia that most people (public) are fearful of and uncomfortable with. (Everyone now talks to themselves due to “Bluetooth.”) Research articles now address that the stigma and discrimination is mostly due to negative symptoms of schizophrenia. Patients and family members have for over 30 years (my time serving this community) have repeatedly and passionately, often associated with tears and anger, asked why there is no antipsychotic medication that addresses the negative symptoms of schizophrenia. To live in society with any degree of “success” requires that one be able to engage in a warm, social, conversational, and relational way. The negative symptoms of schizophrenia greatly diminish social engagement and integration. Without those elements there is no quality of life no matter how well symptoms are controlled. Quality of life is about life satisfaction, being able to enjoy the pleasures of life and to engage in the pursuit of happiness and self-fulfillment. But we need a medication that addresses negative symptoms, as well as positive symptoms. The burden of care and the grief and sorrow experienced by family members is unacceptable. They worry as they come to the end of their own lives, “What will happen to my son/daughter?” “Who will care enough for them to extend love and compassion, and help,” Government can’t do that. People do! But we need a medication that can address the negative symptoms. BUT psychosocial rehabilitation, family education, recovery-oriented mental health services, psychological services, substance use issues care, and trauma-informed care are ALL part of “the treatment plan.” So very much has been learned since SSC began in 1979! It’s not just about medication. But medication can be the catalyst to recovery!
None of the typical or atypical antipsychotics seem to truly target negative symptoms of schizophrenia, as hoped! Dr. Murry Enns, Chief of Psychiatry in Manitoba noted, “If only antipsychotics did everything promise.” Obviously this would be based upon the severity of the illness: mild, moderate, severe, enduring. They don’t address the negative symptoms of schizophrenia. All such medications involve significant side-effects. Any side-effect from any medication requires the involvement of a primary health physician to monitor side-effects. But it rarely happens.
Depending on the severity of the illness and what symptoms are dominate, the question can have varied answers. But where negative symptoms are paramount, no medication on the market seems to address them. The writer recognizes that more than one antipsychotic may be needed to “control” the negative symptoms.’ Clinical Practice Guidelines are important at this level. No one mentioned problems as to administration of a medication, other than develop a “yearly” injectable medication. Again, as schizophrenia is heterogenic, why would we think that a “one mediation” will do it all for a person. As is true in cancer care treatment. (My wife experienced breast cancer.) A holistic approach is mandatory as noted by Dr. Doug Turkington which many of the schizophrenia societies utilize his CBTp.
With all the patients and family members we “talked with” there is no current antipsychotic medication on the market that addresses the complex issues of enduring mental illness. Thus, doctors must have access to newer medications that may indeed address the unresolved symptoms of early psychosis and schizophrenia.
The SSC undertook two national online surveys, one for persons with lived experience (PWLE) of early psychosis and schizophrenia, and one for family members (FM) of people with early psychosis and schizophrenia. The intent of the surveys was to:
Gain a current understanding of the impact that positive symptoms, negative symptoms, and cognitive symptoms have on the lives of individuals with early psychosis and schizophrenia, from both the lived experience perspective and the family perspective.
Consider the side effects of anti-psychotic medications that most impacted individuals’ quality of life, and
Better understand the journey of personal recovery that people with early psychosis and schizophrenia, and family members, take and what helps or hinders that journey.
In total, 239 full completed surveys from PWLE and 121 full completed surveys from FM were included in the final analysis. Sixty-eight percent of the PWLE respondents were male and almost half were 24 to 34 years of age. Seventy-seven percent were living with family at the time of the survey. For the FM survey, 65% of respondents were female with age being fairly equally distributed across age ranges. Forty-three percent had a family member with early psychosis or schizophrenia living with them.
Across all three categories of symptoms (positive, negative, and cognitive), a high percentage of PWLE respondents reported experiencing one or more symptoms over the year prior to the survey with:
76% reporting one or more positive symptom,
94% reported one or more negative symptom, and
97% reported one or more cognitive symptom.
The positive symptom experienced by the highest number of respondents over the past year (39%) and in the past week that most impacted quality of life (18%) was delusions. Social withdrawal (39%) and reduced motivation or apathy (38%) were experienced by slightly more respondents than other negative symptoms. The cognitive symptom experienced over the past year (60%) and over the past week that impacted quality of life (45%) by the highest number by respondents was “difficulty with attention and memory of information”. Positive, negative, and cognitive symptoms were reported to have all moderately to greatly affect the quality of life of the PWLE respondents over the past year.
A large majority of PWLE (94%) were taking medications for early psychosis or schizophrenia at the time of the survey. The side effects most experienced by PWLE respondents included:
feeling sleepy or sedated (29%),
feeling restless (28%),
feeling nauseous (27%), and
weight gain (26%)
A somewhat high percentage of respondents reported experiencing Hypertension (31%), Diabetes (26%), or Cardiovascular problems (29%) since starting their anti-psychotic medications. The degree to which side effects were reported to affect quality of life in the past year were all rated between moderately and greatly.
Despite the side effects and the symptoms experienced by respondents and the reported impact of these on quality of life, most considered themselves as either progressing in their recovery (62%) or in full recovery (31%), with 7% reporting that they are struggling in their recovery. Of the 17 aspects of recovery that were asked about, all were rated as very important to respondents, with having medications that have few side effects as the top-rated aspect. Having the support of family, good sleeping habits, and spending time with the people that they love were also important aspects to their personal recovery journeys.
FM reported that their family member with early psychosis or schizophrenia experienced various cognitive symptoms over the past year (45-48%) to a higher degree than they experienced either various positive (42-45%) or various negative symptoms (36-57%) over the past year.
The positive symptom FM reported in their family member most over the past year and over the past week that impacted quality of life were hallucinations (45%) and disorganized thinking (45%). Reduced motivation or apathy (57%) and social withdrawal (49%) were reported as the most common negative symptom experienced over the past year. There was no specific cognitive symptom that was reported significantly more than the others, however difficulty with daily thinking/organizing and difficulty with attention and memory of information were rated the highest at 27%. Positive, negative, and cognitive symptoms observed by FMs were reported to have moderately to greatly affected the quality of life of the PWLE respondents over the past year.
A large majority of FM (83%) reported that their family member was taking medications for early psychosis or schizophrenia. Feeling sleepy or sedated was the side effect most reported by FM respondents at 39%, with feeling restless and weight gain as the next most reported. The degree to which side effects were reported to affect quality of life in the past year were rated between just less than moderately and greatly, with sexual problems having the highest rated impact on quality of life. FM respondents reported their family member experienced Hypertension (15%), Diabetes (13%), or Cardiovascular problems (12%) since starting their anti-psychotic medications.
74% of FM considered their family member as either progressing in their recovery (43%) or in full recovery (31%), with 26% reporting that their family member was struggling in their recovery. Of the 17 aspects of recovery that were asked about, all were rated as very important to extremely important to respondents, with having a safe and stable place to live as the top-rated aspect. FM respondents indicated that having the support of family, doing activities that they enjoy, and reaching out for help when they need it were also important aspects to their family member’s personal recovery journeys.
Although there are research studies that have considered the above issues, these national surveys have confirmed previous findings and have done so within a current, Canadian context. Future work could attempt to add more qualitative understandings of the results of these two surveys, bringing a more personal description to complement the survey results. Additionally, recruiting persons for discussion who would not have had access to the surveys online would serve to bring an ability to better generalize (or alternatively specialize) the picture of people’s experience with early psychosis or schizophrenia. It may also be interesting to corroborate the findings of these surveys with service providers who work with people with early psychosis or schizophrenia.
There continue to be many unmet needs related to broadly accessing therapies and supports that have been shown through evidence to have positive impacts on negative and cognitive symptoms of early psychosis and schizophrenia. Further research and further investment into evidence-based interventions that support recovery are much needed. So too is investment needed to study and develop antipsychotics that have fewer side effects for the individuals using them.
Quality of life continues to be significantly impacted for people with early psychosis and schizophrenia. Managing symptoms and the side effects of medication is an ongoing process. While we know much about early psychosis and schizophrenia and the effects of symptoms, medications, and recovery, it is imperative to continue to hear from people with lived experience and family members on these issues. It is only through listening to and understanding individuals’ personal experiences that we will authentically be able to continue to work toward improved treatments and services that will support recovery and a better quality of life for individuals with early psychosis and schizophrenia and their families.
SSC interviewed two patients receiving cariprazine. The patients had access to the drug under review from their psychiatrists. The following questions were asked.
Prior to taking cariprazine, what was the burden of life like for you?
Patient 1: Chaotic. With ups and downs. I had manic episodes and psychosis for months interfering with my sleep. Delusions were super powerful. I felt I had reckless power and unable to stop. I was sleeping 20 hours a day at times. I had suicidal ideations and made several attempts to kill myself.
Patient 2: I did not know who I was waking up with. Most days I called in to say I could not come in to work. I lost my relationship with my parents. I could not withstand he ups and downs of my illness. I tried cannabis to control it, but it made my symptoms ever worst.
What has been the impact of taking cariprazine on your life?
Patient 1: Made my life a lot more manageable. The negative symptoms were not having such a negative effect on my life, finally. My extremes are not as extreme anymore. I am regaining friends and fell more hopeful about life and my recovery. AS to my relationships I would use the word, “beautiful.” My motivation is so much better and to socialize is not a burden anymore. My only side-effect is grinding my teeth but that may because of the stress of the pandemic.
Patient 2: Amazing! I thank God for this medication. I am experiencing stability for the first time since my diagnosis. I feel more normal and have goals for my life. My peer support worker has been helping me with recovery goals. But before cariprazine, our communication was crazy. I feel I am in my right mind and I do not have the G.I. problems that I had before. I now have a social life and a girlfriend. I can engage in normal conversation. My parents said, “We have our son back!” I have some akathisia, but not as much as I had before.
Do you have anything to add about your experience on this medication?
Patient 1: I feel limitless…I don’t mean perfect but that I can reach some of my goals in life now. This medication has made more of a difference in my life than any other that I have been on.
Patient 2: I am not the same person I was when controlled by my mental illness. I hope this medication will reach people. But I do believe that having supportive families and friends who know how to help you and talk about recovery is important. I am thankful for my peer support worker.
Have you switched or gone off therapies in the past and why?
Patient 1: I was very resistant to taking any medications as I was afraid of them. Sometimes I did not take medication and did not tell my doctor. They did not seem to work and the side-effects were too bad. I had no quality to my life. I felt zombie out all the time.
Patient 2: Yes. I did not understand how they worked and I did not think I was crazy. No one explained how they worked and seemed like they were not willing to talk about side-effects like my akathisia. Also, I was not seen or heard as person, but treated as a diagnosis.
What symptoms tend to be the most difficult to treat and impacted your quality of life?
Patient 1: Depression and mania.
Patient 2: NY temper and answer and depression and not being to socialize.
Do you have anything to add about your experience on antipsychotic medications?
Patient 1: Find a medication with none of those most damning side-effects.
Patient 2: Explain in detail what each medication does and why. Develop a long [acting] injectable for cariprazine.
For caregivers, what are the most challenging aspects or symptoms when supporting a loved one, and how have they affected your life?
Patient 1: Finding hope for each day. Knowing how to listen and not argue with me. Take care of themselves first. Family problems, dysfunctianalism are shitty for people with a mental illness. Get your own crap fixed first.
Patient 2: My parents took The Leap Program. It helped a lot with communication. I love my family, but there are members who still do not want to be around me. That hurts a lot.
A summary statement of the key values that are important to patients and caregivers with respect to the drug under review would be:
I got my life back.
I enjoy life better.
I feel closer to my family.
I feel that recovery is possible.
I am hopeful.
N/A
I have attempted to address the questions from my 30 years of experience working in the “schizophrenia recovery movement.” I have tried to avoid medical terminology. Near impossible. Schizophrenia is very heterogenic. If you have met one patient with schizophrenia, you have met just ONE patient." Treatments are heterogeneous also at this time. Doctors are challenged with trying to match a medication(s) to the unique cluster of symptoms that the patient presents with. There is no cure for schizophrenia. But there can be better therapies! Doctors need the ability to prescribe accessible medications that may address the unique features of the patient’s symptomology. And if this HAPPENS, then all the other therapeutic treatment outside of pharmacological care ARE ENHANCED!! Negative symptoms are more demoralizing than positive symptoms in my 30 years of experience. They create more social stigma than the positive symptoms. Social inclusion is part of recovery. Unaddressed negative symptoms lead to social exclusion. Talk therapies and address unresolved trauma is also important, as is family education from a recovery philosophy.
I would be pleased to do any virtual interview with the committee.
To maintain the objectivity and credibility of the CADTH reimbursement review process, all participants in the drug review processes must disclose any real, potential, or perceived conflicts of interest. This Patient Group Conflict of Interest Declaration is required for participation. Declarations made do not negate or preclude the use of the patient group input. CADTH may contact your group with further questions, as needed.
Did you receive help from outside your patient group to complete this submission? If yes, please detail the help and who provided it.
No. Both affirmed by SSC and CMHA Alberta! The two organizations worked on this submission autonomously.
Did you receive help from outside your patient group to collect or analyze data used in this submission? If yes, please detail the help and who provided it.
For SSC, Fran Schellenberg and Associates (Winnipeg) helped to conduct the national survey.
For CMHA Alberta, we did not receive any help from outside our patient group
List any companies or organizations that have provided your group with financial payment over the past 2 years AND who may have direct or indirect interest in the drug under review.
Table 2: Financial Disclosures for SSC and CMHA Alberta
Company | $0 to 5,000 | $5,001 to 10,000 | $10,001 to 50,000 | In Excess of $50,000 |
|---|---|---|---|---|
FOR SSC: AbbVie Canada | — | — | X | — |
We do not proactively solicit pharma funds as potential for conflict of interest. SSC does not need to be told what to say. | — | — | — | — |
FOR CMHA ALBERTA We received funding for Major Depressive Disorder research from Janssen Pharmaceuticals over the last three years | — | — | — | X |
I hereby certify that I have the authority to disclose all relevant information with respect to any matter involving this patient group with a company, organization, or entity that may place this patient group in a real, potential, or perceived conflict of interest situation.
Position: CEO, Schizophrenia Society of Canada
Position: CEO, Canadian Mental Health Association Alberta Division
Date: November 19, 2021
November 19, 2021 — To Whom It May Concern, The Canadian Mental Health Association (CMHA) is a recognizable and reliable organization where Albertans find compassionate support, responsible care and accessible resources. For 99 years we have operated as a registered charity within the not-for-profit sector. We work at the intersection of clinical and local mental health care. Our mission is a nation-wide voluntary organization that promotes the mental health of all and supports people experiencing mental illness, with a vision of mentally healthy people in a healthy society. For more than 60 years in Alberta, CMHA has focused on recovery and support for Albertans impacted by mental illness. We stand with people living in the community as they achieve their wellness goals. Hundreds of CMHA staff and volunteers engage clients in activity and navigation within the complex matrix of mental health services. Today our eight CMHA regional offices and the Centre for Suicide Prevention continue to focus on a better future for all people living with mental health challenges. We also recognize that individuals with a mental health challenge are connected to others who need support. For more information, please visit www.alberta.cmha.ca. CMHA, Alberta Division supports the Schizophrenia Society of Canada’s research and response to Cariprazine, a new molecule for those suffering with severe mental illness. As a mental health advocacy organization, we believe this is an imperative step to ensure those living with mental illness have adequate options for care, medication and treatment. The Schizophrenia Society of Canada’s CADTH submission is an integral part of this work. We did not receive any help from outside our patient group, nor did we receive help from outside this group to collect or analyze data. CMHA, Alberta Division has received funding for Major Depressive Disorder research from Janssen Pharmaceuticals over the last three years, who may be interested in the drug under review; however, they have not indicated this to us in any way. 320 Ledgeview Business Centre 9707-110 Street NW, Edmonton, AB, T5K 2L9 Tel: (780) 482-6576 Email: alberta@cmha.ab.ca www.alberta.cmha.ca www.mymentalhealth.ca Should you have any questions about our support of the Schizophrenia Society of Canada’s CADTH submission, or their great work, please don’t hesitate to reach out to our executive assistant, |||||||||||||||||, at ||||||||||||||||||||||||||||||||||||||||. Sincerely, |||||||||||||||||||||||||||||| CEO, CMHA Alberta Division.
Please describe the purpose of your organization. Include a link to your website (if applicable).
The Canadian Consortium for Early Intervention in Psychosis is a national bilingual not for profit organization of clinicians and researchers who are associated with early psychosis programs.
Vision: Towards a healthy future for Canadians in the early phase of psychosis.
Mission: To enhance optimum care for Canadians in the early phase of psychosis through improved service models and the generation and translation of knowledge.
Our overall objectives include:
Effective advocacy for service development, implementation, and improvement
Clinical research across the spectrum of biological, psychological, and social determinants of illness, interventions, and studies of service delivery models to influence mental health policy based on evidence
Training across programs for clinicians, researchers, and trainees from all disciplines
Development of standards for service delivery
Please describe how you gathered the information included in the submission.
Review of literature specific to schizophrenia in the first five years of illness (early phase of psychosis), discussion with board members.
Key Clinical trials that have been reviewed: Dombi et al., 2020; Durgam et al. 2015; Kane et al. 2015; Durgam et al. 2014; Fagiolini et al, 2020.
Describe the current treatment paradigm for the disease.
Focus on the Canadian context. Please include drug and non-drug treatments. Drugs without Health Canada approval for use in the management of the indication of interest may be relevant if they are routinely used in Canadian clinical practice. Are such treatments supported by clinical practice guidelines? Treatments available through special access programs are relevant. Do current treatments modify the underlying disease mechanism? Target symptoms?
Schizophrenia is a complex, heterogeneous, and disabling psychiatric disorder that impairs cognitive, perceptual, emotional, and behavioral functioning.
There are a range of antipsychotic treatments available in Canada both in oral and in injectable formulations (short and long-acting). It is recommended that preference be given to atypical antipsychotics in the treatment of early psychosis patients and that long-acting formulations may address high rates of partial/non-adherence in early psychosis and therefore should be offered during all phases of psychotic disorders, including the early phase. Antipsychotic medications that are currently available in Canada focus primarily on positive symptoms. Having additional medication for patients with predominant or persistent negative symptoms would be valuable as we know that there could be limited response to medication for negative symptoms which is a major driver of functional outcome
There are options available (i.e. amisulpride) in Europe and other jurisdictions specific to the treatment of negative symptoms, but these currently do not exist in Canada.
What are the most important goals that an ideal treatment would address?
Examples: Prolong life, delay disease progression, improve lung function, prevent the need for organ transplant, prevent infection or transmission of disease, reduce loss of cognition, reduce the severity of symptoms, minimize adverse effects, improve health-related quality of life, increase the ability to maintain employment, maintain independence, reduce burden on caregivers.
Achieving functional outcome aligned to patient identified goals is the ultimate success. In order to improve functional outcome, it is almost a necessary condition to have a sustained remission of illness.
There is a rapid period of progression of psychosis prior to and in the 3–5 years following the first presentation. Early intervention during the critical period (first 5 years) can help achieve the following desired outcomes;
Improve the course of psychosis and lead to a period of stability
Return normal social and occupational levels of functioning
Result in a better outcome compared with intervention after the critical period
Decrease risk of suicide
Prevent return to baseline if the intensity of intervention is relaxed
The above is best achieved with evidenced pharmacologic and non-pharmacologic approaches.
Considering the treatment goals, please describe goals (needs) that are not being met by currently available treatments.
Examples: Not all patients respond to available treatments; Patients become refractory to current treatment options; No treatments are available to reverse the course of disease; No treatments are available to address key outcomes; Treatments are needed that are better tolerated; Treatment are needed to improve compliance; Formulations are needed to improve convenience.
There are many obstacles to improving outcome which may include but are not limited to;
Low rates of remission and remission not sustained
Nonadherence to treatment a major factor in not sustaining remission
Delay in adequate treatment
Substance use
Limited response to medication for negative symptoms, a major driver of functional outcome
At least 1/3 of patients are refractory to currently available treatment options. Limitations of current treatments may lead to poor adherence and contribute to further physical comorbidities. It is necessary to offer patients treatment options for both positive and negative symptoms that are well tolerated and acceptable, and when possible, in a long-acting formulation.
Which patients have the greatest unmet need for an intervention such as the drug under review?
Would these patients be considered a subpopulation or niche population? Describe characteristics of this patient population. Would the drug under review address the unmet need in this patient population?
There is a rapid period of progression of psychosis prior to and in the 3–5 years following the first presentation. The risk of relapse is high within 2 years and nearly three quarters of patients can expect to relapse within 5 years. Suicide risk is high during the early phase following a relapse. Up to 60% of schizophrenia patients have negative symptoms however current treatments typically focus on the positive symptoms. Cariprazine would be an important addition to the pharmacotherapeutic armamentarium and offer patients another treatment option. While the evidence is limited for Cariprazine in the early phase of illness (limited number of trials of short duration), there have been a few analyses of clinical trial data that shows promising signals for its use in early phase psychosis. A post-hoc analysis (Dombi et al., 2020) of short-term (6 week) clinical trials suggests efficacy of cariprazine in patients early in their disease trajectory. Dombi et al. looked at patients from three separate CAR acute phase SCZ trials, of which 29% had duration of illness less than 5 years. These trials excluded first episode psychosis patients. Comparing the primary trial publication n-values (Durgam et al. 2015, Kane et al. 2015, and Durgam et al. 2014) with the Dombi et al. poster, 304 of a potential 1044 (29%) CAR-treated ITT patients met criteria for duration of illness less than 5 years. In another recent publication, European psychiatrists recommended the use of cariprazine in the context of first episode psychosis based on their real- world clinical experience (following EMA approval of cariprazine in 2017) (Fagiolini et al, 2020).
Thus, our patient population we are advocating for are those young adults in the early phase of psychosis (within the first 5 years of illness), focusing on optimizing their long term outcomes.
How would the drug under review fit into the current treatment paradigm?
Is there a mechanism of action that would complement other available treatments, and would it be added to other treatments? Is the drug under review the first treatment approved that will address the underlying disease process rather than being a symptomatic management therapy? Would the drug under review be used as a first-line treatment, in combination with other treatments, or as a later (or last) line of treatment? Is the drug under review expected to cause a shift in the current treatment paradigm?
Cariprazine is a partial dopamine agonist, characterized as a third-generation antipsychotic, with a strong affinity for the D3 receptor. This mechanism of action is believed to have potentially more effects on negative and depressive symptoms and therefore represents a novel intervention for patients. Up to 60% of patients experience negative symptoms; these are often present from the onset of disease. Therefore, a treatment that could be offered at the start of the disease could alter the trajectory and outcome of patients.
Given this mechanism of action and results of studies, it would be recommended to try the treatment early and as a monotherapy rather than as a last option or in polypharmacy.
Please indicate whether or not it would be appropriate to recommend that patients try other treatments before initiating treatment with the drug under review. Please provide a rationale from your perspective.
If so, please describe which treatments should be tried, in what order, and include a brief rationale.
From a clinical perspective, it is important to choose the best drug for the individual patient based on patient and disease characteristics and who will likely benefit from the medication. In many instances, this is likely to be the agent most effective in targeting the symptoms and least likely to produce side effects; side effects that may cause the patient not to accept other medications in the future. Therefore, it makes clinical sense to use the best agent as first line treatment. At this point with our options, there would be no other medication that would be indicated prior to CAR, with CAR being considered for anyone in early phase psychosis and with possible priority in those with significant negative symptoms.
How would this drug affect the sequencing of therapies for the target condition?
If appropriate for this condition, please indicate which treatments would be given after the therapy has failed and specify whether this is a significant departure from the sequence employed in current practice. Would there be opportunity to treat patients with this same drug in a subsequent line of therapy? If so, according to what parameters?
The more medications are switched, the less likely patients are going to respond so therefore it is important to choose the right drug for the right patient first. Therefore, the group considers caripazine as a first line agent for the appropriate patient.
Which patients would be best suited for treatment with the drug under review?
Which patients are most likely to respond to treatment with the drug under review? Which patients are most in need of an intervention? Would this differ based on any disease characteristics (e.g., presence or absence of certain symptoms, stage of disease)?
Approximately 60% of patients have significant negative and/or depressive symptoms. These are patients that have not historically not responded to current available treatments. These symptoms are associated with worse outcome, poor QoL and impaired functionality. Cariprazine, should be offered, and ideally early, in the course of treatment to ameliorate the overall outcome. In addition, patients that have not fully responded over time (but not TRS), would also be considered for treatment with cariprazine.
How would patients best suited for treatment with the drug under review be identified?
Examples: Clinician examination or judgement, laboratory tests (specify), diagnostic tools (specify). Is the condition challenging to diagnose in routine clinical practice? Are there any issues related to diagnosis? (e.g., tests may not be widely available, tests may be available at a cost, uncertainty in testing, unclear whether a scale is accurate or the scale may be subjective, variability in expert opinion.). Is it likely that misdiagnosis occurs in clinical practice (e.g., underdiagnosis)? Should patients who are pre-symptomatic be treated considering the mechanism of action of the drug under review?
In general, depressive, and negative symptoms are readily identifiable, but at the same time have been difficult to treat; there are very limited options specifically targeting the negative symptoms.
In practice, positive and negative symptoms are identified through clinical examination. Rating scales such as the Calgary Depression Rating Scale and the NSA-4 are available and used in certain settings to assess specific symptoms.
Which patients would be least suitable for treatment with the drug under review?
Treatment refractory patients and patients with co-morbidities (specifically individuals with substance abuse and intellectual impairment), would least likely benefit from this treatment.
Is it possible to identify those patients who are most likely to exhibit a response to treatment with the drug under review? If so, how would these patients be identified?
Early psychosis patients are most likely to respond to treatment. With routine outcome measurement it would be possible to measure its effects on those patients with significant negative symptoms at onset and follow up.
What outcomes are used to determine whether a patient is responding to treatment in clinical practice? Are the outcomes used in clinical practice aligned with the outcomes typically used in clinical trials?
In clinical practice, positive outcomes are determined by multi-disciplinary clinical observation supplemented by patient and caregiver report as well as the use of specific scales. For the most part – the scales used in the clinical trials map onto what is used in clinical practice.
What would be considered a clinically meaningful response to treatment?
Examples: Reduction in the frequency or severity of symptoms (provide specifics regarding changes in frequency, severity, and so forth); Attainment of major motor milestones; Ability to perform activities of daily living; Improvement in symptoms; Stabilization (no deterioration) of symptoms. Consider the magnitude of the response to treatment. Is this likely to vary across physicians?
In clinical trials, response is often defined as reduction in symptoms scales e.g. PANSSS, however in clinical practice, reduction in symptoms, improvement in quality of life, and ability to function more independently are the most relevant goals. In addition, control of symptoms, gaining stability of illness, or preventing recurrence or relapse are measures of successful treatment. The magnitude of the response to treatment varies between patients.
How often should treatment response be assessed?
Treatment response in an early phase psychosis population is a priority (symptom and functional response) – this is ongoing and frequent evaluation. Clinicians in Canada will follow the Canadian Schizophrenia Guidelines (2017) for specifics.
What factors should be considered when deciding to discontinue treatment?
Examples: Disease progression (specify, e.g., loss of lower limb mobility); Certain adverse events occur (specify type, frequency, and severity); Additional treatment becomes necessary (specify).
The most common factors for discontinuing or switching treatment is treatment non (or suboptimal) response, or intolerability to side effects. In early phase psychosis, if adherence is an issue, there would be the possibility of switching to a long acting injectable antipsychotic.
What settings are appropriate for treatment with the drug under review?
Examples: Community setting, hospital (outpatient clinic), specialty clinic
Both inpatient (hospital) and outpatient (hospital outpatients and community clinics) settings. Most early intervention for psychosis programs are specialty teams located in community outpatient settings.
For non-oncology drugs, is a specialist required to diagnose, treat, and monitor patients who might receive the drug under review?
If so, which specialties would be relevant?
Yes – psychiatrist.
Is there any additional information you feel is pertinent to this review?
As mentioned earlier, our organization of physicians (CCEIP) work in early phase psychosis and thus with a young adult population. It is unfortunate that the company has limited research into the use of CAR in this phase of illness and age group. That said – the publications to date allow us to feel comfortable in the use of, and welcome, this medication in our EPP clinical settings.
To maintain the objectivity and credibility of the CADTH drug review programs, all participants in the drug review processes must disclose any real, potential, or perceived conflicts of interest. This conflict of interest declaration is required for participation. Declarations made do not negate or preclude the use of the clinician group input. CADTH may contact your group with further questions, as needed. Please see the Procedures for CADTH Drug Reimbursement Reviews (section 6.3) for further details.
Did you receive help from outside your clinician group to complete this submission? If yes, please detail the help and who provided it.
No
Did you receive help from outside your clinician group to collect or analyze any information used in this submission? If yes, please detail the help and who provided it.
AbbVie has provided data specific to cariprazine; AbbVie has not influenced the opinions provided in this submission which remain that of the contributory authors/board members
List any companies or organizations that have provided your group with financial payment over the past two years AND who may have direct or indirect interest in the drug under review. Please note that this is required for each clinician that contributed to the input — please add more tables as needed (copy and paste). It is preferred for all declarations to be included in a single document.
Name: Dr Philip Tibbo
Position: President CCEIP; Professor, Dr Paul Janssen Chair in Psychotic Disorders
Date: 16-11-2021
Table 3: Conflict of Interest Declaration for Canadian Consortium for Early Intervention in Psychosis — Clinician 1
Company | Check Appropriate Dollar Range | |||
|---|---|---|---|---|
$0 to 5,000 | $5,001 to 10,000 | $10,001 to 50,000 | In Excess of $50,000 | |
Janssen, AbbVie, Otsuka Lundbeck | X | — | — | — |
Name: Dr Andrea Bardell
Position: Vice President; Research CCEIP, Medical Director on Track FEPP Ottawa, ON
Date: 16-11-2021
Table 4: Conflict of Interest Declaration for Canadian Consortium for Early Intervention in Psychosis — Clinician 2
Company | Check Appropriate Dollar Range | |||
|---|---|---|---|---|
$0 to 5,000 | $5,001 to 10,000 | $10,001 to 50,000 | In Excess of $50,000 | |
Abbvie | X | — | — | — |
Otsuka Lundbeck | — | X | — | — |
Janssen | — | X | — | — |
HLS Therapeutics | X | — | — | — |
Name: Dr. Thomas Hastings
Position: Vice President Clinical, CCEIP; Inpatient Psychiatrist, Halton Healthcare, Oakville, ON
Date: 18-11-2021
Table 5: Conflict of Interest Declaration for Canadian Consortium for Early Intervention in Psychosis — Clinician 3
Company | Check Appropriate Dollar Range | |||
|---|---|---|---|---|
$0 to 5,000 | $5,001 to 10,000 | $10,001 to 50,000 | In Excess of $50,000 | |
Canadian Psychiatric Association | X | — | — | — |
Janssen | X | — | — | — |
Lundbeck | X | — | — | — |
Please describe the purpose of your organization. Include a link to your website (if applicable).
National advisory board comprising Canadian psychiatrists with experience in the management of schizophrenia.
Please describe how you gathered the information included in the submission.
Advisory board meetings, literature reviews, conferences, discussions with colleagues.
Describe the current treatment paradigm for the disease.
Focus on the Canadian context. Please include drug and non-drug treatments. Drugs without Health Canada approval for use in the management of the indication of interest may be relevant if they are routinely used in Canadian clinical practice. Are such treatments supported by clinical practice guidelines? Treatments available through special access programs are relevant. Do current treatments modify the underlying disease mechanism? Target symptoms?
Schizophrenia is a complex, heterogeneous disorder to treat. There are a range of antipsychotics that primarily address positive symptoms but no treatment options in Canada for patients with predominant or persistent negative symptoms. There are some treatment options available in Europe and other jurisdictions i.e. amisulpride, but this is not available in Canada.
What are the most important goals that an ideal treatment would address?
Examples: Prolong life, delay disease progression, improve lung function, prevent the need for organ transplant, prevent infection or transmission of disease, reduce loss of cognition, reduce the severity of symptoms, minimize adverse effects, improve health-related quality of life, increase the ability to maintain employment, maintain independence, reduce burden on caregivers.
Schizophrenia is a severe and chronic mental illness correlated with significant physical and psychiatric comorbidities. Ideal treatments would address the constellation of symptoms, the most important being positive, depressive, negative and cognitive symptoms. Negative symptoms do not currently have treatment options, yet these symptoms are more strongly connected with worse outcomes and increase burden on caregivers and society.
Considering the treatment goals in Section 4, please describe goals (needs) that are not being met by currently available treatments.
Examples: Not all patients respond to available treatments; Patients become refractory to current treatment options; No treatments are available to reverse the course of disease; No treatments are available to address key outcomes; Treatments are needed that are better tolerated; Treatment are needed to improve compliance; Formulations are needed to improve convenience.
Schizophrenia is a difficult disorder to treat and many patients do not respond to currently available treatments. At least a third of treatments are refractory to currently available treatment options. Currently there are no effective treatments for negative symptoms. Limitations of current treatments with respect to tolerability lead to poor adherence and contribute to further physical comorbidities. It is necessary to offer patients treatment options for both positive and negative symptoms that are well tolerated and acceptable.
Which patients have the greatest unmet need for an intervention such as the drug under review?
Would these patients be considered a subpopulation or niche population? Describe characteristics of this patient population. Would the drug under review address the unmet need in this patient population?
Up to 60% of schizophrenia patients have negative symptoms however current treatments typically focus on the positive symptoms. Cariprazine would be an important addition to the pharmacotherapeutic armamentarium and offer patients another treatment option.
How would the drug under review fit into the current treatment paradigm?
Is there a mechanism of action that would complement other available treatments, and would it be added to other treatments? Is the drug under review the first treatment approved that will address the underlying disease process rather than being a symptomatic management therapy? Would the drug under review be used as a first-line treatment, in combination with other treatments, or as a later (or last) line of treatment? Is the drug under review expected to cause a shift in the current treatment paradigm?
Cariprazine is a partial dopamine agonist, characterized as a third-generation antipsychotic, with a strong affinity for the D3 receptor (which is unique). This mechanism of action is believed to have potentially more effects on negative and depressive symptoms and therefore represents a novel intervention for patients. Up to 60% of patients experience negative symptoms; these are often present from the onset of disease. Therefore, a treatment that could be offered at the start of the disease could alter the trajectory and outcome of patients.
This treatment would be considered a first-line treatment and earlier use of agents that have the potential to ameliorate the course of the illness are therefore likely to shift the current treatment paradigm in terms of a focus on earlier use. If we use this drug early, we have the greatest potential for improving outcomes.
Given this mechanism of action and results of studies (fleishhacker 2019; Corell 2020), it would be recommended to try the treatment early and as a monotherapy rather than as a last option or in polypharmacy.
Please indicate whether or not it would be appropriate to recommend that patients try other treatments before initiating treatment with the drug under review. Please provide a rationale from your perspective.
If so, please describe which treatments should be tried, in what order, and include a brief rationale.
From a clinical perspective, it is important to choose the best drug for the individual patient based on patient and disease characteristics and who will likely benefit from the medication. In many instances, this is likely to be the agent most effective in targeting the symptoms and least likely to produce side effects; side effects that may cause the patient not to accept other medications in the future. Therefore, it makes clinical sense to use the best agent as first line treatment. We don’t want to create a situation of therapeutic nihilism that will increase patient resistance.
How would this drug affect the sequencing of therapies for the target condition?
If appropriate for this condition, please indicate which treatments would be given after the therapy has failed and specify whether this is a significant departure from the sequence employed in current practice. Would there be opportunity to treat patients with this same drug in a subsequent line of therapy? If so, according to what parameters?
The more medications are switched, the less likely patients are going to respond so therefore it is important to choose the right drug for the right patient first. Therefore, the group considers caripazine as a first line agent for the appropriate patient.
Which patients would be best suited for treatment with the drug under review?
Which patients are most likely to respond to treatment with the drug under review? Which patients are most in need of an intervention? Would this differ based on any disease characteristics (e.g., presence or absence of certain symptoms, stage of disease)?
Approximately 60% of patients have significant negative and/or depressive symptoms. These are patients that have not historically not responded to current available treatments. These symptoms are associated with worse outcome, poor QoL and impaired functionality. Cariprazine, should be offered, and ideally early, in the course of treatment to ameliorate the overall outcome. In addition, patients that have not fully responded over time (but not TRS), would also be considered for treatment with cariprazine.
How would patients best suited for treatment with the drug under review be identified?
Examples: Clinician examination or judgement, laboratory tests (specify), diagnostic tools (specify). Is the condition challenging to diagnose in routine clinical practice? Are there any issues related to diagnosis? (e.g., tests may not be widely available, tests may be available at a cost, uncertainty in testing, unclear whether a scale is accurate or the scale may be subjective, variability in expert opinion.) Is it likely that misdiagnosis occurs in clinical practice (e.g., underdiagnosis)? Should patients who are pre-symptomatic be treated considering the mechanism of action of the drug under review?
In general, depressive and negative symptoms are readily identifiable, but at the same time have been difficult to treat; there are very limited options specifically targeting the negative symptoms.
In practice, positive and negative symptoms are identified through clinical examination. Rating scales such as the CGI, Calgary Depression Rating Scale and the NSA-4 are available and used in certain settings to assess general and specific symptoms.
Which patients would be least suitable for treatment with the drug under review?
Treatment refractory patients and patients with co-morbidities (specifically individuals with substance abuse and intellectual impairment), would least likely benefit from this treatment.
Is it possible to identify those patients who are most likely to exhibit a response to treatment with the drug under review? If so, how would these patients be identified?
Early psychosis patients are most likely to respond to treatment.
What outcomes are used to determine whether a patient is responding to treatment in clinical practice? Are the outcomes used in clinical practice aligned with the outcomes typically used in clinical trials?
In clinical practice, positive outcomes are determined by multi-disciplinary clinical observation supplemented by patient and caregiver report rather than the use of specific scales.
What would be considered a clinically meaningful response to treatment?
Examples: Reduction in the frequency or severity of symptoms (provide specifics regarding changes in frequency, severity, and so forth); Attainment of major motor milestones; Ability to perform activities of daily living; Improvement in symptoms; Stabilization (no deterioration) of symptoms; Consider the magnitude of the response to treatment. Is this likely to vary across physicians?
In clinical trials, response is often defined as reduction in key evaluative scales e.g. PANSSS, however in clinical practice, reduction in symptoms, improvement in quality of life, and ability to function more independently are the most relevant goals. In addition, control of symptoms, gaining stability of illness, or preventing recurrence or relapse are measures of successful treatment. The magnitude of the response to treatment varies between patients but may be accrued over time. This is where issues of tolerability and persistence of treatment become important.
How often should treatment response be assessed?
Patients with SZ are vulnerable and complex patients that do need to be assessed regularly.The frequency and side effect profile of capriprazine are well established and favorable and it is not foreseen that there would be the need for additional monitoring as it relates to this treatment (ie: blood tests or other interventions).
What factors should be considered when deciding to discontinue treatment?
Examples: Disease progression (specify; e.g., loss of lower limb mobility); Certain adverse events occur (specify type, frequency, and severity); Additional treatment becomes necessary (specify).
Discontinuing or switching treatment is likely to be determined by nonadherence or tolerability that cannot be managed adequately. Such decisions should be considered in conjunction with caregivers and patients with specific objectives in mind in terms of goals of switching.
What settings are appropriate for treatment with the drug under review?
Examples: Community setting, hospital (outpatient clinic), specialty clinic
Settings would include inpatient and outpatients; the latter will include in patient clinics, specialty outpatient clinics and hospitals.
For non-oncology drugs, is a specialist required to diagnose, treat, and monitor patients who might receive the drug under review?
If so, which specialties would be relevant?
Typically, patients with schizophrenia will be managed by a psychiatrist that works with other members of a multi-disciplinary team. However, medication decisions and choices are usually determined by the psychiatrist.
Is there any additional information you feel is pertinent to this review?
No
To maintain the objectivity and credibility of the CADTH drug review programs, all participants in the drug review processes must disclose any real, potential, or perceived conflicts of interest. This conflict of interest declaration is required for participation. Declarations made do not negate or preclude the use of the clinician group input. CADTH may contact your group with further questions, as needed. Please see the Procedures for CADTH Drug Reimbursement Reviews (section 6.3) for further details.
Did you receive help from outside your clinician group to complete this submission? If yes, please detail the help and who provided it.
AbbVie provided data specific to cariprazine; organized the advisory panel with psychiatrists nationwide, but beyond the data provided, AbbVie has not influenced the opinions provided in this submission, which remain that of the contributory authors/advisory board members.
Did you receive help from outside your clinician group to collect or analyze any information used in this submission? If yes, please detail the help and who provided it.
Refer to the previous reponse.
List any companies or organizations that have provided your group with financial payment over the past two years AND who may have direct or indirect interest in the drug under review. Please note that this is required for each clinician that contributed to the input — please add more tables as needed (copy and paste). It is preferred for all declarations to be included in a single document.
Name: Pierre Chue
Position: Consultant psychiatrist
Date: 10-10-21
Table 6: Conflict of Interest Declaration for National Advisory Board — Clinician 1
Company | Check Appropriate Dollar Range | |||
|---|---|---|---|---|
$0 to 5,000 | $5,001 to 10,000 | $10,001 to 50,000 | In Excess of $50,000 | |
Abbvie | — | — | X | — |
Janssen | — | — | X | — |
Otsuka | — | — | X | — |
Lundbeck | — | — | X | — |
Eisai | X | — | — | — |
Name: Dr. Ranjith Chandrasena
Position: Scientific Director, Chatham-Kent Clinical Trials Research Centre
Date: 12-Oct-2021
Table 7: Conflict of Interest Declaration for National Advisory Board — Clinician 2
Company | Check Appropriate Dollar Range | |||
|---|---|---|---|---|
$0 to 5,000 | $5,001 to 10,000 | $10,001 to 50,000 | In Excess of $50,000 | |
Otsuka Canada | X | — | — | — |
Janssen Canada Inc | X | — | — | — |
AbbVie | X | — | — | — |
Name: Kathryn Fung
Position: Psychiatrist, Vancouver Coastal Health
Date: 14-10-2021
Table 8: Conflict of Interest Declaration for National Advisory Board — Clinician 3
Company | Check Appropriate Dollar Range | |||
|---|---|---|---|---|
$0 to 5,000 | $5,001 to 10,000 | $10,001 to 50,000 | In Excess of $50,000 | |
Abbvie/Allergan | — | X | — | — |
Janssen | — | — | X | — |
Otsuka-Lundbeck Alliance | — | — | X | — |
Name: Dr. Toba Oluboka
Position: Director, Psychiatry Emergency and Outreach Team, SHC, AHS. and Associate Clinical Prof, U of C. Calgary
Date: 14-10-2021
Table 9: Conflict of Interest Declaration for National Advisory Board — Clinician 4
Company | Check Appropriate Dollar Range | |||
|---|---|---|---|---|
$0 to 5,000 | $5,001 to 10,000 | $10,001 to 50,000 | In Excess of $50,000 | |
Otsuka and Lundbeck Alliance | — | — | X | — |
Janssen Pharm. | X | — | — | — |
Abbvie/Allergan | — | X | — | — |
Pfizer | — | X | — | — |
Sunovion | X | — | — | — |
Purdue | X | — | — | — |
Name: Dr Jayaraj Padmanabhan
Position: Consultant psychiatrist
Date: 22-10-2021
Table 10: Conflict of Interest Declaration for National Advisory Board — Clinician 5
Company | Check Appropriate Dollar Range | |||
|---|---|---|---|---|
$0 to 5,000 | $5,001 to 10,000 | $10,001 to 50,000 | In Excess of $50,000 | |
Janssen | — | X | — | — |
Otsuka Lundbeck | — | X | — | — |
Pfizer | X | — | — | — |
Name: Thomas J Raedler, MD
Position: Associate Professor
Date: 18-10-2021
Table 11: Conflict of Interest Declaration for National Advisory Board — Clinician 6
Company | Check Appropriate Dollar Range | |||
|---|---|---|---|---|
$0 to 5,000 | $5,001 to 10,000 | $10,001 to 50,000 | In Excess of $50,000 | |
AbbVie / Allergan | — | X | — | — |
Sunovion | X | — | — | — |
Otsuka / Lundbeck | X | — | — | — |
Boehringer - Ingelheim | X | — | — | — |
Name: Dr. Jay Bondar
Position: Staff Psychiatrist
Date: October 20, 2021
Table 12: Conflict of Interest Declaration for National Advisory Board — Clinician 7
Company | Check Appropriate Dollar Range | |||
|---|---|---|---|---|
$0 to 5,000 | $5,001 to 10,000 | $10,001 to 50,000 | In Excess of $50,000 | |
No COI | — | — | — | — |
Name: Ruth Baruch
Position: Medical Director of Community Services, Michael Garron Hospital
Date: 10-18-2021
Table 13: Conflict of Interest Declaration for National Advisory Board — Clinician 8
Company | Check Appropriate Dollar Range | |||
|---|---|---|---|---|
$0 to 5,000 | $5,001 to 10,000 | $10,001 to 50,000 | In Excess of $50,000 | |
Abbvie | X | — | — | — |
Otsuka | X | — | — | — |
Sunovion | X | — | — | — |
Pfizer | X | — | — | — |
Janssen | X | — | — | — |
Lundbeck | X | — | — | — |
ISSN: 2563-6596
Disclaimer: The information in this document is intended to help Canadian health care decision-makers, health care professionals, health systems leaders, and policy-makers make well-informed decisions and thereby improve the quality of health care services. While patients and others may access this document, the document is made available for informational purposes only and no representations or warranties are made with respect to its fitness for any particular purpose. The information in this document should not be used as a substitute for professional medical advice or as a substitute for the application of clinical judgment in respect of the care of a particular patient or other professional judgment in any decision-making process. The Canadian Agency for Drugs and Technologies in Health (CADTH) does not endorse any information, drugs, therapies, treatments, products, processes, or services.
While care has been taken to ensure that the information prepared by CADTH in this document is accurate, complete, and up-to-date as at the applicable date the material was first published by CADTH, CADTH does not make any guarantees to that effect. CADTH does not guarantee and is not responsible for the quality, currency, propriety, accuracy, or reasonableness of any statements, information, or conclusions contained in any third-party materials used in preparing this document. The views and opinions of third parties published in this document do not necessarily state or reflect those of CADTH.
CADTH is not responsible for any errors, omissions, injury, loss, or damage arising from or relating to the use (or misuse) of any information, statements, or conclusions contained in or implied by the contents of this document or any of the source materials.
This document may contain links to third-party websites. CADTH does not have control over the content of such sites. Use of third-party sites is governed by the third-party website owners’ own terms and conditions set out for such sites. CADTH does not make any guarantee with respect to any information contained on such third-party sites and CADTH is not responsible for any injury, loss, or damage suffered as a result of using such third-party sites. CADTH has no responsibility for the collection, use, and disclosure of personal information by third-party sites.
Subject to the aforementioned limitations, the views expressed herein are those of CADTH and do not necessarily represent the views of Canada’s federal, provincial, or territorial governments or any third party supplier of information.
This document is prepared and intended for use in the context of the Canadian health care system. The use of this document outside of Canada is done so at the user’s own risk.
This disclaimer and any questions or matters of any nature arising from or relating to the content or use (or misuse) of this document will be governed by and interpreted in accordance with the laws of the Province of Ontario and the laws of Canada applicable therein, and all proceedings shall be subject to the exclusive jurisdiction of the courts of the Province of Ontario, Canada.
The copyright and other intellectual property rights in this document are owned by CADTH and its licensors. These rights are protected by the Canadian Copyright Act and other national and international laws and agreements. Users are permitted to make copies of this document for non-commercial purposes only, provided it is not modified when reproduced and appropriate credit is given to CADTH and its licensors.
About CADTH: CADTH is an independent, not-for-profit organization responsible for providing Canada’s health care decision-makers with objective evidence to help make informed decisions about the optimal use of drugs, medical devices, diagnostics, and procedures in our health care system.
Funding: CADTH receives funding from Canada’s federal, provincial, and territorial governments, with the exception of Quebec.