Sponsor: AbbVie Corporation
Therapeutic area: Crohn disease
This multi-part report includes:
AE
adverse event
APS
abdominal pain score
Bio-IR
inadequate response to biologic therapy
CCC
Crohn’s and Colitis Canada
CD
Crohn disease
CDAI
Crohn’s Disease Activity Index
CI
confidence interval
CMH
Cochran-Mantel-Haenszel
CSS
Crohn’s Symptom Severity
EQ-5D-5L
5-Level EQ-5D
FACIT-F
Functional Assessment of Chronic Illness Therapy–Fatigue
GI
gastrointestinal
GI Society
Gastrointestinal Society
HRQoL
health-related quality of life
IBD
inflammatory bowel disease
IBDQ
Inflammatory Bowel Disease Questionnaire
IL
interleukin
IL-17
interleukin-17
IL-23
interleukin-23
ITC
indirect treatment comparison
ITT
intention-to-treat
ITT1A
intention-to-treat population, the primary efficacy analysis for the MOTIVATE, ADVANCE, and FORTIFY studies
ITT1H
intention-to-treat population, the primary efficacy analysis for the SEQUENCE study, part 1
LSM
least squares mean
MCS
mental component summary
MID
minimal important difference
MMRM
mixed model of repeated measures
NMA
network meta-analysis
Non-bio-IR
inadequate response to conventional therapy
NRI
nonresponder imputation
OR
odds ratio
OUS
outside the US
PCS
physical component summary
RCT
randomized controlled trial
RR
relative risk
SA1
safety population
SAE
serious adverse event
SC
subcutaneous
SE
standard error
SES-CD
Simple Endoscopic Score for Crohn’s Disease
SF
stool frequency
SF-36
Short Form (36) Health Survey
SF/APS
stool frequency and abdominal pain score
SLR
systematic literature review
TEAE
treatment-emergent adverse event
TNF
tumour necrosis factor
An overview of the submission details for the drug under review is provided in Table 1.
Item | Description |
|---|---|
Drug product | Risankizumab (Skyrizi), 600 mg IV infusion for induction therapy at week 0, week 4, and week 8, followed by maintenance therapy with risankizumab 360 mg by subcutaneous injection at week 12 and every 8 weeks thereafter |
Indication | The treatment of adults with moderately to severely active Crohn disease who have an inadequate response, intolerance, or demonstrated dependence to corticosteroids, or an inadequate response, intolerance, or loss of response to immunomodulators or biologic therapies |
Reimbursement request | As per indication |
Health Canada approval status | NOC |
Health Canada review pathway | Standard |
NOC date | October 19, 2022 |
Sponsor | AbbVie Corporation |
NOC = Notice of Compliance.
Crohn disease (CD) is a chronic form of inflammatory bowel disease (IBD) that can affect any part of the gastrointestinal (GI) tract, but commonly affects the ileum (i.e., small intestine), colon (i.e., beginning of the large intestine), and rectum. Common symptoms experienced by patients with CD include abdominal pain, rectal bleeding, fatigue, vomiting, diarrhea, perianal disease, weight loss, and bloating.1,2 Complications associated with CD can include malnutrition, weight loss, anemia, bowel obstructions, fistulas, anal fissures, and intra-abdominal and other abscesses and ulcers.1,3 In addition, patients with colonic CD have been shown to have an increased risk of developing colon cancer.1 Smoking, a family history of IBD, infectious gastroenteritis, and frequent use of nonsteroidal anti-inflammatory drugs have been identified as risk factors.4 For many patients with CD, symptoms are chronic and intermittent, and disease activity and severity can vary widely over time. The predicted prevalence of CD in 2018 was 368 per 100,000 population, which translates to approximately 135,000 people in Canada living with CD.5,6
Currently, there is no cure for CD. Therapeutic goals include inducing and maintaining clinical and endoscopic remission. Pharmaceutical treatments for CD include aminosalicylates, immunosuppressants, corticosteroids, tumour necrosis factor (TNF) alpha antagonists, interleukin (IL) inhibitors, and integrin inhibitors. Medical management is based on a stepwise approach, with treatments used sequentially and escalated to either newer therapies or higher doses as patients fail to respond to each step of treatment. Not all patients respond to available treatments and their disease may become refractory to the current treatment regimens.
Risankizumab (Skyrizi) is a humanized immunoglobulin G1 monoclonal antibody that binds to the p19 subunit of human interleukin-23 (IL-23) cytokine and inhibits IL-23 signalling, including the release of the proinflammatory cytokine interleukin-17 (IL-17).7 Risankizumab is indicated for the treatment of adults with moderately to severely active CD who have had an inadequate response, intolerance, or demonstrated dependence to corticosteroids; or an inadequate response, intolerance, or loss of response to immunomodulators or biologic therapies.7 The sponsor-submitted reimbursement criteria of risankizumab is the same as the Health Canada–approved indication. The recommended dose for CD is 600 mg IV infusion at week 0, week 4, and week 8 as induction therapy, followed by 360 mg subcutaneous (SC) injection at week 12 and every 8 weeks thereafter as maintenance therapy.7
The objective of this systematic review is to assess the beneficial and harmful effects of risankizumab (60 mg/mL) IV infusion as induction therapy and SC injection (150 mg/mL) as maintenance therapy for the treatment of adults with moderately to severely active CD who have an inadequate response, intolerance, or demonstrated dependence to corticosteroids; or an inadequate response, intolerance, or loss of response to immunomodulators or biologic therapies.
The information in this section is a summary of input provided by the patient groups that responded to CADTH’s call for patient input and from 1 clinical expert consulted by CADTH for the purpose of this review.
Two patient groups, Crohn’s and Colitis Canada (CCC) and the Gastrointestinal (GI) Society, provided input for this review. CCC’s input was informed by its Impact of Inflammatory Bowel Disease in Canada 2018 report, a survey involving 687 respondents with moderate to severe CD, and interviews with 3 patients with CD who participated in the risankizumab clinical trial. The GI Society’s input was informed by 5 patient surveys involving more than 1,000 participants; interviews with 2 patients with CD who participated in the risankizumab trial; a focus group; a patient round table; phone, email, and social media interactions; and story submissions.
From the patients’ perspective, the inability to predict when the next urgent bowel movement would occur and the inability to control flare-ups had a significant negative impact on the personal and social lives of patients with CD. Both patient groups emphasized the importance of relieving symptoms, achieving remission, improving quality of life, minimizing chronic steroid use, and having access to a variety of effective treatment options.
The clinical expert noted the following unmet needs of patients with CD: some patients do not respond to available treatments and some become refractory over time, access to biologic drugs is challenging or limited, and there is a lack of treatment options for fibrostenotic strictures and perianal or fistulizing CD.
The clinical expert noted that risankizumab is not expected to cause a shift in the treatment paradigm; they indicated it would be used in a similar fashion as other biologic treatments for CD, and likely prescribed alone or with a steroid taper or immunomodulator. The expert also noted that risankizumab could be used as first-line treatment or as a later treatment. However, the expert noted that due to a lack of data for fistulizing CD, these patients should try other treatments such as anti-TNF therapy before risankizumab.
The clinical expert commented that patients who are most in need are those with moderate to severe disease who have failed other biologic therapies, although those who are bionaive may have an even better response. Patients best suited should have an established diagnosis of CD based on an ileocolonoscopy with active disease.
The clinical expert noted that the following outcomes are used to determine patient response to treatment: clinical response and/or remission (e.g., improvement in symptoms such as pain, diarrhea), improvement in biomarkers, mucosal healing (e.g., endoscopic improvement), and improved health-related quality of life (HRQoL). The clinical expert noted that discontinuation of treatment should be based on primary or secondary loss of response, or adverse events (AEs) or symptoms that cannot be managed. It was noted by the expert that a gastroenterologist should be required to diagnose, treat, and monitor patients who might receive risankizumab, either in a community or hospital setting.
One clinician group that provided input was the Pan-Canadian Inflammatory Bowel Disease Specialist Group, which consists of specialists in gastroenterology caring for patients with CD. Their input was informed by 16 specialists.
The clinician group noted that the goal of treatment should focus on improving clinical symptoms, endoscopic response, and endoscopic remission. The clinician group stated there is a lack of safe and effective treatments for rapidly improving endoscopic outcomes of CD and maintaining improvement in the long term. It was suggested that risankizumab be used in patients with moderate to severe CD as first-line therapy, as well as second-line therapy for patients experiencing flares or inadequate response to biologics. The clinician group indicated that risankizumab is not suitable for patients with perianal or fistulizing CD, severe peripheral arthritis, uveitis, or a concomitant immune-mediated disease.
The clinician group indicated that administration of risankizumab during the induction phase should occur in a clinic under the supervision of a gastroenterologist. For maintenance therapy, the clinician group indicated patients could self-administer SC injections after training. Aligning with the opinion of the clinical expert consulted by CADTH, the clinician group proposed the following outcomes to determine treatment response with risankizumab: improvements in symptoms (e.g., stool frequency [SF], abdominal pain), a reduction in biomarkers (e.g., C-reactive protein, fecal calprotectin) of inflammatory activity by 3 months of therapy, symptomatic remission, discontinuation of corticosteroids by 6 months of treatment, and improvements in HRQoL. The clinician group indicated risankizumab should be discontinued when symptoms worsen or when there is inadequate response. Drug program input was obtained from the drug programs that participate in the CADTH reimbursement review process. The following were identified as key factors that could potentially impact the implementation of a CADTH recommendation for risankizumab:
consideration for the initiation of therapy
consideration for the continuation or renewal of therapy
consideration of the discontinuation of therapy
care provision issues.
The clinical expert consulted by CADTH provided advice on the potential implementation issues raised by the drug programs.
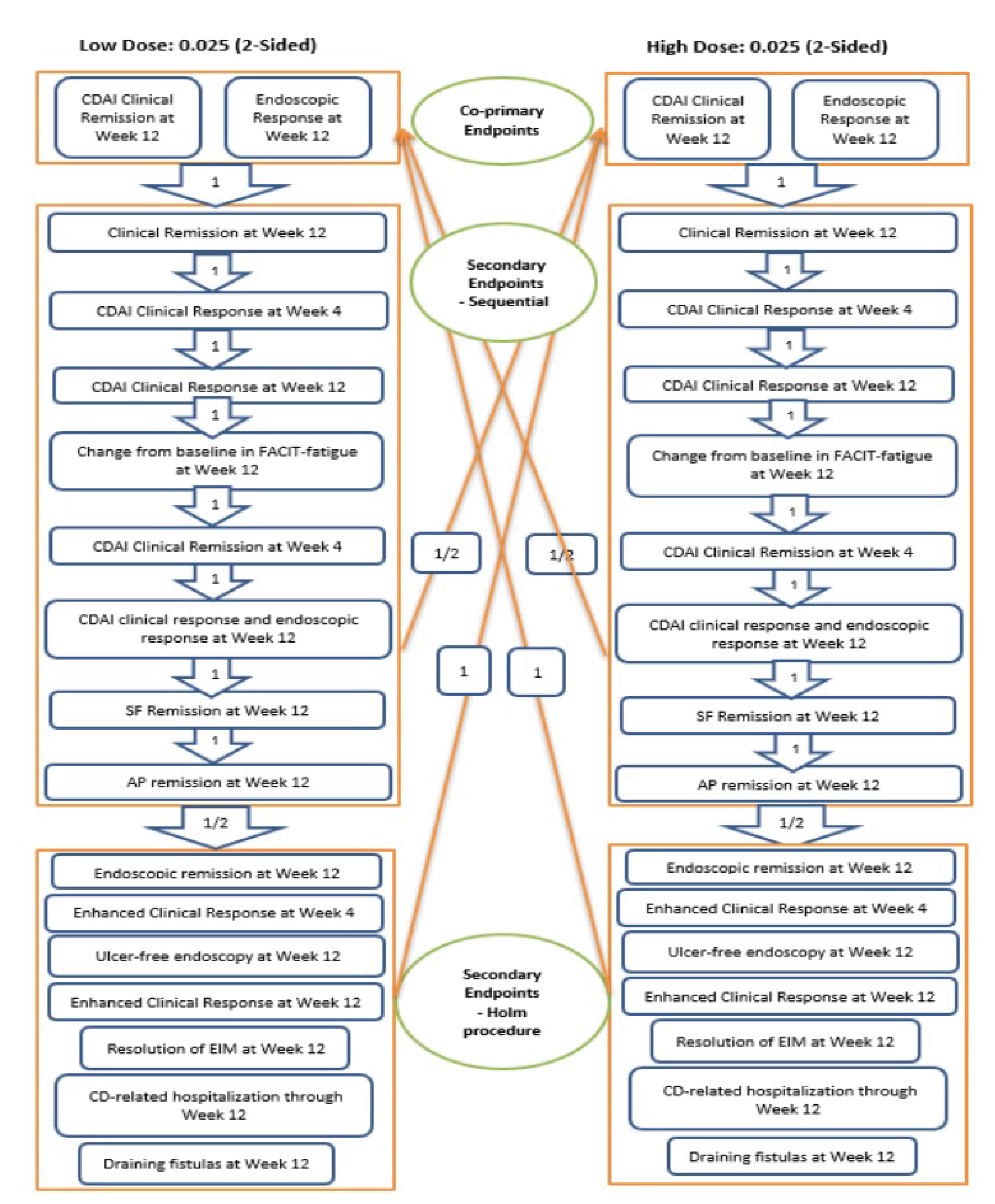
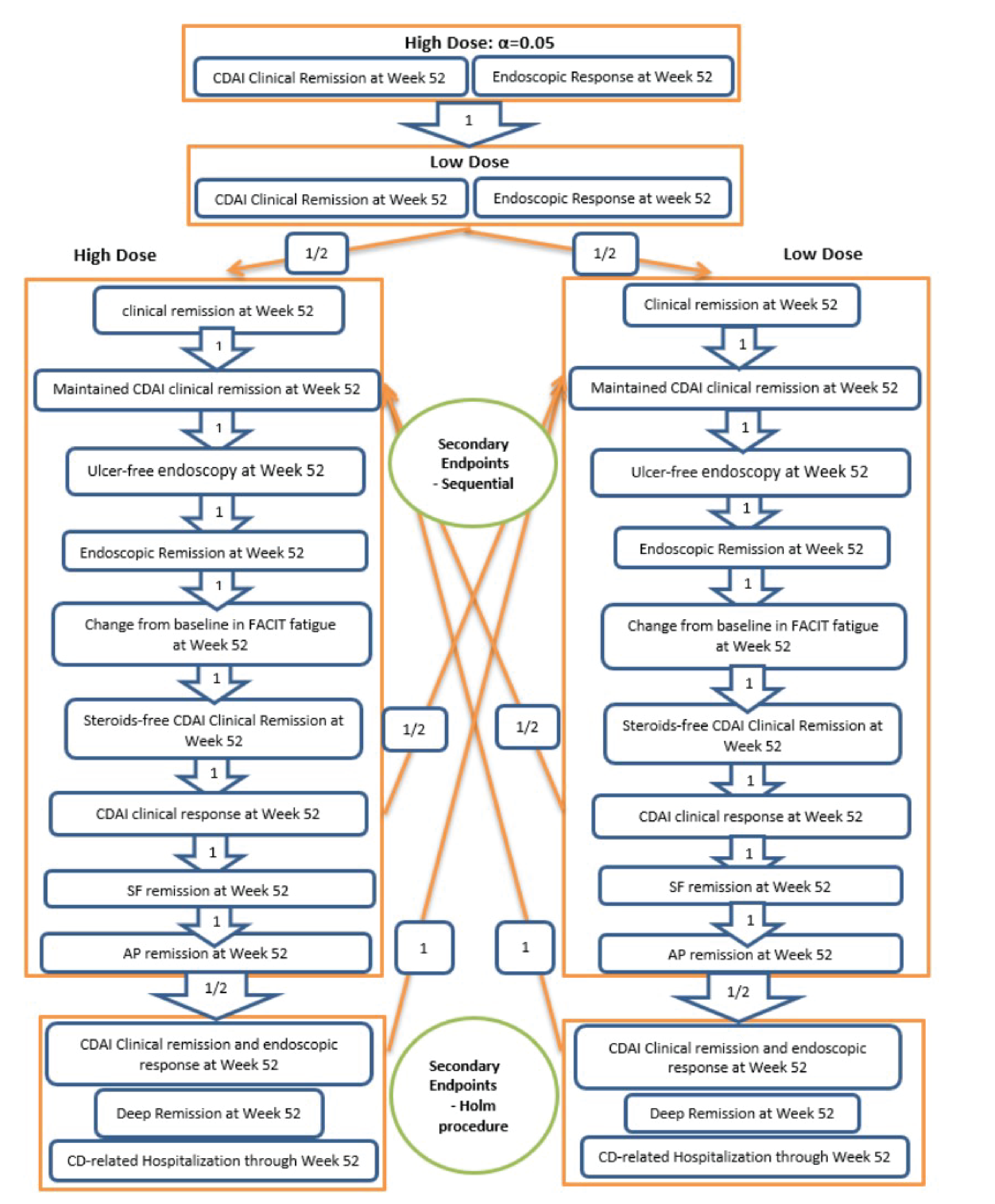
Four phase III randomized controlled trials (RCTs) submitted by the sponsor were included in this systematic review: the M15-991 (MOTIVATE) induction study (N = 413), the M16-006 (ADVANCE) induction study (N = 559), the M16-000-substudy 1 (FORTIFY) maintenance substudy 1 (N = 363), and the M20-259 part 1 (SEQUENCE) induction and maintenance ongoing study, || |||. The objectives of the MOTIVATE, ADVANCE, and FORTIFY trials were to evaluate the efficacy and safety of risankizumab in patients with moderately to severely active CD who had an inadequate response, had a loss of response, or were intolerant to either conventional therapy (denoted as non-bio-IR) or biologic therapy (denoted as bio-IR). SEQUENCE aimed to evaluate the comparative efficacy and safety of risankizumab compared to ustekinumab in the same population. Both induction trials were of similar design, except the MOTIVATE study enrolled patients who were bio-IR, and the ADVANCE study enrolled patients who were bio-IR or non-bio-IR. In these 2 trials, eligible patients were randomized to receive risankizumab 600 mg IV administered at week 0, week 4, and week 8 or matching placebo, in a double-blind manner. Patients without clinical response to risankizumab at week 12 entered an additional exploratory open-label 12-week induction period (period 2) and were rerandomized to risankizumab 1,200 mg IV, risankizumab 360 mg SC, or risankizumab 180 mg SC. Clinical responders from the induction trials were eligible to enter the maintenance trial (FORTIFY), as were patients from induction period 2 who achieved clinical response at week 24. Patients who entered the maintenance study were rerandomized to receive blinded risankizumab 360 mg SC or matching placebo every 8 weeks for 52 weeks. The induction and maintenance trials included treatment groups (1,200 mg IV induction and 180 mg SC maintenance doses of risankizumab) that were not aligned with the Health Canada–approved dose; for this reason, these treatment groups were not included in this review. To meet regional regulatory requirements, all 3 trials included 2 protocols denoted as US and outside the US (OUS) that were identical in design but specified different coprimary and key ranked secondary outcomes. Clinical remission and endoscopic response were coprimary outcomes in both protocols; however, the definition of clinical remission in the US protocol was defined as Crohn’s Disease Activity Index (CDAI) score being less than 150, whereas in the OUS protocol, it was defined as SF and abdominal pain score (APS) (together, referred to as SF/APS) clinical remission (defined as average daily SF ≤ 2.8 and not worse than baseline and average daily APS ≤ 1 and not worse than baseline). Key secondary outcomes were similar in both protocols but ranked differently. These included clinical remission, clinical response, enhanced SF/APS clinical response and endoscopic response, endoscopic remission, ulcer-free endoscopy, corticosteroid-free clinical remission, the Functional Assessment of Chronic Illness Therapy–Fatigue (FACIT-F) score, the Inflammatory Bowel Disease Questionnaire (IBDQ) total score, the Short Form (36) Health Survey (SF-36) physical component summary (PCS) and mental component summary (MCS) scores, and safety outcomes.
In the SEQUENCE study, patients were randomized to receive blinded risankizumab 600 mg IV induction at week 0, week 4, and week 8, then risankizumab 360 mg SC maintenance at week 12 and every 8 weeks thereafter or ustekinumab weight-based IV induction dose at week 0 and then ustekinumab 90 mg SC maintenance every 8 weeks thereafter, over 48 weeks. In the SEQUENCE study, part 1, the primary objective was to assess the noninferior rate of clinical remission based on a prespecified interim data lock that was powered by approximately 50% of planned patients (n = 272) who completed their week 24 visit or were prematurely discontinued before week 24. Other exploratory outcomes included clinical response, endoscopic remission, mucosal healing, deep remission, biologic remission, SF-36 PCS and MCS scores, and IBDQ total score.
Patients in the trial populations were predominantly white (77% to 91%), with an approximate mean age of 40 years and a mean CD duration of approximately 8 years to 12 years. In the MOTIVATE study, approximately 48% and 52% of patients were bio-IR of 1 and greater than 1, respectively. In the ADVANCE study, 23% to 30% of patients were bio-IR, 28% to 32% of patients were bio-IR greater than 1, and 42% to 45% of patients were non-bio-IR. Between 29% and 36% of patients across treatment groups were on concomitant corticosteroids and about 19% to 28% of patients were on immunomodulators. In the maintenance trial (FORTIFY), patients’ baseline characteristics were generally comparable to those in the induction trials. In the SEQUENCE study, ||| || ||| || |||||||| ||| |||||| |||||||| ||||||| || |||| |||| || ||||| || | ||| ||| || ||| ||| |||||| ||||||| |||| |. All other key baseline characteristics were generally comparable to the other trials.
The key efficacy results from the MOTIVATE, ADVANCE, and FORTIFY studies are summarized in Table 2 and Table 3. The primary outcome for the SEQUENCE study is described in the text.
In both induction trials (MOTIVATE and ADVANCE), the coprimary outcome of clinical remission at week 12 for both the US and OUS protocols favoured risankizumab versus placebo. In the MOTIVATE US protocol, the adjusted between-group difference in the CDAI clinical remission rate with risankizumab versus placebo was 22.1% (95% confidence interval [CI], 13.1% to 31.0%; P < 0.001). For the OUS protocol, the adjusted between-group difference in the SF/APS clinical remission rate was 15.2% (95% CI, 6.4% to 24.0%; P = 0.001). In the ADVANCE US protocol, the adjusted between-group difference in the CDAI clinical remission rate with risankizumab versus placebo was 20.7% (95% CI, 12.4% to 29.0%; P < 0.001). For the OUS protocol, the adjusted between-group difference in SF/APS clinical remission was 21.9% (95% CI, 13.8% to 29.9%; P < 0.001). In both trials and protocols, all secondary ranked multiplicity-controlled outcomes — including SF and APS remission at week 12, CDAI clinical remission at week 4, and SF/APS clinical remission at week 4 — favoured risankizumab versus placebo. The results of subgroup analyses by bio-IR status were consistent with the main analysis. The findings were robust to sensitivity analyses using different methods to account for missing data.
In the maintenance trial (FORTIFY), the coprimary outcome of clinical remission at week 52 in both protocols favoured risankizumab versus placebo. For the US protocol, the adjusted between-group difference in the CDAI clinical remission rate with risankizumab was 14.6% (95% CI, 4.3% to 25.0%; P = 0.005). For the OUS protocol, the adjusted between-group difference in the SF/APS clinical remission rate was 15.2% (95% CI, 4.9% to 25.4%); P = 0.004). In both protocols, almost all secondary remission outcomes — including SF and APS remission, maintenance of SF/APS or CDAI clinical remission, SF/APS or CDAI clinical remission with endoscopic response, and SF/APS or CDAI deep remission — favoured risankizumab versus placebo. The evidence was too imprecise to show a difference for corticosteroid-free CDAI or SF/APS clinical remission. However, except for SF/APS clinical remission (US protocol), the secondary outcomes are at an increased risk of type I error (false-positive results) because they were tested after failure of the statistical hierarchy.
In the ongoing SEQUENCE trial, the primary outcome of CDAI clinical remission at week 24 in the intention-to-treat population, the primary efficacy analysis for the SEQUENCE study, part 1 (ITT1H), and the per-protocol population for the interim lock analysis ||||||| risankizumab versus ustekinumab. However, this was based on only ||| of the planned population and the findings are at risk of overestimating the efficacy of |||||||||||| |||||| |||||||||||, although the potential presence and magnitude of the overestimation is unclear.
In both induction trials and protocols, all the secondary ranked multiplicity-controlled clinical response outcomes favoured risankizumab versus placebo. The between-group adjusted difference in CDAI clinical response at week 12 for risankizumab versus placebo was 23.1% (95% CI, 14.2% to 31.9%) in the ADVANCE study and 29.4% (95% CI, 19.9% to 39.0%) in the MOTIVATE study. The between-group adjusted difference for CDAI clinical response and endoscopic response combined at week 12 for risankizumab versus placebo was 24.5% (95% CI, 18.5% to 30.5%) in the ADVANCE study and 15.0% (95% CI, 8.5% to 21.5%) in the MOTIVATE study. Results of the sensitivity analysis for all outcomes were consistent with the primary analysis.
In the maintenance trial (FORTIFY), the secondary outcomes of CDAI clinical response and SF/APS enhanced clinical response at week 52 were not formally tested due to failure of the statistical hierarchy, although they were supportive of the primary outcomes.
In the induction trials, the coprimary outcome of endoscopic response and secondary outcomes of endoscopic remission and ulcer-free endoscopy at week 12 favoured risankizumab versus placebo. In the MOTIVATE study, the adjusted between-group difference in endoscopic response rate with risankizumab versus placebo was 17.7% (95% CI, 9.9% to 25.4%; P < 0.001). In the ADVANCE study, the adjusted between-group difference in endoscopic response rate was 28.3% (95% CI, 21.2% to 35.4%; P < 0.001). In both trials, results of the sensitivity analysis were consistent with the primary analysis.
In the maintenance trial (FORTIFY), the adjusted between-group difference in the coprimary outcome of endoscopic response at week 52 with risankizumab versus placebo was 27.8% (95% CI, 18.7% to 37.0%; P < 0.001). The ranked secondary outcomes of ulcer-free endoscopy and endoscopic remission were not formally tested due to failure of the statistical hierarchy, but were supportive of the primary outcomes.
Table 2: Summary of Key Results From Induction Trials MOTIVATE and ADVANCE
Outcome | MOTIVATE trial (ITT1A population)a | ADVANCE trial (ITT1A population)a | ||
|---|---|---|---|---|
Risankizumab 600 mg IV N = 191 | Placebo N = 187 | Risankizumab 600 mg IV N = 336 | Placebo N = 175 | |
Efficacy: Induction | ||||
CDAI clinical remission at week 12 (US) | ||||
N | 191 | 187 | 336 | 175 |
n (%), (95% CI) | 80 (42.0), (34.9 to 49.0) | 37 (19.8), (14.1 to 25.5) | 152 (45.2), (39.9 to 50.5) | 43 (24.6), (18.2 to 31.0) |
Adjusted between-group difference, % (95% CI; P value)b | 22.1 (13.1 to 31.0; < 0.001) | Reference | 20.7 (12.4 to 29.0; < 0.001) | Reference |
SF/APS clinical remission at week 12 (OUS) | ||||
N | 191 | 187 | 336 | 175 |
n (%), (95% CI) | 66 (34.6), (27.8 to 41.3) | 36 (19.3), (13.6 to 24.9) | 146 (43.5), (38.2 to 48.8) | 38 (21.7), (15.6 to 27.8) |
Adjusted between-group difference, % (95% CI; P value)b | 15.2 (6.4 to 24.0; 0.001) | Reference | 21.9 (13.8 to 29.9; < 0.001) | Reference |
CDAI clinical response at week 12 (both protocols) | ||||
n (%), (95% CI) | 114 (59.5), (52.5 to 66.5) | 56 (30.0), (23.4 to 36.6) | 201 (59.7), (54.5 to 65.0) | 64 (36.7), (29.6 to 43.9) |
Adjusted between-group difference, % (95% CI; P value)b | 29.4 (19.9 to 39.0; < 0.001) | Reference | 23.1 (14.2 to 31.9; < 0.001) | Reference |
Endoscopic response at week 12 (both protocols) | ||||
N | 191 | 187 | 336 | 175 |
n (%), (95% CI) | 55 (28.8), (22.4 to 35.3) | 21 (11.2), (6.7 to 15.8) | 135 (40.3), (35.0 to 45.6) | 21 (12.0), (7.2 to 16.8) |
Adjusted between-group difference, % (95% CI; P value)b | 17.7 (9.9 to 25.4; < 0.001) | Reference | 28.3, (21.2 to 35.4; < 0.001) | Reference |
Endoscopic remission at week 12 (both protocols) | ||||
n (%), (95% CI) | 37 (19.4), (13.8 to 25.1) | 8 (4.3), (1.4 to 7.2) | 81 (24.2), (19.6 to 28.7) | 16 (9.1), (4.9 to 13.4) |
Adjusted between-group difference, % (95% CI; P value)b | 15.0 (8.9 to 21.2; < 0.001) | Reference | 15.1 (9.0 to 21.2; < 0.001) | Reference |
Ulcer-free endoscopy at week 12 (both protocols) | ||||
n (%), (95% CI) | 26 (13.8), (8.9 to 18.7) | 8 (4.3), (1.4 to 7.2) | 71 (21.0), (16.6 to 25.4) | 13 (7.6), (3.6 to 11.5) |
Adjusted between-group difference, % (95% CI; P value)b | 9.4 (3.8 to 15.1; 0.001) | Reference | 13.7 (7.9 to 19.5; < 0.001) | Reference |
Safety: Induction (SA1 population)c | ||||
Patients with ≥ 1 TEAE, n (%) | 98 (47.6) | 137 (66.2) | 210 (56.3) | 105 (56.5) |
Patients with ≥ 1 SAE, n (%) | 10 (4.9) | 26 (12.6) | 27 (7.2) | 28 (15.1) |
Patients with ≥ 1 WDAE, n (%) | 2 (1.0) | 17 (8.2) | 9 (2.4) | 14 (7.5) |
Deaths, n (%) | 0 (0) | 0 (0) | 0 (0) | 2 (1.1) |
Notable harms | ||||
Any opportunistic infections, n (%) | 0 (0) | 3 (1.4) | 0 (0) | 0 (0) |
Serious infections, n (%) | 1 (0.5) | 5 (2.4) | 3 (0.8) | 7 (3.8) |
Hepatic events, n (%) | 1 (0.5) | 2 (1.0) | 9 (2.4) | 4 (2.2) |
Hypersensitivity: Reactions, serious events only, n (%) | 0 (0) | 0 (0) | 1 (0.3) | 0 (0) |
Hypersensitivity: Injection-site reactions, n (%) | 1 (0.5) | 3 (1.4) | 4 (1.1) | 1 (0.5) |
BL = baseline; CDAI = Crohn’s Disease Activity Index; CI = confidence interval; ITT1A = intention-to-treat population, the primary efficacy analysis for the MOTIVATE, ADVANCE, and FORTIFY studies; OUS = outside the US; SA1 = safety population; SAE = serious adverse event; SES-CD = Simple Endoscopic Score for Crohn’s Disease; SF/APS = stool frequency and abdominal pain score; TEAE = treatment-emergent adverse event; WDAE = withdrawal due to adverse event.
aThe ITT1A population includes randomized patients in the intention-to-treat population who received at least 1 dose of the study drug during the 12-week induction period, received only one 12-week period of induction, and had a BL eligible SES-CD score of 6 or more (≥ 4 for isolated ileal disease).
bAcross the strata, 95% CIs for adjusted difference and P value are calculated according to the Cochran-Mantel-Haenszel test adjusted for strata (number of biologics failed, baseline steroid use) for the comparison of the 2 treatment groups. Within each subgroup, 95% CIs for the difference are calculated using normal approximation to the binomial distribution. The calculations are based on nonresponder imputation incorporating multiple imputation to handle missing data due to COVID-19 or nonresponder imputation only if there are no missing data due to COVID-19. Testing was done according to the prespecified statistical hierarchy testing procedure.
cThe SA1 population includes all patients who received at least 1 dose of the study drug.
Sources: MOTIVATE and ADVANCE Clinical Study Reports.8,9
Table 3: Summary of Key Results From Maintenance Trial FORTIFY
Outcome | FORTIFY substudy 1 (ITT1A population)a | |
|---|---|---|
Risankizumab 360 mg SC N = 141 | Placebo N = 164 | |
Efficacy: Maintenance | ||
CDAI clinical remission at week 52 (US) | ||
N | 141 | 164 |
n (%), (95% CI) | 74 (52.2), (43.9 to 60.5) | 67 (40.9), (33.3 to 48.4) |
Adjusted between-group difference, % (95% CI; P value)b | 14.6 (4.3 to 25.0; 0.005) | Reference |
SF/APS clinical remission at week 52 (OUS protocol) | ||
N | 141 | 164 |
n (%), (95% CI) | 73 (51.8), (43.5 to 60.1) | 65 (39.6), (32.1 to 47.1) |
Adjusted between-group difference, % (95% CI; P value)b | 15.2 (4.9 to 25.4; 0.004) | Reference |
Maintenance of SF/APS clinical remission from induction at week 52 (both protocols) | ||
N | 72 | 91 |
n (%), (95% CI) | 72 (69.2), (58.4 to 79.9) | 91 (50.5), (40.3 to 60.8) |
Adjusted between-group difference, % (95% CI; P value)b, c | 21.0 (6.5 to 35.5; 0.005) | Reference |
Maintenance of CDAI clinical remission from induction at week 52 (both protocols) | ||
N | 81 | 96 |
n (%), (95% CI) | 56 (68.6), (58.4 to 78.8) | 54 (56.3), (46.3 to 66.2) |
Adjusted between-group difference, % (95% CI; P value)b, c | 14.3 (0.5 to 28.1; 0.043) | Reference |
CDAI clinical response at week 52 (both protocols) | ||
n (%), (95% CI) | 87 (61.6), (53.5 to 69.6) | 79 (48.2), (40.5 to 55.8) |
Adjusted between-group difference, % (95% CI; P value)b, c | 16.2 (5.7 to 26.6; 0.002) | Reference |
Endoscopic response at week 52 (both protocols) | ||
N | 141 | 164 |
n (%), (95% CI) | 66 (46.5), (38.3 to 54.8) | 36 (22.0), (15.6 to 28.3) |
Adjusted between-group difference, % (95% CI; P value)b | 27.8 (18.7 to 37.0; < 0.001) | Reference |
Ulcer-free endoscopy at week 52 | ||
n (%), (95% CI) | 43 (30.5), (22.9 to 38.2) | 17 (10.5), (5.8 to 15.2) |
Adjusted between-group difference, % (95% CI; P value)b, c | 22.0 (14.3 to 29.7; < 0.001) | Reference |
Endoscopic remission at week 52 | ||
n (%), (95% CI) | 55 (39.1), (31.0 to 47.1) | 21 (12.8), (7.7 to 17.9) |
Adjusted between-group difference, % (95% CI; P value)b, c | 28.5 (19.9 to 37.0; < 0.001) | Reference |
Safety: Maintenance (SA1 population)d | ||
Patients with ≥ 1 TEAE, n (%) | 129 (72.1) | 135 (73.4) |
Patients with ≥ 1 SAE, n (%) | 24 (13.4) | 23 (12.5) |
Patients with ≥ 1 WDAE, n (%) | 6 (3.4) | 6 (3.3) |
Deaths, n (%) | 0 (0) | 0 (0) |
Notable harms | ||
Any opportunistic infections, n (%) | 1 (0.6) | 0 (0) |
Serious infections, n (%) | 8 (4.5) | 7 (3.8) |
Hepatic events, n (%) | 7 (3.9) | 4 (2.2) |
Hypersensitivity: Reactions, serious events only, n (%) | 0 (0) | 0 (0) |
Hypersensitivity: Injection-site reactions, n (%) | 11 (6.1) | 9 (4.9) |
CDAI = Crohn’s Disease Activity Index; CI = confidence interval; ITT1A = intention-to-treat population, the primary efficacy analysis for the MOTIVATE, ADVANCE, and FORTIFY studies; NRI = nonresponder imputation; OUS = outside the US; SA1 = safety population; SAE = serious adverse event; SC = subcutaneous; SES-CD = Simple Endoscopic Score for Crohn’s Disease; SF/APS = stool frequency and abdominal pain score; TEAE = treatment-emergent adverse event; WDAE = withdrawal due to adverse event.
aThe ITT1A population includes the randomized patients in the intention-to-treat population who received IV risankizumab for only 1 period of 12 weeks in the induction study MOTIVATE or ADVANCE and at least 1 dose of the study drug in the FORTIFY trial and had eligible SES-CD of 6 or more (≥ 4 for isolated ileal disease) at the baseline of the induction study. Baseline was defined as the baseline visit of the induction study MOTIVATE or ADVANCE for efficacy analyses.
bFor overall population, 95% CIs for adjusted difference and P value are calculated according to the Cochran-Mantel-Haenszel test adjusted for strata (endoscopic response at week 0 [yes or no], SF/APS clinical remission status at week 0 [yes or no], and last IV dose during the risankizumab induction period for the comparison of 2 treatment groups). The calculations are based on NRI incorporating multiple imputation to handle missing data due to COVID-19 or NRI only if there are no missing data due to COVID-19.
cThe P value was not adjusted for multiple testing due to failure of the statistical hierarchy (i.e., the type I error rate was not controlled).
dThe SA1 population includes all patients who received at least 1 dose of the study drug.
Sources: MOTIVATE, ADVANCE, and FORTIFY Clinical Study Reports.8-10
Evidence from the pivotal trials showed induction therapy (600 mg IV) and maintenance therapy (360 mg SC) with risankizumab seemed generally safe and well tolerated. In the MOTIVATE study, treatment-emergent adverse events (TEAEs), serious adverse events (SAEs), and AEs leading to study drug discontinuation were higher in the placebo group than in the risankizumab group, mainly due to worsening CD. In the ADVANCE induction study, TEAEs occurred with similar frequency in both treatment groups while SAEs and AEs leading to study drug discontinuation occurred with higher frequency in the placebo group. The most common TEAEs with risankizumab (> 2% of patients) during the 12-week induction period were headache, arthralgia, and nasopharyngitis, whereas with placebo, they were worsening CD, headache, and arthralgia. In both induction trials, the most frequently reported TEAE leading to study drug discontinuation was worsening CD. Two deaths were reported, both of which occurred in the ADVANCE study’s placebo group. In the maintenance trial (FORTIFY), TEAEs, SAEs, and AEs leading to discontinuation were similar between treatment groups and induction trials. Across the 3 trials, the incidence of notable harms in treatment groups was comparable and infrequent. In the SEQUENCE study, || |||||||| |||| ||||||| ||||||| |||||||||||| ||| |||||||||||| || |||||||| ||| ||||||||| || ||||||| ||||| || |||| ||||||||| |||||| |||| ||||||||| |||| |||| ||| |||| |||||| || |||| |||||| ||||| ||||||| |||||| |||||||||||||| ||||| |||||||||||| |||||| || |||||| |||| ||||||||.
The trials used appropriate methods of randomization and allocation concealment via interactive response technology. In general, baseline characteristics of patients appeared balanced between trial groups, indicating that randomization was successful.
There are some concerns related to risk of bias due to deviation from the intended interventions. This is primarily due to performing the analysis on the intention-to-treat population, the primary efficacy analysis for the MOTIVATE, ADVANCE, and FORTIFY studies (ITT1A); this population included randomized patients who received at least 1 dose of the study drug. As this was not a true intention-to-treat (ITT) population, some concerns for bias were introduced in the ADVANCE and MOTIVATE trials (about 10% of patients were not included), and a high risk of potential bias may have been present for the FORTIFY trial (21% of the risankizumab group and 11% of the placebo group were not included). The magnitude and direction of the potential bias cannot be predicted.
For most outcomes, there was minimal concern for missing outcome data. In the induction trials, there was a higher number of discontinuations of the study drug in the placebo groups (10% in the MOTIVATE study and 12% in the ADVANCE study) compared to the risankizumab groups (2% in both the MOTIVATE and ADVANCE studies). In the maintenance trial, discontinuations were similar and just over 10% across groups. For the primary outcomes, acceptable methods were used to impute missing data, and the findings were robust to sensitivity analyses using different methods to account for missing data. There is concern for bias due to large and imbalanced amounts of missing data for the HRQoL and fatigue outcomes, particularly at the 12-week time point. The direction and magnitude of the potential bias is unclear.
Across all trials, most outcomes were subjective (e.g., SF/APS or CDAI clinical remission or response, FACIT-F, IBDQ, SF-36) and collected from patient diaries, except for endoscopic outcomes, which were read centrally by a blinded reviewer. Although the subjective outcomes are prone to risk of bias, the double-blind design of the trials mitigated this risk. There is some risk of unblinding that could have affected the subjective outcomes since dropout rates were higher in the placebo groups, which could allow investigators and patients to make inferences on treatment assignment regardless of blinding. However, the extent of the potential bias is unclear.
Statistical analyses in the 3 trials were prespecified. A hierarchical testing procedure was appropriately used in all 3 trials to account for multiplicity in coprimary and key secondary outcomes. The exploratory outcomes of Crohn’s Symptom Severity (CSS) and 5-Level EQ-5D (EQ-5D-5L) were not adjusted for multiplicity, which limited the ability to draw conclusions regarding these outcomes. In the FORTIFY study, early failure of the statistical hierarchy precluded formal statistical testing of most secondary outcomes. This lack of adjustment for multiplicity may have increased the likelihood of type I error and as such, P values for these outcomes should be considered supportive and not meant as a basis for drawing conclusions.
In the ongoing SEQUENCE trial, there were 2 key limitations with the interim results that are at risk of overestimating the treatment effect in |||||| || ||||||||||||, although the potential presence and magnitude of the overestimation is unclear. There was a considerable amount of missing data for all outcomes since this was an interim analysis where only 50% of patients had reached the time point of interest. There was also bias in the selection of reported results, as the statistical analyses presented for all exploratory outcomes were not described in the statistical analysis plan. The analysis plan only aimed to describe the outcomes descriptively. Because of these limitations, the interim results cannot support definitive conclusions about the efficacy of risankizumab compared to ustekinumab.
According to the clinical expert consulted by CADTH, the inclusion and exclusion criteria of the pivotal trials were generally aligned with selection criteria that would be adopted by most clinicians in Canada when identifying suitable candidates for risankizumab. The relative efficacy of risankizumab to other active treatments was not known, given the trial data available. In the MOTIVATE, ADVANCE, and FORTIFY studies, placebo was the comparator while in the SEQUENCE study, ustekinumab was the comparator. Since ustekinumab is not used frequently in Canada, it’s not considered as the most relevant active treatment. The trials included outcomes that were important to patients and clinicians. All outcomes were considered appropriate by the clinical expert, although the Harvey-Bradshaw Index was noted as a more commonly used tool to assess clinical remission in patients with CD in Canada. The clinical expert noted that the time frames used in the trials were appropriate to determine short-term treatment effects with risankizumab; however, they may not be considered sufficient to fully understand the long-term safety for rare events and those that take longer to develop, such as malignancy.
The sponsor-submitted indirect treatment comparison (ITC) was a network meta-analysis (NMA)11 assessing the efficacy and safety of risankizumab relative to vedolizumab, ustekinumab, adalimumab, infliximab, and placebo in patients diagnosed with moderately to severely active CD.
The 2 published ITCs identified from the CADTH literature search12,13 were also NMAs. Barberio et al. evaluated the efficacy of all biologic therapies and small molecules that have been investigated in phase III clinical trials in luminal CD, compared to placebo or each other. Singh et al. determined the relative efficacy and safety of infliximab, adalimumab, certolizumab pegol, vedolizumab, ustekinumab, and risankizumab (either alone or in combination with immunosuppressants) for the treatment of moderate to severe CD in patients with or without previous biologic exposure.
||||| || ||| ||||||| ||||||||| |||| ||| ||||||| || |||||||| |||||||| |||||| |||| |||||||| |||||||||| |||||||| |||||||| ||||||||| |||||||||| ||||||||| |||||||||| |||||||||| |||||||||||| ||||||||| |||| |||||||||||| ||| |||||||| || ||||||| ||||| |||| |||||||| ||| ||| |||||||||| |||||||||||| |||| ||||||| ||||| ||| ||||| ||| ||| |||||||||| |||||||| ||||||| |||| || |||| ||||||||| ||| ||||||||||| ||||||| |||||||| || |||||||||| ||||||||||| || ||||||||||| ||||| || ||||||||||| |||| ||||||| || ||| |||||||| |||||||| || |||||||||||| || ||||| |||||| |||||||||| ||||||||| |||||||||||| |||||||||||| ||||||||||| ||| ||||||||||| ||| || ||||||| ||||||||||| || |||| |||||||||| ||||||||| ||| |||| |||||||| |||| ||||||||| |||||||||| |||||||||| ||||||||||| ||||| ||| |||||| || |||||||||||| |||||| ||||||| || ||||| |||||| |||||||||| || |||| || ||| ||||| ||||||||.
As for the NMA conducted by Barberio et al., in the induction phase, both patients naive to biologic therapies and patients exposed to biologic therapies previously who were treated with risankizumab had a lower risk of failing to achieve clinical remission or clinical response compared to placebo and some of the active treatments (e.g., ustekinumab, adalimumab). During the maintenance phase, in most cases the effect estimates were too imprecise to draw conclusions about the efficacy of risankizumab versus placebo or any other active treatments in patients naive to biologic therapies or those exposed to biologic therapies previously. With respect to harms outcomes, the evidence was insufficient to show a difference between risankizumab 600 mg IV versus placebo or other active treatments in the incidence of any AEs or any infection at the induction phase.
As for the NMA conducted by Singh et al., patients naive to biologic therapies and patients with previous biologic exposure who were treated with risankizumab were more likely to achieve clinical remission or clinical response compared to placebo in the induction phase. Risankizumab was also superior to vedolizumab in achieving clinical remission in patients with previous biologic exposure in the induction phase. The effect estimates for efficacy outcomes in the maintenance phase were too imprecise to draw conclusions about the comparison of risankizumab versus placebo or any active treatment. No NMA comparative estimates for harms outcomes were available for risankizumab because they were not connected in the evidence networks.
There were several notable sources of heterogeneity across RCTs included in the sponsor-submitted NMA (e.g., differences in patient characteristics, differences in disease duration in the ||| |||||||||||, differences in the time at which primary outcomes across individual induction trials were accessed). These increase uncertainty in the effect estimates because it is likely that the assumption of exchangeability was violated. The causes of heterogeneity were not explored ||| ||||||||||||| |||||||| |||||||| || ||||||||||||||| || ||| ||||||||||||||||| ||||||. In addition, ||||||||| ||||||||| || ||| ||||| ||||||| |||| ||||| || ||| |||, which does not incorporate heterogeneity across included studies and implied that heterogeneity across included trials had no impact on the magnitude of effect, might yield biased NMA estimates given the notable heterogeneity. Many of the estimates of treatment effects were affected by imprecision. Finally, ||| |||| || |||| |||||||||| || ||| |||||||||| ||||| ||||| ||| ||| ||||||||| |||||| on the internal validity of the NMA effect estimates at the outcome level were not explicitly discussed in the sponsor-submitted NMA.
Given the overlap in the included studies, the potential sources of heterogeneity across included studies are likely to be similar between the sponsor-submitted NMA and the 2 published NMAs identified from the CADTH literature search (i.e., Barberio et al. and Singh et al.). However, neither of the 2 published NMAs adequately discussed or accounted for the heterogeneity issue. Therefore, there was considerable uncertainty in the effect estimates from both studies, and no definitive conclusions could be made.
No other relevant evidence was submitted by the sponsor or identified from the literature.
Evidence from 3 double-blind randomized trials (MOTIVATE, ADVANCE, and FORTIFY) showed that compared to placebo, treatment with risankizumab resulted in clinically important improvements in clinical remission and endoscopic response at a 12-week induction period (600 mg IV) and a 52-week maintenance period (360 mg SC) in adults with moderate to severe CD who had inadequate response or were intolerant to prior conventional or biologic therapies. These results addressed key treatment outcomes noted as important by both patients and clinicians. The clinical expert consulted by CADTH considered the benefits of risankizumab on clinical remission and endoscopic response, as well as the resolution of clinical symptoms (e.g., SF and APS remission) and disease activity (e.g., CDAI clinical response), and reductions in endoscopic inflammation (e.g., endoscopic remission, ulcer-free endoscopy) to be clinically meaningful. In the maintenance trial, the secondary outcomes were generally supportive of the induction trials; however, there is some risk of false-positive conclusions due to the outcomes being tested outside the statistical testing hierarchy and/or after failure. In the induction trials, risankizumab treatment was also associated with improvement in HRQoL outcomes that met most identified minimal important differences (MIDs); however, these findings were affected by bias and the CIs include the potential for effects that are not clinically important. The evidence was insufficient to show a difference for change in HRQoL compared to placebo in the maintenance trial. In general, risankizumab seemed safe and well tolerated compared to placebo, but long-term data are needed to further evaluate its efficacy and safety profile. Due to limitations of the preliminary data from the SEQUENCE trial comparing risankizumab to ustekinumab and ITCs, no firm conclusions can be drawn on the relative efficacy and safety of risankizumab compared to other active treatments.
CD is a chronic form of IBD that can affect any part of the GI tract, but most commonly affects the ileum (i.e., small intestine), colon (i.e., beginning of the large intestine), and rectum. CD has 3 phenotypes: inflammatory, stricturing, and penetrating (fistulas and abscesses).14 Common symptoms of CD include abdominal pain, rectal bleeding, fatigue, vomiting, diarrhea, perianal disease, weight loss, and bloating.1,2 Inflammation associated with CD can also manifest outside the GI tract, affecting the joints, eyes, and skin.15 Complications associated with CD can include malnutrition, weight loss, anemia, bowel obstructions, fistulas, anal fissures, and intra-abdominal and other abscesses and ulcers.1,3 In addition, patients with colonic CD have an increased risk of developing colon cancer.1 Smoking, a family history of IBD, infectious gastroenteritis, and frequent use of nonsteroidal anti-inflammatory drugs have been identified as risk factors for CD.4
The diagnosis of CD is based on a combination of clinical evaluation and endoscopic, histological, radiological, and/or biochemical investigations.4 An ileocolonoscopy with multiple biopsy specimens is the first-line procedure for diagnosing CD.4 The endoscopic hallmark of CD is the patchy distribution of inflammation, with skip lesions, defined as areas of inflammation interposed between normal-appearing mucosa.4 Cross-sectional imaging using MRIs and CT enterography and transabdominal ultrasonography are complementary to endoscopy and offer the opportunity to detect and stage inflammatory, obstructive, and fistulizing CD.4 The classification of disease severity in CD suggested by the American College of Gastroenterology is provided in Table 4.
For many patients with CD, symptoms are chronic and intermittent, and disease activity and severity can vary widely over time. Some patients may have a continuous and progressive course of active disease, while approximately 20% of patients experience prolonged remission after initial presentation.15 For patients in remission, relapse rates at 1 year, 2 years, 5 years, and 10 years are estimated at 20%, 40%, 67%, and 76%, respectively.16 Based on patient group input for this review, CD has a profound effect on physical, emotional, and social well-being.
According to the Canadian Gastro-Intestinal Epidemiology Consortium, the predicted prevalence of CD in 2018 was 368 per 100,000 population, which translates to approximately 135,000 people in Canada living with CD.5,6 Age groups most likely to be diagnosed with CD are adolescents and those between the ages of 20 years and 30 years.1
Table 4: Classification of Disease Severity in Crohn Disease
Status | CDAI score | Description from ACG guidelines |
|---|---|---|
Remission | < 150 | Asymptomatic or without any symptomatic inflammatory sequelae |
Mild to moderate | 150 to 220 | Ambulatory and able to tolerate oral alimentation without manifestations of dehydration, systemic toxicity, abdominal tenderness, painful mass, intestinal obstruction, or > 10% weight loss |
Moderate to severe | 220 to 450 | Failed to respond to treatment for mild to moderate disease, or those with more prominent symptoms of fever, significant weight loss, abdominal pain or tenderness, intermittent nausea or vomiting, or significant anemia |
Severe | > 450 | Persistent symptoms despite the introduction of conventional corticosteroids or biologic drugs as outpatients, or individuals presenting with high fevers, persistent vomiting, evidence of intestinal obstruction, significant peritoneal signs such as involuntary guarding or rebound tenderness, cachexia, or evidence of an abscess |
ACG = American College of Gastroenterology; CDAI = Crohn’s Disease Activity Index.
Source: American College of Gastroenterology.17
The selection of treatment regimens for CD is based on location, extent, phenotype, and severity of disease.3 According to the clinical expert consulted by CADTH, the therapeutic goals of CD treatment are to induce and maintain clinical remission and reduce the need for long-term corticosteroid use while minimizing side effects. Long-term goals include endoscopic healing, the absence of disability, and the normalizing of HRQoL. Short to intermediate goals include normalizing biomarkers of disease activity (e.g., C-reactive protein, fecal calprotectin). These goals described by the clinical expert are consistent with Canadian and American published clinical practice guidelines.14,18 Several drug classes are used in the treatment of CD, including aminosalicylates, immunosuppressants (e.g., azathioprine, cyclosporine, methotrexate, 6-mercaptopurine), corticosteroids (e.g., prednisone), TNF alpha antagonists (e.g., infliximab, adalimumab), IL inhibitors, and integrin inhibitors (e.g., vedolizumab).3,19 With the exception of the TNF alpha antagonists, IL inhibitors, and vedolizumab, all are commonly referred to as conventional therapies. Medical management is based on a stepwise approach, with treatments used sequentially and escalating to either newer therapies or higher doses as patients fail to respond to each step of treatment.20 Most drugs have important adverse effects that may have short-term or long-term consequences.1,19 Surgery, including total colectomy and ileostomy, may be considered for patients with serious complications or for those who do not respond to medical management.3
The clinical expert consulted by CADTH noted the following unmet needs for patients with CD: not all patients respond to available treatments and their disease may become refractory to the current treatment regimens; to gain access to biologics, patients need to first be refractory to, or have side effects from, less expensive approved medications and assume the risks of these medications (e.g., corticosteroids, immunomodulators); treatment options for perianal or fistulizing CD are lacking; overall response and remission rates in clinical trials are not very high; and medications mostly target moderate to severe CD.
Risankizumab (Skyrizi) is a humanized immunoglobulin G1 monoclonal antibody that binds to the p19 subunit of human IL-23 cytokine and inhibits IL-23 signalling, including the release of the proinflammatory cytokine IL-17.7
Risankizumab has been approved by Health Canada for the treatment of adults with moderately to severely active CD who have had an inadequate response, intolerance, or demonstrated dependence to corticosteroids, or an inadequate response, intolerance, or loss of response to immunomodulators or biologic therapies.7 The sponsor-submitted reimbursement request for risankizumab is the same as the Health Canada indication. Risankizumab has been previously approved by Health Canada for the treatment of adult patients with plaque psoriasis,7 and was reviewed by CADTH for this indication.
The recommended dose for CD is 600 mg IV infusion at week 0, week 4, and week 8 as induction therapy, followed by 360 mg SC injection at week 12 and every 8 weeks thereafter as maintenance therapy.7 Key characteristics of risankizumab and commonly used medical treatments for CD are presented in Table 5.
Table 5: Key Characteristics of Risankizumab, Ustekinumab, Vedolizumab, Infliximab, and Adalimumab
Characteristic | Risankizumab | Ustekinumab | Vedolizumab | Infliximab | Adalimumab |
|---|---|---|---|---|---|
Mechanism of action | Humanized IgG1 monoclonal antibody that binds to the p19 subunit of human IL-23 cytokine and inhibits IL-23 signalling in cell-based assays, including the release of the proinflammatory cytokine IL-17 | Human IgG1 monoclonal antibody; neutralizes cellular responses mediated by IL-12 and IL-23 | IgG1 monoclonal antibody; binds to the human alpha 4 beta 7 integrin, acting as a gut-selective anti-inflammatory biologic | Anti-TNF. IgG1 kappa monoclonal antibody that neutralizes the biologic activity of TNF alpha by specifically binding to its receptors | Anti-TNF. Human IgG1 monoclonal antibody; binds and blocks TNF alpha and its interaction with p55 and p75 cell-surface TNF receptors |
Indication for adults with CDa | For adults with moderately to severely active CD who have had an inadequate response, intolerance, or demonstrated dependence to corticosteroids; or an inadequate response, intolerance, or loss of response to immunomodulators or biologic therapies | For adults with moderately to severely active CD who have had an inadequate response, loss of response, or were intolerant, to either conventional therapy (CS or immunomodulators) or 1 or more TNF antagonists, or who were CS-dependent | For adults with moderately to severely active CD who have had an inadequate response, lost response, or were intolerant, to immunomodulators or a TNF antagonist; or have had an inadequate response or intolerance to, or demonstrated dependence on, a CS | Reduction of signs and symptoms, induction and maintenance of clinical remission and mucosal healing and reduction of CS use in adults with moderately to severely active CD who have had an inadequate response to a CS and/or aminosalicylate Adults with fistulizing CD who have not responded despite conventional treatment | Reducing signs and symptoms and inducing and maintaining clinical remission in adults with moderately to severely active CD who have had an inadequate response to conventional therapy Reducing signs and symptoms and inducing clinical remission in adults with moderately to severely active CD who have lost response or are intolerant to infliximab |
Route of administration | IV (induction) and SC (maintenance) | IV (induction) and SC (maintenance) | IV (induction and maintenance) and SC (maintenance) | IV | SC |
Recommended dosage | Adults (moderate to severe CD)
| Adult CD
IV at week 0
| Adults (moderate to severe CD) IV formulation
SC formulation
| Adults (moderate to severe CD)
Adults (fistulizing CD)
| Adult CD
|
Serious adverse effects or safety issues |
|
|
|
|
|
CD = Crohn disease; CS = corticosteroid; IgG1 = immunoglobin G1; IL-12 = interleukin-12; IL-17 = interleukin-17; IL-23 = interleukin-23; q.2.w. = every 2 weeks; q.8.w. = every 8 weeks; q.12.w. = every 12 weeks; SC = subcutaneous; TNF = tumour necrosis factor.
aHealth Canada indication.
Sources: Product monographs of risankizumab (Skyrizi),7 vedolizumab (Entyvio),21 infliximab (Remicade and Inflectra),22,23 adalimumab (Humira),24 and ustekinumab (Stelara).25
This section was prepared by CADTH staff based on the input provided by patient groups. The full original patient input received by CADTH has been included in the stakeholder section at the end of this report.
Two patient groups, CCC and the GI Society, provided input for this review. The CCC gathered the information from a report published in 2018 (Impact of Inflammatory Bowel Disease in Canada), a 2022 survey involving 687 respondents with moderate to severe CD, and interviews with 3 patients with CD who participated in a risankizumab clinical trial. The patient input provided by the GI Society was based on surveys and interviews, including a 2015 survey on biologics and biosimilars involving 423 patients with IBD living in Canada; a 2018 survey on unmet needs involving 432 patients with IBD living in Canada; a 2020 survey on the unmet needs of IBD involving 579 respondents; a 2020 survey on biosimilars completed by 145 respondents (most of whom had IBD); a 2022 survey on the IBD patient journey completed by 54 patients with IBD living in Canada; interviews with 2 patients with CD who participated in the risankizumab trial; a 2022 focus group with patients with CD; as well as 1-on-1 conversations with patients with IBD; a patient round table; phone, email, and social media interactions; and story submissions.
Both the CCC and GI Society agreed that being unable to predict when the next urgent bowel movement would occur and the inability to control the flare had a significant negative impact on the personal and social lives of patients with CD. The CCC found that 6 in 10 respondents felt isolated because of having CD.
In terms of experiences with currently available treatments, the CCC stated that there were fewer treatment options available for patients with CD in Canada than in other Western countries, and 6 in 10 respondents feared that their treatment options were running out. Respondents were also expecting more effective treatments to manage their CD. More than 7 out of 10 respondents from the CCC input experienced diarrhea, bloating, and an unpredictable feeling of urgency to use the washroom at least some days, despite being on treatments. In a survey carried out by the GI Society, about 56% of IBD patients thought that the available medications were only somewhat adequate and 20% of IBD patients felt they were not at all adequate.
In terms of experiences with risankizumab, 5 patients with CD who participated in a risankizumab clinical trial valued its effectiveness for relieving symptoms. Furthermore, 3 favoured risankizumab for its convenience, ease of administration, and lack of side effects.
Symptom relief or remission and a subsequent improvement in quality of life were perceived by patients as being important. Specifically, 8 in 10 patients from the CCC input listed unpredictable and frequent bowel movements, pain, and fatigue as the most important factors in CD management. Taking fewer medications and minimizing chronic steroid use were also rated by the respondents from the CCC as important aspects of treatment options.
All CADTH review teams include at least 1 clinical specialist with expertise regarding the diagnosis and management of the condition for which the drug is indicated. Clinical experts are a critical part of the review team and are involved in all phases of the review process (e.g., providing guidance on the development of the review protocol, assisting in the critical appraisal of clinical evidence, interpreting the clinical relevance of the results, providing guidance on the potential place in therapy). The following input was provided by 1 clinical specialist with expertise in the diagnosis and management of CD.
The clinical expert noted unmet needs of patients with CD include that not all patients respond to available treatments and patients become refractory to available treatments. The clinical expert highlighted that overall response and remission rates are not very high. The clinical expert reported that to gain access to biologics, patients need to first be refractory to or experience side effects from less expensive medications and assume the risks of these medications (e.g., corticosteroids, immunomodulators). In addition, the clinical expert noted that there are unmet needs in the treatment of fibrostenotic strictures as medications generally target inflammation, not fibrosis, and treatment options for perianal or fistulizing CD. Lastly, medications in clinical trials mostly target moderate to severe disease.
The clinical expert noted that risankizumab is not expected to cause a shift in the treatment paradigm; it would be used in a similar manner to other biologic treatments for CD. Risankizumab is a monoclonal antibody against IL-23; similar to other biologics, it targets the underlying disease process and not just symptoms. Ustekinumab similarly blocks interleukin-12 as well as IL-23 through the shared p40 subunit. IL-23 is a key regulator in the inflammatory pathway in CD. The mechanism of action of risankizumab would likely be similar to ustekinumab. Risankizumab would likely be prescribed alone or with a steroid taper or immunomodulator. The clinical expert believed that further studies are needed to assess if risankizumab would be beneficial in combination with other biologics or for use specifically in fistulizing disease.
The clinical expert also noted that, in their opinion, this medication could be used as first-line treatment or as a later treatment; it would not need to be reserved for those who are intolerant or have contraindications for other biologics. For moderate to severe CD, the clinical expert indicated that patients would not need to try other biologic treatments first. However, due to a lack of data for fistulizing CD, the clinical expert believed that patients with fistulizing CD should try other treatments (namely anti-TNF) before risankizumab.
The clinical expert noted that patients who are most likely to respond to risankizumab are those with moderate to severe luminal CD, and patients who are in most need are those with moderate to severe disease who have failed other biologic therapies, although those who are bionaive may have an even better response. The clinical expert highlighted that patients best suited for treatment with risankizumab would be those who have an established diagnosis of CD based on an ileocolonoscopy with active disease (misdiagnosis is uncommon).
The clinical expert indicated that in their clinical opinion, earlier treatment with biologics may reduce cost, surgery, and hospitalization.
The clinical expert noted the following outcomes are used to determine response to treatment:
clinical response and/or remission (i.e., improvement in symptoms such as pain, diarrhea, and extraintestinal complications)
improvement in biomarkers (e.g., C-reactive protein, fecal calprotectin)
mucosal healing (e.g., endoscopic improvement)
improved HRQoL.
The clinical expert noted that discontinuation of treatment should be based on primary or secondary loss of response, and AEs or symptoms that cannot be managed.
The clinical expert noted that a specialist (i.e., gastroenterologist) should be required to diagnose, treat, and monitor patients who might receive risankizumab, either in a community or hospital setting.
This section was prepared by CADTH staff based on the input provided by clinician groups. The full original clinician group input received by CADTH has been included in the stakeholder section at the end of this report.
The clinician group input was provided by the Pan-Canadian Inflammatory Bowel Disease Specialist Group, which consists of specialists in gastroenterology from across Canada caring for patients with CD. The clinician group input was based on a discussion held by the Pan-Canadian Inflammatory Bowel Disease Specialist Group involving 16 experts in September 2022. The group reviewed the safety and efficacy data from the risankizumab trial, described the CD burden in Canada, and discussed the unmet treatment needs of CD, and how access to risankizumab could benefit patients and society in the short term and long term.
In addition to relieving clinical symptoms, the clinician group emphasized that the goal of treatment should focus on improvements in endoscopic response, endoscopic remission, and mucosal healing. However, the group stated that such a goal might not be achievable in most patients due to a lack of safe and effective treatments that could rapidly improve endoscopic appearance and maintain improvement in the long term. The group claimed that there is a high rate of surgery and postoperative recurrence in CD despite current available treatment options, such as corticosteroids, immunomodulators, and biologics.
The clinician group recognized and valued the potential of risankizumab to improve both clinical and endoscopic outcomes in patients with CD. They suggested the use of risankizumab in patients with moderate to severe CD as the first-line biologic, as well as in patients still experiencing flares or inadequate response on other existing biologics as a second-line drug. Furthermore, the use of risankizumab was considered not suitable by the clinician group for patients with perianal or fistulizing CD, severe peripheral arthritis, uveitis, or a concomitant immune-mediated disease for which an anti-TNF biologic drug would be more suitable.
The clinician group indicated that the administration of risankizumab during the induction phase should occur in a clinic under the supervision of a gastroenterologist. For maintenance therapy, patients could self-administer the on-body injector after receiving training. Aligning with the opinion of the clinical expert consulted by CADTH, the clinician group proposed several outcomes with which to determine the efficacy of risankizumab in patients with CD, including improvements in symptoms (e.g., SF, abdominal pain), accompanied by a decrease in biomarkers of inflammatory activity (e.g., C-reactive protein, fecal calprotectin) by 3 months of therapy, as well as symptomatic remission and being off corticosteroids by 6 months of treatment. In addition, the group highlighted that HRQoL should also be taken into consideration. If there is a worsening of symptoms or an inadequate response, risankizumab should be discontinued as per the clinician group.
The drug programs provide input on each drug being reviewed through CADTH’s reimbursement review processes by identifying issues that may impact their ability to implement a recommendation. The implementation questions and corresponding responses from the clinical experts consulted by CADTH are summarized in Table 6.
Table 6: Summary of Drug Plan Input and Clinical Expert Response
Drug program implementation questions | Clinical expert response |
|---|---|
Relevant comparators | |
There were 3 multicentre, double-blind, placebo-controlled clinical trials. Two of these were phase III induction studies (MOTIVATE and ADVANCE) and 1 was a phase III maintenance study (FORTIFY). Placebo was not the most appropriate choice of comparator. There was also the SEQUENCE trial, which was a multicentre, randomized, efficacy assessor-blinded, phase III study comparing risankizumab directly head-to-head with ustekinumab in patients with moderate to severe CD who had failed ≥ 1 anti-TNF therapy. Part 1 was a head-to-head trial over 48 weeks. Despite being approved for a similar indication, ustekinumab was not an appropriate comparator given that it is not listed under most public drug plans in Canada. | Comment from the drug plans to inform CDEC deliberations |
Considerations for initiation of therapy | |
The main inclusion criteria for the 2 induction trials included patients whose CDAI score was between 250 and 450 at baseline. Can the clinical expert confirm if this is an acceptable and expected score to request on initiation of risankizumab, as not all GI specialists may use CDAI as the preferred scoring system? If an alternative scoring system can be accepted, please identify which one(s) (e.g., HBI). | The clinical expert noted that CDAI is an acceptable scoring system although in clinical practice, HBI is more commonly used and should be the requested tool. |
One of the exclusions in the trials was patients with a current diagnosis of UC or indeterminate colitis. Can CDEC confirm that patients deemed to have a comorbid diagnosis of UC will not be eligible for coverage? | Question for CDEC |
In the MOTIVATE trial, patients must have had demonstrated intolerance or inadequate response to biologic therapy for CD, and in the ADVANCE trial, patients must have had demonstrated intolerance or inadequate response to conventional therapies or biologic therapy for CD. Neither of the 2 trials studied only patients who had failed or been intolerant to conventional therapies. Although consistent with the approved indication, this poses a concern for drug plans that might see new beneficiaries, with previous failure or intolerance to a biologic drug for CD, but who would not have met the coverage criteria for that biologic. It creates a sort of loophole in obtaining public drug plan coverage. More specifically, a patient may be started on a biologic via a PSP, for example, may have an intolerance or inadequate response, and then qualify for risankizumab under public funding, whereas if they had applied for the initial biologic under the public plan, they would have had to fail the conventional therapies first. The submission did note that in the ADVANCE trial, numerically higher proportions of patients who received risankizumab 600 mg IV compared with placebo achieved clinical remission and endoscopic response, regardless of prior biologic failure. Specifically, 48.9% of patients (without biologic failure) vs. 42.5% of patients (with prior biologic failure) achieved clinical remission. The endoscopic response rates were 50.5% in patients without biologic failure and 23.8% in patients with prior biologic failure.a | Comment from the drug plans to inform CDEC deliberations |
The head-to-head SEQUENCE trial contained 2 parts. Part 2 was an open-label trial to evaluate the long-term safety of risankizumab for up to 220 weeks in patients who received risankizumab during part 1 and completed the week 48 visit. It allowed patients who demonstrated inadequate response during part 2 to receive open-label IV risankizumab rescue therapy, consisting of 1 dose of 600 mg IV followed by 360 mg SC at the next scheduled dose. Patients are eligible to receive up to 2 rescue visits per year and these must be at least 16 weeks apart. In the case of a positive recommendation, can CDEC comment if patients would be eligible for rescue doses of risankizumab under recommended criteria? | Comment from the drug plans to inform CDEC deliberations |
Considerations for continuation or renewal of therapy | |
The sponsor highlighted, on multiple occasions, an update in desired CD treatment outcomes to include a focus on deep remission, referring to endoscopic healing and clinical remission. Other treatment goals included improved patient-reported outcomes and avoidance of long-term steroid use. The MOTIVATE and ADVANCE trials included endoscopic response, along with CDAI remission (clinical), and SF/APS remission at week 12, as coprimary outcomes. These fell under 2 protocols: OUS and in the US. The OUS protocol considered SF/APS clinical remission at week 12 and endoscopic response at week 12 to be coprimary outcomes, with CDAI clinical remission to be a secondary outcome. The US protocol considered the CDAI clinical remission and endoscopic response at week 12 to be coprimary outcomes and the SF/APS clinical remission at week 12 to be a secondary outcome. The submitted PM does not refer to the 2 different protocols but appears to report the outcomes based on the OUS protocol. SF/APS clinical remission was defined as SF ≤ 2.8 and APS ≤ 1, neither worse than baseline. Endoscopic response was defined as > 50% decrease in SES-CD from baseline, or a decrease of at least 2 points for patients with a baseline score of 4 and isolated ileal disease. Endoscopic remission was defined as SES-CD ≤ 4 and at least a 2-point reduction compared to baseline data with no subscore greater than 1 in any individual variable. Question for CDEC: Would endoscopic response, SF/APS, and CDAI all be considered a requirement for therapy renewal or would one, or a combination of the 3, be considered? Questions for the clinical expert: Given that the submission considered 2 different outcome protocols that prioritized outcomes differently, which primary outcomes do you feel would be most typical of Canadian practice and therefore most appropriate for consideration when assessing response for renewal purposes? How common is it for patients with CD to undergo regular endoscopic testing to assess treatment response? Do you think it is reasonable to expect patients to undergo endoscopic testing to evaluate response for the consideration of renewal of treatment coverage? If so, when should the testing occur? If CDAI is the most appropriate outcome for assessment, would another scoring system, such as HBI, be acceptable and appropriate for assessment of response for the renewal of coverage under public drug plans? If so, what would be the equivalent HBI remission score comparable to CDAI remission of < 150? | The clinical expert noted that SF and abdominal pain are the 2 main symptoms of CD, which are calculated in the HBI. The HBI is considered the standard tool used in Canada and correlates well with CDAI. The clinical expert noted that endoscopy is typically performed at 8 months to 12 months. Because access to endoscopy is a significant challenge in Canada, more often people would use surrogate markers like fecal calprotectin and the resolution of anemia to assess healing. The clinical expert indicated that mandatory endoscopy for renewal would be unrealistic and stressful for patients. The clinical expert noted that the HBI would be acceptable and appropriate for the assessment of response for renewal of coverage. The equivalent HBI remission score comparable to CDAI would be 4 or less. |
Consideration for discontinuation of therapy | |
At what point would a patient be deemed to have a LOR to risankizumab? Which parameters would be most appropriate to determine this? | The clinical expert noted that LOR would be if the patient is no longer clinically well after maximizing therapy. Many biologics allow for dose optimization or dose escalation and as such, the patient would have to fail therapy despite being on an optimized dose. Sometimes, a patient has a partial response or partial LOR; therefore, therapy should be optimized before determining LOR. If a patient’s fecal calprotectin and HBI are normal, the clinical expert is unlikely to conduct endoscopy. |
If there is a treatment interruption for any reason other than intolerance or LOR, would the patient be eligible for reinitiation dosing? | The clinical expert indicated that the patient would be eligible for the reinitiation of dosing if there is a treatment interruption for any reason other than intolerance. |
Considerations for prescribing of therapy | |
The dosing consists of 600 mg IV infusion at week 0, week 4, and week 8, then maintenance 360 mg SC starting at week 12, continued every 8 weeks after the first maintenance dose. | Comment from the drug plans to inform CDEC deliberations |
The loading doses of risankizumab, for CD, are an IV infusion, whereas the maintenance doses are SC. | Comment from the drug plans to inform CDEC deliberations |
GI specialists are not always readily accessible. The loading doses will be given via IV infusion, and in hospitals or special infusion clinic settings, which are not available in some areas. | Comment from the drug plans to inform CDEC deliberations |
Care provision issues | |
This drug’s initiation must be administered in a clinic setting as it is an infusion. These settings are not available in some areas. Maintenance dosing can be self-administered as it is SC injections. | Comment from the drug plans to inform CDEC deliberations |
The most common AEs of special interest in the MOTIVATE and ADVANCE trials were hypersensitivity, serious infections, and hepatic events. The sponsor noted that the rates of hepatic events were similar between treatment groups. The results showed 9 patients in the ADVANCE trial who received a 600 mg dose of risankizumab experienced hepatic events, compared to 4 patients who received placebo. The product monograph makes a point to recommend, under dosing consideration, that liver tests be obtained before initiating treatment. Given that this is highlighted in the dosing section of the product monograph, does CDEC feel that normal liver function tests should be a criterion for initiation of the drug? Does the clinical expert have any concerns related to hepatic events with risankizumab? One of the treatment-emergent adverse effects that was considered in these 2 trials was CD. Can CDEC clarify if it’s appropriate to consider the indication of the study drug to also be an AE of the study drug? In other words, that treatment-emergent symptoms of CD be indicative of poor response rather than attributed to an AE of the drug or placebo and should not have been included in the AE results. | The clinical expert indicated they did not have any concerns related to hepatic events with risankizumab. Most hepatic events were elevated liver enzymes and did not lead to change in treatment; none were serious or severe. |
In certain adverse reactions, such as hypersensitivity reactions, supportive medications may be needed. | Comment from the drug plans to inform CDEC deliberations |
Looking at endoscopies again, if warranted or required, what would be the optimal timing for repeat endoscopies for determining treatment response (e.g., week 12, annually)? The studies also included the assessment of biomarkers (CRP, ESR, FCP). Question for the clinical expert: Would biomarkers be routinely used for follow-up assessment of response to therapy and, if so, would it make sense to include these as a criterion for the renewal of coverage? | The clinical expert noted that endoscopy should not be required but optimal timing would be every 6 months to 12 months. The clinical expert noted that biomarkers should not be required for the renewal of coverage. |
System and economic issues | |
Risankizumab would allow for another alternate biologic drug for the treatment of CD; however, it would be more costly than other biologics currently listed that offer biosimilar versions. In jurisdictions without a mechanism to tier biologic therapies, patients could potentially meet eligibility criteria for risankizumab in favour of a more cost-effective biosimilar drug. Therefore, risankizumab, for the requested indication, should not cost more than the least costly biologic drug currently reimbursed under public drug plans. | Comment from the drug plans to inform CDEC deliberations |
There are multiple alternative biologic drugs that have confidential PLAs with jurisdictions for the treatment of CD in adults (adalimumab, infliximab, ustekinumab, vedolizumab). | Comment from the drug plans to inform CDEC deliberations |
AE = adverse event; APS = abdominal pain score; CD = Crohn disease; CDAI = Crohn’s Disease Activity Index; CDEC = CADTH Canadian Drug Expert Committee; CRP = C-reactive protein; ESR = erythrocyte sedimentation rate; FCP = fecal calprotectin; GI = gastroenterologist; HBI = Harvey-Bradshaw Index; LOR = loss of response; OUS = outside the US; PLA = product listing agreement; PM = product monograph; PSP = patient support program; SC = subcutaneous; SES-CD = Simple Endoscopic Score for Crohn’s Disease; SF = stool frequency; SF/APS = stool frequency and abdominal pain score; TNF = tumour necrosis factor; UC = ulcerative colitis; vs. = versus.
aSkyrizi Clinical Evidence Summary (page 47).32
The clinical evidence included in the review of risankizumab is presented in 2 sections. The first section, the systematic review, includes the pivotal studies provided in the sponsor’s submission to CADTH and Health Canada, as well studies selected according to an a priori protocol. The second section includes indirect evidence from the sponsor and indirect evidence from the literature that met the selection criteria specified in the review. No additional relevant studies were identified that were considered to address important gaps in the evidence included in the systematic review.
To perform a systematic review of the beneficial and harmful effects of risankizumab (60 mg/mL) IV infusion (induction) and SC injection (maintenance) for the treatment of adults with moderately to severely active CD who have an inadequate response, intolerance, or demonstrated dependence to corticosteroids, or an inadequate response, intolerance, or loss of response to immunomodulators or biologic therapies.
Studies selected for inclusion in the systematic review included pivotal studies provided in the sponsor’s submission to CADTH and Health Canada, as well as those meeting the selection criteria presented in Table 7. Outcomes included in the CADTH review protocol reflect outcomes considered to be important to patients, clinicians, and drug plans.
Table 7: Inclusion Criteria for the Systematic Review
Criteria | Description |
|---|---|
Population | Adults with moderately to severely active Crohn disease who have an inadequate response, intolerance, or demonstrated dependence to corticosteroids; or an inadequate response, intolerance, or loss of response to immunomodulators or biologic therapies Subgroups:
|
Intervention | Risankizumab 600 mg IV infusion for induction therapy at week 0, week 4, and week 8, followed by maintenance therapy with risankizumab 360 mg by subcutaneous injection at week 12 and every 8 weeks thereafter |
Comparator |
|
Outcomes | Efficacy outcomes:
Harms outcomes:
|
Study designs | Published and unpublished phase III and phase IV RCTs |
AE = adverse event; CDAI = Crohn’s Disease Activity Index; HRQoL = health-related quality of life; RCT = randomized controlled trial; SAE = serious adverse event; vs. = versus; WDAE = withdrawal due to adverse event.
The literature search for clinical studies was performed by an information specialist using a peer-reviewed search strategy according to the PRESS Peer Review of Electronic Search Strategies checklist.26
Published literature was identified by searching the following bibliographic databases: MEDLINE All (1946–) via Ovid and Embase (1974–) via Ovid. All Ovid searches were run simultaneously as a multifile search. Duplicates were removed using Ovid deduplication for multifile searches, followed by manual deduplication in Endnote. The search strategy comprised both controlled vocabulary, such as the US National Library of Medicine’s MeSH (Medical Subject Headings), and keywords. The main search concept was risankizumab and its synonyms. Clinical trials registries were searched: the US National Institutes of Health’s ClinicalTrials.gov, the WHO’s International Clinical Trials Registry Platform search portal, Health Canada’s Clinical Trials Database, and the European Union Clinical Trials Register.
No filters were applied to limit the retrieval by study type. Retrieval was not limited by publication date or by language. Conference abstracts were excluded from the search results. Refer to Appendix 1 for the detailed search strategies.
The initial search was completed on November 23, 2022. Regular alerts updated the search until the meeting of the CADTH Canadian Drug Expert Committee on March 22, 2022.
Grey literature (literature that is not commercially published) was identified by searching relevant websites from the Grey Matters: A Practical Tool For Searching Health-Related Grey Literature checklist.27 Included in this search were the websites of regulatory agencies (US FDA and European Medicines Agency). Google was used to search for additional internet-based materials. Refer to Appendix 1 for more information on the grey literature search strategy. These searches were supplemented by reviewing bibliographies of key papers and through contacts with appropriate experts.
Two CADTH clinical reviewers independently selected studies for inclusion in the review based on titles and abstracts, according to the predetermined protocol. Full-text articles of all citations considered potentially relevant by at least 1 reviewer were acquired. Reviewers independently made the final selection of studies to be included in the review, and differences were resolved through discussion.
A total of 7 reports of 4 studies were identified from the literature for inclusion in the systematic review (Figure 1). The included studies are summarized in Table 8.
Table 8: Details of Included Studies
Detail | MOTIVATE induction study | ADVANCE induction study | FORTIFY maintenance substudy 1 | SEQUENCE study, part 1a |
|---|---|---|---|---|
Designs and populations | ||||
Study design | Phase III, DB RCT, induction | Phase III, DB RCT, induction | Phase III, DB RCT, maintenance of MOTIVATE and ADVANCE studies | Phase III, efficacy assessor-blinded, noninferiority RCT |
Locations | 214 sites in 40 countries in Africa, Europe, North America, South America, Oceania, and Asia | 297 sites in 39 countries in Africa, Europe, North America, South America, Oceania, and Asia | 273 sites in 44 countries in Africa, Europe, North America, South America, Oceania, and Asia | 132 sites in 28 countries in Europe, North America, South America, Oceania, and Asia |
Patient enrolment dates | December 18, 2017, to NR | May 10, 2017, to NR | April 9, 2018, to NR | Before/on January 5, 2022 (trial is ongoing) |
Randomized (N) | 618 | 931 | 542 | 272 |
Inclusion criteria |
|
|
| |
Intolerance or inadequate response to 1 or more of the following biologic drugs: infliximab, adalimumab, certolizumab pegol, natalizumab, vedolizumab, and/or ustekinumab | Intolerance or inadequate response to 1 or more of the following categories of drugs: aminosalicylates, oral locally acting steroids, systemic steroids (prednisone or equivalent), immunomodulators, and/or biologic therapies (listed in the MOTIVATE study, including prior ustekinumab use capped at 20%) | |||
Exclusion criteria |
|
|
| |
Drugs | ||||
Intervention | Risankizumab 600 mg IV or 1,200 mg IV at week 0, week 4, and week 8 Clinical nonresponders at week 8 received additional 12-week IV risankizumab 1,200 mg, SC risankizumab 360 mg, or SC risankizumab 180 mg at week 12, week 16, and week 20 | Risankizumab 180 mg SC or risankizumab 360 mg SC at week 12 and every 8 weeks thereafter | Risankizumab 600 mg IV administered at week 0, week 4, and week 8, and then at week 12, risankizumab 360 mg SC and every 8 weeks thereafter | |
Comparator(s) | IV placebo | SC placebo (risankizumab treatment withdrawn) | A weight-based dose of ustekinumab IV (≤ 55 kg = 260 mg dose; > 55 kg to 85 kg = 390 mg dose; or > 85 kg = 520 mg dose) at week 0 and then a 90 mg SC maintenance dose at week 8 and every 8 weeks thereafter | |
Duration | ||||
Phase | ||||
Screening | Up to 35 days | NR | 35 days | |
DB | 12 weeks Additional 12-week period (induction period 2) for patients who did not achieve clinical response at week 12 | 52 weeks | 48 weeks | |
Follow-up | 140 days | 140 days | 140 days | |
Outcomes | ||||
Primary end point | OUS protocol:
US protocol:
| OUS protocol:
US protocol:
| CDAI clinical remission at week 24 | |
Secondary and exploratory end points | Secondaryb:
Exploratory:
| Secondaryb:
Exploratory:
| Exploratory:
Exploratory:
| |
Notes | ||||
Publications | D’Haens et al.28 Ferrante et al.29 Peyrin-Biroulet et al. (2022)30 | |||
APS = abdominal pain score; BL = baseline; CD = Crohn disease; CDAI = Crohn Disease’s Activity Index; CSS = Crohn’s Symptom Severity; DB = double-blind; EIM = extraintestinal manifestation; EQ-5D-5L = 5-Level EQ-5D; FACIT-F = Functional Assessment of Chronic Illness Therapy–Fatigue; HRQoL = health-related quality of life; IBDQ = Inflammatory Bowel Disease Questionnaire; NR = not reported; OUS = outside the US; PCS = physical component summary; RCT = randomized controlled trial; SC = subcutaneous; SES-CD = Simple Endoscopic Score for Crohn’s Disease; SF = stool frequency; SF-36 = Short Form (36) Health Survey; SF/APS = stool frequency and abdominal pain score; TNF = tumour necrosis factor; UC = ulcerative colitis; vs. = versus; WPAI:CD = Work Productivity and Activity Impairment Questionnaire in Crohn’s Disease.
aPart 1 is a phase IIIb, multicentre, randomized, efficacy assessor-blinded, parallel-group trial designed to compare the efficacy and safety of risankizumab vs. ustekinumab over 48 weeks in adult patients with moderate to severe CD who have failed anti-TNF therapy. Part 2 of the SEQUENCE study is an open-label long-term extension to evaluate the long-term safety of risankizumab for up to 220 weeks in patients who received risankizumab during part 1 and completed the week 48 visit. Data from patients enrolled before or on January 5, 2022, in part 1 of the SEQUENCE study are available, whereas part 2 is currently unavailable.
bTo meet regional regulatory requirements, the MOTIVATE, ADVANCE, and FORTIFY studies included 2 protocols (i.e., US and OUS) that were identical in design but specified different coprimary and key secondary outcomes. Secondary outcomes in the US and OUS protocols were similar, focusing on improvements in signs and symptoms of CD, HRQoL, and the healing of the gastrointestinal mucosa.
Sources: MOTIVATE, ADVANCE, FORTIFY, and SEQUENCE Clinical Study Reports.8-10,31
Studies MOTIVATE,8 ADVANCE,9 FORTIFY part 1,10 and SEQUENCE part 131 are pivotal trials submitted by the sponsor.
MOTIVATE and ADVANCE were both multicentre, randomized, double-blind, placebo-controlled, 12-week, phase III induction trials that aimed to assess the efficacy and safety of risankizumab in adult patients with moderately to severely active CD. Both trials were of similar design, except the MOTIVATE trial enrolled patients who were denoted as bio-IR, whereas the ADVANCE trial enrolled patients who were denoted as non-bio-IR or bio-IR. Clinical responders from the MOTIVATE and ADVANCE studies were eligible to enrol in FORTIFY substudy 1, a multicentre, randomized, placebo-controlled, 52-week, phase III maintenance trial that aimed to evaluate the efficacy and safety of continued risankizumab use versus the withdrawal of risankizumab (i.e., switched to placebo) in patients with moderately to severely active CD. Patients completing the FORTIFY study were eligible to continue in an open-label extension phase that is currently ongoing and not included in this review. The SEQUENCE study is an ongoing, multicentre, randomized, efficacy assessor-blinded, 48-week parallel-group, phase III trial designed to compare the efficacy and safety of risankizumab versus ustekinumab in adult patients with moderate to severe CD who have failed anti-TNF therapy. Only results for the SEQUENCE study, part 1, are included in this review, which consists of an interim data lock that was predetermined to occur when approximately 50% of patients in the risankizumab group had reached week 24 or discontinued the study. Part 2 is an open-label extension to evaluate the long-term safety of risankizumab for up to 220 weeks in patients who received risankizumab during part 1 and completed the week 48 visit. The SEQUENCE study is scheduled to be completed by September 2023.
The primary objective of both the MOTIVATE and ADVANCE study was to assess the efficacy and safety of IV risankizumab 600 mg administered at week 0, week 4, and week 8 versus IV placebo as induction therapy in adult patients with moderately to severely active CD (Figure 2). The MOTIVATE trial enrolled patients who were bio-IR, meaning they had inadequate response or intolerance to 1 or more biologic drugs including infliximab, adalimumab, certolizumab, natalizumab, vedolizumab, and ustekinumab (the percentage of patients with exposure to ustekinumab capped at 20% of the study population). The ADVANCE trial enrolled patients who were bio-IR as described in MOTIVATE or were non-bio-IR, meaning they had an inadequate response or were intolerant to conventional therapy including budesonide, beclomethasone, systemic corticosteroids, or immunomodulators, but not to biologic therapy. Each trial included a screening period of up to 35 days, a 12-week induction period (induction period 1), an additional exploratory blinded 12-week prolonged induction period (induction period 2) for patients who did not achieve clinical response at week 12, and a 140-day follow-up period for patients who did not continue in the FORTIFY maintenance trial. Clinical evaluations occurred at baseline and at week 4, week 8, and week 12, or at premature discontinuation. Both trials included treatment groups not aligned with the Health Canada–approved dose (refer to Table 7); these trials are not included in this review.
Enrolled patients were randomly assigned using interactive response technology 1:1 in the MOTIVATE trial (N = 413 patients across 214 sites, including Canada) or 2:1 in the ADVANCE trial (N = 559 patients across 297 sites, including Canada) to receive risankizumab 600 mg IV or placebo IV. There was a total of 17 Canadian sites and a total of 110 patients living in Canada enrolled. Randomization in both trials was stratified by the number of prior biologics failed (1, more than 1 in the MOTIVATE trial or 0, 1, more than 1 in the ADVANCE trial), corticosteroid use at baseline (yes, no), and Simple Endoscopic Score for Crohn’s Disease (SES-CD) score (original, alternative). Patients without clinical response to risankizumab at week 12 entered induction period 2 and were rerandomized 1:1:1 to risankizumab 1,200 mg IV, risankizumab 360 mg SC, or risankizumab 180 mg SC. Patients who did not have a clinical response to placebo at week 12 received risankizumab 1,200 mg IV. During the 12-week or 24-week induction period, initiation or dose changes of concomitant CD medications (e.g., aminosalicylates, oral locally acting steroids, systemic corticosteroids, immunomodulators) was prohibited. Since induction period 2 in both trials was exploratory and did not include the Health Canada–approved dose for induction, only results from the first 12-week induction period are reported in this review.
To meet regional regulatory requirements, both trials included 2 protocols denoted as US and OUS that were identical in design but specified different coprimary and key secondary outcomes. Clinical remission and endoscopic response were coprimary outcomes at week 12 in both the US and OUS protocols; however, the definition of clinical remission differed. In the US protocol, clinical remission was defined as CDAI less than 150 whereas in the OUS protocol, SF/APS clinical remission (defined as having average daily SF ≤ 2.8 and not worse than baseline and average daily APS ≤ 1 and not worse than baseline) was used. The secondary outcomes were similar in both protocols but ranked differently. They included clinical remission, clinical response, fatigue (FACIT-F score), HRQoL (SF-36 PCS score, IBDQ total score), enhanced SF/APS clinical response and endoscopic response, endoscopic remission, and ulcer-free endoscopy. Exploratory outcomes included CSS and EQ-5D-5L scores.
A detailed breakdown of secondary outcomes per protocol is provided in Table 8.
The primary objective of FORTIFY substudy 1 was to evaluate the efficacy and safety of risankizumab SC as maintenance therapy versus placebo (i.e., risankizumab was withdrawn) in patients with moderately to severely active CD who responded to risankizumab IV induction treatment in the MOTIVATE or ADVANCE study (Figure 2). The FORTIFY trial enrolled patients who achieved clinical response at the last visit of either induction period 1 or induction period 2 of the MOTIVATE or ADVANCE study (i.e., achieved SF/APS clinical response defined as ≥ 30% decrease in average daily SF and/or APS and both not worse than baseline of the induction study). Patients were required to have had a baseline of induction eligibility SES-CD score of 6 or more (≥ 4 for isolated ileal disease). The trial included a 52-week maintenance period with a 140-day follow-up (for those not entering the open-label extension), and an open-label extension lasting for up to 220 weeks or until study discontinuation. Only results from the rerandomized portion are reported in this review.
Enrolled patients were rerandomized in a 1:1 ratio using interactive response technology to continue receiving risankizumab 360 mg SC every 8 weeks or to have risankizumab treatment withdrawn (i.e., patients continued to receive placebo SC every 8 weeks to maintain the blind and are hereafter referred to as the placebo SC group). Rerandomization was stratified by endoscopic response (yes, no), SF/APS clinical remission status at last visit of induction (yes, no), and last IV risankizumab dose taken during induction. Similar to the induction trials, the FORTIFY study included a US protocol and an OUS protocol that included the same coprimary outcomes and similar secondary outcomes, ranked differently. A detailed breakdown of secondary outcomes per protocol are provided in Table 8.
Part 1 of the SEQUENCE study consists of a 35-day screening period, a 48-week treatment period, and a 140-day follow-up period for patients not participating in part 2. The primary objective of the SEQUENCE study, part 1, interim data lock analysis was to evaluate the noninferiority of risankizumab compared to ustekinumab in inducing clinical remission (defined as CDAI less than 150) at week 24. Patients were randomized 1:1 to risankizumab (600 mg IV at week 0, week 4, and week 8, and then at week 12 to 360 mg SC and every 8 weeks thereafter) or to ustekinumab (weight-based IV induction dose followed by a 90 mg SC maintenance dose at week 8 and every 8 weeks thereafter). Randomization was stratified by the number of anti-TNF failures (1 or fewer, more than 1) and corticosteroid use at baseline (yes, no). Secondary exploratory outcomes included clinical response, clinical remission, endoscopic remission, mucosal healing, deep remission, biologic remission, SF-36 PCS and MCS scores, and IBDQ total score.
Figure 2: Study Design of the MOTIVATE, ADVANCE, and FORTIFY Studies
APS = abdominal pain score; BL = baseline; PBO = placebo; RZB = risankizumab; SC = subcutaneous; SF = stool frequency; SF/APS = stool frequency and abdominal pain; wk = week.
Notes: Patients from the induction studies (M15-991 [the MOTIVATE study] and M16-006 [the ADVANCE study]) who achieved SF/APS clinical response (defined as ≥ 30% decrease in average daily SF and/or average daily APS and both not worse than BL) at week 12 or week 24 could enrol in the maintenance study (M16-000 [the FORTIFY study]). The patient numbers in Figure 2 reflect the number of planned patients for enrolment. Only nonresponders in the PBO group at week 12 who received 12 weeks of RZB 1,200 mg and responded went on to the maintenance study. Responders exposed to 24 weeks of RZB went into the open-label extension.
Source: Skyrizi Clinical Evidence Summary.32
Figure 3: Study Design of the SEQUENCE Study, Part 1
Q8w = every 8 weeks; RZB = risankizumab; SC = subcutaneous; UST = ustekinumab; wk = week.
Source: SEQUENCE Clinical Study Report.31
A detailed description of the inclusion and exclusion criteria for each study is provided in Table 8.
In both trials, eligible patients were aged 18 years to 80 years (where locally permissible, patients 16 years to younger than 18 years were enrolled) with a confirmed diagnosis of CD for at least 3 months before baseline, and moderately to severely active disease defined by a CDAI score of 220 to 450 at baseline, average daily SF greater than or equal to 4 and/or an average daily APS greater than or equal to 2, and endoscopic evidence of mucosal inflammation documented by an SES-CD score of 6 or more (or 4 or more for isolated ileal disease). In both the MOTIVATE and ADVANCE studies, a limited number of patients with an SES-CD score of 3 to less than 6 were enrolled. In the MOTIVATE study, patients must have been bio-IR for CD, and in the ADVANCE study, patients must have been non-bio-IR or bio-IR for CD.
Patients were eligible to enter the FORTIFY trial if they demonstrated clinical response to IV risankizumab induction therapy at week 12 of induction period 1 or at week 24 of induction period 2 in the ADVANCE or MOTIVATE trial. Clinical response was defined as at least a 30% decrease in mean SF of daily values reported for 7 days before the scheduled assessment visit or at least a 30% decrease in mean daily APS, both not worse than baseline of the induction study.
Eligible patients were aged 18 to 80 years with a confirmed diagnosis of CD for at least 3 months before baseline, and with moderately to severely active disease defined by a CDAI score of 220 to 450 at baseline, average daily SF greater than and/or equal to 4 or an average daily APS greater than or equal to 2, and endoscopic evidence of mucosal inflammation documented by an SES-CD score of 6 or more (or 4 or more for isolated ileal disease), and had failed 1 or more anti-TNF therapy.
A summary of baseline patient demographics and disease characteristics of ITT1A populations are in Table 9 and Table 10. Overall, key baseline characteristics were generally balanced between treatment groups and trials. Patients in the trial populations were predominantly white (77% to 91%), with an approximate mean age of 40 years, and a mean CD disease duration of approximately 8 years to 12 years. Between 29% and 36% of patients across treatment groups were on concomitant corticosteroids and about 19% to 28% of patients were on immunomodulators. The baseline mean CDAI score was about 310 to 320; however, the proportion of patients with moderate versus severe disease was not reported.
All of the patients in the MOTIVATE study (100%) and almost all of the patients in the ADVANCE study (approximately 99%) had previously taken at least 1 CD-related medication. The most frequently reported prior CD-related medications in the MOTIVATE and ADVANCE studies were adalimumab, infliximab, and vedolizumab. In the MOTIVATE study, approximately 48% and 52% of patients were bio-IR to 1 biologic therapy or greater than 1 biologic therapy, respectively. In the ADVANCE study, 23% to 30% of patients were bio-IR to 1 biologic therapy, 28% to 32% of patients were bio-IR to greater than 1 biologic therapy, and 42% to 45% of patients were non-bio-IR. Across the trials, 12% to 22% of patients had a history of ustekinumab failure and the majority of patients had failed 1 or more anti-TNF therapy (0 to 11% had not failed anti-TNF therapy).
A summary of baseline patient demographics and disease characteristics of the ITT1H population are shown in Table 11.
Demographic characteristics were generally balanced between the treatment groups. Most patients were white and the mean age was approximately 39 years. Disease characteristics were also relatively similar between the treatment groups.
Table 9: Summary of Baseline Characteristics — MOTIVATE, ADVANCE, and FORTIFY Studies, ITT1A Population
Characteristic | MOTIVATE study (induction, ITT1A population)a | ADVANCE study (induction, ITT1A population)a | FORTIFY study (maintenance, ITT1A population)b | |||
|---|---|---|---|---|---|---|
Risankizumab 600 mg IV (N = 191) | Placebo IV (N = 187) | Risankizumab 600 mg IV (N = 336) | Placebo IV (N = 175) | Risankizumab 360 mg SC (N = 141) | Placebo SC (N = 164) | |
Age, years, mean (SD) | 40.2 (13.6) | 39.3 (13.5) | 38.3 (13.3) | 37.1 (13.4) | 37.0 (12.8) | 38.0 (13.0) |
Sex, n (%) | ||||||
Female | 99 (51.8) | 88 (47.1) | 147 (43.8) | 87 (49.7) | 60 (42.6) | 75 (45.7) |
Male | 92 (48.2) | 99 (52.9) | 189 (56.3) | 88 (50.3) | 81 (57.4) | 89 (54.3) |
Race, n (%) | ||||||
White | 176 (92.1) | 162 (86.6) | 258 (76.8) | 134 (76.6) | 111 (78.7) | 126 (76.8) |
Black or African American | 7 (3.7) | 7 (3.7) | 9 (2.7) | 9 (5.1) | 8 (5.7) | 10 (6.1) |
Asian | 8 (4.2) | 15 (8.0) | 65 (19.3) | 31 (17.7) | 20 (14.2) | 28 (17.1) |
Other | 0 (0) | 3 (1.6) | 4 (1.2) | 1 (0.6) | 2 (1.4) | 0 (0) |
Disease duration, years, mean (SD) | 10.9 (7.7) | 12.5 (9.7) | 9.0 (8.8) | 8.2 (7.1) | 9.3 (8.1) | 9.6 (8.8) |
Disease location, n (%) | ||||||
Ileal onlyc | 33 (17.3) | 26 (13.9) | 52 (15.5) | 19 (10.9) | 15 (10.6) | 23 (14.0) |
Colonic only | 75 (39.3) | 73 (39.0) | 115 (34.2) | 70 (40.0) | 59 (41.8) | 62 (37.8) |
Ileal-colonic | 83 (43.5) | 88 (47.1) | 169 (50.3) | 86 (49.1) | 67 (47.5) | 79 (48.2) |
Corticosteroid use, n (%)d | 65 (34.0) | 68 (36.4) | 102 (30.4) | 50 (28.6) | 42 (29.8) | 51 (31.1) |
Immunomodulator use, n (%) | 36 (18.8) | 40 (21.4) | 88 (26.2) | 42 (24.0) | 40 (28.4) | 40 (24.4) |
Bio-IR status, n (%) | ||||||
Non-bio-IR | 0 (0) | 0 (0) | 141 (42.0) | 78 (44.6) | 39 (27.7) | 41 (25.0) |
1 bio-IR | 92 (48.2) | 88 (47.1) | 100 (29.8) | 41 (23.4) | 51 (36.2) | 60 (36.6) |
> 1 bio-IR | 99 (51.8) | 99 (52.9) | 95 (28.3) | 56 (32.0) | 51 (36.2) | 63 (38.4) |
Anti-TNF failure history, n (%) | ||||||
0 | 14 (7.3) | 6 (3.2) | 12 (6.2) | 0 (0) | 11 (10.8) | 4 (3.3) |
1 | 101 (52.9) | 103 (55.1) | 110 (56.4) | 57 (58.8) | 49 (48.0) | 71 (57.7) |
> 1 | 76 (39.8) | 78 (41.7) | 73 (37.4) | 40 (41.2) | 42 (41.2) | 48 (39.0) |
Ustekinumab failure history, n (%) | 36 (18.8) | 40 (21.4) | 43 (22.1) | 19 (19.6) | 17 (16.7) | 15 (12.2) |
Fecal calprotectin, mg/kg, mean (SD) | 2,379.2 (3,879.6) | 2,648.9 (4,831.2) | 1,767.3 (2,272.7) | 2,499.3 (4,308.8) | 2,182.5 (2,471.7) | 1,640.7 (2,055.7) |
hs-CRP, mg/L, mean (SD) | 19.3 (26.3) | 20.4 (25.7) | 18.1 (26.9) | 16.3 (21.3) | 22.8 (28.6) | 17.2 (25.5) |
CDAI, mean (SD) | 310.7 (63.6) | 319.6 (69.8) | 311.2 (62.4) | 319.2 (59.4) | 308.92 (61.1) | 307.4 (64.9) |
SES-CD, mean (SD) | 14.4 (7.6) | 15.0 (8.1) | 14.7 (7.7) | 13.8 (6.8) | 14.3 (7.4) | 14.0 (7.1) |
Average daily SF, mean (SD) | 6.2 (3.1) | 6.4 (2.9) | 5.8 (2.7) | 6.1 (2.8) | 5.9 (2.6) | 5.8 (2.7) |
Average daily APS, mean (SD) | 1.9 (0.5) | 1.9 (0.5) | 1.8 (0.6) | 1.9 (0.6) | 1.8 (0.5) | 1.9 (0.5) |
APS = abdominal pain score; bio-IR = inadequate response to biologic therapy; BL = baseline; CDAI = Crohn’s Disease Activity Index; hs-CRP = high-sensitivity C-reactive protein; ITT1A = intention-to-treat population, the primary efficacy analysis for the MOTIVATE, ADVANCE, and FORTIFY studies; non-bio-IR = inadequate response to conventional therapy; SC = subcutaneous; SD = standard deviation; SES-CD = Simple Endoscopic Score for Crohn’s Disease; SF = stool frequency; TNF = tumour necrosis factor.
aThe ITT1A population includes randomized patients who received at least 1 dose of study drug during the 12-week induction period, received only one 12-week period of induction, and had BL eligible SES-CD of 6 or more (≥ 4 for isolated ileal disease).
bThe ITT1A population included the randomized patients in the intention-to-treat population who received IV risankizumab for only 1 period of 12 weeks in the induction study MOTIVATE or ADVANCE and at least 1 dose of the study drug in the FORTIFY study and had eligible SES-CD of 6 or more (≥ 4 for isolated ileal disease) at the BL of the induction study. BL was defined as the BL visit of the induction study MOTIVATE or ADVANCE for efficacy analyses.
cAt BL, 125 (14.7%) patients in the ADVANCE study and 80 (14.1%) patients in the MOTIVATE study had isolated ileal disease. Twenty-one patients in the ADVANCE study and 20 patients in the MOTIVATE study had isolated ileal disease at BL with SES-CD of 0 at week 12; none of these was due to the inability to intubate the ileum.
dThe maximum dose of steroids allowed at BL was 20 mg per day of prednisone (or equivalent), or 9 mg per day of budesonide or 5 mg per day of beclomethasone. The patient had to be in the current course of steroids for 14 days or more before BL and on a stable dose for 7 days or more before BL.
Sources: MOTIVATE, ADVANCE, and FORTIFY Clinical Study Reports.8-10
In both trials, patients received risankizumab 600 mg IV or matched placebo IV infusion administered at week 0, week 4, and week 8 as induction therapy, in a double-blinded manner. During the induction period, concomitant CD medications (e.g., aminosalicylates, oral locally acting steroids, systemic corticosteroids, immunomodulators) were allowed but initiating doses, increasing doses, or decreasing doses was prohibited.
Patients received either risankizumab 360 mg SC or placebo (i.e., 4 90 mg injections) at week 0, week 8, week 16, week 24, week 32, week 40, and week 48. Each scheduled dose was administered within plus or minus 7 days. Patients who did not respond adequately received open-label risankizumab rescue therapy defined as 1 single 1,200 mg IV infusion followed by 360 mg SC injection, starting at the week 16 visit on the basis of increased symptom activity and confirmation with objective markers of inflammation.
Patients received the risankizumab 600 mg IV induction dose administered at baseline, week 4, and week 8, and then at week 12, received a 360 mg SC maintenance dose and every 8 weeks thereafter and completed their last visit at week 24, or received a ustekinumab weight-based IV induction dose at week 0 (a patient weight of 55 kg or less = 260 mg dose; a patient weight of more than 55 kg to 85 kg = 390 mg dose; or a patient weight of more than 85 kg = 520 mg) and then a 90 mg SC maintenance dose at week 8 and every 8 weeks thereafter. Aminosalicylates, immunomodulators, and/or CD-related antibiotics at baseline were allowed but initiating doses, increasing doses, or decreasing doses was prohibited.
Table 10: Summary of Week 0 Disease Characteristics — FORTIFY Study, ITT1A Population
Characteristic at week 0a | FORTIFY study (maintenance, ITT1A population)b | |
|---|---|---|
Risankizumab 360 mg SC (N = 141) | SC placebo (N = 164) | |
Fecal calprotectin, mg/kg | ||
n | 136 | 158 |
Mean (SD) | 1,065.9 (1,716.9) | 1,126.8 (3,107.7) |
hs-CRP, mg/L | ||
n | 141 | 164 |
Mean (SD) | 10.5 (26.2) | 6.9 (8.8) |
CDAI | ||
n | 138 | 163 |
Mean (SD) | 137.2 (67.7) | 133.6 (80.6) |
SES-CD | ||
n | 136 | 162 |
Mean (SD) | 8.5 (7.3) | 7.6 (6.6) |
Average daily SF | ||
n | 139 | 163 |
Mean (SD) | 2.1 (1.8) | 1.8 (1.8) |
Average daily APS | ||
n | 139 | 163 |
Mean (SD) | 0.7 (0.6) | 0.7 (0.6) |
SF/APS clinical remission | ||
N | 139 | 163 |
n (%) | 72 (51.8) | 91 (55.8) |
CDAI clinical remission | ||
N | 138 | 163 |
n (%) | 81 (58.7) | 96 (58.9) |
Endoscopic response | ||
N | 136 | 162 |
n (%) | 55 (40.4) | 73 (45.1) |
Endoscopic remission | ||
N | 136 | 162 |
n (%) | 39 (28.7) | 46 (28.4) |
APS = abdominal pain score; CDAI = Crohn’s Disease Activity Index; hs-CRP = high-sensitivity C-reactive protein; ITT1A = intention-to-treat population, the primary efficacy analysis for the MOTIVATE, ADVANCE, and FORTIFY studies; SC = subcutaneous; SD = standard deviation; SES-CD = Simple Endoscopic Score for Crohn’s Disease; SF = stool frequency; SF/APS = stool frequency and abdominal pain score.
aWeek 0 was defined as the first study visit in the FORTIFY study or the final visit of study MOTIVATE or ADVANCE (week 12 or week 24).
bThe ITT1A population includes the randomized patients in the intention-to-treat population who received IV risankizumab for only 1 period of 12 weeks in the induction study MOTIVATE or ADVANCE and at least 1 dose of the study drug in the FORTIFY study and had eligible SES-CD of 6 or more (≥ 4 for isolated ileal disease) at the baseline of the induction study.
Source: FORTIFY Clinical Study Report.10
Table 11: Summary of Baseline Characteristics — SEQUENCE Study, Part 1, ITT1H Population
Characteristic | SEQUENCE study, part 1 (ITT1H population)a | |
|---|---|---|
Risankizumab 600 mg/360 mg || ||||| | Ustekinumab || ||||| | |
Age (years) | ||
Mean (SD) | |||| |||||| | |||| |||||| |
Sex, n (%) | ||
Female | || |||||| | || |||||| |
Male | || |||||| | || |||||| |
Body weight (kg) | ||
Mean (SD) | |||| |||||| | |||| |||||| |
Body weight category, n (%) | ||
< 60 kg | || |||||| | || |||||| |
≥ 60 kg | || |||||| | || |||||| |
BMI (kg/m2) | ||
Mean (SD) | |||| ||||| | |||| ||||| |
BMI weight category, n (%) | ||
Underweight (< 18.5 kg/m2) | || |||||| | || |||||| |
Normal (≥ 18.5 kg/m2 and < 25 kg/m2) | || |||||| | || |||||| |
Overweight (≥ 25 kg/m2 and < 30 kg/m2) | || |||||| | || |||||| |
Obese (≥ 30 kg/m2) | || |||||| | || |||||| |
Race, n (%) | ||
White | ||| |||||| | ||| |||||| |
Black or African American | | ||||| | | ||||| |
Asian | || |||||| | || |||||| |
American Indian/Alaska Native | | ||| | | ||||| |
Native Hawaiian or Other Pacific Islander | | ||| | | ||| |
Multiple | | ||| | | ||| |
Ethnicity, n (%) | ||
Hispanic/Latino | | ||||| | || ||||| |
Non-Hispanic/Latino | ||| |||||| | ||| |||||| |
Geographic region, n (%) | ||
North America | || |||||| | || |||||| |
South America/Central America | | ||||| | | ||||| |
Western Europe | || |||||| | || |||||| |
Eastern Europe | || |||||| | || |||||| |
Asia | || |||||| | || |||||| |
Other | || |||||| | | ||||| |
Disease duration, years, mean (SD) | |||| ||||| | |||| ||||| |
Corticosteroid use, n (%) | ||
Yes | || |||||| | || |||||| |
No | || |||||| | || |||||| |
Immunomodulator use, n (%) | ||
Yes | || |||||| | || |||||| |
No | ||| |||||| | ||| |||||| |
Anti-TNF failure history, n (%) | ||
≤ 1 | || |||||| | ||| |||||| |
> 1 | || |||||| | || |||||| |
CDAI, mean (SD) | ||||| |||||| | ||||| |||||| |
SES-CD, mean (SD) | |||| |||||| | |||| |||||| |
Average daily SF, mean (SD) | |||| |||||| | |||| |||||| |
Average daily APS, mean (SD) | |||| |||||| | |||| |||||| |
Fecal calprotectin, mg/kg, mean (SD) | |||||| |||||||| | |||||| |||||||| |
hs-CRP (mg/L), mean (SD) | |||| |||||| | |||| |||||| |
APS = abdominal pain score; BMI = body mass index; CDAI = Crohn’s Disease Activity Index; hs-CRP = high-sensitivity C-reactive protein; ITT = intention-to-treat; ITT1H = intention-to-treat population, the primary efficacy analysis for the SEQUENCE study, part 1; SD = standard deviation; SES-CD = Simple Endoscopic Score for Crohn’s Disease; SF = stool frequency; TNF = tumour necrosis factor.
aThe ITT population (denoted as ITT1H) is the primary efficacy population for the primary efficacy outcome of clinical remission (CDAI < 150) at week 24 and is a subset of the ITT1 population. The ITT1 population includes all randomized patients who received at least one dose of study drug during the 12-week induction period. The ITT1H population includes approximately 50% of patients in the ITT1 population who had the opportunity to reach week 24 by the time of the interim lock 1 (i.e., patients who were randomized in the selected risankizumab dose regimen group or ustekinumab group by the predefined enrolment cut-off date of January 5, 2022).
Source: SEQUENCE Clinical Study Report.31
A list of efficacy outcomes identified in the CADTH review protocol that were assessed in the included clinical trials is summarized in Table 12. A detailed description and critical appraisal of the outcome measures is provided in Appendix 2, Table 37.
Table 12: Summary of Outcomes of Interest Identified in the CADTH Review Protocol
Outcome measure | MOTIVATE trial (induction) | ADVANCE trial (induction) | FORTIFY trial (maintenance) | SEQUENCE trial, part 1 |
|---|---|---|---|---|
Clinical remission | Coprimary: OUS protocol
Coprimary: US protocol
Secondary: OUS protocol
Secondary: US protocol
| Coprimary: OUS protocol
Coprimary: US protocol
Secondary: OUS protocol
Secondary: US protocol
| Primary
Exploratory
| |
Corticosteroid-free clinical remission | Not assessed | Secondary
| Not assessed | |
Clinical response | Secondary: OUS protocol
Secondary: US protocol
| Secondary: OUS protocol
Secondary: US protocol
| Exploratory
| |
Symptoms (abdominal pain, fatigue, SF) | Secondary
Exploratory
| Secondary
Exploratory
| Not assessed | |
Mucosal healing determined by histology or endoscopy | Coprimary: OUS protocol
Coprimary: US protocol
Secondary: OUS protocol
Secondary: US protocol
| Coprimary: OUS protocol
Coprimary: US protocol
Secondary: OUS protocol
Secondary: US protocol
| Exploratory
| |
HRQoL | Secondary: OUS protocol
Exploratory
| Secondary: OUS protocol
Exploratory
| Exploratory
| |
Harms | Secondary: AEs, SAEs, AEs of special interest (infections, hepatotoxicity, injection-site reactions, hypersensitivity reactions), and WDAEs at week 12 | Secondary: AEs, SAEs, AEs of special interest (infections, hepatotoxicity, injection-site reactions, hypersensitivity reactions), and WDAEs at week 52 | Secondary: AEs, SAEs, AEs of special interest (infections, hepatotoxicity, injection-site reactions, hypersensitivity reactions), and WDAEs at week 24 | |
AE = adverse event; AP = abdominal pain; BL = baseline; CDAI = Crohn’s Disease Activity Index; CSS = Crohn’s Symptom Severity; EQ-5D-5L = 5-Level EQ-5D; FACIT-F = Functional Assessment of Chronic Illness Therapy–Fatigue; IBDQ = Inflammatory Bowel Disease Questionnaire; OUS = outside the US; PCS = physical component summary; SAE = serious adverse event; SF = stool frequency; SF-36 = Short Form (36) Health Survey; SF/APS = stool frequency and abdominal pain score; WDAE = withdrawal due to adverse event.
Sources: Clinical Study Reports for the MOTIVATE,8 ADVANCE,9 FORTIFY,10 and SEQUENCE studies.31
SF/APS clinical remission was defined as average daily SF (number of liquid or very soft stools) less than or equal to 2.8 and not worse than baseline, and average daily APS (abdominal pain rating components of CDAI) as less than or equal to 1 and not worse than baseline. Average daily SF and the average daily APS were calculated from the patient diary. No MID was identified in the literature for patients with CD.
CDAI clinical remission was defined as a CDAI score of less than 150. The CDAI is a composite score that includes patient symptoms evaluated over the past 7 days (i.e., abdominal pain, SF, and general well-being) as well as physical and laboratory findings. The items are scored individually and weighted, and do not contribute equally to the overall score. The CDAI score is derived from summing the weighted individual scores of 8 items and ranges from 0 to 600. A higher score indicates more severe disease.33,34 The thresholds used to define disease severity are in Table 3. The average daily SF, average daily APS, and average daily well-being were calculated from the patient diary. No MID was identified in the literature for patients with CD.
SF remission was defined as average daily SF of less than or equal to 2.8 and not worse than baseline and was calculated from the patient diary.
APS remission was defined as an average daily APS of less than or equal to 1 and not worse than baseline, and was calculated from the patient diary.
Deep remission was defined as a composite of SF/APS or CDAI clinical remission and endoscopic remission, which was defined as a SES-CD score of less than or equal to 4 and at least a 2-point reduction versus baseline with no subscore greater than 1 in any individual variable, as scored by a central reviewer. The SES-CD is a scoring system that assesses 4 endoscopic items, including the size of ulcers, the ulcerated surface, the affected surface, and the presence of narrowing.35 Each item is scored from 0 to 3, with a total score ranging from 0 to 56. Higher scores indicate more severe disease.
Maintenance of clinical remission was defined as CDAI or SF/APS clinical remission at week 52 among patients with CDAI or SF/APS clinical remission at week 0 in the FORTIFY maintenance trial.
Biologic remission was defined as CDAI clinical remission and fecal calprotectin of less than or equal to 250 mcg/g or C-reactive protein of less than or equal to 5 mg/L.
CDAI or SF/APS corticosteroid-free clinical remission was defined as the proportion of patients who discontinued corticosteroid use for 90 days and achieved clinical remission at week 52 among patients taking steroids at the baseline of induction.
SF/APS clinical response was defined as a 30% or more decrease in average daily SF and/or a 30% or more decrease in average daily APS and both not worse than baseline. This was calculated based on the patient’s diary.
CDAI clinical response was defined as a reduction in the CDAI score of 100 or more points from baseline.
Enhanced SF/APS clinical response was defined as a 60% or more decrease in average daily SF and/or a 35% or more decrease in average daily APS and both not worse than baseline, and/or SF/APS clinical remission. This was calculated based on the patient diary.
CSS, developed by the sponsor AbbVie, is a 14-item tool that evaluates patient-reported symptoms and impacts associated with CD during the previous week. The total score of CSS, which is calculated by summing the individual item scores, ranges from 14 to 70 with a higher score indicating worse symptoms. A difference in change between groups that exceeds 4 points has been suggested as clinically meaningful.32
FACIT-F is a 13-item, patient-reported, fatigue questionnaire that uses a 5-point Likert scale. It assesses tiredness, weakness, and difficulty conducting usual activities as a result of fatigue over the previous week. The total score ranges from 0 (extreme fatigue) to 52 (no fatigue). No MID was identified in the literature for patients with CD.
Endoscopic remission was defined as an SES-CD score of less than or equal to 4 and at least a 2-point reduction versus baseline with no subscore greater than 1 in any individual variable, as scored by a central reviewer.
Endoscopic response was defined as decrease in an SES-CD score of greater than 50% from baseline (or for patients with isolated ileal disease and a baseline SES-CD score of 4, at least a 2-point reduction from baseline), as scored by a central reviewer. The SES-CD is based on the sum of individual segment values for 4 endoscopic variables (i.e., the presence and size of ulcers, ulcerated surface, affected surface, and the presence of narrowing). Each variable in each segment is scored from 0 to 3 resulting in SES-CD values ranging from 0 to 56, with higher scores indicating more severe disease.
Ulcer-free endoscopy was defined as an SES-CD ulcerated surface subscore of 0 in patients with an SES-CD ulcerated surface subscore of 1 or more at baseline, as scored by a central reviewer.
Steroid-free endoscopic remission was defined as endoscopic remission and not receiving steroids in the past 90 days.
Mucosal healing was defined as an SES-CD ulcerated surface subscore of 0 in patients with an SES-CD ulcerated surface subscore of 1 or more at baseline as scored by a central reviewer.
Change from baseline in HRQoL was assessed via generic or disease-specific instruments: IBDQ total score and SF-36 PCS and MCS. These are detailed in Appendix 2.
IBDQ is a disease-specific, patient-reported, multidimensional HRQoL questionnaire that has been validated for CD. It comprises 32 Likert-scaled items that cover 4 domains: bowel symptoms, systemic symptoms, emotional function, and social function. Each question is scored on a 7-point scale where 1 corresponds to the poorest function and 7 to the optimum function. The total score ranges from 32 to 224 points with higher scores indicating a better HRQoL. One study proposed that a clinically meaningful improvement is an increase of 16 points or more in the total score or 0.5 points or more per question in patients with CD.36
SF-36 is a patient-reported, general health status instrument that consists of 8 subdomains: physical function, role-physical (limitations due to physical problems), bodily pain, general health, energy/fatigue, social function, role-emotional (limitations due to emotional problems), and mental health. It also provides 2 component summaries: the PCS score and the MCS score. Each of these 2 component summaries and 8 subdomains is measured on a scale of 0 to 100, with an increase in score indicating improvement in health status. One study reported the MID for SF-36 PCS and MCS scores in patients with CD as a range between 1.6 to 7.0 and 2.3 to 8.7, respectively.
The EQ-5D-5L is a generic patient-reported, HRQoL outcome measure that may be applied to a variety of health conditions and treatments.37 Higher scores indicate a better HRQoL. No MID was identified in the literature for patients with CD.
The harm outcomes assessed were AEs, SAEs, deaths, AEs of special interest (infections, hepatotoxicity, injection-site reactions, hypersensitivity reactions), and withdrawals due to AE. AEs were coded using the Medical Dictionary for Regulatory Activities dictionary. Treatment-emergent AEs were defined as AEs that began or worsened in severity after initiation of the study drug and within 140 days after the last dose of the study drug.
The power calculation for the MOTIVATE and ADVANCE studies was based on the expected number needed to detect a difference in the coprimary end points of clinical remission and endoscopic response at week 12 between risankizumab and placebo. This approach used historical data from the phase II Study 1311.6 that showed slightly lower event rate and similar treatment difference versus placebo for the endoscopic response rate than the clinical remission rate at week 12. Based on the assumption of a 23.5% clinical remission rate for the risankizumab group and 10% for the placebo group, in the MOTIVATE study, a sample size of 193 patients in each group would have 89% power to detect a difference between groups at week 12 using 2-sided Fisher’s exact test at a significance level of 0.025. Based on the assumption that the week 12 endoscopic response rate would be 17% for the risankizumab group and 5% for the placebo group, this sample size would have 93% power to detect the treatment difference for endoscopic response between the risankizumab group and the placebo group at week 12 using a Fisher’s exact test with a 2-sided alpha of 0.025.
In the ADVANCE study, to detect a clinical remission rate of 27.8% for the risankizumab group and 12% for the placebo group, a sample size of 342 patients for the risankizumab group and 171 patients for the placebo group would have 97% power to detect a treatment difference between groups at week 12 using a Fisher’s exact test at a 2-sided alpha of 0.025. Based on the assumption that the week 12 endoscopic response rate would be 25.5% for the risankizumab group and 8% for the placebo group, this sample size would have 99% power to detect the treatment difference between the risankizumab group and the placebo group at week 12 using a Fisher’s exact test at a 2-sided alpha of 0.025. In addition, the ADVANCE study would have approximately 80% power for the failed biologic therapy subgroup to detect the treatment difference between the risankizumab and placebo groups in clinical remission rates at week 12, with the assumption that the week 12 clinical remission rate would be 24.2% for the risankizumab group and 10% for the placebo group. For the failed conventional therapy subgroup, there would be 72% power to detect the treatment difference for clinical remission rates at week 12 between the risankizumab group and the placebo group, with the assumption that the week 12 clinical remission rate would be 35% for the risankizumab group and 15% for the placebo group.
In FORTIFY substudy 1, for the US protocol, assuming a 46% CDAI clinical remission rate for the risankizumab group and a 28% CDAI clinical remission rate for the placebo group at week 52, a sample size of 150 patients for each group would have 87% power to detect a difference between groups using the Fisher’s exact test at a 2-sided alpha of 0.05. For the OUS protocol, assuming a 38.7% clinical remission rate for the risankizumab group and a 20% clinical remission rate for the placebo group at week 52, a sample size of 150 patients for each group would have 93% power to detect a difference in SF/APS clinical remission rate. Based on the assumption that the week 52 endoscopic response rate would be 32.6% for the risankizumab group and 10% for the placebo group, this sample size would have approximately 95% power to detect the treatment difference between groups for endoscopic response rates at week 52.
In the SEQUENCE study, part 1, the power calculation was based on the assumption of a CDAI clinical remission (less than 150) rate of 45% for the risankizumab group and 29% for the ustekinumab group at week 24, based on phase III trials for ustekinumab and risankizumab. Based on this assumption, a sample size of 129 patients per group would have at least 95% power to determine noninferiority based on a noninferiority margin of 10% at the 0.05, 2-sided significance level. Clinical remission rate assumptions were informed by published results from phase III trials for ustekinumab and the MOTIVATE study. Noninferiority was met if the lower bound of the 95% CI of the adjusted risk difference between risankizumab and ustekinumab was above –10%. The margin of 10% was selected based on the physician’s perspective of the clinical meaningfulness of IBD trial results as per an International Organization for the Study of Inflammatory Bowel Disease survey.38
In the MOTIVATE and ADVANCE studies, testing for the difference between treatment groups across the coprimary and secondary end points was performed using a graphical multiplicity adjustment to control the familywise type I error rate at a 2-sided significance level of 0.05. The coprimary end points were first tested, each using a 2-sided significance level of 0.025. If those end points both reached statistical significance, the alpha was allocated to the ranked secondary end points, which were tested sequentially. If these reached statistical significance, the final group of ranked secondary end points was tested using the Holm procedure. All other efficacy end points were tested without control for type I error. The same multiplicity control procedure was used in the FORTIFY trial. The ranked secondary outcomes are described in Table 12.
In the SEQUENCE study, part 1, a single end point was tested (achievement of clinical remission); other end points were intended to be presented descriptively without formal statistical testing.
In the MOTIVATE and ADVANCE studies, the comparisons between risankizumab versus placebo for the coprimary outcomes were performed using the Cochran-Mantel-Haenszel (CMH) test, adjusted by the randomization factors of the number of prior biologics failed (1, greater than 1 in the MOTIVATE study or 0, 1, greater than 1 in the ADVANCE study) and baseline steroid use (yes, no) in the ITT1A population. A CMH-based, 2-sided, 95% CI for the difference between treatment groups was determined. Each primary end point was assigned a 2-sided alpha of 0.025.
In the FORTIFY study, the comparisons between risankizumab and placebo for the coprimary outcomes were performed using the CMH test, adjusted by the week 0 SF/APS clinical remission status and week 0 endoscopic response status (per central review), and the last risankizumab induction dose. A CMH-based, 2-sided, 95% CI for the difference between groups was constructed. Each primary end point was assigned a 2-sided alpha of 0.025.
In the SEQUENCE study, part 1, at interim lock 1 the primary outcome of CDAI clinical remission at week 24 was tested based on the ITT1H population using the CMH test stratified by the number of prior anti-TNF therapy failures (less than or equal to 1, greater than 1) and steroid use at baseline (yes, no). Point estimates and proportions for the difference in proportions between groups were calculated and the CI for the common difference was constructed based on the CMH estimate adjusting for stratification factors.
In the MOTIVATE, ADVANCE, and FORTIFY studies, the primary approach for handling missing data for the coprimary outcomes was the nonresponder imputation (NRI) approach incorporating multiple imputation for missing data due to COVID-19 infection or logistical restrictions. Patients with missing data for all other reasons were counted as nonresponders. In the FORTIFY trial, patients who received rescue therapy were also counted as nonresponders for categorical outcomes.
In the SEQUENCE study, the primary approach for handling missing data for the primary analysis was also NRI while incorporating multiple imputation to handle missing data due to COVID-19 infection or logistical restrictions due to pandemic and/or geopolitical conflict. Patients with missing data for all other reasons were counted as nonresponders.
In the MOTIVATE, ADVANCE, and FORTIFY studies, the subgroup analysis of interest for this review was bio-IR status (bio-IR less than or equal to 1 or greater than 1 in the MOTIVATE study and bio-IR or non-bio-IR in the ADVANCE and FORTIFY studies). This was a prespecified subgroup analysis conducted for the coprimary outcomes using the ITT1A population. Results are shown as the point estimate and 95% CI for treatment differences between the risankizumab group and placebo, without formal statistical testing. No subgroup analyses were reported for the SEQUENCE study, part 1.
Sensitivity analyses for the coprimary outcomes were conducted to provide insight on the robustness of the findings regarding the use of different data imputation methods. First, hybrid multiple imputation was used, where patients who discontinued before week 12 (in the MOTIVATE and ADVANCE studies) and week 52 (in the FORTIFY study) due to lack of efficacy, AEs or received rescue therapy were considered as “not achieved” for the clinical remission or endoscopic response, and patients who discontinued for other reasons were categorized according to multiple imputations. Next, an analysis of observed cases was performed, which excluded those patients with missing data at scheduled assessment visits. In the MOTIVATE and ADVANCE trials, the pattern-mixture model was also used for sensitivity analyses.
In the SEQUENCE study, sensitivity analyses using NRI and multiple imputation separately were conducted as well as an analysis using observed events, which did not impute values for missing evaluations.
Multiplicity-controlled ranked secondary outcomes of the MOTIVATE, ADVANCE, and FORTIFY studies are summarized in Table 13 and graphical testing procedures are in Appendix 4. In the MOTIVATE and ADVANCE studies, the coprimary and key secondary outcomes were controlled for type I error rate at a 2-sided significance level of 0.05 based on a prespecified hierarchical testing procedure, except for CSS and EQ-5D-5L, which were tested without multiplicity control. Continuous secondary efficacy outcomes with repeat measurements were analyzed using a mixed model of repeated measures (MMRM) model including factors for treatment group, visit, visit by treatment interaction, stratification variables, and the continuous fixed covariates of baseline measurement. The MMRM analysis was considered primary for inferential purposes. Continuous secondary efficacy variables that were collected at only 1 postbaseline visit were analyzed using an analysis of covariance approach based on observed data. Categorical secondary efficacy outcomes were analyzed using the CMH test controlling for stratification variables (i.e., prior biologics failed [1, greater than 1 in the MOTIVATE study or 0, 1, greater than 1 in the ADVANCE study]) and baseline steroid use [yes, no]). A CMH-based, 2-sided, 95% CI for the difference between the risankizumab group and placebo group was determined. In the FORTIFY study, continuous secondary efficacy outcomes with repeated measures were analyzed by an MMRM model whereas outcomes collected at only 1 post–week 0 visit were analyzed using an analysis of covariance model including treatment, stratification factors, and measurements at both induction baseline and week 0. In all trials, the methods of handling missing data were the same as the primary analysis of the coprimary outcomes.
Table 13: Coprimary and Ranked Secondary Outcomes in the MOTIVATE, ADVANCE, and FORTIFY Studies, by Protocol
MOTIVATE and ADVANCE studies (induction) | FORTIFY study (maintenance) | ||
|---|---|---|---|
OUS protocol | US protocol | OUS protocol | US protocol |
Coprimary outcomes | |||
|
|
|
|
Ranked secondary outcomes in order of testing | |||
CDAI clinical remission at week 12 | SF/APS clinical remission at week 12 | CDAI clinical remission at week 52 | SF/APS clinical remission at week 52 |
CDAI clinical response at week 4 | CDAI clinical response at week 4 | Maintenance of SF/APS clinical remission at week 52 (among patients with SF/APS clinical remission at week 0) | Maintenance of CDAI clinical remission at week 52 (among patients with CDAI clinical remission at week 0) |
SF/APS clinical remission at week 4 | CDAI clinical response at week 12 | Ulcer-free endoscopy at week 52 | Ulcer-free endoscopy at week 52 |
CDAI clinical response at week 12 | Change from BL in FACIT-F at week 12 | Endoscopic remission at week 52 | Endoscopic remission at week 52 |
Change from BL in FACIT-F at week 12 | CDAI clinical remission at week 4 | Change in IBDQ total score at week 52 from BL of induction | Change in FACIT-F at week 52 from BL of induction |
Mean change from BL in IBDQ total score at week 12 | CDAI clinical response and endoscopic response at week 12 | Change in FACIT-F at week 52 from BL of induction | Discontinuation of corticosteroid use for 90 days and achievement of CDAI clinical remission at week 52 in patients taking steroids at the BL of the induction study |
Enhanced SF/APS clinical response and endoscopic response at week 12 | SF remission at week 12 | Discontinuation of corticosteroid use for 90 days and achievement of SF/APS clinical remission at week 52 in patients taking steroids at BL of induction study | CDAI clinical response at week 52 |
Endoscopic remission at week 12 | AP remission at week 12 | CDAI clinical response at week 52 | SF remission at week 52 |
Enhanced SF/APS clinical response at week 4 | Endoscopic remission at week 12 | SF/APS clinical remission and endoscopic response at week 52 | AP remission at week 52 |
Ulcer-free endoscopy at week 12 | Enhanced SF/APS clinical response at week 4 | Enhanced SF/APS clinical response at week 52 | CDAI clinical remission and endoscopic response at week 52 |
Enhanced SF/APS clinical response at week 12 | Ulcer-free endoscopy at week12 | Deep remission (SF/APS clinical remission and endoscopic remission) at week 52 | Deep remission (CDAI clinical remission and endoscopic remission) at week 52 |
Mean change from BL in SF-36 PCS score at week 12 | Enhanced SF/APS clinical response at week 12 | Mean change from BL in SF-36 PCS score at week 52 | NA |
AP = abdominal pain; BL = baseline; CDAI = Crohn’s Disease Activity Index; FACIT-F = Functional Assessment of Chronic Illness Therapy–Fatigue; IBDQ = Inflammatory Bowel Disease Questionnaire; NA = not applicable; OUS = outside the US; PCS = physical component summary; SF = stool frequency; SF-36 = Short Form (36) Health Survey; SF/APS = stool frequency and abdominal pain score.
Note: The coprimary and key secondary outcomes were controlled for type I error based on a prespecified hierarchical testing procedure.
Sources: MOTIVATE and ADVANCE Clinical Study Reports.8,9
In the SEQUENCE trial, all secondary outcomes were considered exploratory and statistical testing was not preplanned or controlled for multiplicity. Categorical variables were analyzed using the CMH test stratified by the number of prior anti-TNF therapy failures (≤ 1, > 1) and steroid use at baseline (yes, no). Continuous variables were analyzed using MMRM. The methods of handling missing data were the same as the primary analysis of the primary outcome.
In all trials, safety analyses were carried out using the corresponding safety analysis described in the Analysis Populations section. In all safety analyses, patients were analyzed according to treatment received regardless of randomization.
The primary efficacy analysis population for the 12-week induction period was the ITT1A population (N = 378 for the MOTIVATE study; N = 511 for the ADVANCE study), which included all randomized patients who received at least 1 dose of study drug and who had a baseline-eligible SES-CD score of 6 or more (4 or more for isolated ileal disease). The safety population was denoted as SA1 (N = 413 for the MOTIVATE study; N = 580 for the ADVANCE study). It included all patients who received at least 1 dose of study drug during induction period 1.
The primary efficacy analysis for the 52-week maintenance period was the ITT1A population (N = 305), which included rerandomized patients (i.e., patients who received at least 1 dose of study drug) who met eligibility criteria of an SES-CD score of 6 or more (4 or more for isolated ileal disease) at baseline of the induction study and received risankizumab IV for only 1 period of 12 weeks in the induction study. The SA1 population (N = 363) included all patients who received at least 1 dose of study drug in FORTIFY substudy 1.
The primary efficacy population for the 24-week interim lock analysis was a subset of all randomized patients (ITT1 population) — the ITT1H population (N = 265). The ITT1H population included approximately 50% of patients in the ITT1 population who reached week 24 (or discontinued) by the time of the interim lock 1. The per-protocol population denoted as PP1H (|| |||) excluded patients from the ITT1H population with major protocol deviations. The SA1 population (|||||) included all patients who received at least 1 dose of study drug by the predefined enrolment cut-off date of January 5, 2022.
A summary of patient disposition for the MOTIVATE, ADVANCE, and FORTIFY studies is in Table 14, and in Table 15 for the SEQUENCE study. Details of the screening period were not reported for all trials.
In the MOTIVATE study, 98.1% of patients who received risankizumab 600 mg IV and 89.9% of patients who received placebo completed the 12-week induction period. In the ADVANCE study, 97.9% of patients who received risankizumab 600 mg IV and 87.6% of patients who received placebo completed the 12-week induction period. In both trials, a higher proportion of patients in the placebo group discontinued the study drug during the 12-week induction period. The most common reasons for discontinuation in the placebo groups were due to AEs followed by lack of efficacy, whereas in the risankizumab group, discontinuations were generally low with no 1 primary reason. In the placebo groups, the most frequently reported AE that led to discontinuation of the study drug was worsening CD (6.3% in the MOTIVATE trial and 3.8% in the ADVANCE trial).
In the FORTIFY study, a similar proportion of patients (87.0% to 89.4%) completed the study drug across the 2 treatment groups. The most common reason for discontinuation was lack of efficacy in the withdrawal placebo SC group. In the risankizumab group, lack of efficacy and “other” accounted for 6.8% of the reasons for discontinuation.
|| ||||||||| ||||| ||| ||| |||||||| |||||||| || |||| | || ||| |||||| ||||| || |||||||| ||| |||||||| |||||||||||| ||| ||||| || |||||||| ||| |||||||| ||||||||||| ||||||||| ||| ||||||| ||||||| |||| ||||||| ||||| ||| || ||| |||||| |||||| ||| ||||||||||||||| || ||| |||||||||||| |||||| ||||||| || ||| ||||||||||| ||||| |||| || |||||||| ||||||| ||| ||| |||| |||||| ||| |||||||||||||||.
Table 14: Patient Disposition in the MOTIVATE, ADVANCE, and FORTIFY Studies
Characteristic | MOTIVATE study (induction) | ADVANCE study (induction) | FORTIFY study (maintenance) | |||
|---|---|---|---|---|---|---|
Risankizumab 600 mg IV | Placebo IV | Risankizumab 600 mg IV | Placebo IV | Risankizumab 360 mg SC | Placebo SC | |
Screened, N | NR | NR | NR | NR | NR | NR |
Randomized, N | 206 | 207 | 373 | 186 | 179 | 184 |
Completed trial, N (%) | 202 (98.1) | 186 (89.9) | 365 (97.9) | 163 (87.6) | 160 (89.4) | 160 (87.0) |
Discontinued from trial, N (%) | 4 (1.9) | 21 (10.1) | 8 (2.1) | 23 (12.4) | 19 (10.6) | 24 (13.0) |
Reason for discontinuation, N (%)a | ||||||
Adverse events | 0 | 9 (4.3) | 4 (1.1) | 13 (7.0) | 3 (1.7) | 5 (2.7) |
Lack of efficacy | 1 (0.5) | 6 (2.9) | 0 (0) | 3 (1.6) | 6 (3.4) | 11 (6.0) |
Lost to follow-up | 0 | 2 (1.0) | 0 | 0 | 2 (1.1) | 0 |
Withdrawal by participant | 1 (0.5) | 2 (1.0) | 3 (0.8) | 4 (2.2) | 2 (1.1) | 4 (2.2) |
COVID-19 infection | 0 | 0 | 0 | 0 | 0 | 0 |
COVID-19 logistical restrictions | 0 | 0 | 0 | 2 (1.1) | 0 | 0 |
Other | 2 (1.0) | 2 (1.0) | 1 (0.3) | 1 (0.5) | 6 (3.4) | 4 (2.2) |
ITT1A, N | 191b | 187b | 336b | 175b | 141c | 164c |
Safety,d N | 206 | 207 | 373 | 186 | 179 | 184 |
ITT = intention-to-treat; ITT1A = intention-to-treat population, the primary efficacy analysis for the MOTIVATE, ADVANCE, and FORTIFY studies; NR = not reported; SC = subcutaneous; SES-CD = Simple Endoscopic Score for Crohn’s Disease.
aPrimary reason for discontinuation.
bThe ITT population for the 12-week induction period (denoted as ITT1A) includes randomized patients who received at least 1 dose of study drug during this period and includes the subjects with a baseline-eligible SES-CD of 6 or more (≥ 4 for isolated ileal disease). This was the primary population for efficacy analysis.
cThe ITT population for substudy 1 included the randomized subjects in the ITT1A set who had an eligible SES-CD score of 6 or more (≥ 4 for isolated ileal disease) at the baseline of the MOTIVATE or ADVANCE study and had received IV risankizumab for only 1 period of 12 weeks in the MOTIVATE or ADVANCE study. This was the primary population for efficacy analysis.
dThis includes all patients who received at least 1 dose of study medication.
Sources: MOTIVATE, ADVANCE, and FORTIFY Clinical Study Reports.8-10
Table 15: Patient Disposition in SEQUENCE Study, Part 1a
Characteristic | Risankizumab 600 mg IV/360 mg SC | Ustekinumab weight-based induction dose/90 mg SC |
|---|---|---|
Screened, N | || | || |
Randomized, N (%) | ||| | ||| |
Completed trial drug, N (%) | || |||||| | || |||||| |
Discontinuation due to (primary reason), N (%) | ||
Any reason | || ||||| | || |||||| |
Adverse events | | ||||| | | |||| |
Lack of efficacy | | ||||| | || |||||| |
Lost to follow-up | | ||| | | ||||| |
Withdrawal by patient | | ||||| | | ||||| |
COVID-19 infection | | ||| | ||| |
COVID-19 logistical restrictions | | ||| | ||| |
Other | | ||||| | | ||||| |
Currently ongoing in part 1 | || |||||| | || |||||| |
ITT1H,c N | ||| | ||| |
PP1H,d N | || | ||| |
SA1),e N | ||| | ||| |
CDAI = Crohn’s Disease Activity Index; ITT = intention-to-treat; ITT1H = intention-to-treat population, the primary efficacy analysis for the SEQUENCE study, part 1; NR = not reported; PP = per-protocol; SA1 = safety population; SC = subcutaneous.
aPatient disposition was derived from the safety population (SA1) (|||||), which includes all patients who received at least 1 dose of study drug (risankizumab or ustekinumab) by the predefined enrolment cut-off date of January 5, 2022.
bPatients who discontinued the study were counted under each reason given for discontinuation. Therefore, the sum of the counts given for the reasons may be greater than the overall number of discontinuations.
cThe ITT1H population (|||||) is the primary efficacy population for the primary efficacy outcome of clinical remission (CDAI < 150) at week 24 and is a subset of the ITT1 population. The ITT1 population includes all randomized patients who received at least one dose of study drug during the 12-week induction period. The ITT1H population includes approximately 50% of patients in the ITT1 population who had the opportunity to reach week 24 by the time of the interim lock 1 (i.e., patients who were randomized in the selected risankizumab dose regimen group or ustekinumab group by the predefined enrolment cut-off date of January 5, 2022).
dThe per-protocol population (PP1H) (|||||) excludes patients from the ITT1H population with major protocol deviations and is the population upon which additional sensitivity analyses were performed to evaluate the impact of major protocol deviations on the primary efficacy outcome at week 24.
eSafety population 1 (SA1) (|||||) includes all patients who received at least 1 dose of study drug (risankizumab or ustekinumab) by the predefined enrolment cut-off date of January 5, 2022.
Source: SEQUENCE Clinical Study Report.31
Details of the extent of exposure to the study drug in the MOTIVATE, ADVANCE, and FORTIFY studies are reported in Table 16, and in Table 17 for the SEQUENCE study.
In the MOTIVATE and ADVANCE trials, mean exposure to risankizumab 600 mg IV and placebo IV was approximately 83.0 days for the 12-week induction period.
In the FORTIFY trial, mean exposure to risankizumab 360 mg SC was 328 days and 309 days for the withdrawal placebo SC group.
|| ||||||||| |||| |||||||| || |||||||||||| ||| || |||||| || || ||| ||||||| ||| ||| |||| || ||||||||||| |||||||||||| ||||||||| |||| ||||| || || |||||
Table 16: Extent of Exposure — MOTIVATE, ADVANCE, and FORTIFY Studies
Duration | MOTIVATE induction study (SA1 population)a | ADVANCE induction study (SA1 population)a | FORTIFY maintenance study (SA1 population)b | |||
|---|---|---|---|---|---|---|
Risankizumab 600 mg IV (N = 206) | Placebo (N = 207) | Risankizumab 600 mg IV (N = 373) | Placebo (N = 186) | Risankizumab 360 mg SC (N = 179) | Placebo (N = 184) | |
Days on treatment, mean (SD) | 83.7 (7.26) | 79.5 (14.6) | 83.0 (7.08) | 79.0 (14.1) | 328.1 (106.6) | 308.5 (109.3) |
SA1 = safety population; SC = subcutaneous; SD = standard deviation.
aThe SA1 population includes all patients who received at least 1 dose of the study drug during the 12-week induction period.
bThe SA1 population includes all patients who received at least 1 dose of the study drug in FORTIFY maintenance substudy 1.
Sources: MOTIVATE, ADVANCE, and FORTIFY Clinical Study Reports.8 to 10
Table 17: Extent of Exposure — SEQUENCE Trial, ITT1H Population
Duration | SEQUENCE trial, part 1a | |
|---|---|---|
Risankizumab 600 mg IV/360 mg SC ||||||| | Ustekinumab weight-based induction dose/90 mg SC ||||||| | |
Days on treatment, mean (SD) | ||||| |||||| | ||||| |||||| |
CDAI = Crohn’s Disease Activity Index; ITT1H = intention-to-treat population, the primary efficacy analysis for the SEQUENCE study, part 1; SC = subcutaneous; SD = standard deviation.
aThe intention-to-treat population (denoted as ITT1H) is the primary efficacy population for the primary efficacy outcome of clinical remission (CDAI < 150) at week 24 and is a subset of the ITT1 population. The ITT1 population includes all randomized patients who received at least one dose of study drug during the 12-week induction period. The ITT1H population includes approximately 50% of patients in the ITT1 population who had the opportunity to reach week 24 by the time of the interim lock 1 (i.e., patients who were randomized in the selected risankizumab dose regimen group or ustekinumab group by the predefined enrolment cut-off date of January 5, 2022).
Source: SEQUENCE Clinical Study Report.31
Only those efficacy outcomes and subgroup analyses identified in the review protocol are reported as follows.
The coprimary and secondary clinical remission outcomes in the ITT1A population (primary analysis) for both trials and protocols are summarized in Table 18 and Table 21, respectively. In both trials, the coprimary outcome of clinical remission at week 12 for both the US and OUS protocols favoured risankizumab versus placebo. In the MOTIVATE study’s US protocol, the CDAI clinical remission rate with risankizumab was 42.0% versus 19.8% with placebo, with a between-group adjusted difference of 22.1% (95% CI, 13.1% to 31.0%; P < 0.001). For the OUS protocol, the SF/APS clinical remission rate with risankizumab was 34.6% versus 19.3% with placebo, with a between-group adjusted difference of 15.2% (95% CI, 6.4% to 24.0%; P = 0.001). In the ADVANCE study’s US protocol, the CDAI clinical remission rate with risankizumab was 45.2% versus 24.6% with placebo, with a between-group adjusted difference of 20.7% (95% CI, 12.4% to 29.0%; P < 0.001). For the OUS protocol, the SF/APS clinical remission rate with risankizumab was 43.5% versus 21.7% with placebo, with a between-group adjusted difference of 21.9% (95% CI, 13.8% to 29.9%; P < 0.001). In both trials and protocols, all secondary ranked multiplicity-controlled remission-related outcomes — including SF and APS remission at week 12, CDAI clinical remission at week 4, and SF/APS clinical remission at week 4 — favoured risankizumab versus placebo (Table 18).
The results of the bio-IR subgroup analyses for the coprimary outcome of clinical remission were compatible with the primary analysis, and similar between trials. In both trials, results of the sensitivity analysis were consistent with the primary analysis.
The coprimary and secondary clinical remission outcomes in the ITT1A population (i.e., primary analysis of patients who were clinical responders at the end of the MOTIVATE or ADVANCE study) are summarized in Table 19 and Table 22, respectively. In both protocols, the coprimary outcome of clinical remission at week 52 favoured risankizumab versus placebo. For the US protocol, the CDAI clinical remission rate with risankizumab 360 mg SC was 52.2% versus 40.9% with placebo SC, with a between-group adjusted difference of 14.6% (95% CI, 4.3% to 25.0%; P = 0.005). For the OUS protocol, the SF/APS clinical remission rate was 51.8% versus 39.6%, respectively, with a between-group adjusted difference of 15.2% (95% CI, 4.9% to 25.4%; P = 0.004).
In both protocols, SF and APS remission, maintenance of SF/APS or CDAI clinical remission, SF/APS or CDAI clinical remission with endoscopic response, and SF/APS or CDAI deep remission favoured risankizumab versus placebo. The evidence was insufficient to show a between-group difference for CDAI or SF/APS clinical remission with discontinuation of corticosteroid use for 90 days in patients taking steroids at the baseline of the induction study (Table 19). However, due to the adjusted treatment difference for the comparison of risankizumab 180 mg SC versus placebo SC for the coprimary outcome of SF/APS clinical remission (OUS protocol) not achieving statistical significance, the hierarchical testing strategy prevented formal statistical testing of the significance of all subsequent secondary outcomes, including all secondary clinical remission outcomes (i.e., the findings for these outcomes are at increased risk of being false positives). In the US protocol, with the exception of SF/APS clinical remission, the hierarchical testing strategy prevented formal statistical testing of the significance of all subsequent secondary outcomes.
The results of the bio-IR subgroup analyses for the coprimary outcome of clinical remission were consistent with the primary analysis. The results of the sensitivity analysis were consistent with the primary analysis.
The SEQUENCE study, part 1 (induction and maintenance ongoing),|||| ||||||| ||||||| || |||| |||||||| ||||||||| || |||| || || ||| ||||| |||||||||| |||||||| ||||||||| ||| ||| |||||||| |||||||||| |||||||| || ||||| ||| ||| ||||||| |||| |||||||| || ||||| || Table 20| || ||| ||||| |||| |||||||| ||||||||| |||| |||||||||||| ||| || |||||| || || ||| ||||| ||| ||||| |||| ||||||||||| |||||||||||| ||||||||| |||| ||||| || ||| |||| | ||||||| ||||| |||||||| |||||||||| || ||||| |||| ||| |||| || ||||||| | ||||| ||| |||||||||| || ||| |||| |||| |||||||| ||||||||| ||| ||||| ||| |||||| ||||||||||||| |||| | ||||||| ||||| |||||||| |||||||||| || ||||| |||| ||| |||| || |||||| | ||||| ||| |||||||||| ||| ||||| ||||| || ||| ||| || |||| |||||||||| ||| ||||||| |||| ||| |||||||||||||| |||||| || |||| || |||| ||| ||||| ||| |||| |||||||| ||||| |||||||||| |||||||||||||| ||||||| |||||| || |||||||| |||||||||| ||| ||||||||||| |||||||| || |||||| ||||||||| |||| ||| |||||||| ||||||||| || |||| || ||| ||||| || Table 23.
The results of the sensitivity analyses were consistent with the primary analysis.
Table 18: Coprimary Efficacy Outcomes, Clinical Remission — MOTIVATE and ADVANCE Induction Trials, ITT1A Population
Outcome | MOTIVATE trial | ADVANCE trial | ||
|---|---|---|---|---|
Risankizumab 600 mg IV N = 191 | Placebo N = 187 | Risankizumab 600 mg IV N = 336 | Placebo N = 175 | |
CDAI clinical remission (US protocol) at week 12 (NRI-C) | ||||
N | 191 | 187 | 336 | 175 |
n (%), (95% CI)a | 80 (42.0), (34.9 to 49.0) | 37 (19.8), (14.1 to 25.5) | 152 (45.2), (39.9 to 50.5) | 43 (24.6), (18.2 to 31.0) |
Adjusted between-group difference, % (95% CI)b | 22.1 (13.1 to 31.0) | Reference | 20.7 (12.4 to 29.0) | Reference |
P valuec | < 0.001 | Reference | < 0.001 | Reference |
Bio-IR status subgroups | ||||
Bio-IR ≤ 1 prior biologics | ||||
N | 92 | 88 | NA | NA |
n (%), (95% CI)a | 42 (45.7), (35.5 to 55.8) | 18 (20.5), (12.0 to 28.9) | NA | NA |
Between-group difference, % (95% CI)b | 25.2 (12.0 to 38.4) | Reference | NA | NA |
Bio-IR > 1 prior biologics | ||||
N | 99 | 99 | NA | NA |
n (%), (95% CI)a | 38 (38.5), (28.9 to 48.1) | 19 (19.2), (11.4 to 26.9) | NA | NA |
Between-group difference, % (95% CI)b | 19.3 (7.0 to 31.7) | Reference | NA | NA |
Bio-IR | ||||
N | NA | NA | 195 | 97 |
n (%), (95% CI)a | NA | NA | 83 (42.5), (35.5 to 49.4) | 25 (25.8), (17.1 to 34.5) |
Between-group difference, % (95% CI)b | NA | NA | 16.7 (5.5 to 27.8) | Reference |
Non-bio-IR | ||||
N | NA | NA | 141 | 78 |
n (%), (95% CI)a | NA | NA | 69 (48.9), (40.7 to 57.2) | 18 (23.1), (13.8 to 32.5) |
Between-group difference, % (95% CI)b | NA | NA | 25.8 (13.3 to 38.3) | Reference |
SF/APS clinical remission (OUS protocol)a at week 12 (NRI-C) | ||||
N | 191 | 187 | 336 | 175 |
n (%), (95% CI)a | 66 (34.6), (27.8 to 41.3) | 36 (19.3), (13.6 to 24.9) | 146 (43.5), (38.2 to 48.8) | 38 (21.7), (15.6 to 27.8) |
Adjusted between-group difference, % (95% CI)b | 15.2 (6.4 to 24.0) | Reference | 21.9 (13.8 to 29.9) | Reference |
P valuec | 0.001 | Reference | < 0.001 | Reference |
Bio-IR status subgroups | ||||
Bio-IR ≤ 1 prior biologics | ||||
N | 92 | 88 | NA | NA |
n (%), (95% CI)a | 37 (40.2), (30.2 to 50.2) | 19 (21.6), (13.0 to 30.2) | NA | NA |
Between-group difference, % (95% CI)b | 18.6 (5.4 to 31.8) | Reference | NA | NA |
Bio-IR > 1 prior biologics | ||||
N | 99 | 99 | NA | NA |
n (%), (95% CI)a | 29 (29.3), (20.3 to 38.3) | 17 (17.2), (9.7 to 24.6) | NA | NA |
Between-group difference, % (95% CI)b | 12.1 (0.5 to 23.8) | Reference | NA | NA |
Bio-IR | ||||
N | NA | NA | 195 | 97 |
n (%), (95% CI)a | NA | NA | 79 (40.5), (33.6 to 47.4) | 22 (22.7), (14.3 to 31.0) |
Between-group difference, % (95% CI)b | NA | NA | 17.8 (7.0 to 28.6) | Reference |
Non-bio-IR | ||||
N | NA | NA | 141 | 78 |
n (%), (95% CI)a | NA | NA | 67 (47.5), (39.3 to 55.8) | 16 (20.6), (11.6 to 29.5) |
Between-group difference, % (95% CI)b | NA | NA | 27.0 (14.8 to 39.2) | Reference |
Bio-IR = inadequate response to biologic therapy; CDAI = Crohn’s Disease Activity Index; CI = confidence interval; ITT1A = intention-to-treat population, the primary efficacy analysis for the MOTIVATE, ADVANCE, and FORTIFY studies; NA = not applicable; non-bio-IR = inadequate response or intolerance to conventional therapy; NRI-C = nonresponder imputation COVID-19; OUS = outside the US; SF/APS = stool frequency and abdominal pain score.
aThe 95% CI for response rate is the synthetic result based on Student’s t-distribution procedure if there are missing data due to COVID-19 or based on the normal approximation to the binomial distribution if there are no missing data due to COVID-19.
bThe 95% CI for risk difference or adjusted risk difference is based on the Cochran-Mantel-Haenszel test.
cAcross the strata, the 95% CI for adjusted difference and P value are calculated according to the Cochran-Mantel-Haenszel test adjusted for strata (number of biologics failed, baseline steroid use) for the comparison of the 2 treatment groups. Within each subgroup, 95% CIs for the differences are calculated using normal approximation to the binomial distribution. Testing was done according to the prespecified statistical hierarchy testing procedure.
Sources: MOTIVATE and ADVANCE Clinical Study Reports.8,9
Table 19: Coprimary Efficacy Outcomes, Clinical Remission — FORTIFY Maintenance Trial, ITT1A Population
Outcome | Risankizumab 360 mg SC N = 141 | Placeboa N = 164 |
|---|---|---|
CDAI clinical remission (US protocol) at week 52 (NRI-C) | ||
N | 141 | 164 |
n (%), (95% CI)b | 74 (52.2), (43.9 to 60.5) | 67 (40.9), (33.3 to 48.4) |
Adjusted between-group difference, % (95% CI)c | 14.6 (4.3 to 25.0) | Reference |
P valued | 0.005 | Reference |
Bio-IR status subgroups | ||
Bio-IR | ||
N | 102 | 123 |
n (%), (95% CI)b | 49 (47.6), (37.8 to 57.4) | 43 (35.0), (26.5 to 43.4) |
Between-group difference, % (95% CI)c | 12.7 (–0.2 to 25.6) | Reference |
Non-bio-IR | ||
N | 39 | 41 |
n (%), (95% CI)b | 25 (64.1), (49.0 to 79.2) | 24 (58.5), (43.5 to 73.6) |
Between-group difference, % (95% CI)c | 5.6 (–15.7 to 26.9) | Reference |
SF/APS clinical remission (OUS protocol)e at week 52 (NRI-C) | ||
N | 141 | 164 |
n (%), (95% CI)b | 73 (51.8), (43.5 to 60.1) | 65 (39.6), (32.1 to 47.1) |
Adjusted between-group difference, % (95% CI)c | 15.2 (4.9 to 25.4) | Reference |
P valued | 0.004 | Reference |
Bio-IR status subgroups | ||
Bio-IR | ||
N | 102 | 123 |
n (%), (95% CI)b | 49 (48.1), (38.3 to 57.9) | 42 (34.1), (25.8 to 42.5) |
Between-group difference, %, 95% CIc | 14.0 (1.1 to 26.8) | Reference |
Non-bio-IR | ||
N | 39 | 41 |
n (%), (95% CI)b | 24 (61.5), (46.3 to 76.8) | 23 (56.1), (40.9 to 71.3) |
Between-group difference, % (95% CI)c | 5.4 (–16.1 to 27.0) | Reference |
Bio-IR = inadequate response to biologic therapy; CDAI = Crohn’s Disease Activity Index; CI = confidence interval; ITT1A = intention-to-treat population, the primary efficacy analysis for the MOTIVATE, ADVANCE, and FORTIFY studies; non-bio-IR = inadequate response to conventional therapy; NRI = nonresponder imputation; NRI-C = nonresponder imputation COVID-19; OUS = outside the US; SC = subcutaneous; SF/APS = stool frequency and abdominal pain score.
aThe withdrawal (placebo SC) group consisted of patients who achieved SF/APS clinical response to IV risankizumab induction therapy and were randomized to receive placebo in the maintenance study.
bThe 95% CI for response rate is the synthetic result based on Student's t-distribution if there are missing data due to COVID-19 or based on the normal approximation to the binomial distribution if there are no missing data due to COVID-19.
cRisk difference equals risankizumab minus placebo. Adjusted risk difference is calculated based on the Cochran-Mantel-Haenszel test.
dFor the overall population, the 95% CI for adjusted difference and P value are calculated according to the Cochran-Mantel-Haenszel test adjusted for strata (endoscopic response at week 0 [yes or no], SF/APS clinical remission status at week 0 [yes or no], and last IV dose during risankizumab induction period for the comparison of 2 treatment groups). The calculations are based on NRI incorporating multiple imputation to handle missing data due to COVID-19 or NRI only if there are no missing data due to COVID-19.
eAccording to the prespecified graphical testing procedure for the US protocol, SF/APS clinical remission was the only secondary outcome that could be formally tested as a secondary outcome.
Source: FORTIFY Clinical Study Report.10
Table 20: Clinical Remission at Week 24 — SEQUENCE Study
Outcome | SEQUENCE study, part 1 | |
|---|---|---|
Risankizumab 600 mg/360 mg ||||||| | Ustekinumab weight-based induction dose/90 mg SC ||||||| | |
||||||||||||| ||||||||||||||||||| |||||||||| ||||||| ||||| |||||||||| | ||
Responder, n (%), (95% CI)a | || |||||||||||| || ||||| | || |||||| |||||| || ||||| |
Response rate adjusted differenceb vs. ustekinumab, % (95% CI)c | |||| |||| || ||||| | ||||||||| |
Nonresponder imputation–multiple imputation method, PP1H population | ||
N | || | ||| |
Responder, n (%) (95% CI)a | || |||||| |||||| || ||||| | || |||||| ||||||| ||||| |
Response rate adjusted differenceb vs. ustekinumab, % (95% CI)c | |||| ||||| || ||||| | ||||||||| |
CI = confidence interval; PP1H = per protocol population; SC = subcutaneous; vs. = versus.
aThe 95% CI for response rate is based on the normal approximation to the binomial distribution.
bRate difference equals risankizumab minus ustekinumab. The adjusted risk difference is calculated based on the Cochran-Mantel-Haenszel test.
c|||||| ||| ||||||| ||| || ||| |||||||| |||||||||| || |||||||||| ||||||||| || ||| ||||||||||||||||||||||| |||| |||||||| ||| |||||| ||||||| || ||||| ||| ||||||| |||||| ||||| |||||||| ||||||| || || | || ||| ||||||| ||| || ||||||||
Source: SEQUENCE Clinical Study Report.31
The secondary outcome of clinical response in the ITT1A population (primary analysis) is summarized in Table 21. In both trials and protocols, all of the following secondary ranked multiplicity-controlled clinical response outcomes favoured risankizumab compared with placebo:
CDAI clinical response at week 4 (US and OUS protocols)
CDAI clinical response at week 12 (US and OUS protocols)
SF/APS enhanced clinical response at week 4 (US and OUS protocols)
SF/APS enhanced clinical response at week 12 (US and OUS protocols)
CDAI clinical response and endoscopic response at week 12 (US protocol)
SF/APS enhanced clinical response and endoscopic response at week 12 (OUS protocol).
Results of the sensitivity analysis for all outcomes were consistent with the primary analysis.
The secondary outcomes of CDAI clinical response (US and OUS protocols) and SF/APS enhanced clinical response (OUS protocol) at week 52 in the ITT1A population favoured risankizumab versus placebo (Table 22). However, the hierarchical testing strategy prevented formal statistical testing of the significance of these outcomes, and they can be considered to be at increased risk of type I error (false-positive conclusions).
||| ||||||||||| ||||||| || |||| |||||||| |||||||| || |||| || || ||| ||||| |||||||||| ||| ||||| |||| |||||||||||| ||| ||||| |||| ||||||||||| ||| |||| ||| ||| || |||||| (Table 23).
In both trials, the ranked multiplicity-adjusted secondary outcome FACIT-F scores (US and OUS protocols) at week 12 in the ITT1H population favoured risankizumab versus placebo (Table 26). In the MOTIVATE study, patients in the risankizumab group reported FACIT-F scores that were 2.8 points higher than placebo (95% CI, 0.4 points to 5.1 points; P = 0.02) and in the ADVANCE study, 5.2 points higher than placebo (95% CI, 3.2 points to 7.2 points; P < 0.001), which indicate less fatigue. In the ADVANCE study, patients in the risankizumab group also reported favourable FACIT-F scores at week 4. In the MOTIVATE trial, the evidence was insufficient to show a difference in FACIT-F scores.
In the MOTIVATE and ADVANCE studies, the exploratory outcome of the CSS score in the ITT1A population favoured risankizumab compared to placebo. In the MOTIVATE trial, the least squares mean (LSM) change from baseline at week 12 in the CSS score was –11.0 (standard error [SE] = 0.66) points in the risankizumab group, and –7.5 (SE = 0.70) points in the placebo group, with a between-group adjusted difference in LSM of –3.5 points (95% CI, –5.4 points to –1.6 points). In the ADVANCE trial, the LSM change from baseline at week 12 in CSS score was –11.5 (SE = 0.47) points in the risankizumab group, and –6.0 (SE = 0.69) points in the placebo group, with a between-group adjusted difference in LSM of –5.5 points (95% CI, –7.1 points to –3.9 points).
The evidence was insufficient to show a difference between risankizumab and placebo for ranked secondary outcome FACIT-F (US and OUS protocols) scores change from baseline induction at week 52 in the ITT1H population (Table 27).
Table 21: Secondary Clinical Outcomes — MOTIVATE and ADVANCE Induction Trials, ITT1A Population
Outcome | MOTIVATE trial | ADVANCE trial | ||
|---|---|---|---|---|
Risankizumab 600 mg IV N = 191 | Placebo N = 187 | Risankizumab 600 mg IV N = 336 | Placebo N = 175 | |
SF remissiona at week 12b | ||||
n (%), (95% CI) | 88 (46.1), (39.0 to 53.1) | 53 (28.3), (21.9 to 34.8) | 182 (54.2), (48.8 to 59.5) | 52 (29.8), (23.1 to 36.6) |
Adjusted difference in % (95% CI; P value) | 17.5 (8.0 to 26.9; < 0.001) | Reference | 24.2 (15.7 to 32.7; < 0.001) | Reference |
APS remissionc at week 12b | ||||
n (%), (95% CI) | 111 (58.1), (51.1 to 65.1) | 68 (36.4), (29.5 to 43.3) | 200 (59.6), (54.3 to 64.8) | 67 (38.5), (31.2 to 45.7) |
Adjusted difference in % (95% CI; P value) | 21.8 (12.1 to 31.6; < 0.001) | Reference | 21.2 (12.4 to 30.0; < 0.001) | Reference |
CDAI clinical remissiond at week 4b | ||||
n (%), (95% CI) | 40 (20.9), (15.2 to 26.7) | 21 (11.2), (6.7 to 15.8) | 62 (18.4), (14.3 to 22.6) | 18 (10.3), (5.8 to 14.8) |
Adjusted difference in % (95% CI; P value) | 9.6 (2.3 to 16.9; 0.01) | Reference | 7.6 (1.5 to 13.7; 0.015) | Reference |
CDAI clinical responsee at week 4b, f | ||||
n (%), (95% CI) | 70 (36.6), (29.8 to 43.5) | 39 (20.9), (15.0 to 26.7) | 137 (40.8), (35.5 to 46.0) | 44 (25.2), (18.7 to 31.6) |
Adjusted difference in % (95% CI; P value) | 15.7 (6.8 to 24.6; 0.001) | Reference | 15.4 (7.2 to 23.7; < 0.001) | Reference |
CDAI clinical responsee at week 12b, f | ||||
n (%), (95% CI) | 114 (59.5), (52.5 to 66.5) | 56 (30.0), (23.4 to 36.6) | 201 (59.7), (54.5 to 65.0) | 64 (36.7), (29.6 to 43.9) |
Adjusted difference in % (95% CI; P value) | 29.4 (19.9 to 39.0; < 0.001) | Reference | 23.1 (14.2 to 31.9; < 0.001) | Reference |
SF/APS clinical remissiong at week 4f | ||||
n (%), (95% CI) | 33 (17.3), (11.9 to 22.6) | 15 (8.0), (4.1 to 11.9) | 71 (21.0), (16.6 to 25.3) | 16 (9.1), (4.9 to 13.4) |
Adjusted difference in % (95% CI; P value) | 9.2 (2.6 to 15.7; 0.006) | Reference | 11.5 (5.4 to 17.5; < 0.001) | Reference |
SF/APS enhanced clinical responseh at week 4b, f | ||||
n (%), (95% CI) | 86 (45.0), (38.0 to 52.1) | 59 (31.6), (24.9 to 38.2) | 155 (46.0), (40.7 to 51.3) | 54 (31.0), (24.1 to 37.9) |
Adjusted difference in % (95% CI; P value) | 13.6 (4.0 to 23.3; 0.006) | Reference | 14.9 (6.2 to 23.5; 0.001) | Reference |
SF/APS enhanced clinical responseh at week 12b, f | ||||
n (%), (95% CI) | 118 (61.8), (54.9 to 68.7) | 73 (39.1), (32.1 to 46.1) | 211 (62.8), (57.6 to 68.0) | 73 (41.9), (34.6 to 49.3) |
Adjusted difference in % (95% CI; P value) | 22.8 (13.0 to 32.5; < 0.001) | Reference | 21.0 (12.2 to 29.9; < 0.001) | Reference |
Endoscopic remissioni at week 12b, f | ||||
n (%), (95% CI) | 37 (19.4), (13.8 to 25.1) | 8 (4.3), (1.4 to 7.2) | 81 (24.2), (19.6 to 28.7) | 16 (9.1), (4.9 to 13.4) |
Adjusted difference in % (95% CI; P value) | 15.0 (8.9 to 21.2; < 0.001) | Reference | 15.1 (9.0 to 21.2; < 0.001) | Reference |
Ulcer-free endoscopyj at week 12b, f | ||||
n (%), (95% CI) | 26 (13.8), (8.9 to 18.7) | 8 (4.3), (1.4 to 7.2) | 71 (21.0), (16.6 to 25.4) | 13 (7.6), (3.6 to 11.5) |
Adjusted difference in % (95% CI; P value) | 9.4 (3.8 to 15.1; 0.001) | Reference | 13.7 (7.9 to 19.5; < 0.001) | Reference |
CDAI clinical responsee and endoscopic responsek at week 12b | ||||
n (%), (95% CI) | 39 (20.5), (14.7 to 26.2) | 10 (5.3), (2.1 to 8.6) | 101 (30.0), (25.1 to 34.9) | 10 (5.7), (2.3 to 9.2) |
Adjusted difference in % (95% CI; P value) | 15.0 (8.5 to 21.5; < 0.001) | Reference | 24.5 (18.5 to 30.5; < 0.001) | Reference |
SF/APS enhanced clinical responseh and endoscopic responsek at week 12f | ||||
n (%), (95% CI) | 40 (21.0), (15.2 to 26.8) | 13 (7.0), (3.3 to 10.6) | 104 (30.9), (25.9 to 35.8) | 14 (8.0), (4.0 to 12.0) |
Adjusted difference in % (95% CI; P value) | 13.9 (7.1 to 20.7; < 0.001) | Reference | 23.2 (16.8 to 29.6; < 0.001) | Reference |
APS = abdominal pain score; CDAI = Crohn’s Disease Activity Index; CI = confidence interval; ITT1A = intention-to-treat population, the primary efficacy analysis for the MOTIVATE, ADVANCE, and FORTIFY studies; OUS = outside the US; SES-CD = Simple Endoscopic Score for Crohn’s Disease; SF = stool frequency; SF/APS = stool frequency and abdominal pain score.
aSF remission was defined as average daily SF of 2.8 or less and not worse than baseline.
bUS analysis plan: Efficacy analyses included randomized patients who received at least 1 dose of study drug during the 12-week induction period and had a baseline-eligible SES-CD score of 6 or more (≥ 4 for isolated ileal disease).
cAPS remission was defined as an average daily APS of 1 or less and not worse than baseline.
dCDAI clinical remission was defined as CDAI of less than 150.
eCDAI clinical response was defined as a reduction of CDAI of 100 points or greater from baseline.
fOUS analysis plan: Efficacy analyses included randomized patients who received at least 1 dose of study drug during the 12-week induction period and had a baseline-eligible SES-CD score of 6 or more (≥ 4 for isolated ileal disease).
gSF/APS clinical remission was defined as average daily SF of 2.8 or less and not worse than baseline and an average daily APS of 1 or less and not worse than baseline.
hSF/APS enhanced clinical response was defined as a 60% or greater decrease in average daily SF and/or a 35% or greater decrease in average daily APS and both not worse than baseline, and/or clinical remission.
IEndoscopic remission was defined as an SES-CD score of 4 or less and at least a 2-point reduction versus baseline with no subscore greater than 1 in any individual variable, as scored by a central reviewer.
jUlcer-free endoscopy was defined as an SES-CD ulcerated surface subscore of 0 in patients with an SES-CD ulcerated surface subscore of 1 or more at baseline, as scored by a central reviewer.
kEndoscopic response was defined as a decrease in the SES-CD score of greater than 50% from baseline (or for patients with isolated ileal disease and a baseline SES-CD score of 4, at least a 2-point reduction from baseline), as scored by a central reviewer.
Sources: MOTIVATE and ADVANCE Clinical Study Reports.8,9
Table 22: Secondary Clinical Outcomes — FORTIFY Maintenance Trial, ITT1A Population
Outcome | Risankizumab 360 mg SC N = 141 | Placebo SC N = 164 |
|---|---|---|
SF remissiona at week 52 | ||
n (%), (95% CI) | 80 (57.0), (48.8 to 65.1) | 73 (44.5), (36.9 to 52.1) |
Adjusted difference in % (95% CI; P value) | 15.0 (4.8 to 25.3; 0.004) | Reference |
APS remissionb at week 52 | ||
n (%), (95% CI) | 80 (56.5), (48.3 to 64.7) | 76 (46.3), (38.7 to 54.0) |
Adjusted difference in % (95% CI; P value) | 13.2 (2.6 to 23.8; 0.014) | Reference |
CDAI clinical responsec at week 52 | ||
n (%), (95% CI) | 87 (61.6), (53.5 to 69.6) | 79 (48.2), (40.5 to 55.8) |
Adjusted difference in % (95% CI; P value) | 16.2 (5.7 to 26.6; 0.002) | Reference |
SF/APS enhanced clinical responsed at week 52e | ||
n (%), (95% CI) | 82 (58.2), (50.0 to 66.3) | 81 (49.4), (41.7 to 57.0) |
Adjusted difference in % (95% CI; P value) | 11.3 (0.7 to 21.9; 0.036) | Reference |
Maintenance of SF/APS clinical remissionf at week 52 | ||
N | 72 | 91 |
n (%), (95% CI) | 50 (69.2), (58.4 to 79.9) | 46 (50.5), (40.3 to 60.8) |
Adjusted difference in % (95% CI; P value) | 21.0 (6.5 to 35.5; 0.005) | Reference |
Maintenance of CDAI clinical remissionf at week 52 | ||
n (%), (95% CI) | 56 (68.6), (58.4 to 78.8) | 54 (56.3), (46.3 to 66.2) |
Adjusted difference in % (95% CI; P value) | 14.3 (0.5 to 28.1; 0.043) | Reference |
Ulcer-free endoscopyg at week 52 | ||
n (%), (95% CI) | 43 (30.5), (22.9 to 38.2) | 17 (10.5), (5.8 to 15.2) |
Adjusted difference in % (95% CI; P value) | 22.0 (14.3 to 29.7; < 0.001) | Reference |
Endoscopic remissionh at week 52 | ||
n (%), (95% CI) | 55 (39.1), (31.0 to 47.1) | 21 (12.8), (7.7 to 17.9) |
Adjusted difference in % (95% CI; P value) | 28.5 (19.9 to 37.0; < 0.001) | Reference |
CDAI clinical remissioni and endoscopic response at week 52j | ||
n (%), (95% CI) | 51 (35.8), (27.9 to 43.8) | 26 (15.9), (10.3 to 21.4) |
Adjusted difference in % (95% CI; P value) | 23.1 (14.3 to 31.9; < 0.001) | Reference |
SF/APS clinical remissionk and endoscopic responsel at week 52 | ||
n (%), (95% CI) | 49 (35.1), (27.2 to 43.0) | 27 (16.5), (10.8 to 22.1) |
Adjusted difference in % (95% CI; P value) | 21.6 (12.8 to 30.4; < 0.001) | Reference |
CDAI deep remissionm at week 52j | ||
n (%), (95% CI) | 41 (29.1), (21.6 to 36.7) | 17 (10.4), (5.7 to 15.0) |
Adjusted difference in % (95% CI; P value) | 21.2 (13.1 to 29.4; < 0.001) | Reference |
SF/APS deep remissionn at week 52e | ||
n (%), (95% CI) | 39 (27.7), (20.3 to 35.1) | 16 (9.8), (5.2 to 14.3) |
Adjusted difference in % (95% CI; P value) | 20.2 (12.3 to 28.2; < 0.001) | Reference |
Discontinuation of corticosteroid use for 90 days and achievement of CDAI clinical remission at week 52 in patients taking steroids at baseline of induction study | ||
N | 42 | 51 |
n (%), (95% CI) | 11 (25.6), (12.2 to 38.9) | 12 (23.5), (11.9 to 35.2) |
Adjusted difference in % (95% CI; P value) | 3.0 (–10.3 to 16.4; 0.655) | Reference |
Discontinuation of corticosteroid use for 90 days and achievement of SF/APS clinical remission at week 52 in patients taking steroids at baseline of induction study | ||
N | 42 | 51 |
n (%), (95% CI) | 14 (34.0), (19.5 to 48.4) | 12 (23.5), (11.9 to 35.2) |
Adjusted difference in % (95% CI; P value) | 10.4 (–3.3 to 26.1; 0.130) | Reference |
AP = abdominal pain; APS = abdominal pain score; CDAI = Crohn’s Disease Activity Index; CI = confidence interval; ITT1A = intention-to-treat population, the primary efficacy analysis for the MOTIVATE, ADVANCE, and FORTIFY studies; OUS = outside the US; SC = subcutaneous; SES-CD = Simple Endoscopic Score for Crohn’s Disease; SF = stool frequency; SF/APS = stool frequency and abdominal pain score.
Adjusted treatment difference, 95% CI and P values for comparison of binary end points between risankizumab and placebo were calculated using the Cochran Mantel Haenszel test adjusted for randomization stratification factors (endoscopic response at week 0 [yes or no], clinical remission status at week 0 [yes or no], and by last IV dose during risankizumab induction periods [600 mg]).
aSF remission was defined as average daily SF of 2.8 or less and not worse than baseline.
bAP remission was defined as an average daily APS of 1 or less and not worse than baseline.
cCDAI clinical response was defined as a reduction of CDAI score of 100 points or more from baseline.
dEnhanced clinical response was defined as a 60% or greater decrease in average daily SF and/or a 35% or greater decrease in the average daily APS and both not worse than baseline, and/or clinical remission.
eOUS analysis plan: Efficacy analyses included randomized patients who received at least 1 dose of study drug during the 12-week induction period and had a baseline-eligible SES-CD score of 6 or more (≥ 4 for isolated ileal disease).
fMaintenance of clinical remission was defined as clinical remission at week 52 in patients with clinical remission at week 0.
gUlcer-free endoscopy was defined as an SES-CD ulcerated surface subscore of 0 in patients with an SES-CD ulcerated surface subscore of 1 or more at baseline, as scored by a central reviewer.
hEndoscopic remission was defined as an SES-CD score of 4 or less and at least a 2-point reduction versus baseline with no subscore greater than 1 in any individual variable, as scored by a central reviewer.
ICDAI clinical remission was defined as a CDAI score of less than 150.
jUS analysis plan: Efficacy analyses included randomized patients who received at least 1 dose of study drug during the 12-week induction period and had a baseline-eligible SES-CD score of 6 or more (≥ 4 for isolated ileal disease).
kSF/APS clinical remission was defined as average daily SF of 2.8 or less and not worse than baseline of the induction study and an average daily APS of 1 or less and not worse than baseline of the induction study.
lEndoscopic response was defined as a decrease in the SES-CD score of greater than 50% from baseline (or for patients with isolated ileal disease and a baseline SES-CD score of 4, at least a 2-point reduction from baseline), as scored by a central reviewer.
mThis consisted of CDAI clinical remission and endoscopic remission.
nThis consisted of SF/APS clinical remission and endoscopic remission.
Source: FORTIFY Clinical Study Report.10
Table 23: Exploratory Outcomes — SEQUENCE Study, ITT1H Population
Outcomea | SEQUENCE study, part 1 | |
|---|---|---|
Risankizumab 600 mg IV/360 mg SC ||||||| | Ustekinumab weight-based induction dose/90 mg SC ||||||| | |
CDAI clinical response at week 24 | ||
N | ||| | ||| |
n (%), (95% CI) | || |||||||||||| || |||| | || |||||||||||| || |||| |
Adjusted difference in % (95% CI; P value)b | |||| |||| || |||||| ||||| | ||||||||| |
SF/APS clinical remission at week 24 | ||
N | ||| | ||| |
n (%), (95% CI) | || |||||||||||| || |||| | || |||||||||||| || |||| |
Adjusted difference in % (95% CI; P value)b | |||| |||| || |||||| ||||| | ||||||||| |
Endoscopic remission at week 24 | ||
N | ||| | ||| |
n (%), (95% CI) | || |||||||||||| || |||| | || |||||||||||| || |||| |
Adjusted difference in % (95% CI; P value)b | |||| |||| || |||| | ||||||||| |
Mucosal healing at week 24 | ||
N | ||| | ||| |
n (%), (95% CI) | || |||||||||||| || |||| | || ||||||||||| || |||| |
Adjusted difference in % (95% CI; P value)b | |||| |||| || |||||| ||||| | ||||||||| |
Deep remission at week 24 | ||
N | ||| | ||| |
n (%), (95% CI) | || |||||||||||| || |||| | || ||||||||||| || |||| |
Adjusted difference in % (95% CI; P value)b | |||| |||| || |||||| ||||| | ||||||||| |
Biologic remission at week 24 | ||
N | ||| | ||| |
n (%), (95% CI) | || |||||||||| || |||| | || |||||||||||| || |||| |
Adjusted difference in % (95% CI; P value)b | |||| ||||| || |||||||||| | ||||||||| |
IBDQ total score change from baseline at week 24 | ||
N | ||| | ||| |
Mean baseline (95% CI) | |||||| ||| | ||||||||| |
Mean at week 24 (95% CI) | ||||||||| | ||||||||| |
Adjusted between-group difference, LSM (95% CI) | ||||||||| || |||| | ||||||||| |
P valueb | | ||||| | |||||||||| |
SF-36 physical component summary score change from baseline at week 24 | ||
N | ||| | ||| |
Mean baseline (95% CI) | |||||||| | |||||||| |
Mean at week 24 (95% CI) | |||||||| | |||||||| |
Adjusted between-group difference, LSM (95% CI) | |||||||| || ||| | ||||||||| |
P valueb | | ||||| | ||||||||| |
SF-36 mental component summary score change at week 24 | ||
N | ||| | ||| |
Mean baseline (95% CI) | |||||||| | |||||||| |
Mean at week 24 (95% CI) | |||||||| | |||||||| |
Adjusted between-group difference, LSM (95% CI) | ||||||||| || ||| | ||||||||| |
P valueb | | ||||| | ||||||||| |
APS = abdominal pain score; CDAI = Crohn’s Disease Activity Index; CI = confidence interval; IBDQ = Inflammatory Bowel Disease Questionnaire; ITT1H = intention-to-treat population; LSM = least squares mean; NR = not reported; SC = subcutaneous; SF = stool frequency; SF-36 = Short Form (36) Health Survey; SF/APS = stool frequency and abdominal pain score.
a||| |||||||| || |||| ||||| |||| ||||||||||| || |||| |||
b|||||| ||||||||||| |||||||| |||| ||| ||||||| ||| ||||||||||| ||||||||| ||| ||| |||||||| |||| ||| |||||||||| ||| ||||||||||||
Source: SEQUENCE Clinical Study Report.31
The coprimary outcome of endoscopic response and the secondary outcomes of endoscopic remission and ulcer-free endoscopy in the ITT1A population are summarized in Table 24 and Table 21, respectively. In both trials, the coprimary outcome of endoscopic response at week 12 favoured risankizumab versus placebo. In the MOTIVATE study, the endoscopic response rate with risankizumab was 28.8% versus 11.2% with placebo, with a between-group adjusted difference of 17.7% (95% CI, 9.9% to 25.4%; P < 0.001). In the ADVANCE study, the endoscopic response rate with risankizumab was 40.3% versus 12.0% with placebo, with a between-group adjusted difference of 28.3% (95% CI, 21.2% to 35.4%; P < 0.001). In both trials, the secondary ranked multiplicity-controlled outcomes of endoscopic remission and ulcer-free endoscopy at week 12 favoured risankizumab compared with placebo (Table 24).
The results of subgroup analyses for the coprimary outcome of endoscopic response by bio-IR status was consistent with the primary analysis, and similar across trials. In both trials, results of the sensitivity analysis were consistent with the primary analysis.
The coprimary outcome of endoscopic response and the secondary outcomes of ulcer-free endoscopy and endoscopic remission in the ITT1A population are summarized in Table 25 and Table 22, respectively. At week 52, the coprimary outcome of endoscopic response in the risankizumab 360 mg SC group was 46.5% and 22.0% in the withdrawal placebo SC group, with a between-group adjusted difference of 27.8% (95% CI, 18.7% to 37.0%; P < 0.001). The ranked secondary outcomes of ulcer-free endoscopy and endoscopic remission also favoured risankizumab versus placebo (Table 25). However, the hierarchical testing strategy prevented formal statistical testing of all secondary outcomes.
The results of the bio-IR subgroup analysis for the coprimary outcome of endoscopic response were compatible with the primary analysis. In both trials, results of the sensitivity analysis were consistent with the primary analysis.
The exploratory outcomes of endoscopic remission and mucosal healing in the ITT1H population are summarized in Table 23. || |||| ||| ||| |||||||| ||||||||||||| |||||||||| ||| |||||||||||| ||| ||||||||||| ||| ||||| ||||| || |||||| ||| |||||||||| ||||||||| ||| ||||| ||||| || |||||| ||| ||||||| |||||||.
Table 24: Endoscopic Response — MOTIVATE and ADVANCE Induction Trials, ITT1A Population
Outcome | MOTIVATE trial | ADVANCE trial | ||
|---|---|---|---|---|
Risankizumab 600 mg IV N = 191 | Placebo IV N = 187 | Risankizumab 600 mg IV N = 336 | Placebo IV N = 175 | |
Endoscopic responsea at week 12 (NRI-C) | ||||
N | 191 | 187 | 336 | 175 |
n (%), (95% CI)b | 55 (28.8), (22.4 to 35.3) | 21 (11.2), (6.7 to 15.8) | 135 (40.3), (35.0 to 45.6) | 21 (12.0), (7.2 to 16.8) |
Adjusted between-group difference, % (95% CI)c | 17.7 (9.9 to 25.4) | Reference | 28.3 (21.2 to 35.4) | Reference |
P valued | < 0.001 | Reference | < 0.001 | Reference |
Bio-IR status subgroups | ||||
Bio-IR ≤ 1 prior biologics | ||||
N | 92 | 88 | NA | NA |
n (%), (95% CI)b | 33 (36.0), (26.1 to 45.8) | 14 (15.9), (8.3 to 23.6) | NA | NA |
Adjusted between-group difference, % (95% CI)c | 20.1 (7.6 to 32.5) | Reference | NA | NA |
Bio-IR > 1 prior biologics | ||||
N | 99 | 99 | NA | NA |
n (%), (95% CI)b | 22 (22.2), (14.0 to 30.4) | 7 (7.1), (2.0 to 12.1) | NA | NA |
Adjusted between-group difference, % (95% CI)c | 15.2 (5.5 to 24.8) | Reference | NA | NA |
Bio-IR | ||||
N | NA | NA | 195 | 97 |
n (%), (95% CI)b | NA | NA | 64 (32.9), (26.2 to 39.5) | 11 (11.4), (5.0 to 17.7) |
Between-group difference, % (95% CI)c | NA | NA | 21.5 (12.3 to 30.7) | Reference |
Non-bio-IR | ||||
N | NA | NA | 141 | 78 |
n (%), (95% CI)b | NA | NA | 71 (50.5), (42.2 to 58.8) | 10 (12.8), (5.4 to 20.2) |
Between-group difference, % (95% CI)c | NA | NA | 37.7 (26.5 to 48.8) | Reference |
Bio-IR = inadequate response to biologic therapy; CI = confidence interval; ITT1A = intention-to-treat population, the primary efficacy analysis for the MOTIVATE, ADVANCE, and FORTIFY studies; NA = not applicable; non-bio-IR = inadequate response to conventional therapy; NRI-C = nonresponder imputation COVID-19; SES-CD = Simple Endoscopic Score for Crohn’s Disease.
aEndoscopic response is defined as a decrease in the SES-CD score of greater than 50% from baseline (or for patients with isolated ileal disease and a baseline SES-CD score of 4, at least a 2-point reduction from baseline), as scored by a central reviewer.
bThe 95% CI for response rate is the synthetic result based on Student’s t-distribution procedure if there are missing data due to COVID-19 or is based on the normal approximation to the binomial distribution if there are no missing data due to COVID-19.
cThe 95% CI for risk difference or adjusted risk difference based on the Cochran-Mantel-Haenszel test.
dAcross the strata, the 95% CI for adjusted difference and P value are calculated according to the Cochran-Mantel-Haenszel test adjusted for strata (number of biologics failed, baseline steroid use) for the comparison of the 2 treatment groups. Within each subgroup, 95% CIs for the difference are calculated using normal approximation to the binomial distribution. Testing was done according to the prespecified statistical hierarchy testing procedure.
Sources: MOTIVATE and ADVANCE Clinical Study Reports.8,9
Table 25: Endoscopic Response — FORTIFY Maintenance Trial, ITT1A Population
Endoscopic response at week 52 (NRI-C) | Risankizumab 360 mg SC (N = 141) | Placeboa N = 164 |
|---|---|---|
N | 141 | 164 |
n (%), (95% CI)b | 66 (46.5), (38.3 to 54.8) | 36 (22.0), (15.6 to 28.3) |
Adjusted between-group difference, % (95% CI)c | 27.8 (18.7 to 37.0) | Reference |
P valued | < 0.001 | Reference |
Bio-IR status subgroups | ||
Bio-IR | ||
N | 102 | 123 |
n (%), (95% CI)b | 45 (43.7), (34.1 to 53.4) | 25 (20.3), (13.2 to 27.4) |
Between-group difference, % (95% CI)c | 23.4 (11.4 to 35.4) | Reference |
Non-bio-IR | ||
N | 39 | 41 |
n (%), (95% CI)b | 21 (53.8), (38.2 to 69.5) | 11 (26.8), (13.3 to 40.4) |
Between-group difference, % (95% CI)c | 27.0 (6.3 to 47.7) | Reference |
Bio-IR = inadequate response to biologic therapy; CI = confidence interval; ITT1A = intention-to-treat population, the primary efficacy analysis for the MOTIVATE, ADVANCE, and FORTIFY studies; non-bio-IR = inadequate response to conventional therapy; NRI = nonresponder imputation; NRI-C = nonresponder imputation COVID-19; SD = standard deviation; SF/APS = stool frequency and abdominal pain score.
aThe withdrawal (placebo SC) group consisted of patients who achieved SF/APS clinical response to IV risankizumab induction therapy and were randomized to receive placebo in the maintenance study.
bThe 95% CI for response rate is the synthetic result based on Student's t-distribution if there are missing data due to COVID-19 or based on the normal approximation to the binomial distribution if there are no missing data due to COVID-19.
cRisk difference equals risankizumab minus placebo. Adjusted risk difference is calculated based on the Cochran-Mantel-Haenszel test.
dFor overall population, the 95% CI for adjusted difference and P value are calculated according to the Cochran-Mantel-Haenszel test adjusted for strata (endoscopic response at week 0 [yes or no], SF/APS clinical remission status at week 0 [yes or no], and last IV dose during the risankizumab induction period for the comparison of 2 treatment groups). The calculations are based on NRI incorporating multiple imputation to handle missing data due to COVID-19 or NRI only if there are no missing data due to COVID-19.
Source: FORTIFY Clinical Study Report.10
In both trials, scores for ranked multiplicity-adjusted secondary outcomes IBDQ (OUS protocol) and SF-36 PCS (OUS) at week 12 in the ITT1A population favoured risankizumab versus placebo (Table 26). The IBDQ total score in the MOTIVATE study was 12.4 points higher with risankizumab than placebo (95% CI, 5.0 points to 19.8 points; P = 0.001) and in the ADVANCE study, 20.7 points higher with risankizumab than placebo (95% CI, 14.3 points to 27.1 points; P < 0.001), which indicate better HRQoL. The SF-36 PCS score in the MOTIVATE study was 2.22 points higher with risankizumab than placebo (95% CI, 0.58 points to 3.87 points; P = 0.008) and in the ADVANCE study, 2.91 points higher with risankizumab than placebo (95% CI, 1.51 points to 4.31 points; P < 0.001), which indicate better physical health status. In the ADVANCE trial, patients in the risankizumab group also reported favourable HRQoL outcomes at week 4. In the MOTIVATE trial, IBDQ and SF-36 PCS favoured risankizumab versus placebo at week 4. In both trials, results of the SF-36 MCS score at week 12 favoured risankizumab versus placebo; however, it was not adjusted for multiplicity. In both trials, the exploratory outcome EQ-5D-5L score also favoured risankizumab (Table 26).
The evidence was insufficient to show a difference between risankizumab and placebo for ranked secondary outcomes IBDQ (OUS protocol), FACIT-F (US and OUS protocols), and SF-36 PCS (OUS) scores change from baseline induction at week 52 in the ITT1H population (Table 27). For the exploratory outcome EQ-5D-5L score, the evidence was insufficient to show a difference between groups.
The exploratory outcomes of IBDQ total score and SF-36 PCS and MCS scores in the ITT1H population are summarized in Table 23. At week 24, ||| |||| |||| ||||| ||||| |||| |||||||| |||| |||||||||||| ||| ||||| ||| ||||| |||| |||||||||||| || |||| ||| ||| |||| ||||| ||| ||| |||||| |||||||||| |||||| |||| |||||||| || ||| |||||||||||| ||||| ||| |||| ||| |||| |||||| |||| ||| |||| || ||| ||||||||||| |||||| ||||||||||||| |||||||| |||||||||| ||| |||| |||||| |||| ||| ||||||||.
Table 26: Secondary and Exploratory Symptom and HRQoL Outcomes — MOTIVATE and ADVANCE Induction Trials, ITT1A Population
Outcome | MOTIVATE triala | ADVANCE triala | ||
|---|---|---|---|---|
Risankizumab 600 mg IV N = 191 | Placebo N = 187 | Risankizumab 600 mg IV N = 336 | Placebo N = 175 | |
FACIT-F score change from baseline at week 12 | ||||
N | 168 | 144 | 302 | 134 |
Mean baseline at induction (95% CI) | 23.4 (NR) | 22.2 (NR) | 24.0 (NR) | 25.3 (NR) |
Mean at week 12 (95% CI) | 33.8 (NR) | 31.0 (NR) | 36.0 (NR) | 32.2 (NR) |
Adjusted between-group difference, LSM (95% CI)b | 2.8 (0.4 to 5.1) | Reference | 5.2 (3.2 to 7.2) | Reference |
P valuec | 0.020 | Reference | < 0.001 | Reference |
FACIT-F score change from baseline at week 4 | ||||
N | 182 | 172 | 324 | 159 |
Mean baseline at induction (95% CI) | 23.5 (NR) | 21.5 (NR) | 24.3 (NR) | 25.9 (NR) |
Mean at week 4 (95% CI) | 29.1 (NR) | 26.4 (NR) | 31.3 (NR) | 30.1 (NR) |
Adjusted between-group difference, LSM (95% CI)b | 1.5 (–0.6 to 3.6) | Reference | 2.1 (0.4 to 3.9) | Reference |
P valued | 0.168 | Reference | 0.018 | Reference |
IBDQ total score change from baseline at week 12 | ||||
N | 168 | 144 | 302 | 134 |
Mean baseline at induction (95% CI) | 119.9 (NR) | 119.1 (NR) | 119.3 (NR) | 122.6 (NR) |
Mean at week 12 (95% CI) | 159.2 (NR) | 149.0 (NR) | 165.8 (NR) | 150.0 (NR) |
Adjusted between-group difference, LSM (95% CI)b | 12.4 (5.0 to 19.8) | Reference | 20.7 (14.3 to 27.1) | Reference |
P valuec | 0.001 | Reference | < 0.001 | Reference |
IBDQ total score change from baseline at week 4 | ||||
N | 182 | 172 | 324 | 159 |
Mean baseline at induction (95% CI) | 119.5 (NR) | 116.3 (NR) | 119.8 (NR) | 123.4 (NR) |
Mean at week 4 (95% CI) | 145.2 (NR) | 133.7 (NR) | 149.4 (NR) | 140.8 (NR) |
Adjusted between-group difference, LSM (95% CI)b | 9.5 (3.8 to 15.2) | Reference | 11.0 (5.8 to 16.2) | Reference |
P valued | 0.001 | Reference | < 0.001 | Reference |
SF-36 physical component summary score change from baseline at week 12 | ||||
N | 167 | 142 | 302 | 134 |
Mean baseline at induction (95% CI) | 37.9 (NR) | 37.6 (NR) | 38.3 (NR) | 38.8 (NR) |
Mean at week 12 (95% CI) | 45.4 (NR) | 3.43 (NR) | 46.9 (NR) | 44.5 (NR) |
Adjusted between-group difference, LSM (95% CI)b | 2.22 (0.58 to 3.87) | Reference | 2.91 (1.51 to 4.31) | Reference |
P valuec | 0.008 | Reference | < 0.001 | Reference |
SF-36 physical component summary score change from baseline at week 4 | ||||
N | 181 | 171 | 324 | 159 |
Mean baseline at induction (95% CI) | 38.0 (NR) | 37.3 (NR) | 38.3 (NR) | 39.0 (NR) |
Mean at week 4 (95% CI) | 42.3 (NR) | 40.3 (NR) | 42.9 (NR) | 42.0 (NR) |
Adjusted between-group difference, LSM (95% CI)b | 1.60 (0.30 to 2.90) | Reference | 1.23 (0.12 to 2.35) | Reference |
P valued | 0.016 | Reference | 0.030 | Reference |
SF-36 mental component summary score change from baseline at week 12 | ||||
N | 167 | 142 | 302 | 134 |
Mean baseline at induction (95% CI) | 38.6 (NR) | 38.9 (NR) | 38.7 (NR) | 40.5 (NR) |
Mean at week 12 (95% CI) | 45.7 (NR) | 44.3 (NR) | 46.5 (NR) | 43.7 (NR) |
Adjusted between-group difference, LSM (95% CI)b | 2.14 (0.074 to 4.20) | Reference | 4.57 (2.76 to 6.39) | Reference |
P valued | 0.042 | Reference | < 0.001 | Reference |
SF-36 mental component summary score change from baseline at week 4 | ||||
N | 181 | 171 | 324 | 159 |
Mean baseline at induction (95% CI) | 38.5 (NR) | 38.0 (NR) | 38.8 (NR) | 40.5 (NR) |
Mean at week 4 (95% CI) | 41.8 (NR) | 40.2 (NR) | 43.3 (NR) | 41.9 (NR) |
Adjusted between-group difference, LSM (95% CI)b | 1.30 (–0.36 to 2.97) | Reference | 2.54 (1.04 to 4.05) | Reference |
P valued | 0.125 | Reference | 0.001 | Reference |
Exploratory outcome | ||||
EQ-5D-5L score change from baseline at week 12 | ||||
N | 168 | 144 | 303 | 134 |
Mean baseline at induction (95% CI) | 0.60 (NR) | 0.59 (NR) | 0.60 (NR) | 0.62 (NR) |
Mean at week 12 (95% CI) | 0.74 (NR) | 0.70 (NR) | 0.77 (NR) | 0.70 (NR) |
Adjusted between-group difference, LSM (95% CI)b | 0.05 (0.003 to 0.092) | Reference | 0.092 (0.055 to 0.128) | Reference |
P valued | 0.038 | Reference | < 0.001 | Reference |
CI = confidence interval; EQ-5D-5L = 5-Level EQ-5D; FACIT-F = Functional Assessment of Chronic Illness Therapy–Fatigue; HRQoL = health-related quality of life; IBDQ = Inflammatory Bowel Disease Questionnaire; ITT1A = intention-to-treat population, the primary efficacy analysis for the MOTIVATE, ADVANCE, and FORTIFY studies; LSM = least squares mean; MMRM = mixed model of repeated measures; NR = not reported; SES-CD = Simple Endoscopic Score for Crohn’s Disease; SF-36 = Short Form (36) Health Survey.
aThe ITT1A population includes randomized patients who received at least 1 dose of study drug during the 12-week induction period and had a baseline-eligible SES-CD score of 6 or more (≥ 4 for isolated ileal disease).
bThe analysis was conducted using an MMRM with the categorical fixed effects of treatment, visit, and treatment-by-visit interaction, stratification factors (number of prior biologics failed [≤ 1, > 1] and baseline steroid use [yes, no]), and the continuous fixed covariates of baseline measurements included in the model. An unstructured covariance matrix was used.
cThis is in accordance with the hierarchal testing procedure.
dThis outcome was not included in the statistical testing hierarchy.
Sources: MOTIVATE and ADVANCE Clinical Study Reports.8,9
Table 27: Secondary and Exploratory HRQoL Outcomes — FORTIFY Maintenance Trial, ITT1A Populationa
Outcome | Risankizumab 360 mg SC (N = 141) | Placebo (N = 164) |
|---|---|---|
Secondary outcomes | ||
IBDQ total score change from baseline induction at week 52 | ||
N | 104 | 93 |
Mean baseline at induction (95% CI) | 128.0 (NR) | 118.7 (NR) |
Mean at 52 weeks (95% CI) | 188.1 (NR) | 178.1 (NR) |
Adjusted between-group difference, LSM (95% CI)b | 5.8 (–1.2 to 12.8) | Reference |
P valueb,c | 0.105 | Reference |
FACIT-F score change from baseline induction at week 52 | ||
N | 104 | 93 |
Mean baseline at induction (95% CI) | 27.0 (NR) | 23.3 (NR) |
Mean at 52 weeks (95% CI) | 40.8 (NR) | 39.2 (NR) |
Adjusted between-group difference, LSM (95% CI)b | 0.4 (–1.9 to 2.7) | Reference |
P valueb,c | 0.703 | Reference |
SF-36 physical component summary score change from induction baseline at week 52 | ||
N | 103 | 92 |
Mean baseline at induction (95% CI) | 40.0 (NR) | 38.7 (NR) |
Mean at 52 weeks (95% CI) | 51.3 (NR) | 50.1 (NR) |
Adjusted between-group difference, LSM (95% CI)b | 0.6 (–1.1 to 2.3) | Reference |
P valueb,c | 0.470 | Reference |
Exploratory outcome | ||
EQ-5D-5L score change from induction baseline at week 52 | ||
N | 104 | 93 |
Mean baseline at induction (95% CI) | 0.6 (NR) | 0.6 (NR) |
Mean at 52 weeks (95% CI) | 0.9 (NR) | 0.8 (NR) |
Adjusted between-group difference, LSM (95% CI)b | 0.0 (–0.0 to 0.1) | Reference |
P valueb,c | 0.062 | Reference |
ANCOVA = analysis of covariance; CI = confidence interval; EQ-5D-5L = 5-Level EQ-5D; FACIT-F = Functional Assessment of Chronic Illness Therapy–Fatigue; HRQoL = health-related quality of life; IBDQ = Inflammatory Bowel Disease Questionnaire; ITT1A = intention-to-treat population, the primary efficacy analysis for the MOTIVATE, ADVANCE, and FORTIFY studies; LSM = least squares mean; NR = not reported; SC = subcutaneous; SES-CD = Simple Endoscopic Score for Crohn’s Disease; SF-36 = Short Form (36) Health Survey.
aThe ITT1A population includes the randomized patients in the intention-to-treat population who received IV risankizumab for only 1 period of 12 weeks in the induction study MOTIVATE or ADVANCE and at least 1 dose of study drug in the FORTIFY substudy 1, and had an eligible SES-CD score of 6 or more (≥ 4 for isolated ileal disease) at the baseline of the induction study.
bThe 95% CI for LSM in treatment difference and P value are calculated according to the ANCOVA model with strata (endoscopic response at week 0 [yes or no], clinical remission status at week 0 [yes or no] and last IV dose during risankizumab induction periods [600 mg]) and induction baseline score and week 0 maintenance score as covariates for the comparison of 2 treatment groups.
cThis outcome was not included in the statistical testing hierarchy.
Source: FORTIFY Clinical Study Report.10
Only those harms identified in the review protocol are reported as follows. The key harms results in the SA1 safety population for all trials are summarized in Table 28.
In the MOTIVATE study, the proportion of patients experiencing at least 1 TEAE was higher in the placebo group (66.2%) than the risankizumab group (47.6%); this was primarily attributable to a higher incidence of worsening CD in the placebo group (15.9%) compared to the risankizumab group (3.9%). Similar trends were observed for SAEs (placebo = 12.6%; risankizumab = 4.9%) and AEs leading to study drug discontinuation (placebo = 8.2%; risankizumab = 1.0%). The most frequently reported SAE in the placebo group was worsening CD (9.7% versus 0.5% in the risankizumab group) and anemia in the risankizumab group (1.0% versus 0% in the placebo group). In the ADVANCE trial, TEAEs occurred with similar frequency in both treatment groups (placebo = 56.5%; risankizumab = 56.3%), while SAEs and AEs leading to study drug discontinuation occurred with higher frequency in the placebo group (15.1% and 7.5%, respectively) than in the risankizumab group (7.1% and 2.4%, respectively). The most frequently reported SAE in both groups was worsening CD (placebo = 8.1%; risankizumab = 1.3%).
In the MOTIVATE and ADVANCE studies, the most common TEAEs with risankizumab (≥ 2% of patients) during the 12-week induction period were headache (MOTIVATE study = 5.3% in both groups; ADVANCE study = 6.4% with risankizumab versus 4.3% with placebo), arthralgia (MOTIVATE study = 3.9% with risankizumab versus 4.3% with placebo; ADVANCE study = 4.0% with risankizumab versus 3.8% with placebo), and nasopharyngitis (MOTIVATE study = 3.9% with risankizumab versus 5.3% with placebo; ADVANCE study = 5.9% with risankizumab versus 2.7% with placebo), whereas the most frequently reported TEAE with placebo was worsening CD (MOTIVATE study = 15.9% with placebo versus 3.9% with risankizumab; ADVANCE study = 13.4% with placebo versus 2.7% with risankizumab), headache, and arthralgia. In both trials, the most frequently reported TEAE leading to study drug discontinuation was worsening CD, which was more common with placebo and infrequent with risankizumab (MOTIVATE study = 6.3% versus 0.5%, respectively; ADVANCE study = 3.8% versus 0.5%, respectively). Two deaths were reported, both of which occurred in the ADVANCE placebo group.
In general, the incidence of notable harms in both treatment groups across the 2 trials was similarly low.
In the 52-week maintenance trial, the proportion of patients experiencing at least 1 TEAE was similar between the risankizumab (72.1%) and placebo withdrawal (73.4%) groups. The most common TEAEs with risankizumab (≥ 2% of patients) and placebo were worsening CD, nasopharyngitis, and arthralgia. Worsening CD was reported by 11.7% of patients and 17.4% of patients in the risankizumab and placebo groups, respectively. Similar proportions of patients experienced SAEs (placebo group = 12.5%; risankizumab group = 13.4%) and AEs leading to discontinuation of the study drug (placebo group = 3.3%; risankizumab group = 3.4%) across the treatment groups. The most frequently reported SAE in the risankizumab and placebo groups was worsening CD (2.1% and 2.2%, respectively). The event reported in more than 1 patient in both treatment groups leading to discontinuation of the study drug was worsening CD: 1.1% in the risankizumab group and 1.6% in the placebo group. There were no deaths reported.
The rates of notable harms in both treatment groups were generally comparable and similarly low. The 2 notable harms experienced by the highest proportion of patients in each group were hypersensitivity, of which most were injection-site reactions (risankizumab group = 6.1%; placebo group = 4.9%), and serious infections (risankizumab group = 4.5%; placebo group = 3.8%).
|| ||| ||| |||| ||||||| ||| |||||||||| || |||||||||||| ||||||| ||| ||||||||||| ||||||| ||||||| ||||||| ||||||||||| || |||||||| ||||||||||| |||| |||||||||||||| ||||| |||||||||||| |||||| ||| ||| ||||||| || ||||||||||||||| || ||||| |||| |||||||||||||| ||||| ||||||||||| ||||| |||||| ||| ||||||||| ||||||| ||| |||| |||||||||| |||||||| ||||| || |||| ||||||||| |||||| ||| |||||||| |||||||||||||| |||||| |||||||||||| ||||||| ||||| |||||| |||| |||||||| || |||| |||||||||| |||| || |||| || |||||||| |||||| ||| ||||||| ||||| ||| |||||||| || |||| || |||||||| || ||| |||||||||||| ||||| |||| |||| || |||||||||||| ||| || ||||| ||| |||||||| || |||| || |||||||| || ||| ||||||||||| ||||| |||| |||| || |||||||||||||| || |||||||| ||| ||||||||| || ||||||| ||||| || |||| ||||||||| |||||| |||| ||||||||| |||| ||| |||| |||||| ||||||| |||| || |||| |||||| ||| ||||||| |||||| |||||||||||||| ||||| |||||||||||| |||||| || |||||| |||| ||||||||.
The MOTIVATE, ADVANCE, and FORTIFY studies were phase III, randomized, double-blind, placebo-controlled, parallel-group, multicentre trials. The risk of bias arising from the randomization was low in all 3 trials. A stratified computerized randomizations scheme was used, and the allocation was concealment via the use of interactive response technology. In general, baseline characteristics of patients appeared balanced between trial groups across studies, indicating that randomization was successful.
There are some concerns related to risk of bias due to deviation from the intended interventions. In the MOTIVATE study, adherence to the intended interventions was high (at least 98%). Overall, protocol deviations occurred in 12% of patients, were balanced across the treatment groups, and seemed unlikely to have arisen due to trial context. Excluded concomitant treatments were received by few (4%) patients (this was slightly higher in the placebo group). This risk of bias due to deviation from the intended interventions was similar in the ADVANCE and FORTIFY studies. The analysis for all trials was based on the ITT1A population, which included randomized patients who received at least 1 dose of the study drug. As this is not a true ITT population, some concerns for bias were introduced in the ADVANCE and MOTIVATE trials (about 10% of patients were not included), and a high risk of potential bias may have been present for the FORTIFY trial (21% of the risankizumab group and 11% of the placebo group were not included). It is not clear whether those who were excluded from the analysis were different in an important way from those included; therefore, the magnitude and direction of the potential bias cannot be predicted.
Table 28: Summary of Harms — Induction and Maintenance Trials, SA1 Population
Characteristic | MOTIVATE induction trial (SA1 population)a | ADVANCE induction trial (SA1 population)a | FORTIFY maintenance trial (SA1 population)b | SEQUENCE trial, part 1 (SA1 population)c | ||||
|---|---|---|---|---|---|---|---|---|
Risankizumab 600 mg IV (N = 206) | Placebo (N = 207) | Risankizumab 600 mg IV (N = 373) | Placebo (N = 186) | Risankizumab 360 mg SC (N = 179) | Placebo (N = 184) | Risankizumab 600 mg IV/360 mg SC ||||||| | Ustekinumab weight-based induction dose/90 mg SC ||||||| | |
Patients with ≥ 1 TEAE | ||||||||
n (%) | 98 (47.6) | 137 (66.2) | 210 (56.3) | 105 (56.5) | 129 (72.1) | 135 (73.4) | ||| |||||| | || |||||| |
Most common TEAE,d n (%) | ||||||||
Headache | 11 (5.3) | 11 (5.3) | 24 (6.4) | 8 (4.3) | 11 (6.1) | 11 (6.0) | | ||||| | | ||||| |
Arthralgia | 8 (3.9) | 9 (4.3) | 15 (4.0) | 7 (3.8) | 17 (9.5) | 20 (10.9) | | ||||| | || ||||| |
Nasopharyngitis | 8 (3.9) | 11 (5.3) | 22 (5.9) | 5 (2.7) | 17 (9.5) | 25 (13.6) | | ||||| | | ||||| |
Crohn disease | 8 (3.9) | 33 (15.9) | 10 (2.7) | 25 (13.4) | 21 (11.7) | 32 (17.4) | | ||||| | || ||||| |
Anemia | 5 (2.4) | 11 (5.3) | 11 (2.9) | 6 (3.2) | 8 (4.5) | 8 (4.3) | | ||||| | | ||||| |
Fatigue | NR (< 2.0) | NR (< 2.0) | 16 (4.3) | 6 (3.2) | 5 (2.8) | 4 (2.2) | | ||||| | | ||||| |
Nausea | NR (< 2.0) | NR (< 2.0) | 17 (4.6) | 10 (5.4) | 4 (2.2) | 13 (7.1) | | ||||| | | ||||| |
Pyrexia | NR (< 2.0) | NR (< 2.0) | 14 (3.8) | 6 (3.2) | 8 (4.5) | 6 (3.3) | | ||||| | | ||||| |
URTI | NR (< 2.0) | NR (< 2.0) | 11 (2.9) | 2 (1.1) | 3 (1.7) | 7 (3.8) | || || |||| | || || |||| |
Dizziness | NR (< 2.0) | NR (< 2.0) | 9 (2.4) | 2 (1.1) | (< 2.0%) | (< 2.0%) | || || |||| | || || |||| |
Abdominal pain | NR (< 2.0) | NR (< 2.0) | 8 (2.1) | 10 (5.4) | 9 (5.0) | 13 (7.1) | | ||||| | | ||||| |
Rash | NR (< 2.0) | NR (< 2.0) | 12 (3.2) | 2 (1.1) | (< 2.0%) | (< 2.0%) | || || |||| | || || |||| |
Injection-site erythema | NR (< 2.0) | NR (< 2.0) | NR (< 2.0) | NR (< 2.0) | 7 (3.9) | 5 (2.7) | || || |||| | || || |||| |
Back pain | NR (< 2.0) | NR (< 2.0) | NR (< 2.0) | NR (< 2.0) | 8 (4.5) | 4 (2.2) | || || |||| | || || |||| |
Diarrhea | NR (< 2.0) | NR (< 2.0) | NR (< 2.0) | NR (< 2.0) | 4 (2.2) | 10 (5.4) | | ||||| | | ||||| |
Arthropathy | NR (< 2.0) | NR (< 2.0) | NR (< 2.0) | NR (< 2.0) | 7 (3.9) | 6 (3.3) | || || |||| | || || |||| |
Hypertension | NR (< 2.0) | NR (< 2.0) | NR (< 2.0) | NR (< 2.0) | 4 (2.2) | 4 (2.2) | || || |||| | || || |||| |
Constipation | NR (< 2.0) | NR (< 2.0) | NR (< 2.0) | NR (< 2.0) | 1 (0.6) | 7 (3.8) | || || |||| | || || |||| |
UTI | NR (< 2.0) | NR (< 2.0) | NR (< 2.0) | NR (< 2.0) | 7 (3.9) | 6 (3.3) | || || |||| | || || |||| |
Gastroenteritis | NR (< 2.0) | NR (< 2.0) | NR (< 2.0) | NR (< 2.0) | 4 (2.2) | 4 (2.2) | || || |||| | || || |||| |
Lymphocyte count decreased | NR (< 2.0) | NR (< 2.0) | NR (< 2.0) | NR (< 2.0) | NR (< 2.0) | NR (< 2.0) | | ||||| | | ||||| |
Anal abscess | NR (< 2.0) | NR (< 2.0) | NR (< 2.0) | NR (< 2.0) | NR (< 2.0) | NR (< 2.0) | | ||||| | | ||||| |
COVID-19 | NA | NA | NA | NA | NA | NA | || |||||| | || |||||| |
Patients with ≥ 1 SAE | ||||||||
n (%) | 10 (4.9) | 26 (12.6) | 27 (7.2) | 28 (15.1) | 24 (13.4) | 23 (12.5) | || ||||| | || |||||| |
Most common events,e n (%) | ||||||||
Anemia | 2 (1.0) | 0 | NR (< 2.0) | NR (< 2.0) | NR (< 2.0) | NR (< 2.0) | || || |||| | || || |||| |
Crohn disease | 1 (0.5) | 20 (9.7) | 5 (1.3) | 15 (8.1) | 2 (1.1) | 4 (2.2) | | ||||| | | ||||| |
Small intestinal obstruction | 1 (0.5) | 2 (1.0) | NR (< 2.0) | NR (< 2.0) | 3 (1.7) | 0 (0) | || || |||| | || || |||| |
Abdominal pain | NR (< 2.0) | NR (< 2.0) | 0 | 2 (1.1) | NR (< 2.0) | NR (< 2.0) | || || |||| | || || |||| |
Ileus | NR (< 2.0) | NR (< 2.0) | 2 (0.5) | 0 | NR (< 2.0) | NR (< 2.0) | || || |||| | || || |||| |
Intestinal obstruction | NR (< 2.0) | NR (< 2.0) | 1 (0.3) | 2 (1.1) | NR (< 2.0) | NR (< 2.0) | || || |||| | || || |||| |
Intestinal stenosis | NR (< 2.0) | NR (< 2.0) | 0 | 2 (1.1) | NR (< 2.0) | NR (< 2.0) | || || |||| | || || |||| |
Ureterolithiasis | NR (< 2.0) | NR (< 2.0) | 2 (0.5) | 0 | NR (< 2.0) | NR (< 2.0) | || || |||| | || || |||| |
Anal fistula | NR (< 2.0) | NR (< 2.0) | NR (< 2.0) | NR (< 2.0) | 3 (1.7) | 2 (1.1) | || || |||| | || || |||| |
Viral infection | NR (< 2.0) | NR (< 2.0) | NR (< 2.0) | NR (< 2.0) | 3 (1.7) | 0 (0) | || || |||| | || || |||| |
Back pain | NR (< 2.0) | NR (< 2.0) | NR (< 2.0) | NR (< 2.0) | 2 (1.1) | 0 (0) | || || |||| | || || |||| |
Patients who stopped treatment due to AEs | ||||||||
n (%) | 2 (1.0) | 17 (8.2) | 9 (2.4) | 14 (7.5) | 6 (3.4) | 6 (3.3) | | ||||| | | ||||| |
Most common events,e n (%) | ||||||||
Crohn disease | 1 (0.5) | 13 (6.3) | 2 (0.5) | 7 (3.8) | 2 (1.1) | 3 (1.6) | | ||||| | | ||||| |
Deaths | ||||||||
n (%) | 0 (0) | 0 (0) | 0 (0) | 2 (1.1) | 0 (0) | 0 (0) | | ||| | | ||| |
Notable harms | ||||||||
Any opportunistic infections, n (%) | 0 (0) | 3 (1.4) | 0 (0) | 0 (0) | 1 (0.6) | 0 (0) | | ||| | | ||| |
Serious infections, n (%) | 1 (0.5) | 5 (2.4) | 3 (0.8) | 7 (3.8) | 8 (4.5) | 7 (3.8) | | ||||| | | ||||| |
Hepatic events, n (%) | 1 (0.5) | 2 (1.0) | 9 (2.4) | 4 (2.2) | 7 (3.9) | 4 (2.2) | | ||||| | | ||||| |
Hypersensitivity: Reactions, serious events only, n (%) | 0 (0) | 0 (0) | 1 (0.3) | 0 (0) | 0 (0) | 0 (0) | | ||| | | ||| |
Hypersensitivity: Injection-site reactions, n (%) | 1 (0.5) | 3 (1.4) | 4 (1.1) | 1 (0.5) | 11(6.1) | 9 (4.9) | | ||||| | | ||||| |
AE = adverse event; NR = not reported; SA1 = safety population; SAE = serious adverse event; SC = subcutaneous; TEAE = treatment-emergent adverse event; URTI = upper respiratory tract infection; UTI = urinary tract infection.
aThe SA1 population included all patients who received at least 1 dose of the study drug during the 12-week induction period in the MOTIVATE or ADVANCE study.
bThe SA1 population included all patients who received at least 1 dose of the study drug in FORTIFY maintenance substudy 1.
c|||||| |||||||||| |||||| |||||||| |||||||| ||| |||||||| ||| |||||||| || ||||| ||| |||| || ||||| |||| ||||||||||||| || |||||||||||| || ||| ||||||||||| |||||||||| ||||||| |||| || ||||||| || ||||.
dFrequency of 2% or more of patients in the risankizumab groups.
eFrequency of 2 or more patients.
Sources: MOTIVATE, ADVANCE, FORTIFY, and SEQUENCE Clinical Study Reports.8-10,31
Concerns related to missing outcome data are low for most outcomes. In the induction trials, there was a higher number of discontinuations of the study drug in the placebo groups (10% in the MOTIVATE trial and 12% in the ADVANCE trial) compared to the risankizumab groups (2% in both the MOTIVATE and ADVANCE trials). In the maintenance trial (FORTIFY), discontinuations were similar and just over 10% across groups. The most common reasons for discontinuation in the placebo groups were AEs followed by lack of efficacy, whereas in the risankizumab group, discontinuations were generally low with no single primary reason. In the placebo groups, the most frequently reported AE that led to discontinuation of the study drug was worsening CD. Missing data pertaining to the primary and secondary outcomes were addressed using appropriate methods. NRI while incorporating multiple imputation to handle missing data due to COVID-19 was the primary approach for the coprimary outcomes. This approach is considered appropriate and would be conservative. Appropriate sensitivity analyses were conducted using different imputation methods. The results of these analyses were comparable to the primary analysis. There is concern for bias due to missing outcome data for the HRQoL and fatigue outcomes, due to large and imbalanced amounts of missing data, particularly at the 12-week time point. The direction and magnitude of the potential bias is unclear.
Across trials, most outcomes were subjective (e.g., SF/APS or CDAI clinical remission or response, FACIT-F, IBDQ, SF-36) and were collected from patient diaries, except for endoscopic outcomes, which were read centrally by a blinded reviewer. Although the subjective outcomes were prone to risk of bias, the double-blind design of the trials mitigated this risk. There is some risk of unblinding that could have affected the subjective outcomes since dropout rates were higher in the placebo groups, which could allow investigators and patients to make inferences on treatment assignment regardless of blinding. However, the extent of the potential bias is unclear. In general, reported outcomes across trials were validated in patients with CD; however, MIDs for clinical remission and response, FACIT-F, and EQ-5D-5L were not identified in the literature search conducted by CADTH.
A hierarchical testing procedure was appropriately used in all 3 trials to account for multiplicity in coprimary and key secondary outcomes. The exploratory outcomes of CSS and EQ-5D-5L were not adjusted for multiplicity; therefore, there is a risk of false-positive conclusions. In the FORTIFY study, due to the adjusted treatment difference for the comparison of risankizumab 180 mg SC (not included in this review) versus placebo SC for the coprimary outcome of SF/APS clinical remission (OUS protocol) not achieving statistical significance, the hierarchical testing strategy prevented formal statistical testing of the significance of all subsequent secondary outcomes in the hierarchy, including SF and APS remission, maintenance of SF/APS or CDAI clinical remission, SF/APS or CDAI clinical remission with endoscopic response, and SF/APS or CDAI deep remission. This lack of adjustment for multiplicity may increase the likelihood of type I error.
In the ongoing SEQUENCE trial, there were 2 key limitations with the interim results that are at risk of overestimating the treatment effect in favour of risankizumab, although the potential presence and magnitude of the overestimation is unclear. There were missing data for all outcomes given that data were only available for 50% of patients. There was also bias in the selection of reported results, as the statistical analyses presented for all exploratory outcomes were not described in the statistical analysis plan. The analysis plan only aimed to describe the outcomes descriptively. Similar to the other trials, the analysis was based on an ITT population that included randomized patients who received at least 1 dose of the study drug. Although this is not a true ITT population, the risk of bias would be low because almost all included patients received the study drug. Overall, the interim results from the SEQUENCE trial cannot support definitive conclusions about the efficacy of risankizumab compared to ustekinumab.
In the MOTIVATE, ADVANCE, and FORTIFY studies, the details of the screening period were not reported; therefore, the proportion of patients who may have been excluded is unknown. According to the clinical expert consulted by CADTH, the inclusion and exclusion criteria of the pivotal trials were generally aligned with selection criteria that they anticipated would be adopted by most Canadian clinicians when identifying suitable candidates for risankizumab.
The dosing and administration of risankizumab in all the trials were consistent with the product monograph. Based on the available trial data, the relative efficacy of risankizumab to other active treatments was not available. In the MOTIVATE, ADVANCE, and FORTIFY trials, placebo was the comparator while in the SEQUENCE study, ustekinumab was the comparator. Since ustekinumab is not used frequently in Canada, it is not considered the most relevant active treatment.
The trials included outcomes that were important to patients. Patient groups indicated that symptom relief, HRQoL, and clinical remission were important to them. The coprimary outcomes assessed in the MOTIVATE, ADVANCE, and FORTIFY studies were clinical remission and endoscopic response, defined by CDAI or SF/APS and SES-CD, respectively. Key secondary outcomes included the resolution of clinical symptoms (e.g., SF and APS remission), disease activity (e.g., CDAI clinical remission and response), and reductions in endoscopic inflammation (e.g., endoscopic remission, ulcer-free endoscopy). These outcomes were considered appropriate by the clinical expert, although the Harvey-Bradshaw Index was noted as a more common tool to assess clinical remission in patients with CD living in Canada.
The MOTIVATE and ADVANCE studies included 12 weeks of induction therapy and the FORTIFY study included 52 weeks of maintenance therapy. The clinical expert noted that these time frames were appropriate to determine short-term treatment effects with risankizumab; however, they may not be considered sufficient to fully understand the long-term safety for rare events and those events that take longer to develop, such as malignancy.
The patient population in the maintenance trial (FORTIFY) was likely enriched due to the study design of including clinical responders from the induction trials. As such, the maintenance withdrawal placebo group is not a true placebo group since patients are affected by residual drug exposure from the induction period.
A focused literature search for ITCs dealing with either risankizumab or CD was run in MEDLINE All (1946–) on November 23, 2022. No limits were applied to the search. Titles, abstracts, and full-text articles were screened for inclusion based on the population, intervention, comparator, and outcome criteria outlined in accordance with the protocol for the CADTH review. Two eligible ITCs12,13 were included from the CADTH literature search.
The objective of this section is to summarize and critically appraise the sponsor-submitted ITC as well as the 2 published ITCs conducted by Barberio et al.12 and Singh et al.13
The sponsor-submitted ITC was an NMA11 assessing the efficacy and safety of risankizumab relative to vedolizumab, ustekinumab, adalimumab, infliximab, and placebo in patients diagnosed with moderately to severely active CD.
The 2 published ITCs12,13 identified from the CADTH literature search were also NMAs. Barberio et al. evaluated the efficacy of all biologic therapies and small molecules that have been investigated in phase III clinical trials in luminal CD, compared to placebo or each other. Singh et al. determined the relative efficacy and safety of infliximab, adalimumab, certolizumab pegol, vedolizumab, ustekinumab, and risankizumab (either alone or in combination with immunosuppressants) for the treatment of moderate to severe CD in patients with or without previous biologic exposure.
The objective of the sponsor-submitted ITC11 was to evaluate the relative efficacy and safety of risankizumab to vedolizumab, ustekinumab, adalimumab, infliximab, and placebo in 2 groups of patients with moderately to severely active CD, including patients who had previously failed conventional care and those who had previously failed a biologic treatment. CD |||||||| |||| ||| |||||||| || ||||| ||| |||| |||||||| ||| |||||||||||| |||| ||| |||| |||||||||| || || ||| |||||| ||| ||||| |||||||| | |||| || | || ||| ||| ||| |||||| || |||| |||||||||| || ||||| || |||||||| |||| || |||| ||||||| || ||||| ||| ||||||||||| |||||| | ||||||| ||||||| |||||| |||||| || ||||||| || ||||||||| ||||||||||| ||||||||| ||||||| |||||| |||| |||||||| || ||||||||||| ||||||||| || |||| |||||||||| || ||||| |||||||| |||||||||.
A systematic literature review (SLR)32 conducted by the sponsor served as the evidence base, on which eligible studies were identified for the ITC according to the eligibility criteria as outlined in Table 29. The literature searches, last updated on May 10, 2022, were conducted in multiple electronic databases for published primary studies, clinical trial registries for unpublished trials, relevant proceedings for conference abstracts, and regulatory and health technology agency websites for relevant documents. Bibliographies of key studies and systematic reviews were also scanned. The study screening and selection process was conducted by 2 independent reviewers, with disagreement resolved by consultation with a third reviewer. Data were extracted by 1 reviewer and verified by a second reviewer. Risk of bias assessment was carried out at the study level. The methods by which risk of bias appraisal was accomplished were not reported.
In addition to the RCTs identified from the SLR, 3 sponsor-conducted RCTs, including the ADVANCE, MOTIVATE, and FORTIFY trials, were also included in the ITC.
The sponsor conducted an NMA using the |||||||| ||||||||| ||| ||||||| |||| ||||||| || ||| ||||||| || ||| ||| ||| ||||| || Table 30.
|| |||||| || ||||| ||||||||| || |||||||||| |||| ||| ||| ||| | ||||||||||||||||| ||||||| |||||| |||||| |||||||| |||||||| |||||||||| ||| ||| ||||||||| |||||||| ||||| ||| ||| || ||| |||| |||| ||||| | |||||||| |||||| |||||| ||| ||||||| | ||||| || ||||| | |||||||| ||| ||| ||||| ||||||||| || |||||||| || ||| |||||| || ||||| ||| ||||||||| ||| ||| || |||| |||| |||||||||||| |||||||||||| |||||||| ||| ||||||||||||||| || ||| || |||||||| ||||||| || ||| ||||||| ||||||||| ||| ||| ||||||||| ||
Table 29: Study Selection Criteria and Methods for Indirect Treatment Comparisons
Criterion | Sponsor-submitted ITC |
|---|---|
Population | |||||| ||| |||||||||||| |||| |||||||||||||||||| |||||| || ||||||||| ||||| ||| || |||| ||| |||| ||| || |||||||||| |||||||| ||||| |||| |||||||| ||| || |||| |||||||||| || ||||||||| || ||||||| |||||||| |||||| ||||||||||| || ||||||||||||| || ||| |||| ||||||||||||||||| || |||| |||||||||||| ||| |||| ||||||||| |||||||| |||||||| |||| |||||||| || ||| ||| ||| || |||||||||||| |||||||||||||| |
Intervention and comparator | |||||||||||| ||||||||||| || ||| || || ||||| || || ||| | ||||||||||||| || ||| || ||||| | ||||||||||||||||| ||||||||||| || ||| || || ||||| || || ||| |||||||||||||| || ||| || ||||| | ||||| || || ||| || ||||| | ||||||||||||||||| ||||||||||| || |||||| |||| ||||| || |||| |||||| || | |||||| |||| || || | ||| |||||| || || || | || || | ||| || |||| || || | ||| ||| || |||| ||||||||||||||| || || || ||||| || ||||| || || || || ||||| | ||||||||||||||||||||||||||| || ||| || || |||| | ||| || || || |||| || || || || || || |||| | ||| || || || |||| |||||||||||||| || || || ||||| ||||| |||||||||||||||||||||||||| || | ||||| || ||||| || || |||||||||||||| || | ||||| ||||| | |||||||||||||||||||||| |||| |||||||| || ||| ||||||||| |||||||||||||| |||||||||| |||||| |||||||||| ||||||| ||||||||||||| |||||||||| |||||||||| |||||| ||||||||||||| |||| || ||||||| ||||||| |||||| |||||||||| |||||||||| |||||| ||||||||| ||||||| ||||| | |||| || ||||||||| ||| |
Outcome | |||||||| |||||||| |||||||| |||||||| || ||| ||| || ||||||||| || ||||||||||| ||||||| ||| |||||| ||| || |||| || ||| ||| ||| || ||||||||||| ||||||| ||||||||||| |||| |||||||||| ||| |||||| ||||||||| ||||| ||||||||||||||||||| ||||||||||||||| |||||||||||||||||| |||||||| |||||| || |||||||| || || |||| ||| |||||||||||| |||||| |||||||| |||| ||||||| || ||||||||| |||||| |||||| |||||||||| ||||||||| |||||| || |||||||| || || |||| | |||||| |||||||||||| |||||||| |||||| || |||||||| || || |||| | |||| || ||||||| ||||||||||| |||| |||||||| || ||| ||||||||| |||||||||||||||||||| |||||||| |||| |||| |||||||| || ||||||| ||||||||||| |||||| ||| |
Study design | |||| |||||| | || || ||||||||||| ||||||||||||||||| |||||| ||||||||||||| |||||||||| ||||| ||||||||||| |||||||| |||||||| || ||||| | |||| |||||||| |||| || ||| ||||||| || ||||| ||| ||||||||||||| |||| |||||||| || ||| ||||||||| |||||||||||||||| ||||||| |||||||||| || ||| |||||||| ||| |||| |||||||| |||||| |||||||| |||||||| ||||||||| ||| ||||| |||||||| || ||| ||| |||| |||||||| || ||| |||| || ||||||| |||| |||||||| |||| |||||||| ||| |||||||||| |||||| |||||||||| |||| |||| |||| |||||||| |||| ||| ||||||||||||||||||| ||||||||| ||||||| |||| |||||||||| ||||||||||||| |||||| |||||||||| ||||||||| ||||||| |||| |||||||||||| || ||||||||| |
AE = adverse event; BF = biologic failure; CCF = conventional care failure; CD = Crohn disease; CDAI = Crohn’s Disease Activity Index; EMA = European Medicines Agency; HTA = health technology agency; ITC = indirect treatment comparison; RCT = randomized clinical trial; SC = subcutaneous; SES-CD = Simple Endoscopic Score for Crohn’s Disease; SLR = systematic literature review; TNF = tumour necrosis factor.
aWatanabe et al. (2012)40 and (2020)53 enrolled patients aged 15 years and older while the ADVANCE, MOTIVATE, and FORTIFY studies enrolled patients aged 16 years and older; all other trials enrolled patients aged 18 years and older.
Sources: Sponsor-submitted systematic literature review and indirect treatment comparison.11,32
Table 30: Indirect Treatment Comparison Analysis Methods
Characteristic | Sponsor-submitted ITC |
|---|---|
Network construction | ||| |||| |||||||| |||||||| | |||||||| |||| |||||||||||| ||||||||||||| ||||||| ||||||||| ||| ||| |||||||||| |||| ||||||||| |||||| |||| ||||||| ||||||||| ||| || |||||||||| |||| ||||||||| |||||| |||| ||||||| ||||||||| ||| ||| |||||||||| |||| ||||||||||| |||||| |||| ||||||| ||||||||| ||| || |||||||||| |||| ||||||||||| |||||| ||| ||||||||| ||||||| ||| ||||||||||||| ||||| || ||||||| |||||| |||||| ||||||||||| ||||||| ||| |||||||| ||||||| ||||||||| ||||||||||| |||||| |||| ||||||| ||||| || | |||||||| ||||||||| ||||||||| |||| ||||||| ||||||||| ||||||||||||| |||||||||||||||| ||||| |||||| ||||||||||||| ||| ||||||||||| ||||||| ||||||||| ||||||||| ||| ||||||||||||| |||||| ||||||||||| ||||||||||| |||||||||||| || |||| || ||||||||||| |||||| ||||||||| | |||||||| |||| |||||||||||| ||||||||||||| ||||||| ||||||||| ||||||||| |||||| || ||||||| |||||||||| |||||| ||| ||| ||||||| ||||||| ||||||||| ||||||||||| |||||| || ||||||| |||||||||| |
Feasibility assessment | ||||||| |||||||||||| ||| ||||||| ||| ||||||||||| ||||| | ||||||| |||||||||||||||| ||||||||||||| ||| ||||||||| ||||||| ||||||| ||||||||||||||| |||| |||||||||| | |||||| |||| ||||||||| |||||||| || || ||||||||| ||||||||| |||||| ||||||||| || |||||||||| |||||||| ||||||||||||| ||||||| |||| ||||||||||| ||||| |||||||| |||||| |||| ||||||||| || ||||||| ||||||| ||||| || |||||||| ||||| ||||| || |||||||| ||||||||||| ||||||| |||||| |||||| |||||||||||| ||||||| |||||||| |||||||| |||||| ||||| ||||| ||||| ||||| ||| |||||| |||||||| || |||||| |||||||| || |||||| |||||||||||| ||| ||||||| ||||||| ||||| || |||||||| |||| || |||| |||||||||||| ||||||||||||||| ||||||||||||||| ||||||||||||||||| |||||||||||||| |||||||||||||||| |||||||||||||| ||||||||| ||||||||||||||| |||||||||||| |||||||| || ||| |||||||||| ||||||||| ||||||||| |||||||| || |||||||| ||||||||||| || |||||||||||||| |||||||| ||||||| ||||| |||||| ||| |||||||| |||| |
Model information | ||| |||| |||||||| |||||||| ||| ||| ||| ||||||||| || | ||||||||||| |||||| ||||| ||||||||| |||| ||| |||||||| ||||||| ||||||||||||| |||||| ||||||| || ||| | ||||||||||| |||||||||||||| |||| |||||| |||| ||||||| |||| |||| |||| ||||||||| |||| | ||||||| |||| ||| |||| || ||| ||||||||||| |||||||| |||| |||| || ||||||| ||||||| |||||| ||||||| ||| |||| |||||||||| |||||||| ||||| ||| || ||| || |||||| |||| ||||||| |||| || |||||| |||| |||||||| || ||| |||| ||||||| ||||| |||||| ||| ||| ||| ||||| |||||||| ||| |||| ||| ||||||| ||||| |||||| ||||||| |||||| ||||||||| || ||| || |||| |||| |||||||||| ||| |||| |||||| |||||||| |||||||| ||| |||| |||||||||| || |||| |||| ||||||||| ||||| ||||| |||||||| ||| |||| |||||||||| ||||||||||| ||||||||| ||| || || ||| ||||||||| ||||||||| |||||| ||||||||| | |||||||| ||||||| ||||||| ||||| ||| ||||||||||| || |||||||| ||| |||||||||| |||||||| ||||||||| || |||||||||| |||| |||||||| |||||| | |||||||| |||| |||||||| ||||| ||||| ||| |||||||| ||| ||||||||||| || |||| ||||||| |||||| ||| ||||||||| ||||| |||| || |||||||||| |||||| |||||||| |||||||| |||| |||||||||| |||||| ||| ||| |||||||| || ||||||| ||||||||||| |||||||||| |||||||||||| ||| || |||||| |||| ||||||||| ||| |
Assessment of model fit | ||| ||||||| |||||| |||| |||| |||||||| ||| |||||||| ||||| ||||| ||||||| ||||||||| |||| |||||||| |||||||| ||||||| ||||||||| |||||| || |||||||||| ||||| |||| |||||||| |||||| ||| ||| ||||||||| |||||||||||| || ||| ||||||||||||| || |||||||||| |||| ||| || |||||| ||||| || ||||| ||||||||| |||||| ||| || || || ||||| ||| |||||||| ||| | ||||| ||||| |
Assessment of convergence | ||||||||||| ||| |||||||| |||| ||| ||||||||||||||||||| |||||| ||||| ||||| ||| |||| |||||| ||||||||| |||||| || ||| |||| |||||||||| ||||||| || ||||||||||| | ||||| || | |||| ||| |||| || |||||||| |||||||||||| |
Priors | ||||| ||||| ||||||||||||| |||| ||||| || ||| |||||||||| || || ||||||||| || |||||||| |||| |||||||||| ||||||| || || ||||||||| || | |||||||||| |||||| |||||| ||| |||||||| ||||||||| ||||||| || |||||||||||||| ||||||||| || ||| |||||||| |||||||||| |||||||||| |||| | |||| |||||| |||| |||||||| |||| |||||||||||| | |||||| ||| ||||| ||||| |||||||||||| ||| |||| ||| || ||||||| |||| || ||||||| | ||||||| ||||| ||||| |||||||||||| ||| |||| ||| ||||| ||||||||| ||| | ||||||| |||||| |||||||| |||||||| |||||| || || |||||| || |||||| |||||||||||| ||||| |||||||||||| ||| |||| ||| ||||||||| |||||||| ||| ||| ||||||||||||| || |||| || |||||||| | ||||||| ||| || ||||| |||||||||||| ||| |
Assessment of consistency | || ||| || |||||||||| ||||||||| |||| |||||||||| ||||||| ||||| ||||||||||||| |||||| |||| ||||||||| ||| ||||| ||| |||||||| ||||||||| |||||| |||| ||| ||| ||||||||||| || ||||||||||||| |||||||||| ||||||||||| |||||| || |||||| ||||||||||| || |||||||| |||||||| |
Outcomes | |||| ||||||||||||| |||||||| ||||||||| |||||||| || |||| ||||| | ||| |||||| || |||||||| ||||||||||| |||||||||||||||||||| |||||||| |||||||| |||||||| || | | ||||||||| |||||||| |||| |||||||| || |||| ||||| || |||||||| ||||||||||| ||||||||||||||||||| |||||||| |||||||| |||||||| || | | |||||||| |||||||| |||| |||||||| || |||| ||||| || |||||||| ||||||||||| |||||||||||||||||||||| ||||||||||||||||||| |||||||| |||||||| || ||||||||| || | ||| |||| ||||||||| |||||||| || |||||| ||||||||||||||||| ||||||||| |||||||| || ||||| |||||| ||||| || | |||||||||| ||||||| |||||||| || ||| |||||||| ||||||| || ||| ||||||| ||||||||||| ||||| |||||||| ||| ||||||||| |||| |||||||||| || || ||||| | ||||||||||| ||||||| || ||||||||| ||||||||||||||||||||||||||||||| |||||||||| ||||||||||| |||||||| || | ||||||||| |||| ||||||||| |||||||| || |||||| ||||| || |||||||||||||| |||||||||||| || |||||||| || |||||||||||||||| ||| || || |||||||| ||||||||| |
Outcome time points | |||||||| |||| |||||||| ||||| || ||||||||| ||||| || | || || ||||| ||| | ||||||||||| ||||| || || || || ||||| |
Base-case analysis | ||| |||| |||| ||| ||||||| ||| || |||||| ||||||| ||| |||||||| ||||||| ||||||||| |||||| |||| |||||||| |||||||||| |||||||| |||||||| ||||||||| |||||||||| ||||||||| |||||||||| |||||||||| || ||| ||| || |||||||||||||||||| ||||||||| ||||||| |
Sensitivity analysis | |||||||| |||||||| || || |||||| |||||||||||||||| ||||||||| |||||| |||| |||| |||||||| ||| || ||||| |||||||||||||||||||||| ||||||| |||||||||| |||||||||| |||||||||||||||| || ||||||||| |||||||| |||||||| |||||| ||||||| |||||||| ||||||||| ||||||| |||||||| ||||||||||||||||||||| |||||||||| ||||||||||||||||||||| || ||||| ||||| ||||||||||||||||||| || ||| |||||||||||||| ||||||| ||||||||||||||||||| |||| |||||||||||| |||| | ||||||||| |||||||||||||||| || |||||| ||||||| ||||||||||| |||||||| |
AE = adverse event; BF = biologic failure; CCF = conventional care failure; CDAI = Crohn’s Disease Activity Index; DIC = deviance information criteria; FE = fixed effects; ITC = indirect treatment comparison; MCMC = Markov Chain Monte Carlo; OR = odds ratio; PSRF = potential scale reduction factor; RD = risk difference; RE = random effects; SD = standard deviation; SES-CD = Simple Endoscopic Score for Crohn’s Disease; TNF = tumour necrosis factor.
Source: Sponsor-submitted indirect treatment comparison.11
Table 31: Characteristics of Included Studies in the Sponsor-Submitted Network Meta-Analysis
Study | Total N | Intervention | Comparator | Biologic failure | Induction/ maintenance | Primary end point |
|---|---|---|---|---|---|---|
||||||| |||||||||||||||| | ||| | | |||||||||| || | ||||| || ||||| | ||| | ||| |||| ||||| | ||||| | || |||||||||| || || ||||| || ||||| | ||| | ||| |||| ||||| | | | ||||||| || || ||||| | ||| | ||| ||||| | ||||| |||||||||| ||||| |||| || | || | ||||||||||| | | |||||||| ||||||||| || |||| || || |||| || |||| || |||||||| || || |||| |
||||||| |||||||||||||| | ||| | | |||||||||||| || ||| || || ||||| | | ||||||| || || ||||| || || | ||| | ||||||||| | | |||||||| ||||||||| ||| |||||||||| |||||||| || |||| |
||||| |||||||||||||||| | |||| | | |||||||||| || || || |||||| |||| |||| | | || |||||||||| || || || ||| |||| |||| | | | ||||||| || | | |||| | ||||||||||| | | |||||||| ||||||||| ||| ||||| ||| ||| || |
|||| |||| |||||||||||||||| | |||| | | |||||||||| || ||| || || |||| || || || || |||| | | | | | ||||||| || ||||| | ||| | | ||| | |||||||||| | | |||||||| ||||||||| ||| |||| | |
||||||| | |||||||||||||||| | |||| | | |||||||||| || ||| || || |||| | ||| || || || |||| | | || |||||||||| || || || || |||| | ||| | | ||||||| || || ||||| | ||| | | | ||| | |||||||||| | | |||||||| ||||||||| ||| |||| | | |
||||||| ||||||||||||||| | |||| | | |||||||||||| || ||| || || ||||| || || ||| ||| ||| ||| ||| || | | ||||||| || | | |||| | |||||||||||| | | |||||||| ||||||||| ||| |||||||||| |||||||| || |||| |
|||| |||||||||||||||| | |||| | | |||||||||| || ||| || || |||| | ||| || || || |||| | | | ||||||| || || |||| | ||| | | | ||||| | |||||||||| | | |||||||| ||||||||| ||| |||| | |
|||||| | ||||||||||||||||||| | |||||||||| ||| |||||||||||| |||| | | |||| ||||||||||| || ||| || || ||||| | ||| | | || |||||||||||| ||||||||||| || | | |||||||||| ||||||| || || ||||| | ||| | | || |||||||||||| ||||||| || | |||||||| ||||||||||||||||||| |||| | ||||||||| |||||||||||||||| | | |||||||||| |||||||| ||||||||| ||| |||||||| ||||||||| || |||| | | |
|||||| | ||||||||||||||||||| | |||| | | ||||||||||| || ||| || || ||||| || | | | ||||||| || || ||||| || | ||| | |||| | |||||||||| | | |||||||| ||||||||| ||| |||| |
|||||||| ||||||||||||||||||| | ||| | | ||||||||||| || || || ||||| | |||||| || ||||||||||| || || || ||||| || | | ||||||| || | ||| | ||||||||||| | | |||||||| ||||||||| || |||| || ||| ||||||||| ||| ||||| |
||||| | ||||||||||||||||||| | |||| | | ||||||||||| || | ||||| || |||| | | ||||||| || || |||| | | ||||| | |||||||||| | | |||||||| |||||||| |||||||||| |
||||| | ||||||||||||||||||| | ||| | | ||||||||||| || | ||||| || |||| | | ||||||| || || |||| | | | | ||| | ||||||||| | | |||||||| |||||||| |||||||||| || ||||| | | |
|||||||| |||||||||||||| | ||||| | | |||||||||||| || ||| || || ||||| || || ||| | | | | ||||||| || || ||||| || || ||| | | | |||||||| | |||||||||| | | |||||||| ||||||||| ||| |||||||||| |||||||| || |||| |
|||||| |||| |||||||||||||||| | ||| | | |||||||||| || | ||||| || |||| | | | ||||||| || || ||||| | | ||| | |||||||||| | | |||||||| |||||||| ||||||||| || |||| | | |
||||||| | ||||||||||||||||||| | |||| | | ||||||||||| || ||| || ||||| | |||| | | ||||||| || | | |||| | |||||||||||| | | |||||||| ||||||||| ||| |||| || | |
|||||||| ||||| |||||||||||||||| | | ||| | | |||||||||| || ||| || || |||| | ||| || || || |||| | | || |||||||||| || || || || |||| | ||| || || || |||| | | | ||||||| || || ||||| | ||| | |||||| | |||||||||| | | |||||||| ||||||||| ||| |||| | | | |
|||||||| ||||| |||||||||||||||| | |||||||||| ||| |||||||||||| ||| | | |||||||||| ||||||||||| || ||| || || ||||| || || ||| | ||| |||||||||||| ||||||||||| || ||| || || |||| || |||| ||||| | ||||| || | | |||||||||| ||||||| || || ||||| || || ||| |||| |||||||||||| ||||||| || || |||| || |||| ||||||||| |||| | | |||||||||| ||||| |||||||||||| ||| | ||||||||| |||||||||||||||| | | |||||||||| |||||||| |||||||| |||||||||| || |||| || | || |||||| ||||||||| ||| |||| || |
CDAI = Crohn’s Disease Activity Index; SC = subcutaneous.
Source: Sponsor-submitted indirect treatment comparison.11
||||| ||| ||| |||||||| |||||||| |||||| || ||||| || | |||| |||||||| |||||| |||| |||||||| |||||||||| |||||||| |||||||| ||||||||| ||| |||||||||| |||||||| |||||| |||||||||| |||||||||| |||||||||| ||||||||| |||| |||||||| || ||||||| ||||||| || ||| ||||||| ||||||||| |||| || ||||| ||| ||||| |||||||| ||||||||| ||||||| |||||| ||||||||| ||| |||| |||||||| |||||||||| |||||||| || ||||||| ||||| |||| |||||||||| |||| || ||| |||||| ||||||| |||| ||||||||| || ||| ||||||| || ||| |||| ||||||| ||||||| || ||| |||| |||||||| ||||||| ||||| || |||| ||||||||| ||| || ||||||||| ||| |||||||| |||||||| || |||||||||||| |||||| ||||| |||||||||| |||||| |||||||||||| |||||||||||| ||||||||||| ||||||||||| |||||||| || |||||||| |||| ||| |||||| ||||||| ||||||| ||||| |||||||||||| || ||| |||||| |||||||||| |||| |||||||||| |||||||||| || |||||| || ||| |||||| |||||| || ||| |||||||| |||||| ||||||||| ||| ||| |||||||| ||||||||| ||||||||||| |||||||| || ||| ||||||| ||||||||| |||| ||||||| ||||||||| || || ||| |||| ||||| |||| |||| |||||||||||| || ||| |||||| |||||||||| |||| ||||||||| ||| ||||||||| || |||| |||||||| ||||||| |||||| ||||||||| || || |||| ||||||| || ||| |||||| |||||||||| ||||| |||| |||||||||| ||||||||| |||||||| ||||||| ||||| |||| ||||| || |||||||| |.
||||||| ||| |||||||| || |||||||| ||| |||| |||||||| |||||| |||| |||||||| |||||||||| |||||||| |||||||| ||||||||| || ||| ||||||||| ||||| || ||| ||| ||| || ||||||| |||||||||||| |||||||||||||||| |||| |||||||| ||||||||| || ||| ||| |||||||||| |||||| ||| ||||||||| ||||| |||||| |||| |||| || |||||| ||| |||||||| |||||||| |||||| |||| || ||||| ||| || |||||| ||| |||| |||| || ||||| ||||||||| |||||| |||| ||| |||||||| ||||||| |||| |||||||||||| ||| || |||| ||||||||||||| |||| |||||| || ||||||| |||| |||||||| ||||||||| |||| ||||| ||||||| |||| |||||||| |||||||| ||| |||||||| ||| |||||||||||| || |||| ||||||||||| ||||||| |||||||||||| ||| || ||| ||||||||||| |||||||||||| || ||||||||||| || ||||||||| |||| |||||||| |||||||||| || |||||||| |||| ||||||||||| || ||||||| ||| |||| ||||| || ||||| ||| || |||||| ||| |||| ||||| || ||||| ||||||||| |||| |||||||||||| ||| ||| ||||||| | ||||||| |||| |||||||||||| ||| || |||| |||| |||||||| ||||||||| || ||| || |||||||||| |||||| ||| ||||||||| ||||| |||||| |||| |||| || |||||| ||| |||| |||| || ||||| ||| || |||||| ||| |||| |||| || ||||| ||||||||| |||||| |||| || |||||||| ||||||| |||| |||||||||||| ||| || |||| |||||||||| |||| |||||||||||| |||||||| || ||||| ||||||| |||| |||||||| ||||||||| || ||||||||| ||||||| |||||||||||| ||| || |||| ||||||||||| ||| ||||||||||| || ||||||||| |||| |||||||| |||||||||| |||||||| ||||| |||||||| |||| ||| |||||| || ||||||||||| |||||||| ||||| ||| ||| ||| |||||||| ||| |||||||||||| || |||| |||||||||| ||||||| |||||||||||| ||| || ||| |||||||||||||| |||||||| |||||||| |||||||| || ||| ||| |||||||||| |||||| ||| ||||||||| ||||| |||||| |||| |||| || |||||| ||| || || |||| || ||||| ||| || |||||| ||| |||| |||| || ||||| ||||||||| ||||||||| |||| ||| |||||||| ||||||| |||| |||||||||||| ||| || |||| |||| |||||| || ||||||| |||||||| |||||||| |||||||| |||| ||||| ||||||| |||| |||||||| ||| |||||||| ||| |||||||||||| || |||| ||||||||||| ||||||| |||||||||||| ||| || ||| ||||| |||||| |||||||||||||| |||||||| |||||||| |||||||| || ||| || |||||||||| |||||| ||| ||||||||| ||||| |||||| |||| |||| || |||||| ||| |||| |||| || ||||| ||| || |||||| ||| |||| |||| || ||||| ||||||||| ||||||||| |||| || |||||||| ||||||| |||| |||||||||||| ||| || |||| |||| |||||| || ||||||| |||||||| |||||||| |||||||| |||| ||||| ||||||| |||| |||||||| || ||||||||| ||||||||| |||| |||||||||||| ||| || |||||||| |||||||| |||||||| ||||||||| |||||||| || |||||||||| || ||| || || |||| ||| || || | | |||| ||||| ||||| ||| |||| |||| || |||||| ||||||||||| |||| ||||| ||| |||| |||| || |||||| ||| ||||||||||| |||| ||||| ||| |||| |||| || |||||| |||| ||| |||||||||| || ||||||||||| ||| |||||| || ||||||||||| |||||||| ||||| ||| ||.
CCF = conventional care failure; CDAI = Crohn’s Disease Activity Index; SC = subcutaneous.
Note: This figure has been redacted at the request of the sponsor.
Source: Sponsor-submitted indirect treatment comparison.11
Figure 5: Network Diagram for CDAI Outcomes in the BF Population — Induction Phase (Redacted)
BF = biologic failure; CDAI = Crohn’s Disease Activity Index; SC = subcutaneous.
Note: This figure has been redacted at the request of the sponsor.
Source: Sponsor-submitted indirect treatment comparison.11
|||||| | ||| |||||| | ||||||| ||| |||||||| || |||||||| ||| |||||||||| |||||||| |||||| |||||||||| |||||||||| |||||||||| ||||||||| || ||| ||||||||| ||||| || ||| ||| ||| || ||||||| |||||||||||| |||||||||||| |||| |||||||||| ||||||||| || ||| ||| |||||||||| |||||| ||| ||||||||| ||||| ||||| |||| |||| || |||||| ||| |||| |||| || ||||| ||| || |||||| ||| |||| |||| || ||||| ||||||||| ||||||||| |||| |||| ||| |||||||| ||||||| |||| |||||||||||| ||| || |||| |||||||||| |||| |||||||||||| |||||||| || ||||| ||||||| |||| |||||||| ||| ||||||||||| || |||||||||||| |||| ||||||| ||| |||| ||||| ||| |||||||||| ||||||||| || ||| || |||||||||| |||| ||||| ||| |||| |||| || ||||| ||| ||||| ||| |||| |||| || ||||||| |||||||||| |||||||| || ||| ||| |||||||||| |||| ||||| ||| |||| |||| || ||||| ||| ||||| ||| |||| |||| || ||||||| ||| |||||||||| |||||||| || ||| || |||||||||| |||| ||||| ||| |||| |||| || ||||| ||| ||||| ||| |||| |||| || ||||| |||||| ||| ||||||||| ||||| ||||| ||| |||||||| |||||||||||| ||| ||||||||||| |||| ||||||| |||||| | ||||| ||| ||||| |||||| |||||||||||| ||| |||||||| ||| |||||||||| |||||||| || ||| ||| |||||||||| |||| ||||| ||| |||| |||| || ||||| ||| ||||| ||| |||| |||| || |||||| |||||| ||| ||||||||| ||||| ||||| |||| ||| |||||||| ||||||||| |||||||||||| || ||||||||||| ||| |||||||||| ||||||||| ||| ||| ||| |||||||||||| ||| |||||||||| |||||||| || ||| || ||||||||||| ||| |||||||||||| || |||| | |||||||||| ||||||| ||||||||||.
CCF = conventional care failure.
Note: This figure has been redacted at the request of the sponsor.
Source: Sponsor-submitted indirect treatment comparison.11
Figure 7: Network Diagram for Endoscopic Outcomes in the BF Population — Induction Phase (Redacted)
BF = biologic failure.
Note: This figure has been redacted at the request of the sponsor.
Source: Sponsor-submitted indirect treatment comparison.11
Table 32: Network Meta-Analysis Estimates of Efficacy Outcomes in the Induction Phase
RZB600 vs. | Absolute effect measure RD Median (95% CrI)a | Relative effect measure OR Median (95% CrI)a |
|---|---|---|
CDAI clinical remission in the CCF population in the induction phase | ||
FE model | FE model | |
|||| | ||||| |||||| || ||||| | |||| |||||| || ||||| |
||||||||| | |||| |||||| || ||||| | |||| ||||| || ||||| |
|||| | |||| |||||| || ||||| | |||| ||||| || ||||| |
|||||| | |||| |||||| || ||||| | |||| ||||| || ||||| |
|||||||| | |||| |||||| || ||||| | |||| ||||| || ||||| |
||||||| | |||| ||||| || ||||| | |||| ||||| || ||||| |
CDAI clinical remission in the BF population in the induction phase | ||
FE model | FE model | |
||||||||| | |||| |||||| || ||||| | |||| ||||| || ||||| |
|||| | |||| ||||| || ||||| | |||| ||||| || ||||| |
|||||| | |||| ||||| || ||||| | |||| || || ||||| |
|||||||| | |||| |||||| || ||||| | |||| ||||| || |||||| |
||||||| | |||| ||||| || ||||| | |||| ||||| || ||||| |
CDAI-100 clinical response in the CCF population in the induction phase | ||
FE model | FE model | |
|||| | ||||| |||||| || ||||| | |||| ||||| || ||||| |
|||| | ||||| |||||| || ||||| | |||| ||||| || ||||| |
||||||||| | ||||| |||||| || ||||| | |||| ||||| || ||||| |
|||||||| | |||| |||||| || ||||| | |||| ||||| || ||||| |
|||||| | |||| |||||| || ||||| | |||| ||||| || ||||| |
||||||| | |||| ||||| || ||||| | |||| ||||| || ||||| |
CDAI-100 clinical response in the BF population in the induction phase | ||
FE model | FE model | |
|||||||| | |||| |||||| || ||||| | |||| ||||| || ||||| |
||||||||| | |||| ||||| || ||||| | |||| ||||| || ||||| |
|||| | |||| ||||| || ||||| | |||| |||||| || ||||| |
|||||| | |||| ||||| || ||||| | |||| ||||| || ||||| |
||||||| | |||| ||||| || ||||| | |||| ||||| || ||||| |
Endoscopic remission in the CCF population in the induction phase | ||
FE model | FE model | |
||| | |||| |||||| || ||||| | |||| ||||| || ||||| |
||||||| | |||| ||||| || ||||| | |||| ||||| || ||||| |
Endoscopic remission in the BF population in the induction phase | ||
FE model | FE model | |
||| | |||| |||||| || ||||| | |||| ||||| || |||||| |
||||||| | |||| ||||| || ||||| | |||| ||||| || |||||| |
Endoscopic response in the CCF population in the induction phase | ||
FE model | FE model | |
UST | |||| ||||| || ||||| | |||| ||||| || |||||| |
Placebo | |||| ||||| || ||||| | |||| ||||| || |||||| |
Endoscopic response in the BF population in the induction phase | ||
FE model | FE model | |
UST | |||| |||||| || ||||| | |||| ||||| || |||||| |
Placebo | |||| ||||| || ||||| | |||| ||||| || ||||| |
BF = biologic failure; CCF = conventional care failure; CDAI = Crohn’s Disease Activity Index; Crl = credible interval; FE = fixed-effects; OR = odds ratio; RD = risk difference; RZB600 = risankizumab IV 600 mg; SC = subcutaneous; UST = ustekinumab; vs. = versus.
aA network estimate was considered statistically significant if the 95% CrI excluded 0.
||||||||| || |||||||| | |||||||||| |||||||||| || ||| || || |||| | ||| || || || |||| || || || || || || |||| | ||| || || || |||| |||||| | |||||||||| |||||||||| || |||||| || ||||| || || |||||||| | |||||||||| |||||||||||| || ||| || || ||||| || || ||| |||||| | |||||||||| ||||||||||| || |||||| |||| ||||| || |||| |||||| || |||| ||||| | |||||||||| |||||| | ||||| ||| ||||| |||| || |||||||||||||| | |||||||||| ||||||||||| || ||| || || ||||| || || |||
Source: Sponsor-submitted indirect treatment comparison.11
|| || ||||||| || ||||||||| ||||||| ||| ||||||||||||| ||||| || |||||||| |||| || ||| ||||||| |||||| |||||| ||||||||||| ||||||| ||| ||||||| ||||||||| ||| ||||| ||| |||||||| ||||||| ||||||||| ||||||||||| |||||| |||| | |||||||| ||||||||| ||||||||| ||| ||||||| ||||||||| ||||||||||||| |||||||||||||||| ||||| |||||| ||||||||||||| ||| ||||||| || |||| || ||| ||||||| ||||||||| ||||||||| ||| ||||||||||||| |||||| ||||||||||| ||||||||||| ||||||||||||| ||| |||||||| || |||| |||||||| |||| ||||||| |||| ||| |||||| ||||||| ||| |||||||||| ||||||| ||| ||||| ||||||| ||| ||| ||||||| |||||||||||| |||||| || ||| ||||| || ||||||| ||| |||||||| || |||||||| ||| |||| |||||||| |||||| |||| |||||||| |||||||||| |||||||| |||||||| ||||||||| || ||| ||||||||||| ||||| || ||| ||| ||| || ||||||| |||||||||||| |||||||||||| ||| ||||| || ||||| ||| ||| |||||||| ||| |||||||||||| || |||| | |||||||||| || ||||||||||| |||| |||||||| ||||||||| || ||| ||| |||||||||| ||||||| |||||||||||| || ||| || ||||| | ||||| |||||| |||||||| ||||||||||| || || || ||||| || ||||| || ||||||||||| || || || ||||| | |||||| |||| || |||||| ||| |||| ||||| || ||||| ||| || |||||| ||| |||| |||| || ||||| ||||||||| |||||||| |||||||||||| ||| || ||||| | ||||| ||| ||||||||||| |||| |||||||| ||||||||| || || |||||||| |||||||| || |||||||| |||||||| ||| |||||||| ||| |||||||||||| || |||| | ||||||| |||||||||||| || ||| || ||||| | ||||| |||||| ||||||||||| || || || ||||| || ||||| || ||||||||||| || || || ||||| | |||||.
Figure 8: Network Diagram for CDAI Outcomes in the CCF Population — Maintenance Phase (Redacted)
CCCF = conventional care failure; CDAI = Crohn’s Disease Activity Index; SC = subcutaneous.
Note: This figure has been redacted at the request of the sponsor.
Source: Sponsor-submitted indirect treatment comparison.11
Figure 9: Network Diagram for CDAI Outcomes in the BF Population — Maintenance Phase (Redacted)
BF = biologic failure; CDAI = Crohn’s Disease Activity Index; SC = subcutaneous.
Note: This figure has been redacted at the request of the sponsor.
Source: Sponsor-submitted indirect treatment comparison.11
Table 33: Network Meta-Analysis Estimates of Efficacy Outcomes in the Maintenance Phase
|||||||||| |||||| | Absolute effect measure RD Median (95% CrI)a FE model | Relative effect measure OR Median (95% CrI)a FE model |
|---|---|---|
CDAI clinical remission in CCF population at maintenance phase | ||
||||||||| | ||||| |||||| || ||||| | ||| ||||| || ||||| |
|||||||||| | ||||| |||||| || ||||| | |||| ||||| || ||||| |
Placebo | |||| |||||| || ||||| | |||| ||||| || ||||| |
CDAI clinical remission in BF population at maintenance phase | ||
UST90 q.8.w. | ||||| |||||| || ||||| | |||| ||||| || ||||| |
UST90 q.12.w. | |||| |||||| || ||||| | |||| ||||| || ||||| |
Placebo | |||| ||||| || ||||| | ||| ||||| || ||||| |
BF = biologic failure; CCF = conventional care failure; CDAI = Crohn’s Disease Activity Index; Crl = credible interval; FE = fixed-effects; OR = odds ratio; q.8.w. = every 8 weeks; q.12.w. = every 12 weeks; RD = risk difference; SC = subcutaneous; UST90 = ustekinumab subcutaneous 90 mg.
aA network estimate was considered statistically significant if the 95% CrI excluded 0.
|||||||||| | |||||||||||| || ||| || ||||| | |||||||||||||| || |||||||||| | |||||||||||| ||||||||||| || || || ||||| || ||||| || || || || ||||| ||||||
Source: Sponsor-submitted indirect treatment comparison.11
||||| ||||||| ||||||||| ||| ||||||| ||||| ||||| ||||||| |||| ||||||| ||||||||||| ||| ||||||||||||||| ||| || |||| |||| |||||||| || ||| ||||||| |||||||||| |||||| ||| ||| || ||||||||||| |||||||||| || ||||||||| |||| ||||||| || ||||||| ||||| |||||||||||| || ||| |||||| ||||||||||| |||| || ||||||||| |||| |||||||| || ||| ||||||| ||||||||| ||| ||||||| || ||| |||||| || ||||||| ||| |||||||| || |||||||| ||| ||||| |||||||| || ||| ||| ||| || ||||||||||| |||||||| || ||| ||||||||| ||| ||||||||||| ||||||| ||||||||||||||||||| ||| |||| |||||||| || ||| ||||||||| ||| ||||||||||| |||||| ||||| || ||| |||| |||| ||| |||||||| ||| |||||||||||| || |||| | |||||||||| || ||| ||| ||| || ||||||||||| |||||||| ||||||| |||||||||||| |||||| ||||||| || ||||| |||||| |||||||||| |||||| |||| |||||||||||| ||| || ||||| | ||||| ||| |||||||||| |||| ||||||||| ||| |||| || ||||||||||||||| ||| || |||| |||||||| || |||||||||| || || || ||||| |||| |||| ||||| ||| |||| |||| || ||||| ||| |||||||||| || || || ||||| ||||| |||| |||| ||||| ||| |||| |||| || |||||.
Figure 10: Network Diagram for Harms Outcomes in the CCF and BF Populations Combined — Induction Phase (Redacted)
BF = biologic failure; CCF = conventional care failure; SC = subcutaneous.
Note: This figure has been redacted at the request of the sponsor.
Source: Sponsor-submitted indirect treatment comparison.11
Figure 11: Network Diagram for Harms Outcomes in the CCF and BF Populations Combined — Maintenance Phase (Redacted)
BF = biologic failure; CCF = conventional care failure; SC = subcutaneous.
Note: This figure has been redacted at the request of the sponsor.
Source: Sponsor-submitted indirect treatment comparison.11
Table 34: Network Meta-Analysis Estimates of Harms Outcomes in the Induction Phase
RZB600 vs. | Absolute effect measure RD Median (95% CrI) |
|---|---|
Any AEs | |
RE model | |
||||||||| | ||||| |||||| || ||||| |
|||||||| | ||||| |||||| || ||||| |
|||||| | ||||| |||||| || ||||| |
||||||| | ||||| |||||| || ||||| |
|||| | |||| |||||| || ||||| |
Serious AEs | |
FE model | |
|||||||| | ||||| |||||| || ||||| |
||||||||| | ||||| |||||| || |||||| |
|||| | ||||| |||||| || |||||| |
|||||| | ||||| |||||| || |||||| |
||||||| | ||||| |||||| || |||||| |
Serious infections | |
RE model | |
||||||||| | ||||| |||||| || ||||| |
|||||||| | ||||| |||||| || ||||| |
|||||| | ||||| |||||| || ||||| |
|||| | ||||| |||||| || ||||| |
||||||| | ||||| |||||| || ||||| |
Discontinuation due to AEs | |
RE model | |
|||||| | ||||| |||||| || ||||| |
||||||||| | ||||| |||||| || ||||| |
|||| | ||||| |||||| || ||||| |
|||||||| | ||||| |||||| || ||||| |
||||||| | ||||| |||||| || |||||| |
AE = adverse event; BF = biologic failure; Crl = credible interval; FE = fixed-effects; RD = risk difference; RE = random-effects; RZB600 = risankizumab IV 600 mg; vs. = versus.
||||||||| || |||||||| | |||||||||| |||||||||| || ||| || || |||| | ||| || || || |||| || || || || || || |||| | ||| || || || |||| ||||| | |||||||||||||| | |||||||||| |||||||||||| || ||| || || ||||| || || ||| |||||| | |||||||||| ||||||||||| || |||||| |||| ||||| || |||| |||||| || |||| |||||||| | |||||||||| ||||||||||| || ||| || || ||||| || || ||| |
Source: Sponsor-submitted indirect treatment comparison.11
Overall, the SLR conducted by the sponsor to identify relevant studies for the NMA was methodologically sound. The sponsor adopted a comprehensive literature search strategy, performed study selection and data extraction in duplicate, described the characteristics of the included studies in adequate detail, and assessed the risk of bias within individual studies. |||||||| || ||| ||||||| ||||||| ||| |||| || |||| |||||||||| ||| ||||||| ||| || | |||||| || |||||||| |||||||||| |||| |||||||||||| ||| |||| || |||| |||||||||| ||| |||| ||||||||| || ||| |||||||||| ||||| |||||| |||||||| ||| |||| || |||| |||||||||| ||||||| |||||| |||||||||| ||||||| |||| ||| |||||||||||| |||| ||| ||| || ||||| ||||||||| ||||||| || ||| ||| |||||| ||||||||| |||| ||| |||||||||| ||||||||| || ||| ||||||| ||||||||| |||. There were several notable sources of heterogeneity in the sponsor-submitted NMA, which increase CADTH’s uncertainty in the NMA estimates. |||||| ||||||||||||| |||| ||||| || ||| ||||| |||||||||| ||||||||||| |||||||| |||||| |||||||| |||| |||| ||||||| || ||| ||| || ||||||||||||| | |||||||| ||||||| |||||| |||||||| || ||| |||| ||| |||||||||| |||||||| |||||||| | || ||||| || |||| | ||||||| ||||||||| |||||||| |||||| |||||| |||||||| |||||||| ||| |||||||| |||||||| |||||||| | || ||||| || |||| ||| ||| ||||||||| || |||||| |||||||| |||||||| | || ||||| || |||| || ||||||||| ||| ||||| || ||||||| |||||||| || ||| ||| ||||||||||| |||| || |||| ||||||| ||| ||||| || |||||||| ||||| |||||||||||| || ||| ||| ||||||||||| |||| || |||| ||||||| || |||| || ||| ||||| || |||||||| ||||| |||||||||||| || ||| || ||||||||||| |||| || |||| |||||| |||||| ||| |||||||| ||||||||| |||| |||| ||||||||| ||||||| || ||||||||||||| |||| ||||| |||||| ||| ||||||||| |||||| ||| ||||||||||| || ||| |||| || ||||| ||||||| |||||||| |||||| |||||||||| ||||||||| |||||| |||| |||||||| |||| |||||| ||||||| ||| |||||||||||||| ||| |||||||| || ||| |||| |||| ||||||||| |||||||| ||||||||| ||| |||||||| || |||| | || |||||||| ||||||| |||| ||||||||||| ||||| |||||||| ||||||||| ||| |||||||| || |||| || || |||||||| ||||||| |||| ||||||||||||| ||||||| |||||||| ||||| ||||| || |||||||| ||| |||||| |||||||| |||||| |||||||| ||||| ||||| || ||| |||||||||||| |||||||| || ||| ||||||| ||||||| |||||| |||||| |||||| ||| |||||||| ||||| ||| ||||||||| |||||||| ||||||||| || ||| |||||||| || ||| ||| || ||||||||| |||||||||| ||| ||||| ||||| || ||| |||||||||||| ||||||| |||| ||||||| |||||| |||| || || |||| |||||| ||||||||||| ||||||||||| |||| ||||| || ||| ||||||||||| || |||| |||||||| || |||||||| |||||| |||||||| |||||||| ||| |||||||| ||| |||||||| || |||||||| |||| ||||||| |||||||| |||||||| |||||||| || | |||||||| || ||||| |||| ||||| || ||| || |||| |||||| |||| ||||||||| ||||||| ||| ||||||| ||| ||||||| |||||| ||||||| |||||||| |||||||| |||||||| || | |||||||| || ||||| |||| ||||| || ||| || |||| |||||| |||| |||||||| || | ||||| |||| ||||| |||| |||| |||| |||||||| ||| |||||||| |||||| |||| ||||||||| |||||| | |||| |||| ||||| |||||| ||||| |||||||| || |||| || |||||| || |||| ||||||| ||| |||||||| ||| |||||| || |||| |||||| |||||||||||| |||||||||| || ||| |||||||||| ||||||| |||||||||| ||| |||||| || ||||||||||||| |||| ||| |||||||| ||||| ||||||||||||| |||||||| |||||||| || ||||||||||||||| || ||| ||||||| ||||||||| ||||||.
Table 35: Network Meta-Analysis Estimates of Harms Outcomes in the Maintenance Phase
RZB360 q.8.w. vs. | Absolute effect measure RD Median (95% CrI) |
|---|---|
Any AEs | |
FE model | |
|||||||||| | |||| |||||| || ||||| |
|||||||||| | |||| |||||| || ||||| |
||||||||| | |||| |||||| || ||||| |
||||||| | ||||| |||||| || ||||| |
|||||||||| | ||||| |||||| || ||||| |
|||||||| | ||||| |||||| || ||||| |
|||||||||| | ||||| |||||| || ||||| |
||||||||| | ||||| |||||| || ||||| |
Serious AEs | |
FE model | |
|||||||| | |||| ||||||| || ||||| |
||||||||| | |||| |||||| || ||||| |
||||||||||| | |||| |||||| || ||||| |
||||||||| | |||| |||||| || ||||| |
|||||||||| | |||| |||||| || ||||| |
|||||||||| | |||| |||||| || ||||| |
|||||||| | |||| |||||| || ||||| |
|||||||||| | ||||| |||||| || ||||| |
||||||| | |||| |||||| || ||||| |
|||||||||| | ||||| |||||| || ||||| |
Serious infections | |
FE model | |
|||||||||| | |||| |||||| || ||||| |
||||||||||| | |||| |||||| || ||||| |
||||||||| | |||| |||||| || ||||| |
|||||||| | |||| |||||| || ||||| |
|||||||| | |||| |||||| || ||||| |
||||||||| | |||| |||||| || ||||| |
||||||| | |||| |||||| || ||||| |
|||||||||| | | |||||| || ||||| |
|||||||||| | ||||| |||||| || ||||| |
|||||||||| | ||||| |||||| || ||||| |
Discontinuation due to AEs | |
FE model | |
|||||||| | |||| ||||| || ||||| |
||||||||| | |||| ||||| || ||||| |
|||||||||| | |||| |||||| || ||||| |
|||||||||| | |||| |||||| || ||||| |
||||||||| | |||| |||||| || ||||| |
|||||||||| | |||| |||||| || ||||| |
||||||| | ||||| |||||| || ||||| |
|||||||||| | ||||| |||||| || ||||| |
||||||||||| | ||||| |||||| || ||||| |
|||||||| | ||||| |||||| || |||||| |
|||||||| || ||||||||| | |||||||||||| |||||||||| || || || ||||| |||| || || || || ||||| ||||| |||||||||||||||| || |||||||| | |||||||||||| |||||||||| || | ||||| ||||| | |||||||||||||||| | |||||||||||| || ||| || ||||| | |||||||||||||| || |||||||||| | |||||||||||| ||||||||||| || || || ||||| || ||||| || || || || ||||| | ||||||||||||||||| |||||||||| || |||||||||| | |||||||||||| ||||||||||| || ||| || ||||| | |||||| ||||||||||| || ||| || ||||| | |||||| || || ||| || ||||| | |||||
AE = adverse event; BF = biologic failure; CCF = conventional care failure; Crl = credible interval; FE = fixed-effects; OR = odds ratio; q.8.w. = every 8 weeks; RD = risk difference; RZB360 = risankizumab subcutaneous 360 mg; SC = subcutaneous; vs. = versus.
Source: Sponsor-submitted indirect treatment comparison.11
||||||| |||| |||| |||| || |||||| |||||||||||||| ||| ||||||||| || |||||| ||| ||||||||||||| ||||||| |||| ||||||||| |||||||| ||||||| ||||| || ||| |||||||||||| ||||||| |||| ||||||| |||||| ||| ||||||||||| ||||||| ||| ||||||| ||||||||| ||| ||||| ||| |||||||| ||||||| ||||||||| ||||||||||| |||||| |||| | |||||||| |||||||| || ||| |||| |||| |||||||| ||||| || ||||||| |||||||||| || |||||| || |||||||||| ||| |||||||| ||||||| ||||||| || ||||||||||| ||||||| ||||||||| ||| ||||||| |||||||| ||||||||||||| |||||||||||| ||| ||||||| || |||| || ||| ||||||| |||||||| ||||||||||| ||||||||||| |||||||||||| ||| |||||||| |||||||| ||||| |||| ||||||||||| |||||||||| |||| ||||||||| ||| |||||||| |||||||| |||||| ||| ||||||| |||||||| |||||||||||| ||| ||||||||||| ||| |||||| || |||| | ||||||||||| |||||| |||| |||||||| || ||| ||||||| ||| |||||| ||| ||| || || ||||||||||| |||||||| |||||||| || ||| ||||||||| ||||||||||| ||||| || |||||||||| |||||||| ||||| ||||| ||||||||| |||| || ||| ||||||| |||||||||| ||||||| ||| || ||| |||| || ||||||||| || ||| |||||| |||||||| |||||||| ||||| || |||||| || |||| ||| |||||||||| |||| ||||||| || ||| |||||||| || |||||||||||| |||||||| || ||||||||||| ||||||||||| || |||||||||||||| ||| ||||||| ||||||||| |||| ||| ||||||||||||| |||| ||||| ||| ||||||||||| ||||||||| ||| |||||||| |||| ||| |||||||||||||| |||| ||||| ||| |||||||| |||||||| ||||| || |||||||||| || ||||| |||| |||||||||| ||| ||| || ||| ||||||| || | |||||||||| |||||| ||||||| || ||||||||| | |||||||||| |||||||||| |||| |||| ||||| ||||||||| ||| |||| ||| || ||||| ||||| |||| ||| ||||||| || |||||||||| | |||||||| |||| |||| |||||||||||| ||| || ||||| ||||||| |||| |||||||| || |||| ||||||| |||| |||||||||||| ||||||||| ||| |||| ||||||||||||| |||||||||| ||| ||||||||||||| |||||| |||||||| |||||| ||| || |||||| || ||| ||||||||| || ||||||| || ||||| |||||| ||| || ||||| |||| ||| ||||||||||| ||||||||||||| ||||||||||| ||||||| |||||||||||||| |||||| |||||||| |||||||| |||||| ||||| ||| ||||||| ||||||||||||| ||||| || ||| ||||||| ||||||||| |||| ||||||| ||||| |||| ||| || ||||| ||||| || |||||| |||| ||| ||||||| || |||||||| |||||||| |||||| |||| ||||||||| |||||||||| ||||||||| |||||||||||| ||||||||| ||| ||||||||||| || |||||||||||| |||| ||||||| ||||| |||| ||| ||| || |||||||| || |||| ||||||||| ||| ||||||||||| ||||||| |||||||| || |||| |||||||||| || ||||||||||| || ||||||||||| ||||| || ||||||||||| |||| ||||||| || ||| |||||||| |||||||| || |||||||||||| || ||||| |||||| |||||||||| ||||||||| |||||||||||| |||||||||||| ||||||||||| ||| ||||||||||| Given that there was a notable heterogeneity issue and that the |||| || |||| || |||||||||| ||||||| ||| ||| |||||||||||| || ||| ||| || ||| ||||||| |||||, there was a relatively large uncertainty in the NMA estimates. In many cases, the CrIs associated with the NMA estimates were affected by serious imprecision. Therefore, definitive conclusions could not be drawn. |||| |||||||| ||| |||||||||||| || |||| | |||||||||| ||||||| |||||||||||| ||| ||||||| || ||||| |||||| |||||||||| || |||| || ||| ||||| |||||||| || ||| ||||||||| ||| ||||||||||| ||||||| || ||||||||| |||||| ||||||| ||||| || |||||| ||| || ||||||| |||| || |||||||||| ||||||||| || |||| ||| ||||||||| ||||||||||||| || |||||| ||||||| |||||||||||.
The NMA conducted by Barberio et al. aimed to examine the relative efficacy and safety between biologic therapies and small molecules licensed for luminal CD. Specifically, the NMA included phase III RCTs involving adults (≥ 18 years) with luminal CD, who were treated with infliximab, adalimumab, certolizumab, vedolizumab, etrolizumab, ustekinumab, risankizumab, tofacitinib, filgotinib, or upadacitinib. The population was further classified into 2 subgroups: patients naive to biologic therapies and those exposed to biologic therapies previously. In terms of efficacy outcomes in the induction phase, the NMA assessed failure to achieve clinical remission (defined as CDAI ≥ 150) and failure to achieve clinical response (defined as a reduction in CDAI ≥ 70). For the efficacy outcomes in the maintenance phase, the authors assessed the occurrence of the relapse of disease activity (defined as CDAI ≥ 150). AEs (including the total numbers of AEs, SAEs, infections, and AEs leading to study withdrawal) were also assessed in the NMA. Relative risk (RR) along with a 95% CI were used as the effect measure.
There was no information on whether the protocol of the NMA was published or registered a priori. To identify potentially relevant studies, Barberio et al. searched MEDLINE (1946 to July 1, 2022), Embase and Embase Classic (1947 to July 1, 2022), and the Cochrane Central Register of Controlled Trials (CENTRAL). The authors also searched conference proceedings and the bibliographies of all eligible articles. There were no language restrictions. Two reviewers independently conducted study screening and selection (agreement between investigators for study eligibility was reported; kappa statistic = 0.85), data extraction, and the assessment of risk of bias for individual studies using the Cochrane risk of bias tool (version not reported) at the study level. Disagreements were resolved by discussion. The NMA was carried out with the frequentist approach. In total, 23 articles reporting on 25 separate induction RCTs and 15 articles reporting on 15 separate maintenance trials, all of which were funded by pharmaceutical companies, were included for the NMA. For risankizumab, the NMA conducted by Barberio et al. incorporated the published results from the ADVANCE, MOTIVATE, and FORTIFY trials.28,29
All 25 induction trials reported data with respect to clinical remission at between 4 weeks and 16 weeks. Patients who were diagnosed with moderate to severe luminal CD and treated with risankizumab 600 mg IV had a lower risk of failing to achieve clinical remission compared to those treated with placebo (RR = 0.73; 95% CI, 0.66 to 0.80), ustekinumab 6 mg/kg (RR = 0.86; 95% CI, 0.77 to 0.97), ustekinumab130 mg (RR = 0.81; 95% CI, 0.72 to 0.92), adalimumab 80 mg/40 mg (RR = 0.82; 95% CI, 0.69 to 0.96), and vedolizumab 300 mg (RR = 0.79; 95% CI, 0.70 to 0.89). In the subgroup of patients naive to biologic therapies, those treated with risankizumab 600 mg had a lower risk of failing to achieve clinical remission than those treated with placebo (RR = 0.66; 95% CI, 0.52 to 0.85). In the subgroup of patients previously exposed to biologic therapies, the risk of experiencing failure to achieve clinical remission was lower in those treated with risankizumab 600 mg than those treated with placebo (RR = 0.74; 95% CI, 0.67 to 0.82), ustekinumab 6 mg/kg (RR = 0.84; 95% CI, 0.75 to 0.94) and 130 mg (RR = 0.82; 95% CI, 0.73 to 0.92), adalimumab 80 mg/40 mg (RR = 0.75; 95% CI, 0.60 to 0.94), or vedolizumab 300 mg (RR = 0.77; 95% CI, 0.69 to 0.86). There were 15 maintenance trials reporting clinical remission at between 22 weeks and 60 weeks. The evidence was insufficient to show a difference between risankizumab 360 mg every 8 weeks and placebo or any other active treatments in all patients diagnosed with moderate to severe luminal CD, in patients naive to biologic therapies, or in patients previously exposed to biologic therapies.
Data with respect to clinical response was reported by 24 induction trials at between 4 weeks and 16 weeks. In patients who were diagnosed with moderate to severe luminal CD, those treated with risankizumab 600 mg had a lower risk of failing to achieve clinical response compared to those treated with placebo (RR = 0.54; 95% CI, 0.41 to 0.70), ustekinumab 130 mg (RR = 0.72; 95% CI, 0.53 to 0.98), vedolizumab 300 mg (RR = 0.62; 95% CI, 0.46 to 0.84), or infliximab 10 mg/kg (RR = 0.67; 95% CI, 0.46 to 0.99). In the subgroup of patients naive to biologic therapies, the risk of failing to achieve clinical remission was lower in those treated with risankizumab 600 mg compared to those treated with placebo (RR = 0.51; 95% CI, 0.37 to 0.71), vedolizumab 300 mg (RR = 0.62; 95% CI, 0.42 to 0.90), or infliximab 10 mg/kg (RR = 0.64; 95% CI, 0.41 to 0.99). In the subgroup of patients previously exposed to biologic therapies, those treated with risankizumab 600 mg had a lower risk of experiencing failure to achieve clinical remission compared with those treated with placebo (RR = 0.58; 95% CI, 0.48 to 0.69), ustekinumab 6 mg/kg (RR = 0.77; 95% CI, 0.62 to 0.95) and ustekinumab 130 mg (RR = 0.874; 95% CI, 0.58 to 0.74), adalimumab 160 mg/80 mg (RR = 0.73; 95% CI, 0.56 to 0.95), and vedolizumab 300 mg (RR = 0.65; 95% CI, 0.52 to 0.80).
Based on available harms results provided by Barberio et al., the evidence was insufficient to show a difference between risankizumab 600 mg and placebo or other active treatments in the incidence of any AEs or any infection at the induction phase. However, in the induction phase, risankizumab 600 mg led to a lower risk of developing serious AEs compared to placebo (RR = 0.42; 95% CI, 0.29 to 0.62), ustekinumab 6 mg/kg (RR = 0.47; 95% CI, 0.27 to 0.84), and vedolizumab 300 mg (RR = 0.43; 95% CI, 0.24 to 0.77). In the induction phase, patients treated with risankizumab 600 mg had a lower risk of withdrawing from the study due to AEs compared to placebo (RR = 0.25; 95% CI, 0.13 to 0.48). Yet the evidence was insufficient to show a difference between risankizumab 360 mg every 8 weeks and placebo or other active treatments in the incidence of withdrawal due to AEs at the maintenance phase.
One of the key limitations that concerned CADTH’s certainty in the NMA results was heterogeneity across included studies along with the statistical method used to examine it. First, potential sources of heterogeneity across included studies were not narratively assessed in detail; however, they are likely to be similar to those mentioned in the sponsor-submitted NMA due to overlap in the included studies. For instance, the authors failed to discuss the heterogeneity in the event rates of the participants treated with placebo from across maintenance trials. Second, the authors relied on the network heat plot method54 to determine inconsistency between direct and indirect evidence. According to the authors, the heat plots showed no “hotspots” for efficacy networks signifying inconsistency. However, recent evidence suggested that the network heat plot might not be reliable in terms of signalling inconsistency. Applied to a network assessing overall survival in 7,531 lung cancer patients, the network heat plot method did not indicate evidence of inconsistency while other methods such as the Bucher approach, Cochran's Q statistic, node-splitting, and the inconsistency parameter approach did.55
Taken together, there was a high uncertainty in the effect estimates from the NMA conducted by Barberio et al. mainly due to the inadequately addressed heterogeneity issue and serious imprecision of some estimates. As a result, no definitive conclusions could be drawn.
The NMA conducted by Singh et al. included phase II and phase III RCTs and assessed the relative efficacy and safety of infliximab, adalimumab, certolizumab pegol, vedolizumab, ustekinumab, and risankizumab (either alone or in combination with immunosuppressants) for the treatment of moderate to severe CD in adult patients (≥ 18 years) with or without previous biologic exposure. Efficacy outcomes for induction trials included clinical remission (defined as CDAI < 150) as well as clinical response (defined as a reduction in the CDAI of ≥ 100 points compared to baseline). Efficacy outcomes for maintenance trials included clinical remission (defined as CDAI < 150). Safety outcomes for maintenance trials were serious AEs and infections, whereas those for induction trials were not assessed. Odds ratio (OR) and 95% CI were used as the effect measure.
No information was provided on whether the protocol of the NMA was published or registered a priori. A literature search was conducted in MEDLINE, Embase, and CENTRAL from inception to June 3, 2021, with no language restrictions. Conference proceedings and unpublished data were also searched. Study screening and selection, data extraction, and assessment of the risk of bias at the individual study level using the Cochrane risk of bias tool were carried out by 2 reviewers independently. Disagreements were resolved by consensus or in consultation with a third reviewer. The NMA was conducted using a multivariate consistency model random effects meta-regression under the frequentist approach. The NMA conducted by Singh et al. identified 15 induction RCTs in patients naive to biologic therapies, 10 induction RCTs in patients with previous biologic exposure, and 15 maintenance trials for patients with moderate to severe CD. For risankizumab, results come from a phase II induction trial,56 the ADVANCE and MOTIVATE trials (a conference abstract),57 and the FORTIFY trial (an AbbVie press release).58
In terms of the efficacy of risankizumab in the induction phase, patients naive to biologic therapies who were treated with risankizumab were more likely to achieve clinical remission compared to placebo (OR = 2.98; 95% CI, 1.33 to 6.64). However, the CIs surrounding estimates for clinical remission were too wide to draw conclusions for the comparison between risankizumab and any active treatment. No data with respect to the efficacy of risankizumab on clinical response were available for patients naive to biologic therapies. For patients with previous biologic exposure, those treated with risankizumab were more likely to achieve clinical remission (OR = 2.64; 95% CI, 1.89 to 3.68) and clinical response (OR = 3.31; 95% CI, 1.86 to 5.90) compared to placebo. For risankizumab versus active treatments, risankizumab was superior only to vedolizumab in terms of achieving clinical remission in patients with previous biologic exposure (OR = 2.10; 95% CI, 1.12 to 3.92). Estimates for comparisons to other treatments were imprecise.
In terms of the efficacy of risankizumab in the maintenance phase, all estimates of comparisons between risankizumab and placebo or any active treatment were affected by important imprecisions that precluded firm conclusions. In addition, no NMA estimates for harms outcomes (i.e., serious AEs or infections) were available for risankizumab, which was not involved in the evidence networks.
CADTH considered the NMA results regarding risankizumab to be of considerable uncertainty and no definitive conclusions could be made. There were several important reasons. First, the ADVANCE, MOTIVATE, and FORTIFY trial data came from a conference abstract and a press release, which were unlikely to provide adequate details to inform the evidence networks. Second, a lack of adequate details on how the NMA was carried out hindered CADTH’s ability to determine the methodological quality of the NMA. Little information was found on how model fit was assessed; how convergence was evaluated; how feasibility assessment, including connectivity and heterogeneity across included studies, was conducted; and how assessment for inconsistency was carried out.
No other relevant evidence was submitted by the sponsor or identified from the literature.
Four phase III RCTs submitted by the sponsor were included in the systematic review: the MOTIVATE induction study (N = 413); the ADVANCE induction study (N = 559); the FORTIFY substudy 1, maintenance (N = 363); and the SEQUENCE study, part 1, induction and maintenance ongoing (N = 272). The objectives of all 4 trials were to evaluate the efficacy and safety of risankizumab in patients with moderately to severely active CD who had an inadequate response, loss of response, or were intolerant to either non-bio-IR therapy or bio-IR therapy. Both induction trials were of similar design, except that the MOTIVATE trial enrolled patients who were bio-IR, and the ADVANCE trial enrolled patients who were bio-IR or non-bio-IR. In these 2 trials, eligible patients were randomized to receive risankizumab 600 mg IV administered at week 0, week 4, and week 8 or matching placebo, in a double-blind manner. Patients without clinical response to risankizumab at week 12 entered an additional exploratory open-label 12-week induction period (period 2) and were rerandomized to risankizumab 1,200 mg IV, risankizumab 360 mg SC, or risankizumab 180 mg SC. Clinical responders from the induction trials were eligible to enter the maintenance study (FORTIFY), as were patients from induction period 2 who achieved clinical response at week 24. Patients who entered the maintenance study were rerandomized to receive blinded risankizumab 360 mg SC or matching placebo every 8 weeks for 52 weeks. Clinical remission (a CDAI score of less than 150 or SF/APS clinical remission) and endoscopic response were coprimary outcomes. Key secondary outcomes included clinical remission, clinical response, fatigue (FACIT-F score), HRQoL (SF-36 PCS score, IBDQ total score), enhanced SF/APS clinical response and endoscopic response, endoscopic remission, ulcer-free endoscopy, and corticosteroid-free clinical remission.
In the ongoing trial SEQUENCE, patients were randomized to receive blinded risankizumab 600 mg IV induction at weeks 0, 4, and 8, then risankizumab 360 mg SC maintenance every 8 weeks thereafter or an ustekinumab weight-based IV induction dose at week 0 and then ustekinumab 90 mg SC maintenance every 8 weeks thereafter. The results of the SEQUENCE study, part 1, which consist of an interim data lock that includes approximately 50% of planned patients (n = 272), included exploratory outcomes of clinical remission, clinical response, endoscopic remission, mucosal healing, deep remission, biologic remission, SF-36 PCS and MCS scores, and IBDQ total score.
Patients in the trial populations were predominantly white (77% to 91%), with an approximate mean age of 40 years and a mean CD disease duration of approximately 8 years to 12 years. In the MOTIVATE trial, approximately 48% and 52% of patients were bio-IR of 1 and greater than 1, respectively. In the ADVANCE trial, 23% to 30% of patients were bio-IR, 28% to 32% of patients were bio-IR greater than 1, and 42% to 45% of patients were non-bio-IR. Between 29% and 36% of patients across treatment groups were on concomitant corticosteroids and about 19% to 28% of patients were on immunomodulators. In the maintenance trial, patients’ baseline characteristics were generally comparable to those in the induction trials. In the SEQUENCE study, demographic characteristics were generally balanced between the treatment groups. Most patients were white and the mean age was approximately 39 years. Disease characteristics were also relatively similar between the treatment groups.
Indirect evidence from 3 NMAs was included in this review; the NMAs comprised 1 sponsor-submitted NMA and 2 NMAs12,13 published in academic journals that were identified by CADTH through a literature search. ||| ||||||| ||||||||| ||| |||||||| ||| |||||||| ||| |||||| || |||||||||||| |||||||| || |||||||||||| |||||||||||| ||||||||||| ||||||||||| ||| ||||||| || || |||||||| |||| ||| ||| ||||| |||| ||| ||||||||| ||| |||||||| |||||| |||||||| ||| |||||||||| |||||||| |||| |||||||| || ||| ||||||| ||||||||| ||| ||| |||||||| ||||||||| ||||| |||| ||||||| |||| ||||||| ||||||||||| ||| ||||||||||||||| ||| || ||| |||| |||||||| ||| ||||| ||||||||.
Evidence from 3 pivotal trials supported a clinically meaningful superiority of risankizumab over placebo for the coprimary outcomes of clinical remission and endoscopic response at a 12-week induction period and a 52-week maintenance period in adults with moderate to severe CD who had inadequate response or were intolerant to prior conventional or biologic therapies. There is some potential for bias in these results due to the selection of the analysis population, which included only those who had received at least 1 dose of the study drug (i.e., this was not a true ITT population). These findings were consistent in prespecified subgroup analyses based on prior exposure to biologics and addressed key treatment outcomes noted to be important by both patients and clinicians. Patient groups indicated that symptom relief, HRQoL, and clinical remission are important to them. The clinical expert consulted by CADTH considered the benefits of risankizumab on the key secondary outcomes in the induction trials that evaluated the resolution of clinical symptoms (e.g., SF and APS remission), disease activity (e.g., CDAI clinical response), and reductions in endoscopic inflammation (e.g., endoscopic remission, ulcer-free endoscopy) to be clinically meaningful. In the induction trials, compared to placebo, higher rates of clinical response and remission were observed as early as week 4. Risankizumab treatment was also associated with improvement in symptoms (fatigue measured using FACIT-F) and HRQoL (measured with IBDQ and SF-36), although in general these improvements could have been affected by bias due to the subjective nature of the outcomes and the fact that CIs include the potential for effects that are not clinically important. In addition, MIDs for clinical remission and response, FACIT-F, and EQ-5D-5L were not identified in the literature search conducted by CADTH.
In the maintenance trial (FORTIFY), key secondary outcomes including clinical symptoms, disease activity, and reductions in endoscopic inflammation favoured risankizumab, except for corticosteroid-free clinical remission and HRQoL measures. However, except for SF/APS clinical remission (US protocol), these were tested after failure of the statistical hierarchy; therefore, there is a risk of false-positive conclusions.
Overall, the evidence from the 3 pivotal trials did not address the long-term efficacy of risankizumab, given the approximately 1-year study duration.
In the SEQUENCE trial, preliminary data from a 24-week interim lock analysis showed ||||||||||||||| || |||||||||||| |||||||| |||| ||||||||||| ||||| || ||| |||||||||| || |||||||| ||| |||||||| |||||||| |||||||||. However, these interim results are at risk of overestimating the treatment effect as they represent only ||| of the patients participating in the ongoing trial; therefore, these interim results cannot support definitive conclusions about the efficacy of risankizumab compared to ustekinumab.
Based on the sponsor-submitted ITC, the results of efficacy outcomes (i.e., CDAI clinical remission, a 100-point CDAI reduction clinical response, endoscopic response, and endoscopic remission) consistently indicated that risankizumab was superior to placebo among both conventional care failure patients and biologic failure patients in both the induction and maintenance trials. However, no consistent superiority or inferiority could be established with respect to the relative efficacy of risankizumab to other active treatments including vedolizumab, ustekinumab, adalimumab, and infliximab, due to serious imprecision in most estimates. Overall, no definitive conclusions could be drawn due to several limitations. Most importantly, there were several notable sources of heterogeneity across included RCTs, making it likely that the assumption of exchangeability underlying the NMA was violated.
High uncertainty was found in the results of both published NMAs due to limitations such as inadequately addressed heterogeneity and the lack of details on how the NMA was carried out. As a result, no definitive conclusions could be drawn.
Evidence from the pivotal trials showed induction therapy (600 mg IV) and maintenance therapy (360 mg SC) with risankizumab in patients with CD was generally safe and well tolerated. No new safety risks were observed and overall, the safety profile of risankizumab in CD was similar to its known safety profile in other approved indications, based on the Health Canada–approved product monograph.7 In MOTIVATE (induction study), TEAEs, SAEs, and AEs leading to study drug discontinuation were higher in the placebo group than in the risankizumab group, primarily due to worsening CD. In ADVANCE (induction study), TEAEs occurred with similar frequency in both treatment groups, while SAEs and AEs leading to study drug discontinuation occurred with higher frequency in the placebo group. In both induction trials, the most common TEAEs with risankizumab during the 12-week induction period (> 2% of patients) were headache, arthralgia, and nasopharyngitis. In both induction trials, the most frequently reported TEAE leading to study drug discontinuation was CD worsening. Two deaths across all pivotal trials were reported, both of which occurred in the ADVANCE placebo group. In the maintenance trial (FORTIFY), TEAEs, SAEs, and AEs leading to discontinuation were similar between treatment groups and induction trials. Across the 3 trials, the incidence of notable harms in treatment groups was comparable and infrequent. In the FORTIFY trial, the 2 notable harms experienced by the highest proportion of patients in each group were hypersensitivity, of which most were injection-site reactions (risankizumab group = 6.1%; placebo group = 4.9%), and serious infections (risankizumab group = 4.5%; placebo group = 3.8%). In the SEQUENCE study, | |||||||| |||| ||||||| ||||||| |||||||||||| || |||||||||||. In general, the incidence of notable harms in both treatment groups was similarly low, with the most common in both groups being hepatic events (risankizumab group = ||||; ustekinumab group = ||||). No deaths were reported.
The clinical expert noted that most AEs of biologic therapies used to treat CD are generally mild in their clinical experience. However, the clinical expert noted that the duration of follow-up in these trials may not be sufficient to fully understand the long-term safety for rare events and those events that take longer to develop, such as malignancy.
Due to the limitations in the sponsor-submitted ITC, credible conclusions regarding the relative safety of risankizumab to placebo and other active treatments cannot be drawn. While there may be expectations that risankizumab has a comparable safety profile with other biologic drugs based on its mechanism of action, currently there is insufficient evidence to determine its relative safety to active comparators.
Evidence from 3 double-blind randomized trials (the MOTIVATE, ADVANCE, and FORTIFY trials) showed that compared to placebo, treatment with risankizumab resulted in clinically important improvements in clinical remission and endoscopic response at a 12-week induction period (600 mg IV) and a 52-week maintenance period (360 mg SC) in adults with moderate to severe CD who had inadequate response or were intolerant to prior conventional or biologic therapies. These results addressed key treatment outcomes noted as important by both patients and clinicians. The clinical expert consulted by CADTH considered the benefits of risankizumab on clinical remission and endoscopic response, as well as the resolution of clinical symptoms (e.g., SF and APS remission) and disease activity (e.g., CDAI clinical response), and reductions in endoscopic inflammation (e.g., endoscopic remission, ulcer-free endoscopy) to be clinically meaningful. In the maintenance trial, the secondary outcomes were generally supportive of the induction trials; however, there is some risk of false-positive conclusions due to the outcomes being tested outside the statistical testing hierarchy and/or after failure. In the induction trials, risankizumab treatment was also associated with improvement in HRQoL outcomes that met most identified MIDs; however, these findings were affected by bias and the CIs included the potential for effects that are not clinically important. The evidence was insufficient to show a difference for change in HRQoL compared to placebo in the maintenance trial. In general, risankizumab seemed safe and well tolerated compared to placebo, but long-term data are needed to further evaluate its efficacy and safety profile. Due to limitations of the preliminary data from the SEQUENCE trial comparing risankizumab to ustekinumab and ITCs, no conclusions can be drawn on the relative efficacy and safety of risankizumab compared to other active treatments.
1.2018 impact of inflammatory bowel disease in Canada. Toronto (ON): Crohn's and Colitis Foundation of Canada; 2018: https://crohnsandcolitis.ca/Crohns_and_Colitis/documents/reports/2018-Impact-Report-LR.pdf?ext=.pdf. Accessed 2020 Nov 30.
2.The impact of inflammatory bowel disease in Canada: 2012 final report and recommendations Toronto (ON): Crohn's and Colitis Foundation of Canada; 2012: http://www.crohnsandcolitis.ca/Crohns_and_Colitis/documents/reports/ccfc-ibd-impact-report-2012.pdf. Accessed 2020 Nov 30.
3.Lichtenstein GR, Loftus EV, Isaacs KL, Regueiro MD, Gerson LB, Sands BE. ACG clinical guideline: management of Crohn's disease in adults. Am J Gastroenterol. 2018;113(4):481-517. PubMed
4.Gomollón F, Dignass A, Annese V, et al. 3rd European Evidence-based Consensus on the Diagnosis and Management of Crohn's Disease 2016: Part 1: Diagnosis and Medical Management. J Crohns Colitis. 2017;11(1):3-25. PubMed
5.Benchimol EI, Bernstein CN, Bitton A, et al. The impact of inflammatory bowel disease in Canada 2018: a scientific report from the Canadian Gastro-Intestinal Epidemiology Consortium to Crohn’s and Colitis Canada. J Can Assoc Gastroenterol. 2019; 2(Suppl 1):S1-S5. PubMed
6.Coward S, Clement F, Benchimol EI, et al. A29 The rising prevalence of inflammatory bowel disease in Canada: analyzing the past to predict the future. J Can Assoc Gastroenterol. 2018;1(Supl 1):47-48.
7.Skyrizi (risankizumab): 150 mg in 1 mL sterile solution (150 mg/mL) subcutaneous injection; 360 mg in 2.4 mL sterile solution (150 mg/mL) subcutaneous injection; 75 mg in 0.83 mL sterile solution (90 mg/mL) subcutaneous injection; 600 mg in 10 mL sterile solution (60 mg/mL) for intravenous infusion [product monograph]. St-Laurent (QC): AbbVie; 2022 Oct 19.
8.Clinical Study Report: M15-991. A multicenter, randomized, double blind, placebo controlled induction study to assess the efficacy and safety of risankizumab in subjects with moderately to severely active Crohn's disease who failed prior biologic treatment [internal sponsor's report]. North Chicago (IL): AbbVie; 2017.
9.Clinical Study Report: M16-006. A multicenter, randomized, double-blind, placebo controlled induction study of the efficacy and safety of risankizumab in subjects with moderately to severely active Crohn's disease [internal sponsor's report]. North Chicago (IL): AbbVie; 2017.
10.Clinical Study Report: M16-000. A multicenter, randomized, double-blind, placebo-controlled 52-week maintenance and an open-label extension study of the efficacy and safety of risankizumab in subjects with Crohn's disease [internal sponsor's report]. North Chicago (IL): AbbVie; 2018.
11.The relative efficacy and safety of risankizumab (RZB) versus other biologics for treating patients with active moderate-to-severe Crohn’s disease (CD): a Bayesian network meta-analysis (NMA) [internal sponsor's report]. In: Drug Reimbursement Review sponsor submission: Skyrizi (risankizumab); 360 mg in 2.4 mL sterile solution (150 mg/mL) subcutaneous injection, 600 mg in 10 mL sterile solution (60mg/mL) for intravenous infusion. St. Laurent (QC): AbbVie; 2022.
12.Barberio B, Gracie DJ, Black CJ, Ford AC. Efficacy of biological therapies and small molecules in induction and maintenance of remission in luminal Crohn's disease: systematic review and network meta-analysis. Gut. 2023;72(2):264-274. PubMed
13.Singh S, Murad MH, Fumery M, et al. Comparative efficacy and safety of biologic therapies for moderate-to-severe Crohn's disease: a systematic review and network meta-analysis. Lancet Gastroenterol Hepatol. 2021;6(12):1002-1014. PubMed
14.Feuerstein JD, Ho EY, Shmidt E, et al. AGA Clinical Practice Guidelines on the Medical Management of Moderate to Severe Luminal and Perianal Fistulizing Crohn's Disease. Gastroenterology. 2021;160(7):2496-2508. PubMed
15.Peppercorn MA KS. Clinical manifestations, diagnosis, and prognosis of Crohn disease in adults. 2022.
16.Lapidus A, Bernell O, Hellers G, Löfberg R. Clinical course of colorectal Crohn's disease: a 35-year follow-up study of 507 patients. Gastroenterology. 1998;114(6):1151-1160. PubMed
17.Peyrin-Biroulet L, Panés J, Sandborn WJ, et al. Defining disease severity in inflammatory bowel diseases: current and future directions. Clin Gastroenterol Hepatol. 2016;14(3):348-354.e317. PubMed
18.Loftus EV, Reinisch W, Panaccione R, et al. Adalimumab effectiveness up to six years in adalimumab-naive patients with crohn's disease: results of the pyramid registry. Inflamm Bowel Dis. 2019;25(9):1522-1531. PubMed
19.Hashash J, Regueiro M. Overview of medical management of high-risk, adult patients with moderate to severe Crohn disease. In: Lamont JT, ed. UpToDate. Waltham (MA): UpToDate; 2020: www.uptodate.com. Accessed 2020 Oct 27.
20.Panaccione R, Steinhart AH, Bressler B, et al. Canadian Association of Gastroenterology clinical practice guideline for the management of luminal Crohn's disease. Clin Gastroenterol Hepatol. 2019;17(9):1680-1713. PubMed
21.Entyvio (vedolizumab): 108 mg / 0.68 mL solution for subcutaneous injection in a pre-filled syringe or pen [product monograph]. Toronto (ON): Takeda Canada Inc.; 2020 Nov 19.
22.Remicade (infliximab): powder for solution, sterile, lyophilized, 100 mg/vial [product monograph]. Toronto (ON): Janssen Inc; 2017 Aug 4: https://crohnsandcolitis.ca/Crohns_and_Colitis/images/living-with-crohns-colitis/REMICADE-MONOGRAPH.PDF. Accessed 2020 Nov 27.
23.Inflectra (infliximab for injection): powder for solution, sterile, lyophilized, 100 mg/vial [product monograph]. Kirkland (QC): Pfizer Canada Inc; 2018: https://www.pfizer.ca/sites/default/files/201809/INFLECTRA_PM_E_218146_24Aug2018.pdf. Accessed 2020 Nov 30.
24.Humira (adalimumab): 40 mg in 0.8 mL sterile solution (50 mg/mL) subcutaneous injection, 10 mg in 0.1 mL sterile solution (100 mg/mL) subcutaneous injection, 20 mg in 0.2 mL sterile solution (100 mg/mL) subcutaneous injection, 40 mg in 0.4 mL sterile solution (100 mg/mL) subcutaneous injection, 80 mg in 0.8 mL sterile solution (100 mg/mL) subcutaneous injection [product monograph]. St-Laurent (QC): AbbVie Corporation; 2019 Jun 25: https://pdf.hres.ca/dpd_pm/00052133.PDF. Accessed 2020 Nov 27.
25.Stelara (ustekinumab): 45 mg/0.5 mL, 90 mg/1.0 mL solution for subcutaneous injection, 130 mg/26 mL (5 mg/mL) solution for intravenous infusion[product monograph]. Toronto (ON): Janssen Inc; 2017 Aug 18: https://crohnsandcolitis.ca/Crohns_and_Colitis/images/living-with-crohns-colitis/STELARA_MONOGRAPH.PDF. Accessed 2020 Nov 27.
26.McGowan J, Sampson M, Salzwedel DM, Cogo E, Foerster V, Lefebvre C. PRESS Peer Review of Electronic Search Strategies: 2015 guideline statement. J Clin Epidemiol. 2016;75:40-46. PubMed
27.Grey matters: a practical tool for searching health-related grey literature. Ottawa (ON): CADTH; 2019: https://www.cadth.ca/grey-matters. Accessed 2023 Feb 28.
28.D'Haens G, Panaccione R, Baert F, et al. Risankizumab as induction therapy for Crohn's disease: results from the phase 3 ADVANCE and MOTIVATE induction trials. Lancet. 2022;399(10340):2015-2030. PubMed
29.Ferrante M, Panaccione R, Baert F, et al. Risankizumab as maintenance therapy for moderately to severely active Crohn's disease: results from the multicentre, randomised, double-blind, placebo-controlled, withdrawal phase 3 FORTIFY maintenance trial. Lancet. 2022;399(10340):2031-2046. PubMed
30.Peyrin-Biroulet L, Ghosh S, Lee SD, et al. Effect of risankizumab on health-related quality of life in patients with Crohn's disease: results from phase 3 MOTIVATE, ADVANCE and FORTIFY clinical trials. Aliment Pharmacol Ther. 2022;20:20. PubMed
31.Clinical Study Report: M20-259. A phase 3, multicenter, randomized, efficacy assessor-blinded study of risankizumab compared to ustekinumab for the treatment of adult subjects with moderate to severe Crohn's disease who have failed anti-TNF therapy [internal sponsor's report]. North Chicago (IL): AbbVie; 2020.
32.Drug Reimbursement Review sponsor submission: Skyrizi (risankizumab); 360 mg in 2.4 mL sterile solution (150 mg/mL) subcutaneous injection, 600 mg in 10 mL sterile solution (60mg/mL) for intravenous infusion [internal sponsor's package]. St. Laurent (QC): AbbVie; 2022.
33.Sandborn WJ, Feagan BG, Hanauer SB, et al. A review of activity indices and efficacy endpoints for clinical trials of medical therapy in adults with Crohn's disease. Gastroenterology. 2002;122(2):512-530. PubMed
34.Yoshida EM. The Crohn's disease activity index, its derivatives and the inflammatory bowel disease questionnaire: a review of instruments to assess Crohn's disease. Can J Gastroenterol. 1999;13(1):65-73. PubMed
35.Daperno M, D'Haens G, Van Assche G, et al. Development and validation of a new, simplified endoscopic activity score for Crohn's disease: the SES-CD. Gastrointest Endosc. 2004;60(4):505-512. PubMed
36.Gregor JC, McDonald JW, Klar N, et al. An evaluation of utility measurement in Crohn's disease. Inflamm Bowel Dis. 1997;3(4):265-276. PubMed
37.Brooks R. The EuroQol Group after 25 years. Heidelberg (Germany): Springer Dordrecht; 2013.
38.Olivera P, Sandborn WJ, Panés J, et al. Physicians' perspective on the clinical meaningfulness of inflammatory bowel disease trial results: an International Organization for the Study of Inflammatory Bowel Disease (IOIBD) survey. Aliment Pharmacol Ther. 2018;47(6):773-783. PubMed
39.Hanauer SB, Sandborn WJ, Rutgeerts P, et al. Human anti-tumor necrosis factor monoclonal antibody (adalimumab) in Crohn's disease: the CLASSIC-I trial. Gastroenterology. 2006;130(2):323-333; quiz 591. PubMed
40.Watanabe M, Hibi T, Lomax KG, et al. Adalimumab for the induction and maintenance of clinical remission in Japanese patients with Crohn's disease. J Crohns Colitis. 2012;6(2):160-173. PubMed
41.Hanauer SB, Feagan BG, Lichtenstein GR, et al. Maintenance infliximab for Crohn's disease: the ACCENT I randomised trial. Lancet. 2002;359(9317):1541-1549. PubMed
42.Colombel JF, Sandborn WJ, Rutgeerts P, et al. Adalimumab for maintenance of clinical response and remission in patients with Crohn's disease: the CHARM trial. Gastroenterology. 2007;132(1):52-65. PubMed
43.Chen B, Gao X, Zhong J, et al. Efficacy and safety of adalimumab in Chinese patients with moderately to severely active Crohn's disease: results from a randomized trial. Therap Adv Gastroenterol. 2020;13:1756284820938960. PubMed
44.Sandborn WJ, Rutgeerts P, Enns R, et al. Adalimumab induction therapy for Crohn disease previously treated with infliximab: a randomized trial. Ann Intern Med. 2007;146(12):829-838. PubMed
45.Sandborn WJ, Feagan BG, Rutgeerts P, et al. Vedolizumab as induction and maintenance therapy for Crohn's disease. N Engl J Med. 2013;369(8):711-721. PubMed
46.Sands BE, Sandborn WJ, Van Assche G, et al. Vedolizumab as induction and maintenance therapy for Crohn's disease in patients naïve to or who have failed tumor necrosis factor antagonist therapy. Inflamm Bowel Dis. 2017;23(1):97-106. PubMed
47.Sands BE, Feagan BG, Rutgeerts P, et al. Effects of vedolizumab induction therapy for patients with Crohn's disease in whom tumor necrosis factor antagonist treatment failed. Gastroenterology. 2014;147(3):618-627.e613. PubMed
48.Feagan BG, Sandborn WJ, Gasink C, et al. Ustekinumab as induction and maintenance therapy for Crohn's disease. N Engl J Med. 2016;375(20):1946-1960. PubMed
49.Rutgeerts P, Gasink C, Chan D, et al. Efficacy of ustekinumab for inducing endoscopic healing in patients with Crohn's disease. Gastroenterology. 2018;155(4):1045-1058. PubMed
50.Targan SR, Hanauer SB, van Deventer SJ, et al. A short-term study of chimeric monoclonal antibody cA2 to tumor necrosis factor alpha for Crohn's disease. Crohn's Disease cA2 Study Group. N Engl J Med. 1997;337(15):1029-1035. PubMed
51.Vermeire S, D'Haens G, Baert F, et al. The visible 2 phase 3 study of efficacy and safety of vedolizumab sc for moderate-to-severe Crohn's disease. Gastroenterology. 2020;158(6):S-194.
52.Vermeire S, D'Haens G, Baert F, et al. Efficacy and safety of subcutaneous vedolizumab in patients with moderately to severely active Crohn's disease: results from the visible 2 randomised trial. J Crohns Colitis. 2022;16(1):27-38. PubMed
53.Watanabe K, Motoya S, Ogata H, et al. Effects of vedolizumab in Japanese patients with Crohn's disease: a prospective, multicenter, randomized, placebo-controlled Phase 3 trial with exploratory analyses. J Gastroenterol. 2020;55(3):291-306. PubMed
54.Krahn U, Binder H, König J. A graphical tool for locating inconsistency in network meta-analyses. BMC Med Res Methodol. 2013;13:35. PubMed
55.Freeman SC, Fisher D, White IR, Auperin A, Carpenter JR. Identifying inconsistency in network meta-analysis: is the net heat plot a reliable method? Stat Med. 2019;38(29):5547-5564. PubMed
56.Feagan BG, Sandborn WJ, D'Haens G, et al. Induction therapy with the selective interleukin-23 inhibitor risankizumab in patients with moderate-to-severe Crohn's disease: a randomised, double-blind, placebo-controlled phase 2 study. Lancet. 2017;389(10080):1699-1709. PubMed
57.D'Haens GR, Colombel JF, Bossuyt P, et al. 775a risankizumab induction therapy in patients with moderate-to-severe Crohn's disease with intolerance or inadequate response to conventional and/or biologic therapy: results from the phase 3 ADVANCE study. Gastroenterology. 2021;161(2):e28.
58.AbbVie. Phase 3 maintenance results show patients with Crohn's disease receiving risankizumab (SKYRIZI®) achieved endoscopic response and clinical remission at one year. News Center 2021; https://news.abbvie.com/news/press-releases/phase-3-maintenance-results-show-patients-with-crohns-disease-receiving-risankizumab-skyrizi-achieved-endoscopic-response-and-clinical-remission-at-one-year.htm. Accessed 2023 Jan 3.
59.Best WR, Becktel JM, Singleton JW, Kern F, Jr. Development of a Crohn's disease activity index. National cooperative Crohn's disease study. Gastroenterology. 1976;70(3):439-444. PubMed
60.Best WR, Becktel JM, Singleton JW. Rederived values of the eight coefficients of the Crohn's disease activity index (CDAI). Gastroenterology. 1979;77(4 Pt 2):843-846. PubMed
61.Feagan BG, Rochon J, Fedorak RN, et al. Methotrexate for the treatment of Crohn's disease. The North American Crohn's Study Group Investigators. N Engl J Med. 1995;332(5):292-297. PubMed
62.Khanna R, Zou G, D'Haens G, et al. A retrospective analysis: the development of patient reported outcome measures for the assessment of Crohn's disease activity. Aliment Pharmacol Ther. 2015;41(1):77-86. PubMed
63.Zheng X, Li M, Wu Y, et al. Assessment of pediatric Crohn's disease activity: validation of the magnetic resonance enterography global score (MEGS) against endoscopic activity score (SES-CD). Abdom Radiol. 2020;45(11):3653-3661. PubMed
64.Khanna R, Nelson SA, Feagan BG, et al. Endoscopic scoring indices for evaluation of disease activity in Crohn's disease. Cochrane Database Syst Rev. 2016(8):CD010642. PubMed
65.Khanna R, Zou G, D'Haens G, et al. Reliability among central readers in the evaluation of endoscopic findings from patients with Crohn's disease. Gut. 2016;65(7):1119-1125. PubMed
66.Guyatt G, Mitchell A, Irvine EJ, et al. A new measure of health status for clinical trials in inflammatory bowel disease. Gastroenterology. 1989;96(3):804-810. PubMed
67.Irvine EJ. Development and subsequent refinement of the inflammatory bowel disease questionnaire: a quality-of-life instrument for adult patients with inflammatory bowel disease. J Pediatr Gastroenterol Nutr. 1999;28(4). PubMed
68.Pallis AG, Mouzas IA, Vlachonikolis IG. The inflammatory bowel disease questionnaire: a review of its national validation studies. Inflamm Bowel Dis. 2004;10(3):261-269. PubMed
69.Chen XL, Zhong LH, Wen Y, et al. Inflammatory bowel disease-specific health-related quality of life instruments: a systematic review of measurement properties. Health Qual Life Outcomes. 2017;15(1):177. PubMed
70.Yellen SB, Cella DF, Webster K, Blendowski C, Kaplan E. Measuring fatigue and other anemia-related symptoms with the Functional Assessment of Cancer Therapy (FACT) measurement system. J Pain Symptom Manage. 1997;13(2):63-74. PubMed
71.Amarsheda S, Bhise AR. Systematic review of cancer-related fatigue instruments in breast cancer patients. Palliat Support Care. 2022;20(1):122-128. PubMed
72.Tinsley A, Macklin EA, Korzenik JR, Sands BE. Validation of the functional assessment of chronic illness therapy-fatigue (FACIT-F) in patients with inflammatory bowel disease. Aliment Pharmacol Ther. 2011;34(11-12):1328-1336. PubMed
73.Bernklev T, Jahnsen J, Lygren I, Henriksen M, Vatn M, Moum B. Health-related quality of life in patients with inflammatory bowel disease measured with the short form-36: psychometric assessments and a comparison with general population norms. Inflamm Bowel Dis. 2005;11(10):909-918. PubMed
74.Bernklev T, Jahnsen J, Lygren I, Henriksen M, Vatn M, Moum B. Health-related quality of life in patients with inflammatory bowel disease measured with the short form-36: psychometric assessments and a comparison with general population norms. Inflamm Bowel Dis. 2005;11(10):909-918. PubMed
75.Coteur G, Feagan B, Keininger DL, Kosinski M. Evaluation of the meaningfulness of health-related quality of life improvements as assessed by the SF-36 and the EQ-5D VAS in patients with active Crohn's disease. Aliment Pharmacol Ther. 2009;29(9):1032-1041. PubMed
76.Feng YS, Kohlmann T, Janssen MF, Buchholz I. Psychometric properties of the EQ-5D-5L: a systematic review of the literature. Qual Life Res. 2021;30(3):647-673. PubMed
77.Buchholz I, Janssen MF, Kohlmann T, Feng YS. A systematic review of studies comparing the measurement properties of the three-level and five-level versions of the EQ-5D. Pharmacoeconomics. 2018;36(6):645-661. PubMed
78.Sinnott PL, Joyce VR, Barnett P. Guidebook: preference measurement in economic analysis. Menlo Park (CA): Health Economics Resource Center (HERC); 2007: https://www.herc.research.va.gov/files/BOOK_419.pdf. Accessed 2022 Sep 7.
79.Rencz F, Lakatos PL, Gulacsi L, et al. Validity of the EQ-5D-5L and EQ-5D-3L in patients with Crohn's disease. Qual Life Res. 2019;28(1):141-152. PubMed
Note that this appendix has not been copy-edited.
Interface: Ovid
Databases:
MEDLINE All (1946-present)
Embase (1974-present)
Note: Subject headings and search fields have been customized for each database. Duplicates between databases were removed in Ovid.
Date of search: November 23, 2022.
Alerts: Biweekly search updates until project completion.
Search filters applied: none.
Limits: No language or date limits. Conference abstracts excluded.
Syntax | Description |
|---|---|
/ | At the end of a phrase, searches the phrase as a subject heading |
MeSH | Medical Subject Heading |
exp | Explode a subject heading |
* | Before a word, indicates that the marked subject heading is a primary topic; or, after a word, a truncation symbol (wildcard) to retrieve plurals or varying endings |
.ti | Title |
.ab | Abstract |
.kf | Keyword heading word |
.ot | Original title |
.hw | Heading word; usually includes subject headings and controlled vocabulary |
.rn | Registry number |
.nm | Name of substance word (MEDLINE) |
.dq | Candidate term word (Embase) |
.pt | Publication type |
medall | Ovid database code: MEDLINE All, 1946 to present, updated daily |
oemezd | Ovid database code; Embase, 1974 to present, updated daily |
(Skyrizi* or risankizumab* or ABBV-066 or ABBV066 or BI-655066 or BI655066 or 655066-01 or L04AC18 or 90ZX3Q3FR7).ti,ab,kf,ot,hw,rn,nm.
1 use medall
*risankizumab/
(Skyrizi* or risankizumab* or ABBV-066 or ABBV066 or BI-655066 or BI655066 or 655066-01 or L04AC18).ti,ab,kf,dq.
3 or 4
use oemezd
not (conference abstract or conference review).pt.
2 or 7
remove duplicates from 8
Produced by the US National Library of Medicine. Targeted search used to capture registered clinical trials.
Strategy: (Other terms: Skyrizi OR risankizumab OR ABBV-066 OR ABBV066 OR BI-655066 OR BI655066 OR 655066 to 01 OR L04AC18 OR 90ZX3Q3FR7 OR 1612838 to 76 to 2) AND (Condition: Crohn OR Crohn OR Crohns OR healthy)
International Clinical Trials Registry Platform, produced by the WHO. Targeted search used to capture registered clinical trials.
Strategy, Advanced Search: (Intervention: Skyrizi* OR risankizumab* OR ABBV-066 OR ABBV066 OR BI-655066 OR BI655066 OR 655066 to 01 OR L04AC18 OR 90ZX3Q3FR7 OR 1612838 to 76 to 2) AND (Condition: Crohn OR Crohn OR Crohns OR healthy); Recruitment status: all.
Produced by Health Canada. Targeted search used to capture registered clinical trials.
Search terms: Drug = risankizumab, Filter = Crohn; plus Condition = Crohn, Filter = ABBV
European Union Clinical Trials Register, produced by the European Union. Targeted search used to capture registered clinical trials.
Strategy: (Skyrizi OR risankizumab OR ABBV-066 OR ABBV066 OR BI-655066 OR BI655066 OR 655066 to 01 OR L04AC18 OR 90ZX3Q3FR7 OR 1612838 to 76 to 2) AND (Crohn OR Crohn OR Crohns)
New European Union clinical trials register launched January 31, 2022, produced by the European Union. Targeted search used to capture registered clinical trials.
Strategy: Viewed all trials in the database and searched for Crohn
Search dates: November 15 to 21, 2022.
Keywords: risankizumab, Skyrizi; Crohn disease, Crohn
Limits: no date limits.
Updated: Search updated before the completion of stakeholder feedback period
Relevant websites from the following sections of the CADTH grey literature checklist Grey Matters: A Practical Tool for Searching Health-Related Grey Literature were searched:
Health Technology Assessment Agencies
Health Economics
Clinical Practice Guidelines
Drug and Device Regulatory Approvals
Advisories and Warnings
Drug Class Reviews
Databases (free)
Internet Search
Note that this appendix has not been copy-edited.
To describe the following outcome measures and review their measurement properties (validity, reliability, responsiveness to change, and MID):
CDAI
SF/APS components of CDAI
SES-CD
32-item IBDQ (known as IBDQ-32)
the 13-item FACIT-F scale
SF-36
EQ-5D-5L
CSS
Table 37: Summary of Outcome Measures and Their Measurement Properties
Outcome measure | Type | Conclusions about measurement properties | MID |
|---|---|---|---|
CDAI | CDAI is a disease-specific index used to assess severity of CD. The CDAI consists of 8 items, each of which is independently weighted, including stool frequency (weight: 2), abdominal pain (weight: 5), general well-being (weight: 7), sum of 6 findings (weight: 20), antidiarrheal use (weight: 30), hematocrit (weight: 6), and body weight (weight: 1). The overall CDAI score is based on the sum of the weighted value of each item and ranges from 0 to 600, where a score of 150 is defined as the threshold between remission and active disease. Scores ranging between 150 and 219 indicate mild to moderate CD and scores ranging between 220 and 450 indicate moderate to severe CD, whereas scores above 450 indicate very severe CD.33,34 Item scores are derived using patient diaries, which are based on the 7 days preceding each visit. | Construct validity: The items included in the CDAI were selected by gastroenterologists and are based on accepted features of CD.34 Criterion validity: Generally, the CDAI does not demonstrate any significant correlation between the overall score and objective measurements such as mucosal healing. However, the lack of correlation may not be indicative of a lack of criterion validity due to the multifaceted nature of CD.34 Predictability is another component of criterion validity. One study demonstrated that CDAI scores increased 2 months preceding exacerbations of CD and decreased 1 month following exacerbations of CD, therefore demonstrating criterion validity.34 Test-retest reliability: the index provided good to very good test-retest reliability evaluated based on 2 successive visits for 32 patients.34,59 The CDAI was subsequently re-evaluated and re derived using data collected from 1,058 patients and demonstrated little difference compared to the original formulation; therefore, the original version was recommended.60 | No information regarding MID of CDAI in patients with CD was identified. More recently, the FDA and EMA have suggested that a change of 100 points in CDAI is considered to be a more meaningful response (i.e., enhanced clinical response).33 |
SF/APS | According to the sponsor’s description,32 SF/APS consists of the SF (i.e., number of liquid or very soft stools) and APS (i.e., abdominal pain rating) components of CDAI.59 | Construct validity: Based on data from a trial investigating methotrexate vs. placebo in 141 patients with chronically active CD who had received prednisone therapy for a minimum of 3 months,61 Khanna et al. (2015)62 conducted regression analyses against CDAI and found that SF/APS scores of 8, 14, and 34 points correlated with CDAI scores of 150, 220, and 450 points (R2 = 0.76), respectively, and that SF/APS change scores of 4, 5, and 8 points correlated with CDAI change scores of 50, 70, and 100 points (R2 = 0.71), respectively. Responsiveness: the Guyatt responsiveness statistic was 0.48 (95% CI, 0.30 to 0.75) for SF/APS (conventional thresholds of 0.2, 0.5 and 0.8 indicate small, moderate, and large degrees of responsiveness, respectively).62 | No information regarding the MID of SF/APS in patients with CD was identified. |
SES-CD | The SES-CD was designed for the assessment of 4 endoscopic items, including size of ulcers, ulcerated surface, affected surface, and presence of narrowing.35 Each item is to be scored 0 to 3 with a total score ranging from 0 to 56. Higher scores indicate more severe disease. | Construct validity: Zheng et al.63 validated SES-CD against CDEIS in 70 patients with CD and found a strong correlation between the 2 instruments (multiple correlation coefficient: 0.920, 95% CI, 0.8740 to 0.9497). After construction of SES-CD, Zheng et al.63 validated SES-CD against CDEIS in a sample of 121 patients with CD. The Pearson and the Spearman rank correlation coefficients between SES-CD and CDEIS were 0.887 (95% CI, 0.8418 to 0.9199) and 0.910 (95% CI, 0.8734 to 0.9364) (P < 0.001), respectively. In a review, estimates of correlation between SES-CD and the CDAI ranged from 0.15 to 0.92.64 Intra- and interrater reliability: Khanna et al. (2016)65 found in 50 patients with CD that the ICC for intrarater agreement for SES-CD was 0.91 (95% CI, 0.89 to 0.95). The corresponding ICC for interrater agreement was 0.83 (95% CI, 0.75 to 0.88). | No information regarding the MID of SES-CD in patients with CD was identified. |
IBDQ-32 | The IBDQ is a physician-administered questionnaire developed by Guyatt et al. to assess HRQoL in patients with IBD.66-68 It is a 32-item Likert-based questionnaire, divided into 4 dimensions (i.e., bowel symptoms [10 items], systemic symptoms [5 items], emotional function [12 items], and social function [5 items]). Patients are asked to recall symptoms and quality of life from the last 2 weeks, with responses graded on a 7-point Likert scale (1 being the worst situation, 7 being the best) with the total IBDQ score ranging between 32 and 224 (i.e., higher scores representing better quality of life). Scores of patients in remission typically range from 170 to 190. | This questionnaire has been validated in a variety of settings, countries, and languages.68,69 Discriminant validity: A review68 of 9 validation studies on the IBDQ in patients with IBD reported that the IBDQ was able to differentiate clinically important differences between patients with disease remission and patients with disease relapse. Responsiveness: Six studies evaluated the IBDQ for sensitivity to change and all found that changes in HRQoL correlated to changes in clinical activity in patients with CD.68 | A study conducted by Gregor et al.36 noted that a clinically meaningful improvement in quality of life would be an increase of at least 16 points in the IBDQ total score or 0.5 points or more per question in patients with CD. |
FACIT-F | The FACIT-Fatigue scale is a patient-reported, fatigue questionnaire which consists of 13 measurement items and was first designed to assess self-reported fatigue associated with anemia in patients with cancer, such as breast cancer, lung cancer, and colorectal cancer.70 Patients are asked to respond to each of the 13 measurement items based on the prior 7 days. The response for each measurement item is scored on a 5-point Likert scale from 0 (not at all) to 4 (very much). The total score of the FACIT-Fatigue scale is calculated by summing the scores of all 13 measurement items and ranges from 0 to 52 with a lower score indicating more fatigue.70,71 | Internal consistency: Tinsley et al.72 involving 111 patients with CD found that the internal consistency of the FACIT-F measured by Cronbach alpha was 0.95 for CD. Construct validity: Tinsley et al.72 found that the FACIT-F correlated with the HBI at –0.49 (Pearson correlation coefficient, 95% CI, –0.61 to –0.35, P ≤ 0.001). There was no significant correlation between FACIT-F scores with erythrocyte sedimentation rate (Pearson correlation coefficient = –0.02; 95% CI, –0.29 to 0.26; P = 0.92), CRP (Pearson correlation coefficient = –0.07; 95% CI, –0.33 to 0.22; P = 0.65) or with hematocrit (Pearson correlation coefficient = 0.20; 95% CI, –0.04 to 0.41; P = 0.10). Test-retest reliability: Tinsley et al.72 found that the intraclass correlation coefficient between FACIT-F assessments was 0.78 for patients with CD (n = 47) with FACIT-F assessments completed within 180 days of each other in patients in stable health. | Studies that determined the MID of FACIT-F in patients with CD were not identified. |
SF-36 | The SF-36 is a generic self-reported health assessment questionnaire that has been used in clinical trials to study the impact of chronic disease on HRQoL. The original version (SF-36v1) was released in 1992; however, a revised version (SF-36v2), released in 1996, is used more commonly. The SF-36 consists of 8 domains: physical functioning, role limitations due to physical health problems, bodily pain, general health, vitality, social functioning, role limitations due to emotional health problems, and mental health. The SF-36 also provides 2 component summaries: the PCS and the MCS, which are scores created by aggregating the 8 domains. The SF-36 PCS and MCS and individual domains are each measured on a scale of 0 to 100, with an increase in score indicating improvement in health status.73 | Internal consistency: In 166 patients with CD, the internal consistency estimates for the scales of SF-36 (Cronbach alpha) ranged from 0.72 to 0.90.74 Discriminant validity: SF-36 showed good discriminant ability for patients with CD (data not shown by authors).74 Test-retest reliability: intraclass correlation coefficients ranged from 0.56 to 0.89 for patients with CD.74 Responsiveness: the Guyatt statistics were –0.18 and –0.14 for physical functioning and role-physical subscales for patients with CD, respectively.74 Guyatt statistic greater than –0.2 was considered acceptable responsiveness.74 | A study by Coteur et al.75 explored MID estimates within the CD patient population using data from multinational, multicentre, double-blind, placebo-controlled parallel-group clinical trials in which clinical remission of CD was assessed using the CDAI measure as the primary outcome. Secondary outcomes included the IBDQ and SF-36. All end points were measured at week 0, week 6, week 16, and week 26, and used standardized procedures. A total of 6 estimates of MID were evaluated for each SF-36 scale summary score to determine the most appropriate measure to use as the anchor: 2 analyses utilizing anchor-based methods and 4 analyses utilizing distribution-based methods. For the anchor-based estimates, a linear regression was performed using the 2 anchors, the CDAI and IBDQ. The MID estimates for the SF-36 were then extracted from the regression equations using a change of 16 points for the IBDQ total score or a score change of 50 points for the CDAI score considered as meaningful. For distribution-based estimates, measures rely on the statistical distributions of HRQoL data and include effect size measures (effect sizes of 0.2 and 0.5 were used and suggested as small to moderate effect sizes), the standard error of measurement, and the standard error of the difference. Overall, the MID for the SF-36 PCS and MCS summary scores ranged from 1.6 to 7.0 and 2.3 to 8.7, respectively, depending on the approach. Because score changes in the SF-36 showed greater correlations with score changes in the IBDQ than with the CDAI, the IBDQ was selected as the “best anchor,” with corresponding MID values of 4.1 and 3.9, respectively. The values derived by the IBDQ anchor-based method were similar to the values obtained by the distribution-based methods and were representative of small to moderate effect sizes. |
EQ-5D-5L | The EQ-5D-5L is a generic self-reported HRQoL outcome measure that may be applied to a variety of health conditions and treatments.37 The first 2 components of the EQ-5D-5L assess 5 domains: mobility, self-care, usual activities, pain/discomfort and anxiety/depression.37 Each domain has 5 levels: no problem; slight problems; moderate problems; severe problems; and extreme problems. A descriptive system that classifies respondents (aged ≥ 12 years) based on the following 5 dimensions: mobility, self-care, usual activities, pain/discomfort, and anxiety/depression. The EQ-5D-5L has 5 possible levels for each domain and respondents are asked to choose the level that reflects their health state for each of the 5 domains resulting in 3,125 possible health states.37 The EQ-5D-5L tool has been applied to a wide range of health conditions and treatments, including IBD.76,77 The EQ-5D-5L index score is generated by applying a multiattribute utility function to the descriptive system.78 Different utility functions are available that reflect the preferences of specific populations (e.g., US, UK). Scores less than 0 represent health states that are valued by society as being worse than dead, while scores of 0 and 1.00 are assigned to the health states ‘dead’ and ‘perfect health,’ respectively. The second component of the EQ-5D-5L is a 10 cm EQ VAS that has end points labelled 0 and 100, with respective anchors of “worst imaginable health state” and “best imaginable health state.” Respondents are asked to rate their health by drawing a line from an anchor box to the point on the EQ VAS which best represents their health on that day. Thus, the EQ-5D-5L produces 3 types of data for each respondent:
| Discriminant validity: In a study validating EQ-5D-5L in 206 patients with CD,79 EQ-5D-5L had an average Shannon index H’ of 1.18. and an average Shannon Evenness index, J′ of 0.51. Convergent validity: In a single study,79 the correlation coefficients between EQ-5D-5L and EQ VAS ranged from −0.091 for self-care to −0.525 for pain/discomfort. Between EQ-5D-5L and CDAI scores across all dimensions, the correlation coefficients ranged from –0.028 for mobility to 0.182 for pain/discomfort. The correlation coefficients between EQ-5D-5L and PDAI ranged from 0.044 for anxiety/depression to 0.285 for pain/discomfort. | No information regarding the MID of EQ-5D-5L in patients with CD was identified. |
CSS | The CSS, developed by AbbVie Inc.,32 is used to evaluate patient-reported symptoms and impact associated with CD during the past week. CSS has 14 items (i.e., bowel movement frequency, passing large amounts of gas, abdominal pain, feeling tired or lacking energy, nausea, loss of appetite, joint pain, difficulty sleeping, bloating, diarrhea, bloody stools, constipation, vomiting, and stomach gurgling or growling) and assesses CD symptom severity on a 5-level verbal rating scale ranging from 1 (“not at all”) to 5 (“very much”) for Items 1 to 8 and 1 (“never”) to 5 (“always”) for Items 9 to 14. The total score of CSS, which is calculated by summing the individual item scores, ranges from 14 to 70 with a higher score indicating worse symptoms. | Internal consistency validity: The measurement properties of CSS were measured in an observational study with 153 adults with CD (ages: 18 to 64 years).32 Results indicated a high level of internal consistency (Cronbach alpha = 0.85) Known groups validity: the mean CSS scores were higher with significant linear trends across all groups of increasing CD severity (as measured by the PGI-S and IBDQ).32 Convergent validity: CSS had significant negative moderate correlations with IBDQ physical domains (lower scores denote greater functional impairment, Spearman correlation coefficients = –0.77 [IBDQ Systemic Symptoms], Spearman correlation coefficients = –0.88 [IBDQ Bowel Symptoms], Spearman correlation coefficients = –0.83 [mean]).32 Divergent validity: CSS had significant negative moderate to large correlations with IBDQ emotional and social domains (Spearman correlation coefficients = –0.73 [IBDQ Emotional Function], Spearman correlation coefficients = –0.71 [IBDQ Social Function], Spearman correlation coefficients = –0.72 [mean]).32 Test-retest reliability: Tn an observational study with 153 adults with CD (ages: 18 to 64 years)32 there was good test-retest reliability (ICC: 0.78). | The sponsor estimated that CSS score changes between groups that exceed 4 points are considered clinically meaningful.32 |
CD = Crohn disease; CDAI = Crohn’s Disease Activity Index; CDEIS = Crohn Disease Endoscopic Index of Severity; CRP = C-reactive protein; CSS = Crohn’s Symptom Severity; CI = confidence interval; EMA = European Medicines Agency; EQ VAS = EQ-5D visual analogue scale; FACIT-F = The 13-item Functional Assessment of Chronic Illness Therapy–Fatigue scale; HBI = Harvey-Bradshaw Index; HRQoL = health-related quality of life; IBD = inflammatory bowel disease; IBDQ-32 = 32-Item Inflammatory Bowel Disease Questionnaire; ICC = intraclass correlation coefficient; MCS = mental component summary; MID = minimal important difference; PDAI = Perianal Disease Activity Index; PCS = Physical Component Summary; PGIS = Patient Global Impression of Severity; SES-CD = Simple Endoscopic Score for Crohn’s Disease; SF-36 = Short Form (36) Health Survey; SF/APS = stool frequency/abdominal pain score; UC = ulcerative colitis; VAS = visual analogue scale; vs. = versus.
Note that this appendix has not been copy-edited.
Table 38: Network Meta-Analysis Estimates of Efficacy Outcomes in the Induction Phase (Reference — Placebo)
Treatment | Absolute effect measure | Relative effect measure | ||
|---|---|---|---|---|
RD (vs. placebo) Median (95% CrI) | Absolute event rate (%) Median (95% CrI) | OR (vs. placebo) Median (95% CrI) | Absolute event rate (%) Median (95% CrI) | |
CDAI clinical remission in CCF population in the induction phase | ||||
FE model | FE model | |||
|||| | |||| ||||| || ||||| | ||||| |||||| || |||||| | ||||| ||||| || ||||||| | ||||| |||||| || |||||| |
|||||| | |||| ||||| || ||||| | ||||| |||||| || |||||| | |||| ||||| || ||||| | ||||| |||||| || |||||| |
||||||||| | |||| ||||| || ||||| | ||||| |||||| || |||||| | |||| ||||| || ||||| | ||||| |||||| || |||||| |
|||| | |||| ||||| || ||||| | ||||| |||||| || |||||| | |||| ||||| || ||||| | ||||| |||||| || |||||| |
|||||| | |||| ||||| || ||||| | ||||| |||||| || |||||| | |||| ||||| || ||||| | ||||| |||||| || |||||| |
|||||||| | |||| ||||| || ||||| | ||||| |||||| || |||||| | |||| ||||| || ||||| | ||||| |||||| || |||||| |
||||||| | ||| | ||||| |||||| || |||||| | ||| | ||||| |||||| || |||||| |
CDAI clinical remission in BF population in the induction phase | ||||
FE model | FE model | |||
|||||| | |||| ||||| || ||||| | ||||| |||||| || |||||| | |||| ||||| || ||||| | ||||| |||||| || |||||| |
||||||||| | |||| ||||| || ||||| | ||||| |||||| || |||||| | |||| ||||| || ||||| | ||||| |||||| || |||||| |
|||| | |||| ||||| || ||||| | ||||| |||||| || |||||| | |||| ||||| || ||||| | ||||| |||||| || |||||| |
|||||| | |||| |||||| || ||||| | ||||| |||||| || |||||| | |||| ||||| || ||||| | ||||| |||||| || |||||| |
|||||||| | |||| |||||| || ||||| | ||||| ||||| || |||||| | |||| ||||| || ||||| | ||||| ||||| || |||||| |
||||||| | ||| | ||||| |||||| || |||||| | ||| | ||||| |||||| || |||||| |
CDAI-100 clinical response in CCF population in the induction phase | ||||
FE model | FE model | |||
|||| | |||| ||||| || ||||| | ||||| |||||| || |||||| | ||||| ||||| || |||||| | ||||| |||||| || |||||| |
|||| | |||| ||||| || ||||| | ||||| |||||| || |||||| | |||| ||||| || ||||| | ||||| |||||| || |||||| |
||||||||| | |||| ||||| || ||||| | ||||| |||||| || |||||| | |||| ||||| || ||||| | ||||| |||||| || |||||| |
|||||| | |||| ||||| || ||||| | ||||| |||||| || |||||| | |||| ||||| || ||||| | ||||| |||||| || |||||| |
|||||||| | |||| ||||| || ||||| | ||||| |||||| || |||||| | |||| ||||| || ||||| | ||||| |||||| || |||||| |
|||||| | |||| ||||| || ||||| | ||||| |||||| || |||||| | |||| ||||| || ||||| | ||||| |||||| || |||||| |
||||||| | ||| | ||||| |||||| || |||||| | ||| | ||||| |||||| || |||||| |
CDAI-100 clinical response in BF population in the induction phase | ||||
FE model | FE model | |||
|||||| | |||| ||||| || ||||| | ||||| |||||| || |||||| | |||| ||||| || ||||| | ||||| |||||| || |||||| |
|||||||| | |||| |||||| || ||||| | ||||| |||||| || |||||| | |||| ||||| || ||||| | ||||| |||||| || |||||| |
||||||||| | |||| ||||| || ||||| | ||||| |||||| || |||||| | |||| ||||| || ||||| | ||||| |||||| || |||||| |
|||| | |||| ||||| || ||||| | ||||| |||||| || |||||| | |||| ||||| || ||||| | ||||| |||||| || |||||| |
|||||| | |||| ||||| || ||||| | ||||| |||||| || |||||| | |||| ||||| || ||||| | ||||| |||||| || |||||| |
||||||| | ||| | ||||| |||||| || |||||| | ||| | ||||| |||||| || |||||| |
Endoscopic remission in CCF population in the induction phase | ||||
FE model | FE Model | |||
|||||| | |||| ||||| || ||||| | ||||| |||||| || |||||| | |||| ||||| || ||||| | ||||| |||||| || |||||| |
||| | |||| |||||| || ||||| | ||||| ||||| || |||||| | |||| ||||| || ||||| | ||||| ||||| || |||||| |
||||||| | ||| | |||| ||||| || |||||| | ||| | |||| ||||| || |||||| |
Endoscopic remission in BF population in the induction phase | ||||
FE model | FE model | |||
|||||| | |||| ||||| || ||||| | ||||| ||||| || |||||| | |||| ||||| || |||||| | ||||| ||||| || |||||| |
||| | |||| |||||| || ||||| | |||| ||||| || |||||| | |||| ||||| || |||||| | |||| ||||| || |||||| |
||||||| | ||| | |||| ||||| || ||||| | ||| | |||| ||||| || ||||| |
Endoscopic response in CCF population in the induction phase | ||||
FE model | FE model | |||
|||||| | |||| ||||| || ||||| | ||||| |||||| || |||||| | |||| ||||| || |||||| | ||||| |||||| || |||||| |
||| | |||| |||||| || ||||| | ||||| ||||| || |||||| | |||| ||||| || ||||| | ||||| |||||| || |||||| |
||||||| | ||| | ||||| |||||| || |||||| | ||| | ||||| |||||| || |||||| |
Endoscopic response in BF population in the induction phase | ||||
FE model | FE model | |||
|||||| | |||| ||||| || ||||| | ||||| |||||| || |||||| | |||| ||||| || ||||| | ||||| |||||| || |||||| |
||| | |||| ||||| || ||||| | ||||| |||||| || |||||| | |||| ||||| || ||||||| | ||||| |||||| || |||||| |
||||||| | ||| | ||||| ||||| || |||||| | ||| | ||||| ||||| || |||||| |
BF = biologic failure; CCF = conventional care failure; CDAI = Crohn’s Disease Activity Index; Crl = credible interval; FE = fixed-effects; OR = odds ratio; RD = risk difference; Ref = reference; SC = subcutaneous; vs. = versus.
*A network estimate was considered statistically significant if the 95% CrI excluded 0.
||||||||| || |||||||| | |||||||||| |||||||||| || ||| || || |||| | ||| || || || |||| || || || || || || |||| | ||| || || || |||| |||||| | |||||||||| |||||||||| || |||||| || ||||| || || |||||||| | |||||||||| |||||||||||| || ||| || || ||||| || || ||| |||||| | |||||||||| ||||||||||| || |||||| |||| ||||| || |||| |||||| || |||| ||||| | |||||||||| |||||| | ||||| ||| ||||| |||| || |||||||||||||| | |||||||||| ||||||||||| || ||| || || ||||| || || |||
Source: Sponsor-submitted indirect treatment comparison.11
Table 39: Network Meta-Analysis Estimates of Efficacy Outcomes in the Maintenance Phase (Reference — Placebo)
Treatment | Absolute effect measure | Relative effect measure | ||
|---|---|---|---|---|
RD (vs. placebo) Median (95% CrI) | Absolute event rate (%) Median (95% CrI) | RD (vs. placebo) Median (95% CrI) | Absolute event rate (%) Median (95% CrI) | |
CDAI clinical remission in CCF population in the induction phase | ||||
FE model | FE model | |||
||||||||| | |||| ||||| || ||||| | ||||| |||||| || |||||| | |||| ||||| || ||||| | ||||| |||||| || |||||| |
|||||||||| | |||| |||||| || ||||| | ||||| |||||| || |||||| | |||| ||||| || ||||| | ||||| |||||| || |||||| |
|||||||||| | |||| |||||| || ||||| | ||||| |||||| || |||||| | |||| ||||| || ||||| | ||||| |||||| || |||||| |
||||||| | ||| | ||||| |||||| || |||||| | ||| | ||||| |||||| || |||||| |
CDAI clinical remission in BF population in the induction phase | ||||
FE model | FE model | |||
||||||||| | |||| |||||| || ||||| | ||||| |||||| || |||||| | |||| ||||| || ||||| | ||||| |||||| || |||||| |
|||||||||| | |||| ||||| || ||||| | ||||| |||||| || |||||| | |||| ||||| || ||||| | ||||| |||||| || |||||| |
|||||||||| | |||| |||||| || ||||| | ||||| |||||| || |||||| | |||| ||||| || ||||| | ||||| |||||| || |||||| |
||||||| | ||| | ||||| |||||| || |||||| | ||| | ||||| |||||| || |||||| |
BF = biologic failure; CCF = conventional care failure; CDAI = Crohn’s Disease Activity Index; Crl = credible interval; FE = fixed-effects; OR = odds ratio; q.8.w. every 8 weeks; q.12.w. = every 12 weeks; RD = risk difference; SC = subcutaneous; vs. = versus.
*A network estimate was considered statistically significant if the 95% CrI excluded 0.
RZB360 q.8.w. = Maintenance: SC 360 mg every 8 week
UST90 q.8.w. or UST90 q.12.w. = Maintenance: ustekinumab SC 90 mg every 12 weeks or SC 90 mg every 8 weeks
Source: Sponsor-submitted indirect treatment comparison.11
Table 40: Network Meta-Analysis Estimates of Safety Outcomes in the Induction Phase (Reference — Placebo)
Treatment | Absolute effect measure | |
|---|---|---|
RD (vs. placebo) Median (95% CrI) | Absolute event rate (%) Median (95% CrI) | |
Any AEs | ||
RE model | ||
|||||| | ||||| |||||| || ||||| | ||||| |||||| || |||||| |
||||||||| | ||||| |||||| || ||||| | ||||| |||||| || |||||| |
|||||||| | ||||| |||||| || ||||| | ||||| |||||| || |||||| |
|||||| | ||||| |||||| || ||||| | ||||| |||||| || |||||| |
||||||| | ||| | ||||| |||||| || |||||| |
|||| | |||| |||||| || ||||| | ||||| |||||| || |||||| |
Serious AEs | ||
FE model | ||
|||||| | ||||| |||||| || |||||| | |||| ||||| || ||||| |
|||||||| | ||||| |||||| || ||||| | |||| ||||| || |||||| |
||||||||| | ||||| |||||| || ||||| | |||| ||||| || ||||| |
|||| | ||||| |||||| || ||||| | |||| ||||| || |||||| |
|||||| | |||| |||||| || ||||| | |||| ||||| || |||||| |
||||||| | ||| | |||| ||||| || ||||| |
Serious infections | ||
RE model | ||
||||||||| | ||||| |||||| || ||||| | |||| ||||| || ||||| |
|||||| | ||||| |||||| || ||||| | |||| ||||| || |||||| |
|||||||| | ||||| |||||| || ||||| | |||| ||||| || ||||| |
|||||| | |||| |||||| || ||||| | |||| ||||| || |||||| |
|||| | |||| |||||| || ||||| | |||| ||||| || |||||| |
||||||| | ||| | |||| ||||| || ||||| |
Discontinuation due to AEs | ||
RE model | ||
|||||| | ||||||||||||| | ||||||| |
|||||| | |||||||||||| | |||||||||| |
||||||||| | |||||||||||| | |||||||||| |
|||| | |||||||||||| | |||||||||| |
|||||||| | ||||||||||| | ||||||||||| |
||||||| | ||| | |||||||||| |
AE = adverse event; BF = biologic failure; CCF = conventional care failure; Crl = credible interval; FE = fixed-effects; OR = odds ratio; RD = risk difference; SC = subcutaneous; vs. = versus.
ADA160/80 or ADA80/40 = Induction: adalimumab SC 160 mg at week 0 and 80 mg at week 2, or SC 80 mg at week 0 and 40 mg at week 2
PBO = placebo
RZB600 = Induction: risankizumab IV 600 mg at week 0, week 4, and week 8.
UST6 = Induction: ustekinumab IV Single dose based on body weight at week 0.
VDZ300 = Induction: vedolizumab IV 300 mg at week 0, week 2, and week 6.
Source: Sponsor-submitted indirect treatment comparison.11
Table 41: Network Meta-Analysis Estimates of Safety Outcomes in the Maintenance Phase (Reference — Placebo)
Treatment | Absolute effect measure | |
|---|---|---|
RD (vs. placebo) Median (95% CrI) | Absolute event rate (%) Median (95% CrI) | |
Any AEs | ||
FE model | ||
|||||||||| | ||||| |||||| || ||||| | ||||| |||||| || |||||| |
|||||||||| | ||||| |||||| || ||||| | ||||| |||||| || |||||| |
||||||||| | ||||| |||||| || ||||| | ||||| |||||| || |||||| |
|||||||||| | ||||| |||||| || ||||| | ||||| |||||| || |||||| |
||||||| | ||| | ||||| |||||| || |||||| |
|||||||||| | |||| |||||| || ||||| | ||||| |||||| || |||||| |
|||||||| | |||| |||||| || ||||| | ||||| |||||| || |||||| |
|||||||||| | |||| |||||| || ||||| | ||||| |||||| || |||||| |
||||||||| | |||| |||||| || ||||| | ||||| |||||| || |||||| |
Serious AEs | ||
FE model | ||
|||||||| | ||||| |||||| || |||||| | |||| ||||| || |||||| |
||||||||| | ||||| |||||| || |||||| | ||||| ||||| || |||||| |
||||||||||| | ||||| |||||| || ||||| | ||||| ||||| || |||||| |
||||||||| | ||||| |||||| || ||||| | ||||| ||||| || |||||| |
|||||||||| | ||||| |||||| || ||||| | ||||| ||||| || |||||| |
|||||||||| | ||||| |||||| || ||||| | ||||| ||||| || |||||| |
|||||||| | ||||| |||||| || ||||| | ||||| ||||| || |||||| |
|||||||||| | |||| |||||| || ||||| | ||||| ||||| || |||||| |
||||||| | ||| | ||||| |||||| || |||||| |
|||||||||| | |||| |||||| || ||||| | ||||| |||||| || |||||| |
|||||||||| | |||| |||||| || ||||| | ||||| |||||| || |||||| |
Serious infections | ||
FE model | ||
|||||||||| | ||||| |||||| || ||||| | |||| ||||| || ||||| |
||||||||||| | ||||| |||||| || ||||| | |||| ||||| || ||||| |
||||||||| | ||||| |||||| || ||||| | |||| ||||| || ||||| |
|||||||| | ||||| |||||| || ||||| | |||| ||||| || ||||| |
|||||||| | |||| |||||| || ||||| | |||| ||||| || ||||| |
||||||||| | |||| |||||| || ||||| | |||| ||||| || ||||| |
||||||| | ||| | |||| ||||| || ||||| |
|||||||||| | |||| |||||| || ||||| | |||| ||||| || ||||| |
|||||||||| | |||| |||||| || ||||| | |||| ||||| || ||||| |
|||||||||| | |||| |||||| || ||||| | |||| ||||| || |||||| |
|||||||||| | |||| |||||| || ||||| | |||| ||||| || |||||| |
Discontinuation due to AEs | ||
FE model | ||
|||||||| | ||||| |||||| || |||||| | |||| ||||| || ||||| |
||||||||| | ||||| |||||| || |||||| | |||| ||||| || ||||| |
|||||||||| | ||||| |||||| || ||||| | |||| ||||| || ||||| |
|||||||||| | ||||| |||||| || ||||| | |||| ||||| || |||||| |
||||||||| | ||||| |||||| || ||||| | |||| ||||| || |||||| |
|||||||||| | ||||| |||||| || ||||| | |||| ||||| || |||||| |
|||||||||| | |||| |||||| || ||||| | |||| ||||| || |||||| |
||||||| | ||| | |||| ||||| || ||||| |
|||||||||| | |||| |||||| || ||||| | |||| ||||| || |||||| |
||||||||||| | |||| ||||| || ||||| | ||||| ||||| || |||||| |
|||||||| | |||| ||||| || ||||| | ||||| |||||| || |||||| |
|||||||| || ||||||||| | |||||||||||| |||||||||| || || || ||||| |||| || || || || ||||| ||||| |||||||||||||||| || |||||||| | |||||||||||| |||||||||| || | ||||| ||||| | |||||||||||||||| | |||||||||||| || ||| || ||||| | |||||||||||||| || |||||||||| | |||||||||||| ||||||||||| || || || ||||| || ||||| || || || || ||||| | ||||||||||||||||| |||||||||| || |||||||||| | |||||||||||| ||||||||||| || ||| || ||||| | |||||| ||||||||||| || ||| || |||||
AE = adverse event; BF = biologic failure; CCF = conventional care failure; Crl = credible interval; FE = fixed-effects; OR = odds ratio; RD = risk difference; Ref = reference; SC = subcutaneous; vs. = versus.
Source: Sponsor-submitted indirect treatment comparison.11
Note that this appendix has not been copy-edited.
Figure 14: FORTIFY Graphical Multiple Testing Procedure for the US Protocol
Source: FORTIFY Clinical Study Report.10
Figure 15: FORTIFY Graphical Multiple Testing Procedure for the OUS Protocol
Source: FORTIFY Clinical Study Report.10
CCC
Crohn’s and Colitis Canada
CD
Crohn disease
CDAI
Crohn’s Disease Activity Index
CR-100
Clinical Response 100
ICER
incremental cost-effectiveness ratio
NMA
network meta-analysis
QALY
quality-adjusted life-year
SC
subcutaneous
WTP
willingness to pay
The executive summary comprises 2 tables (Table 1 and Table 2) and a conclusion.
Item | Description |
|---|---|
Drug product | Risankizumab (Skyrizi), IV infusion or SC injection |
Submitted price | Risankizumab: 600 mg in 10 mL vial for IV infusion: $4,593.14 360 mg in 2.4 mL prefilled cartridge for SC injection: $4,593.14 |
Indication | The treatment of adults with moderately to severely active Crohn disease who have had an inadequate response, intolerance, or demonstrated dependence to corticosteroids; or an inadequate response, intolerance, or loss of response to immunomodulators or biologic therapies |
Health Canada approval status | NOC |
Health Canada review pathway | Standard |
NOC date | October 19, 2022 |
Reimbursement request | As per indication |
Sponsor | AbbVie Corporation |
Submission history | Previously reviewed: Yes Indication: Psoriasis, moderate to severe plaque Recommendation date: May 28, 2019 Recommendation: Reimburse with clinical criteria and/or conditions |
NOC = Notice of Compliance; SC = subcutaneous.
Table 2: Summary of Economic Evaluation
Component | Description |
|---|---|
Type of economic evaluation |
|
Target populations | Adults with moderately to severely active Crohn disease who have had an inadequate response to, intolerance to, or demonstrated dependence on corticosteroids, or an inadequate response, intolerance, or loss of response to immunomodulators or biologic therapies (i.e., TNF alpha antagonists, gut-selective anti-inflammatory biologics, and interleukin-12 and interleukin-23 inhibitors). |
Treatment | Risankizumab |
Comparators |
|
Perspective | Canadian publicly funded health care payer |
Outcomes | QALYs, LYs |
Time horizon | Lifetime (60 years) |
Key data sources | MOTIVATE, ADVANCE, and FORTIFY trials |
Submitted results |
|
Key limitations |
|
CADTH reanalysis results |
|
ICER = incremental cost-effectiveness ratio; LY = life-year; QALY = quality-adjusted life-year; SC = subcutaneous; TNF = tumour necrosis factor; WTP = willingness to pay.
Evidence from the ADVANCE, MOTIVATE, and FORTIFY trials suggest that risankizumab is well-tolerated and effective compared to placebo as an induction and maintenance therapy for adults with moderate to severe Crohn disease (CD) who have previously shown intolerance or inadequate response to either conventional care or another biologic. However, due to limitations of the preliminary data from the SEQUENCE trial comparing risankizumab to ustekinumab, and the uncertainty in the sponsor-submitted network meta-analysis (NMA) due to notable heterogeneity across included randomized controlled trials and — in many cases — credible intervals affected by serious imprecision, no definitive conclusions on the efficacy and safety of risankizumab relative to active comparators in both conventional care failure and biologic failure patients with CD could be drawn.
CADTH identified several key limitations with the sponsor’s economic analysis. Specifically, there was uncertainty associated with the comparative and long-term efficacy of risankizumab; there were uncertain transition probabilities given the low sample size, low sampling frequency, and the calibration method used; there was a lack of differentiation between causes and types of surgeries and their downstream effects on quality of life and future complications; there were overly optimistic assumptions that patients on risankizumab would not require dose escalation; there was inappropriately high disutility for severe infection adverse events; and, there were errors in calculating disutility values for severe infections associated with treatment. CADTH undertook its reanalysis by correcting disutility values for severe infection adverse events and aligning dose escalation for all used biologics. Issues regarding the available comparative clinical evidence and information on the durability of effect could not be addressed.
Based on the CADTH base case, risankizumab was dominated by ustekinumab (risankizumab was more costly and less effective) in the conventional care failure group. CADTH’s base case for the biologic failure population resulted in an incremental cost-effectiveness ratio (ICER) of $535,031 per quality-adjusted life-year (QALY) gained for risankizumab compared to vedolizumab-SC. A price reduction analysis showed that a price reduction of at least 41.1% would be required for risankizumab to be cost-effective at a willingness-to-pay (WTP) threshold of $50,000 per QALY in the biologic failure group.
There remains a significant degree of uncertainty in the cost-effectiveness results, where issues regarding the available comparative clinical evidence and information on the durability of effect could not be addressed in CADTH reanalysis. No definitive conclusions can be drawn from the sponsor’s NMA — specifically, whether patients receiving risankizumab will benefit more than with other biologics. Yet the pharmacoeconomic model assumes that improvement in remission rates for risankizumab observed in the 52-week trial versus placebo would be maintained over a number of decades without waning. The clinical benefits with risankizumab are expected over a long time horizon; in the CADTH base case for the biologic failure population, 97% of the total 22.43 QALYs were estimated to occur beyond the 52-week trial period. While the cost of treatment with risankizumab is higher than currently available biologics, the benefit to patients and the overall impact on health care system costs are highly uncertain.
This section is a summary of the feedback received from the patient groups, registered clinicians, and drug plans that participated in the CADTH review process.
CADTH received patient input from 2 organizations, Crohn and Colitis Canada (CCC) and the Gastrointestinal Society. The CCC input contained information from a report published in 2018 (i.e., the Impact of Inflammatory Bowel Disease in Canada report),1 a 2022 survey involving 687 respondents with moderate to severe CD, and interviews with 3 patients with CD who participated in a risankizumab clinical trial. Both the CCC and the Gastrointestinal Society agreed that CD negatively impacts patients’ personal and social lives due to being unable to predict bowel movements and being unable to control flares. The CCC found that 6 in 10 respondents felt isolated because of having CD.
CADTH received clinical input from the Pan-Canadian Inflammatory Bowel Disease Specialist Group, which consists of specialists in gastroenterology from across Canada with experience caring for patients with CD. The group emphasized that the goal of treatment should focus on improvements in endoscopic response, endoscopic remission, and mucosal healing. The group noted that these long-term goals could not be met with the current treatment landscape, due to the lack of safe and effective treatments that rapidly improve endoscopic appearance and maintain those improvements over the long-term. The group also claimed that there was still a high rate of surgery and postoperative recurrence in CD despite current available treatment options, such as corticosteroids (e.g., prednisone, budesonide), immunomodulators (e.g., azathioprine, methotrexate), and biologics (anti–tumour necrosis factors such as infliximab and adalimumab, anti–interleukin 12 and anti–interleukin 23 drugs such as ustekinumab, and anti-integrin drugs such as vedolizumab). They recognized the potential of risankizumab in improving both clinical and endoscopic outcomes in patients with CD, and suggested the use of risankizumab in patients with moderate to severe CD as the first-line biologic, and as a second-line drug in patients still experiencing flares or inadequate response on other existing biologics.
Feedback from drug plans stated that ustekinumab is not an appropriate comparator as it is not listed under most public drug plans in Canada. They also expressed concerns with the inclusion criteria used in 2 of the trials submitted by the sponsor, where the trials only included patients with CD with a Crohn Disease Activity Index (CDAI) score between 220 and 450 at baseline. Drug plans noted that it was unclear if this criteria were appropriate to determine whether physicians should initiate treatment with risankizumab, as not all gastrointestinal specialists may use the CDAI scoring system in Canadian clinical practice.
CADTH addressed some of these concerns as follows:
The inclusion of ustekinumab in the pharmacoeconomic modelling had no impact on the conclusions.
CADTH was unable to address the following concerns raised from stakeholder input:
An analysis based on endoscopic response instead of CDAI was not possible due to a lack of data for most comparators.
The current review is for risankizumab (Skyrizi) for adults with moderately to severely active CD who have had an inadequate response, intolerance, or demonstrated dependence to corticosteroids, or an inadequate response, intolerance, or loss of response to immunomodulators or biologic therapies.
The sponsor submitted a cost-utility analysis of risankizumab compared with adalimumab, adalimumab-biosimilar, infliximab, infliximab-biosimilar, ustekinumab, vedolizumab, vedolizumab-subcutaneous (SC), and conventional care that consisted of corticosteroids (e.g., prednisone), aminosalicylates, and immunomodulators (e.g., azathioprine, cyclosporine, methotrexate, 6-mercaptopurine). The model population consisted of adults with moderately to severely active CD who have had an inadequate response to, intolerance to, or demonstrated dependence on corticosteroids, or an inadequate response, intolerance, or loss of response to immunomodulators or biologic therapies. The modelled population was in line with the reimbursement request and Health Canada–indicated population.
Risankizumab is available as a 600 mg/10 mL IV infusion, and a 360 mg/2.4 mL SC injection. The recommended dosage is 600 mg IV infusion for induction therapy at week 0, week 4, and week 8, followed by maintenance therapy with risankizumab 360 mg by SC injection at week 12, and every 8 weeks thereafter. At the submitted price of $4,593.14 per 600 mg IV infusion and $4,593.14 per 360 mg SC injection, the average annual cost for risankizumab is $41,338 in the first year and $29,855 in subsequent years.
The clinical outcome was QALYs and life-years. The economic analysis was undertaken over a time horizon of 60 years from the perspective of a Canadian publicly funded health care system. Costs and QALYs were discounted at a rate of 1.5% per annum.
The sponsor submitted a model consisting of a decision tree that covered up to 2 induction periods of initial treatments and a long-term Markov model with 17 health states using 2-week cycles (Appendix 3, Figure 1 and Figure 2). The model was developed in Microsoft Excel and had 3 time periods: the primary response period (the period from treatment initiation up to initial assessment of the condition), a delayed response period (in the scenario analysis), and the maintenance period (the period following primary response). The length of the induction period differed among different biologics, based on their label. At the end of each induction period, patient response status was evaluated based on Clinical Response 100 (CR-100), which defined positive response as a drop of 100 or more points in the CDAI score from the baseline to the end of the induction period. Nonresponders were switched back to conventional care after the induction period. Patients who initiated the treatment on conventional care remained on conventional care irrespective of their response status.
Those who responded to the treatment were treated with a biologic maintenance regimen. Responders entered a Markov model and were split into different health states based on their CDAI score. The Markov model included 16 alive health states that comprised 4 health states of moderate to severe (220 ≤ CDAI < 600), mild (150 ≤ CDAI < 220), remission (CDAI < 150), and surgery, repeated for 4 sets. These 4 sets included “low dose biologics after response,” “high dose biologics after response,” “conventional care after no response,” and “conventional care after response.” In each cycle, patients could transition between different CDAI-based health states or remain in their current state. Responders stayed on the same biologic treatment unless they either discontinued the treatment or escalated their dose.
Transitions to the surgery state only came from the patients in the moderate to severe health state. After undergoing surgery, patients stayed in a postsurgery tunnel state for 8 weeks and would then return to 1 of the CDAI-based health states, unless they died.
Based on the indication, the sponsor performed the analysis and reported results separately for 2 subpopulations, conventional care failure and biologic failure.
The modelled population reflected the baseline characteristics of the risankizumab induction trials, based on a joint post hoc analysis of the MOTIVATE and ADVANCE intention-to-treat populations, the primary efficacy analysis for the MOTIVATE, ADVANCE, and FORTIFY studies (ITT1A populations). Based on these trials, the submitted model assumed a female sex for 45.1% of the population and a mean age of 38.83 years (standard error = 0.73) for the conventional care failure subpopulation, and a female sex for 47.5% of the population and a mean age of 38.20 years (standard error = 0.40) for the biologic failure subpopulation. Overall, 44.5% of the patients were assumed to have moderately severe disease (220 ≤ CDAI < 300), while 55.5% of the patients were assumed to have severe disease (CDAI 300+). The baseline sample consisted of 359 patients in the conventional care failure group and 1,060 patients in the biologic failure group.
Clinical efficacy inputs in the model included CDAI response rates (only for the induction phase), CDAI remission rates (for both the induction and maintenance phases), the classification of patients as mild or moderate based on CDAI score at the end of the induction phase, dose escalation, adverse events, discontinuation rates for the biologics, and the rate of surgery. The sponsor estimated the relative efficacy and safety of risankizumab versus other biologics during the induction and maintenance periods through an in-house Bayesian NMA. For patients in the conventional care failure group, positive CR-100 response rates after the induction period were assumed to be ||||% for risankizumab, ||||% for ustekinumab, ||||% for adalimumab, ||||% for infliximab, ||||% for vedolizumab, and ||% for conventional care, based on the NMA. There was significant uncertainty around these estimates with credible intervals overlapping when comparing treatments.2 For patients in the biologic failure group, positive CR-100 response rates after the induction period were assumed to be ||||% for risankizumab, ||||% for ustekinumab, ||||% for adalimumab, ||||% for vedolizumab, and ||||% for conventional care.2 A response rate was not estimated for infliximab in the biologic failure group but was assumed to be equal to that of adalimumab (which had |||| ||||| response rate when compared to infliximab in the conventional care failure group). There was significant uncertainty around these estimates with credible intervals overlapping when comparing treatments. Notably, all treatments were assumed to have ||||| CR-100 response in the biologic failure group compared to the conventional care failure group, with the exception of risankizumab. Similarly, the sponsor estimated |||||| remission rates (CDAI < 150) for infliximab when compared to risankizumab among the conventional care failure group, and did not estimate remission rates for infliximab in the biologic failure group due to lack of data (instead, the sponsor assumed that infliximab was equal to adalimumab and thus ||||| than risankizumab). Another clinical efficacy input was the rate of surgery; transitions to the surgery state only came from patients in the moderate to severe health state, who had an annual 7% probability of surgery based on NHS [National Health Service] Hospital Episode Statistics data. Incidence rates for adverse events (serious infections, tuberculosis, lymphoma, hypersensitivity, and skin reactions) were estimated using the induction and maintenance clinical trials as well as the published literature. Background mortality was obtained from Statistics Canada Life Tables based on a patient’s age and gender. CD was assumed to not cause any excess mortality.
Health utility values were based on 5-Level EQ-5D patient scores collected in the MOTIVATE and ADVANCE risankizumab induction trials and the FORTIFY maintenance trial. Patients were assumed to have the same health state utility values irrespective of treatment. The EQ-5D sample included 1,417 patients (mean age of 38.5, 47% female, 81% white, 15% Asian, 4% Black or African American, 1% of multiple racial background, and 0.3% Native Hawaiian or Other Pacific Islander). The mean EQ-5D score associated with each health state was estimated by fitting an ordinary least squares regression to predict EQ-5D based on CDAI health state (remission, mild CD, and moderate to severe CD). The model included utility decrements to account for the impact of adverse events. Disutility values for each adverse event were based on the literature. It was assumed surgical complications did not incur health utility decrements in the model, but only affected costs. The utility value used for surgery was assumed to be equal to the moderate to severe health state.
Costs included drug acquisition and administration, disease management, adverse events, surgery, and surgical complications. Cost inputs from previous years were inflated to 2022 values using the general consumer price index from Statistics Canada. Drug acquisition costs for biologics were sourced from IQVIA DeltaPA. The sponsor’s base case included wastage for infliximab doses. For conventional care, the sponsor consulted 4 clinical experts to determine the type and proportion of conventional drugs that patients would be typically prescribed. Costs for conventional care were sourced from the Ontario Drug Benefit Formulary. The administration cost for the initial SC dose was based on the Ontario Hospital Insurance Plan Schedule of Benefits and Fees. Subsequent SC doses were assumed to be self-injections with no administration cost. The cost for both initial and subsequent IV administrations was sourced from the literature (Hughes et al.3). Ongoing monitoring, tests, and physician visits were estimated based on a survey of 4 specialists from across Canada. Unit costs for physician visits, tests, small intestine resection and anastomosis surgery, surgical complications (including wound infection, prolonged ileus or bowel obstruction, intra-abdominal abscess, and anastomotic leak), and serious adverse events (including serious infection, tuberculosis, lymphoma, hypersensitivity, and skin reactions) were obtained from the Ontario Ministry of Health and Long-term Care’s Schedule of Benefits for Professional Services, the Ontario Ministry of Health and Long-Term Care’s Schedule of Benefits for Laboratory Services, and the Ontario Case Costing Initiative for hospitalizations.
All analyses were run probabilistically with 5,000 iterations for the base case and 1,000 iterations for scenario analyses. The deterministic and probabilistic results were similar. The probabilistic findings are presented as follows.
The sponsor reported results separately for 2 groups of patients: those who previously experienced failure with conventional care, and those who previously experienced failure with biologic therapy. Among the conventional care failure group, risankizumab was extendedly dominated by conventional care and vedolizumab-SC (refer to Table 3). Among the biologic failure group, risankizumab was associated with an ICER of $325,990 per QALY gained compared to vedolizumab-SC over a 60-year time horizon (Table 4)). Vedolizumab, adalimumab, adalimumab-biosimilar, infliximab, and infliximab-biosimilar were dominated by risankizumab as they as they were more costly and generated fewer QALYs. At a WTP threshold of $50,000 per QALY, the probability of risankizumab being cost-effective was 0% in the biologic failure group. Based on the sponsor’s base case for the biologic failure group, a price reduction of at least 31.3% is required for risankizumab to be deemed cost-effective at a WTP threshold of $50,000 per QALY.
The main cost driver was the drug acquisition cost, followed by adverse events, and surgery-related costs. In the conventional care failure group, 66% of the total cost of $652,360 for risankizumab was drug acquisition costs ($430,327). In comparison, 51% of the total cost of $499,060 for vedolizumab-SC was drug acquisition costs ($255,088). Similarly, in the biologic failure group, 66% of the total cost of $644,341 for risankizumab was drug acquisition costs ($423,524). In comparison, 44% of the total cost of $453,637 for vedolizumab-SC in the biologic failure group was drug acquisition costs ($201,464).
Given that CD was assumed to not cause any excess mortality, life-years were similar across all comparators (16.24 for the conventional care failure group and 15.60 for the biologic failure group).
Table 3: Summary of the Sponsor’s Economic Evaluation Results — Conventional Care Failure Group
Drug | Total costs ($) | Total QALYs | Sequential ICER ($/QALY) |
|---|---|---|---|
Conventional care | 284,723 | 19.573 | Reference |
Vedolizumab-SC | 499,060 | 20.644 | 200,097 vs. conventional care |
Risankizumab | 652,360 | 21.071 | Extendedly dominated |
Infliximab-biosimilar | 724,185 | 21.404 | 296,192 vs. vedolizumab-SC |
ICER = incremental cost-effectiveness ratio; QALY = quality-adjusted life-year; SC = subcutaneous; vs. = versus.
Note: Except for risankizumab, the only treatments that are on the efficiency frontier are reported. In the conventional care failure subgroup, ustekinumab, vedolizumab, adalimumab, adalimumab-biosimilar, and infliximab were dominated by vedolizumab-SC, while risankizumab was extendedly dominated by conventional care and vedolizumab-SC.
Source: Sponsor’s pharmacoeconomic submission.4
Table 4: Summary of the Sponsor’s Economic Evaluation Results — Biologic Failure Group
Drug | Total costs ($) | Total QALYs | Sequential ICER ($/QALY) |
|---|---|---|---|
Vedolizumab-SC | 453,637 | 20.569 | Reference |
Risankizumab | 644,341 | 21.154 | 325,990 vs. vedolizumab-SC |
ICER = incremental cost-effectiveness ratio; QALY = quality-adjusted life-year; SC = subcutaneous; vs. = versus.
Note: Except for risankizumab, only treatments that are on the efficiency frontier are reported. In the biologic failure subgroup, vedolizumab, adalimumab, adalimumab-biosimilar, infliximab, and infliximab-biosimilar were dominated by risankizumab, while ustekinumab was extendedly dominated by vedolizumab-SC and risankizumab.
Source: Sponsor’s pharmacoeconomic submission.4
Additional results from the sponsor’s submitted economic evaluation base case, including cost-effectiveness acceptability curves and cost-effectiveness acceptability frontiers, are provided in Appendix 3.
The sponsor performed scenario analyses that included a societal perspective, alternative discount rates, time horizons of 10 years and 20 years, alternative data sources for maintenance treatment efficacy, response criteria, alternate utility values from the literature, the separation of moderate and severe health states, the adjustment of utility values for age, and vial sharing for infliximab. Base-case results remained robust across most scenario analyses. One exception was the comparison between risankizumab and vedolizumab-SC, where risankizumab was not cost-effective in the base-case analysis but would become cost-effective when the societal cost perspective and an alternative response criterion (3 70-point decrease from baseline in CDAI score [CDAI-70]) were adopted.
In the sensitivity analysis, the conventional care Markov transition matrix, the probability of remission with low-dose risankizumab maintenance therapy, the risankizumab induction response, remission probabilities, and whether the NMA or raw efficacy data were used for induction had the greatest impact on the results.
CADTH identified several key limitations to the sponsor’s analysis that have notable implications for the economic analysis.
Uncertainty in treatment effectiveness and safety over time: Evidence on the long-term effectiveness of risankizumab is not available. Long-term extrapolations for risankizumab were uncertain, given that the time horizon of the economic analysis far exceeds the duration of the longest clinical trial used by the sponsor (60 years versus a maximum follow-up of 52 weeks). As a result, the sponsor assumed that the difference in efficacy between risankizumab and conventional care at the end of the observed follow-up period continues beyond the trial for up to 60 years (i.e., the model did not assess potential waning of the treatment effect for risankizumab). This likely overestimates the effectiveness of risankizumab, as it is common for patients to lose response to treatment over time.
This limitation cannot be fully addressed by CADTH due to structural limitations of the model.
Uncertainty in comparative efficacy of treatment: The NMA results of efficacy outcomes (i.e., CDAI outcomes and endoscopic outcomes) consistently indicated the ||||||||||| of risankizumab over placebo among both conventional care failure patients and biologic failure patients in both the induction and maintenance trials. However, no firm conclusion of superiority or inferiority could be established with respect to the relative efficacy of risankizumab to other active treatments including vedolizumab, ustekinumab, adalimumab, and infliximab. Given that there was a notable heterogeneity issue and that the risk of bias of individual studies was not incorporated into the NMA at the outcome level, the NMA estimates are largely uncertain. In many cases, the credible intervals associated with the NMA estimates were affected by serious imprecision. Therefore, definitive conclusions could not be drawn.
This limitation in the analysis cannot be addressed by CADTH.
Inadequate modelling of downstream effects of surgery and surgical complications: The sponsor’s model does not differentiate between causes of surgery (e.g., stricture), does not distinguish between different types of surgeries for CD (e.g., resection and anastomosis versus permanent ileostomy), and does not account for the potentially significant impact of surgery and surgical complications on quality of life, the risk of recurrence, and future complications. For example, a permanent ileostomy would significantly reduce a patient’s quality of life; however, in the sponsor’s model, all patients who undergo surgery return to 1 of the normal CDAI health states after 8 weeks with similar utility and transition probabilities as those who never underwent surgery. The magnitude of the impact on the cost-effectiveness results for risankizumab is unknown.
The limitation in the analysis cannot be addressed by CADTH due to structural limitations of the model.
Inconsistent dose escalation assumption: The sponsor has assumed dose escalation for all biologics during maintenance treatment, except for risankizumab. The sponsor sourced dose escalation rates for ustekinumab and adalimumab from clinical trials and assumed that dose escalation rates for vedolizumab and infliximab matches that of ustekinumab and adalimumab, respectively, given that pivotal trials for vedolizumab and infliximab did not report dose escalation. Dose escalation happens when a patient moves to either a higher dose or a shorter interval due to a loss or lack of response over time. Therefore, dose escalation maintains clinical efficacy but increases drug acquisition and administration cost. The sponsor’s argument that risankizumab should have a dose escalation of 0 because risankizumab trials did not report dose escalation is inconsistent with the sponsor’s approach to vedolizumab and infliximab. As such, assuming dose escalation for all biologics except for risankizumab without proper justification clearly favours risankizumab. The clinical experts consulted by CADTH found this assumption unreasonable and stated that in real-world clinical practice, the most likely outcome for patients who are losing response to risankizumab would be to shorten the duration between doses.
CADTH addressed this issue in its reanalysis by imposing a similar dose escalation probability for all biologics. CADTH explored the uncertainty around assuming dose escalation rates for treatments that did not report dose escalation in their pivotal trials in scenario analyses.
Lack of data for proper calculation of transition probabilities: The sponsor has used patient visit data from risankizumab’s maintenance trial in week 0, week 24, and week 52, when available, to calculate transition probabilities for 2-week cycles. Small sample sizes prevented the sponsor from dividing transition cohorts further into groups of conventional care failure and biologic failure, even though the sponsor’s submission considers these 2 subpopulations separately. Transition probabilities for risankizumab were highly uncertain given the low sample size and the fact that the frequency of transitions in the model (2-week cycles for 60 years) far exceeds the frequency of data collection (week 0, week 24, and week 52, if available). CADTH also notes significant additional structural uncertainty in the calculation of transition probabilities. The sponsor relied on inadequate data from risankizumab’s maintenance trial to estimate initial transition probabilities, a calibration technique to match 1-year remission rates obtained in an uncertain NMA, and additional assumptions to calculate transition probabilities for other biologics in the model. The resulting transition probabilities suffer from the propagation of uncertainties from risankizumab’s transition probabilities, the NMA, and the calibration method.
CADTH was unable to address this limitation due to structural limitations of the model. The direction and magnitude of the impact on the cost-effectiveness results for risankizumab is unknown.
Inappropriate disutility for severe infections: In the submission, the sponsor used a disutility value of –0.52 for every instance of a serious infection adverse event, citing Brown et al.5 In that manuscript, Brown and colleagues reported a “utility” value of 0.48 for “infection without hospitalization” for metastatic breast cancer patients in the UK. Despite both the disease setting and population of the cited study not matching the CD indication, the sponsor calculated a disutility value of –0.52 from a utility value of 0.48 in the cited study. To make such an inference, the sponsor would have to assume that every instance of severe infection would last an entire year, that the reference health state utility for patients with CD was 1.0, and that metastatic breast cancer patients experiencing infections not requiring hospitalizations have similar disutility to patients with CD experiencing a serious infection that might lead to hospitalization. All these assumptions combined were deemed by CADTH to be highly unlikely and therefore inappropriate. The use of the sponsor’s disutility value for severe infections favours risankizumab due to its lower rate of severe infection adverse events.
CADTH corrected the sponsor’s model by calculating a disutility value of –0.04 for severe infection adverse events, based on the sponsor’s utility value of 0.855 for patients in remission, a utility of 0.63 for patients with CD experiencing a severe infection,6 and a duration of 4 weeks for each episode of a severe infection.
Extremely long run times and other programming errors in the model: This limitation around comparative efficacy of treatment was compounded further by programming errors and other issues in the sponsor’s model, which resulted in extremely long run times and an incomplete probabilistic sensitivity analysis. This prevented CADTH from estimating the full extent of uncertainty around model projections.
This limitation in the analysis cannot be addressed by CADTH due to programming errors and other issues in the model. Given the limitation, CADTH conducted a deterministic analysis for all results.
Additionally, the following key assumptions were made by the sponsor and have been appraised by CADTH (refer to Table 5).
Table 5: Key Assumptions of the Submitted Economic Evaluation (Not Noted as Limitations to the Submission)
Sponsor’s key assumption | CADTH comment |
|---|---|
The sponsor divided up the target population into patients who had failed conventional care and patients who had previously failed a biologic therapy and assessed them separately. | Reasonable. The clinical experts consulted by CADTH found this assumption was acceptable. |
The sponsor did not estimate rates of positive response and remission after the induction period for infliximab in the biologic failure group due to lack of data. The sponsor assumed that infliximab will have the same response and remission rates as adalimumab. | Reasonable. However, the clinical experts consulted by CADTH noted that although data are limited, in general it is believed that infliximab has a higher positive response rate than adalimumab, and thus the sponsor’s assumption is unacceptable. |
Patients on adalimumab were assumed to discontinue due to lack of efficacy at the same rate as infliximab patients. | Reasonable. The clinical experts consulted by CADTH found this assumption was acceptable. |
Patients using infliximab-SC or vedolizumab-SC were assumed to follow the same discontinuation rate as their respective IV formulations considering comparable efficacy. | Reasonable. The clinical experts consulted by CADTH found this assumption was acceptable. |
Crohn disease is assumed to cause no excess mortality. | Reasonable. The clinical experts consulted by CADTH found this assumption was acceptable. |
The efficacy of biosimilar drugs was assumed to be equal to that of the brand name original drug. | Reasonable. The clinical experts consulted by CADTH found this assumption was acceptable. |
CDAI response was assumed to be a surrogate to define patient response and disease severity. | Not appropriate. The clinical experts consulted by CADTH agreed that CDAI is an acceptable scoring system but noted that in clinical practice, HBI is often favoured as it is easier to calculate. |
In sourcing disutility value for adverse events, the sponsor implicitly assumed a 1-year duration for each episode of severe infections. | Not appropriate. The clinical experts consulted by CADTH found this assumption was unreasonable and estimated the severe infections to last 2 weeks to 4 weeks on average. |
The same utility values were assumed for each health state, irrespective of the treatment arm. | Reasonable. |
CDAI = Crohn Disease Activity Index; HBI = Harvey-Bradshaw Index; SC = subcutaneous.
CADTH corrected the sponsor’s model by changing the disutility for severe infections from –0.52 in the sponsor’s base case (based on an implicit assumption that episodes of severe infections last a year) to –0.04 (based on a 4-week duration for a severe infection). The CADTH base case was derived by making changes in model parameter values and assumptions, in consultation with clinical experts. CADTH’s base case assumed that patients on a maintenance dose of all biologics have an annual dose escalation probability of 15%. The CADTH changes were unable to address several major issues of the submission — namely, the uncertainty of risankizumab’s comparative efficacy and the uncertainty of its effectiveness and safety over time.
Table 6: CADTH Revisions to the Submitted Economic Evaluation
Stepped analysis | Sponsor’s value or assumption | CADTH value or assumption |
|---|---|---|
Corrections to sponsor’s base case | ||
1. Disutility for severe infections | –0.52 | –0.04 |
Changes to derive the CADTH base case | ||
1. Inconsistent dose escalation | No dose escalation for risankizumab, 40% annual dose escalation for ustekinumab and vedolizumab, and 55% annual dose escalation for adalimumab and infliximab | 15% annual dose escalation for all biologics |
CADTH base case | 1 | |
Results from the CADTH base case suggest that in the conventional care failure group, infliximab-biosimilar was associated with higher costs ($353,316) and improved QALYs (1.878), with an ICER of $188,134 per QALY gained compared to conventional care. In the conventional care failure group, risankizumab was dominated by ustekinumab, which itself was extendedly dominated (refer to Appendix 4, Figure 4). In the biologic failure group, risankizumab was associated with higher costs ($191,541) and improved QALYs (0.358), with an ICER of $535,031 per QALY gained compared to vedolizumab-SC (refer to Figure 5 in Appendix 4 for other comparators that were dominated); risankizumab had a 0% probability of being cost-effective at a WTP threshold of $50,000 per QALY.
In the biologic failure group, of the 22.433 QALYs estimated for risankizumab compared to vedolizumab-SC in the CADTH base case, only 0.684 (3%) were estimated to occur during the pivotal trial time frame (52 weeks). Of the $644,562 total cost for patients receiving risankizumab, $423,149 (66%) was treatment acquisition costs.
Table 7: Summary of the Stepped Analysis of the CADTH Reanalysis Results for Conventional Care Failure Group
Stepped analysis | Drug | Total costs ($) | Total QALYs | ICER ($/QALY) |
|---|---|---|---|---|
Sponsor’s base case (probabilistic) | CC | 284,723 | 19.573 | Reference |
Vedolizumab-SC | 499,060 | 20.644 | 200,097 vs. CC | |
Risankizumab | 652,360 | 21.071 | Extendedly dominated | |
Infliximab-biosimilar | 724,185 | 21.404 | 296,192 vs. CC | |
Sponsor’s base case (deterministic) | CC | 285,396 | 19.597 | Reference |
Vedolizumab-SC | 492,784 | 20.609 | 204,896 vs. CC | |
Risankizumab | 633,435 | 20.940 | Extendedly dominated | |
Infliximab-biosimilar | 720,868 | 21.287 | 336,333 vs. CC | |
Sponsor’s corrected base case (deterministic) | CC | 285,396 | 21.041 | Reference |
Vedolizumab-SC | 492,784 | 22.136 | 189,395 vs. CC | |
Risankizumab | 633,435 | 22.261 | Extendedly dominated | |
Infliximab-biosimilar | 720,868 | 22.916 | 292,415 vs. CC | |
CADTH reanalysis 1 | CC | 285,396 | 21.041 | Reference |
Risankizumab | 633,325 | 22.259 | Dominated | |
Infliximab-biosimilar | 638,712 | 22.919 | 188,134 vs. CC | |
CADTH base case (deterministic) | CC | 285,396 | 21.041 | Reference |
Risankizumab | 633,325 | 22.259 | Dominated | |
Infliximab-biosimilar | 638,712 | 22.919 | 188,134 vs. CC |
CC = conventional care; ICER = incremental cost-effectiveness ratio; QALY = quality-adjusted life-year; SC = subcutaneous; vs. = versus.
Note: Reanalyses are based on publicly available prices of the comparator treatments. Besides risankizumab, the only treatments that are on the efficiency frontier are reported. Additional details are provided in Appendix 4.
Table 8: Summary of the Stepped Analysis of the CADTH Reanalysis Results for Biologic Failure Group
Stepped analysis | Drug | Total costs ($) | Total QALYs | ICER ($/QALY) |
|---|---|---|---|---|
Sponsor’s base case (probabilistic) | Vedolizumab-SC | 453,637 | 20.569 | Reference |
Risankizumab | 644,341 | 21.154 | 325,990 | |
Sponsor’s base case (deterministic) | Vedolizumab-SC | 452,985 | 20.584 | Reference |
Risankizumab | 644,681 | 21.161 | 332,229 | |
Sponsor’s corrected base case (deterministic) | Vedolizumab-SC | 452,985 | 22.074 | Reference |
Risankizumab | 644,681 | 22.435 | 531,014 | |
CADTH reanalysis 1 | Vedolizumab-SC | 453,021 | 22.075 | Reference |
Risankizumab | 644,562 | 22.433 | 535,031 | |
CADTH base case (deterministic) | Vedolizumab-SC | 453,021 | 22.075 | Reference |
Risankizumab | 644,562 | 22.433 | 535,031 |
ICER = incremental cost-effectiveness ratio; QALY = quality-adjusted life-year; SC = subcutaneous.
Note: Reanalyses are based on publicly available prices of the comparator treatment. Only treatments that are on the efficiency frontier are reported. Additional details are provided in Appendix 4.
Based on CADTH’s base case, a series of scenario analyses was conducted. These analyses explored the impact of setting a similar rate of serious infection adverse events for all biologics, of limiting analysis time horizon to 1 year, 5 years, and 10 years, and of considering dose escalation only for treatments that reported dose escalation rates in their pivotal trials.
For patients in the conventional care failure group, repeating the analysis with time horizons of 1 year, 5 years, and 10 years resulted in ICERs of $195,939, $154,371, and $159,112 per QALY gained, respectively, when comparing infliximab-biosimilar against conventional care. For patients in the biologic failure group, repeating the analysis with time horizons of 1 year, 5 years, and 10 years resulted in ICERs of $483,167, $476,635, and $503,814 per QALY gained, respectively, when comparing risankizumab against vedolizumab-SC. Of the total 22.435 QALYs estimated for risankizumab in the CADTH base case, 0.684 (3%) were accumulated during the first year, 3.395 (15%) were accumulated during the first 5 years, and 6.529 (29%) were accumulated during the first 10 years of follow-up. Assuming no dose escalation for vedolizumab, infliximab, and risankizumab resulted in an ICER of $533,752 per QALY for risankizumab compared to vedolizumab-SC in the biologic failure group and did not change the dominated status of risankizumab in the conventional care failure group.
A price reduction analysis was conducted for the conventional care failure group based on sponsor’s base case and CADTH’s reanalysis (refer to Table 9). The sponsor argued that conventional care should not be included in this analysis since, by definition, those in the conventional care failure group will not respond to conventional care. Therefore, compared to the second least expensive comparator, vedolizumab-SC, a price reduction of at least 33.1% (based on the CADTH base case) is required for risankizumab to be considered cost-effective at a WTP threshold of $50,000 per QALY. When conventional care is included in the price reduction analysis, the results indicate that a price reduction of at least 70.6% (based on the CADTH base case) is required for risankizumab to be considered cost-effective compared to conventional care at a WTP threshold of $50,000 per QALY.
Table 9: CADTH Price Reduction Analyses for Conventional Care Failure Group
Analysis | ICERs ($/QALY) | |
|---|---|---|
Price reduction | Sponsor’s base case | CADTH reanalysis |
No price reduction | Extendedly dominated = risankizumab WTP < $296,217 = vedolizumab WTP ≥ $296,217 = INF-BIO | Dominated = risankizumab WTP < $186,549 = vedolizumab WTP ≥ $186,549 = INF-BIO |
10% | WTP < $263,691 = vedolizumab $263,691 ≤ WTP < $337,924 = risankizumab WTP ≥ $337,925 = INF-BIO | Extendedly dominated = risankizumab WTP < $186,549 = vedolizumab WTP ≥ $186,549 = INF-BIO |
20% | WTP < $168,365 = vedolizumab $168,365 ≤ WTP < $460,159 = risankizumab WTP ≥ $460,159 = INF-BIO | Extendedly dominated = risankizumab WTP < $186,549 = vedolizumab WTP ≥ 186,549 = INF-BIO |
30% | WTP < $73,040 = vedolizumab $73,040 ≤ WTP < $582,392 = risankizumab WTP ≥ $582,393 = INF-BIO | WTP < $150,672 = vedolizumab $150,672 ≤ WTP < $193,179 = risankizumab WTP ≥ $193,180 = INF-BIO |
40% | Dominant = risankizumab | Dominant = risankizumab |
ICER = incremental cost-effectiveness ratio; INF-BIO = infliximab-biosimilar; QALY = quality-adjusted life-year; WTP = willingness to pay.
Note: Calculations used deterministic results. Conventional care was excluded as a comparator.
A price reduction analysis was conducted for the biologic failure group based on the sponsor’s base case and CADTH’s reanalysis (refer to Table 10). The results indicate that a price reduction of at least 41.1% (based on the CADTH base case) is required for risankizumab to be considered cost-effective at a WTP threshold of $50,000 per QALY.
Table 10: CADTH Price Reduction Analyses for Biologic Failure Group
Analysis | ICERs for risankizumab vs. vedolizumab-SC ($/QALY) | |
|---|---|---|
Price reduction | Sponsor base case | CADTH reanalysis |
No price reduction | 332,229 | 535,031 |
10% | 242,194 | 416,821 |
20% | 152,159 | 298,623 |
30% | 62,125 | 180,425 |
40% | Dominant | 62,226 |
50% | Dominant | Dominant |
ICER = incremental cost-effectiveness ratio; QALY = quality-adjusted life-year; SC = subcutaneous; vs. = versus.
Note: Calculations used deterministic results.
Evidence from the ADVANCE, MOTIVATE, and FORTIFY trials suggest that risankizumab is well-tolerated and effective compared to placebo as an induction and maintenance therapy for adults with moderate to severe CD who have previously shown intolerance or inadequate response to either conventional care or another biologic. However, due to limitations of the preliminary data from the SEQUENCE trial comparing risankizumab to ustekinumab, and the uncertainty in the sponsor-submitted NMA due to notable heterogeneity across included randomized controlled trials and — in many cases — credible intervals affected by serious imprecision, no definitive conclusions on the efficacy and safety of risankizumab relative to active comparators in both conventional care failure and biologic failure patients with CD could be drawn.
CADTH identified several key limitations with the sponsor’s economic analysis. Specifically, there was uncertainty associated with the comparative and long-term efficacy of risankizumab; there were uncertain transition probabilities given the low sample size, low sampling frequency, and the calibration method used; there was a lack of differentiation between causes and types of surgeries and their downstream effects on quality of life and future complications; there were overly optimistic assumptions that patients on risankizumab would not require dose escalation; and there were errors in calculating disutility values for severe infections associated with treatment. CADTH undertook its reanalysis by correcting disutility values for severe infection adverse events and aligning dose escalation for all used biologics. Issues regarding the available comparative clinical evidence and information on the durability of effect could not be addressed.
CADTH’s base case for the biologic failure population resulted in an ICER of $535,031 per QALY gained for risankizumab compared to vedolizumab-SC. A price reduction analysis showed that a price reduction of at least 41.1% would be required for risankizumab to be cost-effective at a WTP threshold of $50,000 per QALY in the biologic failure group.
Based on the CADTH base case, risankizumab was dominated by ustekinumab (risankizumab was more costly and less effective) in the conventional care failure group. A price reduction analysis showed that a price reduction of at least 33.1% would be required for risankizumab to be cost-effective at a WTP threshold of $50,000 per QALY in the conventional care failure group. However, if conventional care is deemed a reasonable comparator in the conventional care failure group, the price reduction would rise to 70.6%.
There remains a significant degree of uncertainty in the cost-effectiveness results, where issues regarding the available comparative clinical evidence and information on the durability of effect could not be addressed in CADTH reanalyses. No definitive conclusions can be drawn from the sponsor’s NMA — specifically, whether patients receiving risankizumab will benefit more than with other biologics. Yet the pharmacoeconomic model assumed that improvement in remission rates for risankizumab observed in the 52-week trial versus placebo would be maintained over a number of decades without waning. The clinical benefits with risankizumab are expected over a long time horizon; in the CADTH base case for the biologic failure population, 97% of the total 22.43 QALYs were estimated to occur beyond the 52-week trial period. While the cost of treatment with risankizumab is higher than currently available biologics, the benefit to patients and overall impact on health care system costs are highly uncertain.
1.2018 Impact of inflammatory bowel disease in Canada. Toronto (ON): Crohn's and Colitis Canada; 2018: https://crohnsandcolitis.ca/About-Us/Resources-Publications/Impact-of-IBD-Report. Accessed 2023 Feb 2.
2.The relative efficacy and safety of risankizumab (RZB) versus other biologics for treating patients with active moderate-to-severe Crohn’s disease (CD): a Bayesian network meta-analysis (NMA). Version 4.0. [internal sponsor's report]. In: Drug Reimbursement Review sponsor submission: Skyrizi (risankizumab); 360 mg in 2.4 mL sterile solution (150 mg/mL) subcutaneous Injection, 600 mg in 10 mL sterile solution (60mg/mL) for intravenous infusion. St. Laurent (QC): AbbVie; 2022.
3.Hughes A, Marshall JK, Moretti ME, Ungar WJ. A Cost-Utility Analysis of Switching from Reference to Biosimilar Infliximab Compared to Maintaining Reference Infliximab in Adult Patients with Crohn’s Disease. Journal of the Canadian Association of Gastroenterology. 2020;4(1):48-48. PubMed
4.Pharmacoeconomic evaluation [internal sponsor's report]. In: Drug Reimbursement Review sponsor submission: Skyrizi (risankizumab); 360 mg in 2.4 mL sterile solution (150 mg/mL) subcutaneous Injection, 600 mg in 10 mL sterile solution (60mg/mL) for intravenous infusion. St. Laurent (QC): AbbVie; 2022.
5.Brown RE, Hutton J, Burrell A. Cost effectiveness of treatment options in advanced breast cancer in the UK. Pharmacoeconomics. 2001;19(11):1091-1102. PubMed
6.Worbes-Cerezo M, Nafees B, Lloyd A, Gallop K, Ladha I, Kerr C. Disutility study for adult patients with moderate to severe Crohn's disease. J Health Econ Outcomes Res. 2019;6(2):47-60. PubMed
7.D'Haens G, Panaccione R, Baert F, et al. Risankizumab as induction therapy for Crohn's disease: results from the phase 3 ADVANCE and MOTIVATE induction trials. Lancet. 2022;399(10340):2015-2030. PubMed
Note that this appendix has not been copy-edited.
The comparators presented in the following table have been deemed to be appropriate based on feedback from clinical experts. Comparators may be recommended (appropriate) practice or actual practice. Existing Product Listing Agreements are not reflected in the table and as such, the table may not represent the actual costs to public drug plans.
Table 11: CADTH Cost Comparison Table for Crohn Disease
Treatment | Strength / concentration | Form | Pricea | Recommended dosageb | Daily cost | Average annual cost |
|---|---|---|---|---|---|---|
Risankizumab (Skyrizi) | 360 mg in 2.4 mL | Subcutaneous injection | $4,593.14004 | 600 mg by IV infusion at week 0, week 4, and week 8, followed by 360 mg administered by subcutaneous injection at Week 12, and every 8 weeks thereafter | Year 1: $113.17 Subsequent years: $75.45 | Year 1: $41,338 Subsequent years: $29,855 |
600 mg in 10 mL | IV infusion | |||||
Relevant active comparators | ||||||
Adalimumab (Humira) | 40 mg in 0.8 mL 20 mg in 0.2 mL | Subcutaneous injection | $794.1000 | Induction: 160 mg at Week 0, followed by 80 mg at week 2 Maintenance: 40 mg every other week beginning at week 4 | Year 1: $67.44 Subsequent years: $56.57 | Year 1: $19,852 Subsequent years: $24,617 |
Adalimumab biosimilarc | 40 mg in 0.8 mL 20 mg in 0.2 mL | Subcutaneous injection | $471.2700 | Induction: 160 mg at week 0, followed by 80 mg at week 2 Maintenance: 40 mg every other week beginning at week 4 | Year 1: $40.03 Subsequent years: $33.57 | Year 1: $14,609 Subsequent years: $12,253 |
Infliximab (Remicade) | 100 mg/vial | Vial for IV Infusion | $977.0000 | Induction: 5 mg/kg given at 0, 2 and 6 weeks Maintenance: 5 mg/kg every 8 weeks | Year 1: $76.23 Subsequent years: $66.70 | Year 1: $27,824 Subsequent years: $24,346 |
Infliximab-biosimilar (Avsola) | 100 mg/vial | Vial for IV Infusion | $493.0000 | Induction: 5 mg/kg given at 0, 2 and 6 weeks Maintenance: 5 mg/kg every 8 weeks | Year 1: $40.03 Subsequent years: $0.13 $33.57 | Year 1: $14,609 Subsequent Years: $12,253 |
Infliximab-biosimilar (Inflectra) | 100 mg/vial | Vial for IV Infusion | $525.0000 | Induction: 5 mg/kg given at 0, 2 and 6 weeks Maintenance: 5 mg/kg every 8 weeks | Year 1: $43.22 Subsequent years: $37.82 | Year 1: $15,776 Subsequent years: $13,804 |
Infliximab-biosimilar (Renflexis) | 100 mg/vial | Vial for IV Infusion | $493.0000 | Induction: 5 mg/kg given at 0, 2 and 6 weeks Maintenance: 5 mg/kg every 8 weeks | Year 1: $40.03 Subsequent years: $33.57 | Year 1: $14,609 Subsequent years: $12,253 |
Vedolizumab (Entyvio) | 300 mg/vial | Vial for IV Infusion | $3,290.0000 | Induction: 300 mg given at week 0, week 2, week 6 Maintenance: 300 mg given every 8 weeks after | Year 1: $72.11 Subsequent years: $63.10 | Year 1: $26,320 Subsequent years: $23,030 |
108 mg injection | Subcutaneous injection | $822.5000 | Induction: 300 mg of vedolizumab IV given at week 0 and week 2 Maintenance: 108 mg given every 2 weeks there after | Year 1: $72.11 Subsequent years: $54.08 | Year 1: $26,320 Subsequent years: $21,385 | |
Ustekinumab (Stelara) | 45 mg/0.5 mL 90 mg/1.0 mL 130 mg/vial | Subcutaneous injection Vial for IV Infusion | $4,593.1400 $4,593.1400 $2,080.0000 | Induction: 45 mg given at week 0, week 2 Maintenance: 45 mg given every 12 weeks after | Year 1: $98.89 Subsequent years: $81.80 | Year 1: $29,855 Subsequent years: $36,095 |
Note: All weight-based calculations are based on mean weight of 71.2kg taken from the ADVANCE and the MOTIVATE trial,7 and assumes wastage.
aPrice of risankizumab provided by Abbive Pharma Inc. Prices from comparators referenced from Ontario, Alberta, and Saskatchewan. Excludes mark-up and dispensing fees.
bRecommended dosing regimens referenced from each product’s respective product monograph.
cConsisting of either Yuflyma, Simlandi, Amgevita, Hadlima, Hyrimoz, Abrilada, Hulio, Idacio, or Abrilada.
Source: Ontario Drug Benefit Formulary and Saskatchewan Formulary (accessed January 2023).
Note that this appendix has not been copy-edited.
Description | Yes/no | Comments |
|---|---|---|
Population is relevant, with no critical intervention missing, and no relevant outcome missing | Yes | No comment. |
Model has been adequately programmed and has sufficient face validity | No | Multiple programming errors in PSA runs, resulting in results not being calculated for some comparators. Model is extremely slow to run (over 24 hours for 5,000 PSA runs). Reported ICERs do not always exactly match reported incremental costs and QALYs. |
Model structure is adequate for decision problem | Yes | No comment. |
Data incorporation into the model has been done adequately (e.g., parameters for probabilistic analysis) | No | Disutility for severe infection adverse events has been improperly imported from the literature, thus implicitly assuming that severe infections last a year. |
Parameter and structural uncertainty were adequately assessed; analyses were adequate to inform the decision problem | No | Refer to limitations. |
The submission was well organized and complete; the information was easy to locate (clear and transparent reporting; technical documentation available in enough details) | Yes | No comment. |
Note that this appendix has not been copy-edited.
Figure 1: Decision Tree Model Structure
CC = conventional care; CD = Chron disease; RZB = risankizumab.
Source: Sponsor’s pharmacoeconomic submission.4
Figure 3: Cost-Effectiveness Acceptability Frontier
ADA = adalimumab; BF = biologic failure; Bio = biosimilar; CC = conventional care; CCF = conventional care failure; CE = cost-effectiveness; INF = infliximab; QALY = quality-adjusted life-year; RZB = risankizumab; SC = subcutaneous; UST = ustekinumab; VDZ = vedolizumab.
Source: Sponsor’s pharmacoeconomic submission.4
Table 13: Disaggregated Summary of Sponsor’s Economic Evaluation Results — Conventional Care Failure Group
Parameter | Risankizumab | Infliximab-biosimilar | CC | Incrementala |
|---|---|---|---|---|
Discounted LYs | ||||
Total | 16.2414 | 16.2414 | 16.2414 | 0 |
Discounted QALYs | ||||
Total | 21.071 | 21.404 | 19.573 | |
By health state or data source | ||||
Remission (CDAI < 150) | 6.707 | 9.775 | 1.513 | 8.262 |
Mild (150 ≤ CDAI < 220) | 8.495 | 7.852 | 9.382 | –1.530 |
Moderate-severe (CDAI 220+) | 7.451 | 5.816 | 10.377 | –4.560 |
Surgery states | 0.159 | 0.124 | 0.222 | –0.098 |
Adverse event utility decrements | –1.741 | –2.163 | –1.920 | –0.242 |
Discounted costs ($) | ||||
Total | 652,360 | 724,185 | 284,723 | 439,461 |
Biologic acquisition | 430,327 | 453,900 | 0 | 453,900 |
Biologic administration | 1,118 | 22,547 | 0 | 22,547 |
Conventional care | 20,164 | 22,787 | 29,683 | –6,896 |
CDAI health states | 26,107 | 22.141 | 33,145 | –11,004 |
Surgery-related | 55,728 | 43,492 | 78,175 | –34,684 |
Adverse events | 118,814 | 159,317 | 143,720 | 15,597 |
ICER ($/QALY) | Extendedly dominated | 239,982 | ||
CC = conventional care; CDAI = Crohn Disease Activity Index; ICER = incremental cost-effectiveness ratio; LY = life-year; QALY = quality-adjusted life-year.
aCalculated between treatments on the cost-effectiveness frontier (infliximab-biosimilar and CC).
Table 14: Disaggregated Summary of Sponsor’s Economic Evaluation Results — Biologic Failure Group
Parameter | Risankizumab | Vedolizumab-SC | Incremental |
|---|---|---|---|
Discounted LYs | |||
Total | 15.5984 | 15.5984 | 0 |
Discounted QALYs | |||
Total | 21.154 | 20.569 | |
By health state or data source | |||
Remission (CDAI < 150) | 5.545 | 4.522 | 1.023 |
Mild (150 ≤ CDAI < 220) | 9.3 | 9.055 | 0.244 |
Moderate-severe (CDAI 220+) | 7.831 | 8.737 | –0.906 |
Surgery states | 0.165 | 0.185 | –0.02 |
Adverse event utility decrements | –1.687 | –1.930 | 0.243 |
Discounted costs ($) | |||
Total | 644,341 | 453,637 | 190,703 |
Biologic Acquisition | 423,524 | 201,464 | 222,060 |
Biologic Administration | 1,099 | 2,083 | –984 |
Conventional care | 19,474 | 23,097 | –3,622 |
CDAI health states | 27,259 | 29,317 | –2,058 |
Surgery-related | 57,736 | 64,632 | –6,896 |
Adverse Events | 115,249 | 133,045 | –17,796 |
ICER ($/QALY) | 382,211 | ||
CDAI = Crohn Disease Activity Index; ICER = incremental cost-effectiveness ratio; LY = life-year; QALY = quality-adjusted life-year.
Note that this appendix has not been copy-edited.
Figure 4: Cost-Effectiveness Acceptability Frontier for CADTH Reanalysis of Conventional Care Failure Group
ADA = adalimumab; BF = biologic failure; bio = biosimilar; CC = conventional care; CCF = conventional care failure; CE = cost-effectiveness; INF = infliximab; QALY = quality-adjusted life-year; RZB = risankizumab; SC = subcutaneous; UST = ustekinumab; VDZ = vedolizumab.
Table 15: Disaggregated Summary of CADTH’s Economic Evaluation Results — Conventional Care Failure Group
Parameter | Risankizumab | Infliximab-biosimilar | CC | Incrementala |
|---|---|---|---|---|
Discounted LYs | ||||
Total | 16.2414 | 16.2414 | 16.2414 | |
Discounted QALYs | ||||
Total | 22.259 | 22.806 | 21.041 | 1.765 |
By health state or data source | ||||
Remission (CDAI < 150) | 5.962 | 8.351 | 1.454 | 6.898 |
Mild (150 ≤ CDAI < 220) | 8.923 | 8.700 | 9.549 | –0.848 |
Moderate-severe (CDAI 220+) | 7.636 | 6.145 | 10.288 | –4.143 |
Surgery states | 0.167 | 0.134 | 0.225 | –0.091 |
Adverse event utility decrements | –0.429 | –0.524 | –0.474 | –0.050 |
Discounted costs ($) | ||||
Total | 633,325 | 644,352 | 285,396 | 358,956 |
Biologic acquisition | 406,862 | 370,753 | 0 | 370,753 |
Biologic administration | 489 | 21,656 | 0 | 21,656 |
Conventional care | 20,698 | 23,064 | 29,686 | –6,622 |
CDAI health states | 26,659 | 23,120 | 33,007 | –9,887 |
Surgery-related | 58,313 | 47,024 | 79,005 | –31,981 |
Adverse events | 120,303 | 158,736 | 143,697 | 15,038 |
ICER ($/QALY) | Dominated | 203,395 | ||
CC = conventional care; CDAI = Crohn Disease Activity Index; ICER = incremental cost-effectiveness ratio; LY = life-year; QALY = quality-adjusted life-year.
aCalculated between treatments on the cost-effectiveness frontier (infliximab-biosimilar and CC).
Figure 5: Cost-Effectiveness Acceptability Frontier for CADTH Reanalysis of Biologic Failure Group
ADA = adalimumab; BF = biologic failure; bio = biosimilar; CC = conventional care; CCF = conventional care failure; CE = cost-effectiveness; INF = infliximab; QALY = quality-adjusted life-year; RZB = risankizumab; SC = subcutaneous; UST = ustekinumab; VDZ = vedolizumab.
Table 16: Disaggregated Summary of CADTH’s Economic Evaluation Results — Biologic Failure Group
Parameter | Risankizumab | Vedolizumab-SC | Incremental |
|---|---|---|---|
Discounted LYs | |||
Total | 15.5984 | 15.5984 | 0 |
Discounted QALYs | |||
Total | 22.433 | 22.075 | 0.359 |
By health state or data source | |||
Remission (CDAI < 150) | 5.397 | 4.411 | 0.986 |
Mild (150 ≤ CDAI < 220) | 9.515 | 9.272 | 0.243 |
Moderate-severe (CDAI 220+) | 7.767 | 8.646 | –0.879 |
Surgery states | 0.169 | 0.188 | –0.019 |
Adverse event utility decrements | –0.414 | –0.442 | 0.028 |
Discounted costs ($) | |||
Total | 644,562 | 453,021 | 191,537 |
Biologic acquisition | 423,149 | 201,449 | 221,700 |
Biologic administration | 489 | 489 | 0 |
Conventional care | 19,491 | 23,105 | –3,614 |
CDAI health states | 27,180 | 29,174 | –1,994 |
Surgery-related | 58,968 | 65,752 | –6,784 |
Adverse events | 115,280 | 133,049 | –17,770 |
ICER ($/QALY) | 535,031 | ||
CDAI = Crohn Disease Activity Index; ICER = incremental cost-effectiveness ratio; LY = life-year; QALY = quality-adjusted life-year.
Table 17: Summary of CADTH Scenario Analyses — Conventional Care Failure
Drug | Total costs ($) | Total QALYs | ICER ($/QALY) |
|---|---|---|---|
Sponsor’s corrected base case | |||
CC | 285,396 | 21.041 | Reference |
Vedolizumab-SC | 492,784 | 22.136 | 189,395 vs. CC |
Risankizumab | 633,435 | 22.261 | Extendedly dominated |
Infliximab-biosimilar | 720,868 | 22.916 | 292,415 vs. CC |
CADTH’s base case | |||
CC | 285,396 | 21.041 | Reference |
Risankizumab | 633,325 | 22.259 | Dominated |
Infliximab-biosimilar | 638,712 | 22.919 | 188,134 |
CADTH's scenario analysis 1: Reducing time horizon to 10 years | |||
CC | 83,285 | 6.150 | Reference |
Infliximab-biosimilar | 182,571 | 6.774 | 159,112 |
Risankizumab | 206,017 | 6.547 | Dominated |
CADTH's scenario analysis 2: Reducing time horizon to 5 years | |||
CC | 43,267 | 3.202 | Reference |
Infliximab-biosimilar | 94,827 | 3.536 | 154,371 |
Risankizumab | 113,564 | 3.407 | Dominated |
CADTH's scenario analysis 3: Reducing time horizon to 1 years | |||
CC | 8,784 | 0.661 | Reference |
Infliximab-biosimilar | 21,716 | 0.727 | 195,939 |
Risankizumab | 32,263 | 0.688 | Dominated |
CADTH's scenario analysis 4: Same serious infection AE rate as risankizumab for all biologics | |||
CC | 285,396 | 21.041 | Reference |
Vedolizumab-SC | 488,319 | 22.168 | 180,055 vs. CC |
Risankizumab | 626,825 | 22.277 | Dominated |
Infliximab-biosimilar | 642,318 | 22.921 | 189,852 vs. CC |
CADTH's scenario analysis 5: No dose escalation for infliximab, vedolizumab, and risankizumab | |||
CC | 285,396 | 21.041 | Reference |
Infliximab-biosimilar | 552,753 | 22.921 | 142,211 |
Risankizumab | 633,435 | 22.261 | Dominated |
CC = conventional care; ICER = incremental cost-effectiveness ratio; QALY = quality-adjusted life-year; SC = subcutaneous; vs. = versus.
Table 18: Summary of CADTH Scenario Analyses — Biologic Failure
Drug | Total costs ($) | Total QALYs | ICER ($/QALY) |
|---|---|---|---|
Sponsor’s corrected base case | |||
Vedolizumab-SC | 452,985 | 22.074 | Reference |
Risankizumab | 644,681 | 22.435 | 531,014 |
CADTH’s base case | |||
Vedolizumab-SC | 453,021 | 22.075 | Reference |
Risankizumab | 644,562 | 22.433 | 535,031 |
CADTH's scenario analysis 1: Reducing time horizon to 10 years | |||
Vedolizumab-SC | 143,788 | 6.400 | Reference |
Risankizumab | 208,780 | 6.529 | 503,814 |
CADTH's scenario analysis 2: Reducing time horizon to 5 years | |||
Vedolizumab-SC | 79,776 | 3.321 | Reference |
Risankizumab | 115,047 | 3.395 | 476,635 |
CADTH's scenario analysis 3: Reducing time horizon to 1 years | |||
Vedolizumab-SC | 23,737 | 0.666 | Reference |
Risankizumab | 32,434 | 0.684 | 483,167 |
CADTH's scenario analysis 4: Same serious infection AE as risankizumab for all biologics | |||
Vedolizumab-SC | 449,800 | 22.087 | Reference |
Risankizumab | 644,556 | 22.433 | 562,879 |
CADTH's scenario analysis 5: No dose escalation for infliximab, vedolizumab, and risankizumab | |||
Vedolizumab-SC | 453,064 | 22.076 | Reference |
Risankizumab | 644,681 | 22.435 | 533,752 |
CC = conventional care; ICER = incremental cost-effectiveness ratio; QALY = quality-adjusted life-year; SC = subcutaneous.
Note that this appendix has not been copy-edited.
Table 19: Summary of Key Take-Aways
Key take-aways of the budget impact analysis |
|---|
|
The sponsor submitted a budget impact that assess the introduction of risankizumab for the treatment of moderately to severely active CD who have had an inadequate response, intolerance, or demonstrated dependence to corticosteroids; or an inadequate response, intolerance, or loss of response to immunomodulators or biologic therapies. The analysis took the perspective of CADTH-participating Canadian public drug plans using a claims-based approach and incorporated drug acquisition costs. A time horizon of 3 years was taken. The size of the target population was estimated by considering the number of patients with CD using biologic therapies by province, and the percentage of patients with CD who are covered by a provincial drug plan as specified in the IQVIA GPM database which captures patients with CD living in Canada from Q1 to 2020 to Q1 to 2022. Key inputs to the budget impact analysis are documented in Table 20.
Key assumptions included the following:
the sponsor assumed that there would be an NMS policy in place where patients would move from adalimumab to adalimumab-biosimilar and from infliximab to infliximab-biosimilar over a 3-year period
the sponsor assumed that the market share of risankizumab would primarily come from the existing market share of adalimumab and adalimumab-biosimilar
the sponsor assumed that only 55.9% of patients eligible for risankizumab would be eligible for public coverage.
Table 20: Summary of Key Model Parameters
Parameter | Sponsor’s estimate (reported as year 1/year 2/year 3 if appropriate) |
|---|---|
Target population | |
Number of patients treated with biologic therapy | 24,342 / 26,994 / 30,125 |
Market uptake (3 years) | |
Uptake (reference scenario) Risankizumab Adalimumab Adalimumab-biosimilar Infliximab Infliximab-biosimilar Vedolizumab Ustekinumab | 0.00% / 0.00% / 0.00% 6.24% / 0.00% / 0.00% 24.67% / 29.08% / 27.81% 10.92% / 0.00% / 0.00% 43.24% / 55.55% / 56.74% 12.25% / 12.53% / 12.54% 2.68% / 2.84% / 2.91% |
Uptake (new drug scenario) Risankizumab Adalimumab Adalimumab-biosimilar Infliximab Infliximab-biosimilar Vedolizumab Ustekinumab | 2.43% / 2.90% / 6.15% 5.13%/ 0.00% / 0.00% 25.05% / 28.00% / 25.70% 8.56% / 0.00% / 0.00% 42.23% / 52.02% / 51.49% 13.83% / 14.16% / 13.77% 2.76% / 2.92% / 2.90% |
Cost of treatment (per patient per year) | |
Risankizumab Adalimumab Adalimumab-biosimilar Infliximab Infliximab-biosimilar Vedolizumab Ustekinumab | $29,855 to $36,745 $20,717 to $23,823 $12,295 to $14,138 $25,764 to $31,601 $12,862 to $15,776 $21,458 to $26,320 $29,957 to $35,878 |
The sponsor’s estimated budget impact for funding risankizumab as a treatment for moderately to severely active CD who have had an inadequate response, intolerance, or demonstrated dependence to corticosteroids; or an inadequate response, intolerance, or loss of response to immunomodulators or biologic therapies was $10,897,238 in year 1, $12,300,264 in year 2, and in $32,425,718 year 3, for a 3-year total of $55,623,220.
The sponsor conducted several scenario analyses testing alternative assumptions. The changes with the greatest impact on the results included a change in the mean dose per administration of infliximab (mg/kg), changes in the market penetration of risankizumab, changes in the size of the total biologic market for eligible patients, and a change in the proportion of the market eligible for public coverage.
CADTH identified several key limitations to the sponsor’s analysis that have notable implications on the results of the budget impact analysis:
The estimated proportion of patients that would be eligible for public coverage is uncertain: The sponsor estimated the proportion of patients with CD living in Canada eligible for public coverage based on the December 2020 AbbVie Care Support Program Data. Based on this source, the sponsor assumed that 55.9% of patients with CD eligible for risankizumab would be eligible for public coverage. No further details were provided about the type of data in that source or how it was gathered and analyzed. Given that most patients with CD within this indication are between the ages of 25 and 64, there is a high degree of uncertainty regarding the proportion that would be eligible for public coverage. This uncertainty stems from the fact that many patients in this age range are eligible to receive treatment coverage for this indication from private plans. As a result, CADTH could not determine how the sponsor determined that 55.9% would be an appropriate assumption nor could CADTH evaluate the validity of this assumption.
Given the uncertainty surrounding this parameter, CADTH performed a sensitivity analysis where 100% of patients were eligible for public coverage.
Using a claims-based approach to estimate the market size introduces uncertainty with anticipated budget impact of risankizumab: The sponsor estimated the market size based on the IQVIA GPM database (Q1 2020 – Q1 2022), which consists of claims data. Using that database, the sponsor assumed that the number of patients treated with biologic therapy would be 23,005 in year 1, 25,508 in year 2, and 28,438 in year 3. The sponsor did not specify how the claims data were filtered to only include adults with moderately to severely active CD who had an inadequate response, intolerance, or demonstrated dependence to corticosteroids; or an inadequate response, intolerance, or loss of response to immunomodulators or biologic therapies. Further, the sponsor assumed that all claims for comparators were for the indication of interest, despite these drugs having other indications. Given the fact that the claims database does not specify the indication and the proportion of claims pertaining to use for other indications is unknown, using a claims-based approach to estimate market size introduces significant uncertainty in the estimated market size as it potentially overestimates the size of the eligible patient population.
Given the underlying limitations of the claims data, CADTH could not address this limitation in a reanalysis.
CADTH identified several key limitations that could not be accounted for in a reanalysis, due to the underlying data used in the model. Therefore, there is a large degree of uncertainty when interpreting the sponsor-submitted result. As previously described the sponsor predicts a 3-year budget impact of $55,623,220.
CADTH performed scenario analyses accounting for changes to the proportion of public coverage and the price reduction to risankizumab required to be cost-effective at a $50,000/QALY WTP threshold.
Table 21: Detailed Breakdown of the CADTH Reanalyses of the Budget Impact Analysis
Stepped analysis | Scenario | Year 0 (current situation) | Year 1 | Year 2 | Year 3 | 3-year total |
|---|---|---|---|---|---|---|
Submitted base case | Reference | $424,911,409 | $412,502,695 | $410,476,659 | $448,495,349 | $1,271,474,703 |
New drug | $424,911,409 | $423,399,934 | $422,776,923 | $480,921,067 | $1,327,097,924 | |
Budget impact | $0 | $10,897,238 | $12,300,264 | $32,425,718 | $55,623,220 | |
CADTH scenario analysis: 100% public coverage | Reference | $797,154,305 | $749,547,763 | $727,083,830 | $790,959,723 | $2,267,591,315 |
New drug | $797,154,305 | $769,432,685 | $749,868,072 | $851,270,762 | $2,370,571,519 | |
Budget impact | $0 | $19,884,922 | $22,784,243 | $60,311,039 | $102,980,203 | |
CADTH scenario analysis: 41.1% price reduction | Reference | $424,911,409 | $412,502,695 | $410,476,659 | $448,495,349 | $1,271,474,703 |
New drug | $424,911,409 | $414,613,640 | $412,908,401 | $455,757,108 | $1,283,279,150 | |
Budget impact | $0 | $2,110,945 | $2,431,742 | $7,261,759 | $11,804,446 |
BIA = budget impact analysis.
The GI (Gastrointestinal) Society is committed to improving the lives of people with GI and liver conditions, supporting research, advocating for appropriate patient access to healthcare, and promoting gastrointestinal and liver health.
We are a national charity formed in 2008 on the groundwork of its partner organization, the Canadian Society of Intestinal Research (CSIR), which was founded in Vancouver in 1976. We receive national and international attention, simply because we have earned the respect of both the gastrointestinal medical community and Canadians who battle GI and liver issues daily. Our English and French websites received 7,839,520 pageviews by 5,753,826 unique visitors in 2021. This is increasing year over year.
All our programs and services focus on providing Canadians with trusted, commercial-free, medically-sound information on gut and liver diseases and disorders in both official languages. Our BadGut® lectures, quarterly Inside Tract® newsletter, pamphlets, support groups, and educational videos arm Canadians with the information they require to better understand and manage their specific needs. We also work closely with healthcare professionals and governments at all levels toward system-wide improvements in care and treatment.
The information we used to complete this submission was obtained primarily through questionnaires and interviews:
2015 survey on biologics and biosimilars (then called subsequent entry biologics) completed by 423 Canadians (English: 317 and French: 106) with inflammatory bowel disease (IBD), including Crohn’s disease and ulcerative colitis
2018 survey on the unmet need in IBD completed by 432 Canadians with IBD
2020 survey completed by 579 respondents regarding the unmet needs of IBD
2020 survey on biosimilars with 145 respondents, most of whom had IBD (some had other inflammatory conditions)
2022 survey about the IBD patient journey with 54 Canadian respondents with IBD
one-to-one interviews with 2 individuals with Crohn’s disease who participated in a clinical trial for risankizumab and received the trial drug
2022 focus group with several persons living with Crohn’s disease so we could map the patient journey and animate it (pictured here), which will be available on our website in early December at www.badgut.org/patient-journeys
We also had contact with patients affected by IBD through one-to-one conversations at our BadGut® Lectures; a patient roundtable; recent phone/email/social media interactions with individuals who have IBD; and stories submitted over time from patients.
Crohn’s disease is an inflammatory bowel disease (IBD) that can arise at any age, commonly occurring in young people. There is an increased risk for those who have a family member with the condition. Currently, Canada has among the highest prevalence and incidence yet reported in the world, with approximately 135,000 diagnosed individuals.
Diarrhea, rectal bleeding, abdominal pain, and weight loss are some of the common recurring symptoms of Crohn’s disease. Inflammation decreases the intestine’s absorptive surfaces, triggering watery stools that can lead to fecal urgency and poor control of bowel function. Low red blood cell count (anemia) can result from blood loss due to ulcerations in the intestine and from general malnutrition due to decreased nutrient absorption and the debilitating effects of the disease.
Some patients have extra-intestinal manifestations, including fever, inflammation of the eyes or joints (arthritis), ulcers of the mouth or skin, tender and inflamed nodules on the shins, and numerous other conditions. Anxiety, stress, and mental health are major factors.
Crohn’s disease often has a profound effect on an individual’s life – physically, emotionally, and socially, both at home and at school or in the workplace. Symptoms can be relentless, embarrassing, and scary. The severity of the disease can fluctuate, making it necessary to go through routine testing, reassessments, and medication changes. It is particularly difficult for children and young adults, since it often affects a person’s sense of self.
More than anything, patients have told us that sustained remission/treatment response is more important than relieving any one symptom of Crohn’s disease. As a chronic disease, it is never just one flare that dominates the impact of the disease, but the constant concern that there will be future flares, possibly worse than the last, at unpredictable times, which can disastrously disrupt their lives.
The following quotes are from individuals describing what it feels like during a Crohn’s disease flare, and what their biggest concern is, in their own words:
“Your gut aches and burns and there is often blood in the toilet. You lose your appetite and weight, unhealthily! My biggest concern is I'm going to run out of meds to help!”
“It’s like I can’t control anything, I feel weak and can barely get up. My biggest concern is usually when I see blood and determining at what point to go to the ER.”
“The pain is worse than childbirth... and I have 3 kids...1 labour without drugs.”
“Worst flu symptoms, fatigue, lethargy, like swallowing glass and chili and then having constipation and diarrhea at the same time. Gut cramps and hunger cramps at the same time. Want to die. Biggest concern is needing a toilet at all times with zero minutes waiting time.”
“It feels like my guts are in a vise. The nausea can be so bad I can't move or even vomit and the diarrhea is so painful I'll be literally screaming in the bathroom.”
“The worst part is fear of irreversible permanent damage that will affect your day-to-day life forever.”
“It is so exhausting and feels like it will never end. You start to question if you can still live the life you planned. And no-one gives you a break.”
“A flare can come out of nowhere and completely disrupt your life. Pain can sometimes be so bad that it keeps you in bed. You mostly spend life either asleep or on the toilet. My biggest concern during a flare is being able to keep up with my responsibilities (work, school, social, etc.).”
“It feels like your body is betraying you. You can’t plan anything in advance because you don’t know how your body will feel on a day-to-day basis.”
“There’s a huge element of fear and worry and being faced with mortality at such a young age.”
One of the patients who participated in a clinical trial for risankizumab has a family history of Crohn’s disease. She shared, “When I was 14 years old, I watched my uncle that I love lose 100 lbs in a year. He was told he had a 50/50 chance of surviving. Now, he is thriving, but he has short bowel syndrome (SBS).” Some patients with Crohn’s disease that undergo surgical resection of their small intestine develop SBS. This condition can be very difficult, as it requires lifelong management in addition to Crohn’s disease. Symptoms vary but typically include chronic diarrhea, fatigue, dehydration, and malnutrition. Management includes dietary modifications, which can require total parenteral nutrition or parenteral nutrition depending on severity, medications, and, regrettably, more surgery.
It’s one thing to read a list of common symptoms or data on how Crohn’s disease affects patients, but it is the individual stories of these patients, as summarized above, which astound us and motivate us to support patients’ need for more diversity in effective treatments. In addition, treatments should improve quality of life, not cause more symptoms, pain, frustration, or hardship.
The treatment of Crohn’s disease is multi-faceted; it includes managing the symptoms and consequences of the disease along with therapies targeted to reduce the underlying inflammation. Typically, a patient starts on one type of treatment and, if there is inadequate response, then switches to another type.
5-ASA helps to settle acute inflammation and, for some patients, keeps the inflammation inactive when taken on a long-term basis (maintenance). To reduce inflammation in moderate to severe cases of Crohn’s disease, corticosteroids can help. For topical relief in the colon, corticosteroids are available in rectal formulations. These are inconvenient therapies that make it difficult for patients to keep a normal routine. Also, if a patient has significant diarrhea, then the rectal medications may be difficult to hold in place for sufficient time to be effective. Immunosuppressive agents reduce dependence on steroids and help patients who have steroid-resistant disease, but it could take up to six months or more of therapy to see results.
Biologics treat Crohn’s disease when older medications fail to relieve symptoms. However, there are a variety of mechanisms through which they work. A newer class of medication for IBD, Janus kinase (JAK) inhibitors, typically work faster than other immunosuppressive medications, pose no risk for immunogenicity, unlike biologics, and are easier and more convenient to take since they are in pill form. However, they are currently only available for individuals with ulcerative colitis.
While there are a few options available, patients still have a lot of difficulty obtaining remission or adequate symptom relief. In one of our surveys, we asked patients if the currently available medications are adequate to control their disease. Only 24% of those with IBD thought that the available medications are adequate, 56% found them to be only somewhat adequate, and 20% not at all adequate. Patients are still suffering, and they need new and effective options to achieve mucosal healing and reduce the debilitating symptoms of Crohn’s disease.
Patients affected by Crohn’s disease need access to medications that work. Inadequate access to medication results in preventable patient suffering (e.g., continual, debilitating disease symptoms; secondary illnesses such as depression and anxiety disorders; and loss of family/social interactions). It also leads to unnecessary usage of healthcare resources (e.g., hospital stays, surgeries, diagnostic procedures, other medications) and a ripple effect of financial burden on the government and taxpayers (e.g., through inability to work, long-term disability claims, biologic-related debt, and even bankruptcy).
We know that biologics are effective at treating Crohn’s disease; these medications have revolutionized treatment for inflammatory conditions. In one of our surveys, 63% of respondents reported symptom reduction on a biologic and 23% reported confirmed remission. Many of these individuals had been suffering for years trying to find a treatment that works. Unfortunately, due to several factors, including non-medical switching policies adding stresses and burdens on patients’ continuity of care as well as loss of control on treatment choice, some patients are no longer taking biologics at all. Many patients already feel powerless and are fearful of the future impacts of the disease on their health.
When the Crohn’s disease patient receives the right medication at the right time and for the right duration – as determined between physician and patient – these individuals can live full, rewarding lives as productive, valuable citizens who participate in the workforce and community. However, since patients are unique, they respond differently to various medications, and in some cases stop responding to medications after using them for some time, it is important to have a variety of options available.
We interviewed two patients who have experience with risankizumab from clinical trial sites in Canada. Both continue to take the medication and have been on it since 2018 and 2019, respectively.
She has been living with Crohn’s disease for 5+ years, and it has progressed from moderate to severe. She first started feeling symptoms when she was 21 years old. She started with a 5-ASA (Pentasa®) for three months, but it did not improve her symptoms and lab tests revealed that it did not have any effect in reducing inflammation. Although it was an oral medication, she had to take it three times a day and it was burdensome for her to carry around a big pill bottle everywhere. “They were like horse tranquilizers,” she said, and they were expensive. “When something’s not working for that long, I started to miss my lunch dose, etc. At that time, I was trying to be very careful with my diet and there were still very little relief with my symptoms.”
Fortunately, her gastroenterologist’s office was one of the clinical trial sites for risankizumab. The first year of the trial was intensive, since it required her to have a colonoscopy every three months, but this has now reduced to once a year. For her, it was worth it for the improvements it had on her symptoms and quality of life. “It worked straight away. It was quite shocking how quickly it started to work. The intensity of the early phase is very much worth the longer-term convenience you get once you get to remission.”
When she was very ill, she was “strapped” to the toilet, but now she doesn’t need to constantly think of where the nearest bathroom is. She no longer has blood on her stool, her inflammation has gone down, and she did not experience any major side effects. She has an ileal stricture, which was stretched a few times before but has not needed this procedure since being on risankizumab. After 1-2 years of taking risankizumab, she achieved deep remission. She has not had adjustments to her dosage or needed a rescue dose.
She finds risankizumab to be more convenient to take than oral medications. Currently, she takes injections every 8 weeks, which allows her to plan in between. “I can go on trips and not have to worry about forgetting my pills.” She simply stores the injections in her fridge she has not had any issues with self-administration. She has friends living with Crohn’s disease that are taking biologics, such as infliximab (Remicade®), and they feel “a little run down.” For her, “there’s never a need to take some downtime. The impact was not draining, and it did not take the energy out of [her] during treatment, unlike some of the other biologics.”
She had a COVID-19 infection in June 2022, but she continues to feel well. “Being on the drug and feeling better, I felt like I was not living on survival mode. I can focus on a comprehensive treatment and care plan, and am able to try different complementary treatments and have the energy to seek out these resources… It has basically given my quality of life back… At no point have I ever thought I regret this decision.”
She started experiencing symptoms after she had her daughter in 2015. She weighed more than 285 lbs and was seeking help from a registered dietitian on weight loss. Her symptoms started to become difficult in 2018, and in 2019, she was hospitalized with rectal bleeding and intolerable pain. The next morning, she met a gastroenterologist who informed her about the clinical trial and recommended it to her since he has seen his patients do better with risankizumab. She’s never had any medications for Crohn’s disease. An hour into her first appointment with the first dose, the sharp shooting pain in her abdomen disappeared. That evening, she slept for the entire night for the first time in years.
Her dosage has not changed but she needed two rescue doses, and she believes these are linked to her mental health. In the first instance, she plateaued and needed a rescue dose after her dad passed away. She also sought counselling to help with her mental health. However, she has not experienced any side effects and the medication is so easy to take that the “sticker hurts more than the needle.” Risankizumab also helped alleviate with her cystic acne and eczema, which in turn has given her the confidence to wear anything she wants. Her back is not as sore, and her cystic acne is gone. She no longer needs medications for cystic acne, saving her more than $100 per month, and she no longer needs to see a dermatologist.
“In my life, I’ve gone from being bed ridden and only being able to eat one meal a day to living a normal life. I could supper and not have to run to the bathroom. I have not found any disadvantages with this medication. I live a normal life. The only side effect is that I have not lost weight.”
Although she has not had experience with other medications for Crohn’s disease, she emphasized that it’s important to have risankizumab as a treatment option when patients hit rock bottom. Clearly, each case of Crohn’s disease is unique in that the physician is treating an individual patient, potentially with co-morbidities and other influences. What works for one person does not necessarily work for another. Choice among effective treatment options is essential for patients.
Not applicable.
Both patients stressed the importance of having access to risankizumab as an affordable treatment option. “I am low income, and I would not be able to afford this medication. I wish more people had this medication. I wish it was more accessible across Canada.”
To maintain the objectivity and credibility of the CADTH reimbursement review process, all participants in the drug review processes must disclose any real, potential, or perceived conflicts of interest. This Patient Group Conflict of Interest Declaration is required for participation. Declarations made do not negate or preclude the use of the patient group input. CADTH may contact your group with further questions, as needed.
Did you receive help from outside your patient group to complete this submission? If yes, please detail the help and who provided it.
Yes. We are incredibly grateful for the time and input that we received from the patients who had direct experience with risankizumab. We also have a wide range of individuals from across the country who respond to our surveys and requests for real information on what it is like to live with Crohn’s disease.
Did you receive help from outside your patient group to collect or analyze data used in this submission? If yes, please detail the help and who provided it.
No.
List any companies or organizations that have provided your group with financial payment over the past 2 years AND who may have direct or indirect interest in the drug under review.
Table 1: Financial Disclosures for Gastrointestinal Society
Company | $0 to 5,000 | $5,001 to 10,000 | $10,001 to 50,000 | In Excess of $50,000 |
|---|---|---|---|---|
AbbVie | — | — | — | X |
Crohn’s and Colitis Canada is the only national, volunteer-based health charity focused on finding the cures for Crohn’s disease and ulcerative colitis, the two main forms of inflammatory bowel disease (IBD) and improving the lives of children and adults affected by these diseases. https://crohnsandcolitis.ca/
Crohn’s and Colitis Canada is one of the top health charity funders of Crohn’s and colitis research in the world, investing over $140 million in research since our founding in 1974. The organization also delivers on its promise through patient programs, advocacy and awareness. We help improve the quality of lives today by:
Sharing accurate and reliable information on treatments, research and issues related to life with Crohn’s and colitis through website, print materials, webinars and live events;
Increasing public washroom access through the GoHere program;
Raising awareness about these Canadian diseases with bilingual public communication;
Offering kids with Crohn’s or colitis camp experience; and
Providing a peer support program to newly diagnosed people.
Crohn’s and Colitis Canada is comprised of approximately 65,000 supporters including volunteers, donors or individuals interested in engaging with the organization. There is no paid membership. Crohn’s and Colitis Canada is governed by a national volunteer Board of Directors. The organization has a network of volunteer-led Chapters in 46 communities across the country, offering information, events, fundraising opportunities and encouragement. There are thousands of volunteers from coast-to-coast supporting Crohn’s and Colitis Canada’s mission.
Information summarized in this section was compiled from a variety of sources. Information was drawn from Crohn’s and Colitis Canada (CCC) published reports, including the 2018 “Impact of Inflammatory Bowel Disease (IBD) in Canada Report”, a survey conducted in early 2022 to better understand the priority needs and concerns of IBD patients and their caregivers (1,700 respondents; 687 with moderate to severe Crohn’s disease) and live interviews with three patients who participated in the Skyrizi clinical trial conducted in Canada. Percentages reported below are based on the 687 survey respondents with moderate to severe Crohn’s disease.
Crohn’s disease (CD) is a life-long, episodic, autoimmune disease that primarily affects the large intestine. CD can be diagnosed in all age groups but most diagnoses are amongst youth, young adults (16 – 30 years) and seniors. The majority of Canadians living with CD are working-age Canadians. CD can affect anywhere in the gastrointestinal system, from mouth to bum. Symptoms include unpredictable urgent bowel movements, bloody diarrhea, bloating, unbearable pain and often debilitating fatigue. CD unfortunately affects every aspect of a person’s life from family, friends and work activities. Due to unpredictable urgency of bowel movements, accidents are not uncommon, especially when a patient is experiencing a flare. Patients often hide their disease from work colleagues, friends and even relatives because of the perceived stigma of the condition being a “poop” disease. Unable to predict when their next flare will occur and how to control their flare, isolation, stress and anxiety are companions to the patient’s disease journey. In extreme cases, patients have thought of suicide because of their inability to control/cope with the impacts of CD on their personal and social lives, as well as consequences in their career or school. 6 in 10 respondents felt that their CD has impacted their romantic relationships. Chronic fatigue and anemia are also consequences of CD.
Crohn’s disease is perceived as a lonely disease in that 9 in 10 felt that most people do not understand what CD is and almost 6 in 10 felt isolated because of their CD.
Canadians have one of the highest rates of prevalence of Crohn’s disease, however, when compared with other Western countries, there are fewer treatment options available for people with moderate to severe forms of CD. 6 out of 10 of the respondents feared running out of treatment options. That currently available treatments are suboptimal to treat CD is apparent where 8 out of 10 of the respondents hoped for better treatments to better manage their disease.
In spite of being on treatments, over 7 in 10 respondents indicated that they experienced diarrhea, bloating and unpredictable urgency to use the washroom at least some of the days. 5 in 10 experienced rectal bleeding and nausea and vomiting.
Patients seek any treatments that can mitigate their symptoms to protect a patient’s ability to work productively, attend school and social events, and even basic daily necessities like leaving the house to run errands or have the energy to maintain a household or raise children. Quality of life could be greatly improved in CD patients if their flares are brought into remission and current treatment options do not appear to be addressing the symptoms of most concern for CD patients.
When asked which factors are the most important in managing their CD, 8 in 10 indicated (along with medication) unpredictable and frequent bowel movements, pain and fatigue. In spite of their treatments, over 7 in 10 respondents indicated that they experienced diarrhea, bloating and unpredictable urgency to use the washroom at least some of the days. 5 in 10 experienced rectal bleeding and nausea and vomiting.
When asked about other important aspects of treatment options, taking fewer medications and minimizing chronic steroid use were scored highly; where at least 7 in 10 respondents scored 7 and above for fewer medications and 9 in 10 for minimizing chronic steroid use (on a sliding scale of 0 (not important at all) to 10 (extremely important), with an additional option of “I don’t know”).
Based on the three interviews of CD patients who participated in the clinical trial, Skyrizi appears to be a welcome addition to treatment options for people living with CD.
“In my experience, Skyrizi has been life altering. I’m getting emotional speaking about this. It’s a wonder drug.”
This person had been living with CD for 33 years prior to being enrolled in the Skyrizi clinical trial. Since diagnosis, they indicated that quality of life was almost non existent where none of the treatments seemed to help in addressing their symptoms sufficiently.
Because of their suboptimal responsiveness to available treatments, the interviewee was prescribed systemic steroids to control their disease. The individual had to undergo hip surgery and their right knee has deteriorated significantly because of steroid use.
Within six months of treatment, the interviewee felt like “[I] didn’t have Crohn’s disease anymore”. The person loves being able to self-inject at home (vs clinic) and finds the treatment non-intrusive to their life. Excluding some minor bloating, the interviewee is symptom-free and loves being able to eat food again without having to worry about aggravating symptoms.
“Being on Skyrizi has been night and day for me”.
Interviewee 2 was diagnosed with CD in 2018 and had been experiencing symptoms at least one year before.
They initially tried self-managing with diet but eventually realized that diet alone was insufficient. This person was prescribed Pentasa, which was not helpful in managing their disease. The interviewee commented on adherence being a problem because of the size of the pills (large) and the dose frequency. They were shortly after enrolled in the Skyrizi clinical trial. This individual also responded to Skyrizi quickly, beginning within the first three months of treatment. They expressed that they once again had energy to focus on their career and life again. “When I think about time before Skyrizi, the amount of time I had to think about Crohn’s vs now, does not compare…. [CD] no longer not hinders my life.”
Interviewee 3 began feeling symptoms in 2015 but attributed the symptoms to stress. It 2019, the individual was hospitalized due to severe pain and rectal bleeding but was not properly diagnosed until they were referred to a gastroenterologist. The interviewee was immediately recruited to the Skyrizi clinical trial. Although they did not know whether they were given a placebo or the drug, they noticed a difference in their symptoms three hours after the first dose: Their bloating, pain and the frequency of bowel movements diminished and “It was the first time in years since I could sleep through the night.” They were able to eat an entire meal with the family without needing to use the washroom. During their last colonoscopy, the gastroenterologist confirmed that they are still in remission. “I am feeling amazing, I can drink and eat almost anything I want, and I can walk to my garage again!”
Side effects: None of the people interviewed expressed any side effects of using Skyrizi
Key values of Skyrizi: convenience of being able to self-administer at home, easy to administer, painless, almost immediate improvements in symptoms, no/minimal side effects (based on the three interviewees)
Access to companion diagnostics was not an issue since all three interviewees were participating in the clinical trial.
No.
To maintain the objectivity and credibility of the CADTH reimbursement review process, all participants in the drug review processes must disclose any real, potential, or perceived conflicts of interest. This Patient Group Conflict of Interest Declaration is required for participation. Declarations made do not negate or preclude the use of the patient group input. CADTH may contact your group with further questions, as needed.
Did you receive help from outside your patient group to complete this submission?
No.
Did you receive help from outside your patient group to collect or analyze data used in this submission? If yes, please detail the help and who provided it.
Yes. Leger helped us to design the survey, deployed the survey and provided the initial analysis of the survey results. Sub analysis of the moderate to severe Crohn’s disease respondents was conducted in-house.
List any companies or organizations that have provided your group with financial payment over the past 2 years AND who may have direct or indirect interest in the drug under review.
Table 2: Financial Disclosures for Crohn’s and Colitis Canada
Company | $0 to 5,000 | $5,001 to 10,000 | $10,001 to 50,000 | In Excess of $50,000 |
|---|---|---|---|---|
AbbVie | — | — | — | X |
The clinician group consists of Canadian specialists in gastroenterology from across the country (henceforth referred to as the Pan-Canadian Inflammatory Bowel Disease (IBD) Specialist Group or Group), with specific interest and expertise in the field of inflammatory bowel disease. Collectively, the Group has over 250 cumulative years of caring for patients with Crohn’s disease (CD) and has published over 1700 peer-reviewed manuscripts in the IBD field. The publications include individuals who led the most recent Canadian Association of Gastroenterology (CAG) Canadian Consensus Guidelines on the treatment of Crohn’s disease (2019) as well as leaders of the 2018 Crohn’s Colitis Canada impact of IBD in Canada report.
On September 13, 2022, the Pan-Canadian Inflammatory Bowel Disease (IBD) Specialist Group met virtually to discuss the current CD treatment landscape. The meeting consisted of individual presentations where the data supporting topics including current available treatments, treatment goals, and unmet needs was reviewed. In addition, a review of the safety and efficacy data from the risankizumab phase 3 development program was presented. These presentations were followed by workshops where participants reflected on the data presented and offered their personal expert opinion(s) on the above topics. The final discussion focused on the CD burden in Canada and described how access to risankizumab could fulfil the unmet needs in the treatment landscape and how this may benefit patients and society in the short and long term.
The “consensus” captured during the meeting serves to guide the input to the Canadian Agency for Drugs and Technology in Health (CADTH) for risankizumab reported here. The report was reviewed by the group present as well as additional experts who did not attend the September 13, 2022, meeting. The summary of the discussion is captured herein.
CD is an inflammatory bowel disease (IBD) characterized by recurrent, chronic, uncontrolled, idiopathic immune-mediated inflammation that can affect any part of the gastrointestinal (GI) tract from mouth to anus.1 Although inflammation in CD can occur anywhere in the GI tract, it most commonly affects the small intestine and/or colon.2,3 As CD is a chronic but fluctuating disease, patients will go through periods in which the disease flares up, is active and causes disabling symptoms.4 Symptoms of CD include: persistent diarrhea (loose, watery, or frequent bowel movements), cramping, abdominal pain, fever and, at times, rectal bleeding.5 These may also be accompanied by loss of appetite, subsequent weight loss and fatigue.5 The latter is particularly problematic with no therapy approved to treat the fatigue often associated with the disease which can independently affect quality of life. The hallmark of disease activity is the inflammation which can be seen on endoscopic or radiographic evaluation. Endoscopy remains the gold standard in diagnosing and detecting active disease.
CD can be classified according to the Montreal classification, which considers age of onset (≤16, 17- 40, >40 years), disease location (terminal ileum, colon, ileocolon, upper GI tract), and disease behaviour (non-stricturing/non-penetrating, stricturing, penetrating).3
Historically, disease activity in CD has been assessed in clinical trials using tools that measure signs and symptoms of the disease and in clinical practice by subjective assessment of signs and symptoms.6 Overall, disease activity can be assessed using patient-reported outcomes (PROs) as well as the Crohn’s Disease Activity Index (CDAI). A CDAI score of :c150 indicates remission, which was used in many of the phase 3 clinical trials for CD therapies.7-17 The CDAI incorporates both subjective and objective components, including hematocrit, bodyweight, abdominal mass, the use of medications, and extraintestinal manifestations (EIM).18
However, the CDAI is a point in time assessment and does not truly capture the severity of the disease as the score is not associated with prognosis or disease course (such as the need for hospital admissions or surgery). Aside from CDAI, complete CD assessment should consider factors such as overall risk profile and the disease impact on the patient. Risk factors that have been associated with a higher incidence of relapse or a more aggressive/complicated disease course include clinical factors (younger age, smoking, longer disease duration, early need for corticosteroids, and fistulizing perianal CD), laboratory markers (low hemoglobin, low albumin, high C-reactive protein (CRP) and high fecal calprotectin levels), disease location, disease burden, and most notably the endoscopic appearance (the presence of deep ulcers).19-26
For patient-reported symptoms, those most frequently attributable to CD activity are stool frequency and abdominal pain.27,28 Two PRO measures that can be used to gauge symptom remission are PRO2 (stool frequency and pain) and PRO3 (stool frequency, pain, and general well-being). These measures have been shown to be responsive to treatment-associated changes in disease activity.29 A PRO2 score of <8 corresponds to a CDAI score of <150 (clinical remission).27,28 The PRO2 has been employed as a treatment endpoint in clinical trials outside of the United States.
The CDAI and PRO2 correlates poorly with scores of endoscopic disease severity and with fecal (calprotectin) and serum biomarkers of inflammation CRP.29-31 Thus, to detect and assess disease activity and align with current treatment target recommendations, patients should also be periodically evaluated for disease activity via fecal calprotectin testing, other non-invasive testing, and periodic endoscopic evaluation according to the Canadian Specialist Group to ensure that the therapy is controlling disease activity, not only symtpoms. 32
Canada has the highest prevalence of IBD in the world.33 According to the 2018 Impact of IBD in Canada Report, approximately 270,000 Canadians were living with IBD, of which 135,000 had CD. For every 100,000 Canadians, 16.3 new cases of CD are diagnosed.34 By 2030, the number of people living with IBD is expected to rise to over 400,000, or approximately 1% of the population.34 Studies have shown that up to one third of patients require hospitalization within the first year after diagnosis and more than half within five years.35
IBD can be diagnosed at any age but has a typical age of onset in adolescence or early adulthood, at a time when patients are pursuing employment, building families, and reaching key milestones.36-38 In addition to the tremendous impact that IBD has on quality of life (QoL), people living with IBD face myriad challenges, including prolonged symptoms due to late or inappropriate diagnosis, social stigma of having a chronic disease that affects toileting habits, difficulty with excursions due to limited or uncertain access to bathroom facilities, affordability of medications, diminished employment prospects, limited community-based supports, and inequitable access to health care services and specialists.39-41
A 2015 systematic review of publications relating to CD, its economic burden, and impact on health- related quality of life (HRQoL) found that CD in the U.S. and Europe together was associated with annual total costs of nearly €30 billion, more than half due to indirect costs.42 Among CD patients, HRQoL was consistently and statistically significantly lower when compared with normal populations, due to physical, emotional, and social effects.42
The Canadian Specialist Group underscored that the broader psychosocial effects among their CD patient populations are often overlooked. These can emerge or worsen when the disease is uncontrolled despite management with currently available treatment options. The Group noted that after several treatment options fail to control symptoms, patients often experience deteriorating mental health due to stress, despair, and a loss of hope that manifests as anxiety and depression. The Group cited that patients with uncontrolled CD often undergo a loss of productivity, missing days or sometimes weeks of school or work, especial during flare ups. The Group reported that symptoms of CD that persist lead many patients to forego opportunities for advancements at school, or promotions at work for fear of not being able to function adequately on any added responsibilities. According to the Group, social isolation and strained intimacy in relationships are also issues experienced and reported by many patients.
Minimal data is available on caregiver costs, and even less in a Canadian context. In a U.S. study of pediatric IBD patients using health insurance databases, 200 patients with CD and their caregivers were compared to age-matched controls without IBD and their caregivers. Unadjusted annual hours of work loss were 214.4 ± 171.5 and 169.6 ± 157.5 for caregivers of CD patients compared to controls, translating to annual lost productivity costs of USD $5,243 and USD $4,121 per caregiver, respectively.43 The Canadian Specialist Group stated that CD often poses a huge financial burden for families of patients. The Group noted that direct caregivers often stay home as well to care for a CD patient during flares and if they undergo surgery, which contributes to a further loss of income to the family. The burden of caregiving often has ripple effects on the entire family unit in terms of emotional and psychological impact, according to the Group.
Direct healthcare costs of IBD that encompass the costs of medically necessary services and treatments paid for by public and private payers, including hospital-based care, outpatient physician consultations, prescription medications, diagnostic testing, complex continuing care, and home care, was estimated to be at least CAD$1.28 billion in 2018.33 In a population-based study from Manitoba, patients with CD costs the healthcare system CAD$4,232 per person annually.44
About one in five Canadian adults with CD is hospitalized every year.41,45 This hospitalization is often due to incomplete control of the disease with currently available therapy, in particular therapies that fail to have a significant impact on the endoscopic activity of the disease. In a Canadian population-based study, 2.3% of hospitalized IBD patients were re-hospitalized within one month of discharge, while 5.6% were readmitted to hospital within six months and 7.7% within 12 months.46 The average length of CD-related hospitalizations was 8.8 days. The population-based study from Manitoba found that more patients with IBD (0.74%) were admitted to an intensive care unit (ICU) every year, compared for matched controls.47 The risk of ICU admission was greater for CD patients than ulcerative colitis patients as compared to matched controls.47
Of patients hospitalized for CD in Canada, 16% undergo an intestinal resection during their first hospitalization.46 In a systematic review and meta-analysis of population-based studies, 16.3%, 33.3% and 46.6% of persons with CD required surgery within one, five, and ten years of diagnosis, respectively.48 The most common operation was a limited intestinal resection. Of persons who undergo surgery, 24.2% and 35.0% undergo repeat surgery after five and ten years, respectively.49
Prior to the introduction of biologic therapies to treat IBD, prescription drugs accounted for less than 25% of costs while hospitalizations accounted for more than 50% of direct costs of IBD care.50,51 In the post-biologic era, prescription drugs account for approximately 30% of IBD-related health care costs internationally.52-56 Mean annual hospitalization costs, however, decreased by 12% in the year following anti-tumour necrosis factor (anti-TNF) initiation, from CAD$6,419 to $5,627 per person. Similar decreases in inpatient care costs have been observed in Alberta (decreasing from CAD$2,715 to $968 in the year before and after infliximab initiation).57 Outpatient costs appear to be similar before and after treatment with infliximab.58-61 Overall, 14.2% of adults with CD are using the anti-TNF biologic agents infliximab and adalimumab.62,63
In summary, despite the rising costs of care associated with increasing biologics, their use has been associated with improvements in health outcomes and QoL among IBD patients. This is evidenced by modest declines in rates of hospitalizations and surgeries. However, current therapies continue to fall short in achieving our endoscopic goals of endoscopic remission and mucosal healing which has been associated with decrease in flares, hospitalization, and surgery (refer below).
Canadian-specific data on indirect health related costs of IBD are sparse across all domains of indirect costs, including costs linked to decreased professional development, caregiver burden, and out-of-pocket purchases among IBD patients as well as costs incurred by Canadian children with IBD and their families. In particular, the rates of absenteeism, presenteeism, and premature retirement among Canadian IBD patients require further study to gauge more accurately the indirect health- related costs of IBD in Canada.
Extrapolating from multiple sources, the total indirect health-related cost of IBD in Canada in 2018 is estimated to be CAD$1.29 billion.33 However, this may be a significant underestimate as costs relating to presenteeism, reduced achievement, and caregiver burden could not be estimated and did not factor into this extrapolation.
In a survey study of 744 individuals living with IBD in Manitoba, reduced workplace productivity (i.e. presenteeism) during the previous 14 days was reported by 37% of individuals, including a reduction for 1-2 days by 18% of patients, for 3-9 days by 16% of patients, and on most days by 3% of patients.67 Overall, working persons with IBD may expect to miss an additional 3.5 to 7.5 days from work annually due to illness compared to non-IBD persons. Based on the average Canadian salary in 2016 from Statistics Canada reports (CAD$956.50 per week or CAD$49,738 per year), the estimated mean annual per patient cost related to medical absenteeism is CAD$752 (range CAD$478 to CAD$1,025.34 In 2018, it is estimated that there are 97,809 Canadian working-age adults (age 18- 64) with CD.68 Based on an estimated workforce rate of 68% among persons with CD living in Canada, roughly 66,510 persons would be eligible to experience medical absenteeism.69
Extrapolating annual retirement rates from a German study to working age Canadians with IBD, 430 persons with CD may be expected to retire each year in Canada, assuming that all working-age persons with IBD would otherwise be employed.34,70 Using the mean retirement ages from the German study of roughly 43 among CD patients, and the average earnings for Canadians in 2016, the average lifetime lost wages from premature retirement are calculated to be CAD$1,044,498 per person with CD (based on an average retirement age among working Canadians of 64).68,70 Aggregated across all IBD retirees each year, this equates to roughly CAD$449 million among persons with CD in permanent lost wages annually, assuming a similar wage distribution among IBD retirees and non-retirees.
In 2012, the cost of premature death among IBD persons in Canada was estimated to be CAD$9.4 million. In 2016, IBD specific premature deaths would result in 675 lost years of productivity and roughly CAD$33 million in permanent lost wages (CAD$746,070 per decedent) accrued annually across all working-age IBD persons (over and above lost wages due to premature mortality from non- IBD related causes).34 The rise in estimated indirect costs of premature mortality in people with IBD from 2012 to 2016 is the result of: (1) higher wages; and (2) a higher number of deaths due to IBD, likely because of the increasing prevalence of IBD in Canada. Population-based studies from Ontario and Manitoba report higher mortality rates among patients with CD compared to the general population, particularly among young and middle-aged individuals.71,72 According to Statistics Canada data from 2010-2014, there are an average of 33 deaths directly resulting from CD per year.73
Based on cost estimates for sick days and short-term disability, premature retirement, premature death, and out-of-pocket expenses, the total indirect health-related cost to the Canadian economy due to IBD is estimated to be close to CAD$1.29 billion in 2018, or roughly CAD$4,781 per person with IBD. The largest component of this cost is related to lost productivity, particularly premature retirement (CAD$629 million). Importantly, this estimate does not consider presenteeism costs, caregiver costs, and the costs of reduced professional development, which may be substantial but could not be accurately estimated due to insufficient data. The estimated annual cost due to medical absenteeism is speculated be as high as CAD$1.57 billion.33
CD patients in Canada are treated with variety of therapies depending on the characteristics of their disease. Treatments include 5-aminosalicylates (5-ASA), corticosteroids, immune modifiers, and biologics which include anti-TNF therapy, anti-integrin, and anti-IL 2/23.74 For moderately to severely active disease therapies include corticosteroids, immunomodulators, and biologics. The therapies discussed here are supported by the CAG Consensus Practice guidelines published in 2018. The traditional approach is to treat patients with corticosteroids during periods of disease flare to reduce symptoms and induce remission.74 These drugs are not prescribed on a long-term basis due to side effects and poor effectiveness for maintaining remission.74 The need for corticosteroids is usually the gateway for the need of more advanced therapies (biologics).
Therefore, for patients who are refractory to corticosteroids, dependent, or have disease requiring initiation of corticosteroids biologics are typically initiated.74 According to the Canadian Specialist Group, the early use of highly effective therapies early in the disease course affords the best chance to change the natural history of the disease. This is supported by Canadian Consensus Guidelines. The Group reviewed the treatment landscape and the pros and cons of each therapy which is outlined here.
Prednisone and budesonide are effective medication in patients with moderately to severely active CD.5 Methylprednisolone can be given intravenously (IV) in patients who are hospitalized. These medications non-specifically suppress the immune system. The limitations of corticosteroids are their inability to maintain clinical remission and the fact that they have not been shown to be associated with mucosal healing.
The Group agreed that they are very effective agents for the treatment of symptoms but are associated with significant short- and long-term side effects. They should not be used as a maintenance medication.75 Moreover, the Group agreed that corticosteroids do not meet the modern treatment goals which include endoscopic remission and mucosal healing.
Also referred to as immunosuppressants, drugs such as azathioprine, 6-mercaptopurine (6-MP), methotrexate, may be used to help decrease corticosteroid dependency and may help maintain disease remission.76,77,78,79 In a study of 141 patients, it demonstrated that when compared to placebo, methotrexate was more effective at inducing (19.1% vs. 39.4%, p = 0.025) and maintaining remission (39% vs. 65%, p = 0.04) in patients with active or steroid dependent CD.78,79 Immune modifiers have been shown to be more effective than placebo for maintenance of remission in CD, although the quality of evidence is low.80 In addition, these therapies are associated with tolerability issues in the short term and potential for serious toxicity or complications with long-term use.
The Group agreed that may be effective agents for the treatment of corticosteroid-dependent disease but once again they do not meet the modern treatment goals which include endoscopic remission and mucosal healing and have never been shown to decrease the rates of hospitalization or surgeries.
Anti-TNF (infliximab and adalimumab): The advent of anti-TNF therapy and its ability to effectively induce and maintain remission while sparing corticosteroids. They work in a wide variety of patients including patients with perianal fistulizing disease and severe extra-intestinal manifestations where they are often considered first line therapy. They have also been associated with mucosal healing, for those who respond a reduction in hospitalization and surgery rates has been demonstrated.81
Anti-TNF biologics infliximab and adalimumab are currently approved in Canada for moderate to severe CD.32 They work by blocking the immune system’s production of tumour necrosis factor-alpha (TNF-a), a key pro-inflammatory cytokine. The ACCENT I study of 573 patients investigated if maintenance infliximab therapy in CD patients can provide better long-term efficacy than no further treatment after a single-dose infusion. Results showed that patients who received maintenance therapy were two times more likely to maintain clinical remission compared with placebo (OR: 2.7, 95% CI: 1.6–4.6).82 The median time to loss of response was 46 weeks in the treatment group vs. 19 weeks in the placebo group.
The SONIC trial investigated the efficacy of infliximab, azathioprine, and a combination of the two drugs to induce and maintain corticosteroid-free clinical remission in patients with moderate to severe CD.83 The primary aim of this study was to evaluate the rate of corticosteroid-free clinical remission at week 26. Disease severity was evaluated using the CDAI and IBD-Questionnaire (IBDQ) scores as well as with direct visualization of mucosal healing with ileocolonoscopy at week 26. The greatest number of corticosteroid-free remission was achieved with combination therapy (43.9%), although results were significantly better with infliximab-based strategies (30.1%) as compared to azathioprine alone (16.5%). Therefore, to achieve the best results SONIC demonstrated the need to use infliximab in combination with a purine anti-metabolite.
The CLASSIC-I trial was a short 4-week dose-ranging study evaluating the efficacy the anti-TNF drug adalimumab in CD.84 A small number of patients (299) were included who were randomly assigned to receive adalimumab induction treatment doses at weeks 0 and 2 of either 40 mg/20 mg, 80 mg/40 mg, 160 mg/80 mg, or placebo. Compared to placebo, the only induction loading dose regimen that achieved statistical significance for remission rates was 160 mg/80 mg. While the CLASSIC-I study demonstrated that adalimumab was effective in inducing remission by week 4, the CHARM study went on to show that adalimumab was equally effective at maintaining remission in patients with moderate to severe CD, either at a dose of 40 mg weekly or every other week.85 At week 56, those on adalimumab were 1.5 to 2 times more likely to have maintained remission compared to placebo. The EXTEND study was a phase 4 study and was the first study designed to evaluate mucosal healing as the primary endpoint.86 The results demonstrated that adalimumab could provide early and sustained mucosal healing in patients with moderate to severe ileocolonic CD. Higher rates of mucosal healing with adalimumab compared with placebo were observed by week 12 (27% vs. 13%, p = 0.056) but did not achieve statistical significance.
Due to the recent expiry of infliximab and adalimumab patents, several biosimilars have been approved for use in IBD.87,88 Biosimilars are analogous in structure but not identical to the original.87 The only advantage of biosimilars is in easing the economic burden of anti-TNF treatment.89
The Group agreed that anti-TNF therapy has been a significant advance in the treatment of CD. However, they have limitations which include immunogenicity, the need for combination with immunomodulators, and loss of response over time. Furthermore, the Group identified that between 30-50% of patients in their practices are receiving doses that are outside of the labelled dosing. The Group speculated whether this was due to the limited data available for achieving mucosal healing or whether this is due to a lack of a broad dosing range being evaluated in phase 2/3
Anti-IL 12/23 (ustekinumab): Initially used for the treatment of psoriasis, ustekinumab is now also approved for use in moderate to severe CD.90,91 To investigate its efficacy in CD, two 8-week placebo-controlled induction trials (UNITI-1 and UNITI-2) and one 44-week maintenance trial (IM-UNITI) were undertaken.15 Results of the three trials showed consistent superiority with ustekinumab over placebo in inducing and maintaining remission in patients with moderate to severe CD. At week 44, patients receiving maintenance doses of ustekinumab every 8 or 12 weeks were more likely to be in remission than placebo (53.1% vs. 48.8% vs. 35.9%, respectively; p < 0.05). The study included patients previously exposed to anti-TNF therapy. However, the improvement in endoscopic indices was modest at best and did not achieve statistical significance.
The Group agreed that ustekinumab is effective in treating patients with moderately to severely active CD, both those who are naïve to biologic therapy and those exposed to anti- TNF. Its strength is a balance between efficacy and safety. Like anti-TNF therapy, the experience across the Group was that in clinical practice 30-40% of patients required dosing outside of the approved dosing intervals. Additionally, the lack of robust mucosal healing in the phase three program was cited by some as a weakness.
Anti-integrin (vedolizumab): Vedolizumab is a biologic approved for use in moderate to severe CD.32 Vedolizumab blocks α4β7- integrin on the surface of lymphocytes thus interrupting their homing to inflamed tissue in the gut, by blocking this migration it helps reduce inflammation. Vedolizumab is deemed gut-selective as α4β7- expressing lymphocytes only home to the gut. 92 The GEMINI-2 study investigated the efficacy of vedolizumab at inducing and maintaining remission in 368 CD patients.13 The primary endpoint was to assess clinical remission (CDAI score :',150) at week 6. In the study, vedolizumab induction therapy was moderately more likely than placebo to result in remission at week 6 (14.5% vs. 6.8%; p = 0.02). However, by week 52, patients who had an initial response to induction therapy had higher rates of clinical remission and glucocorticoid-free remission than placebo (21.6%) when vedolizumab was given 4- or 8-weekly (36.4% and 39% respectively) (p = 0.004 and p < 0.001, respectively). The effect of vedolizumab induction at week 6 is modest. The GEMINI-3 study focused specifically on the efficacy of vedolizumab with previous anti-TNF failure. The results did not show a significant difference between vedolizumab and placebo at week 6 (15.2% vs. 12.1% respectively, p = 0.433) but there was a modest benefit at week 10 (26.6% vs. 12.1% respectively, p = 0.001). The phase 3 program did not include an assessment of endoscopic endpoints.
The Group agreed that vedolizumab is effective in treating bio-naïve patients with moderately to severely active CD. Its biggest strength is its safety profile due to its gut selectivity. Limitations include its modest clinical efficacy, lack of efficacy in patients with extra-intestinal manifestations, and the lack of robust data for endoscopic endpoints and its limited utility in anti-TNF exposed patients.
Surgery: Surgery is necessary in CD when medications prove ineffective or if complications arise, such as fistulae, abscesses, scarring, and narrowing of the bowel.93 Complications are believed to arise due to uncontrolled inflammation at the bowel level (i.e., the lack of mucosal healing). In most cases, the diseased segment of the bowel is resected. Historically the endoscopic post-operative recurrence rate after an ileal resection is 50-70%. This leads to many patients requiring 2nd and 3rd surgeries. Surgery is associated with significant morbidity, impairment in quality of life and even mortality.
Some patients will require an ostomy, an ileostomy, or a colostomy. 93
The Group agreed that surgery should be performed in patients who have developed complications or who have limited small intestinal disease. However, the ongoing need for surgery in patients with CD is likely a reflection that there is need for therapies that can achieve all our treatment goals.
Treatment goals in IBD have evolved over recent years recognizing that treating only to symptoms is inadequate and leaves patients at risk of developing progressive complicated disease. It is these complications that often lead to the need for surgery. As outlined above, surgery is not the answer due to the high rate of post-operative recurrence and the morbidity and mortality associated with surgery. One of the most important concepts in Crohn’s disease is the disconnect between the presence and absence of symptoms and control of inflammation. Patients may be asymptomatic (i.e., be in symptomatic remission) but continue to have underlying endoscopic activity and inflammation.94,95
Recognizing this disconnect, International Organization for the Study of IBD (IOIBD) initially outlined that treatment targets/goals should NOT rely only on achieving symptomatic relief but should also include mucosal healing in 2015.96 In 2021, the updated Selecting Therapeutic Targets in Inflammatory Bowel Disease (STRIDE-II) Initiative of the International Organization for the Study of IBD (IOIBD) reiterated the most important treatment target/goals for patients with CD as: clinical remission, normalization of biomarkers and endoscopic healing (EH), restoration of QoL, and absence of disability.97 Relief of symptoms is acknowledged as important because this is what impacts patients in their daily lives. However, it is paramount to have therapies that can achieve improvement in the endoscopic appearance (endoscopic response), endoscopic remission, and mucosal healing. Achieving these endpoints, has been demonstrated to reduce the chance of future flares, hospitalizations, and surgeries.98,99
In recognition of the importance of having therapies that not only lead to symptomatic remission but can improve the endoscopic appearance of the bowel towards a goal of achieving mucosal healing, and changing the natural history of the disease, regulatory authorities now include endoscopic response as a co-primary endpoint in phase III registrational trials of moderate to severe CD.100
The Group noted that an early and robust treatment that induces symptomatic remission but also promotes healing that can be seen on endoscopic imaging would be ideal for all patients. According to the Group, treatment goals now focus on changing the course of disease for CD patients, preventing further intestinal damage, avoiding disability, and reducing the overall cost of care. However, the Group discussed that this expanded target is not achievable in most patients using currently available treatments. The Canadian Specialist Group concurs, underscoring the need for more robust therapy options in CD care.
Several unmet needs remain in the treatment of moderate to severe CD. There is need for a safe therapy that rapidly induces symptomatic remission and can be used to maintain symptomatic remission. Importantly there is need for a therapy that can also rapidly improve the endoscopic appearance of the bowel and maintain this in the long-term. The latter has not been previously tested in a phase 3 program. The presently available therapies each have their limitations which will be discussed below. These limitations are highlighted for the currently available biologics as the Canadian Specialist Group flagged the need for dose escalation to levels that are off label to achieve control in CD treatment in a substantial percentage of their patient population (ranging from 30-50% depending on the agent). In real-world clinical practice, dosage levels did not appear to perform as well as those used in clinical trials in specific patient populations. The Group also underscored that this frequent dose escalation in clinical practice had a cumulative negative impact on the patient- physician relationship and served to sow seeds of doubt and a loss of confidence in patients towards their therapeutic options and patient care.
Prednisone and budesonide are prescribed orally for CD but safety, especially associated with long- term use, is a concern and, as such, are not recommended for maintenance therapy.33,75 The Canadian Specialist Group concurred stating that risk of infection and other potentially irreversible adverse events are higher with corticosteroid use.101,102 There was also a consensus in the Group on the risks for short-term cosmetic (e.g. skin thinning, acne, hirsutism, cushingoid or ‘moon face’ appearance) and neuropsychological impact (e.g. hypomanic reactions, insomnia, psychosis) that has been well documented in clinical studies. In addition, the Group voiced concerns over the limited ability of corticosteroids to treat inflammation in CD over the long-term.
More recently, prolonged corticosteroid therapy has been shown to be associated with an increase in mortality in patients with CD.102 There is also a significant positive correlation between having C. difficile infection and more corticosteroid and antibiotic exposure, and increased disease activity, worse QoL, and increased health care utilization (all p < 0.01).103,104
Corticosteroids were the mainstay for induction therapy until the late 1990s when evidence began showing that they induce complete clinical remission in 48% and partial clinical remission in 32% of patients with active CD. However, 20% of patients were found to be resistant from the onset, and at their 1-year follow-up, 45% of the patients who responded initially became steroid-dependent, with only 32% of patients maintaining a prolonged clinical response.105,106 It became apparent that corticosteroids were ineffective at maintaining remission, reducing flares, or preventing disease recurrence.105-109
The French GETAID study provided further proof that corticosteroids were not disease-modifying agents with limited evidence to indicate their ability to achieve endoscopic mucosal healing or preventing endoscopic relapse.110 In this study, patients were given prednisolone 1 mg/kg for 7 weeks, and only 29% achieved endoscopic and clinical remission, with 71% showing active endoscopic lesions. In fact, 9% of patients had worsening endoscopic lesions despite symptomatic improvement.110 Corticosteroids are now typically used during periods of disease flare but as there is a risk of patient reliance, along with worsening CD, they should not be used long term. In addition, according to the Group, the known side effects may cause reluctance in patients to go back on them even if it is needed.
The Canadian Specialist Group would advise against the use of corticosteroids for maintenance therapy but recognize that treatment failure on prednisone is still required on most formularies prior to prescribing a biologic therapy. The Group would advise use of corticosteroids in the short term in times of disease flare in moderate to severe CD but typically ends up being a bridge to more advanced therapies.
The advantages of using thiopurines are their steroid-sparing effects. However, their slow onset of action (8-12 weeks) makes them ineffective for short-term induction in active, symptomatic disease.111 With regard to immune modifiers azathioprine and methotrexate, the Group noted that tolerability issues, inferior efficacy compared to advanced therapies such as biologics, and delayed onset of action are limitations. Added to these are concerns over increased risk of infections, purine pancreatitis, myelosuppression, hepatotoxicity, and malignancy, particularly lymphoma and nonmelanoma skin cancer.112-1
The Group agreed that immunomodulators may be effective agents for the treatment of corticosteroid-dependent disease but once again they do not meet the modern treatment goals which include endoscopic remission and mucosal healing and have never been shown to decrease the rates of hospitalization or surgeries.
Anti-TNF (infliximab and adalimumab): The Canadian Specialist Group has encountered patient reluctance when prescribing the anti-TNF biologics infliximab and adalimumab due to perceptions of risk and long-term safety concerns, with many patients requesting to be taken off these biologics. Compared to newer biologics in use for CD, the Group has found that the mode and frequency of administration of this class of biologics can pose an issue as many patients are averse to IV use. The Group also noted that dose escalation is often required in a substantial proportion of patients to gain disease control, which draws out the management journey for patients.
Anti-TNF drugs are effective in the management of CD, but treatment failure is a common downfall in these medications. The personalized anti-TNF therapy in CD study (PANTS) aimed to identify specific clinical and pharmacokinetic factors that predicted primary non-response.115 Their multivariate analysis demonstrated that the only factor independently associated with primary non- response was low drug concentration at week 14 for both infliximab and adalimumab. For both drugs, suboptimal drug concentrations at week 14 predicted immunogenicity, with the formation of anti-drug antibodies.
Anti-TNF therapies (biosimilars included) have transformed the care of patients with IBD, redefining our standards, however, it has become obvious that they are not universally effective, with 30-50% of patients being primary non-responders and with further attrition from subsequent loss of response (mechanistic escape, immunogenicity, or intolerance.116 There is also the real risk of infectious complications attributable to non-specific inhibition of TNF-mediated immunologic cascades.116,117
The Group agreed that anti-TNF therapy has been a significant advance in the treatment of CD. However, they have limitations which include immunogenicity, the need for combination with immunomodulators, and loss of response over time. Furthermore, the Group identified that between 30-50% of patients in their practices are receiving doses that are outside of the labelled dosing. The Group speculated whether this was due to the limited data available for achieving mucosal healing or whether this is due to a lack of a broad dosing range being evaluated in phase 2/3.
Anti-IL 12/23 (ustekinumab): Ustekinumab use in the Group’s experience shows sub-optimal efficacy on endoscopic endpoints and is often used at higher off-label doses to achieve remission. The Group noted that the current on-label dosage of this biologic is often inadequate to achieve symptomatic and endoscopic outcomes without a dose escalation. According to the Group, this habitual need for off-label dose escalation occurs in up to 30-50% of patients and can erode trust between the patient and their specialist as treatment continues to fail to illicit an adequate response after weeks of therapy. Although, the Group did find that ustekinumab performed better than vedolizumab at resolving EIMs.
The Group agreed that ustekinumab is effective in treating patients with moderately to severely active CD, both those who are naïve to biologic therapy and those exposed to anti- TNF. Its strength is a balance between efficacy and safety. Like anti-TNF therapy, the experience across the group was that in clinical practice 30-50% of patients required dosing outside of the approved dosing intervals. Additionally, the lack of robust mucosal healing in the phase 3 program was cited by some as a weakness and not meeting the current needs of therapy.
Anti-integrin (vedolizumab): The Canadian Specialist Group would not advise use of vedolizumab in patients with large ulcers or high-risk endoscopic profiles as the absolute rates of ulcer healing are inadequate. The Group also deemed that this agent has limited efficacy as a second line option. In addition, several ‘real-world’ studies demonstrated that vedolizumab may be more beneficial in patients who are biologic-naïve and those with an inflammatory phenotype. The Group concurred that vedolizumab would not be the first choice for severely active CD due to the comparatively lower efficacy, which also typically prompts a dose escalation every 4 weeks in 30-50% of patients. The slower rate of onset seen with vedolizumab that only exhibits symptomatic remission sufficiently greater than placebo at week 10 may necessitate the co-administration of a corticosteroid to achieve initial disease control, which then increases patient exposure to risks of infection and other adverse events, according to the Group. The concern over vedolizumab’s inability to induce remission at week 6 and the lack of mucosal healing data do not provide compelling evidence for its use in CD.
The Group agreed that vedolizumab is modestly effective in treating bio-naïve patients with moderately to severely active CD. Its biggest strength is its safety profile due to its gut selectivity. Limitations include its modest clinical efficacy, the lack of robust data for endoscopic endpoints and its limited utility in anti-TNF exposed patients.
In summary, none of the available therapies meet the current needs of patients in the short or long-term. This is highlighted that despite the availability of biologics, there is still a high rate of surgery and post-operative recurrence in CD. Over the last decade, the probability of surgery has been reported to be between 30% and 66% within 15 years of diagnosis, with clinical relapse and reoperation rates of 50-60% and 28-45%, respectively.118 Among CD patients, up to 40% are primary non-responders to an anti-TNF agent prescribed as first line, up to 46% experience a loss of response during maintenance treatment with an anti-TNF agent by the 1 year mark, and 35-50% of non- responders to an anti-TNF agent fail to respond adequately to a second anti-TNF agent.119 Among CD patients on vedolizumab, the pooled incidence of loss of response is 47.9 per 100 patient-years.117 Among patient on ustekinumab, 34% experienced a loss of response to maintenance therapy at a median of 47.4 weeks while 16% required a dose escalation.118, 119
How would the drug under review fit into the current treatment paradigm? How would risankizumab fit into the current treatment paradigm and fill unmet needs?
Thus, there is a need for novel targeted therapies with new mechanisms of action that provide sustained clinical and endoscopic outcomes, as well as exhibit improved benefit-risk profiles across different patient populations when used as long-term maintenance therapy. IL-23 has been deemed to be pivotal to the pathogenesis of Crohn’s disease and several other immune mediated diseases including psoriasis and psoriatic arthritis.120 Targeting IL-23 has revolutionized the treatment of psoriasis and has been shown to be superior to other existing therapies including anti-TNF and ustekinumab in head-to-head studies. There is extensive literature in Crohn’s disease demonstrating the importance of IL-23 which includes genetic polymorphisms and increased tissue expression.121-129
Risankizumab is a humanized immunoglobulin (Ig)G1 monoclonal antibody directed against the p19 subunit of the human IL-23 cytokine. It is the first therapy that has ever been evaluated to meet the treatment goals that are valued in the treatment of CD and discussed above; namely both clinical and endoscopic endpoints as co-primary endpoints during induction and maintenance therapy. Therefore, it is the first therapy to demonstrate in a phase three program that it not only is able to treat symptoms but the underlying inflammation that defines CD.
It is available as an IV infusion for the induction phase and as a subcutaneous injection for the maintenance phase in CD treatment. ADVANCE and MOTIVATE were randomized, double-blind, placebo-controlled, phase 3 induction studies that enrolled patients aged 16-80 years with moderate to severe CD, previously showing intolerance or inadequate response to one or more approved biologics or conventional therapy (ADVANCE) or to biologics (MOTIVATE).130 In ADVANCE, 931 patients were assigned to either risankizumab 600 mg (n=373), risankizumab 1200 mg (n=372), or placebo (n=186). In MOTIVATE, 618 patients were assigned to risankizumab 600 mg (n=206), risankizumab 1200 mg (n=205), or placebo (n=207). All co-primary endpoints, which entailed clinical remission (defined by CDAI) or PRO criteria (average daily stool frequency and abdominal pain score) and endoscopic response at week 12, were met in both trials with both doses of risankizumab (p values ≤0.0001). This included a statistically significant improvement in fatigue, the first therapy to demonstrate this.
FORTIFY is a 52-week, phase 3 maintenance study that enrolled participants with a clinical response to risankizumab from the ADVANCE or MOTIVATE induction studies and randomly assigned these patients to receive either subcutaneous risankizumab 180 mg (n=179), subcutaneous risankizumab 360 mg (n=179), or were withdrawn from risankizumab to receive subcutaneous placebo (n=184) every 8 weeks.18 Overall, close to three quarters of patients from the ADVANCE and MOTIVATE induction trials showed a treatment response and qualified to continue to the maintenance phase study. Greater clinical remission and endoscopic response rates were reached with 360 mg risankizumab vs. placebo with CDAI clinical remission reached in 74 (52%) of 141 patients vs. 67 (41%) of 164 patients (p=0.0054). Similarly, stool frequency and abdominal pain score clinical remission was reached in greater numbers in the 360 mg risankizumab group where it was achieved in 73 (52%) of 141 vs. 65 (40%) of 164 patients in the placebo group (p=0.0037). As for endoscopic response rates, it was reached in 66 (47%) of 141 patients in the 360 mg group vs. 36 (22%) of 164 patients in the placebo group (p<0.0001). Higher rates of CDAI clinical remission and endoscopic response were also reached with risankizumab 180 mg vs. withdrawal (subcutaneous placebo) with 87 (55%) of 157 patients reaching CDAI remission (p=0.0031) and an endoscopic response in 74 (47%) of 157 patients (p<0.0001). Results for more stringent endoscopic and composite endpoints and inflammatory biomarkers were consistent with a dose–response relationship. Efficacy was observed irrespective of intolerance or inadequate response to other advanced therapies. Risankizumab subcutaneous maintenance therapy was deemed safe and well tolerated in patients.
Thus, selective blockade of IL-23 with risankizumab is a new mechanism of action that shows efficacy in patients with moderate to severe CD refractory to conventional therapy or one or more lines of biologic therapies, including anti-TNF drugs, vedolizumab and ustekinumab. Consensus from the Canadian Specialist Group is that the results are the strongest of an agent ever studied in CD, especially in light of the refractory patient population studied and the fact that it worked rapidly with the ability to change endoscopic outcomes in a period as short as three months. In addition, there was a large proportion of patients that responded to therapy making them eligible for maintenance therapy. Therefore, the impact across that CD patient population is quite meaningful. This impressive efficacy was not at the expense of safety over 64 weeks of therapy. The long-term safety of the class has been demonstrated to be no different than placebo.
Overall, the clinical trial outcomes indicate that a broad range of use is possible in clinical practice – from first line advanced therapy to treatment of patients with inadequate response or intolerance to multiple advanced therapies. Importantly, the robust endoscopic data could translate into changing the course of disease with risankizumab. Most of the Group indicated that it should be the treatment of choice in most patients with Crohn’s disease due to the favorable benefit-risk ratio and its ability to achieve the endoscopic endpoints early and during maintenance.
Which patients would be best suited for treatment with the drug under review? Which patients would be least suitable for treatment with the drug under review?
There was consensus among the Group that durability, lack of need for dose escalation, and good endoscopic mucosal healing, combined with the high efficacy and overall safety of risankizumab, positions this new biologic in CD as a prime candidate to help resolve many of the unmet needs in the treatment landscape. The lower risk of inadequate response with this agent will help eliminate the costs currently incurred to make dose adjustments to gain response with available biologic therapies. The Group noted that these properties, combined with a favourable safety profile, will also reduce the burden on specialists of having to monitor patients more frequently as is done with many conventional therapies with higher adverse event risk profiles. The high efficacy and onset of treatment response with risankizumab will also help re-establish patient trust in their treatment choice and care providers. The quick rate of initial response seen with risankizumab helps cut down on delays associated with dose escalation and drug switching with current therapies. The Group also felt confident that risankizumab efficacy and durability as a first line biologic agent will help drive down the risk of hospitalization and need for surgical interventions in the long-term.
According to the Pan-Canadian IBD Specialist Group, risankizumab is best suited to treat patients with moderate to severe CD as a first line biologic agent due to its superior efficacy, safety, and durability profile. The Group noted that patients with CD still experiencing flares or inadequate response on another existing biologic should be switched to risankizumab as a second line agent given the patient population it was studied in.
The Group also identified patients poorly suited to risankizumab therapy as: those with perianal fistulizing CD, those with uveitis, severe peripheral arthritis, and those with a concomitant immune mediated disease who would be better suited to treatment with an anti-TNF biologic agent.
What outcomes are used to determine whether a patient is responding to treatment in clinical practice? How often should treatment response be assessed?
The risankizumab development program was the first clinical trial that aligned with what is done in clinical practice and aligns with disease management strategies outlined in STRIDE-II. The Canadian Specialist Group recommends that management strategies strive for complete remission, which is defined as both symptomatic and endoscopic remission and align with Canadian Consensus Guidelines.
In the first three months of therapy, a meaningful improvement in symptoms as measured by elements of the PRO2 (stool frequency and abdominal pain) should be demonstrated. Patients would be expected to be in symptomatic remission and off corticosteroids by six months. Symptomatic improvement should be accompanied be a decrease in biomarkers (C-reactive protein and fecal calprotectin) of inflammatory activity in the first three months. Although, the program demonstrated robust endoscopic response in the first three months, the Group would not assess endoscopic activity until 9-12 months into therapy. In addition, the consensus Group recognized that because of the substantial impact of CD on a patient’s daily life activities and HRQoL, it is imperative to consider the patient’s perspective when making treatment decisions. In many instances, factors that influence patient decisions relating to therapy choice and goals of therapy are not the same as those of the treating clinician.
What factors should be considered when deciding to discontinue treatment with the drug under review?
The Group would recommend discontinuing treatment with risankizumab if there is worsening of symptoms or if there is an inadequate response, but this is not broadly anticipated based on available clinical data demonstrating that a large proportion of patients will respond to therapy over the first six months. In instances where there is an inadequate response to risankizumab as first line biologic therapy in moderate to severe CD, then a switch to another class of agents, such an anti-TNF agent is warranted, according to the Group.
What settings are appropriate for treatment with [drug under review]? Is a specialist required to diagnose, treat, and monitor patients who might receive [drug under review]?
In the clinical experience of the Pan-Canadian IBD Specialist Group Group, risankizumab would need to be administered in clinic by a trained health care professional during the induction phase under the supervision of a gastroenterologist. Patients would be trained to use the on-body injector for maintenance therapy and would require training to be comfortable with the device which will happen during their last visit to the infusion clinic during induction.
Canada has one of the highest prevalence rates of CD in the world and although the arrival of previous biologic agents has reshaped the CD disease management landscape, there remains a significant unmet need. Currently, about one in five Canadian adults with CD is hospitalized every year while up to 2.3% of hospitalized IBD patients are re-hospitalized within one month of discharge. Meanwhile, the clinical relapse rates remain high with available biologic agents approved for use in CD. With the anti-TNF agents infliximab and adalimumab, up to 40% of patients are primary non- responders when they are prescribed as first line therapy, and up to 46% of CD patients experience a loss of response in the first year during maintenance treatment.1 With vedolizumab, the pooled incidence of loss of response is 47.9 per 100 patient-years while up to 34% of patients on ustekinumab experienced a loss of response to maintenance therapy at a median of 47.4 weeks. In addition, there is an alarmingly frequent need for dose escalation using available biologics to levels that are off label to achieve treatment response in CD. This is a reality in clinical practice for an estimated 30-50% of patients Canada wide. The prevalence of this practice in the clinic introduces unnecessary delays in the patient treatment journey while driving up costs of care. The current advanced therapies were approved on their ability to improve symptoms and it is acknowledged that this is not enough to change the course of disease.
The new mechanism of action seen with risankizumab provides sustained clinical and endoscopic outcomes across different patient populations when used as induction and maintenance therapy. The unparalleled degree of endoscopic response could help reduce and delay many other long-term, downstream consequences of CD, including hospitalizations, surgical interventions, steroid use, and loss of functioning in daily life activities. Thus, the favourable efficacy, safety, and durability profile of risankizumab makes it a prime candidate for first line therapy in moderate to severe CD. Nationwide availability and coverage of this biologic agent is expected to mark the next leap forward in the current treatment landscape.
The Pan-Canadian Inflammatory Bowel Disease (IBD) Specialist Group foresees a broad range of use for risankizumab, including first line advanced therapy and to treat patients with inadequate response or intolerance to multiple advanced therapies. Critically, the robust endoscopic data and mucosal healing seen with Risankizumab could well translate into changing the course of disease in moderate to severe CD. The Group would strongly recommend that patients with moderate to severe CD be given access to this favourable treatment option.
Cosnes J, Gower-Rousseau C, Seksik P, Cortot A. Epidemiology and natural history of inflammatory bowel diseases. Gastroenterology. 2011; 140:1785–1794.
Camara RJ, Ziegler R, Begre S, et al. The role of psychological stress in inflammatory bowel disease: Quality assessment of methods of 18 prospective studies and suggestions for future research. Digestion. 2009;80(2):129-139.
Silverberg MS, Satsangi J, Ahmad T, et al. Toward an integrated clinical, molecular, and serological classification of inflammatory bowel disease: Report of a Working Party of the 2005 Montreal World Congress of Gastroenterology. Can J Gastroenterol. 2005;19: Suppl A:5-36.
Torres J, Mehandru S, Colombel JF, et al. Crohn’s disease. Lancet. 2017;389(10080):1741- 1755.
Wilburn J, Twiss J, Kemp K, et al. A qualitative study of the impact of Crohn’s disease from a patient’s perspective. Frontline Gastroenterol. 2017;8(1):68-73.
Levesque BG, Sandborn WJ, Ruel J, et al. Converging goals of treatment of inflammatory bowel disease from clinical trials and practice. Gastroenterology 2015; 148:37–51 e1.
Hanauer SB, Sandborn WJ, Rutgeerts P, et al. Human anti-tumor necrosis factor monoclonal antibody (adalimumab) in Crohn’s disease: the CLASSIC-I trial. Gastroenterology 2006; 130:323–333, quiz 591.
Sandborn WJ, Rutgeerts P, Enns R, et al. Adalimumab induction therapy for Crohn disease previously treated with infliximab: a randomized trial. Ann Intern Med 2007; 146:829–838.
Sandborn WJ, Feagan BG, Stoinov S, et al. Certolizumab pegol for the treatment of Crohn’s disease. N Engl J Med 2007; 357: 228–238.
Schreiber S, Khaliq-Kareemi M, Lawrance IC, et al. Maintenance therapy with certolizumab pegol for Crohn’s disease. N Engl J Med 2007; 357: 239–250.
Sandborn WJ, Colombel JF, Enns R, Feagan BG, Hanauer SB, Lawrance IC, Panaccione R, Sanders M, Schreiber S, Targan S, van Deventer S, Goldblum R, Despain D, Hogge GS, Rutgeerts P; International Efficacy of Natalizumab as Active Crohn's Therapy (ENACT-1) Trial Group; Evaluation of Natalizumab as Continuous Therapy (ENACT-2) Trial Group. Natalizumab induction and maintenance therapy for Crohn's disease. N Engl J Med. 2005 Nov 3;353(18):1912-25.
Targan SR, Feagan BG, Fedorak RN, Lashner BA, Panaccione R, Present DH, Spehlmann ME, Rutgeerts PJ, Tulassay Z, Volfova M, Wolf DC, Hernandez C, Bornstein J, Sandborn WJ; International Efficacy of Natalizumab in Crohn's Disease Response and Remission (ENCORE) Trial Group. Natalizumab for the treatment of active Crohn's disease: results of the ENCORE Trial. Gastroenterology. 2007 May;132(5):1672-83.
Sandborn WJ, Feagan BG, Rutgeerts P, et al. Vedolizumab as induction and maintenance therapy for Crohn’s disease. N Engl J Med 2013; 369: 711–721.
Sands BE, Feagan BG, Rutgeerts P, et al. Effects of vedolizumab induction therapy for patients with Crohn’s disease in whom tumor necrosis factor antagonist treatment failed. Gastroenterology 2014; 147: 618–627.
Feagan BG, Sandborn WJ, Gasink C, et al. Ustekinumab as induction and maintenance therapy for Crohn’s disease. N Engl J Med 2016; 375: 1946–1960.
Rutgeerts P, Gasink C, Chan D, et al. Efficacy of ustekinumab for inducing endoscopic healing in patients with Crohn’s disease. Gastroenterology 2018; 155: 1045–1058.
Schreiber S, Ben-Horin S, Leszczyszyn J, et al. Randomized controlled trial: subcutaneous vs intravenous infliximab CT-P13 maintenance in inflammatory bowel disease. Gastroenterology 2021; 160: 2340–2353.
Ferrante M, Panaccione R, Baert F, et al. Risankizumab as maintenance therapy for moderately to severely active Crohn’s disease: results from the multicentre, randomised, double-blind, placebo-controlled, withdrawal phase 3 FORTIFY maintenance trial. Lancet 2022; 399: 2031–46
Beaugerie L, Seksik P, Nion-Larmurier I, et al. Predictors of Crohn’s disease. Gastroenterology 2006; 130:650–656.
Loly C, Belaiche J, Louis E. Predictors of severe Crohn’s disease. Scand J Gastroenterol 2008; 43:948–954.
Beaugerie L, Sokol H. Clinical, serological, and genetic predictors of inflammatory bowel disease course. World J Gastroenterol 2012; 18:3806–3813.
Gisbert JP, Marin AC, McNicholl AG, et al. Systematic review with metaanalysis: the efficacy of a second anti-TNF in patients with inflammatory bowel disease whose previous anti-TNF treatment has failed. Aliment Pharmacol Ther 2015; 41:613–623.
Kiss LS, Papp M, Lovasz BD, et al. High-sensitivity C-reactive protein for identification of disease phenotype, active disease, and clinical relapses in Crohn’s disease: a marker for patient classification? Inflamm Bowel Dis 2012; 18:1647–1654.
Mao R, Xiao YL, Gao X, et al. Fecal calprotectin in predicting relapse of inflammatory bowel diseases: a meta-analysis of prospective studies. Inflamm Bowel Dis 2012; 18:1894–1899.
Ghaly S, Murray K, Baird A, et al. High vitamin D-binding protein concentration, low albumin, and mode of remission predict relapse in Crohn’s disease. Inflamm Bowel Dis 2016; 22:2456–2464.
Qin G, Tu J, Liu L, et al. Serum albumin and C-reactive protein/albumin ratio are useful biomarkers of Crohn’s disease activity. Med Sci Monit 2016; 22:4393–4400.
Khanna R, Zou G, D’Haens G, et al. A retrospective analysis: the development of patient reported outcome measures for the assessment of Crohn’s disease activity. Aliment Pharmacol Ther 2015; 41:77–86.
Khanna R, D’Haens G, Feagan BG, et al. Patient reported outcome measures derived from the Crohn’s Disease Activity Index: correlation between PRO2 and PRO3 scores and CDAI- defined clinical thresholds [abstract P176]. J Crohns Colitis 2014;8: S135.
Cellier C, Sahmoud T, Froguel E, et al. Correlations between clinical activity, endoscopic severity, and biological parameters in colonic or ileocolonic Crohn’s disease: a prospective multicentre study of 121 cases—The Groupe d’Etudes Therapeutiques des Affections Inflammatoires Digestives. Gut 1994; 35:231–235.
Sipponen T, Savilahti E, Kolho KL, et al. Crohn’s disease activity assessed by fecal calprotectin and lactoferrin: correlation with Crohn’s disease activity index and endoscopic findings. Inflamm Bowel Dis 2008; 14:40–46.
Jones J, Loftus EV Jr, Panaccione R, et al. Relationships between disease activity and serum and fecal biomarkers in patients with Crohn’s disease. Clin Gastroenterol Hepatol 2008; 6:1218–1224.
Panaccione R, Steinhart AH, Bressler B, Khanna R, Marshall JK, Targownik L, Afif W, Bitton A, Borgaonkar M, Chauhan U, Halloran B, Jones J, Kennedy E, Leontiadis GI, Loftus EV Jr, Meddings J, Moayyedi P, Murthy S, Plamondon S, Rosenfeld G, Schwartz D, Seow CH, Williams C, Bernstein CN. Canadian Association of Gastroenterology Clinical Practice Guideline for the Management of Luminal Crohn's Disease. Clin Gastroenterol Hepatol. 2019 Aug;17(9):1680-1713.
Crohn’s and Collitis Canada. 2018 Impact of Inflammatory Bowel Disease in Canada. https://crohnsandcolitis.ca/Crohns_and_Colitis/documents/reports/2018-Impact-Report- LR.pdf
Coward S, Clement F, Benchimol E, et al. The rising prevalence of inflammatory bowel disease in Canada: Analyzing the past to predict the future. Journal of the Canadian Association of Gastroenterology. 2018; 1(Supp 2): A-29.
Golovics PA, Lakatos L, Mandel MD, et al. Prevalence and predictors of hospitalization in Crohn’s disease in a prospective population-based inception cohort from 2000–2012. World J Gastroenterol 2015; 21:7272–7280.
Becker HM, Grigat D, Ghosh S, et al. Living with inflammatory bowel disease: A Crohn’s and Colitis Canada survey. Can J Gastroenterol Hepatol. 2015;29(2):77-84.
Bernstein CN. Review article: Changes in the epidemiology of inflammatory bowel disease clues for aetiology. Aliment Pharmacol Ther. 2017;46(10):911-919.
Lix LM, Graff LA, Walker JR, et al. Longitudinal study of quality of life and psychological functioning for active, fluctuating, and inactive disease patterns in inflammatory bowel disease. Inflamm Bowel Dis. 2008;14(11):1575-1584.
Vavricka SR, Spigaglia SM, Rogler G, et al. Systematic evaluation of risk factors for diagnostic delay in inflammatory bowel disease. Inflamm Bowel Dis. 2012;18(3):496-505.
Schoepfer AM, Dehlavi MA, Fournier N, et al. Diagnostic delay in Crohn’s disease is associated with a complicated disease course and increased operation rate. Am J Gastroenterol. 2013;108(11):1744-1753.
Benchimol EI, Manuel DG, Mojaverian N, et al. Health services utilization, specialist care, and time to diagnosis with inflammatory bowel disease in immigrants to Ontario, Canada: A population-based cohort study. Inflamm Bowel Dis. 2016;22(10):2482-2490.
Floyd DN, Langham S, Severac HC, et al. The economic and quality-of-life burden of Crohn’s disease in Europe and the United States, 2000 to 2013: a systematic review. Dig Dis Sci 2015; 60:299–312.
Kahn SA, Lin CW, Ozbay B, et al. Indirect costs and family burden of pediatric Crohn’s disease in the United States. Inflamm Bowel Dis. 2017;23(12):2089-2096.
Bernstein CN, Longobardi T, Finlayson G, et al. Direct medical cost of managing IBD patients: A Canadian population-based study. Inflamm Bowel Dis. 2012;18(8):1498-1508.
Longobardi T, Walker JR, Graff LA, et al. Health service utilization in IBD: Comparison of self-report and administrative data. BMC Health Serv Res. 2011; 11:137.
Nguyen GC, Bollegala N, Chong CA. Factors associated with readmissions and outcomes of patients hospitalized for inflammatory bowel disease. Clin Gastroenterol Hepatol. 2014;12(11):1897-1904.
Marrie RA, Garland A, Peschken CA, et al. Increased incidence of critical illness among patients with inflammatory bowel disease: A population-based study. Clin Gastroenterol Hepatol. 2014;12(12):2063-2070.
Frolkis AD, Dykeman J, Negron ME, et al. Risk of surgery for inflammatory bowel diseases has decreased over time: A systematic review and meta-analysis of population-based studies. Gastroenterology. 2013;145(5):996-1006.
Frolkis AD, Lipton DS, Fiest KM, et al. Cumulative incidence of second intestinal resection in Crohn’s disease: A systematic review and meta-analysis of population-based studies. Am J Gastroenterol. 2014;109(11):1739-1748.
Bassi A, Dodd S, Williamson P, et al. Cost of illness of inflammatory bowel disease in the UK: A single centre retrospective study. Gut. 2004;53(10):1471-1478.
Blomqvist P, Ekbom A. Inflammatory bowel diseases: Health care and costs in Sweden in 1994. Scand J Gastroenterol. 1997;32(11):1134-1139.
Niewiadomski O, Studd C, Hair C, et al. Health care cost analysis in a population-based inception cohort of inflammatory bowel disease patients in the first year of diagnosis. J Crohns Colitis. 2015;9(11):988-996.
Burisch J, Vardi H, Pedersen N, et al. Costs and resource utilization for diagnosis and treatment during the initial year in a European inflammatory bowel disease inception cohort: An ECCO-EpiCom Study. Inflamm Bowel Dis. 2015;21(1):121-131.
van der Valk ME, Mangen MJ, Leenders M, et al. Healthcare costs of inflammatory bowel disease have shifted from hospitalisation and surgery towards anti-TNFalpha therapy: Results from the COIN study. Gut. 2014;63(1):72-79.
Park KT, Colletti RB, Rubin DT, et al. Health insurance paid costs and drivers of costs for patients with Crohn’s disease in the United States. Am J Gastroenterol. 2016;111(1):15-23.
Aldeguer X, Sicras-Mainar A. Costs of ulcerative colitis from a societal perspective in a regional health care area in Spain: A database study. Gastroenterol Hepatol. 2016;39(1):9- 19.
Loomes DE, Teshima C, Jacobs P, et al. Health care resource use and costs for Crohn’s disease before and after infliximab therapy. Can J Gastroenterol. 2011;25(9):497-502.
Wan GJ, Kozma CM, Slaton TL, et al. Inflammatory bowel disease: Healthcare costs for patients who are adherent or non-adherent with infliximab therapy. J Med Econ. 2014;17(6):384-393.
Sprakes MB, Ford AC, Suares NC, et al. Costs of care for Crohn’s disease following the introduction of infliximab: A single-centre UK experience. Aliment Pharmacol Ther. 2010;32(11-12):1357-1363.
Lindsay JO, Chipperfield R, Giles A, et al. A UK retrospective observational study of clinical outcomes and healthcare resource utilisation of infliximab treatment in Crohn’s disease. Aliment Pharmacol Ther. 2013;38(1):52-61.
Waters HC, Vanderpoel JE, Nejadnik B, et al. Resource utilization before and during infliximab therapy in patients with inflammatory bowel disease. J Med Econ. 2012;15(1):45- 52.
Church P, Walters T, Benchimol E, et al. Steroid-free remission among Canadian pediatric inflammatory bowel disease patients. Can J Gastroenterol Hepatol. 2016;2016(4792898):7- 8.
Targownik LE, Tennakoon A, Leung S, et al. Temporal trends in initiation of therapy with tumor necrosis factor antagonists for patients with inflammatory bowel disease: A population- based analysis. Clin Gastroenterol Hepatol. 2017;15(7):1061-1070.
Rocchi A, Benchimol EI, Bernstein CN, et al. Inflammatory bowel disease: A Canadian burden of illness review. Can J Gastroenterol 2012;26(11):811-817.
Nguyen GC, Nugent Z, Shaw S, et al. Outcomes of patients with Crohn’s disease improved from 1988 to 2008 and were associated with increased specialist care. Gastroenterology. 2011;141(1):90-97.
Nugent Z, Singh H, Targownik LE, et al. Predictors of emergency department use by persons with inflammatory bowel diseases: A population-based study. Inflamm Bowel Dis. 2016;22(12):2907-2916.
Shafer LA, Walker JR, Chhibba T, et al. Association between IBD, disability, and reduced work productivity (presenteeism): A population-based study in Manitoba, Canada. Gastroenterology. 2017;152(5):152.
Statistics Canada. Average weekly earnings (including overtime), by province and territory. 2017.
Rogala L, Miller N, Graff LA, et al. Population-based controlled study of social support, self- perceived stress, activity and work issues, and access to health care in inflammatory bowel disease. Inflamm Bowel Dis. 2008;14(4):526-535.
Stallmach A, Dennler U, Marschall U, et al. Patient-relevant endpoints in inflammatory bowel diseases – have changes occurred in Germany over the past twelve years? J Crohns Colitis. 2015;9(5):390-397.
Bernstein CN, Nugent Z, Targownik LE, et al. Predictors and risks for death in a population- based study of persons with IBD in Manitoba. Gut. 2015;64(9):1403-1411.
Nguyen GC, Bernstein CN, Benchimol EI. Risk of surgery and mortality in elderly-onset inflammatory bowel disease: A population-based cohort study. Inflamm Bowel Dis. 2017;23(2):218-223.
Statistics Canada. Table 102-0531 – Deaths, by cause, Chapter XI: Diseases of the digestive system (K00 to K93), age group and sex, Canada, Annual. 2017.
Sadowski DC, Bernstein CN, Bitton A, et al. Canadian Association of Gastroenterology Clinical Practice Guidelines: The use of tumour necrosis factor-alpha antagonist therapy in Crohn’s disease. Can J Gastroenterol. 2009;23(3):185-202.
Vavricka SR, Schoepfer AM, Scharl M, et al. Steroid use in Crohn’s disease. Drugs. 2014;74(3):313-324.
Hazlewood GS, Rezaie A, Borman M, et al. Comparative effectiveness of immunosuppressants and biologics for inducing and maintaining remission in Crohn’s disease: A network meta-analysis. Gastroenterology. 2015;148(2):344-354.
Present DH, Korelitz BI, Wisch N, et al. Treatment of Crohn’s disease with 6-mercaptopurine. A long-term, randomized, double-blind study. N Engl J Med 1980; 302: 981–987.
Feagan BG, Rochon J, Fedorak RN, et al. Methotrexate for the treatment of Crohn’s disease. The North American Crohn’s Study Group Investigators. N Engl J Med 1995; 332: 292–297.
Feagan BG, Fedorak RN, Irvine EJ, et al. A comparison of methotrexate with placebo for the maintenance of remission in Crohn’s disease. North American Crohn’s Study Group Investigators. N Engl J Med 2000; 342: 1627–1632.
Kumar A, Cole A, Segal J, Smith P, Limdi JK. A review of the therapeutic management of Crohn's disease. Therap Adv Gastroenterol. 2022 Feb 17;15: 1-19.
Ben-Horin S, Kopylov U, Chowers Y. Optimizing anti-TNF treatments in inflammatory bowel disease. Autoimmun Rev. 2014;13(1):24-30.
Hanauer SB, Feagan BG, Lichtenstein GR, et al. Maintenance infliximab for Crohn’s disease: the ACCENT I randomised trial. Lancet 2002; 359: 1541–1549.
Colombel JF, Sandborn WJ, Reinisch W, et al. Infliximab, azathioprine, or combination therapy for Crohn’s disease. N Engl J Med 2010; 362: 1383–1395.
Hanauer SB, Sandborn WJ, Rutgeerts P, et al. Human anti-tumor necrosis factor monoclonal antibody (adalimumab) in Crohn’s disease: the CLASSIC-I trial. Gastroenterology 2006; 130: 323–333.
Colombel JF, Sandborn WJ, Rutgeerts P, et al. Adalimumab for maintenance of clinical response and remission in patients with Crohn’s disease: the CHARM trial. Gastroenterology 2007; 132: 52–65.
Rutgeerts P, Van Assche G, Sandborn WJ, et al. Adalimumab induces and maintains mucosal healing in patients with Crohn’s disease: data from the EXTEND trial. Gastroenterology 2012; 142: 1102–1111.
Papamichael K, Van Stappen T, Jairath V, et al. Review article: pharmacological aspects of anti-TNF biosimilars in inflammatory bowel diseases. Aliment Pharmacol Ther 2015; 42: 1158–1169.
Peyrin-Biroulet L, Danese S, Cummings F, et al. Anti-TNF biosimilars in Crohn’s Disease: a patient-centric interdisciplinary approach. Expert Rev Gastroenterol Hepatol 2019; 13: 731– 738.
Bhat S, Limdi JK, Cross RK, et al. Does similarity breed contempt? A review of the use of biosimilars in inflammatory bowel disease. Dig Dis Sci 2021; 66: 2513–2532.
Hansen T, Targownik LE. Ustekinumab for the treatment of Crohn’s disease. Expert Rev Gastroenterol Hepatol. 2016;10(9):989-994.
Kavanaugh A, Ritchlin C, Rahman P, et al. Ustekinumab, an anti-IL-12/23 p40 monoclonal antibody, inhibits radiographic progression in patients with active psoriatic arthritis: results of an integrated analysis of radiographic data from the phase 3, multicentre, randomised, doubleblind, placebo-controlled PSUMMIT-1 and PSUMMIT-2 trials. Ann Rheum Dis 2014; 73: 1000–1006.
Haddley K. Vedolizumab for the treatment of inflammatory bowel disease. Drugs Today (Barc). 2014;50(4):309-319.
Vilchez V, Lightner AL. Surgical Management of Crohn's Disease. Gastroenterol Clin North Am. 2022 Jun;51(2):353-367.
Cellier C. et al. Correlations between clinical activity, endoscopic severity, and biological parameters in colonic or ileocolonic Crohn's disease. A prospective multicentre study of 121 cases. The Groupe d'Etudes Thérapeutiques des Affections Inflammatoires Digestives Gut. 1994; 35:231-235; Lewis JD, et al. Inflamm Bowel Dis 2020;26(2):304-313.
Panaccione R, Colombel JF, Louis E, et al. Evolving definitions of remission in Crohn’s disease. Inflamm Bowel Dis 2013; 19:1645–1653.
Peyrin-Biroulet L, et al. Selecting Therapeutic Targets in Inflammatory Bowel Disease (STRIDE): Determining Therapeutic Goals for Treat-to-Target. Am J Gastroenterol. 2015 Sep;110(9):1324-38.
Turner D, Ricciuto A, Lewis A, et al. STRIDE-II: an update on the selecting therapeutic targets in inflammatory bowel disease (STRIDE) initiative of the International Organization for the Study of IBD (IOIBD): determining therapeutic goals for treat-to-target strategies in IBD. Gastroenterology 2021; 160: 1570–83.
Shah SC, Colombel JF, Sands BE, et al. Narula N. Systematic review with meta-analysis: mucosal healing is associated with improved long-term outcomes in Crohn's disease. Aliment Pharmacol Ther. 2016 Feb;43(3):317-33.
Yzet C, Diouf M, Le Mouel et al, Complete Endoscopic Healing Associated with Better Outcomes Than Partial Endoscopic Healing in Patients with Crohn's Disease. Clin Gastroenterol Hepatol. 2020 Sep;18(10):2256-2261.
https://clinicaltrials.gov/ct2/show/NCT03105128 Accessed October 16, 2022
van der Goes MC, Jacobs JW, Boers M, Andrews T, Blom-Bakkers MA, Buttgereit F, Caeyers N, Cutolo M, Da Silva JA, Guillevin L, Kirwan JR, Rovensky J, Severijns G, Webber S, Westhovens R, Bijlsma JW. Monitoring adverse events of low-dose glucocorticoid therapy: EULAR recommendations for clinical trials and daily practice. Ann Rheum Dis. 2010 Nov;69(11):1913-9.
Lewis JD, Scott FI, Brensinger CM, et al. Increased mortality rates with prolonged corticosteroid therapy when compared with antitumor necrosis factor-alpha-directed therapy for inflammatory bowel disease. Am J Gastroenterol 2018; 113: 405–417.
Anderson A, Click B, Ramos-Rivers C, et al. Lasting impact of clostridium difficile infection in inflammatory bowel disease: A propensity score matched analysis. Inflamm Bowel Dis. 2017;23(12):2180-2188.
Singh H, Nugent Z, Yu BN, et al. Higher incidence of clostridium difficile infection among individuals with inflammatory bowel disease. Gastroenterology. 2017;153(2):430-438.
Munkholm P, Langholz E, Davidsen M, et al. Frequency of glucocorticoid resistance and dependency in Crohn’s disease. Gut 1994; 35: 360–362.
Faubion WA Jr, Loftus EV Jr, Harmsen WS, et al. The natural history of corticosteroid therapy for inflammatory bowel disease: a population-based study. Gastroenterology 2001; 121: 255–260.
Summers RW, Switz DM, Sessions JT Jr, et al. National Cooperative Crohn’s Disease Study: results of drug treatment. Gastroenterology 1979; 77: 847–869.
Steinhart AH, Ewe K, Griffiths AM, et al. Corticosteroids for maintenance of remission in Crohn’s disease. Cochrane Database Syst Rev 2003; 4: CD000301.
Kuenzig ME, Rezaie A, Kaplan GG, et al. Budesonide for the induction and maintenance of remission in Crohn’s disease: systematic review and meta-analysis for the cochrane collaboration. J Can Assoc Gastroenterol 2018; 1: 159–173.
Modigliani R, Mary JY, Simon JF, et al. Clinical, biological, and endoscopic picture of attacks of Crohn’s disease. Evolution on prednisolone. Groupe d’Etude Therapeutique des Affections Inflammatoires Digestives. Gastroenterology 1990 ; 98 : 811–818.
Chande N, Patton PH, Tsoulis DJ, et al. Azathioprine or 6-mercaptopurine for maintenance of remission in Crohn’s disease. Cochrane Database Syst Rev 2015 ; 10 : CD000067.
Kappelman MD, Farkas DK, Long MD, et al. Risk of cancer in patients with inflammatory bowel diseases: a nationwide population-based cohort study with 30 years of follow-up evaluation. Clin Gastroenterol Hepatol 2014; 12: 265–273.
Kotlyar DS, Lewis JD, Beaugerie L, et al. Risk of lymphoma in patients with inflammatory bowel disease treated with azathioprine and 6-mercaptopurine: a meta-analysis. Clin Gastroenterol Hepatol 2015; 13: 847–858.
Cuffari C, Theoret Y, Latour S, et al. 6-mercaptopurine metabolism in Crohn’s disease: correlation with efficacy and toxicity. Gut 1996; 39: 401–406.
Kennedy NA, Heap GA, Green HD, et al. Predictors of anti-TNF treatment failure in anti- TNF-naive patients with active luminal Crohn’s disease: a prospective, multicentre, cohort study. Lancet Gastroenterol Hepatol 2019; 4: 341–353.
Baert F, Noman M, Vermeire S, et al. Influence of immunogenicity on the long-term efficacy of infliximab in Crohn’s disease. N Engl J Med 2003; 348: 601–608.
Bonovas S, Fiorino G, Allocca M, et al. Biologic therapies and risk of infection and malignancy in patients with inflammatory bowel disease: a systematic review and network meta-analysis. Clin Gastroenterol Hepatol 2016; 14: 1385–1397.
Golovics PA, Mandel MD, Lovasz BD, et al. Inflammatory bowel disease course in Crohn’s disease: is the natural history changing? World J Gastroenterol 2014; 20: 3198–3207.
Roda G, Jharap B, Neeraj N, Colombel JF. Loss of Response to Anti-TNFs: Definition, Epidemiology, and Management. Clin Transl Gastroenterol. 2016 Jan 7;7(1):e135.
Schett G, McInnes IB, Neurath MF. Reframing Immune-Mediated Inflammatory Diseases through Signature Cytokine Hubs. N Engl J Med. 2021 Aug 12;385(7):628-639.
Geremia A, Arancibia-Cárcamo CV, Fleming MPP, et al. IL-23-responsive innate lymphoid cells are increased in inflammatory bowel disease. J Exp Med 2011; 208: 1127–33.
Duerr RH, Taylor KD, Brant SR, et al. A genome-wide association study identifies IL23R as an inflammatory bowel disease gene. Science 2006; 314: 1461–63.
Kobayashi T, Okamoto S, Hisamatsu T, et al. IL23 differentially regulates the Th1/Th17 balance in ulcerative colitis and Crohn’s disease. Gut 2008; 57: 1682–89.
Tan ZY, Bealgey KW, Fang Y, Gong YM, Bao S. Interleukin-23: immunological roles and clinical implications. Int J Biochem Cell Biol 2009; 41: 733–35.
Schmitt H, Billmeier U, Dieterich W, et al. Expansion of IL-23 receptor bearing TNFR2+ T cells is associated with molecular resistance to anti-TNF therapy in Crohn’s disease. Gut 2019; 68: 814–28.
Kamada N, Hisamatsu T, Okamoto S, et al. Unique CD14 intestinal macrophages contribute to the pathogenesis of Crohn disease via IL-23/IFN-gamma axis. J Clin Invest 2008; 118: 2269–80.
Eken A, Singh AK, Oukka M. Interleukin 23 in Crohn’s disease. Inflamm Bowel Dis 2014; 20: 587–95.
Monteleone G, Biancone L, Marasco R, et al. Interleukin 12 is expressed and actively released by Crohn’s disease intestinal lamina propria mononuclear cells. Gastroenterology 1997; 112: 1169–78.
Schmidt C, Giese T, Ludwig B, et al. Expression of interleukin-12-related cytokine transcripts in inflammatory bowel disease: elevated interleukin-23p19 and interleukin-27p28 in Crohn’s disease but not in ulcerative colitis. Inflamm Bowel Dis 2005; 11: 16–23.
D'Haens G, Panaccione R, et al. Risankizumab as induction therapy for Crohn's disease: results from the phase 3 ADVANCE and MOTIVATE induction trials. Lancet. 2022 May 28;399(10340):2015-203.
To maintain the objectivity and credibility of the CADTH drug review programs, all participants in the drug review processes must disclose any real, potential, or perceived conflicts of interest. This conflict-of-interest declaration is required for participation.
Declarations made do not negate or preclude the use of the clinician group input. CADTH may contact your group with further questions, as needed. Please refer to the Procedures for CADTH Drug Reimbursement Reviews (section 6.3) for further details.
Did you receive help from outside your clinician group to complete this submission? If yes, please detail the help and who provided it.
No.
Did you receive help from outside your clinician group to collect or analyze any information used in this submission? If yes, please detail the help and who provided it.
No.
List any companies or organizations that have provided your group with financial payment over the past two years AND who may have direct or indirect interest in the drug under review. Please note that this is required for each clinician who contributed to the input — please add more tables as needed (copy and paste). It is preferred for all declarations to be included in a single document.
Name: Remo Panaccione
Position: Gastroenterologist, Professor of Medicine, University of Calgary
Date: 01-11-2022
Table 3: COI Declaration for Pan-Canadian IBD Specialist Group — Clinician 1
Company | $0 to 5,000 | $5,001 to 10,000 | $10,001 to 50,000 | In Excess of $50,000 |
|---|---|---|---|---|
Abbvie | — | — | X | — |
Alimentiv | — | — | X | — |
Amgen | X | — | — | — |
Arena Pharmaceuticals | X | — | — | — |
Astra Zeneca | X | — | — | — |
Bristol Meyers Squibb | — | X | — | — |
Boehringer Ingelheim | X | — | — | — |
Eli Lilly | — | X | — | — |
Ferring | X | — | — | — |
Fresenius Kabi | X | — | — | — |
Galapagos | X | — | — | — |
Gilead Sciences | X | — | — | — |
Glaxo-Smith-Klein | X | — | — | — |
JAMP Biomed | X | — | — | — |
Janssen | — | — | X | — |
Merck | X | — | — | — |
Mylan | X | — | — | — |
Oppilan | X | — | — | — |
Organon | — | X | — | — |
Pandion Pharma | X | — | — | — |
Pfizer | — | X | — | |
Progenity | X | — | — | — |
Protagonist Therapeutics | X | — | — | — |
Roche | X | — | — | — |
Satisfai Health | X | — | — | — |
Sandoz | X | — | — | — |
Sublimity | X | — | — | — |
Takeda Pharmaceuticals | — | — | X | — |
Viatris | X | — | — | — |
Name: Hillary Steinhart
Position: Gastroenterologist, Professor of Medicine, University of Toronto
Date: 19-09-2022
Table 4: COI Declaration for Pan-Canadian IBD Specialist Group — Clinician 2
Company | $0 to $5,000 | $5,001 to $10,000 | $10,001 to $50,000 | In Excess of $50,000 |
|---|---|---|---|---|
Abbvie | — | — | X | — |
Amgen | X | — | — | — |
BioJAMP | X | — | — | — |
BMS | X | — | — | — |
Celgene | X | — | — | — |
Celltrion | X | — | — | — |
Fresenius Kabi | — | X | — | — |
Janssen | — | — | X | — |
McKesson | X | — | — | — |
Mylan Pharnaceuticals | X | — | — | — |
NKS Pharmacy | X | — | — | — |
Organon | X | — | — | — |
Pendopharm | X | — | — | — |
Pfizer | — | X | — | — |
Sandoz | X | — | — | — |
Takeda | — | — | X | — |
Name: John Marshall
Position: Gastroenterologist, Head of Gastroenterology, Professor of Medicine, McMaster University
Date: 28-10-2022
Table 5: COI Declaration for Pan-Canadian IBD Specialist Group — Clinician 3
Company | $0 to $5,000 | $5,001 to $10,000 | $10,001 to $50,000 | In excess of $50,000 |
|---|---|---|---|---|
Abbvie | — | — | X | — |
Amgen | — | X | — | — |
Astra Zeneca | X | — | — | — |
Bausch Health | — | X | — | — |
Bristol Myers Squibb | — | X | — | — |
Celltrion | X | — | — | — |
Eli Lilly | X | — | — | — |
Ferring | X | — | — | — |
Fresenius Kabi | X | — | — | — |
Janssen, | — | X | — | — |
Lupin | X | — | — | — |
Novartis | — | X | — | — |
Organon | X | — | — | — |
Paladin | X | — | — | — |
Pfizer | — | X | — | — |
Pharmascience | X | — | — | — |
Qu Biologics | X | — | — | — |
Roche | X | — | — | — |
Takeda | — | X | — | — |
Teva | X | — | — | — |
Viatris | X | — | — | — |
Name: Brian Bressler
Position: Gastroenterologist, Director of the IBD Center of BC, Clinical Associate Professor, University of British Columbia
Date: 30-10-2022
Table 6: COI Declaration for Pan-Canadian IBD Specialist Group — Clinician 4
Company | $0 to $5,000 | $5,001 to $10,000 | $10,001 to $50,000 | In Excess of $50,000 |
|---|---|---|---|---|
Abbvie | — | — | X | |
Takeda | — | — | X | |
Pfizer | — | — | X | |
Janssen | — | — | X | |
Organon | — | X | — | — |
BMS | — | X | — | — |
Viatris | — | X | — | — |
Gilead | — | X | — | — |
Celltrion | X | — | — | — |
Sandoz | X | — | — | — |
Name: Michael Stewart
Position: Gastroenterologist, Co-Director IBD Clinic, Dalhousie, Halifax, Nova Scotia
Date: 23-09-2022
Table 7: COI Declaration for Pan-Canadian IBD Specialist Group — Clinician 5
Company | $0 to $5,000 | $5,001 to $10,000 | $10,001 to $50,000 | In Excess of $50,000 |
|---|---|---|---|---|
AbbVie | — | — | X | — |
Amgen | X | — | — | — |
Janssen | — | X | — | — |
Pfizer | X | — | — | — |
Takeda | X | — | — | — |
Sandoz | X | — | — | — |
Bristol-Myers-Squibb | X | — | — | — |
Name: Dr. Mark MacMillan
Position: Gastroenterologist, Fredericton, New Brunswick
Date: 19-10-2022
Table 8: COI Declaration for Pan-Canadian IBD Specialist Group — Clinician 6
Company | $0 to $5,000 | $5,001 to $10,000 | $10,001 to $50,000 | In Excess of $50,000 |
|---|---|---|---|---|
Janssen | — | X | — | — |
AbbVie | — | X | — | — |
Takeda | — | X | — | — |
Pfizer | X | — | — | — |
Organon | X | — | — | — |
Pendopharm | X | — | — | — |
Bausch Health | X | — | — | — |
Allergan | X | — | — | — |
Amgen | X | — | — | — |
Name: Jesse Siffledeen, MD FRCPC MSc
Position: Gastroenterologist, Covenant Health, Edmonton Ab.
Date: 17-10- 2022
Table 9: COI Declaration for Pan-Canadian IBD Specialist Group — Clinician 7
Company | $0 to $5,000 | $5,001 to $10,000 | $10,001 to $50,000 | In Excess of $50,000 |
|---|---|---|---|---|
Abbvie | — | — | X | — |
Janssen | — | — | X | — |
Takeda | — | — | X | — |
Fresenius Kabi | — | X | — | — |
BMS | X | — | — | — |
Jamp | — | — | X | — |
Lupin | X | — | — | — |
Celltrion | X | — | — | — |
Pendopharm | X | — | — | — |
Amgen | X | — | — | — |
Name: Kerri L. Novak
Position: Clinical Associate Professor of Medicine, University of Calgary
Date: 24-10-2022
Table 10: COI Declaration for Pan-Canadian IBD Specialist Group — Clinician 8
Company | $0 to $5,000 | $5,001 to $10,000 | $10,001 to $50,000 | In Excess of $50,000 |
|---|---|---|---|---|
Janssen | X | — | — | — |
Takeda | X | — | — | — |
Pfizer | X | — | — | — |
Abbvie | X | — | — | — |
Fresnius Kabi | X | — | — | — |
Celltrion | X | — | — | — |
Bristol Myers Squibb | X | — | — | — |
Philips | X | — | — | — |
McKesson | X | — | — | — |
Name: Christopher Ma
Position: Gastroenterologist, Assistant Professor, University of Calgary
Date: 15-09-2022
Table 11: COI Declaration for Pan-Canadian IBD Specialist Group — Clinician 9
Company | $0 to $5,000 | $5,001 to $10,000 | $10,001 to $50,000 | In Excess of $50,000 |
|---|---|---|---|---|
AbbVie | — | — | X | — |
Alimentiv Inc. | — | — | — | X |
Amgen | — | X | — | — |
AVIR Pharma Inc. | X | — | — | — |
BioJAMP | X | — | — | — |
Bristol Myers Squibb | — | X | — | — |
Celltrion | X | — | — | — |
Ferring | — | — | X | — |
Fresenius Kabi | — | — | X | — |
Janssen | — | — | X | — |
McKesson | X | — | — | — |
Mylan | X | — | — | — |
Takeda | — | — | X | — |
Pendopharm | — | X | — | — |
Pfizer | — | — | X | — |
Name: Tushar Shukla
Position: Gastroenterologist, Calgary Alberta
Date: 15-09-2022
Table 12: COI Declaration for Pan-Canadian IBD Specialist Group — Clinician 10
Company | $0 to $5,000 | $5,001 to $10,000 | $10,001 to $50,000 | In Excess of $50,000 |
|---|---|---|---|---|
Takeda | X | — | — | — |
Abbvie | X | — | — | — |
Janssen | X | — | — | — |
Pfizer | X | — | — | — |
Name: Cathy Lu
Position: Gastroenterologist, Calgary Alberta
Date: 27-09-2022
Table 13: COI Declaration for Pan-Canadian IBD Specialist Group — Clinician 11
Company | $0 to $5,000 | $5,001 to $10,000 | $10,001 to $50,000 | In Excess of $50,000 |
|---|---|---|---|---|
Abbvie | X | — | — | — |
Janssen | X | — | — | — |
Fresenius Kabi | X | — | — | — |
Name: Cyntha Seow
Position: Gastroenterologist, Associate Professor, University of Calgary
Date: 15-10- 2022
Table 14: COI Declaration for Pan-Canadian IBD Specialist Group — Clinician 12
Company | $0 to $5,000 | $5,001 to $10,000 | $10,001 to $50,000 | In Excess of $50,000 |
|---|---|---|---|---|
Abbvie | — | X | — | — |
Janssen | — | X | — | — |
Takeda | — | X | — | — |
Fresenius Kabi | X | — | — | — |
Amgen | X | — | — | — |
Pfizer | X | — | — | — |
Sandoz | X | — | — | — |
Name: Jeffrey McCurdy
Position: Gastroenterologist, Assistant Professor of Medicine, University of Ottawa
Date: Nov 6, 2022
Table 15: COI Declaration for Pan-Canadian IBD Specialist Group — Clinician 13
Company | $0 to $5,000 | $5,001 to $10,000 | $10,001 to $50,000 | In Excess of $50,000 |
|---|---|---|---|---|
Takeda | — | — | X | — |
Janssen | — | X | — | — |
Abbvie | — | X | — | — |
Pfizer | X | — | — | — |
BMS | X | — | — | — |
Name: Dr. Sanchit Bhasin MD FRCPC
Position: Gastroenterologist – Regina General Hospital/University of Saskatchewan
Date: 07-11-2022
Table 16: COI Declaration for Pan-Canadian IBD Specialist Group — Clinician 14
Company | $0 to $5,000 | $5,001 to $10,000 | $10,001 to $50,000 | In Excess of $50,000 |
|---|---|---|---|---|
Pfizer | — | — | X | — |
Janssen | — | X | — | — |
Abbvie | — | X | — | — |
Takeda | — | X | — | — |
Name: Allen Lim
Position: Gastroenterologist, Assistant Clinical Professor, University of Alberta, Edmonton, AB
Date: 01-11-2022
Table 17: COI Declaration for Pan-Canadian IBD Specialist Group — Clinician 15
Company | $0 to $5,000 | $5,001 to $10,000 | $10,001 to $50,000 | In Excess of $50,000 |
|---|---|---|---|---|
Abbvie | — | X | — | — |
Janssen | — | X | — | — |
Takeda | — | X | — | — |
Name: Sundeep Singh
Position: Gastroenterologist, Clinical Instructor, UBC, Kelowna, BC
Date: 02-11-1984
Table 18: COI Declaration for Pan-Canadian IBD Specialist Group — Clinician 16
Company | $0 to $5,000 | $5,001 to $10,000 | $10,001 to $50,000 | In Excess of $50,000 |
|---|---|---|---|---|
Pfizer | X | — | — | — |
Abbvie | X | — | — | — |
Janssen | X | — | — | — |
Takeda | X | — | — | — |
Ferring | X | — | — | — |
Sandoz | X | — | — | — |
BMS | X | — | — | — |
Fresenius Kabi | X | — | — | — |
ISSN: 2563-6596
Disclaimer: The information in this document is intended to help Canadian health care decision-makers, health care professionals, health systems leaders, and policy-makers make well-informed decisions and thereby improve the quality of health care services. While patients and others may access this document, the document is made available for informational purposes only and no representations or warranties are made with respect to its fitness for any particular purpose. The information in this document should not be used as a substitute for professional medical advice or as a substitute for the application of clinical judgment in respect of the care of a particular patient or other professional judgment in any decision-making process. The Canadian Agency for Drugs and Technologies in Health (CADTH) does not endorse any information, drugs, therapies, treatments, products, processes, or services.
While care has been taken to ensure that the information prepared by CADTH in this document is accurate, complete, and up-to-date as at the applicable date the material was first published by CADTH, CADTH does not make any guarantees to that effect. CADTH does not guarantee and is not responsible for the quality, currency, propriety, accuracy, or reasonableness of any statements, information, or conclusions contained in any third-party materials used in preparing this document. The views and opinions of third parties published in this document do not necessarily state or reflect those of CADTH.
CADTH is not responsible for any errors, omissions, injury, loss, or damage arising from or relating to the use (or misuse) of any information, statements, or conclusions contained in or implied by the contents of this document or any of the source materials.
This document may contain links to third-party websites. CADTH does not have control over the content of such sites. Use of third-party sites is governed by the third-party website owners’ own terms and conditions set out for such sites. CADTH does not make any guarantee with respect to any information contained on such third-party sites and CADTH is not responsible for any injury, loss, or damage suffered as a result of using such third-party sites. CADTH has no responsibility for the collection, use, and disclosure of personal information by third-party sites.
Subject to the aforementioned limitations, the views expressed herein are those of CADTH and do not necessarily represent the views of Canada’s federal, provincial, or territorial governments or any third party supplier of information.
This document is prepared and intended for use in the context of the Canadian health care system. The use of this document outside of Canada is done so at the user’s own risk.
This disclaimer and any questions or matters of any nature arising from or relating to the content or use (or misuse) of this document will be governed by and interpreted in accordance with the laws of the Province of Ontario and the laws of Canada applicable therein, and all proceedings shall be subject to the exclusive jurisdiction of the courts of the Province of Ontario, Canada.
The copyright and other intellectual property rights in this document are owned by CADTH and its licensors. These rights are protected by the Canadian Copyright Act and other national and international laws and agreements. Users are permitted to make copies of this document for non-commercial purposes only, provided it is not modified when reproduced and appropriate credit is given to CADTH and its licensors.
Redactions: Confidential information in this document may be redacted at the request of the sponsor in accordance with the CADTH Drug Reimbursement Review Confidentiality Guidelines
Stakeholder Input: The views expressed in each submission are those of the submitting organization or individual; not necessarily the views of CADTH or of other organizations. As such, they are independent of CADTH and do not necessarily represent or reflect the view of CADTH. No endorsement by CADTH is intended or should be inferred. By filing with CADTH, the submitting organization or individual agrees to the full disclosure of the information. CADTH does not edit the content of the submissions.
CADTH does use reasonable care to prevent disclosure of personal information in posted material; however, it is ultimately the submitter’s responsibility to ensure no identifying personal information or personal health information is included in the submission. The name of the submitting organization or individual and all conflict of interest information are included in the submission; however, the name of the author, including the name of an individual patient or caregiver submitting the patient input, are not posted.
Accessibility: CADTH is committed to treating people with disabilities in a way that respects their dignity and independence, supports them in accessing material in a timely manner, and provides a robust feedback process to support continuous improvement. All materials prepared by CADTH are available in an accessible format. Where materials provided to CADTH by a submitting organization or individual are not available in an accessible format, CADTH will provide a summary document upon request. More details on CADTH’s accessibility policies can be found here.
About CADTH: CADTH is an independent, not-for-profit organization responsible for providing Canada’s health care decision-makers with objective evidence to help make informed decisions about the optimal use of drugs, medical devices, diagnostics, and procedures in our health care system.
Funding: CADTH receives funding from Canada’s federal, provincial, and territorial governments, with the exception of Quebec.